A Design of a Time Synchronization Protocol Based on Dynamic Route and Forwarding Certification
Abstract
1. Introduction
2. Analysis of Time Synchronization Models in Large-Scale WSN
3. Design of a Time Synchronization Protocol Based on Dynamic Routing and Forwarding Certification
3.1. Time Synchronization Based on Dynamic Routing
3.2. Authorization of Node Forwarding Certification
3.3. Solution for the Reference Node Void Problem
4. Realization of DRFC-TSP on an Embedded Linux Platform
4.1. Development and Testing Environment
4.2. Realization Process
4.2.1. Synchronization Process of the Root Node
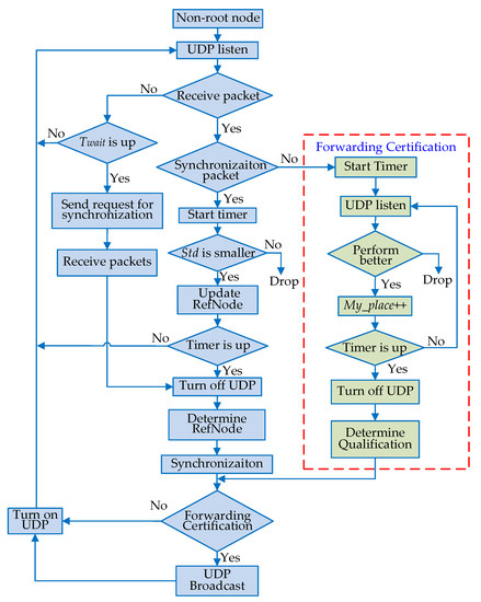
4.2.2. Synchronization Process of the Non-Root Node
- (a)
- All of the non-root nodes keep the UDP server online to monitor the synchronization packet.
- (b)
- When the node detects a packet, go to step (d); otherwise, go to step (c).
- (c)
- If the timer for is up, the node should send a request for synchronization to its neighbors because a void appears. After the packets from neighbors are received, go to step (h); otherwise, go to step (a).
- (d)
- When the node to be synchronized detects a synchronization packet, it should determine whether the current message is a time synchronization packet or forwarding certification. If a time synchronization packet is received, then go to step (e); otherwise, it is a forwarding certification packet, so go to step (k).
- (e)
- The timer of synchronization is turned on to count down .
- (f)
- The node to be synchronized records several parameters in the received packet, such as the current round number, the hop count, Std, the sending time, etc. Furthermore, it needs to record the local time when the current packet is received. These parameters are tentatively set as the reference node information for the node. The node to be synchronized keeps on receiving other packets and compares synchronization information with its record. If the performance of the newly received synchronization message is better than the current record, the record about candidate reference nodes is updated; otherwise, the record remains unchanged.
- (g)
- If the timer for is up, go to step (h); otherwise, go to step (a).
- (h)
- Turn off UDP monitoring. The node is synchronized according to the records and caching information in this round.
- (i)
- If the node is forwarding certificated, go to step (j); otherwise, the node does nothing, so go step (n).
- (j)
- Generate the time synchronization packet and forward it to the next hop. The current round of synchronization is finished, so go to step (n).
- (k)
- The timer for certification is turned on.
- (l)
- The number of neighbors is marked as My_Neighbor plus 1 when a node receives a certification packet. If the Std of the neighbor node is smaller than that of the current node, it is considered that the neighbor performs better, and the ranking parameter marked as My_Place of the current node is increased by 1; otherwise, it is considered that the neighbor performs worse, and My_Place remains unchanged.
- (m)
- Determine whether the timer for certification has expired, if not, continue to step (l); otherwise, turn off UDP monitoring, and then compare the two parameters My_Place and My_Neighbor. If , then the node’s performance is considered to be better than the threshold, so it is authorized with forwarding certification and set as Flag_QA = 1. If not, this node is not certificated and marked as Flag_QA with 0. Then, go to step (i).
- (n)
- Restart the UDP monitor for packets of the next round, and then go to step (a).
5. Analysis of the Simulation and Test
5.1. Simulation in NS2
5.1.1. Analysis of the Reference Node Optimization
5.1.2. Influence of on the Network Convergence Time
5.1.3. Influence of on the Synchronization Precision
5.2. Field Test on an Embedded Linux Platform
5.2.1. Analysis of the Forwarding Certification Process
5.2.2. Routing Influence on the Synchronization Precision
5.2.3. Adaptation of DRFC-TSP to the Different Topologies
6. Conclusions
Author Contributions
Funding
Conflicts of Interest
References
- Huan, X.; Kim, K.S.; Lee, S. A beaconless asymmetric energy-efficient time synchronization scheme for resource-constrained multi-hop wireless sensor networks. IEEE Trans. Commun. 2020, 68, 1716–1730. [Google Scholar] [CrossRef]
- Miguel, G.; Diana, B.; Jaime, L.; Pascal, L. A Secure Intragroup Time Synchronization Technique to Improve the Security and Performance of Group-Based Wireless Sensor Networks. In Wireless Networks and Security; SCT, Springer: Berlin/Heidelberg, Germany, 2013; pp. 403–422. [Google Scholar]
- Dargie, W.; Poellabauer, C. Fundamentals of Wireless Sensor Networks: Theory and Practice; John Wiley and Sons: Hoboken, NJ, USA, 2010; pp. 168–183. [Google Scholar]
- Liu, X.; Jun, L.; Catherine, R. Compressed data aggregation: Energy-efficient and high-fidelity data collection. IEEE/ACM Trans. Netw. 2012, 21, 1722–1735. [Google Scholar]
- Paolo, B.; Giuseppe, C.; Antonio, C.; Luca, F. Convergence of MANET and WSN in IoT urban scenarios. IEEE Sens. J. 2013, 13, 3358–3567. [Google Scholar]
- Cohen, A.; Cohen, A.; Gurewitz, O. Efficient data collection over multiple access wireless sensors network. IEEE/ACM Trans. Netw. 2020, 28, 491–504. [Google Scholar] [CrossRef]
- Jaime, L.; Miguel, G.; Diana, B.; Sandra, S. A wireless sensor network deployment for rural and forest fire detection and verification. Sensors 2009, 9, 8722–8747. [Google Scholar]
- Saurabh, G.; Ram, K.; Mani, B.S. Timing-sync protocol for sensor networks. In Proceedings of the International Conference on Embedded Networked Sensor Systems, Los Angeles, CA, USA, 5–7 November 2003; pp. 138–149. [Google Scholar]
- Ping, S. Delay Measurement Time Synchronization for Wireless Sensor Networks; IRB-TR-03-013; Intel Research Berkeley Lab: Berkley, CA, USA, 2003. [Google Scholar]
- Miklos, M.; Branislav, K.; Gyula, S.; Akos, L. The flooding time synchronization protocol. In Proceedings of the 2nd International Conference on Embedded Networked Sensor, Baltimore, MD, USA, 3–5 November 2004; pp. 39–49. [Google Scholar]
- Jeremy, E.; Kay, R. Wireless Sensor Networks: A new regime for time synchronization. ACM SIGCOMM Comput. Commun. 2003, 33, 149–154. [Google Scholar]
- Kyoungp-lae, N.; Serpedin, E.; Qaraqe, K. A new approach for time synchronization in wireless sensor networks pairwise broadcast synchronization. IEEE Trans. Wireless Commun. 2008, 7, 3318–3322. [Google Scholar] [CrossRef]
- Zongjun, Z.; Enqing, D.; Dejing, Z.; Jie, S. A time synchronization protocol based on dynamic route list for wireless sensor networks. In Proceedings of the 19th Asia-Pacific Conference on Communications, Denpasar, Indonesia, 29–31 August 2013; pp. 121–126. [Google Scholar]
- Jie, S.; Enqing, D.; Zongjun, Z.; Yuan, Y.; Zhenqiang, H. A time synchronization protocol for large scale wireless sensor networks. In Proceedings of the 21st Asia-Pacific Conference on Communications Workshop, Kyoto, Japan, 14–16 October 2015. [Google Scholar]
- Chalapathi, G.; Chamola, V.; Gurunarayanan, S.; Sikdar, B. E-SATS: An efficient and simple time synchronization protocol for cluster- based wireless sensor networks. IEEE Sens. J. 2019, 19, 10144–10156. [Google Scholar] [CrossRef]
- Poonam, Y.; Nagesh, Y.; Shirshu, V. Cluster based hierarchical wireless sensor networks (CHWSN) and time synchronization in CHWSN. In Proceedings of the International Symposium on Communications and Information Technologies, Sydney, NSW, Australia, 17–19 October 2007; pp. 1149–1154. [Google Scholar]
- Ankit, T.; Ketan, K. Cluster head election for energy and delay constraint applications of wireless sensor network. IEEE Sens. J. 2015, 14, 2658–2664. [Google Scholar]
- Benzaid, C.; Bagaa, M.; Younis, M. Efficient clock synchronization for clustered wireless sensor networks. Ad Hoc Netw. 2016, 56, 13–27. [Google Scholar] [CrossRef]
- Jie, W.; Liyi, Z.; Yu, B. Cluster-based consensus time synchronization for wireless sensor networks. IEEE Sens. J. 2015, 15, 1404–1413. [Google Scholar]
- Zhenqiang, H.; Enqing, D.; Yuan, Y.; Wei, L. Realization of time synchronization protocol based on frequency skew bid and dynamic topology using embedded Linux system. In Proceedings of the 2016 IEEE 30th International Conference on Advanced Information Networking and Applications, Crans-Montana, Switzerland, 23–25 March 2016; pp. 160–165. [Google Scholar]
- Zhaowei, W.; Peng, Z.; Mingtuo, Z.; Dong, L.; Jintao, W. Cluster-based maximum consensus time synchronization for industrial wireless sensor networks. Sensors 2017, 17, 141. [Google Scholar]
- Guillaume, L.; Van, J. Adding reputation extensions to AODV-UU. In Proceedings of the 2010 17th IEEE Symposium on Communications and Vehicular Technology, Enschede, The Netherlands, 10 September 2010; pp. 84–89. [Google Scholar]
- Juan, X.; Enqing, D.; Dejing, Z.; Wei, L.; Weichong, Z. Performance analysis of two high rate routing protocols for wireless sensor networks based on the Linux platform. In Proceedings of the 2016 International Conference on Information Networking, Kota Kinabalu, Malaysia, 13–15 January 2016; pp. 120–123. [Google Scholar]












| Parameter | Value |
|---|---|
| Node number | 60/100/300/600/900/1500 |
| Average distance of nodes | 10 m |
| Wireless communication radius | 20 m |
| Clock frequency | ±50 ppm |
| Synchronization period | 30 s |
| Simulation time | 3000 s |
| Num. | Wireless Card Mac Address | Frequency Offset Node 0 (ppm) |
|---|---|---|
| 0 (Standard) | FC:4D:D4:6D:D7:F4 | 0 |
| 1 | E0:2A:82:71:F4:2C | −115.5 |
| 2 | 02:25:65:38:34:F0 | 12.4 |
| 3 | 44:33:4C:49:41:DE | 53.6 |
| 4 | 44:33:4C:45:37:BA | 102.7 |
| 5 | 44:33:4C:49:50:BA | 103.1 |
| 6 | 44:33:4C:49:42:0C | 14.9 |
| 7 | 44:33:4C:49:41:EA | 4.6 |
| 8 | 44:33:4C:46:D1:C9 | 82.8 |
| Node Num. | Hops | Certificated or Not | Reference | Offset (ms) |
|---|---|---|---|---|
| 1 | 1 | No | 0 | 8.24 |
| 2 | 1 | Yes | 0 | 2.34 |
| 3 | 1 | Yes | 0 | 6.24 |
| 4 | 1 | No | 0 | 9.79 |
| 5 | 2 | No | 2 | 7.55 |
| 6 | 2 | Yes | 2 | 1.69 |
| 7 | 2 | Yes | 2 | 0.26 |
| 8 | 3 | - | 7 | 3.03 |
© 2020 by the authors. Licensee MDPI, Basel, Switzerland. This article is an open access article distributed under the terms and conditions of the Creative Commons Attribution (CC BY) license (http://creativecommons.org/licenses/by/4.0/).
Share and Cite
Zhang, D.; Yuan, Y.; Bi, Y. A Design of a Time Synchronization Protocol Based on Dynamic Route and Forwarding Certification. Sensors 2020, 20, 5061. https://doi.org/10.3390/s20185061
Zhang D, Yuan Y, Bi Y. A Design of a Time Synchronization Protocol Based on Dynamic Route and Forwarding Certification. Sensors. 2020; 20(18):5061. https://doi.org/10.3390/s20185061
Chicago/Turabian StyleZhang, Dejing, Yuan Yuan, and Yanqing Bi. 2020. "A Design of a Time Synchronization Protocol Based on Dynamic Route and Forwarding Certification" Sensors 20, no. 18: 5061. https://doi.org/10.3390/s20185061
APA StyleZhang, D., Yuan, Y., & Bi, Y. (2020). A Design of a Time Synchronization Protocol Based on Dynamic Route and Forwarding Certification. Sensors, 20(18), 5061. https://doi.org/10.3390/s20185061
