Prototype System for Measuring and Analyzing Movements of the Upper Limb for the Detection of Occupational Hazards
Abstract
1. Introduction
- i.
 - Repetitive movements: The OCRA method (OCcupational Repetitive Action) is the method proposed for a detailed evaluation of work where repetitive movements of the upper limb exist, associating the level of risk with the predictability of the appearance of a disorder in a given time [8,9,10]. This method of evaluation considers different factors such as recovery periods, frequency of actions, use of force, presence of uncomfortable postures, and additional factors such as vibrations or inadequate equipment. The OCRA method has been established by international consensus as the preferred method for assessing the risk of repetitive work in the upper limb in ISO 11228-3 and UNE-EN 1005-5. With this method, a value called the OCRA index is obtained that will indicate if there is a high risk, a very low risk, or if there is no risk of suffering an MSD. In addition to the OCRA method, there are different risk assessment methods for work with repetitive movements: the Strain index, the Keyserling Checklist, the Risk assessment method for repetitive movements proposed by the PMVS (Specific Health Surveillance Protocols), and the Risk assessment method for pressure neuropathies proposed by the PMVS [13,14,15,16]. In these named assessment methods, the assessment of the angles formed in the joints is done by direct observation or by video analysis, and therefore a more objective system of assessment is needed.
 - ii.
 - Forced postures: The use of ISO 11226:2000 is proposed for the evaluation of risks associated with work in forced postures [17]. This standard considers the angles in the joints and the time that they are maintained in static postures where force is not applied or is minimal. Several areas of the body are considered independently, such as the trunk, head and neck, and upper limbs. In a first step to determine if a posture is “Acceptable”, if there is a need to go to the next step, or if it is directly “Not recommended”, the joint angles and the existence of supports must be considered. In a second step, the time that the evaluated posture is maintained is analyzed to obtain as a result if the posture is “Acceptable” or “Not recommended”.
 
2. Materials and Methods
2.1. Electronic or Control Part
- (a)
 - Microcontroller: Arduino Mega 2560 rev3 board. This board has more computing power than the rest of the 8-bit Arduino boards, as well as a larger number of analog and digital inputs and outputs (54 digital inputs/outputs and 16 analog inputs/outputs). To communicate with all the components used:
- i.
 - Serial port communication: Arduino Mega and Arduino Due. They have four UART (Universal Asynchronous Receiver-Transmitter) TTL 0V/5V units. One unit was used to connect with a computer, and another one for the connection via Bluetooth with the mobile device. In both applications a speed of 9600 bauds was used.
 - ii.
 - I2C (inter-integrated circuit) communication: Three 3-axis accelerometers with high resolution (13-bit) measurement (model ADXL345) and a 16 × 2 LCD (Liquid Crystal Display). Each of the components has a specific i2c address. The Arduino board worked as a master, setting the clock speed, and requesting the data from each component separately through its i2c address.
 
 - (b)
 - Accelerometers: Three 3-axis accelerometers with high resolution (13-bit) measurement (model ADXL345). A SparkFun Bi-Directional Logic Level Converter was used, to be able to connect and read the data correctly from the three accelerometers, because these accelerometers have two i2c directions.
 - (c)
 - Display: 16 × 2 character LCD display and i2c connection for easy operation of the measuring system. This display, together with the buttons next to it, permitted us to navigate through the various menus, as well as to activate and deactivate data collection.
 - (d)
 - SD card reader: SD card reader connected to Arduino Mega board through SPI (Serial Peripheral Interface) communication.
 - (e)
 - Shield: ProtoShield. This shield, with dimensions 106 × 56 mm, allowed us to weld almost any available component to it. It consisted of a Perfboard-like grid where the resistors, connectors, voltage adapter, Bluetooth, and microSD reader have been soldered.
 - (f)
 - Bluetooth: Bluetooth HC-05 module connected through one of the four serial ports of the Arduino Mega board, with a speed of 9600 baud.
 - (g)
 - Potentiometers: Three rotary potentiometers type B of 10 k with linear variation and a maximum turn of 300° and a rotary “multiturn” potentiometer of 10 k with linear variation and a turn of 3600° and 10 turns. While the first three do not reach a full turn, the multiturn potentiometer is used to turn the forearm, which is transmitted to the potentiometer through a gear.
 
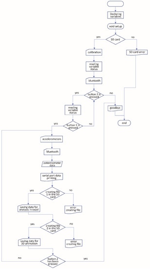
- 1.
 - When the system starts, it checks the existence of an SD card inside and whether it is writable or not. If this is not possible, it will show an error on the screen and will not allow the test to continue.
 - 2.
 - If the card check is correct, the system will be calibrated by keeping the exoskeleton in a straight position. Once the calibration has been performed, the device will show on the screen the possibility to start the test by pressing button 1, or to end it before starting by pressing button 2.
 - 3.
 - When the test starts, the data from the accelerometers, the Bluetooth module, and the potentiometers will be read and stored in two different files inside the SD card: one file to export the data to an Excel spreadsheet, and another one for the 3D animation. In the event of an error when writing to the SD card, an error will be indicated on the LCD screen and the test will be completed. This will be done in a cyclic manner until button 2 is pressed and the test is finished.
 
2.2. Exoskeleton
2.3. Portable Control Device
2.4. Sample Data
3. Results
4. Discussion
- (a)
 - The prototype should be better adjusted so that the worker can perform the movements naturally and without difficulty. Perhaps customized fastenings of the system could be manufactured according to each user, by means of 3D printing.
 - (b)
 - The accelerometer data in the 3D animation can be improved to give more quality and realism.
 - (c)
 - Expand user control zones by adding shoulder movements.
 - (d)
 - Use the accelerometers as vibrometers. Many occupational diseases are caused by vibrations, being named as a risk factor in some evaluation methods, but they are not measured unless they are one of the main causes of the disease.
 - (e)
 - Offer a new way of analyzing data using templates similar to the OCRA method to show by means of a scale the level of risk of a worker to suffer an MSD.
 
5. Conclusions
Author Contributions
Funding
Conflicts of Interest
References
- Intranuovo, G.; De Maria, L.; Facchini, F.; Giustiniano, A.; Caputi, A.; Birtolo, F.; Vimercati, L. Risk assessment of upper limbs repetitive movements in a fish industry. J. BMC Res. Notes 2019, 12, 354. [Google Scholar] [CrossRef] [PubMed]
 - Muñoz-Poblete, C.; Bascour-Sandoval, C.; Inostroza-Quiroz, J.; Solano-López, R.; Soto-Rodríguez, F. Effectiveness of workplace-based muscle resistance training exercise program in preventing musculoskeletal dysfunction of the upper limbs in manufacturing workers. J. Occup. Rehabil. 2019, 29, 810–821. [Google Scholar] [CrossRef] [PubMed]
 - Van Der Windt, D.A.; Thomas, E.; Pope, D.P.; De Winter, A.F.; Macfarlane, G.J.; Bouter, L.M.; Silman, A.J. Occupational risk factors for shoulder pain: A systematic review. Occup. Environ. Med. 2000, 57, 433–442. [Google Scholar] [CrossRef] [PubMed]
 - Nath, N.D.; Akhavian, R.; Behzadan, A.H. Ergonomic analysis of construction worker’s body postures using wearable mobile sensors. Appl. Ergon. 2017, 62, 107–117. [Google Scholar] [CrossRef] [PubMed]
 - Colombini, D.; Occhipinti, E. Scientific basis of the ocra method for risk assessment of biomechanical overload of upper limb, as preferred method in iso standards on biomechanical risk factors. Scand. J. Work Environ. Health 2018, 44, 436–438. [Google Scholar] [CrossRef] [PubMed]
 - Colombini, D.; Occhipinti, E. Working Posture Assessment Criteria and Principal Methods Reported in the Literature A Comparison; CRC Press-Taylor & Francis Group: Boca Raton, FL, USA, 2019; pp. 17–30. [Google Scholar]
 - Colombini, D.; Occhipinti, E.; Delleman, N.; Fallentin, N.; Kilbom, A.; Grieco, A. Exposure assessment of upper limb repetitive movements: A consensus document developed by the technical committee on musculoskeletal disorders of international ergonomics association (IEA) endorsed by international commission on occupational health (ICOH). G. Ital. Med. Lav. Ergon. 2001, 23, 129. [Google Scholar]
 - Diego-Mas, J.A.; Poveda-Bautista, R.; Garzon-Leal, D.C. Influences on the use of observational methods by practitioners when identifying risk factors in physical work. Ergonomics 2015, 58, 1660–1670. [Google Scholar] [CrossRef]
 - Grupo de Trabajo “Trastornos Musculoesqueléticos”. Plan de Acción Para la Reducción de Los Trastornos Musculoesqueléticos en el Medio Laboral. Objetivo 3a.3 de la Eesst 2015–2020; Comisión Nacional de Seguridad y Salud en el Trabajo: Madrid, Spain, 2017. [Google Scholar]
 - Ferreira, J.; Gray, M.; Hunter, L.; Birtles, M.; Riley, D. Development of An Assessment Tool for Repetitive Tasks of the Upper Limbs (ART); Health Safety Executive: Bootle, UK, 2009. Available online: https://www.hse.gov.uk/research/rrpdf/rr707.pdf (accessed on 7 August 2020).
 - Grooten, W.J.A.; Johanssons, E. Observational methods for assessing ergonomic risks for work-related musculoskeletal disorders. A scoping review. Rev. Cienc. Salud 2018, 16, 8–38. [Google Scholar] [CrossRef]
 - Van der Molen, H.F.; Foresti, C.; Daams, J.G.; Frings-Dresen, M.H.; Kuijer, P.P.F. Work-related risk factors for specific shoulder disorders: A systematic review and meta-analysis. Occup. Environ. Med. 2017, 74, 745–755. [Google Scholar] [CrossRef]
 - Instituto Nacional de Seguridad e Higiene en el Trabajo. Documento Elaborado por el Grupo de Trabajo Sobre TME de la CNSST; Ministerio de Empleo y Seguridad Social: Madrid, Spain. Available online: https://www.insst.es/documents/94886/518407/Metodos+de+evaluacion+tme.pdf/f206e0bc-9c20-4692-a6d4-776fecfe4cf7 (accessed on 7 August 2020).
 - Keyserling, W.; Stetson, D.; Silverstein, B.; Brouwer, M. A checklist for evaluating ergonomic risk factors associated with upper extremity cumulative trauma disorders. Ergonomics 1993, 36, 807–831. [Google Scholar] [CrossRef]
 - Motamedzade, M.; Mohammadian, M.; Faradmal, J. Comparing of four ergonomic risk assessment methods of hal-tlv, strain index, ocra checklist, and art for repetitive work tasks. Iran. J. Health Saf. Environ. 2019, 6, 1303–1309. Available online: http://ijhse.ir/index.php/IJHSE/article/view/413 (accessed on 7 August 2020).
 - Takala, E.-P.; Pehkonen, I.; Forsman, M.; Hansson, G.-Å.; Mathiassen, S.E.; Neumann, W.P.; Sjøgaard, G.; Veiersted, K.B.; Westgaard, R.H.; Winkel, J. Systematic evaluation of observational methods assessing biomechanical exposures at work. Scand. J. Work Environ. Health 2010, 36, 3–24. Available online: https://www.jstor.org/stable/40967825 (accessed on 7 August 2020). [CrossRef] [PubMed]
 - Villar Fernández, M.F. Posturas de trabajo. Evaluación del riesgo; Instituto Nacional de Seguridad e Higiene en el Trabajo, Ministerio de Empleo y Seguridad Social: Madrid, Spain, 2015; Available online: https://www.insst.es/documents/94886/96076/Posturas+de+trabajo.pdf/3ff0eb49-d59e-4210-92f8-31ef1b017e66 (accessed on 18 February 2020).
 - Schwartz, A.; Gerberich, S.G.; Kim, H.; Ryan, A.D.; Church, T.R.; Albin, T.J.; McGovern, P.M.; Erdman, A.E.; Green, D.R.; Arauz, R.F. Janitor ergonomics and injuries in the safe workload ergonomic exposure project (sweep) study. Appl. Ergon. 2019, 81, 102874. [Google Scholar] [CrossRef]
 - Abobakr, A.; Nahavandi, D.; Hossny, M.; Iskander, J.; Attia, M.; Nahavandi, S.; Smets, M. Rgb-d ergonomic assessment system of adopted working postures. Appl. Ergon. 2019, 80, 75–88. [Google Scholar] [CrossRef] [PubMed]
 - Li, Z.; Zhang, R.; Lee, C.-H.; Lee, Y.-C. An evaluation of posture recognition based on intelligent rapid entire body assessment system for determining musculoskeletal disorders. Sensors 2020, 20, 4414. [Google Scholar] [CrossRef] [PubMed]
 - Li, G.; Liu, Z.; Cai, L.; Yan, J. Standing-posture recognition in human-robot collaboration based on deep learning and the dempster-shafer evidence theory. Sensors 2020, 20, 1158. [Google Scholar] [CrossRef]
 - Diego-Mas, J.A.; Alcaide-Marzal, J. Using kinect (TM) sensor in observational methods for assessing postures at work. Appl. Ergon. 2014, 45, 976–985. [Google Scholar] [CrossRef]
 - Conforti, I.; Mileti, I.; Del Prete, Z.; Palermo, E. Measuring biomechanical risk in lifting load tasks through wearable system and machine-learning approach. Sensors 2020, 20, 1557. [Google Scholar] [CrossRef]
 - Lo Presti, D.; Carnevale, A.; D’Abbraccio, J.; Massari, L.; Massaroni, C.; Sabbadini, R.; Zaltieri, M.; Di Tocco, J.; Bravi, M.; Miccinilli, S. A multi-parametric wearable system to monitor neck movements and respiratory frequency of computer workers. Sensors 2020, 20, 536. [Google Scholar] [CrossRef]
 - Garg, A.; Kapellusch, J.M. Job analysis techniques for distal upper extremity disorders. Rev. Hum. Factors Ergon. 2011, 7, 149–196. [Google Scholar] [CrossRef]
 - Lowe, B.D. Accuracy and validity of observational estimates of wrist and forearm posture. Ergonomics 2004, 47, 527–554. [Google Scholar] [CrossRef] [PubMed]
 - Boné Pina, M.J. Método de Evaluación Ergonómica de Tareas Repetitivas, Basado en Simulación Dinámica de Esfuerzos con Modelos Humanos; Universidad de Zaragoza: Zaragoza, Spain, 2016; Available online: https://dialnet.unirioja.es/servlet/tesis?codigo=78749 (accessed on 18 March 2020).
 - Carnaz, L.; Batistao, M.V.; Gil Coury, H.J. A review of direct neck measurement in occupational settings. Sensors 2010, 10, 10967–10985. [Google Scholar] [CrossRef] [PubMed]
 - Colombini, D. An observational method for classifying exposure to repetitive movements of the upper limbs. Ergonomics 1998, 41, 1261–1289. [Google Scholar] [CrossRef] [PubMed]
 - Scharoun, S.; Bryden, P. Hand preference, performance abilities, and hand selection in children. Front. Psychol. 2014, 5, 82. [Google Scholar] [CrossRef] [PubMed]
 - Luttmann, A.; Jäger, M.; Griefahn, B. Prevención de Trastornos Musculoesqueléticos en el Lugar de Trabajo. Serie Protección de la Salud de Los Trabajadores n° 5; Organización Mundial de la Salud (OMS): Geneva, Switzerland, 2004. [Google Scholar]
 - Putz-Anderson, V.; Bernard, B.P.; Burt, S.E.; Cole, L.L. Musculoskeletal Disorders and Workplace Factors. A Critical Review of Epidemiologic Evidence for Work-Related Musculoskeletal Disorders of the Neck, Upper Extremity, and Low Back; Department of Health and Human Services, National Institute for Occupatinal Safety and Health: Cincinnati, OH, USA, 1997.
 - Gonzalez, D.J.; Asada, H.H. Design of Extra Robotic Legs for Augmenting Human Payload Capabilities by Exploiting Singularity and Torque Redistribution. In Proceedings of the IEEE International Conference on Intelligent Robots and Systems, Madrid, Spain, 1–5 October 2018; pp. 4348–4354. [Google Scholar]
 - Lee, S.H.; Park, G.; Cho, D.Y.; Kim, H.Y.; Lee, J.Y.; Kim, S.; Park, S.B.; Shin, J.H. Comparisons between end-effector and exoskeleton rehabilitation robots regarding upper extremity function among chronic stroke patients with moderate-to-severe upper limb impairment. Sci. Rep. 2020, 10, 1–8. [Google Scholar] [CrossRef]
 - Nuckols, R.W.; Dick, T.J.M.; Beck, O.N.; Sawicki, G.S. Ultrasound imaging links soleus muscle neuromechanics and energetics during human walking with elastic ankle exoskeletons. Sci. Rep. 2020, 10, 1–15. [Google Scholar] [CrossRef]
 - Akhavian, R.; Behzadan, A. Wearable Sensor-Based Activity Recognition for Data-Driven Simulation of Construction Workers’ activities. In Proceedings of the 2015 Winter Simulation Conference (WSC), Huntington Beach, CA, USA, 6–9 December 2015; pp. 3333–3344. [Google Scholar]
 - Alwasel, A.; Elrayes, K.; Abdel-Rahman, E.M.; Haas, C. Sensing Construction Work-Related Musculoskeletal Disorders (WMSDS). In Proceedings of the 28th ISARC, Seoul, Korea, 29 June–2 July 2011; pp. 164–169. [Google Scholar]
 - Yang, K.; Ahn, C.R.; Kim, H. Deep learning-based classification of work-related physical load levels in construction. Adv. Eng. Inf. 2020, 45, 9. [Google Scholar] [CrossRef]
 - Lim, S.; D’Souza, C. Statistical prediction of load carriage mode and magnitude from inertial sensor derived gait kinematics. Appl. Ergon. 2019, 76, 1–11. [Google Scholar] [CrossRef]
 













| 0 | 0 | 0 | 0 | 0.00 | 0.82 | −9.89 | 1.53 | 1.29 | −9.92 | 2.51 | −9.30 | −1.53 | 
| 0 | 0 | 0 | −30 | −1.06 | 0.31 | −9.38 | 0.12 | 1.96 | −9.77 | 2.00 | −10.16 | 0.39 | 
| 0 | 0 | 0 | −41 | −0.47 | 2.00 | −10.00 | 1.96 | 1.14 | −10.36 | 2.24 | −10.75 | −2.31 | 
| Authors | Systems and Sensors | Description | 
|---|---|---|
| [4] | Smartphone sensors (Accelerometer, Gyroscope and Linear acceleration)  | A smartphone held on the arm and another one on the user’s waist to perform the study. | 
| [36] | Smartphone sensors (Accelerometer and Gyroscope)  | A smartphone held on the user’s arm. | 
| [37] | External Musculoskeletal Joint Angle sensor system (Magneto-resistive angle sensor)  | The sensing element and the magnet are tightly mounted on the torso and the upper arm, respectively. The rest of the sensor system is enclosed in 12 × 8 × 6 cm lightweight steel box. This box is to be mounted on the worker’s belt. | 
| [21] | Standing Postures Classification System (SPCS) (A pressure-sensing floor)  | A human worker standing on the floor generates a foot-pressure distribution over the sensor matrix, which is converted to a greyscale image by the data acquisition system of the SPCS. | 
| [22] | Kinect™ range sensor (Depth sensor)  | Range sensors can detect the position of the joints at high sampling rates without attaching sensors or markers directly to the subject under study. | 
| [23] | Wireless inertial measurement units (IMUs) | Eight wireless inertial measurement units are used to gather kinematic data of the upper and lower body segments of each subject. To limit relative movements between each sensor and its body segment, each IMU is fixed with elastic straps. | 
| [24] | The fiber Bragg grating (FBG)-based flexible sensor. | Sensors positioning is evaluated to ensure high sensor capability in detection and discrimination of different neck movements and breathing activity. A polyacrylate bandage is used to allow a better adhesion and compliance to the skin. This bandage features adhesiveness, elasticity, and high breathability. | 
| [38] | The bidirectional long short-term memory (Bi-LSTM), a deep learning architecture (Wearable inertial measurement unit, WIMU)  | Using a wearable inertial measurement sensor to monitor a worker’s bodily movements, this study investigates the feasibility of identifying various physical loading conditions by analyzing a worker’s lower body movements. | 
| [39] | Wearable sensing technology combined with predictive modeling (3-D accelerometer, gyroscope, and magnetometer sensor)  | Four commercial inertial sensors are attached on the participant at the sixth thoracic vertebra (T6), the first sacral vertebra (S1), and superior aspect of the right and left shank midway between the lateral femoral and malleolar epicondyles. | 
© 2020 by the authors. Licensee MDPI, Basel, Switzerland. This article is an open access article distributed under the terms and conditions of the Creative Commons Attribution (CC BY) license (http://creativecommons.org/licenses/by/4.0/).
Share and Cite
Parras-Burgos, D.; Gea-Martínez, A.; Roca-Nieto, L.; Fernández-Pacheco, D.G.; Cañavate, F.J.F. Prototype System for Measuring and Analyzing Movements of the Upper Limb for the Detection of Occupational Hazards. Sensors 2020, 20, 4993. https://doi.org/10.3390/s20174993
Parras-Burgos D, Gea-Martínez A, Roca-Nieto L, Fernández-Pacheco DG, Cañavate FJF. Prototype System for Measuring and Analyzing Movements of the Upper Limb for the Detection of Occupational Hazards. Sensors. 2020; 20(17):4993. https://doi.org/10.3390/s20174993
Chicago/Turabian StyleParras-Burgos, Dolores, Alfonso Gea-Martínez, Lucas Roca-Nieto, Daniel G. Fernández-Pacheco, and Francisco J. F. Cañavate. 2020. "Prototype System for Measuring and Analyzing Movements of the Upper Limb for the Detection of Occupational Hazards" Sensors 20, no. 17: 4993. https://doi.org/10.3390/s20174993
APA StyleParras-Burgos, D., Gea-Martínez, A., Roca-Nieto, L., Fernández-Pacheco, D. G., & Cañavate, F. J. F. (2020). Prototype System for Measuring and Analyzing Movements of the Upper Limb for the Detection of Occupational Hazards. Sensors, 20(17), 4993. https://doi.org/10.3390/s20174993
        
