An Object Model and Interaction Method for a Simulated Experience of Pottery on a Potter’s Wheel
Abstract
1. Introduction
2. Previous Works and Related Studies
2.1. Simulated Pottery System
2.2. Object/Shape Model
- (a)
- Large scale deformations: the clay will not come back to its initial state after the deformation is applied, which we make possible.
- (b)
- Volume conservation: volume variation should be prevented, which we keep strictly.
- (c)
- Surface tension (to make some effect of deformation operation to the surroundings): the system should mimic the surface tension with the movement of clay referring to physical phenomena, which we express as the influence of the surroundings.
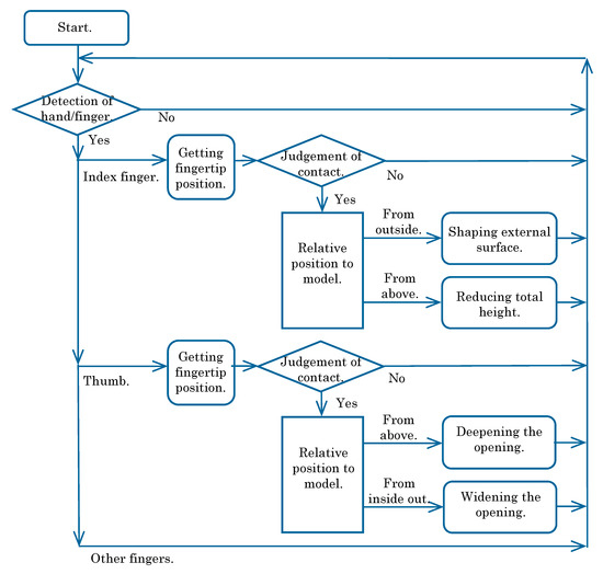
3. Methods: Object Model and Interaction Method
3.1. Three-Dimensional Object Model
3.2. Deformation of Model
3.2.1. Shaping the External Surface
- In the case of a disk-type layer (input = ΔD0) (Figure 2a).
- At a manipulated layer.
- -
- External diameter is decreased ΔD0 responding to the manipulated variable, and its height is increased to keep the layer’s volume.
- At contiguous layers.
- -
- When its external diameter is larger than the operated layer’s external diameter, it is decreased ΔD1, ΔD2, etc. according to a certain rule (e.g., each term of Harmonic series, see Appendix A), and its height is increased to keep the layer’s volume.
- In the case of a ring-type layer (input = ΔD0) (Figure 2b).
- At a manipulated layer.
- -
- External diameter is decreased ΔD0 responding to the manipulated variable, while its inner diameter is also decreased Δd0 to reduce the layer’s thickness according to the reduction ΔD0 in external diameter (e.g., with an amount of two thirds), and its height is adjusted to keep the layer’s volume.
- At contiguous layers.
- -
- When its external diameter is larger than the operated layer’s external diameter, it is decreased ΔD1, ΔD2, etc. according to a certain rule (e.g., each term of Harmonic series, see Appendix A), while its inner diameter is also decreased Δd1, Δd2, etc. to reduce the layer’s thickness according to the reduction ΔD1, ΔD2, etc. in external diameter (e.g., with an amount of two thirds), and its height is adjusted to keep the layer’s volume.
3.2.2. Forming the Inner Shape
- c.
- Deepening the opening: at a disk-type layer (Figure 3a).
- At a manipulated layer.
- -
- An opening is provided with the inner diameter d of a certain ratio (e.g., two thirds) to the original external diameter D, while keeping its height, and its external diameter is increased ΔD to keep the layer’s volume.
- d.
- Widening the opening: at a ring-type layer (input = Δd0) (Figure 3b).
- At a manipulated layer.
- -
- Inner diameter is increased Δd0 responding to the manipulated variable, while its external diameter is also increased ΔD0 to keep the layer’s thickness according to the increase Δd0 in inner diameter (e.g., at the same amount), and its height is decreased to keep the layer’s volume.
- At contiguous layers.
- -
- When its inner diameter is smaller than the operated layer’s inner diameter, it is increased Δd1, Δd-1, etc. according to a certain rule (e.g., each term of Harmonic series, see Appendix A), while its external diameter is also increased ΔD1, ΔD−1, etc. to keep the layer’s thickness according to the increase Δd1, Δd−1, etc. in inner diameter (e.g., at the same amount), and its height is decreased to keep the layer’s volume.
3.2.3. Reducing the Total Height
- e.
- In the case of a disk-type layer (input = ΔH) (Figure 4a).
- All layers.
- -
- Each height is decreased ΔH1, ΔH2, etc. as distributing the manipulated variable ΔH according to the original height of each layer H1, H2, etc., and its external diameter is increased ΔD1, ΔD2, etc. to keep the layer’s volume.
- f.
- In the case of a ring-type layer (input = ΔH) (Figure 4b).
- All layers.
- -
- Each height is decreased ΔH1, ΔH2, etc. as distributing the manipulated variable ΔH according to the original height of each layer H1, H2, etc., its external diameter is increased ΔD1, ΔD2, etc., and its inner diameter is decreased Δd1, Δd2, etc. (e.g., at the same amount) keeping the layer’s volume.
3.3. Interaction Method between User and Model
- It is supposed that some motion capture sensor can detect and measure the user’s hand-finger movements;
- The user’s hand-finger operations should resemble the actual operations for pottery on a potter’s wheel as much as possible.
4. Results and Discussion: Implementation and Preliminary Evaluation
4.1. Three-Dimensional Aerial Image Interface (3DAII)
4.1.1. Pyramid Reflector
4.1.2. Parabolic Mirrors
4.1.3. Motion Capture Sensor
4.1.4. Software
4.1.5. Implementation Results
- The initial state of the object model is 25.0 mm in diameter and 5.8 mm in height as external appearance, and 16.7 mm in diameter and 4.6 mm in depth as hole-size;
- The inner shape is presented in lower translucent while the external surface is presented in higher translucent;
- A user’s fingertips detected by LMC are displayed as a dot in green for the index finger and a dot in red for the thumb as the marker of the operating part;
- The layer of the object model that a user is processing is displayed in a darker color as the manipulated layer under processing.
4.2. Preliminary Evaluation
4.2.1. Purpose
4.2.2. Procedure
- A participant performed random operations to familiarize himself/herself with the simulated system and its operations, and practiced what he/she had been explained until when he/she was satisfied to some extent;
- A participant was asked to make three kinds of bowl shapes according to the sample indicated in Table 5: cylindrical, dome-shaped, and flat type, so that he/she would be able to understand features of each bowl shape;
- A participant answered the survey on maneuverability, visibility, and satisfaction (including presence and accomplishment).
4.2.3. Result
- ○
- (External surface and inner shape) “The function of shaping external surface is good, but it is a little difficult to control forming inner shape.”
- ○
- (Height) “The reducing height function is easy to be misrecognized as the external surface function.”
- ○
- (Processing speed) “The processing speed is relatively slow, but thanks to that, it is easy to make fine-tuning.”
- ○
- (Positive) “The visibility is good”, and “the displaying is easy to understand”.
- ○
- (Negative) “The view direction is limited, for some tall people they need to lower their head to be sure to see the object”, and “we should feel more in three-dimensional effect”.
- ○
- (Sensing) “The sensitivity of fingertip changes according to the distance to hand-finger so that it is hard to control”, and “the sensitivity can be improved in the future work”.
- ○
- (Cancel/undo function) “It should provide some skip back function to cancel the mistake operation.”
- ○
- (Guidance) “If there is some guidance of how it can be operated more, that will be better.”
- ○
- (Practice) “Although it was somewhat difficult for new users, but once you have catch the method to control it, you will enjoy it very much.”
- ○
- (Fatigue) “A long time use makes my hand/arm tired”, and “to prevent my arm hurt, some support should be settled”.
- ○
- (Positive, specific) “The total comprehension of project is good”, “I think it’s a very interesting innovation”, “the system is special and interesting”, and “this device works well and can help the person who wants to learn pottery”.
- ○
- (Positive, general) “We can use this device to operate for intuitive modeling”, and “in the future with upgrading this device can be marketization”.
4.2.4. Discussion
5. Summary and Conclusions
- Larger-scale displaying:We have confirmed the proposed design concept of projecting a small-sized object model using 3DAII as a testing platform, but we should prepare a larger-sized 3DAII to project a model at actual size to achieve exact overlapping of a user’s hand-finger with an object model.
- Functionality improvement:Although we have realized three kinds of deformations as the minimum-required function to make a bowl shape, we should prepare additional functions to bring the simulated experience closer to a real work, such as removing some part of the material without keeping its volume and painting after making a bowl shape.
- Various users:We should ask a variety of participants, not only young adults to try to use the simulated system to obtain various feedback.
- Detailed and rigorous evaluation experiments and results analysis:We would like to consider a detailed and rigorous evaluation and analysis, if the value and effectiveness of the simulated experience system constructed here are recognized, even though it is difficult to compare with other systems with different design concepts and system configurations.
Author Contributions
Funding
Conflicts of Interest
Appendix A. Shape of a Solid Surface When an Indenter Is Pushed

| Non-Dimensional Distance ρ | Relative Displacement | Terms of Harmonic Series |
|---|---|---|
| 1 | 1 | 1 |
| 1.5 | 0.46 | 1/2 = 0.5 |
| 2 | 0.33 | 1/3 = 0.333 |
| 2.5 | 0.26 | 1/4 = 0.25 |
| 3 | 0.21 | 1/5 = 0.2 |
| 3.5 | 0.18 | 1/6 = 0.166 |
References
- Jiono, M.; Matsumaru, T. Interactive Aerial Projection of 3D Hologram Object. In Proceedings of the 2016 IEEE International Conference on Robotics and Biomimetics (IEEE-ROBIO 2016), Qingdao, China, 3–7 December 2016; pp. 1930–1935. [Google Scholar] [CrossRef]
- Septiana, A.I.; Jiono, M.; Matsumaru, T. Measuring Performance of Aerial Projection of 3D Hologram Object (3DHO). In Proceedings of the 2017 IEEE International Conference on Robotics and Biomimetics (IEEE-ROBIO 2017), Macau, China, 5–8 December 2017; pp. 2081–2086. [Google Scholar] [CrossRef]
- Matsumaru, T.; Septiana, A.I.; Horiuchi, K. Three-dimensional Aerial Image Interface, 3DAII. J. Robot. Mechatron. 2019, 31, 657–670. [Google Scholar] [CrossRef]
- Nakano, K.; Watanabe, Y. Development of CAD System for Traditional Craft with Virtual Reality; ITE Technical Report; ITE (The Institute of Image Information and Television Engineers): Tokyo, Japan, June 1997; Volume 21, pp. 81–99. [Google Scholar] [CrossRef]
- Korida, K.; Nishino, H.; Utsumiya, K. An Interactive 3D Interface for a Virtual Ceramic Art Work Environment. In Proceedings of the 1997 International Conference on Virtual Systems and MultiMedia (VSMM ‘97), Geneva, Switzerland, 10–12 September 1997; pp. 227–234. [Google Scholar] [CrossRef]
- l’Artisan Electronique—Unfold Design Studio. Available online: http://unfold.be/pages/l-artisan-electronique.html (accessed on 10 March 2020).
- l’Artisan Electronique, Part 1: Virtual Pottery Wheel. Available online: https://vimeo.com/16708764 (accessed on 10 March 2020).
- Satoh, K.; Yamamoto, T.; Matsuyama, K.; Konno, K. Rokuro: Implementation and Examination of Gestural Modeling Interface. In Proceedings of the IPSJ Interaction 2012, Tokyo, Japan, 15–17 March 2012; Volume 2012, pp. 771–776. [Google Scholar]
- Cho, S.; Heo, Y.; Bang, H. Turn: A Virtual Pottery by Real Spinning Wheel. In Proceedings of the ACM SIGGRAPH 2012 (SIGGRAPH ‘12), Los Angeles, CA, USA, 5–9 August 2012. [Google Scholar] [CrossRef]
- Krishnamurthy, V.R.; Piya, C.; Murugappan, S.; Ramani, K. Handy-Potter: Rapid 3d Shape Exploration through Natural Hand Motions. In Proceedings of the ASME 2012 International Design Engineering Technical Conferences & Computers and Information in Engineering Conference (IDETC/CIE 2012), Chicago, IL, USA, 12–15 August 2012; pp. 19–28. [Google Scholar] [CrossRef]
- Krishnamurthy, V.R.; Murugappan, S.; Liu, H.R.; Ramani, K. Shape-It-Up: Hand gesture based creative expression of 3D shapes using intelligent generalized cylinders. Comput.-Aided Des. 2013, 45, 277–287. [Google Scholar] [CrossRef]
- Imai, H.; Suzuki, Y.; Suzuki, N.; Akabane, K.; Shibayama, F.; Shibata, J.; Takagi, S.; Kobayashi, S. ROKURO: Proposals and Examination of Human Interface for 3D Modeling Experience with Palm. In Proceedings of the IPSJ Interaction 2013, Tokyo, Japan, 28 February–2 March 2013; Volume 2013, pp. 632–637. [Google Scholar]
- Krishnamurthy, V.R.; Ramani, K.; Lee, K.; Jasti, R. zPots: A Virtual Pottery Experience Through Spatial Interactions Using the Leap Motion Device. In Proceedings of the ACM CHI’ 14 Extended Abstracts on Human Factors in Computing System (CHI EA’14), Toronto, ON, Canada, 26 April–1 May 2014; pp. 371–374. [Google Scholar] [CrossRef]
- Krishnamurthy, V.R.; Ramani, K. Extracting hand grasp and motion for intent expression in mid-air shape deformation: A concrete and iterative exploration through a virtual pottery application. Comput. Graph. 2016, 55, 143–156. [Google Scholar] [CrossRef]
- Chiang, P.-Y.; Chang, H.-Y.; Chang, Y.-J. PotteryGo: A Virtual Pottery Making Training System. IEEE Comput. Graph. Appl. 2018, 38, 74–88. [Google Scholar] [CrossRef] [PubMed]
- Virtual Potter’s wheel system Roquro. Available online: https://roqu.ro/ (accessed on 10 March 2020).
- Virtual Potter’s Wheel System Roquro. Available online: https://www.youtube.com/watch?v=Q4O56UImrwU (accessed on 10 March 2020).
- Han, Y.C.; Han, B.-J. Virtual pottery: A virtual 3D audiovisual interface using natural hand motions. Multimed. Tools Appl. 2014, 73, 917–933. [Google Scholar] [CrossRef]
- DOJAGI: The Korean Pottery. Available online: https://dojagi.io/ (accessed on 10 March 2020).
- DOJAGI: The Korean Pottery Official Trailer. Available online: https://www.youtube.com/watch?v=xN_Ghs8kEE0 (accessed on 10 March 2020).
- Sato, M.; Numazaki, S. Deformation Model of Surfaces of Revolution for Dynamic Manipulation. Trans. Inst. Electron. Inf. Commun. Eng. 1992, 75-D2, 267–274. [Google Scholar]
- Kamei, K.; Nakamura, Y.; Abe, S. A Deformable Clay Model for Rotationally Symmetric Objects. Trans. Inst. Electron. Inf. Commun. Eng. 1993, 76-D2, 1772–1779. [Google Scholar]
- Kass, M.; Witkin, A.; Terzopoulos, D. Snakes: Active contour models. Int. J. Comput. Vis. 1988, 1, 321–331. [Google Scholar] [CrossRef]
- Lorensen, W.E.; Cline, H.E. Marching cubes: A high resolution 3D surface construction algorithm. In Proceedings of the 14th Annual Conference on Computer Graphics and Interactive Techniques (SIGGRAPH ‘87), Anaheim, CA, USA, 27–31 July 1987; pp. 163–169. [Google Scholar] [CrossRef]
- Kameyama, K. Virtual clay modeling system. In Proceedings of the ACM Symposium on Virtual Reality Software and Technology (ACM VRST ‘97), Lausanne, Switzerland, 15–17 September 1997; pp. 197–200. [Google Scholar] [CrossRef]
- Arata, H.; Takai, Y.; Takai, N.; Yamamoto, T. Virtual Clay Modeling within the Active Voxel Space-Fundamental Concept. Trans. Inst. Electron. Inf. Commun. Eng. 1999, J82-D2, 2008–2016. [Google Scholar]
- McDonnell, K.T.; Qin, H.; Wlodarczyk, R.A. Virtual clay: A real-time sculpting system with haptic toolkit. In Proceedings of the 2001 Symposium on Interactive 3D Graphics (I3D ‘01), Research Triangle Park, NC, USA, 19–21 March 2001; pp. 179–190. [Google Scholar] [CrossRef]
- Knopf, G.K.; Igwe, P.C. Deformable mesh for virtual shape sculpting. Robot. Comput.-Integr. Manuf. 2005, 21, 302–311. [Google Scholar] [CrossRef]
- Cani, M.-P.; Angelidis, A. Towards Virtual Clay. In Proceedings of the ACM SIGGRAPH 2006 (SIGGRAPH ‘06) Courses, Boston, MA, USA, 30 July–3 August 2006; pp. 67–83. [Google Scholar] [CrossRef]
- Lee, J.; Han, G.; Choi, S. Haptic Pottery Modeling using circular sector element method. In Haptics: Perception, Devices and Scenarios, Proceedings of 6th International Conference (EuroHaptics 2008), Madrid, Spain, 10–13 June 2008; Manuel, F., Ed.; Lecture Notes in Computer Science; Springer: Berlin/Heidelberg, Germany, 2008; Volume 5024, pp. 668–674. [Google Scholar] [CrossRef]
- Costa, I.F.; Balaniuk, R. LEM-an approach for real time physically based soft tissue simulation. In Proceedings of the 2001 IEEE International Conference on Robotics and Automation (ICRA 2001), Seoul, Korea, 21–26 May 2001; Volume 3, pp. 2337–2343. [Google Scholar] [CrossRef]
- Sundaraj, K.; Laugier, C.; Costa, I.F. An approach to LEM modeling: Construction, collision detection and dynamic simulation. In Proceedings of the 2001 IEEE/RSJ International Conference on Intelligent Robots and Systems (IROS 2001), Maui, HI, USA, 29 October–3 November 2001; pp. 2196–2201. [Google Scholar] [CrossRef]
- Kumar, G.; Sharma, N.K.; Bhowmick, P. Wheel-throwing in digital space using number-theoretic approach. Int. J. Arts Technol. 2011, 4, 196–215. [Google Scholar] [CrossRef]
- Scott Davidson: Grasshopper—Algorithmic Modeling for Rhino. Available online: https://www.grasshopper3d.com/ (accessed on 10 March 2020).
- Chaudhury, S.; Chaudhuri, S. Volume preserving haptic pottery. In Proceedings of the 2014 IEEE Haptics Symposium (HAPTICS), Houston, TX, USA, 23–26 February 2014; pp. 129–134. [Google Scholar] [CrossRef]
- Sakai, M. Indentation Contact Mechanism. 2017. Available online: http://ion.ee.tut.ac.jp/pdf/%E5%9C%A7%E5%AD%90%E5%8A%9B%E5%AD%A6.pdf (accessed on 10 March 2020).
- Maugis, D. Contact, Adhesion and Rupture of Elastic Solids; Springer: Berlin/Heidelberg, Germany, 2000; pp. 203–239. [Google Scholar] [CrossRef]













| Model Size (in “Unit” by Unity 1) | ||
|---|---|---|
| Diameter | Height | |
| Disk-type layer (single) | 1.5 | 0.014 |
| Ring-type layer (single) | 1.5 (external), 1.0 (inner) | 0.025 |
| Total (16 layers) | 1.5 | 0.345 |
| Item | Specification |
|---|---|
| Material | Acryl (mirror-finished coating) |
| Shape | Inverted pyramid |
| Width | 14 (upper side), 0 (bottom side) cm |
| Height | 12 cm |
| Item | Specification |
|---|---|
| Product | Giant Mirage (Opti-Gone International Inc.) |
| Material | Acryl (mirror-finished coating) |
| Diameter | 55.9 (external), 15.2 (hole) cm |
| Height | 15.2 cm |
| Item | Specification |
|---|---|
| Product | Leap Motion Controller (Ultraleap Ltd.) |
| Size | W80, D30, H11 mm |
| Interface | USB 2.0/3.0 |
| Method | Infrared LED (3) + Monochromatic IR sensor (2) |
| Tracking speed | 120 (150) fps (balance mode), 60 (80) fps (precision mode), 214 (295) fps (high speed mode) |
| Interaction box | W235, D147, H235 (82.5–317.5) mm |
| Item | Cylindrical | Dome-Shaped | Flat-Type |
|---|---|---|---|
| Appearance | ![]() | ![]() | ![]() |
| Height | High | Normal | Normal |
| External surface | Waist-less, Straight | Sweeping, Rounded | Inclined, Slightly-curved |
| Inner shape | Straight, Bottomed-out | Rounded, Bottomed-out | Inclined, Bottomed-out |
| Item | Cylindrical | Dome-Shaped | Flat-Type |
|---|---|---|---|
| Participant A’s work | ![]() | ![]() | ![]() |
| Participant B’s work | ![]() | ![]() | ![]() |
© 2020 by the authors. Licensee MDPI, Basel, Switzerland. This article is an open access article distributed under the terms and conditions of the Creative Commons Attribution (CC BY) license (http://creativecommons.org/licenses/by/4.0/).
Share and Cite
Matsumaru, T.; Morikawa, A. An Object Model and Interaction Method for a Simulated Experience of Pottery on a Potter’s Wheel. Sensors 2020, 20, 3091. https://doi.org/10.3390/s20113091
Matsumaru T, Morikawa A. An Object Model and Interaction Method for a Simulated Experience of Pottery on a Potter’s Wheel. Sensors. 2020; 20(11):3091. https://doi.org/10.3390/s20113091
Chicago/Turabian StyleMatsumaru, Takafumi, and Ami Morikawa. 2020. "An Object Model and Interaction Method for a Simulated Experience of Pottery on a Potter’s Wheel" Sensors 20, no. 11: 3091. https://doi.org/10.3390/s20113091
APA StyleMatsumaru, T., & Morikawa, A. (2020). An Object Model and Interaction Method for a Simulated Experience of Pottery on a Potter’s Wheel. Sensors, 20(11), 3091. https://doi.org/10.3390/s20113091










