A Novel Methodology for Series Arc Fault Detection by Temporal Domain Visualization and Convolutional Neural Network
Abstract
1. Introduction
2. CNN Theory and Characteristics of Series Arc
2.1. Preliminary Theory of CNN
2.2. Characteristics of Series Arc
3. TDV-CNN Approach Development
3.1. TDV Layer
3.2. ConvNet Layer and FCO Layer
4. Experimental Results and Analysis
4.1. Experimental Setup
4.2. TDV-CNN’s Output with t-SNE Visualization Method
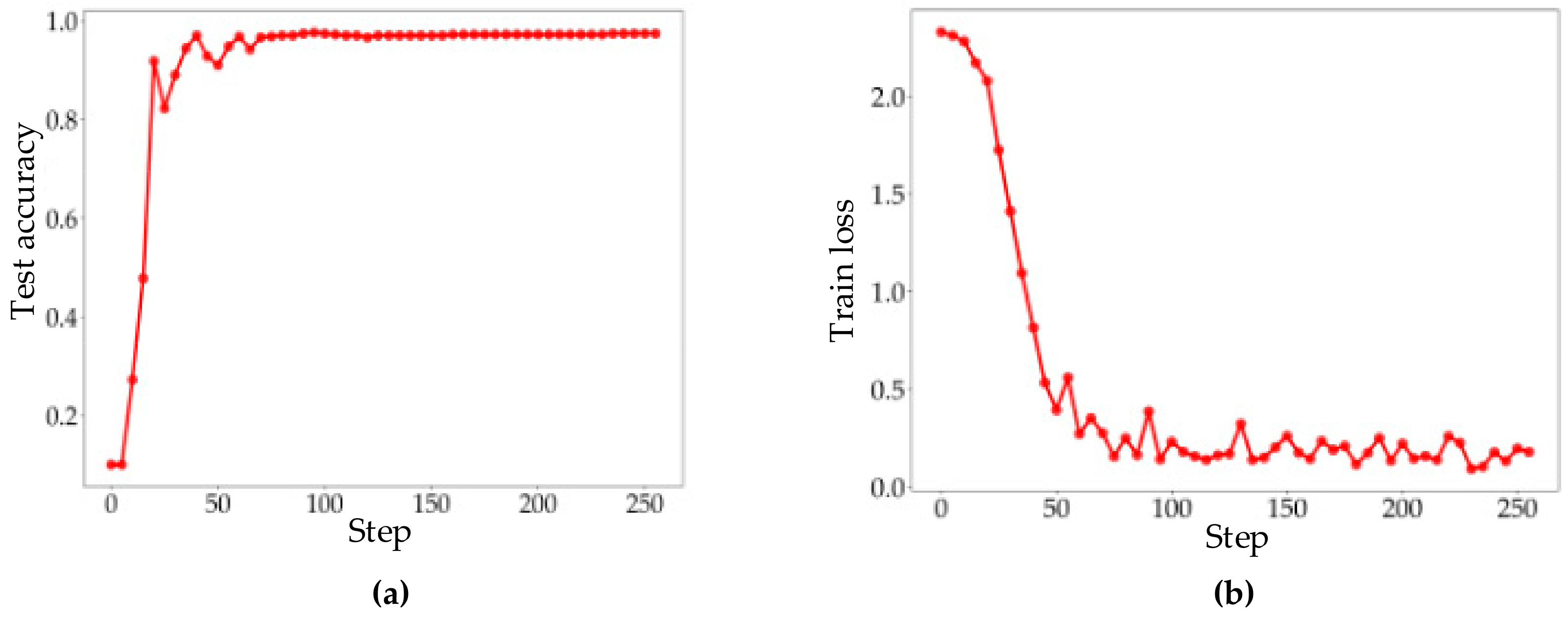
4.3. Test Verification and Analysis
4.4. Comparison with Prior Methods
5. Conclusions
Author Contributions
Funding
Conflicts of Interest
References
- Lee, R.H. The other electrical hazard: Electric arc blast burns. IEEE Trans. Ind. Appl. 1982, IA-18, 246–251. [Google Scholar] [CrossRef]
- Du, J.H.; Tu, R.; Zeng, Y.; Pan, L.; Zhang, R.C. An experimental study on the thermal characteristics and heating effect of arc-fault from Cu core in residential electrical wiring fires. PLoS ONE 2017, 12. [Google Scholar] [CrossRef]
- China National Fire and Police Situation in 2018. Available online: http://www.119.gov.cn/xiaofang/hztj/36306.htm (accessed on 29 March 2019).
- Wang, Y.; Zhang, F.; Zhang, S. A new methodology for identifying arc fault by sparse representation and neural network. IEEE Trans. Instrum. Meas. 2018, 67, 2526–2537. [Google Scholar] [CrossRef]
- Ji, H.K.; Wang, G.M.; Kim, W.H.; Kil, G.S. Optimal design of a band pass filter and an algorithm for series arc detection. Energies 2018, 11, 992. [Google Scholar] [CrossRef]
- Underwriters Laboratories Inc. UL Standard for Arc-Fault Circuit-Interrupters, 2nd ed.; Underwriters Laboratories Inc.: New York, NY, USA, 2011. [Google Scholar]
- Lin, Y.H.; Liu, C.W.; Chen, C.S. A new PMU-based fault detection/location technique for transmission lines with consideration of arcing fault discrimination-part I: Theory and algorithms. IEEE Trans. Power Deliv. 2004, 19, 1587–1593. [Google Scholar] [CrossRef]
- Naidu, M.; Schoepf, T.J.; Gopalakrishnan, S. Arc fault detection scheme for 42-V automotive DC networks using current shunt. IEEE Trans. Power Electron. 2006, 21, 633–639. [Google Scholar] [CrossRef]
- Gregory, G.D.; Kon, W.; Dvorak, R.F. More about arc-fault circuit interrupters. IEEE Trans. Ind. Appl. 2004, 40, 1006–1011. [Google Scholar] [CrossRef]
- Guo, F.; Deng, Y.; Wang, Z.; You, J.; Gao, H. Series arc fault characteristics based on gray level-gradient co-occurrence matrix. Trans. Chin. Electrotech. Soc. 2018, 33, 71–81. [Google Scholar]
- Lu, Q.; Ye, Z.; Zhang, Y.; Wang, T.; Gao, Z. Analysis of the effects of arc volt–ampere characteristics on different loads and detection methods of series arc faults. Energies 2019, 12, 323. [Google Scholar] [CrossRef]
- Lu, S.B.; Phung, B.T.; Zhang, D.M. A comprehensive review on DC arc faults and their diagnosis methods in photovoltaic systems. Renew. Sustain. Energy Rev. 2018, 89, 88–98. [Google Scholar] [CrossRef]
- Yang, K.; Zhang, R.; Yang, J.; Liu, C.; Chen, S.; Zhang, F. A novel arc fault detector for early detection of electrical fires. Sensors 2016, 16, 500. [Google Scholar] [CrossRef] [PubMed]
- Yang, K.; Zhang, R.; Chen, S.; Zhang, F.; Yang, J.; Zhang, X. Series arc fault detection algorithm based on autoregressive bispectrum analysis. Algorithms 2015, 8, 929–950. [Google Scholar] [CrossRef]
- Zhao, Y.; Zhang, X.; Dong, Y.; Li, W. Characteristics analysis and detection of AC arc fault in SSPC based on wavelet transform. In Proceedings of the 2016 IEEE International Conference on Aircraft Utility Systems (AUS), Beijing, China, 10–12 October 2016; pp. 476–481. [Google Scholar]
- Artale, G.; Cataliotti, A.; Cosentino, V.; Cara, D.D.; Nuccio, S.; Tinè, G. Arc fault detection method based on CZT low-frequency harmonic current analysis. IEEE Trans. Instrum. Meas. 2017, 66, 888–896. [Google Scholar] [CrossRef]
- Artale, G.; Cataliotti, A.; Nuccio, V.C.S.; Cara, D.D.; Tinè, G.; Privitera, G. A set of indicators for arc faults detection based on low frequency harmonic analysis. In Proceedings of the 2016 IEEE International Instrumentation and Measurement Technology Conference Proceedings, Taipei, Taiwan, 23–26 May 2016; pp. 1–6. [Google Scholar]
- Gao, Y.; Zhang, R.; Yang, J.; Jianhua, D.U.; Yang, K. Method of Low-voltage Arc Fault Recognition Using High Frequency Feature. Proc. CSU-EPSA 2016, 28, 49–55. [Google Scholar]
- LeCun, Y.; Bengio, Y.; Hinton, G. Deep learning. Nature 2015, 521, 436–444. [Google Scholar] [CrossRef] [PubMed]
- Rumelhart, D.E.; Hinton, G.E.; Williams, R.J. Learning representations by back-propagating errors. Nature 1986, 323, 533–536. [Google Scholar] [CrossRef]
- Lu, S.B.; Sirojan, T.; Phung, B.T.; Zhang, D.M.; Ambikairajah, E. DA-DCGAN: An effective methodology for DC series arc fault diagnosis in photovoltaic systems. IEEE Access 2019, 7, 45831–45840. [Google Scholar] [CrossRef]
- Goodfellow, I.; Bengio, Y.; Courville, A. Deep Learning; The MIT Press: Cambridge, MA, USA, 2016. [Google Scholar]
- Cun, Y.L.; Boser, B.; Denker, J.S.; Henderson, D.; Howard, R.E.; Hubbard, W.; Jackel, L.D. Handwritten digit recognition with a back-propagation network. Adv. Neural Inf. Process. Syst. 1990, 2, 396–404. [Google Scholar]
- Kingma, D.; Ba, J. Adam: Amethod for stochastic optimization. arXiv 2014, arXiv:1412.6980. [Google Scholar]
- General Administration of Quality Supervision, Inspection and Quarantine of the People’s Republic of China. Electrical Fire Monitoring System-Part 4: Arcing Fault Detectors (GB14287.4-2014); Standards Press of China: Beijing, China, 2014. [Google Scholar]
- Van der Maaten, L.; Hinton, G. Visualizing data using t-SNE. J. Mach. Learn. Res. 2008, 9, 2579–2605. [Google Scholar]
- Vu, H.D.; Calderon, E.; Schweitzer, P.; Weber, S.; Britsch, N. Multi criteria series arc fault detection based on supervised feature selection. Int. J. Electr. Power Energy Syst. 2019, 113, 23–34. [Google Scholar] [CrossRef]












| No. | Layer type | Activation | No. of Kernel | Dropout | Padding | Kernel size | Stride | Output |
|---|---|---|---|---|---|---|---|---|
| 1 | Conv. | Leaky ReLu | 6 | No | 2 | 5 × 5 | 1 | 104 × 104 × 6 |
| 2 | Maxpooling | - | - | No | - | 2 × 2 | 2 × 2 | 52 × 52 × 6 |
| 3 | Conv. | Leaky ReLu | 12 | No | 2 | 5 × 5 | 1 | 52 × 52 × 12 |
| 4 | Maxpooling | - | - | No | - | 2 × 2 | 2 × 2 | 26 × 26 × 12 |
| 5 | Conv. | Leaky ReLu | 24 | No | 2 | 5 × 5 | 1 | 26 × 26 × 24 |
| 6 | Maxpooling | - | - | No | - | 2 × 2 | 2 × 2 | 13 × 13 × 24 |
| 7 | Linear | Leaky ReLu | 1 | 0.2 | - | 4056 | - | 4056 |
| 8 | Linear | Leaky ReLu | 1 | 0.2 | - | 512 | - | 512 |
| 9 | Linear | Leaky ReLu | 1 | 0.2 | - | 64 | - | 64 |
| 10 | Linear | Softmax | 1 | No | - | 10 | - | 10 |
| Number | Load Name | Power (W) | Load Type |
|---|---|---|---|
| 1 | Vacuum cleaner | 1200 | Inductive |
| 2 | Fluorescent lamp | 480 | Capacitive |
| 3 | Dimming lamp | 1000 | Others |
| 4 | Heater | 800 | Resistive |
| 5 | Desktop computer | 350 | Switching |
| Load Name | Load Type | Work State | Data Set Label |
|---|---|---|---|
| Heater | Resistive | Normal | 0 |
| Arc | 1 | ||
| Vacuum cleaner | Inductive | Normal | 2 |
| Arc | 3 | ||
| Desktop Computer | Switching | Normal | 4 |
| Arc | 5 | ||
| Dimmer | Others | Normal | 6 |
| Arc | 7 | ||
| Fluorescent lamp | Capacitive | Normal | 8 |
| Arc | 9 |
| Category | 0 | 1 | 2 | 3 | 4 | 5 | 6 | 7 | 8 | 9 |
|---|---|---|---|---|---|---|---|---|---|---|
| Identification accuracy | 98% | 100% | 100% | 96% | 100% | 91% | 100% | 89% | 100% | 98% |
| Prediction accuracy of each sample: 97.2% | ||||||||||
| Prediction accuracy (ignore the load type): 98.7% | ||||||||||
© 2019 by the authors. Licensee MDPI, Basel, Switzerland. This article is an open access article distributed under the terms and conditions of the Creative Commons Attribution (CC BY) license (http://creativecommons.org/licenses/by/4.0/).
Share and Cite
Yang, K.; Chu, R.; Zhang, R.; Xiao, J.; Tu, R. A Novel Methodology for Series Arc Fault Detection by Temporal Domain Visualization and Convolutional Neural Network. Sensors 2020, 20, 162. https://doi.org/10.3390/s20010162
Yang K, Chu R, Zhang R, Xiao J, Tu R. A Novel Methodology for Series Arc Fault Detection by Temporal Domain Visualization and Convolutional Neural Network. Sensors. 2020; 20(1):162. https://doi.org/10.3390/s20010162
Chicago/Turabian StyleYang, Kai, Ruobo Chu, Rencheng Zhang, Jinchao Xiao, and Ran Tu. 2020. "A Novel Methodology for Series Arc Fault Detection by Temporal Domain Visualization and Convolutional Neural Network" Sensors 20, no. 1: 162. https://doi.org/10.3390/s20010162
APA StyleYang, K., Chu, R., Zhang, R., Xiao, J., & Tu, R. (2020). A Novel Methodology for Series Arc Fault Detection by Temporal Domain Visualization and Convolutional Neural Network. Sensors, 20(1), 162. https://doi.org/10.3390/s20010162

