Application of a Multi-Satellite Dynamic Mission Scheduling Model Based on Mission Priority in Emergency Response
Abstract
1. Introduction
2. Methodology
2.1. Multi-Satellite Dynamic Mission Scheduling Model Based on Mission Priority under Emergency Conditions
2.2. Sequencing the Mission Priority
2.2.1. Impact Factors of Mission Priority
- (1)
- Imaging mission level. In the process of emergency response, different emergencies can be divided into four categories: natural disaster, accident disaster, public health incident and social security incident. According to the nature, severity, controllability and range of influence, it can be divided into four levels (I–IV), and the emergency response mechanism decreases from level I to level IV. Therefore, the corresponding imaging mission level is divided into four levels, and the missions with high level of this factor are given high priority.
- (2)
- Type of observation image. Satellite scheduling for emergency missions involves multiple types of remote sensors, thus different images can be selected by users according to their needs. Therefore, the types of remote sensing images can be employed for calculating the priority level of mission. We take visible light, infrared and microwave images as examples in this study, and assume that the image types are ordered as follows: visible light image > microwave image > infrared image.
- (3)
- Visibility of target to satellite. During satellite scheduling, there are cases in which the same target is within multiple satellite observation ranges at the same time. For a mission, the visibility of target to satellite is related to the number of available satellites in the same time window, and the visibility between the satellite and target can be computed by calling satellite tool kit (STK) software. Therefore, a mission with less available satellite resources should be given high priority, thus to ensure the execution of the mission. Besides, when no satellite can serve the mission, the mission is declared invalid and removed from the list of missions that need to be scheduled.
- (4)
- Execution urgency degree. Emergency observations have different response time requirements. The start time, end time and remaining time of a mission determine whether it could be successfully carried out and completed. Therefore, the more urgent the mission is, the more likely it is to miss the execution period and fail, so it should be given priority for execution.
- (5)
- Type of mission. Due to the emergency missions with different characteristics, the types of missions should be classified and given different priorities. Especially, the position of maritime target has great uncertainty and always changes with time, so it needs to be observed first. Therefore, the importance of different mission types is defined as the following sequence: maritime moving target > maritime static target > land moving target > land static target.
- (6)
- Mission conflict degree. In some cases, there may be multiple missions requesting a certain satellite resource at the same time, resulting in resource contention. Therefore, we define the conflict degree of a mission as the number of missions competing for the same satellite resource. The mission with a high conflict degree should be given priority for execution in order to avoid the problem of deadlock during scheduling.
- (7)
- Revenue of imaging mission. A basic objective of mission scheduling is to maximize the total revenue gained from acquiring images. For imaging satellites, meteorological conditions, especially cloud cover, have a great influence on imaging effect. Therefore, the total mission revenue depends not only on the value of the mission, but also on the imaging quality. Therefore, we adopt the basic revenue which is related to the importance of the observation missions and cloud cover which is related to the imaging quality to measure the total benefit.
2.2.2. Calculation Model of Mission Priority
2.3. Emergency Observation Mission Scheduling Model
2.3.1. Constraint Analysis of Satellite Scheduling
- (1)
- Visible window constraint. Satellite payloads and observation targets must be visible:
- (2)
- Start-up time constraint. The start-up time must be between the minimum start-up time MinTj and the maximum start-up time MaxTj of sensor of satellite sj. The time interval between two switches cannot exceed the preset minimum time interval MinPeriodj.
- (3)
- Solar elevation angle constraint. For a visible light payload, sensor of satellite sj must satisfy the constraint of the solar elevation angle Sunθi:
- (4)
- Observation angle constraint. The satellite payload and observation mission must meet the minimum observation angle requirement MinObserθi specified by the user:
- (5)
- Storage capacity constraint. For satellite sj, the storage capacity of the observation mission between any two adjacent data transmission windows w1, w2 cannot exceed the storage capacity Mj of satellite sj:
- (6)
- Energy constraint. The energy consumed by satellite activities can be expressed as a correlation function of observation time, sensor side swing and on and off processes. The consumption cannot exceed the maximum limit Pj. is defined as the energy consumed per unit time of observation, Qj is the energy consumed per unit angle of side swing, and Oj is the energy consumption associated with turning on and off the machine:
- (7)
- Satellite payload action constraint. For sensor of satellite sj, the time interval of continuous observation missions cannot be less than the time of side swing adjustment and the time of stability after a side swing. Vj is the speed of the side swing, which is simplified to a constant speed, and tsj is the time of stability after a side swing:
- (8)
- Imaging mode constraint for radar satellites. For a radar satellite payload, the working wave cannot be changed during the imaging process.
2.3.2. Optimization Objective Function of Satellite Scheduling
- (1)
- Sub-objective function 1: to maximize the sum of priority levels of the missions:where is the decision matrix of mission scheduling, xijk = 1 represents the k-th observation opportunity of mission ti assigned to satellite sj; otherwise, xijk = 0.
- (2)
- Sub-objective function 2: to maximize the total mission revenues:
- (3)
- Sub-objective function 3: to minimize the waiting time for missions that require urgent execution:
2.4. Dynamic Allocation of Satellite Resources for Emergency Scheduling
2.4.1. Initial Scheduling Plan of Satellite Resources
2.4.2. Dynamic Scheduling of Newly Arrived Emergency Missions
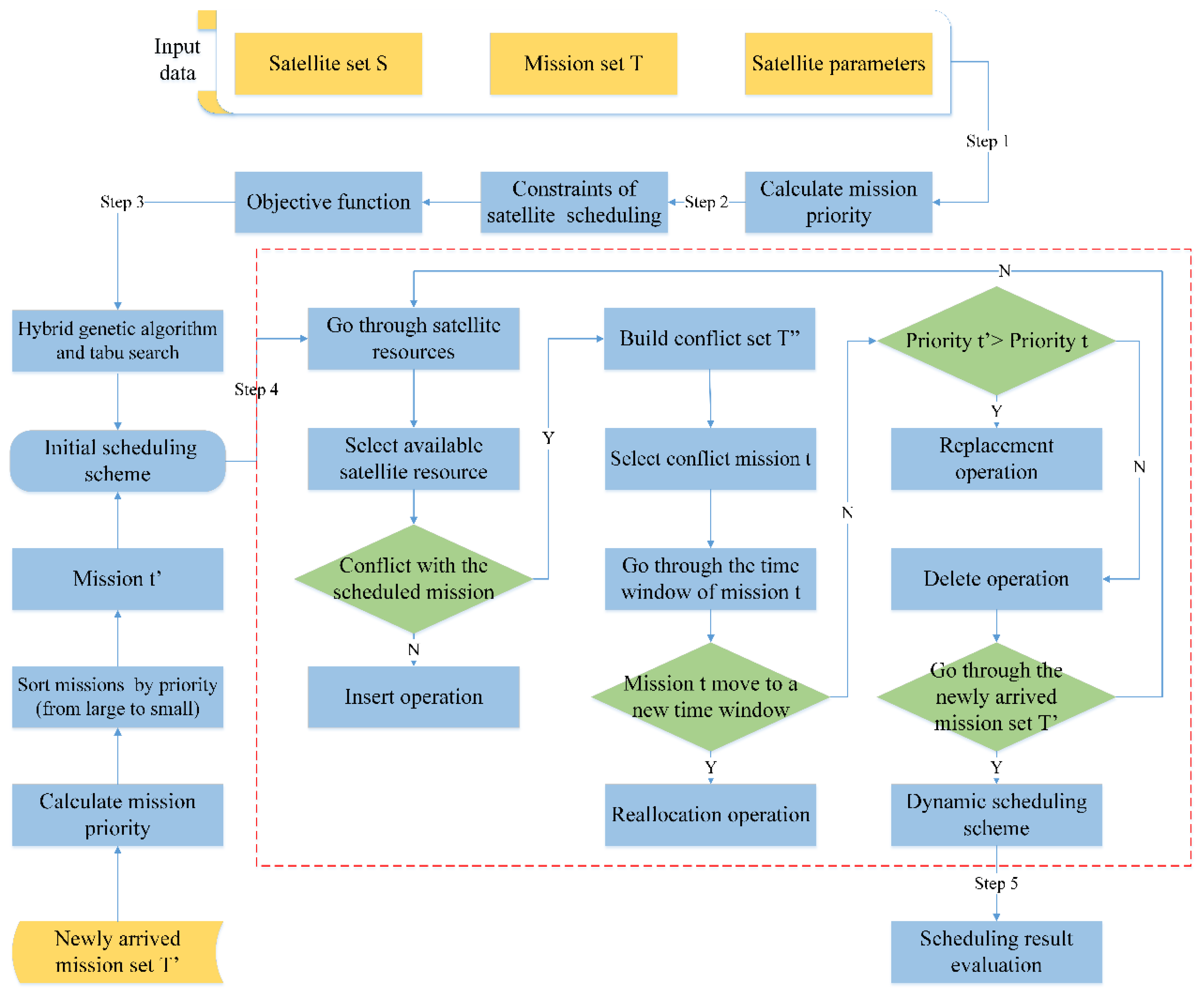
- Step 1:
- Initialize the parameters. The missions in the new mission set T’ are sorted from high to low according to mission priority, so that the mission with the highest priority in T’ is the current scheduling mission t’ with available satellite resource set S.
- Step 2:
- Perform the insertion operation. This step involves traversing every available satellite resource of S for mission t’ to determine whether the visible time window of the current satellite resource S’ is available and whether there is a conflict between missions t’ and the scheduled mission in the current time window of satellite S’. If there is no conflict, the mission t’ is directly inserted into the current time window. If the new mission cannot be inserted, mission t which conflicts with mission t’ is placed in the mission conflict set T”, and the process proceeds to step 3.
- Step 3:
- Perform the reallocation operation. This step traverses all missions in the conflict set T” that conflict with the current mission t’, makes the first mission in the conflict set as the current conflict mission t, and re-searches its available time window. If the current conflicting mission t can be moved to a new window, mission t‘ is inserted into the current time window, and the conflicting mission t is moved to another time window for execution. If the current conflicting mission t cannot be moved to a new window, then the process proceeds to step 4.
- Step 4:
- Perform the replacement operation. This step assesses the priority of mission t’ and the current conflicting mission t. If the priority of mission t‘ is higher than that of mission t, the current conflicting mission t is deleted, and then the new mission t’ is inserted into the visible time window; otherwise, the mission replacement is unsuccessful, and the process proceeds to step 5.
- Step 5:
- Perform the delete operation. When steps 2, 3 and 4 are not satisfied, the new mission t’ is deleted and the resource scheduling process is abandoned.
- Step 6:
- Determine whether the available satellite resources are traversed. If the available resources have been traversed, the solution corresponding to the maximum value in the evaluation set is selected as the final solution, and the scheduling of current mission t’ is completed. At this point, the process proceeds to step 1 until all new missions in the set T’ are scheduled; otherwise, the satellite resource number plus 1 and the process proceeds to step 2.
2.5. Model Performance Evaluation
3. Results
3.1. Simulation Experiment Setting
3.2. The Calculation of Mission Priority
3.3. Satellite Resource Allocation
3.4. Evaluation of the Scheduling Plan Result
4. Conclusions and Future Work
Author Contributions
Funding
Acknowledgments
Conflicts of Interest
References
- Niu, X.N.; Tang, H.; Wu, L.X.; Deng, R.; Zhai, X.J. Imaging-duration embedded dynamic scheduling of Earth observation satellites for emergent events. Math. Probl. Eng. 2015, 4, 1–31. [Google Scholar] [CrossRef]
- Wolfe, W.J.; Sorensen, S.E. Three scheduling algorithms applied to the Earth observing systems domain. Manag. Sci. 2000, 46, 148–166. [Google Scholar] [CrossRef]
- Spangelo, S.; Cutler, J.; Gilson, K.; Cohn, A. Optimization-based scheduling for the single-satellite, multi-ground station communication problem. Comput. Oper. Res. 2015, 57, 1–16. [Google Scholar] [CrossRef]
- Wang, P.; Reinelt, G.; Gao, P.; Tan, Y.J. A Model, a heuristic and a decision support system to solve the Earth observing satellites fleet scheduling problem. Comput. Ind. Eng. 2011, 61, 322–335. [Google Scholar] [CrossRef]
- Lemaitre, M.; Verfaillie, G.; Jouhaud, F.; Lachiver, J.M.; Bataille, N. Selecting and scheduling observations of agile satellites. Aerosp. Sci. Technol. 2002, 6, 367–381. [Google Scholar] [CrossRef]
- Bianchessi, N.; Cordeau, J.F.; Desrosiers, J.; Laporte, G.; Raymond, V. A heuristic for the multi-satellite, multi-orbit and multi-user management of Earth observation satellites. Eur. J. Oper. Res. 2007, 177, 750–762. [Google Scholar] [CrossRef]
- Cordeau, J.F.; Laporte, G. Maximizing the value of an Earth observation satellite orbit. J. Oper. Res. Soc. 2005, 56, 962–968. [Google Scholar] [CrossRef]
- Xu, R.; Chen, H.; Liang, X.; Wang, H. Priority-based constructive algorithms for scheduling agile Earth observation satellites with total priority maximizatio. Expert Syst. Appl. 2016, 51, 195–206. [Google Scholar] [CrossRef]
- Muraoka, H.; Cohen, R.H.; Ohno, T.; Doi, N. Aster observation scheduling algorithm. In Proceedings of the SpaceOps 98, Tokyo, Japan, 1–5 June 1998. [Google Scholar]
- Bianchessi, N.; Righini, G. Planning and scheduling algorithms for the COSMO-SkyMed constellation. Aerosp. Sci. Technol. 2008, 12, 535–544. [Google Scholar] [CrossRef]
- Vasquez, M.; Hao, J.K. A “logic-constrained” knapsack formulation and a tabu algorithm for the daily photograph scheduling of an Earth observation satellite. Comput. Optim. Appl. 2001, 20, 137–157. [Google Scholar] [CrossRef]
- Bensana, E.; Verfaillie, G.; Lemaitre, M. Earth observing satellite. Manag. Constr. 1999, 4, 293–299. [Google Scholar] [CrossRef]
- Gabrel, V.; Vanderpooten, D. Enumeration and interactive selection of efficient paths in a multiple criteria graph for scheduling an Earth observing satellite. Eur. J. Oper. Res. 2002, 139, 533–542. [Google Scholar] [CrossRef]
- Pemberton, J.C.; Greenwald, L.G. On the need for dynamic scheduling of imaging satellites. Int. Arch. Photogramm. Remote Sens. Spat. Inf. Sci. 2002, 34, 165–171. [Google Scholar]
- Verfaillie, G.; Schiex, T. Solution reuse in dynamic constraint satisfaction problems. In Proceedings of the Amer Assoc Artificial, Seattle, WA, USA, 31 July–4 August 1994; pp. 307–312. [Google Scholar]
- Wang, J.J.; Zhu, X.M.; Yang, L.T.; Zhu, J.H.; Ma, M.H. Towards dynamic real-time scheduling for multiple Earth observation satellites. J. Comput. Syst. Sci. 2015, 81, 110–124. [Google Scholar] [CrossRef]
- He, L.; Liu, X.L.; Chen, Y.W.; Xing, L.N.; Liu, K. Hierarchical scheduling for real-time agile satellite task scheduling in a dynamic environment. Adv. Space Res. 2018, 63, 897–912. [Google Scholar] [CrossRef]
- Sun, B.L.; Wang, W.X.; Qi, Q.Q. Satellites scheduling algorithm based on dynamic constraint satisfaction problem. In Proceedings of the International Conference on Computer Science and Soware Engineering (CSSE ’08), Hubei, China, 12–14 December 2008; pp. 167–170. [Google Scholar]
- Liu, S.F.; Hodgson, M.E. Satellite image collection modeling for large area hazard emergency response. ISPRS J. Photogramm. Remote Sens. 2016, 118, 13–21. [Google Scholar] [CrossRef]
- Nin, X.N.; Tang, H.; Wu, L.X. Satellite scheduling of large areal tasks for rapid response to natural disaster using a multi-objective genetic algorithm. Int. J. Disaster Risk Reduct. 2018, 28, 813–825. [Google Scholar]
- Sarkheyli, A.; Bagheri, A.; Ghorbani-Vaghei, B.; Askari-Moghadam, R. Using an effective tabu search in interactive resources scheduling problem for LEO satellites missions. Aerosp. Sci. Technol. 2013, 29, 287–295. [Google Scholar] [CrossRef]
- Frank, J.; Smith, D.E. Planning and scheduling for fleets of Earth observing satellites. In Proceedings of the 6th International Symposium on Artificial Intelligence, Robotics, Automation and Space, Montreal, QC, Canada, 18–22 June 2001. [Google Scholar]
- Globus, A.; Crawford, J.; Lohn, J.; Morris, R. Scheduling Earth observing fleets using evolitionary algorithms: Problem description and approach. In Proceedings of the 3rd International NASA Workshop on Planning and Scheduling for Space, Houston, TX, USA, 27–29 October 2002. [Google Scholar]
- Malladi, K.T.; Mitrovic-Minic, S.; Punnen, A.P. Clustered maximum weight clique problem: Algorithms and empirical analysis. Comput. Oper. Res. 2017, 85, 113–128. [Google Scholar] [CrossRef]
- Tangpattanakul, P.; Jozefowiez, N.; Lopez, P. A multi-objective local search heuristic for scheduling Earth observations taken by an agile satellite. Eur. J. Oper. Res. 2015, 245, 542–554. [Google Scholar] [CrossRef]
- Malladi, K.T.; Mitrovic-Minic, S.; Karapetyan, D.; Punnen, A.P. Satellite constellation image acquisition problem: A case study. In Space Engineering: Modeling and Optimization with Case Studies; Fasano, G., Pinter, J.D., Eds.; Springer Optimization and Its Applications; Springer: Berlin/Heidelberg, Germany, 2016. [Google Scholar]
- Wang, J.M.; Li, J.F.; Tan, Y.J. Study on heuristic algorithm for dynamic scheduling problem of Earth Observing Satellites. In Proceedings of the Eighth ACIS International Conference on Software Engineering, Artificial Intelligence, Networking, and Parallel/Distributed Computing (SNPD 2007), Qingdao, China, 30 July–1 August 2007; pp. 9–12. [Google Scholar]
- Raschke, E.; Rossow, W.; Schiffer, R. The international satellite cloud climatology project—Preliminary results and its potential aspects. Adv. Space Res. 1987, 7, 137–145. [Google Scholar] [CrossRef]
- Torlak, G.; Sevkli, M.; Sanal, M.; Zaim, S. Analyzing business competition by using fuzzy TOPSIS method: An example of Turkish domestic airline industry. Expert Syst. Appl. 2011, 38, 3396–3406. [Google Scholar] [CrossRef]
- Krohling, R.A.; Campanharo, V.C. Fuzzy TOPSIS for group decision making: A case study for accidents with oil spill in the sea. Expert Syst. Appl. 2011, 38, 4190–4197. [Google Scholar] [CrossRef]
- Izadikhah, M.; Saeidifar, A.; Roostaee, R. Extending TOPSIS in fuzzy environment by using the nearest weighted interval approximation of fuzzy numbers. J. Intell. Fuzzy Syst. 2014, 27, 2725–2736. [Google Scholar]
- Lee, J.; Kim, H.; Chung, H.; Kim, H.; Choi, S.; Jung, O.; Chung, D.; Ko, K. Schedule optimization of imaging missions for multiple satellites and ground stations using genetic algorithm. Int. J. Aeronaut. Space Sci. 2018, 19, 139–152. [Google Scholar] [CrossRef]
- Xiang, J.H.; Hu, S.H.; Li, T.B.; Zhang, X.Y. Configuration optimization design for satellite constellation using multi-island genetic algorithm. In Proceedings of the International Conference on Computer Science and Technology, Porto, Portugal, 21–23 April 2017; pp. 851–859. [Google Scholar]
- Lin, Z.H. Mission planning for electromagnetism environment monitors satellite based on heuristic tabu search algorithm. In Proceedings of the 27th Chinese Control and Decision Conference, Qingdao, China, 23–25 May 2015; pp. 698–5702. [Google Scholar]





| ID | Impact Factor | Data Type | Formula | Explanation |
|---|---|---|---|---|
| F1 | Imaging mission level | Real Number | is the rating value of emergency mission i, and is the level of the emergency mission. | |
| F2 | Type of observation image | Enumerated type | — | — |
| F3 | Visibility of target to satellite | Real Number | di is the visibility rate of mission i to satellite in its observation time window, and ni is the number of available satellites in the observation time window. | |
| F4 | Execution urgency degree | Real Number | is the execution urgency degree of mission i, is the start time of mission i, is the end time of mission i, is the remaining execution time of mission i. | |
| F5 | Type of mission | Enumerated type | — | — |
| F6 | Mission conflict degree | Real Number | Ci = nc | Ci is the conflict degree of mission i, and nc is the number of missions competing with the same satellite resource as mission i. |
| F7 | Revenue of imaging mission | Real Number | pi is the imaging revenue of mission i, is the basic revenue, cci is the parameter of cloud cover obtained by the International Satellite Cloud Climatology Project (ISCCP) [28], and k is an adjustment coefficient. |
| Notation | Definition | Notation | Definition |
|---|---|---|---|
| S | S = {s1,s2,…,sn}, where S is the set of satellites and n represents the number of satellites. | Nij | Nij represents the number of visibility time windows of the sensor of satellite sj to mission ti. |
| T | T = {t1,t2,…,tm}, where T is the set of missions and m represents the number of missions. [tsbi,tsei] represents the validity time window of mission ti. | pi | pi is the priority level of mission ti. |
| GSWj | GSWj is the set of the ground station time windows, representing the time window set of satellite sj for all ground stations. | w(ti) | w(ti) is the imaging revenue of mission ti. |
| is the angle of the side swing, representing the side swing angle of the sensor of satellite sj to the l-th visible time window of mission ti. | STij | STij = [bstij,estij], where STij represents the execution period after mission scheduling, bstij is the scheduled start time and estij is the scheduled end time of mission ti for satellite sj. | |
| where represents the l-th time window of the sensor of satellite sj to mission ti, is the start time of time window, and is the end time of time window. | pijl(tm) | pijl(tm) represents the imaging duration. At time tm, mission ti is executed by satellite sj in the l-th visible time window. |
| Function | Definition |
|---|---|
| CapLen(ti) | The shooting duration, which is related to the mission requirements and is obtained before scheduling. |
| IS(OSij) | The start-up time of satellite sj, which can be calculated from the specific execution time after scheduling. |
| CS(OSij) | The shutdown time of satellite sj, which can be calculated from the specific execution time after scheduling. |
| SunAngle(t,,tm) | The solar elevation angle, which can be calculated from the geographical position of mission ti and the time tm. |
| ObserAngle(ti,sj,tm) | The observation angle, which can be calculated from the geographical position of mission ti, the path of satellite sj and the time tm. |
| StorCap(ti,vj) | The storage capacity of satellite sj, which is occupied by the observation mission ti arranged between any two data transmission windows w1 and w2. It can be calculated from the planned observation mission ti and the speed of reading and writing vj of satellite sj. |
| NUM(E) | The number of on-off switches for satellite sj, which can be calculated from the start-up time and shutdown time of satellite sj. |
| WP(MTl) | The working wave of satellite sj which is related to mission ti. |
| urgent(ti) | An indicator represents whether mission ti is an urgent mission. |
| Hybrid Genetic Tabu Search Algorithm | |
|---|---|
| Input |
|
| Processing chain | (1) Determine the chromosome coding method. Chromosome coding is a series of segments, each of which represents the mission scheduling for a satellite payload type. In each segment, the execution window of each mission is arranged by number to form the chromosome coding of this segment. The chromosome coding template is defined as , where is the visible window of mission ti, sti is the start time of execution, and the coding template is represented as a vector ν, where ν = {u1,u2,…,un}. |
| (2) Initialize the population. An initial population of size N is randomly generated. The initial generation t is set to 0, m chromosomes are randomly generated as , and the optimal value is set as Xbest. | |
| (3) Calculate the value of the fitness function. The objective function is taken as the fitness function of chromosome, and the fitness function value of each chromosome is calculated in the population. If f(Xbest) < , i = 1,2,…,m, then Xbest = . | |
| (4) If t < imax, then t = t +1, otherwise, the iteration ends. | |
| (5) Perform selection operation on the population. The roulette wheel selection method is used to select m chromosomes from the population as the parent of the next generation, and the probability of each chromosome being selected is , i = 1,2,…,m. In the selection process, the best member of the previous generation is retained in the next generation. | |
| (6) Perform crossover operation on the population. Chromosomes are crossed by single point crossover according to crossover probability Pc. | |
| (7) Perform mutation operation for the population. According to the mutation probability Pm, individuals in the population are mutated to produce a new generation. | |
| (8) Perform a tabu search for the new generation and determine whether the termination criterion is satisfied. If the criterion is satisfied, the best solution is output; otherwise, the candidate solution is determined by the neighborhood function F(x), which generates the neighborhood of the current solution. | |
| (9) Assess the merit of the candidate solution based on the fitness function and whether it satisfies the aspiration criterion. If the criterion is satisfied, it is assigned to the current solution and the best solution found-so-far, the tabu length is set again, and the tabu length of other elements is updated. Otherwise, the sub-best solution is taken as the current solution and added to the tabu table to replace the object that first entered the tabu table. The lengths of other elements in the tabu table are updated. | |
| Output | When the maximum iteration number its–max is reached, the best solution is output. |
| Mission ID | Observation Duration (sec) | Geographical Position | Imaging Mission Level | Observation Image Type | Type of Mission |
|---|---|---|---|---|---|
| T1 | 110 | (90° E, 30° N) | NII | infrared | land static target |
| T2 | 90 | (30° W, 20° S) | SI | visible light | maritime static target |
| T3 | 200 | (110° E, 45° N) | HIII | visible light | land static target |
| T4 | 150 | (90° W, 60° N) | SII | visible light | land moving target |
| T5 | 210 | (1° W, 5° S) | AIV | infrared | maritime static target |
| T6 | 60 | (105° W, 25° N) | HII | visible light | land static target |
| T7 | 90 | (150° E, 55° S) | NI | infrared | maritime static target |
| T8 | 130 | (138° W, 15° N) | AIII | microwave | maritime moving target |
| T9 | 150 | (55° E, 63° N) | SIV | visible light | land moving target |
| T10 | 170 | (14° W, 70° N) | NII | visible light | maritime moving target |
| T11 | 170 | (41° E, 32° N) | HIV | visible light | land moving target |
| T12 | 220 | (63° W, 28° S) | AIII | infrared | land static target |
| T13 | 100 | (170° W, 54° S) | AIV | infrared | maritime static target |
| T14 | 160 | (73° E, 26° S) | SI | visible light | maritime moving target |
| T15 | 130 | (42° E, 59° N) | NII | visible light | land static target |
| T16 | 200 | (130° E, 21° S) | HII | visible light | land static target |
| T17 | 140 | (20° E, 25° N) | NIV | microwave | land moving target |
| T18 | 80 | (46° W, 38° N) | SI | infrared | maritime moving target |
| T19 | 120 | (49° W, 11° S) | AII | visible light | land static target |
| T20 | 200 | (110° E, 68° N) | HIV | infrared | land static target |
| T21 | 60 | (118° W, 45° N) | SIII | visible light | land moving target |
| T22 | 130 | (140° W, 64° N) | SI | infrared | land static target |
| T23 | 70 | (14° E, 52° S) | AII | microwave | maritime moving target |
| T24 | 110 | (114° W, 15° S) | NII | microwave | maritime moving target |
| T25 | 190 | (36° E, 15° N) | HIII | visible light | land static target |
| Mission ID | Observation Duration (sec) | Geographical Position | Imaging Mission Level | Observation Image Type | Type of Mission |
|---|---|---|---|---|---|
| T26 | 80 | (65° E, 4° N) | SII | infrared | maritime static target |
| T27 | 170 | (69° W, 4° N) | HI | visible light | land static target |
| T28 | 110 | (64° E, 51° N) | NIV | microwave | land static target |
| T29 | 150 | (15° W, 14° N) | SI | visible light | land moving target |
| T30 | 100 | (73° E, 12° S) | AIII | visible light | maritime moving target |
| Orbit Parameters | Satellite | ||
|---|---|---|---|
| S1 | S2 | S3 | |
| Eccentricity e | 0.2030 | 0.24008 | 0.1353 |
| Inclination i (°) | 97.9072 | 97.7823 | 98.1956 |
| Right ascension of the ascending node Ω (°) | 324.7362 | 321.0446 | 322.0663 |
| True anomaly ω (°) | 49.6914 | 0.8425 | 69.8332 |
| Mean anomaly M (°) | 310.4478 | 359.2829 | 290.3028 |
| Number of circles per day | 14.84971693 | 14.79898507 | 14.58551423 |
| Mission ID | F1 | F2 | F3 | F4 | F5 | F6 | F7 |
|---|---|---|---|---|---|---|---|
| T26 | 0.50 | infrared | 0.50 | 0.228 | land static target | 1 | 485 |
| T27 | 1.00 | visible light | 1.00 | 1 | maritime moving target | 0 | 1250 |
| T28 | 0.25 | microwave | 0.50 | 0.698 | land static target | 1 | 357 |
| T29 | 1.00 | visible light | 0.33 | 0.417 | land moving target | 2 | 714 |
| T30 | 0.33 | visible light | 0.50 | 0.742 | maritime moving target | 1 | 1100 |
| Mission ID | F1 | F2 | F3 | F4 | F5 | F6 | F7 |
|---|---|---|---|---|---|---|---|
| T26 | 0.333 | 0.000 | 0.254 | 1.000 | 0.000 | 0.500 | 0.143 |
| T27 | 1.000 | 1.000 | 1.000 | 0.000 | 1.000 | 0.000 | 1.000 |
| T28 | 0.000 | 0.254 | 0.254 | 0.128 | 0.000 | 0.500 | 0.000 |
| T29 | 1.000 | 1.000 | 0.000 | 0.413 | 0.107 | 1 | 0.400 |
| T30 | 0.107 | 1.000 | 0.254 | 0.103 | 1.000 | 0.500 | 0.832 |
| Mission ID | Mission Priority | S1 | S2 | S3 | |||
|---|---|---|---|---|---|---|---|
| Start Time | End Time | Start Time | End Time | Start Time | End Time | ||
| T1 | 6 | 06:13:44 | 06:14:27 | 09:37:15 | 09:38:51 | 13:47:54 | 13:48:36 |
| T2 | 9 | 02:34:47 12:15:08 | 02:37:01 12:17:42 | 04:15:30 10:03:41 | 04:17:28 10:04:58 | 04:53:17 13:03:48 | 04:55:46 13:05:21 |
| T3 | 8 | 13:58:00 | 14:01:12 | 07:43:11 13:21:43 | 07:44:36 13:23:06 | 07:29:04 | 07:32:17 |
| T4 | 6 | 09:34:15 | 09:36:03 | 11:21:17 | 11:24:01 | 09:18:34 | 09:19:56 |
| T5 | 3 | 08:23:09 | 08:24:38 | 13:25:09 | 13:26:53 | 02:06:25 10:25:09 | 02:09:56 10:26:59 |
| T6 | 4 | 01:46:01 11:27:31 | 01:48:33 11:28:53 | 10:39:16 | 10:42:23 | 05:56:17 | 05:58:09 |
| T7 | 5 | 13:40:15 | 13:42:36 | 06:12:08 11:44:12 | 06:15:19 11:45:53 | 13:37:45 | 13:38:39 |
| T8 | 1 | 11:08:45 | 11:10:37 | 00:59:27 06:41:08 12:07:57 | 01:02:16 06:44:12 12:09:25 | 10:29:12 | 10:32:47 |
| T9 | 5 | 05:22:53 | 05:24:02 | 13:42:06 | 13:43:52 | 06:48:17 | 06:50:44 |
| T10 | 3 | 08:59:23 | 09:01:24 | 02:57:23 | 02:59:11 | 12:18:07 | 12:19:43 |
| T11 | 2 | 01:35:14 11:07:34 | 01:36:45 11:09:05 | 03:15:43 09:02:40 | 03:17:04 09:04:28 | 00:48:26 09:03:46 | 00:52:04 09:06:37 |
| T12 | 4 | 12:02:56 | 12:04:27 | 00:25:37 06:14:07 | 00:26:42 06:17:13 | 07:05:36 | 07:08:20 |
| T13 | 5 | 08:24:09 | 08:26:42 | 09:03:46 | 09:06:12 | 12:37:09 | 12:38:25 |
| T14 | 10 | 00:11:34 09:27:56 | 00:13:52 09:30:41 | 10:08:57 | 10:11:51 | 01:41:58 09:58:45 | 01:45:04 10:02:37 |
| T15 | 2 | 13:41:20 | 13:42:47 | 09:18:02 | 09:21:07 | 10:15:36 | 10:17:52 |
| T16 | 7 | 07:52:21 | 07:53:48 | 12:30:41 | 12:33:26 | 06:38:45 | 06:41:48 |
| T17 | 1 | 09:18:03 | 09:20:25 | 09:13:37 | 09:14:09 | 07:37:42 | 07:39:23 |
| T18 | 8 | 05:38:42 | 05:39:57 | 03:24:15 08:58:29 | 03:25:58 09:01:12 | 05:03:32 12:46:34 | 05:06:25 12:48:02 |
| T19 | 10 | 00:15:42 10:12:04 | 00:17:06 10:13:47 | 07:41:23 12:13:26 | 07:42:16 12:15:03 | 09:28:07 | 09:31:45 |
| T20 | 1 | 04:49:13 | 04:51:04 | 10:38:46 | 10:41:05 | 10:46:44 | 10:47:36 |
| T21 | 5 | 10:27:56 | 10:28:47 | 07:26:13 | 07:29:38 | 09:03:44 | 09:05:47 |
| T22 | 3 | 07:03:56 | 07:05:14 | 12:38:26 | 12:39:47 | 13:05:57 | 13:09:35 |
| T23 | 6 | 10:51:46 | 10:52:34 | 10:26:53 | 10:29:41 | 11:57:03 | 11:59:35 |
| T24 | 9 | 12:06:34 | 12:09:25 | 11:27:14 | 11:29:21 | 08:33:41 | 08:36:23 |
| T25 | 2 | 13:35:26 | 13:36:12 | 04:53:19 10:24:09 | 04:55:40 10:27:22 | 10:16:18 | 10:19:00 |
| T26 | 3 | 09:46:04 | 09:48:57 | 01:33:49 08:04:19 | 01:34:52 08:05:57 | 09:35:43 | 09:37:22 |
| T27 | 6 | 06:04:19 | 06:07:28 | 12:41:04 | 12:43:32 | 00:49:25 09:01:30 | 00:50:58 09:04:13 |
| T28 | 2 | 11:58:01 | 11:59:33 | 05:20:41 11:04:18 | 05:21:59 11:05:48 | 13:08:01 | 13:11:28 |
| T29 | 5 | 02:28:18 12:05:52 | 02:30:57 12:07:39 | 07:27:34 | 07:28:52 | 04:26:19 12:16:31 | 04:28:06 12:17:50 |
| T30 | 4 | 13:41:03 | 13:43:18 | 04:03:55 09:35:21 | 04:05:24 09:36:49 | 12:39:47 | 12:41:40 |
| Mission ID | Satellite | Start Time | End Time |
|---|---|---|---|
| T1 | S3 | 13:47:54 | 13:48:17 |
| T2 | S2 | 04:15:30 | 04:17:09 |
| T3 | S2 | 13:21:54 | 13:22:58 |
| T5 | S1 | 08:23:09 | 08:24:30 |
| T6 | S3 | 05:56:35 | 05:58:01 |
| T7 | S2 | 06:12:08 | 06:15:14 |
| T8 | S2 | 12:07:57 | 12:09:14 |
| T9 | S1 | 05:22:59 | 05:23:47 |
| T10 | S3 | 12:18:23 | 12:19:38 |
| T11 | S1 | 01:35:14 | 01:36:40 |
| T12 | S3 | 07:05:36 | 07:08:13 |
| T13 | S2 | 09:03:54 | 09:05:53 |
| T14 | S2 | 10:08:57 | 10:11:51 |
| T15 | S1 | 13:41:37 | 13:42:34 |
| T16 | S3 | 06:38:45 | 06:41:48 |
| T18 | S2 | 03:24:29 | 03:25:40 |
| T19 | S3 | 09:28:23 | 09:31:33 |
| T20 | S1 | 04:49:34 | 04:51:04 |
| T21 | S2 | 07:26:13 | 07:29:05 |
| T22 | S1 | 07:04:12 | 07:05:14 |
| T23 | S3 | 11:57:16 | 11:59:27 |
| T24 | S1 | 12:06:45 | 12:09:13 |
| T25 | S3 | 10:16:18 | 10:18:27 |
| Mission ID | Satellite | Scheduling Operation | Influenced Mission | Start Time | End Time |
|---|---|---|---|---|---|
| T26 | S3 | Reallocation | T10 | 09:35:56 | 09:37:22 |
| T27 | S3 | Insertion | None | 00:49:25 | 00:50:58 |
| T28 | - | Deletion | None | - | - |
| T29 | S2 | Replacement | T21 | 09:03:54 | 09:04:38 |
| T30 | S1 | Replacement | T15 | 13:41:03 | 13:43:05 |
| Number of Initial Missions | Number of Newly Arrived Missions | Number of Satellites | Mission Completion Rate | Mission Priority Execution Rate | Scheme Change Rate | Running Time(s) of Initial Scheduling | Running Time(s) of Dynamic Scheduling | Evaluation Function |
|---|---|---|---|---|---|---|---|---|
| 25 | 5 | 3 | 0.83 | 0.89 | 0.12 | 10.43 | 0.32 | 6.16 |
| 4 | 0.88 | 0.92 | 0.12 | 10.97 | 0.38 | 6.75 | ||
| 5 | 0.94 | 0.97 | 0.08 | 11.25 | 0.42 | 11.40 | ||
| 50 | 15 | 3 | 0.82 | 0.85 | 0.18 | 37.68 | 1.21 | 3.87 |
| 4 | 0.85 | 0.88 | 0.18 | 40.43 | 1.53 | 4.16 | ||
| 5 | 0.92 | 0.94 | 0.14 | 45.97 | 1.88 | 6.18 | ||
| 75 | 25 | 3 | 0.82 | 0.86 | 0.21 | 62.06 | 5.87 | 3.36 |
| 4 | 0.87 | 0.91 | 0.16 | 78.32 | 7.00 | 4.95 | ||
| 5 | 0.90 | 0.93 | 0.17 | 86.27 | 7.98 | 4.92 | ||
| 100 | 35 | 3 | 0.81 | 0.84 | 0.19 | 144.14 | 12.07 | 3.58 |
| 4 | 0.83 | 0.85 | 0.16 | 157.93 | 15.05 | 4.41 | ||
| 5 | 0.87 | 0.89 | 0.14 | 173.75 | 17.62 | 5.53 | ||
| 125 | 45 | 3 | 0.79 | 0.82 | 0.20 | 162.67 | 26.87 | 3.24 |
| 4 | 0.76 | 0.78 | 0.12 | 210.40 | 35.11 | 4.94 | ||
| 5 | 0.80 | 0.82 | 0.14 | 238.45 | 42.65 | 4.69 | ||
| 150 | 55 | 3 | 0.73 | 0.70 | 0.22 | 229.70 | 35.16 | 2.32 |
| 4 | 0.78 | 0.76 | 0.19 | 272.59 | 43.78 | 3.12 | ||
| 5 | 0.81 | 0.80 | 0.20 | 326.01 | 54.59 | 3.24 | ||
| 175 | 65 | 3 | 0.64 | 0.72 | 0.23 | 294.24 | 79.13 | 2.00 |
| 4 | 0.62 | 0.69 | 0.19 | 360.35 | 93.71 | 2.25 | ||
| 5 | 0.75 | 0.73 | 0.17 | 429.31 | 122.84 | 3.22 | ||
| 200 | 75 | 3 | 0.61 | 0.71 | 0.23 | 371.35 | 135.37 | 1.88 |
| 4 | 0.65 | 0.74 | 0.21 | 485.66 | 160.82 | 2.29 | ||
| 5 | 0.72 | 0.78 | 0.20 | 564.72 | 185.03 | 2.81 |
© 2019 by the authors. Licensee MDPI, Basel, Switzerland. This article is an open access article distributed under the terms and conditions of the Creative Commons Attribution (CC BY) license (http://creativecommons.org/licenses/by/4.0/).
Share and Cite
Cui, J.; Zhang, X. Application of a Multi-Satellite Dynamic Mission Scheduling Model Based on Mission Priority in Emergency Response. Sensors 2019, 19, 1430. https://doi.org/10.3390/s19061430
Cui J, Zhang X. Application of a Multi-Satellite Dynamic Mission Scheduling Model Based on Mission Priority in Emergency Response. Sensors. 2019; 19(6):1430. https://doi.org/10.3390/s19061430
Chicago/Turabian StyleCui, Jintian, and Xin Zhang. 2019. "Application of a Multi-Satellite Dynamic Mission Scheduling Model Based on Mission Priority in Emergency Response" Sensors 19, no. 6: 1430. https://doi.org/10.3390/s19061430
APA StyleCui, J., & Zhang, X. (2019). Application of a Multi-Satellite Dynamic Mission Scheduling Model Based on Mission Priority in Emergency Response. Sensors, 19(6), 1430. https://doi.org/10.3390/s19061430

