Eliminating Phase Drift for Distributed Optical Fiber Acoustic Sensing System with Empirical Mode Decomposition
Abstract
1. Introduction
2. Principle and Methods
2.1. The Experimental Set-Up of the Phase-Sensitive Optical Time-Domain Reflectometry (Ф-OTDR) System
2.2. The Generation Mechanism of Phase Drift
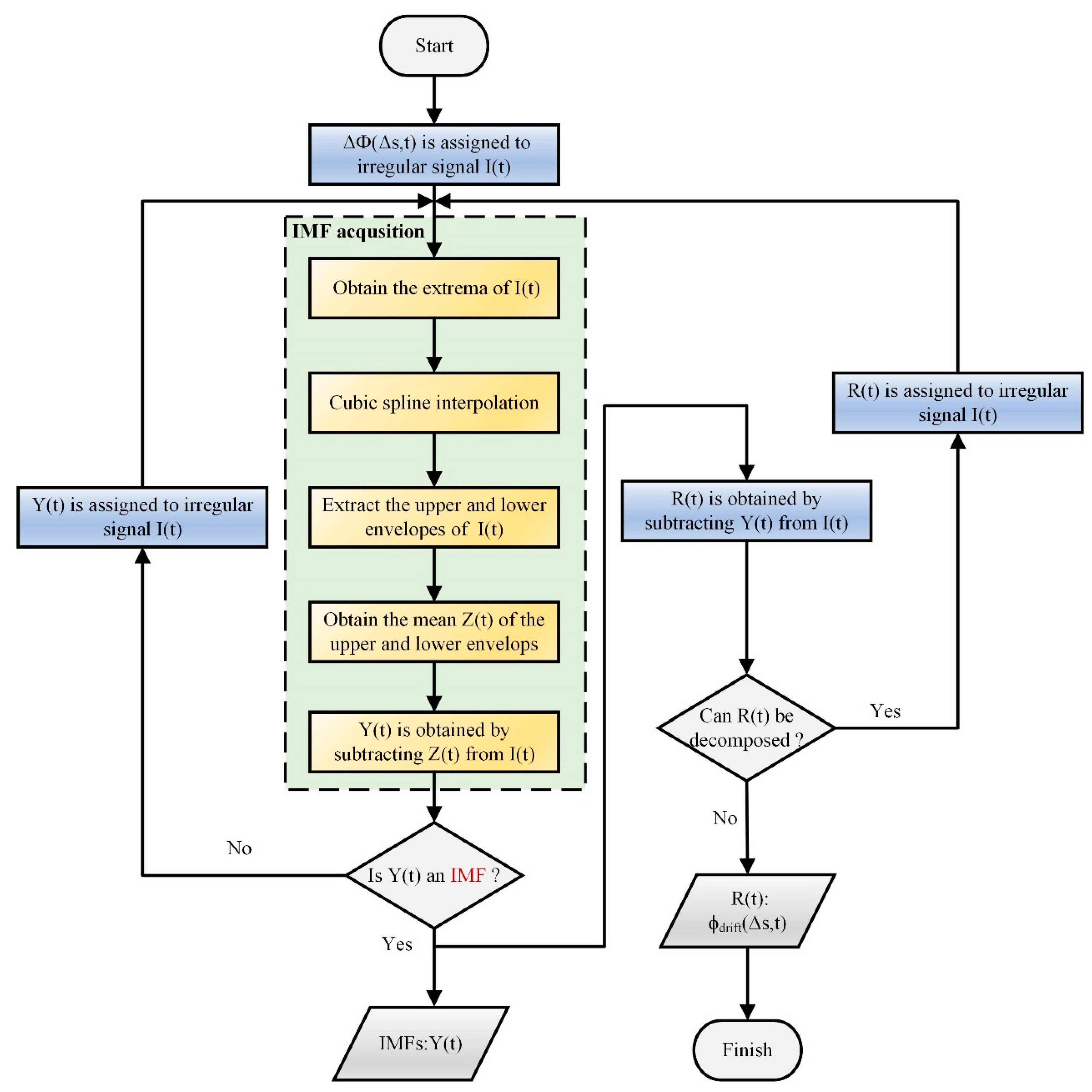
2.3. The Principle of Empirical Mode Decomposition (EMD)
3. Experiment Results and Discussions
3.1. Validation Experiments of Phase Drift and EMD Method
3.2. Phase Drift Elimination under Different Experiment Conditions
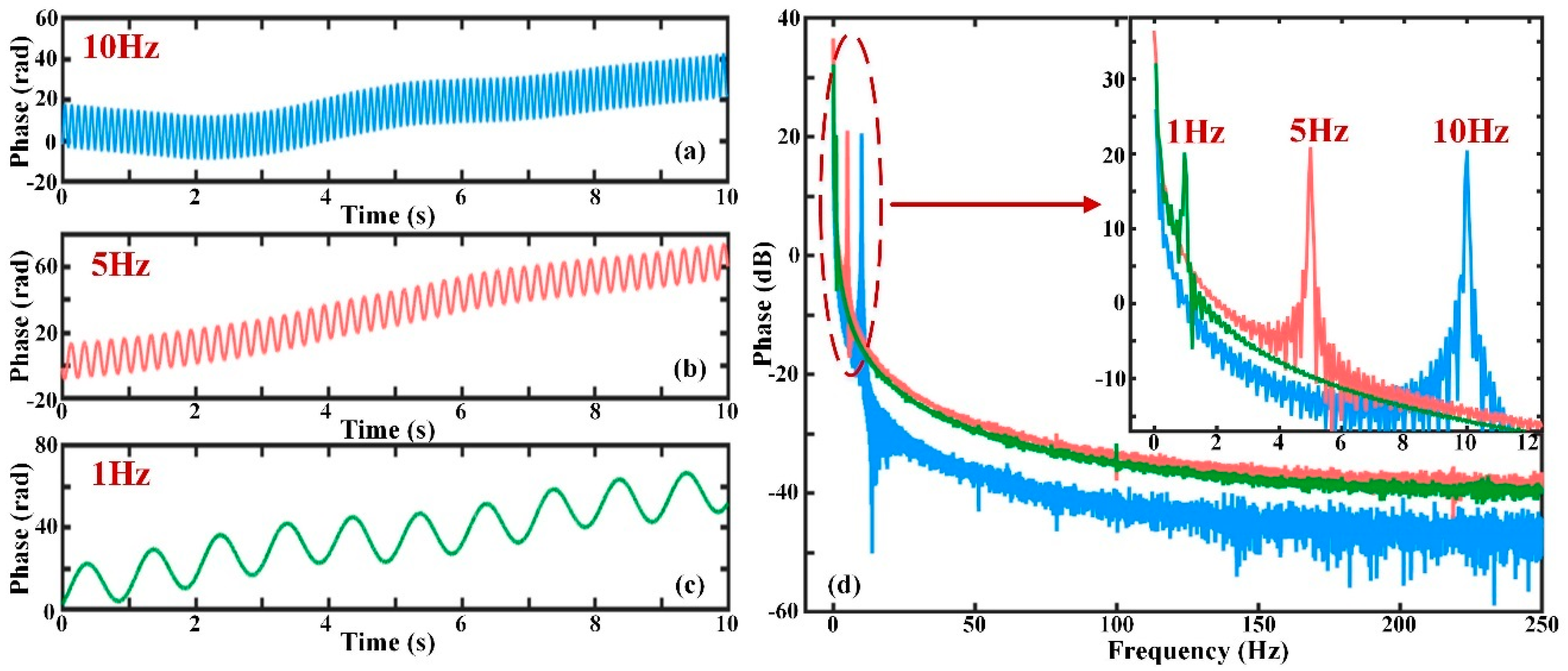
3.2.1. Phase Variation in Different Vibration Frequencies
3.2.2. Phase Variation in Different Vibration Intensities
3.2.3. Phase Variation in Low-Frequency Vibration at the Sub-Hz level
4. Conclusions
Author Contributions
Funding
Conflicts of Interest
References
- Dai, Y.; Sun, Q.Z.; Tan, S.S.; Wo, J.H.; Zhang, J.J.; Liu, D.M. Highly sensitive liquid-level sensor based on dual-wavelength double-ring fiber laser assisted by beat frequency interrogation. Opt. Express 2012, 20, 27367–27376. [Google Scholar] [CrossRef] [PubMed]
- He, H.J.; Shao, L.Y.; Li, Z.L.; Zhang, Z.Y.; Zou, X.H.; Luo, B.; Pan, W.; Yan, L.S. Self-Mixing demodulation for coherent phase-sensitive OTDR system. Sensors 2016, 16, 681. [Google Scholar] [CrossRef] [PubMed]
- Hui, X.N.; Zheng, S.L.; Zhou, J.H.; Chi, H.; Jin, X.F.; Zhang, X.M. Hilbert-Huang transform time-frequency analysis in phi-OTDR distributed sensor. IEEE Photonics Technol. Lett. 2014, 26, 2403–2406. [Google Scholar] [CrossRef]
- Wang, Y.; Yuan, H.Y.; Liu, X.; Bai, Q.; Zhang, H.J.; Gao, Y.; Jin, B.Q. A Comprehensive Study of Optical Fiber Acoustic Sensing. IEEE Access 2019, 7, 85821–85837. [Google Scholar] [CrossRef]
- Bao, X.Y.; Chen, L. Recent progress in distributed fiber optic sensors. Sensors 2012, 12, 8601–8639. [Google Scholar] [CrossRef] [PubMed]
- Wang, Y.; Wang, P.F.; Ding, K.; Li, H.; Zhang, J.G.; Liu, X.; Bai, Q.; Wang, D.; Jin, B.Q. Pattern recognition using relevant vector machine in optical fiber vibration sensing system. IEEE Access 2019, 7, 5886–5895. [Google Scholar] [CrossRef]
- Tejedor, J.; Martins, H.F.; Piote, D.; Macias-Guarasa, J.; Pastor-Graells, J.; Martin-Lopez, S.; Guillén, P.C.; Smet, F.D.; Postvoll, W.; González-Herráez, M. Toward prevention of pipeline integrity threats using a smart fiber-optic surveillance system. J. Lightwave Technol. 2016, 34, 4445–4453. [Google Scholar] [CrossRef]
- Peng, F.; Wu, H.; Jia, X.H.; Rao, Y.J.; Wang, Z.N.; Peng, Z.P. Ultra-long high-sensitivity F-OTDR for high spatial resolution intrusion detection of pipelines. Opt. Express 2014, 22, 13804–13810. [Google Scholar] [CrossRef]
- Fan, X.Y.; Yang, G.Y.; Wang, S.; Liu, Q.W.; He, Z.Y. Distributed fiber-optic vibration sensing based on phase extraction from optical reflectometry. J. Lightwave Technol. 2017, 35, 3281–3288. [Google Scholar] [CrossRef]
- Pan, Z.Q.; Liang, K.Z.; Zhou, J.; Ye, Q.; Cai, H.W.; Qu, R.H. Interference-fading-free phase-demodulated OTDR system. In Proceedings of the 22nd International Conference on Optical Fiber Sensors, Beijing, China, 15–19 October 2012; p. 842129. [Google Scholar]
- Tu, G.J.; Zhang, X.P.; Zhang, Y.X.; Zhu, F.; Xia, L.; Nakarmi, B. The Development of an Φ-OTDR System for Quantitative Vibration Measurement. IEEE Photonics Technol. Lett. 2015, 27, 1349–1352. [Google Scholar] [CrossRef]
- Lu, Y.L.; Zhu, T.; Chen, L.; Bao, X.Y. Distributed vibration sensor based on coherent detection of phase-OTDR. J. Lightwave Technol. 2010, 28, 3243–3249. [Google Scholar]
- Martins, H.F.; Shi, K.; Thomsen, B.C.; Martin-Lopez, S.; Gonzalez-Herraez, M.; Savory, S.J. Real time dynamic strain monitoring of optical links using the backreflection of live PSK data. Opt. Express 2016, 24, 22303–22318. [Google Scholar] [CrossRef] [PubMed]
- Wang, Z.N.; Zhang, L.; Wang, S.; Xue, N.T.; Peng, F.; Fan, M.Q.; Sun, W.; Qian, X.Y.; Rao, J.R.; Rao, Y.J. Coherent Phi-OTDR based on I/Q demodulation and homodyne detection. Opt. Express 2016, 24, 853–858. [Google Scholar] [CrossRef] [PubMed]
- Pan, Z.Q.; Liang, K.Z.; Ye, Q.; Cai, H.W.; Qu, R.H.; Fang, Z.J. Phase-sensitive OTDR system based on digital coherent detection. In Proceedings of the Conference on Optical Sensors and Biophotonics III, Shanghai, China, 13–16 November 2011; p. 83110S. [Google Scholar]
- Qin, Z.G.; Zhu, T.; Chen, L.; Bao, X.Y. High sensitivity distributed vibration sensor based on polarization-maintaining configurations of phase-OTDR. IEEE Photonics Technol. Lett. 2011, 23, 1091–1093. [Google Scholar] [CrossRef]
- Lindsey, N.J.; Martin, E.R.; Dreger, D.S.; Freifeld, B.; Cole, S.; James, S.R.; Biondi, B.L.; Ajo-Franklin, J.B. Fiber-optic network observations of earthquake wavefields. Geophys. Res. Lett. 2017, 44, 792–799. [Google Scholar] [CrossRef]
- Yuan, Q.; Wang, F.; Liu, T.; Liu, Y.; Zhang, Y.X.; Zhong, Z.; Zhang, X.P. Compensating for influence of laser frequency-drift in phase-sensitive OTDR with twice differential method. Opt. Express 2019, 27, 3664–3671. [Google Scholar] [CrossRef] [PubMed]
- Healey, P. Statistics of Rayleigh backscatter from a single-mode fiber. IEEE Trans. Commun. 1987, 35, 210–214. [Google Scholar] [CrossRef]
- Zhu, F.; Zhang, X.P.; Xia, L.; Guo, Z.; Zhang, Y.X. Active compensation method for light source frequency drifting in Ф-OTDR sensing system. IEEE Photonics Technol. Lett. 2015, 27, 2523–2526. [Google Scholar] [CrossRef]
- Fernández-Ruiz, M.R.; Pastor-Graells, J.; Martins, H.F.; Garcia-Ruiz, A.; Martin-Lopez, S.; Gonzalez-Herraez, H. Laser phase-noise cancellation in chirped-pulse distributed acoustic sensors. J. Lightwave Technol. 2018, 36, 979–985. [Google Scholar] [CrossRef]
- Xue, N.T.; Fu, Y.; Lu, C.Y.; Xiong, J.; Yang, L.; Wang, Z.N. Characterization and compensation of phase offset in Φ-OTDR with heterodyne detection. J. Lightwave Technol. 2018, 36, 5481–5487. [Google Scholar] [CrossRef]
- Wu, M.S.; Fan, X.Y.; Liu, Q.W.; He, Z.Y. Highly sensitive quasi-distributed fiber-optic acoustic sensing system by interrogating a weak reflector array. Opt. Lett. 2018, 43, 3594–3597. [Google Scholar] [CrossRef] [PubMed]
- Park, J.; Taylor, H.F. Fiber optic intrusion sensor using coherent optical time domain reflectometer. Jpn. J. Appl. Phys. 2003, 42, 3481–3482. [Google Scholar] [CrossRef]
- Sha, Z.; Feng, H.; Zeng, Z.M. Phase demodulation method in phase-sensitive OTDR without coherent detection. Opt. Express 2017, 25, 4831–4844. [Google Scholar] [CrossRef] [PubMed]
- Huang, N.E.; Shen, Z.; Long, S.R.; Wu, M.C.; Shih, H.H.; Zheng, Q.; Yen, N.C.; Tung, C.C.; Liu, H.H. The empirical mode decomposition and the Hilbert spectrum for nonlinear and non-stationary time series analysis. Proc. R. Soc. Lond. A 1998, 454, 903–995. [Google Scholar] [CrossRef]
- Boudraa, A.O.; Cexus, L.C.; Saidi, Z. EMD-Based signal noise reduction. Int. J. Signal Process 2004, 1, 33–37. [Google Scholar]
- Omitaomu, O.A.; Protopopescu, V.A.; Ganguly, A.R. Empirical mode decomposition technique with conditional mutual information for denoising operational sensor data. IEEE Sens. J. 2011, 11, 2565–2575. [Google Scholar] [CrossRef]
- Hassan, M.; Boudaoud, S.; Terrien, J.; Karlsson, B.; Marque, C. Combination of canonical correlation analysis and empirical mode decomposition applied to denoising the labor electrohysterogram. IEEE Trans. Biomed. Eng. 2011, 58, 2441–2447. [Google Scholar] [CrossRef]













© 2019 by the authors. Licensee MDPI, Basel, Switzerland. This article is an open access article distributed under the terms and conditions of the Creative Commons Attribution (CC BY) license (http://creativecommons.org/licenses/by/4.0/).
Share and Cite
Lv, Y.; Wang, P.; Wang, Y.; Liu, X.; Bai, Q.; Li, P.; Zhang, H.; Gao, Y.; Jin, B. Eliminating Phase Drift for Distributed Optical Fiber Acoustic Sensing System with Empirical Mode Decomposition. Sensors 2019, 19, 5392. https://doi.org/10.3390/s19245392
Lv Y, Wang P, Wang Y, Liu X, Bai Q, Li P, Zhang H, Gao Y, Jin B. Eliminating Phase Drift for Distributed Optical Fiber Acoustic Sensing System with Empirical Mode Decomposition. Sensors. 2019; 19(24):5392. https://doi.org/10.3390/s19245392
Chicago/Turabian StyleLv, Yuejuan, Pengfei Wang, Yu Wang, Xin Liu, Qing Bai, Peihong Li, Hongjuan Zhang, Yan Gao, and Baoquan Jin. 2019. "Eliminating Phase Drift for Distributed Optical Fiber Acoustic Sensing System with Empirical Mode Decomposition" Sensors 19, no. 24: 5392. https://doi.org/10.3390/s19245392
APA StyleLv, Y., Wang, P., Wang, Y., Liu, X., Bai, Q., Li, P., Zhang, H., Gao, Y., & Jin, B. (2019). Eliminating Phase Drift for Distributed Optical Fiber Acoustic Sensing System with Empirical Mode Decomposition. Sensors, 19(24), 5392. https://doi.org/10.3390/s19245392

