Toward an Applied Cyber Security Solution in IoT-Based Smart Grids: An Intrusion Detection System Approach
Abstract
:1. Introduction
- An overall customized DNP3 protocol vulnerability exposure with reference to the original protocol.
- A new attack model using the DNP3 protocol that targets all layers; the attack follows three steps: (a) pre-attack step; (b) attack modeling defined on all layers; and (c) attack settings within DNP3 parameters and consequences.
- An algorithm that includes machine learning methods for data transformation and data process concept on SCADA/DNP3 protocol.
- A new cyber-attack algorithm targeting the SCADA/DNP3 system, and the visualization and classification process for an intrusion detection system (IDS).
2. Related Work
3. Proposed Solution: Method and Implementation Experiments
3.1. System Model and Description
3.2. Data Input System: Data Generation
3.2.1. DNP3 Protocol Vulnerability Assessment
3.2.2. Attack Modeling on the DNP3 Protocol
- ✓
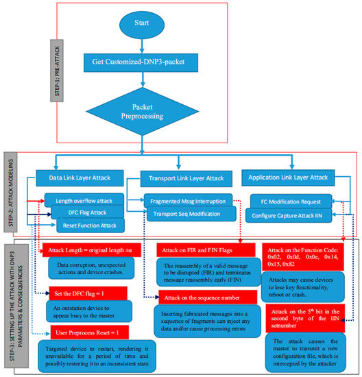
- Step 1: Pre-attack. This is where the preliminary is carried out, including obtaining the DNP3 packets from the repository, and preprocessing the packet in order to obtain three layers for the next step.
- ✓
- Step 2: Attack Modelling. In this step, we define the attacks on the basis of the vulnerabilities discovered in each of the following layers: Data Link Layer, Transportation Layer, and Application Link Layer. For the first layer, we defined three attacks (Length Overflow Attack, DFC Flag Attack and Reset Function Attack), for the second layer, we defined two attacks (Fragmented Message Interruption and Transport Sequence Modification), and in the last layer, we defined two attacks (FC Modification Request and Configuration Capture Attack IIN).
- ✓
- Step 3: Setting up the attack with DNP3 parameters and Consequences. This step defines the parameters to be used during the attack (payload) and describes the consequences of each attack.
3.3. Data Analysis System
- Step 1: This is the initial action, where module one feeds raw data to the second module. As described above, 55% of the dataset is made up of malware and 45% is made up of benign data.
- Steps 2 to 4: After getting the raw data, the engine proceeds to DNP3 protocol extraction with the integration of various fields with pre-processing actions such as contextualization and mapping in order to prepare for loading to the DB. Before that, the engine carries out the data cleaning, removing unwanted fields, carrying out de-noising, and nullifying some fields that match with the DB used in our experiment.
- Steps 5 to 8: This is where the engine utilizes the DB constructed in Steps 2 through 4. At this stage, the important features are extracted based on their presence in the DB (presence refers to how frequently this feature occurred throughout the whole DB). Because the DB is a mixture of many types of data, the classification process first requires that the data be transformed from categorical and numerical data to a binary data format. Once we have one type of data, it is possible to apply the ML algorithms directly (green arrows) and then execute the classification process.
| Algorithm 1 Data Transformation & Visualization |
![]() |
3.4. Cyber-Attack Algorithm and IDS Solution
| Algorithm 2 Cyber-Attack on DL TL and AL |
| ** START ** |
| 01: Input ← Raw data |
| 02: Output ← Anomaly and Normal Traffic: {Classification and Detection} |
| ** PRE-ATTACKS ** |
| 03: Procedure: INTERCEPTION (I) |
| 04: Action: INJECTION (Inj) or MODIFICATION (Mod) |
| 05: Packet ← {pre-process, get DNP3 packet (dnppkt)} |
| 06: DNP3 protocol ← {DataLink (DL), TransportLink (TL), ApplicationLink (AL)} |
| 07: Attack = |
| *** SETTING-UP PARAMETERS & ATTACK LAUNCHING *** |
| 08: LOVA ⟺ |
| 09: DFC Flag ⟺ |
| 10: FCA ⟺ |
| 11: FMI1 ⟺ |
| 12: FMI2 ⟺ |
| 13: TSM ⟺ |
| 14: FCM1 ⟺ |
| 15: FCM2 ⟺ |
| 16: FCM3 ⟺ |
| 17: FCM4 ⟺ |
| 18: FCM5 ⟺ |
| 19: FCM6 ⟺ |
| 20: CC_INN ⟺ |
| 21: If then, //Interception of the packet |
| 22: Attacker //Launch the attack on the layers |
| 23: Get anomaly traffic |
| 24: End if |
| 25: End |
- From Steps 8 to 10: These are the sets of attacks aiming for the modification of the Data Link Layer parameters by intercepting the DNP3 packet. The actions that are carried out as part of the Length Overflow Attack (LOVA), Data Flow Control Flag (DFC Flag) and Function Code Attack (FCA) are executed using the interception procedure. During the attack, the length is modified by ± α to the original size, the DCF and FCA are modified with 0 or 1.
- From Steps 11 to 13: The targeted layer is the Transport Link Layer with the injection action of some fault parameters to the DNP3 packet. At this stage, the Fragmented Message Interruption Attack (FMI1 and FMI2) supports the fault parameters by injecting 1 or 0 to the First (FIR) and Final (FIN) Bit Number. The Transport Sequence Modification Attack (TSM) is also one of the TL attacks with sequence modification by ± α to the original order, but it is based on the modification procedure.
- From Steps 14 to 20: This is a range of attacks on the Application Link Layer with a large number of parameters. After the DNP3 is intercepted, the modification process is performed on the packet at the Application Layer. To do so, the Function Code Modification Attack (FCM1~6) is called, where the attacker sets up the parameters to be modified. The request to modify this function code at the application layer is based on the selected values (such as 0x02, 0x0d, …, 0x82 and modification of a byte of the internal indication, such as the 5th bit in the 2nd byte of the DNP3 packet at the Application Layer).
4. Experimental Results and Discussion
4.1. Malware Sample Feature Selection Results
4.2. DNP3 Protocol Packet Sample Feature Selection Results
4.3. Visualization and Classification
- Login-Time: The field indicates when the event happened. It is, therefore, easy to track down and find out the right moment for the attack on the system when there is a need for an investigation.
- Source-IP: Every traffic on the network includes the source IP address, which indicates the origin of the data, request, or other type of transaction. In our experiment, this is the IP address of the device that is sending information to the destination device.
- Source-Port: This is one of the user session parameters that tells the system where to reply to the response. It is always associated with the source-IP and the different applications and protocols used by the sender.
- Destination-IP: This is where to go. The receiving device in our experiment has a destination IP to which the packet is to be sent. This enables two-way communication in the configuration.
- Destination-Port: The same explanation as the source port, except that this is for the destination device.
- Classification: As stated before, the aim is to distinguish between benign and malware groups for elements in the dataset. Hence, after the process, the result results in an “anomaly”, as bad packets related to malware or any malicious activity are discovered during the analysis. We only provide those results that identify an anomaly.
- Field: With this information, we can see what type of feature, attack type or any other field has been targeted. In this case, the system gives “Transport FIR”, which indicates the DNP3 protocol feature.
- Graph Visualization: The 3D graph indicates the classification as either malware or benign data. The red dots indicate the malware sample in our experiment, while the blue ones indicate the benign dataset. Additionally, there other two graphs, which give an overview of the Top 5 source and destination IP addresses.
5. Conclusions
Author Contributions
Funding
Conflicts of Interest
Appendix A. DNP3 Features before Selection Process
| Original_Format | Readable_Format |
|---|---|
| dnp.data_chunk.CRC.status | ‘-’ |
| dnp.hdr.CRC.status | ‘-’ |
| dnp3.addr | ‘-’ |
| dnp3.src | ‘-’ |
| Number of Items: | ‘-’ |
| Number of Items: 0 | ‘-’ |
| dnp3.al.fragment | al_fragment |
| dnp3.al.fragment.count | al_fragment_count |
| dnp3.al.fragment.reassembled.length | al_fragment_reassembled_length |
| dnp3.al.ctl | application_layer_control |
| dnp3.al.con | application_layer_control_confirm |
| dnp3.al.fin | application_layer_control_final |
| dnp3.al.fir | application_layer_control_first |
| dnp3.al.func | application_layer_control_function_code |
| dnp3.al.iin | application_layer_control_internal_indications |
| dnp3.al.iin.bmsg | application_layer_control_internal_indications_broadcast_ msg_rx |
| dnp3.al.iin.cls1d | application_layer_control_internal_indications_class1_data_ available |
| dnp3.al.iin.cls2d | application_layer_control_internal_indications_class2_data_ available |
| dnp3.al.iin.cls3d | application_layer_control_internal_indications_class3_data_ available |
| dnp3.al.iin.cc | application_layer_control_internal_indications_configuration_corrupt |
| dnp3.al.iin.rst | application_layer_control_internal_indications_device_restart |
| dnp3.al.iin.dt | application_layer_control_internal_indications_device_trouble |
| dnp3.al.iin.dol | application_layer_control_internal_indications_digital_outputs_in_local |
| dnp3.al.iin.ebo | application_layer_control_internal_indications_event_buffer_ overflow |
| dnp3.al.iin.fcni | application_layer_control_internal_indications_function_code _not_implemented |
| dnp3.al.iin.oae | application_layer_control_internal_indications_operation_ already_executing |
| dnp3.al.iin.pioor | application_layer_control_internal_indications_parameters_ invalid_or_out_of_range |
| dnp3.al.iin.obju | application_layer_control_internal_indications_requested_objects_unknown |
| dnp3.al.iin.tsr | application_layer_control_internal_indications_time_sync_required |
| dnp3.al.seq | application_layer_control_sequence |
| dnp3.al.uns | application_layer_control_unsolicited |
| dnp3.al.obj | application_layer_object |
| dnp3.al.range.quantity | application_layer_object_items_range_quantity |
| dnp3.al.range.start | application_layer_object_items_range_start |
| dnp3.al.range.stop | application_layer_object_items_range_stop |
| Point Number | application_layer_object_point_number |
| dnp3.al.index | application_layer_object_point_number_index |
| dnp3.al.point_index | application_layer_object_point_number_index |
| dnp3.al.ana.int | application_layer_object_point_number_quality_analog_value |
| dnp3.al.aiq.b2 | application_layer_object_point_number_quality_comm_fail |
| dnp3.al.biq.b2 | application_layer_object_point_number_quality_comm_fail |
| dnp3.al.aiq.b4 | application_layer_object_point_number_quality_local_force |
| dnp3.al.biq.b4 | application_layer_object_point_number_quality_local_force |
| dnp3.al.aiq.b0 | application_layer_object_point_number_quality_online |
| dnp3.al.biq.b0 | application_layer_object_point_number_quality_online |
| dnp3.al.aiq.b5 | application_layer_object_point_number_quality_over_range |
| dnp3.al.biq.b5 | application_layer_object_point_number_quality_over_range |
| dnp3.al.aiq.b6 | application_layer_object_point_number_quality_reference |
| dnp3.al.biq.b6 | application_layer_object_point_number_quality_reference |
| dnp3.al.reltimestamp | application_layer_object_point_number_quality_relative_timestamp |
| dnp3.al.aiq.b3 | application_layer_object_point_number_quality_remote_force |
| dnp3.al.biq.b3 | application_layer_object_point_number_quality_remote_force |
| dnp3.al.aiq.b7 | application_layer_object_point_number_quality_reserved |
| dnp3.al.biq.b7 | application_layer_object_point_number_quality_reserved |
| dnp3.al.aiq.b1 | application_layer_object_point_number_quality_restart |
| dnp3.al.biq.b1 | application_layer_object_point_number_quality_restart |
| dnp3.al.time_delay | application_layer_object_point_number_quality_time_delay |
| dnp3.al.bit | application_layer_object_point_number_value |
| dnp3.al.objq.prefix | application_layer_object_prefix_code |
| dnp3.al.objq.range | application_layer_object_range_code |
| dnp3.al.timestamp | application_layer_timestamp |
| dnp3.ctl | control |
| dnp3.ctl.dir | control_direction |
| dnp3.ctl.fcb | control_frame_count_bit |
| dnp3.ctl.fcv | control_frame_count_valid |
| dnp3.ctl.prifunc | control_function_code |
| dnp3.ctl.prm | control_primary |
| dnp.data_chunk | data_chunk |
| dnp.data_chunk.CRC | data_chunk_crc |
| dnp.data_chunk_len | data_chunk_length |
| dnp3.hdr.CRC | data_link_header_crc |
| dnp3.dst | destination |
| _ws.expert.group | expert_info_group |
| dnp3.iin_abnormal | expert_info_iin_abnormal |
| _ws.malformed | expert_info_malformed_packet |
| _ws.expert.message | expert_info_message |
| _ws.expert.severity | expert_info_severity |
| dnp3.len | length |
| dnp3.start | start_bytes |
| dnp3.tr.ctl | transport_control |
| dnp3.tr.fin | transport_control_final |
| dnp3.tr.fir | transport_control_first |
| dnp3.tr.seq | transport_control_sequence |
| dnp3.al.2bit | ‘-’ |
| dnp3.al.count | ‘-’ |
| dnp3.al.ctrlstatus | ‘-’ |
| dnp3.al.off_time | ‘-’ |
| dnp3.al.on_time | ‘-’ |
| dnp3.al.range.abs | ‘-’ |
| dnp3.al.size | ‘-’ |
| dnp3.al.unknown_data_chunk | ‘-’ |
| dnp3.ctl.clr | ‘-’ |
| dnp3.ctl.op | ‘-’ |
| dnp3.ctl.trip | ‘-’ |
| dnp3.num_items_neg | ‘-’ |
Appendix B. Stuxnet Portable Executable Features
| Number | Name | Process Name | Score |
|---|---|---|---|
| 1 | memory-mod-pe-0 × 20000000-0 × 10124000 | service.exe | 95.6 |
| 2 | kerner32.dll.aslr.0013a1e | svchost.exe | 92.5 |
| 3 | kerner32.dll.aslr.0013b86 | svchost.exe | 91.5 |
| 4 | memorymod-pe-0 × 00090000-0 × 0010a000 | lsass.exe | 85 |
| 5 | memorymod-pe-0 × 00090000-0 × 0010a000 | lsass.exe | 85 |
| 6 | lsass.exe | lsass.exe | 80.5 |
| 7 | lsass.exe | lsass.exe | 80.5 |
| 8 | memorymod-0 × 006b0000-0 × 006b1000 | services.exe | 75.8 |
| 9 | vdmdbg.dll | taskmgr.exe | 74 |
| 10 | izarccm.dll | explorer.exe | 73.6 |
| 11 | ntosknl.exe | System | 72.6 |
| 12 | ntdll.dll | smss.exe | 71.6 |
| 13 | olepro32.dll | explorer.exe | 68 |
| 14 | mysqld-nt.exe | mysqld-nt.exe | 64 |
| 15 | mlang.dll | explorer.exe | 61 |
| 16 | bhomanger.dll | System | 61 |
| 17 | hal.dll | explorer.exe | 61 |
| 18 | wuaucpl.cpl | wuauclt.exe | 61 |
| 19 | mrxnet.sys | System | 50 |
| 20 | vmhgfs.dll | explorer.exe | 50 |
| 21 | odbc32.dll | explorer.exe | 50 |
| 22 | wuaucpl.cpl | explorer.exe | 50 |
| 23 | odbc32.dll | wuauclt.exe | 50 |
| 24 | mrxcls.sys | winlogon.exe | 49 |
| 25 | natlanman.dll | System | 46 |
| 26 | browselc.dll | explorer.exe | 42 |
| 27 | ksecdd.sys | explorer.exe | 41 |
| 28 | hidphone.tsp | System | 34 |
| 29 | cscdll.dll | svchost.exe | 34 |
| 30 | cscdll.dll | winlogon.exe | 34 |
| 31 | utildll.dll | explorer.exe | 34 |
| 32 | taskmgr.exe | taskmgr.exe | 26 |
| 33 | sfc_os.dll | taskmgr.exe | 26 |
| 34 | sfc_os.dll | spoolsv.exe | 26 |
| 35 | duser.dll | svchost.exe | 26 |
| 36 | sfc_os.dll | explorer.exe | 26 |
| 37 | ntdll.dll | wuauclt.exe | 26 |
| 38 | ntdll.dll | crss.exe | 26 |
| 39 | ntdll.dll | svchost.exe | 26 |
| 40 | ntdll.dll | VMwareUser.exe | 26 |
| 41 | mprapi.dll | lsass.exe | 19 |
| 42 | mprapi.dll | winlogon.exe | 19 |
| 43 | h323.tsp | svchost.exe | 19 |
| 44 | tapisrv.dll | svchost.exe | 19 |
| 45 | alg.exe | alg.exe | 19 |
| 46 | ntdll.dll | svchost.exe | 19.6 |
Appendix C.

References
- Future Energy Grid, Migration to the Internet of Energy. Acatech STUDY. Available online: http://en.acatech.de/ (accessed on 3 October 2019).
- Rajendra, K.P.; Mohit, M. Cyber Security Threats–Smart Grid Infrastructure. In Proceedings of the National Power Systems Conference (NPSC), Bhubaneswar, India, 19–21 December 2016. [Google Scholar] [CrossRef]
- Zhu, B.; Joseph, A.; Sastry, S. A Taxonomy of Cyber Attacks on SCADA Systems. In Proceedings of the 2011 International Conference on Internet of Things and 4th International Conference on Cyber, Physical and Social Computing, Washington, DC, USA, 19 October 2011; pp. 380–388. [Google Scholar]
- Hong, S.; Lee, M. Challenges and Direction toward Secure Communication in the SCADA System. In Proceedings of the 8th Annual Communication Networks and Services Research Conference, Montreal, QC, Canada, 11–14 May 2010. [Google Scholar]
- Badra, M.; Zeadally, S. Design and Performance Analysis of a Virtual Ring Architecture for Smart Grid Privacy. IEEE Trans. Inf. Forensics Secure. 2014, 9, 312–329. [Google Scholar] [CrossRef]
- Jay, M. Comparison of Protocols Used in Remote Monitoring: DNP3.0, IEC 870-5-101 & Modbus. Credit Seminar Report; Electronics Systems Group, EE Dept. IIT Bombay: Mumbai, India, November 2003. [Google Scholar]
- Collier, S. Ten Steps to a Smarter Grid. IEEE Ind. Appl. Mag. 2010, 16, 62–68. [Google Scholar] [CrossRef]
- DNP Users Group. DNP3 Application Layer Specification; Version 2.00; DNP Organization: Washington, WA, USA, 2005; Volume 2. [Google Scholar]
- Clarke, G.; Reynders, D.; Wright, E. Practical Modern SCADA Protocols: DNP3, 60870.5 and Related Systems; Elsevier: New York, NY, USA, 2004. [Google Scholar]
- Tiago, C.; Luis, R.; Jorge, P.; Leandros, M.; Matthieu, A.; Leonid, L.; Jiang, J.; Paulo, S. A cybersecurity detection framework for supervisory control and data acquisition systems. IEEE Trans. Ind. Inform. 2016, 12, 2236–2246. [Google Scholar]
- Byungho, M.; Vijay, V. Design and Analysis of Security Attacks against Critical Smart Grid Infrastructures. In Proceedings of the IEEE 2014 19th International Conference on Engineering of Complex Computer Systems, Washington, DC, USA, 4–7 August 2014. [Google Scholar] [CrossRef]
- Peter, E.N.; Tanja, Z.; Joachim, F. Malware propagation in smart grid networks: Metrics, simulation and comparison of three malware types. J. Comput. Virol. Hacking Tech. 2019, 15, 109–125. [Google Scholar] [CrossRef]
- Catapult. Available online: https://www.catapultsoftware.com/products/electricity-distribution-management/dnp3.html (accessed on 5 October 2019).
- Torrisi, N.; Vukovic, O.; Dan, G.; Hagdahl, S. Peekaboo: A gray hole attack on encrypted SCADA communication using traffic analysis. In Proceedings of the 2014 IEEE International Conference on Smart Grid Communications (SmartGridComm), Venice, Italy, 3–6 November 2014; pp. 902–907. [Google Scholar]
- Yang, Y.; Zheng, X.; Guo, W.; Liu, X.; Chang, V. Privacy-preserving smart IoT-based healthcare big data storage and self-adaptive access control system. Inf. Sci. 2019, 479, 567–592. [Google Scholar] [CrossRef]
- Liu, X.; Deng, R.H.; Choo, K.-K.R.; Yang, Y.; Pang, H. Privacy-Preserving Outsourced Calculation Toolkit in the Cloud. IEEE Trans. 2018, 1, 435–441. [Google Scholar] [CrossRef]
- Chen, X.; Li, A.; Zeng, X.; Guo, W.; Huang, G. Runtime model-based approach to IoT application development. Front. Comput. Sci. 2015, 9, 540–553. [Google Scholar] [CrossRef]
- Lin, C.; He, B.; Huang, X.; Choo, K.-K.R.; Vasilakos, A.V. BSeIn: A blockchain-based secure mutual authentication with fine-grained access control system for industry 4.0. J. Netw. Comput. Appl. 2018, 116, 42–52. [Google Scholar] [CrossRef]
- De Toledo, T.R.; Torrisi, N.M. Encrypted DNP3 Traffic Classification Using Supervised Machine Learning Algorithms. Mach. Learn. Knowl. Extr. 2019, 1, 384–399. [Google Scholar] [CrossRef]
- Institute of Electrical and Electronics Engineers. IEEE Standard for Electric Power Systems Communications 1815–2012; Institute of Electrical and Electronics Engineers: Rio de Janeiro, Brazil, 2012. [Google Scholar]
- Tan, X.; Su, X.; Qian, Q. The classification of SSH tunneled traffic using maximum likelihood classifier. In Proceedings of the 2011 International Conference on Electronics, Communications and Control (ICECC), Ningbo, China, 9–11 November 2011; pp. 2347–2350. [Google Scholar] [CrossRef]
- Maiolini, G.; Baiocchi, A.; Iacovazzi, A.; Rizzi, A. Real-Time Identification of SSH Encrypted Application Flows by Using Cluster Analysis Techniques. In Proceedings of the Networking 2009: 8th International IFIP-TC 6 Networking Conference, Aachen, Germany, 11–15 May 2009. [Google Scholar]
- Fratta, L.; Schulzrinne, H.; Takahashi, Y.; Spaniol, O. (Eds.) NETWORKING; Springer: Berlin/Heidelberg, Germany, 2009; pp. 182–194. [Google Scholar]
- Rezaei, S.; Liu, X. Deep Learning for Encrypted Traffic Classification: An Overview. arXiv 2018, arXiv:1810.07906. [Google Scholar]
- Kim, S.-J.; Cho, D.-E.; Yeo, S.-S. Secure Model against APT in m-Connected SCADA Network. Int. J. Distrib. Sens. Netw. 2014, 2014, 1–8. [Google Scholar] [CrossRef]
- Nabil, S.; Mohamed, B. Security solution for semantic SCADA optimized by ECC mixed coordinates. In Proceedings of the 2012 International Conference on Information Technology and e-Services (ICITeS), Sousse, Tunisia, 24–26 March 2012. [Google Scholar] [CrossRef]
- Shahzad, A.; Udagepola, K.P.; Lee, Y.-K.; Park, S.; Lee, M. The Sensors Connectivity within SCADA Automation Environment and New Trends for Security Development during Multicasting Routing Transmission. Int. J. Distrib. Sens. Netw. 2015. [Google Scholar] [CrossRef]
- Musa, S.; Aborujilah, A. Secure security model implementation for security services and related attacks base on end-to-end, application layer and data link layer security. In Proceedings of the 7th International Conference on Ubiquitous Information Management and Communication, Kota Kinabalu, Malaysia, 17–19 January 2013. [Google Scholar]
- Jin, D.; Nicol, D.M.; Yan, G. An event buffer flooding attack in DNP3 controlled SCADA systems. In Proceedings of the Winter Simulation Conference (WSC’11), Phoenix, AZ, USA, 11–14 December 2011; pp. 2619–2631. [Google Scholar]
- DNP Users Group. DNP3 Specification, Secure Authentication; Version 5 Overview; DNP Organization: Washington, DC, USA, 2013. [Google Scholar]
- Shahzad, A.; Lee, M.; Kim, S.; Kim, K.; Choi, J.-Y.; Cho, Y.; Lee, K.-K. Design and Development of Layered Security: Future Enhancements and Directions in Transmission. Sensors 2016, 16, 37. [Google Scholar] [CrossRef] [PubMed]
- Sharma, R.K.; Kalita, H.K.; Borah, P. Analysis of Machine Learning Techniques Based Intrusion Detection Systems. In Proceedings of the 3rd International Conference on Advanced Computing, Networking and Informatics, Bhubaneswar, India, 23–25 June 2015; pp. 485–493. [Google Scholar]
- Teixeira, M.A.; Salman, T.; Zolanvari, M.; Jain, R.; Meskin, N.; Samaka, M. SCADA System Testbed for Cybersecurity Research Using Machine Learning Approach. Future Internet 2018, 10, 76. [Google Scholar] [CrossRef]
- Keliris, A.; Salehghaffari, H.; Cairl, B. Machine learning-based defense against process-aware attacks on industrial control systems. In Proceedings of the IEEE International Test Conference (ITC), FortWorth, TX, USA, 15–17 November 2016. [Google Scholar]
- Tomin, N.V.; Kurbatsky, V.G.; Sidorov, D.N.; Zhukov, A.V. Machine learning techniques for power system security assessment. In Proceedings of the IFAC Workshop on Control of Transmission and Distribution Smart Grids (CTDSG), Prague, Czech Republic, 11–13 October 2016. [Google Scholar]
- Ihab, D.; Tarek, S. Attack Detection and Mitigation Techniques in Industrial Control System- Smart Grid DNP3. In Proceedings of the 2018 IEEE International Conference on Data Intelligence and Security, South Padre Island, TX, USA, 8–10 April 2018. [Google Scholar] [CrossRef]
- Deng, R.; Xiao, G.; Lu, R.; Liang, H.; Vasilakos, A.V. False data injection on state estimation in power systems—Attacks, impacts, and defense: A survey. IEEE Trans. Ind. Inform. 2016, 13, 411–423. [Google Scholar] [CrossRef]
- Darwish, I.; Igbe, O.; Saadawi, T. Experimental and theoretical modeling of DNP3 attacks in smart grids. In Proceedings of the 36th IEEE Sarnoff Symposium, Newark, NJ, USA, 20–22 September 2016. [Google Scholar]
- Hodo, E.; Bellekens, X.; Hamilton, A.; Dubouilh, L.; Iorkyase, E.; Tachtatzis, C.; Atkin- son, R. Threat analysis of IoT networks using artificial neural network intrusion detection system. In Proceedings of the 2016 International Symposium on Networks, Computers and Communications (ISNCC), Yasmine Hammamet, Tunisia, 11–13 May 2016; pp. 1–6. [Google Scholar]
- Muna, A.H.; Nour, M.; Elena, S. Identification of malicious activities in industrial internet of things based on deep learning models. J. Inf. Secur. Appl. 2018, 41, 1–11. [Google Scholar] [CrossRef]
- Barnaby, S.; Luis, R.; Leandros, A.M.; Tiago, J.C.; Mohamed, A.F.; Paulo, S.; Helge, J. A Novel Intrusion Detection Mechanism for SCADA systems which Automatically Adapts to Network Topology Changes. EAI Endorsed Trans. Ind. Netw. Intell. Syst. 2017, 4, e4. [Google Scholar] [CrossRef]
- Ihab, D.; Obinna, I.; Orhan, C.; Tarek, S.; Joseph, S. Smart Grid DNP3 Vulnerability Analysis and Experimentation. In Proceedings of the 2015 IEEE 2nd International Conference on Cyber Security and Cloud Computing, Washington, DC, USA, 3–5 November 2015. [Google Scholar] [CrossRef]
- Raphael, A. Formal Security Analysis of the DNP3-Secure Authentication Protocol. Ph.D. Thesis, Philosophy Bachelor of Science, Queensland University of Technology Australia, Brisbane, Australia, 2016. [Google Scholar]
- Munir, M.; Francesco, P.P.; Dumnda, W. DNPSec: Distributed Network Protocol Version 3 (DNP3) Security Framework. In Advances in Computer, Information, and Systems Sciences, and Engineering; Springer: Heidelberg, Germany, 2008; pp. 227–234. [Google Scholar] [CrossRef]
- The Industrial Cybersecurity Conference 4SICS. Capture Files From 4SICS Geek Lounge. Available online: https://www.netresec.com/?page=PCAP4SICS (accessed on 7 July 2019).
- Kyle, C.; Richard, S.; Leondros, M.; Helge, J. Vulnerability Analysis of Network Scanning on SCADA Systems. Secur. Commun. Netw. 2018, 2018, 3794603. [Google Scholar] [CrossRef]
- Chetna, S.; Ashwin, N.; Mrinal, P. Function code-based vulnerability analysis of DNP3. In Proceedings of the 2016 IEEE International Conference on Advanced Networks and Telecommunications Systems (ANTS), Bangalore, India, 6–9 November 2016. [Google Scholar] [CrossRef]
- Siddavatam, I.A.; Kazi, F. Security Assessment Framework for Cyber-Physical Systems: A Case-study of DNP3 Protocol. In Proceedings of the 2015 IEEE Bombay Section Symposium (IBSS), Bombay, India, 10–11 September 2015. [Google Scholar] [CrossRef]
- Aaron, H.; Jason, S.; Sujeet, S. Security analysis of an advanced metering infrastructure. Int. J. Crit. Infrastruct. Prot. 2017, 18, 3–19. [Google Scholar] [CrossRef]
- Dagoumas, A. Assessing the Impact of Cybersecurity Attacks on Power Systems. Energies 2019, 12, 725. [Google Scholar] [CrossRef]
- Venkatachary, S.K.; Prasad, J.; Samikannu, R. Economic Impacts of Cyber Security in Energy Sector: A Review. Int. J. Energy Econ. Policy 2017, 7, 250–262. [Google Scholar]
- Liu, R.; Vellaithurai, C.; Biswas, S.S.; Gamage, T.T.; Srivastava, A.K. Analyzing the Cyber-Physical Impact of Cyber Events on the Power Grid. IEEE Trans. Smart Grid 2015, 6, 2444–2453. [Google Scholar] [CrossRef]
- Bencsáth, B.; Pék, G.; Buttyán, L.; Félegyházi, M. The Cousins of Stuxnet: Duqu, Flame, and Gauss. Future Internet 2012, 4, 971–1003. [Google Scholar] [CrossRef]
- Bugra, C.; Erdogan, D. Malware Classification Using Deep Learning Methods. In Proceedings of the ACM SE ’18: Southeast Conference, Richmond, KY, USA, 29–31 March 2018. [Google Scholar] [CrossRef]
- Tomas, M.; Kai, C.; Greg, S.C.; Jeffrey, D. Efficient estimation of word representations in vector space. In Proceedings of the International Conference on Learning Representations, Scottsdale, AZ, USA, 2–4 May 2013. [Google Scholar]
- Tomas, M.; Ilya, S.; Kai, C.; Greg, C.; Jeffrey, D. Distributed representations of words and phrases and their compositionality. In Proceedings of the Advances in Neural Information Processing Systems 26: 27th Annual Conference on Neural Information Processing Systems 2013, Lake Tahoe, NV, USA, 5–8 December 2013; pp. 3111–3119. [Google Scholar]
- Word2vec. Available online: https://code.google.com/archive/p/word2vec/ (accessed on 28 July 2019).
- Kateryna, C. Machine Learning Methods for Malware Detection and Classification. Bachelor’s Thesis, Information Technology, University of Applied Sciences, Berlin, Germany, March 2017. [Google Scholar]
- A DNP3 Protocol Primer. Available online: https://documents.pub/document/dnp3-doc-library-558450d1ec2c1.html (accessed on 28 July 2019).
- Pepper. Available online: https://github.com/Th3Hurrican3/PEpper (accessed on 28 September 2019).
- Wireshark. Available online: https://www.wireshark.org/download.html (accessed on 1 October 2019).











| Features | Subject to Attack |
|---|---|
| DNP3_START | |
| DNP3_LENGTH | Yes |
| DNP3_SOURCE | |
| DNP3_DESTINATION | |
| DNP3_CONTROL_DFC | Yes |
| DNP3_CONTROL_DIR | |
| DNP3_CONTROL_FCB | Yes |
| DNP3_CONTROL_FCV | Yes |
| DNP3_CONTROL_FUNC_CODE_PRI | Yes |
| DNP3_CONTROL_FUNC_CODE_SEC | |
| DNP3_CONTROL_PRM | |
| DNP3_CONTROL_reserved | |
| DNP3_CRC | |
| DNP3_Transport_FIN | Yes |
| DNP3_Transport_FIR | Yes |
| DNP3_Transport_SEQUENCE | Yes |
| DNP3_Application_request_Application_control_CON | |
| DNP3_Application_request_Application_control_UNS | |
| DNP3_Application_request_FUNC_CODE | Yes |
| DNP3_Application_response_Application_control_CON | |
| DNP3_Application_response_IIN_CLASS_3_EVENTS | |
| DNP3_Application_response_IIN_CONFIG_CORRUPT | Yes |
| DNP3_Application_response_IIN_DEVICE_RESTART |
| Name | Malware | Qt. | % | Benign | Qt. | % |
|---|---|---|---|---|---|---|
| Triton | Yes | 1650 | 15.46 | No | 0 | 0.00 |
| Industroyer | Yes | 1521 | 14.25 | No | 0 | 0.00 |
| BlackEnergy | Yes | 650 | 6.09 | No | 0 | 0.00 |
| Stuxnet | Yes | 1120 | 10.50 | No | 0 | 0.00 |
| Duqu | Yes | 944 | 8.85 | No | 0 | 0.00 |
| Flame | Yes | 1062 | 9.95 | No | 0 | 0.00 |
| Gauss | Yes | 1267 | 11.87 | No | 0 | 0.00 |
| DNP3-Data(Original) | No | 0 | 0.00 | Yes | 4593 | 53.58 |
| DNP3-Packet (Experiment) | Yes | 2456 | 23.02 | N o | 0 | 0.00 |
| 4SICS | No | 0 | 0.00 | Yes | 3980 | 46.42 |
| Total | 10,670 | 55 | 8573 | 45 | ||
| Abbreviations | Description |
|---|---|
| DLL | Data Link Layer |
| TLL | Transport Link Layer |
| ALL | Application Link Layer |
| LOVA | Length Overflow Attack |
| DFCA | Data Flow Control Attack |
| FCA | Function Control Attack |
| FMIA | Fragmented Message Interruption Attack |
| TSMA | Transport Sequence Modification Attack |
| FCM | Function Code Modification |
| CCA_IIN | Configuration Capture Attack_Internal INdication |
| Number | File Name | Process Name | Score % |
|---|---|---|---|
| 1 | memory-mod-pe-0 × 20000000-0 × 10124000 | service.exe | 95.6 |
| 2 | kerner32.dll.aslr.0013a1e | svchost.exe | 92.5 |
| 3 | kerner32.dll.aslr.0013b86 | svchost.exe | 91.5 |
| 4 | Memory mod-pe-0 × 00090000-0 × 0010a000 | lsass.exe | 85 |
| 5 | Memory mod-pe-0 × 00090000-0 × 0010a000 | lsass.exe | 85 |
| 6 | lsass.exe | lsass.exe | 80.5 |
| 7 | lsass.exe | lsass.exe | 80.5 |
| 8 | memorymod-0 × 006b0000-0 × 006b1000 | services.exe | 75.8 |
| 9 | vdmdbg.dll | taskmgr.exe | 74 |
| 10 | izarccm.dll | explorer.exe | 73.6 |
| 11 | ntosknl.exe | System | 72.6 |
| 12 | ntdll.dll | smss.exe | 71.6 |
| 13 | olepro32.dll | explorer.exe | 68 |
| 14 | mysqld-nt.exe | mysqld-nt.exe | 64 |
| 15 | mlang.dll | explorer.exe | 61 |
| 16 | bhomanger.dll | System | 61 |
| 17 | hal.dll | explorer.exe | 61 |
| 18 | wuaucpl.cpl | wuauclt.exe | 61 |
| 19 | mrxnet.sys | System | 50 |
| 20 | vmhgfs.dll | explorer.exe | 50 |
| 21 | odbc32.dll | explorer.exe | 50 |
| 22 | wuaucpl.cpl | explorer.exe | 50 |
| 23 | odbc32.dll | wuauclt.exe | 50 |
| DNP3-Features | Description | Attack Type | Parameter | Impact | Link Layer |
|---|---|---|---|---|---|
| DNP3_LENGTH | Length of field | LOVA | Original length modification | Device crashes | DL |
| DNP3_CONTROL_DFC | The DFC tells other devices that the current device is busy | DFC | Flag = 1 | Eternal busy | DL |
| DNP3_CONTROL_FUN_CODE_PRI | Primary Function code | User Process reset | Code = 1 | Unwanted restart | DL |
| DNP3_Transport_FIN | Final bit | FMI | Flag modification | Early message termination | TL |
| DNP3_Transport_FR | First bit | FMI | Flag modification | Message processing error | TL |
| DNP3_Application_request_FUN_CODE | Function Code | FCA | 0 × 02, 0 × 0d, 0 × 0e, 0 × 14, 0 × 15, 0 × 82 | Crash or reboot | AL |
| DNP3-Application_response_IIN_CONFIG_CORRUPT | Configuration File System | CC_IIN | 5th bit in 2nd byte | Configuration file modified | AL |
| Source-IP | Source-Port | Destination-IP | Destination-Port | Classification | Field |
|---|---|---|---|---|---|
| 172.17.0.1 | 59686 | 172.17.0.2 | 45000 | Anomaly | Transport FIR |
| 172.17.0.1 | 59686 | 172.17.0.2 | 45000 | Anomaly | Transport FIR |
| 172.17.0.2 | 41044 | 192.168.0.141 | 45000 | Anomaly | Transport FIR |
| 172.17.0.2 | 41044 | 192.168.0.141 | 45000 | Anomaly | Transport FIR |
| 172.17.0.2 | 41044 | 192.168.0.141 | 45000 | Anomaly | Transport FIR |
| 172.17.0.2 | 41044 | 192.168.0.141 | 45000 | Anomaly | Transport FIR |
| 172.17.0.2 | 41044 | 192.168.0.141 | 45000 | Anomaly | Transport FIR |
© 2019 by the authors. Licensee MDPI, Basel, Switzerland. This article is an open access article distributed under the terms and conditions of the Creative Commons Attribution (CC BY) license (http://creativecommons.org/licenses/by/4.0/).
Share and Cite
Yin, X.C.; Liu, Z.G.; Nkenyereye, L.; Ndibanje, B. Toward an Applied Cyber Security Solution in IoT-Based Smart Grids: An Intrusion Detection System Approach. Sensors 2019, 19, 4952. https://doi.org/10.3390/s19224952
Yin XC, Liu ZG, Nkenyereye L, Ndibanje B. Toward an Applied Cyber Security Solution in IoT-Based Smart Grids: An Intrusion Detection System Approach. Sensors. 2019; 19(22):4952. https://doi.org/10.3390/s19224952
Chicago/Turabian StyleYin, Xiao Chun, Zeng Guang Liu, Lewis Nkenyereye, and Bruce Ndibanje. 2019. "Toward an Applied Cyber Security Solution in IoT-Based Smart Grids: An Intrusion Detection System Approach" Sensors 19, no. 22: 4952. https://doi.org/10.3390/s19224952
APA StyleYin, X. C., Liu, Z. G., Nkenyereye, L., & Ndibanje, B. (2019). Toward an Applied Cyber Security Solution in IoT-Based Smart Grids: An Intrusion Detection System Approach. Sensors, 19(22), 4952. https://doi.org/10.3390/s19224952


