Design of Lightweight Driver-Assistance System for Safe Driving in Electric Vehicles
Abstract
1. Introduction
2. Related Work
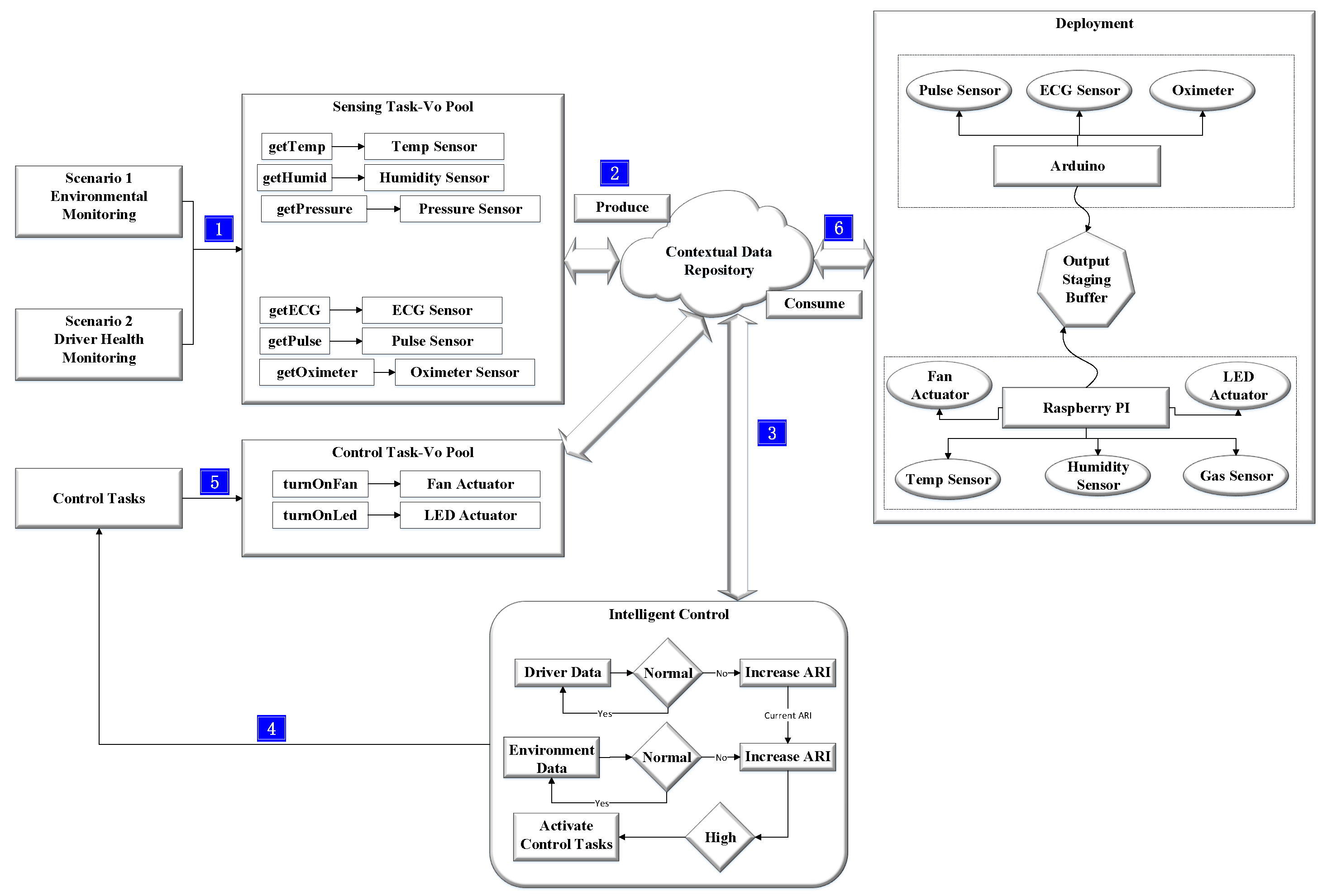
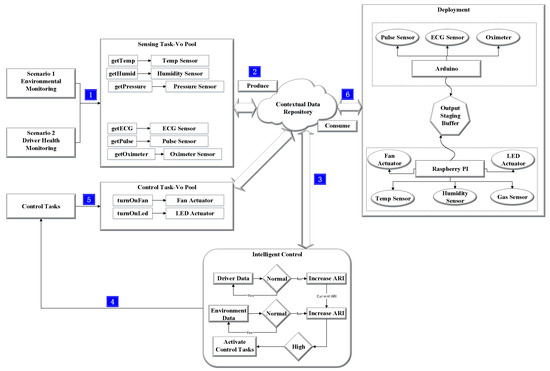
3. System Model for Task Modelling in Proposed Driver-Assistance System
3.1. Accident Risk Index Formulation
3.2. Control Scheduling
4. Task Analysis and Modeling Based on Safe Driving Scenarios
4.1. Rainfall
4.2. Noise Intensity
4.3. Surface Friction
4.4. Wind Speed
4.5. Blurriness Detection
4.6. Camera Images for Detecting Head Pose and Drowsiness
4.7. Brake Status
4.8. Tire Status
4.9. Car Distance
5. Tasks Dataset Generation
6. Driver-Assistance System Prototype Implementation
6.1. Control Scheduling Algorithm and Deployment of Complex Tasksets
6.2. Embedded System for Driver-Assistance System Prototype
6.3. Performance Testing
6.4. Task Missing Rate
6.5. ARI Analysis
6.6. EV Battery Impact on the Proposed Driver-Assistance System
7. Discussion
8. Conclusions
8.1. Implication for the Industry
8.2. Implication for Academia
Author Contributions
Funding
Conflicts of Interest
References
- Li, X.; Lu, R.; Liang, X.; Shen, X.; Chen, J.; Lin, X. Smart community: An internet of things application. IEEE Commun. Mag. 2011, 49, 68–75. [Google Scholar] [CrossRef]
- Childress, S.; Nichols, B.; Charlton, B.; Coe, S. Using an activity-based model to explore the potential impacts of automated vehicles. Transp. Res. Rec. J. Transp. Res. Board 2015, 2493, 99–106. [Google Scholar] [CrossRef]
- Ahmad, S.; Malik, S.; Ullah, I.; Fayaz, M.; Park, D.H.; Kim, K.; Kim, D. An Adaptive Approach Based on Resource-Awareness Towards Power-Efficient Real-Time Periodic Task Modeling on Embedded IoT Devices. Processes 2018, 6, 90. [Google Scholar] [CrossRef]
- Ahmad, S.; Malik, S.; Kim, D.H. Comparative Analysis of Simulation Tools with Visualization based on Real-time Task Scheduling Algorithms for IoT Embedded Applications. Int. J. Grid Distrib. Comput. 2018, 11, 1–10. [Google Scholar] [CrossRef]
- Reagan, I.J.; Cicchino, J.B.; Kerfoot, L.B.; Weast, R.A. Crash avoidance and driver assistance technologies—Are they used? Transp. Res. Part F Traffic Psychol. Behav. 2018, 52, 176–190. [Google Scholar] [CrossRef]
- Bierstedt, J.; Gooze, A.; Gray, C.; Peterman, J.; Raykin, L.; Walters, J. Effects of Next-Generation Vehicles on Travel Demand and Highway Capacity; FP Think Working Group; Fehr & Peers: Washington, DC, USA, 2014; pp. 10–11. [Google Scholar]
- Johnston, I.R.; Muir, C.; Howard, E.W. Eliminating Serious Injury and Death from Road Transport: A Crisis of Complacency; CRC Press: Boca Raton, FL, USA, 2013. [Google Scholar]
- Curry, A.E.; Hafetz, J.; Kallan, M.J.; Winston, F.K.; Durbin, D.R. Prevalence of teen driver errors leading to serious motor vehicle crashes. Accid. Anal. Prev. 2011, 43, 1285–1290. [Google Scholar] [CrossRef]
- Shladover, S.E. Cooperative (rather than autonomous) vehicle-highway automation systems. IEEE Intell. Transp. Syst. Mag. 2009, 1, 10–19. [Google Scholar] [CrossRef]
- Beam, N.E. Adaptive/Anti-Blinding Headlights. U.S. Patent 6,144,158, 11 July 2000. [Google Scholar]
- Shi, Y.; Li, B.; Luo, J.; Yu, F. A practical identifier design of road variations for anti-lock brake system. Veh. Syst. Dyn. 2019, 57, 336–368. [Google Scholar] [CrossRef]
- Basir, O.A.; Bhavnani, J.P.; Karray, F.; Desrochers, K. Drowsiness Detection System. U.S. Patent 6,822,573, 23 November 2004. [Google Scholar]
- Malik, S.; Ahmad, S.; Ullah, I.; Park, D.H.; Kim, D. An Adaptive Emergency First Intelligent Scheduling Algorithm for Efficient Task Management and Scheduling in Hybrid of Hard Real-Time and Soft Real-Time Embedded IoT Systems. Sustainability 2019, 11, 2192. [Google Scholar] [CrossRef]
- Milakis, D.; Van Arem, B.; Van Wee, B. Policy and society related implications of automated driving: A review of literature and directions for future research. J. Intell. Transp. Syst. 2017, 21, 324–348. [Google Scholar] [CrossRef]
- Kargahi, M.; Movaghar, A. Non-preemptive earliest-deadline-first scheduling policy: A performance study. In Proceedings of the 13th IEEE International Symposium on Modeling, Analysis, and Simulation of Computer and Telecommunication Systems, Atlanta, GA, USA, 27–29 September 2005; pp. 201–208. [Google Scholar]
- Lehoczky, J.; Sha, L.; Ding, Y. The rate monotonic scheduling algorithm: Exact characterization and average case behavior. In Proceedings of the Real-Time Systems Symposium, Santa Monica, CA, USA, 5–7 December 1989. [Google Scholar]
- Fagnant, D.J.; Kockelman, K. Preparing a nation for autonomous vehicles: Opportunities, barriers and policy recommendations. Transp. Res. Part A Policy Pract. 2015, 77, 167–181. [Google Scholar] [CrossRef]
- Rau, P.; Yanagisawa, M.; Najm, W.G. Target crash population of automated vehicles. In Proceedings of the 24th International Technical Conference on the Enhanced Safety of Vehicles (ESV), Gothenburg, Sweden, 8–11 June 2015; pp. 1–11. [Google Scholar]
- Dixit, V.V.; Chand, S.; Nair, D.J. Autonomous vehicles: Disengagements, accidents and reaction times. PLoS ONE 2016, 11, e0168054. [Google Scholar] [CrossRef] [PubMed]
- Schoettle, B.; Sivak, M. A Preliminary Analysis of Real-World Crashes Involving Self-Driving Vehicles; University of Michigan Transportation Research Institute: Ann Arbor, MI, USA, 2015. [Google Scholar]
- Bhavsar, P.; Das, P.; Paugh, M.; Dey, K.; Chowdhury, M. Risk analysis of autonomous vehicles in mixed traffic streams. Transp. Res. Rec. J. Transp. Res. Board 2017, 2625, 51–61. [Google Scholar] [CrossRef]
- Favarò, F.M.; Nader, N.; Eurich, S.O.; Tripp, M.; Varadaraju, N. Examining accident reports involving autonomous vehicles in California. PLoS ONE 2017, 12, e0184952. [Google Scholar] [CrossRef] [PubMed]
- Badstübner, F.; Ködel, R.; Maurer, W.; Kunert, M.; Rolfsmeier, A.; Pérez, J.; Giesemann, F.; Paya-Vaya, G.; Blume, H.; Reade, G. The DESERVE Platform: A Flexible Development Framework to Seemlessly Support the ADAS Development Levels. Towards a Common Software/Hardware Methodology for Future Advanced Driver Assistance Systems; River Publisher: Delft, The Netherlands, 2017; p. 9. [Google Scholar]
- Malik, S.; Ahmad, S.; Kim, B.W.; Park, D.H.; Kim, D. Hybrid Inference Based Scheduling Mechanism for Efficient Real Time Task and Resource Management in Smart Cars for Safe Driving. Electronics 2019, 8, 344. [Google Scholar] [CrossRef]
- World Health Organization. Global Status Report on Road Safety 2015; World Health Organization: Geneva, Switzerland, 2015. [Google Scholar]
- Johnson, C. Readiness of the Road Network for Connected and Autonomous Vehicles; RAC Foundation: London, UK, 2017. [Google Scholar]
- Hulse, L.M.; Xie, H.; Galea, E.R. Perceptions of autonomous vehicles: Relationships with road users, risk, gender and age. Saf. Sci. 2018, 102, 1–13. [Google Scholar] [CrossRef]
- Nauparac, D.B.; Prsić, D.H.; Miloš, M.; Samardžić, M.; Isaković, J. Design Criterion to select adequate control algorithm for electro-hydraulic actuator applied to rocket engine flexible nozzle thrust vector control under specific load. FME Trans. 2013, 41, 33–40. [Google Scholar]
- Kliffken, M.G.; Gojny, M.H. A unified control strategy for flight control actuators. In Proceedings of the Recent Advances in Aerospace Hydraulics, Toulouse, France, 24–25 November 1998. [Google Scholar]
- Uematsu, K.; Gerdes, J.C. A comparison of several sliding surfaces for stability control. In Proceedings of the 6th International Symposium on Advanced Vehicle Control (AVEC 2002), Hiroshima, Japan, 9–14 September 2002; Volume 2. [Google Scholar]
- Chen, B.C.; Peng, H. Differential-braking-based rollover prevention for sport utility vehicles with human-in-the-loop evaluations. Veh. Syst. Dyn. 2001, 36, 359–389. [Google Scholar] [CrossRef]
- Yi, K.; Chung, T.; Kim, J.; Yi, S. An investigation into differential braking strategies for vehicle stability control. Proc. Inst. Mech. Eng. Part D J. Automob. Eng. 2003, 217, 1081–1093. [Google Scholar] [CrossRef]
- Ungoren, A.Y.; Peng, H. Evaluation of vehicle dynamic control for rollover prevention. Int. J. Automot. Technol. 2004, 5, 115–122. [Google Scholar]
- Yoon, J.; Cho, W.; Koo, B.; Yi, K. Unified chassis control for rollover prevention and lateral stability. IEEE Trans. Veh. Technol. 2009, 58, 596. [Google Scholar] [CrossRef]
- Mutoh, N.; Yahagi, H. Control methods suitable for electric vehicles with independently driven front and rear wheel structures. In Proceedings of the 2005 IEEE Vehicle Power and Propulsion Conference, Chicago, IL, USA, 7–9 September 2005; pp. 638–645. [Google Scholar]
- Anderson, J.H.; Baruah, S.K.; Brandenburg, B.B. Multicore operating-system support for mixed criticality. In Proceedings of the Workshop on Mixed Criticality: Roadmap to Evolving UAV Certification, San Francisco, CA, USA, 16 April 2009; Volume 4, p. 7. [Google Scholar]
- Mollison, M.S.; Erickson, J.P.; Anderson, J.H.; Baruah, S.K.; Scoredos, J.A. Mixed-criticality real-time scheduling for multicore systems. In Proceedings of the 2010 10th IEEE International Conference on Computer and Information Technology (CIT 2010), Bradford, UK, 29 June–1 July 2010; pp. 1864–1871. [Google Scholar]
- Calandrino, J.M.; Leontyev, H.; Block, A.; Devi, U.C.; Anderson, J.H. LITMUSˆRT: A Testbed for Empirically Comparing Real-Time Multiprocessor Schedulers. In Proceedings of the 27th IEEE International Real-Time Systems Symposium (RTSS’06), Rio de Janeiro, Brazil, 5–8 December 2006; pp. 111–126. [Google Scholar]
- Bommert, M. Schedule-aware Distribution of Parallel Load in a Mixed Criticality Environment. In Proceedings of the 7th Junior Researcher Workshop on Real-Time Computing (JRWRTC 2013), Sophia Antipolis, France, 16–18 October 2013; p. 21. [Google Scholar]
- Kritikakou, A.; Rochange, C.; Faugère, M.; Pagetti, C.; Roy, M.; Girbal, S.; Pérez, D.G. Distributed run-time WCET controller for concurrent critical tasks in mixed-critical systems. In Proceedings of the 22nd International Conference on Real-Time Networks and Systems, Versaille, France, 8–10 October 2014; p. 139. [Google Scholar]
- Baruah, S.; Guo, Z. Scheduling mixed-criticality implicit-deadline sporadic task systems upon a varying-speed processor. In Proceedings of the 2014 IEEE Real-Time Systems Symposium (RTSS), Rome, Italy, 2–5 December 2014; pp. 31–40. [Google Scholar]
- Zhang, T.; Guan, N.; Deng, Q.; Yi, W. On the analysis of EDF-VD scheduled mixed-criticality real-time systems. In Proceedings of the 2014 9th IEEE International Symposium on Industrial Embedded Systems (SIES), Pisa, Italy, 18–20 June 2014; pp. 179–188. [Google Scholar]
- Checconi, F.; Cucinotta, T.; Faggioli, D.; Lipari, G. Hierarchical multiprocessor CPU reservations for the linux kernel. In Proceedings of the 5th International Workshop on Operating Systems Platforms for Embedded Real-Time Applications (OSPERT 2009), Dublin, Ireland, 30 June 2009; pp. 15–22. [Google Scholar]
- Davis, R.I.; Burns, A. Hierarchical fixed priority pre-emptive scheduling. In Proceedings of the 26th IEEE International Real-Time Systems Symposium (RTSS 2005), Miami, FL, USA, 5–8 December 2005; p. 10. [Google Scholar]
- Lackorzyński, A.; Warg, A.; Völp, M.; Härtig, H. Flattening hierarchical scheduling. In Proceedings of the Tenth ACM International Conference on Embedded Software, Tampere, Finland, 7–12 October 2012; pp. 93–102. [Google Scholar]
- Gomez, A.; Schor, L.; Kumar, P.; Thiele, L. SF3P: A framework to explore and prototype hierarchical compositions of real-time schedulers. In Proceedings of the 2014 25th IEEE International Symposium on Rapid System Prototyping (RSP), New Delhi, India, 16–17 October 2014; pp. 2–8. [Google Scholar]
- Singh, S. Critical Reasons for Crashes Investigated in the National Motor Vehicle Crash Causation Survey; Technical Report; NHTSA’s National Center for Statistics and Analysis: Washington, DC, USA, 2015.
- Ditcharoen, A.; Chhour, B.; Traikunwaranon, T.; Aphivongpanya, N.; Maneerat, K.; Ammarapala, V. Road traffic accidents severity factors: A review paper. In Proceedings of the 2018 5th International Conference on Business and Industrial Research (ICBIR), Bangkok, Thailand, 17–18 May 2018; pp. 339–343. [Google Scholar]
- Mohammed, A.A.; Ambak, K.; Mosa, A.M.; Syamsunur, D. A Review of the Traffic Accidents and Related Practices Worldwide. Open Transp. J. 2019, 13, 65–83. [Google Scholar] [CrossRef]
- Cieslak, M.; Kanarachos, S.; Blundell, M.; Diels, C.; Burnett, M.; Baxendale, A. Accurate ride comfort estimation combining accelerometer measurements, anthropometric data and neural networks. Neural Comput. Appl. 2019, 1–16. [Google Scholar] [CrossRef]
- Lopez, J.R.; Gonzalez, L.C.; Wahlström, J.; y Gómez, M.M.; Trujillo, L.; Ramírez-Alonso, G. A Genetic Programming Approach for Driving Score Calculation in the Context of Intelligent Transportation Systems. IEEE Sens. J. 2018, 18, 7183–7192. [Google Scholar] [CrossRef]
- HyperPysics. Friction and Automobile Tires. Available online: http://hyperphysics.phy-astr.gsu.edu/hbase/Mechanics/frictire.html (accessed on 31 December 2018).
- Hacks, O. Rain Fall Sensor Module. Available online: https://www.openhacks.com/uploadsproductos/rain_sensor_module.pdf (accessed on 31 December 2018).
- Pertuz, S.; Puig, D.; Garcia, M.A. Analysis of focus measure operators for shape-from-focus. Pattern Recognit. 2013, 46, 1415–1432. [Google Scholar] [CrossRef]
- Cao, Y.; Liu, Y. Head Pose Estimation Algorithm Based on Deep Learning. In AIP Conference Proceedings, Proceedings of the 1st International Conference on Materials Science, Energy Technology, Power Engineering (MEP 2017), Hangzhou, China, 15–16 April 2017; AIP Publishing: Melville, NY, USA, 2017; Volume 1839, p. 020144. [Google Scholar]
- Rosebroack, A. Drowsiness detection with OpenCV. Available online: https://www.pyimagesearch.com/2017/05/08/drowsiness-detection-opencv (accessed on 31 December 2018).














| Reference | Common Goals | Limitations | |
|---|---|---|---|
| Road Safety and Risk Driving | [7,8,9,17] | Ensures road safety and avoids crashes and fatalities. | Not specific to electric vehicles and, hence, does not consider the battery and energy requirement. |
| Driver-Assistance Systems | [10,11,12] | Designs a tool to reduce the ratio of accidents by facilitating drivers and sending alarms and notifications. | Dedicated electronic control units (ECUs) for each specific function make the electric vehicle (EV) unnecessarily overloaded. |
| Automation Tools | [5,6] | Eliminates or reduces human intervention to reduce traffic crashes as the majority of the crashes are due to human such as fatigue and alcohol. | These tools are purely for automation inside any vehicle, and thus, they focus more on accuracy rather than on power efficiency. |
| Real-time Scheduling Algorithms | [15,16] | The traditional real-time algorithms mainly designed for an operating system have some defined goals, such as fair execution, CPU utilization, low response time, and maximum throughput. | These rather old solutions need to be tweaked a bit to adapt to modern applications. However, they are also considered as a baseline to test new algorithms. |
| Real-Time Internet-of-Things (IoT) Systems | [3,13] | Real-time system schedulers can be redefined with equal effectiveness in IoT systems considering 5G technology can ensure network delay within an upper bound. Scheduling algorithm fair emergency first (FEF) is proposed to execute a hard-deadline task. | There is any commercial tool which is based on this idea, making it a little unreliable for true hard real-time application. |
| Notation | Name | Description |
|---|---|---|
| Release Time of Task | Release time is the time when the task is released. This parameter is used to describe the release time of a job of a task. | |
| Execution time of | Execution time is the processing time that a job takes. | |
| Ending time of | Ending time is the time when a job finishes its execution. | |
| Deadline of task | By the deadline, a task has to finish its execution. Whether a task has missed its deadline could be determined by comparing the deadline with the ending time . It has usually the following relation: , where is the relative deadline. If a task could not finish before its deadline, we call it a deadline miss. | |
| Worst Case Execution Time | is the maximum length of time a task could take to execute on a specific hardware platform. Since it is very hard to get the real of a task, a measured maximal execution time is usually referred as worst-case execution time (WCET). Therefore, it is possible that a task exceeds its WCET; we call it overrun of task. | |
| Period of periodic task | is the execution period of task. In synchronous-periodic task set, T is referred to as the hyper-period of the task set. | |
| Relative Deadline | Relative deadline is a predefined limit time scale, in which a task should have finished. | |
| Core Index on a multi-core processor | The core index on the which the task is currently assigned. | |
| Criticality of | is the criticality level of a task. This parameter is crucial in the driver-assistance system. |
| Task ID | Name | Description | Data | Source/ Destination |
|---|---|---|---|---|
| Task-i01 | getTemperature | This task will get temperature according to the parameter | Temperature data | Temperature sensor |
| Task-i02 | getHumidity | This task will get the humidity from the humidity sensor | Humidity data | Humidity sensor |
| Task-i03 | getwindSpeed | This task will get the wind speed from the windspeed sensor | Wind data | WindSpeed sensor |
| Task-i04 | getLightIntensity | This task will get the light intensity from the light sensor | Light data | Light sensor |
| Task-i05 | getNoiseIntensity | This task will get the noise intensity from the noise sensor | Noise data | Noise sensor |
| Task-i06 | getCamImageData | This task will capture the image of the front-using camera sensor | Captured image blob | Camera |
| Task-i07 | getSurfaceFriction | Surface friction can detect how wet is the road and what is the safe speed to maintain a safe distance between cars | Surface friction data | Friction sensor |
| Task-i08 | getFrontBlurness | In rain, the front and side glasses are blurred. This blurness can be removed by turning on the fan or by opening windows | Glasses images | Camera |
| Task-p14 | compRainIntensity | This task will compute the rain intensity from the context data | Temperature, humidity, camera images, noise, blurness, surface friction | Rain speed, car speed |
| Task-p15 | compNoiseIntensity | This task will compute the noise intensity from the context data | Noise sensor data | Radio volume |
| Task-p16 | compBlurness | This task will compute the noise intensity from the context data | Glasses image data | |
| Task-o09 | controlWiper | This task will control wiper according to the parameter | Rain intensity, speed | Wiper actuator |
| Task-o10 | controlVolume | This task will set the correct volume of the radio | Noise intensity data | Radio volume |
| Task-o11 | controlWindow | This task will open or close the windows based on the rain intensity | Rain intensity | Car windows |
| Task-o12 | controlSpeed | This task will control the speed of the car based on the rain intensity | Rain intensity, noise intensity | Accelerator, brakes |
| Task-o13 | turnOnFan | This task will turn on fan to remove the fog from front glass | Camera data | Fan |
| Component | Description |
|---|---|
| Hardware | Raspberry PI, PC |
| Operating System | Raspbian, Window 10 |
| Memory | 1 GB, 8 GB |
| Server | Flask Webserver |
| Libraries | Jinja, CSV generator, Bootstrap, Chart.js, Javascript, HTML and CSS |
| IDE | PyCharm and IDLE edit |
| Core Programming Language | Python 3.5 |
| Task ID | Class | Reason |
|---|---|---|
| Task-i01 | Normal Periodic | As this task does not directly affect the risk associated with rainfall, it can contribute to finding the accuracy of rain. |
| Task-i02 | Normal Periodic | Humidity can also help in finding the accurate prediction of rain because, in rainy weather, the humidity is high. |
| Task-i03 | Normal Periodic | Normal wind speed has no associated risk with road safety, but heavy wind can lead to unsafe conditions. |
| Task-i04 | High Priority Periodic | In poor light conditions, visibility is low and the risk of accidents is high. |
| Task-i05 | Normal Priority Periodic | Noise is not directly related to the safety measures of the vehicle and road, but it can help the vehicle adapt to the environment by automatically adjusting the radio volume. |
| Task-i06 | High Priority Periodic | Camera image contributes to collecting data, which are crucial in risk analysis, such as the drowsy state of the driver. |
| Task-i07 | High Priority Periodic | If surface friction is low, the safe distance will also be low and, thus, needs to be adapted for safe driving. |
| Task-i08 | High Priority Periodic | Blurriness leads to poor visibility and, hence, high risk of accidents. |
| Task-o09 | High Urgency Event Driven | This is the highest priority task because failing to execute this task on time may lead to major accidents and loss of lives. |
| Task-o10 | Normal Event Driven | The noise of the atmosphere can cause the radio volume to increase. It is a normal event-driven task. If it fails, it might not have as major a consequence as in the case of the wiper. |
| Task-o11 | Normal Event Driven | This is also normally event-driven as windows do not contribute much to the safety of the car and people. |
| Task-o12 | High Urgency Event Driven | The car speed under high intense rain can cause slipping, and brakes may not work; therefore, car speed needs to be lowered as a safety measure. Therefore, it is of high urgency in event-driven nature. |
| Task-o13 | High Priority Event-Driven Task | Car fan should be turned on and off based on the blurriness of the front glass. |
© 2019 by the authors. Licensee MDPI, Basel, Switzerland. This article is an open access article distributed under the terms and conditions of the Creative Commons Attribution (CC BY) license (http://creativecommons.org/licenses/by/4.0/).
Share and Cite
Ahmad, S.; Malik, S.; Park, D.-H.; Kim, D. Design of Lightweight Driver-Assistance System for Safe Driving in Electric Vehicles. Sensors 2019, 19, 4761. https://doi.org/10.3390/s19214761
Ahmad S, Malik S, Park D-H, Kim D. Design of Lightweight Driver-Assistance System for Safe Driving in Electric Vehicles. Sensors. 2019; 19(21):4761. https://doi.org/10.3390/s19214761
Chicago/Turabian StyleAhmad, Shabir, Sehrish Malik, Dong-Hwan Park, and DoHyeun Kim. 2019. "Design of Lightweight Driver-Assistance System for Safe Driving in Electric Vehicles" Sensors 19, no. 21: 4761. https://doi.org/10.3390/s19214761
APA StyleAhmad, S., Malik, S., Park, D.-H., & Kim, D. (2019). Design of Lightweight Driver-Assistance System for Safe Driving in Electric Vehicles. Sensors, 19(21), 4761. https://doi.org/10.3390/s19214761

