Emerging Transistor Technologies Capable of Terahertz Amplification: A Way to Re-Engineer Terahertz Radar Sensors
Abstract
1. Introduction
2. Emerging Transistor Technologies Capable of Operating in the Terahertz Regine
2.1. InP HEMTs and HBTs
2.2. SiGe BiCMOS and HBTs
2.3. Si CMOS
2.4. Gallium-arsenide (GaAs) mHEMTs
2.5. GaN HEMTs
3. Traditional and Current Approaches to Terahertz Radar and Direct Terahertz Sensing
3.1. Laser and Schottky-based Detectors
3.2. Modern Detectors and Sources
4. Modeling for Re-Engineered Terahertz Research
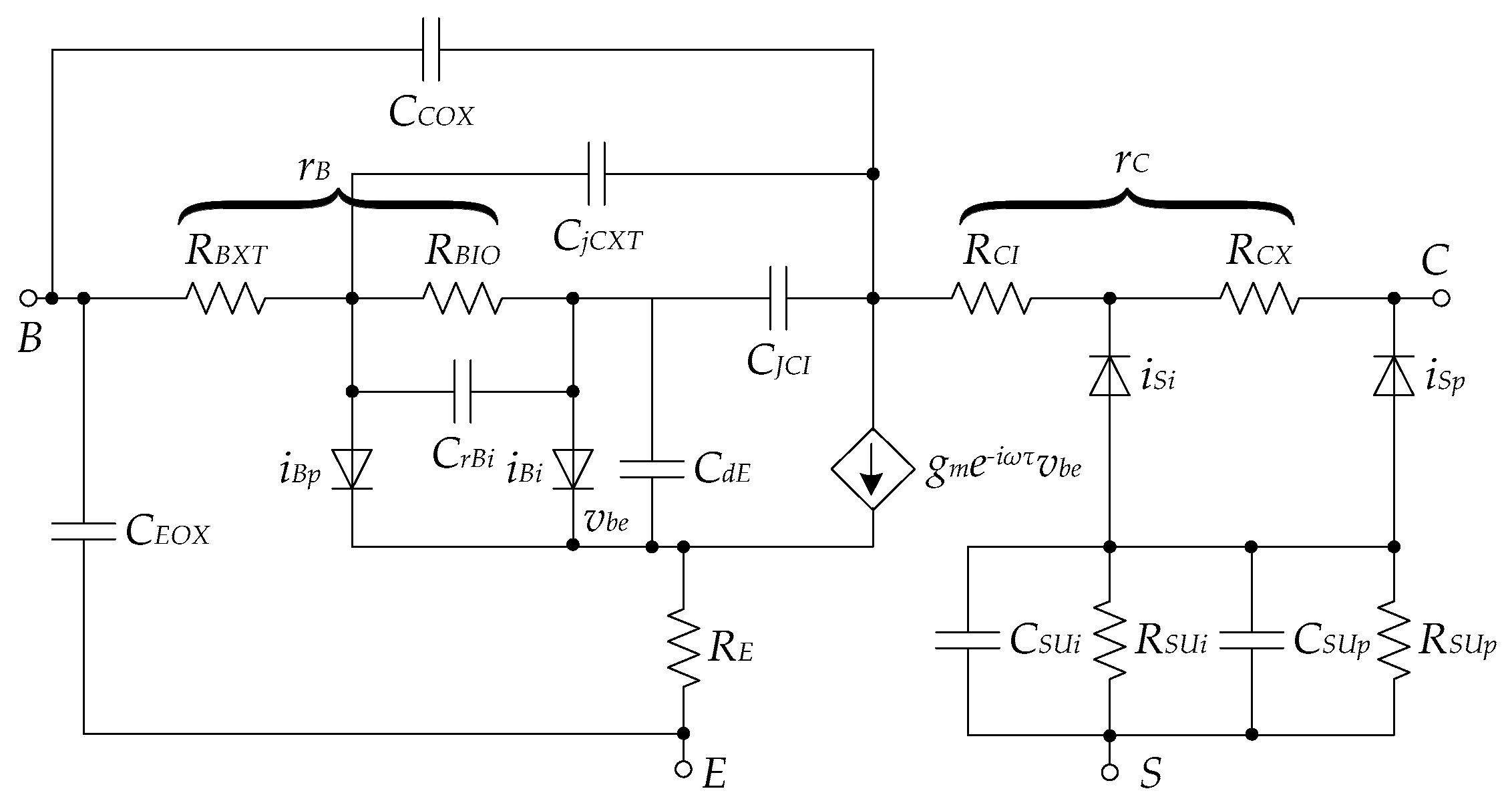
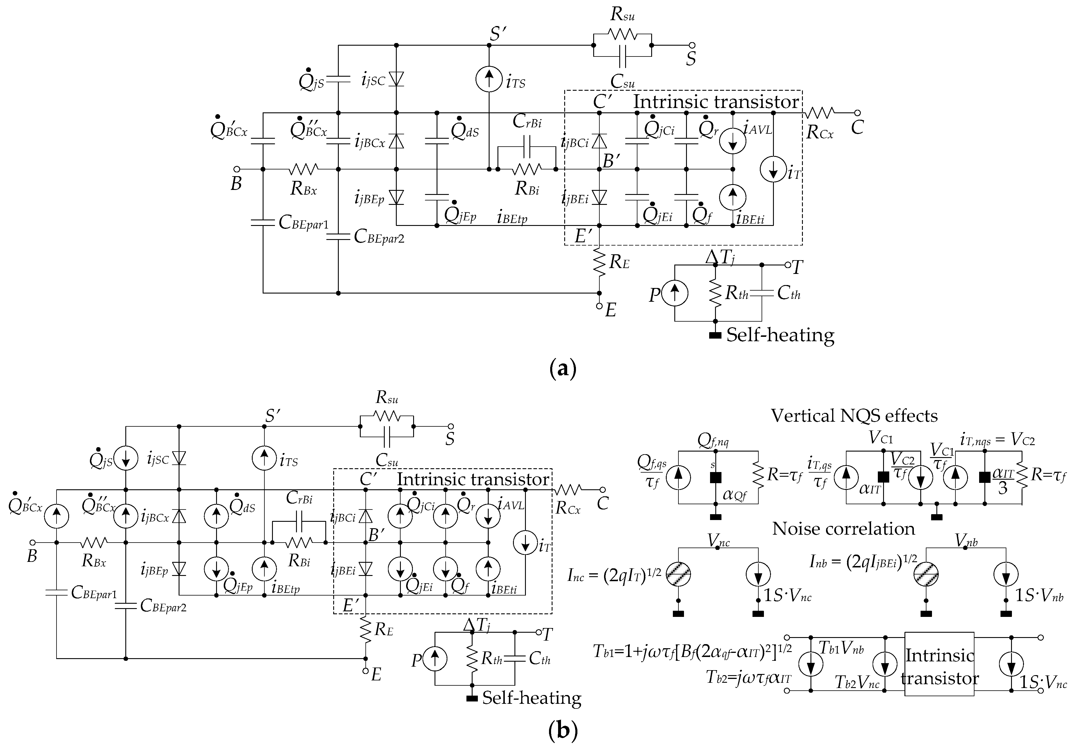
4.1. Physics-Driven Small-Signal Modeling of Transistors
4.2. Simulation Models
4.3. Summary—Terahertz Technologies, Modeling and Cost
5. Other Requirements for Re-Engineering Terahertz Radar Sensors
5.1. Passives
5.2. Interconnects
5.3. Antennas
6. Packaging of Terahertz-Wave Systems
7. Legislative and Commercial Factors
8. Review of Reported Terahertz and Low-THz Sub-Systems with the Potential to Be Used with Radar Sensors
9. Discussion
10. Conclusions
Author Contributions
Funding
Acknowledgments
Conflicts of Interest
References
- Deng, X.; Li, Y.; Li, J.; Liu, C.; Wu, W.; Xiong, Y. A 320-GHz 1x4 Fully Integrated Phased Array Transmitter Using 0.13-μm SiGe BiCMOS Technology. IEEE Trans. Terahertz Sci. Technol. 2015, 5, 930–940. [Google Scholar] [CrossRef]
- Božanić, M.; Sinha, S. Millimeter-Wave Low Noise Amplifiers; Springer: Cham, Switzerland, 2017. [Google Scholar]
- Ergün, S.; Sönmez, S. Terahertz Technology for Military Applications. J. Manag. Inf. Sci. 2015, 3, 13–16. [Google Scholar] [CrossRef]
- Jasteh, D.; Hoare, E.G.; Cherniakov, M.; Gashinova, M. Experimental Low-Terahertz Radar Image Analysis for Automotive Terrain Sensing. IEEE Geosci. Remote Sens. Lett. 2016, 13, 490–494. [Google Scholar] [CrossRef]
- Basiri, R.; Abiri, H.; Yahaghi, A. Optimization of Metamaterial Structures for Terahertz and Microwave Sensor Applications. Microw. Opt. Technol. Lett. 2014, 56, 636–642. [Google Scholar] [CrossRef]
- Nahata, A.; Weling, A.S.; Heinz, T.F. A wideband Coherent Terahertz Spectroscopy System Using Optical Rectification and Electro-Optic Ssampling. Appl. Phys. Lett. 1996, 69, 2321–2323. [Google Scholar] [CrossRef]
- Beard, M.C.; Turner, G.M.; Schmuttenmaer, C.A. Terahertz Spectroscopy. J. Phys. Chem. B 2002, 106, 7146–7159. [Google Scholar] [CrossRef]
- Zangeneh-Nejad, F.; Safian, R. A Graphene-Based THz Ring Resonator for Label-Free Sensing. IEEE Sens. J. 2016, 16, 4338–4344. [Google Scholar] [CrossRef]
- Radhakrishnan, S.K.; Subramaniyan, B.; Anandan, M.; Nagarajan, M. Comparative Assessment of InGaAs Sub-Channel and InAs Composite Channel Double Gate (DG)-HEMT for Sub-Millimeter Wave Applications. AEU Int. J. Electron. Commun. 2018, 83, 462–469. [Google Scholar] [CrossRef]
- Tajima, T.; Kosugi, T.; Song, H.J.; Hamada, H.; El Moutaouakil, A.; Sugiyama, H.; Matsuzaki, H.; Yaita, M.; Kagami, O. Terahertz MMICs and Antenna-in-Package Technology at 300 GHz for KIOSK Download System. J. Infrared Millim. Terahertz Waves 2016, 37, 1213–1224. [Google Scholar] [CrossRef]
- Friederich, F.; Von Spiegel, W.; Bauer, M.; Meng, F.; Thomson, M.D.; Boppel, S.; Lisauskas, A.; Hils, B.; Krozer, V.; Keil, A.; et al. THz Active Imaging Systems with Real-Time Capabilities. IEEE Trans. Terahertz Sci. Technol. 2011, 1, 183–200. [Google Scholar] [CrossRef]
- Caris, M.; Stanko, S.; Palm, S.; Sommer, R.; Wahlen, A.; Pohl, N. 300 GHz radar for high resolution SAR and ISAR applications. In Proceedings of the 16th International Radar Symposium (IRS), Dresden, Germany, 24–26 June 2015; pp. 577–580. [Google Scholar]
- Zhou, Z.; Cao, Z.; Pi, Y. Dynamic Gesture Recognition with a Terahertz Radar Based on Range Profile Sequences and Doppler Signatures. Sensors 2018, 18, 10. [Google Scholar] [CrossRef]
- Guo, L.; Huang, F.; Tang, X. A Novel Integrated MEMS Helix Antenna for Terahertz Applications. Optik 2014, 125, 101–103. [Google Scholar] [CrossRef]
- Brucherseifer, M.; Nagel, M.; Haring Bolivar, P.; Kurz, H.; Bosserhoff, A.; Büttner, R. Label-free Probing of the Binding State of DNA by Time-Domain Terahertz Sensing. Appl. Phys. Lett. 2000, 77, 4049–4051. [Google Scholar] [CrossRef]
- Lambrechts, J.; Sinha, S. Microsensing Networks for Sustainable Cities; Springer: Cham, Switzerland, 2016. [Google Scholar]
- Abbas, T.; Qamar, F.; Ahmed, I.; Dimyati, K.; Majed, M.B. Propagation channel characterization for 28 and 73 GHz millimeter-wave 5G frequency band. In Proceedings of the IEEE 15th Student Conference on Research and Development (SCOReD), Putrajaya, Malaysia, 13–14 December 2017; pp. 297–302. [Google Scholar]
- Murata, K.; Murano, K.; Watanabe, I.; Kasamatsu, A.; Tanaka, T.; Monnai, Y. See-through Detection and 3D Reconstruction Using Terahertz Leaky-Wave Radar Based on Sparse Signal Processing. J. Infrared Millim. Terahertz Waves 2018, 39, 210–221. [Google Scholar] [CrossRef]
- Choi, J.; Va, V.; Gonzalez-Prelcic, N.; Daniels, R.; Bhat, C.R.; Heath, R.W. Millimeter-Wave Vehicular Communication to Support Massive Automotive Sensing. IEEE Commun. Mag. 2016, 54, 160–167. [Google Scholar] [CrossRef]
- Yang, X.; Pi, Y.; Liu, T.; Wang, H. Three-Dimensional Imaging of Space Debris with Space-Based Terahertz Radar. IEEE Sens. J. 2018, 18, 1063–1072. [Google Scholar] [CrossRef]
- Lien, J.; Gillian, N.; Karagozler, M.E.; Amihood, P.; Schwesig, C.; Olson, E.; Raja, H.; Poupyrev, I. Soli: Ubiquitous Gesture Sensing with Millimeter Wave Radar. ACM Trans. Graph. 2016, 35, 142. [Google Scholar] [CrossRef]
- Cox, J.A.; Higashi, R.; Nusseibeh, F.; Zins, C. MEMS-based uncooled THz detectors for staring imagers. In Proceedings of the Micro- and Nanotechnology Sensors, Systems, and Applications III; International Society for Optics and Photonics, Orlando, FL, USA, 13 May 2011. [Google Scholar]
- Nuessler, D.; Schubert, M.; Kose, S.; Pohl, N. Swifter Security Scanning: Millimeter-Wave Imaging with Spin. IEEE Microw. Mag. 2017, 18, 70–78. [Google Scholar] [CrossRef]
- Muravev, V.M.; Tsydynzhapov, G.E.; Kukushkin, I.V.; Mcnee, I.; Kozlov, V.G. Terahertz Imaging: A Technology in Search of Applications. Laser Focus World 2017, 53, 50–53. [Google Scholar]
- Cooper, K.B.; Chattopadhyay, G. Submillimeter-Wave Radar: Solid-State System Design and Applications. IEEE Microw. Mag. 2014, 15, 51–67. [Google Scholar] [CrossRef]
- Deal, W.; Mei, X.B.; Leong, K.M.K.H.; Radisic, V.; Sarkozy, S.; Lai, R. THz Monolithic Integrated Circuits Using InP High Electron Mobility Transistors. IEEE Trans. Terahertz Sci. Technol. 2011, 1, 25–32. [Google Scholar] [CrossRef]
- Garcia, P.; Chantre, A.; Pruvost, S.; Chevalier, P.; Nicolson, S.T.; Roy, D.; Voinigescu, S.P.; Garnier, C. Will BiCMOS stay competitive for mmW applications? In Proceedings of the IEEE Custom Integrated Circuits Conference, San Jose, CA, USA, 21–24 September 2008; pp. 387–394. [Google Scholar]
- Mukherjee, A.; Liang, W.; Schroter, M.; Pfeiffer, U.; Jain, R.; Grzyb, J.; Hillger, P. Millimeter-wave Circuits and Applications. In Silicon-Germanium Heterojunction Bipolar Transistors for mm-Wave Systems: Technology, Modeling and Circuit Applications; River Publishers: Alsbjergvej, Denmark, 2018; p. 235. [Google Scholar]
- Urteaga, M.; Griffith, Z.; Seo, M.; Hacker, J.; Rodwell, M.J.W. InP HBT Technologies for THz Integrated Circuits. Proc. IEEE 2017, 105, 1051–1067. [Google Scholar] [CrossRef]
- Decoutere, S.; Huylenbroeck, S.V.; Heinemann, B.; Fox, A.; Chevalier, P.; Chantre, A.; Meister, T.F.; Aufinger, K.; Schroter, M. Advanced process modules and architectures for half-terahertz SiGe:C HBTs. In Proceedings of the 2009 IEEE Bipolar/BiCMOS Circuits and Technology Meeting, Capri, Italy, 12–14 October 2009; pp. 9–16. [Google Scholar]
- Heinemann, B.; Rücker, H.; Barth, R.; Bärwolf, F.; Drews, J.; Fischer, G.G.; Fox, A.; Fursenko, O.; Grabolla, T.; Herzel, F.; et al. SiGe HBT with fT/fmax of 505 GHz/720 GHz. In Proceedings of the 2016 IEEE International Electron Devices Meeting (IEDM), San Francisco, CA, USA, 3–7 December 2016. [Google Scholar]
- Schroter, M.; Wedel, G.; Heinemann, B.; Jungemann, C.; Krause, J.; Chevalier, P.; Chantre, A. Physical and Electrical Performance Limits of High-Speed SiGeC HBTs—Part I: Vertical Scaling. IEEE Trans. Electron Devices 2011, 58, 3687–3696. [Google Scholar] [CrossRef]
- Schroter, M.; Krause, J.; Rinaldi, N.; Wedel, G.; Heinemann, B.; Chevalier, P.; Chantre, A. Physical and Electrical Performance Limits of High-Speed Si GeC HBTs—Part II: Lateral Scaling. IEEE Trans. Electron Devices 2011, 58, 3697–3706. [Google Scholar] [CrossRef]
- Rodwell, M.J.W.; Le, M.; Brar, B. InP Bipolar ICs: Scaling Roadmaps, Frequency Limits, Manufacturable Technologies. Proc. IEEE 2008, 96, 271–286. [Google Scholar] [CrossRef]
- Schröter, M.; Rosenbaum, T.; Chevalier, P.; Heinemann, B.; Voinigescu, S.P.; Preisler, E.; Böck, J.; Mukherjee, A. SiGe HBT Technology: Future Trends and TCAD-Based Roadmap. Proc. IEEE 2017, 105, 1068–1086. [Google Scholar] [CrossRef]
- Chevalier, P.; Schröter, M.; Bolognesi, C.R.; d’Alessandro, V.; Alexandrova, M.; Böck, J.; Flückiger, R.; Fregonese, S.; Heinemann, B.; Jungemann, C.; et al. Si/SiGe:C and InP/GaAsSb Heterojunction Bipolar Transistors for THz Applications. Proc. IEEE 2017, 105, 1035–1050. [Google Scholar] [CrossRef]
- Božanić, M.; Sinha, S. A Survey of Current Trends in Master’s Programs in Microelectronics. IEEE Trans. Educ. 2018, 61, 151–157. [Google Scholar] [CrossRef]
- Božanić, M.; Sinha, S. Systems-Level Packaging for Millimeter-Wave Transceivers; Smart Sensors, Measurement and Instrumentation; Springer: Cham, Switzerland, 2019. [Google Scholar]
- Cheema, H.M.; Shamim, A. The Last Barrier: On-Chip Antennas. IEEE Microw. Mag. 2013, 14, 79–91. [Google Scholar] [CrossRef]
- Zhang, B.; Guo, Y.; Zirath, H.; Zhang, Y.P. Investigation on 3-D-Printing Technologies for Millimeter- Wave and Terahertz Applications. Proc. IEEE 2017, 105, 723–736. [Google Scholar] [CrossRef]
- Inac, O.; Uzunkol, M.; Rebeiz, G.M. 45-nm CMOS SOI Technology Characterization for Millimeter-Wave Applications. IEEE Trans. Microw. Theory Tech. 2014, 62, 1301–1311. [Google Scholar] [CrossRef]
- Tessmann, A.; Leuther, A.; Massler, H.; Hurm, V.; Kuri, M.; Zink, M.; Riessle, M.; Stulz, H.P.; Schlechtweg, M.; Ambacher, O. A 600 GHz low-noise amplifier module. In Proceedings of the 2014 IEEE MTT-S International Microwave Symposium (IMS2014), Tampa, FL, USA, 1–6 June 2014; pp. 1–3. [Google Scholar]
- Tang, Y.; Shinohara, K.; Regan, D.; Corrion, A.; Brown, D.; Wong, J.; Schmitz, A.; Fung, H.; Kim, S.; Micovic, M. Ultrahigh-Speed GaN High-Electron-Mobility Transistors with fT/fmax of 454/444 GHz. IEEE Electron Device Lett. 2015, 36, 549–551. [Google Scholar] [CrossRef]
- Pawlak, A.; Lehmann, S.; Sakalas, P.; Krause, J.; Aufinger, K.; Ardouin, B.; Schroter, M. SiGe HBT modeling for mm-wave circuit design. In Proceedings of the 2015 IEEE Bipolar/BiCMOS Circuits and Technology Meeting, Boston, MA, USA, 26–28 October 2015; pp. 149–156. [Google Scholar]
- Kushwaha, P.; Khandelwal, S.; Duarte, J.P.; Hu, C.; Chauhan, Y.S. RF Modeling of FDSOI Transistors Using Industry Standard BSIM-IMG Model. IEEE Trans. Microw. Theory Tech. 2016, 64, 1745–1751. [Google Scholar] [CrossRef]
- Scheytt, J.C.; Sun, Y.; Schmalz, K.; Mao, Y.; Wang, R.; Debski, W.; Winkler, W. Towards mm-wave System-On-Chip with integrated antennas for low-cost 122 and 245 GHz radar sensors. In Proceedings of the 2013 IEEE 13th Topical Meeting on Silicon Monolithic Integrated Circuits in RF Systems, Austin, TX, USA, 21–23 January 2013; pp. 246–248. [Google Scholar]
- Schmalz, K.; Borngräber, J.; Debski, W.; Neumaier, P.; Wang, R.; Hübers, H.W. Tunable 500 GHz Transmitter Array in SiGe Technology for Gas Spectroscopy. Electron. Lett. 2015, 51, 257–259. [Google Scholar] [CrossRef]
- Mai, A.; Lopez, I.G.; Rito, P.; Nagulapalli, R.; Awny, A.; Elkhouly, M.; Eissa, M.; Ko, M.; Malignaggi, A.; Kucharski, M.; et al. High-Speed SiGe BiCMOS Technologies and Circuits. Int. J. High Speed Electron. Syst. 2017, 26, 1740002. [Google Scholar] [CrossRef]
- Seo, M.; Urteaga, M.; Hacker, J.; Young, A.; Griffith, Z.; Jain, V.; Pierson, R.; Rowell, P.; Skalare, A.; Peralta, A.; et al. InP HBT IC Technology for Terahertz Frequencies: Fundamental Oscillators Up to 0.57 THz. IEEE J. Solid-State Circuits 2011, 46, 2203–2214. [Google Scholar] [CrossRef]
- Abbasi, M.; Gunnarsson, S.E.; Wadefalk, N.; Kozhuharov, R.; Svedin, J.; Cherednichenko, S.; Angelov, I.; Kallfass, I.; Leuther, A.; Zirath, H. Single-Chip 220-GHz Active Heterodyne Receiver and Transmitter MMICs with On-Chip Integrated Antenna. IEEE Trans. Microw. Theory Tech. 2011, 59, 466–478. [Google Scholar] [CrossRef]
- Mei, X.; Yoshida, W.; Lange, M.; Lee, J.; Zhou, J.; Liu, P.; Leong, K.; Zamora, A.; Padilla, J.; Sarkozy, S.; et al. First Demonstration of Amplification at 1 THz Using 25-nm InP High Electron Mobility Transistor Process. IEEE Electron Device Lett. 2015, 36, 327–329. [Google Scholar] [CrossRef]
- Leong, K.M.K.H.; Mei, X.; Yoshida, W.; Liu, P.; Zhou, Z.; Lange, M.; Lee, L.; Padilla, J.G.; Zamora, A.; Gorospe, B.S.; et al. A 0.85 THz Low Noise Amplifier Using InP HEMT Transistors. IEEE Microw. Wirel. Compon. Lett. 2015, 25, 397–399. [Google Scholar] [CrossRef]
- Gray, P.R.; Hurst, P.; Meyer, R.G.; Lewis, S. Analysis and Design of Analog Integrated Circuits; John Wiley & Sons: New York, NY, USA, 2009. [Google Scholar]
- Rinaldi, N.; Schröter, M. Silicon-Germanium Heterojunction Bipolar Transistors for mm-Wave Systems: Technology, Modeling and Circuit Applications; River Publishers: Alsbjergvej, Denmark, 2018. [Google Scholar]
- Urteaga, M.; Hacker, J.; Griffith, Z.; Young, A.; Pierson, R.; Rowell, P.; Seo, M.; Rodwell, M.J.W. A 130 nm InP HBT integrated circuit technology for THz electronics. In Proceedings of the 2016 IEEE International Electron Devices Meeting (IEDM), San Francisco, CA, USA, 3–7 December 2016. [Google Scholar]
- Lee, T.H. The Design of CMOS Radio-Frequency Integrated Circuits; Cambridge University Press: Cambridge, UK, 2003. [Google Scholar]
- Poulin, D. Silicon Battle—Introduction to the Advantages and Disadvantages of the Various Underlying Semiconductor Technologies in Determining the Winner of the III-V versus Silicon Battle for Power Amplifier Applications. Microw. J. 2009, 52, 22. [Google Scholar]
- Johnson, J.B.; Joseph, A.J.; Sheridan, D.C.; Maladi, R.M.; Brandt, P.; Persson, J.; Andersson, J.; Bjorneklett, A.; Persson, U.; Abasi, F.; et al. Silicon-Germanium BiCMOS HBT Technology for Wireless Power Amplifier Applications. IEEE J. Solid-State Circuits 2004, 39, 1605–1614. [Google Scholar] [CrossRef]
- Samoska, L.A. An Overview of Solid-State Integrated Circuit Amplifiers in the Submillimeter-Wave and THz Regime. IEEE Trans. Terahertz Sci. Technol. 2011, 1, 9–24. [Google Scholar] [CrossRef]
- Kazimierczuk, M.K. RF Power Amplifiers; John Wiley & Sons: New York, NY, USA, 2014. [Google Scholar]
- Fletcher, A.S.A.; Nirmal, D. A Survey of Gallium Nitride HEMT for RF and High-Power Applications. Superlattices Microstruct. 2017, 109, 519–537. [Google Scholar] [CrossRef]
- Weimann, N.G.; Stoppel, D.; Schukfeh, M.I.; Hossain, M.; Al-Sawaf, T.; Janke, B.; Doerner, R.; Sinha, S.; Schmückle, F.J.; Krüger, O.; et al. SciFab—A Wafer-Level Heterointegrated InP DHBT/SiGe BiCMOS Foundry Process for mm-Wave Applications. Phys. Status Solidi A 2016, 213, 909–916. [Google Scholar] [CrossRef]
- Lambrechts, W.; Sinha, S. SiGe-Based Re-Engineering of Electronic Warfare Subsystems; Springer: Cham, Switzerland, 2016. [Google Scholar]
- Bolognesi, C.R.; Flückiger, R.; Alexandrova, M.; Quan, W.; Lövblom, R.; Ostinelli, O. InP/GaAsSb DHBTs for THz applications and improved extraction of their cutoff frequencies. In Proceedings of the 2016 IEEE International Electron Devices Meeting (IEDM), San Francisco, CA, USA, 3–7 December 2016. [Google Scholar]
- Lanzerotti, L.D.; Sturm, J.C.; Stach, E.; Hull, R.; Buyuklimanli, T.; Magee, C. Suppression of boron outdiffusion in SiGe HBTs by carbon incorporation. In Proceedings of the International Electron Devices Meeting, Technical Digest, San Francisco, CA, USA, 8–11 December 1996; pp. 249–252. [Google Scholar]
- Heinemann, B.; Barth, R.; Bolze, D.; Drews, J.; Fischer, G.G.; Fox, A.; Fursenko, O.; Grabolla, T.; Haak, U.; Knoll, D.; et al. SiGe HBT technology with fT/fmaxof 300GHz/500GHz and 2.0 ps CML gate delay. In Proceedings of the 2010 International Electron Devices Meeting, San Francisco, CA, USA, 6–8 December 2010. [Google Scholar]
- Lachner, R. (Invited) Towards 0.7 Terahertz Silicon Germanium Heterojunction Bipolar Technology—The DOTSEVEN Project. ECS Trans. 2014, 64, 21–37. [Google Scholar] [CrossRef]
- Schroter, M.; Pawlak, A. SiGe heterojunction bipolar transistor technology for sub-mm-wave electronics—State-of-the-art and future prospects. In Proceedings of the 2018 IEEE 18th Topical Meeting on Silicon Monolithic Integrated Circuits in RF Systems (SiRF), Anaheim, CA, USA, 14–17 January 2018; pp. 60–63. [Google Scholar]
- Chakraborty, P.S.; Cardoso, A.S.; Wier, B.R.; Omprakash, A.P.; Cressler, J.D.; Kaynak, M.; Tillack, B. A 0.8 THz fMAX SiGe HBT Operating at 4.3 K. IEEE Electron Device Lett. 2014, 35, 151–153. [Google Scholar] [CrossRef]
- Feng, G.; Boon, C.C.; Meng, F.; Yi, X.; Li, C. An 88.5–110 GHz CMOS Low-Noise Amplifier for Millimeter-Wave Imaging Applications. IEEE Microw. Wirel. Compon. Lett. 2016, 26, 134–136. [Google Scholar] [CrossRef]
- Lee, T.H. Terahertz CMOS integrated circuits. In Proceedings of the 2014 IEEE International Symposium on Radio-Frequency Integration Technology, Hefei, China, 27–30 August 2014; pp. 1–2. [Google Scholar]
- Ellinger, F.; Claus, M.; Schröter, M.; Carta, C. Review of advanced and beyond CMOS FET technologies for radio frequency circuit design. In Proceedings of the 2011 SBMO/IEEE MTT-S International Microwave and Optoelectronics Conference (IMOC 2011), Natal, Brazil, 29 October–1 November 2011; pp. 347–351. [Google Scholar]
- Alsharef, M.A.; Granzner, R.; Schwierz, F. Theoretical Investigation of Trigate AlGaN/GaN HEMTs. IEEE Trans. Electron Devices 2013, 60, 3335–3341. [Google Scholar] [CrossRef]
- Alsharef, M.; Granzner, R.; Schwierz, F.; Ture, E.; Quay, R.; Ambacher, O. Performance of tri-gate AlGaN/GaN HEMTs. In Proceedings of the 2016 46th European Solid-State Device Research Conference (ESSDERC), Lausanne, Switzerland, 12–15 September 2016; pp. 176–179. [Google Scholar]
- Ture, E.; Brückner, P.; Godejohann, B.; Aidam, R.; Alsharef, M.; Granzner, R.; Schwierz, F.; Quay, R.; Ambacher, O. High-Current Submicrometer Tri-Gate GaN High-Electron Mobility Transistors with Binary and Quaternary Barriers. IEEE J. Electron Devices Soc. 2016, 4, 1–6. [Google Scholar] [CrossRef]
- Inac, O.; Cetinoneri, B.; Uzunkol, M.; Atesal, Y.A.; Rebeiz, G.M. Millimeter-wave and THz circuits in 45-nm SOI CMOS. In Proceedings of the 2011 IEEE Compound Semiconductor Integrated Circuit Symposium (CSICS), Waikoloa, HI, USA, 16–19 October 2011; pp. 1–4. [Google Scholar]
- Cristoloveanu, S. Insulator Technologies and Devices: From Present to Future. Solid-State Electron. 2001, 45, 1403–1411. [Google Scholar] [CrossRef]
- Lee, S.; Jagannathan, B.; Narasimha, S.; Chou, A.; Zamdmer, N.; Johnson, J.; Williams, R.; Wagner, L.; Kim, J.; Plouchart, J.; et al. Record RF performance of 45-nm SOI CMOS Technology. In Proceedings of the 2007 IEEE International Electron Devices Meeting, Washington, DC, USA, 10–12 December 2007; pp. 255–258. [Google Scholar]
- Gianesello, F.; Gloria, D.; Montusclat, S.; Raynaud, C.; Boret, S.; Dambrine, G.; Lepilliet, S.; Martineau, B.; Pilard, R. 1.8 dB insertion loss 200 GHz CPW band pass filter integrated in HR SOI CMOS Technology. In Proceedings of the 2007 IEEE/MTT-S International Microwave Symposium, Honolulu, HI, USA, 3–8 June 2007; pp. 453–456. [Google Scholar]
- Mishra, U.K.; Shen, L.; Kazior, T.E.; Wu, Y. GaN-Based RF Power Devices and Amplifiers. Proc. IEEE 2008, 96, 287–305. [Google Scholar] [CrossRef]
- Tang, A.; Reck, T.; Chattopadhyay, G. CMOS System-on-Chip Techniques in Millimeter-ave/THz Instruments and Communications for Planetary Exploration. IEEE Commun. Mag. 2016, 54, 176–182. [Google Scholar] [CrossRef]
- Du, J.; Wang, K.; Liu, Y.; Bai, Z.; Liu, Y.; Feng, Z.; Dun, S.; Yu, Q. Influence of Mesa Edge Capacitance on Frequency Behavior of Millimeter-Wave AlGaN/GaN HEMTs. Solid-State Electron. 2017, 129, 1–5. [Google Scholar] [CrossRef]
- Medjdoub, F. Ultrathin Barrier GaN-on-Silicon Devices for Millimeter Wave Applications. Microelectron. Reliab. 2014, 54, 1–12. [Google Scholar] [CrossRef]
- Dickinson, J.C.; Goyette, T.M.; Waldman, J. High resolution imaging using 325GHz and 1.5 THz transceivers. In Proceedings of the Fifteenth International Symposium on Space Terahertz Technology (STT2004), Northampton, MA, USA, 27–29 April 2004; pp. 27–29. [Google Scholar]
- Dhillon, S.S.; Vitiello, M.S.; Linfield, E.H.; Davies, A.G.; Hoffmann, M.C.; Booske, J.; Paoloni, C.; Gensch, M.; Weightman, P.; Williams, G.P. The 2017 Terahertz Science and Technology Roadmap. J. Phys. Appl. Phys. 2017, 50, 043001. [Google Scholar] [CrossRef]
- Crowe, T.W.; Mattauch, R.J.; Roser, H.P.; Bishop, W.L.; Peatman, W.C.B.; Liu, X. GaAs Schottky Diodes for THz Mixing Applications. Proc. IEEE 1992, 80, 1827–1841. [Google Scholar] [CrossRef]
- Mehdi, I.; Siles, J.V.; Lee, C.; Schlecht, E. THz Diode Technology: Status, Prospects, and Applications. Proc. IEEE 2017, 105, 990–1007. [Google Scholar] [CrossRef]
- Nagatsuma, T.; Ducournau, G.; Renaud, C.C. Advances in terahertz communications accelerated by photonics. Nat. Photonics 2016, 10, 371–379. [Google Scholar] [CrossRef]
- Ding, L.; Ye, Y.; Ye, G.; Zhu, Y. Terahertz Bistatic Synthetic Aperture Radar for 1-D Near-Field High-Resolution Imaging. J. Infrared Millim. Terahertz Waves 2018, 39, 1162–1173. [Google Scholar] [CrossRef]
- Lui, H.S.; Taimre, T.; Bertling, K.; Lim, Y.L.; Dean, P.; Khanna, S.P.; Lachab, M.; Valavanis, A.; Indjin, D.; Linfield, E.H.; et al. Terahertz Radar Cross Section Characterization using Laser Feedback Interferometry with a Quantum Cascade Laser. Electron. Lett. 2015, 51, 1774–1776. [Google Scholar] [CrossRef]
- Mao, Q.; Wen, Q.Y.; Tian, W.; Wen, T.L.; Chen, Z.; Yang, Q.H.; Zhang, H.W. High-Speed and Broadband Terahertz Wave Modulators Based on Large-Area Graphene Field-Effect Transistors. Opt. Lett. 2014, 39, 5649–5652. [Google Scholar] [CrossRef]
- Wen, Q.Y.; He, Y.L.; Liu, J.B.; Mao, Q.; Yang, Q.H.; Chen, Z.; Zhang, H.W. Graphene Field-Effect Transistor for Terahertz Modulation. In Design, Simulation and Construction of Field Effect Transistors; IntechOpen: London, UK, 2018. [Google Scholar]
- Bandurin, D.A.; Svintsov, D.; Gayduchenko, I.; Xu, S.G.; Principi, A.; Moskotin, M.; Tretyakov, I.; Yagodkin, D.; Zhukov, S.; Taniguchi, T.; et al. Resonant Terahertz Detection using Graphene Plasmons. Nat. Commun. 2018, 9, 5392. [Google Scholar] [CrossRef]
- Zangeneh-Nejad, F.; Safian, R. Hybrid Graphene–Molybdenum Disulphide Based Ring Resonator for Label-Free Sensing. Opt. Commun. 2016, 371, 9–14. [Google Scholar] [CrossRef]
- Sensale-Rodríguez, B.; Yan, R.; Liu, L.; Jena, D.; Xing, H.G. Graphene for Reconfigurable Terahertz Optoelectronics. Proc. IEEE 2013, 101, 1705–1716. [Google Scholar] [CrossRef]
- Mobley, J.; Waters, K.R.; Hughes, M.S.; Hall, C.S.; Marsh, J.N.; Brandenburger, G.H.; Miller, J.G. Kramers–Kronig Relations Applied to Finite Bandwidth Data from Suspensions of Encapsulated Microbubbles. J. Acoust. Soc. Am. 2000, 108, 2091–2106. [Google Scholar] [CrossRef]
- Viti, L.; Hu, J.; Coquillat, D.; Knap, W.; Tredicucci, A.; Politano, A.; Vitiello, M.S. Black Phosphorus Terahertz Photodetectors. Adv. Mater. 2015, 27, 5567–5572. [Google Scholar] [CrossRef]
- Vitiello, M.S.; Coquillat, D.; Viti, L.; Ercolani, D.; Teppe, F.; Pitanti, A.; Beltram, F.; Sorba, L.; Knap, W.; Tredicucci, A. Room-Temperature Terahertz Detectors Based on Semiconductor Nanowire Field-Effect Transistors. Nano Lett. 2012, 12, 96–101. [Google Scholar] [CrossRef]
- Coquillat, D.; Nodjiadjim, V.; Blin, S.; Konczykowska, A.; Dyakonova, N.; Consejo, C.; Nouvel, P.; Pènarier, A.; Torres, J.; But, D.; et al. High-Speed Room Temperature Terahertz Detectors Based on InP Double Heterojunction Bipolar Transistors. Int. J. High Speed Electron. Syst. 2016, 25, 1640011. [Google Scholar] [CrossRef]
- Dyakonov, M.; Shur, M. Detection, Mixing, and Frequency Multiplication of Terahertz Radiation by Two-Dimensional Electronic Fluid. IEEE Trans. Electron Devices 1996, 43, 380–387. [Google Scholar] [CrossRef]
- Schuster, F.; Coquillat, D.; Videlier, H.; Sakowicz, M.; Teppe, F.; Dussopt, L.; Giffard, B.; Skotnicki, T.; Knap, W. Broadband Terahertz Imaging with Highly Sensitive Silicon CMOS Detectors. Opt. Express 2011, 19, 7827–7832. [Google Scholar] [CrossRef]
- Ikamas, K.; Lisauskas, A.; Boppel, S.; Hu, Q.; Roskos, H.G. Efficient Detection of 3 THz Radiation from Quantum Cascade Laser Using Silicon CMOS Detectors. J. Infrared Millim. Terahertz Waves 2017, 38, 1183–1188. [Google Scholar] [CrossRef]
- Čibiraitė, D.; Bauer, M.; Rämer, A.; Chevtchenko, S.; Lisauskas, A.; Matukas, J.; Krozer, V.; Heinrich, W.; Roskos, H.G. Enhanced performance of AlGaN/GaN HEMT-Based THz detectors at room temperature and at low temperature. In Proceedings of the 2017 42nd International Conference on Infrared, Millimeter, and Terahertz Waves (IRMMW-THz), Cancun, Mexico, 27 August–1 September 2017; pp. 1–2. [Google Scholar]
- Zangeneh-Nejad, F.; Safian, R. Significant Enhancement in the Efficiency of Photoconductive Antennas Using a Hybrid Graphene Molybdenum Disulphide Structure. J. Nanophotonics 2016, 10, 036005. [Google Scholar] [CrossRef]
- Ironside, D.J.; Salas, R.; Chen, P.Y.; Le, K.Q.; Alú, A.; Bank, S.R. Enhancing THz generation in photomixers using a metamaterial approach. Opt. Express 2019, 27, 9481–9494. [Google Scholar] [CrossRef]
- Božanić, M.; Sinha, S. Power Amplifiers for the S-, C-, X- and Ku-bands: An EDA Perspective; Springer: Cham, Switzerland, 2015. [Google Scholar]
- Voinigescu, S.P.; Dacquay, E.; Adinolfi, V.; Sarkas, I.; Balteanu, A.; Tomkins, A.; Celi, D.; Chevalier, P. Characterization and Modeling of an SiGe HBT Technology for Transceiver Applications in the 100–300-GHz Range. IEEE Trans. Microw. Theory Tech. 2012, 60, 4024–4034. [Google Scholar] [CrossRef]
- Lee, C.; Lin, Y.; Lin, W. An Improved VBIC Large-Signal Equivalent-Circuit Model for SiGe HBT With an Inductive Breakdown Network by X-Parameters. IEEE Trans. Microw. Theory Tech. 2015, 63, 2756–2763. [Google Scholar] [CrossRef]
- Gummel, H.K.; Poon, H.C. An Integral Charge Control Model of Bipolar Transistors. Bell Syst. Tech. J. 1970, 49, 827–852. [Google Scholar] [CrossRef]
- Schroter, M. Staying Current with HICUM. IEEE Circuits Devices Mag. 2002, 18, 16–25. [Google Scholar] [CrossRef]
- McAndrew, C.C.; Seitchik, J.A.; Bowers, D.F.; Dunn, M.; Foisy, M.; Getreu, I.; McSwain, M.; Moinian, S.; Parker, J.; Roulston, D.J.; et al. BIC95, the Vertical Bipolar Inter-Company Model. IEEE J. Solid-State Circuits 1996, 31, 1476–1483. [Google Scholar] [CrossRef]
- Schroter, M.; Lee, T.Y. Physics-Based Minority Charge and Transit Time Modeling for Bipolar Transistors. IEEE Trans. Electron Devices 1999, 46, 288–300. [Google Scholar] [CrossRef]
- Schroter, M.; Pawlak, A.; Mukherjee, A. HICUM/L2: A Geometry Scalable Physics-Based Compact Bipolar Transistor Model; TU Dresden: Dresden, Germany, 2017. [Google Scholar]
- Pawlak, A.; Schroter, M. An Improved Transfer Current Model for RF and mm-Wave SiGe(C) Heterojunction Bipolar Transistors. IEEE Trans. Electron Devices 2014, 61, 2612–2618. [Google Scholar] [CrossRef]
- Schroter, M.; Rein, H.M.; Rabe, W.; Reimann, R.; Wassener, H.J.; Koldehoff, A. Physics- and Process-Based Bipolar Transistor Modeling for Integrated Circuit Design. IEEE J. Solid-State Circuits 1999, 34, 1136–1149. [Google Scholar] [CrossRef]
- Herricht, J.; Sakalas, P.; Ramonas, M.; Schroter, M.; Jungemann, C.; Mukherjee, A.; Moebus, K.E. Systematic Compact Modeling of Correlated Noise in Bipolar Transistors. IEEE Trans. Microw. Theory Tech. 2012, 60, 3403–3412. [Google Scholar] [CrossRef]
- Jaoul, M.; Maneux, C.; Céli, D.; Schröter, M.; Zimmer, T. A Compact Formulation for Avalanche Multiplication in SiGe HBTs at High Injection Levels. IEEE Trans. Electron Devices 2019, 66, 264–270. [Google Scholar] [CrossRef]
- Nardmann, T.; Sakalas, P.; Chen, F.; Rosenbaum, T.; Schroter, M. A Geometry scalable approach to InP HBT compact modeling for mm-wave applications. In Proceedings of the 2013 IEEE Compound Semiconductor Integrated Circuit Symposium (CSICS), Monterey, CA, USA, 13–16 October 2013; pp. 1–4. [Google Scholar]
- Peng, K.; Eskandari, S.; Santi, E. Characterization and Modeling of a Gallium Nitride Power HEMT. IEEE Trans. Ind. Appl. 2016, 52, 4965–4975. [Google Scholar] [CrossRef]
- Bhattacharya, M.; Jogi, J.; Gupta, R.S.; Gupta, M. Scattering Parameter Based Modeling and Simulation of Symmetric Tied-Gate InAlAs/InGaAs DG-HEMT for Millimeter-Wave Applications. Solid-State Electron. 2011, 63, 149–153. [Google Scholar] [CrossRef]
- Li, T.; Li, W.; Liu, J. An Improved Large Signal Model of InP HEMTs. J. Semicond. 2018, 39, 054003. [Google Scholar] [CrossRef]
- Alt, A.; Marti, D.; Bolognesi, C.R. Transistor Modeling: Robust Small-Signal Equivalent Circuit Extraction in Various HEMT Technologies. IEEE Microw. Mag. 2013, 14, 83–101. [Google Scholar] [CrossRef]
- Goodnick, S.M.; Saraniti, M. Modeling and Simulation of Terahertz Devices. IEEE Microw. Mag. 2012, 13, 36–44. [Google Scholar] [CrossRef]
- Hasani, J.Y. Three-Port Model of a Modern MOS Transistor in Millimeter Wave Band, Considering Distributed Effects. IEEE Trans. Comput. Aided Des. Integr. Circuits Syst. 2016, 35, 1509–1518. [Google Scholar] [CrossRef]
- Rappaport, T.S.; Murdock, J.N.; Gutierrez, F. State of the Art in 60-GHz Integrated Circuits and Systems for Wireless Communications. Proc. IEEE 2011, 99, 1390–1436. [Google Scholar] [CrossRef]
- Schirmer, N.C.; Hesselbarth, J.; Ströhle, S.; Burg, B.R.; Tiwari, M.K.; Poulikakos, D. Millimeter-Wave On-Chip Solenoid Inductor by On-Demand Three-Dimensional Printing of Colloidal Nanoparticles. Appl. Phys. Lett. 2010, 97, 243109. [Google Scholar] [CrossRef]
- Pozar, D.M. Microwave Engineering; John Wiley & Sons: New York, NY, USA, 2012. [Google Scholar]
- Tummala, R. System on Package: Miniaturization of the Entire System; McGraw Hill Professional: New York, NY, USA, 2007. [Google Scholar]
- Kuang, K.; Sturdivant, R. RF and Microwave Microelectronics Packaging II; Springer: Cham, Switzerland, 2017. [Google Scholar]
- Yuan, Y.; Zhang, S.R.; Zhou, X.H.; Li, E.Z. MgTiO3 Filled PTFE Composites for Microwave Substrate Applications. Mater. Chem. Phys. 2013, 141, 175–179. [Google Scholar] [CrossRef]
- Rajab, K.Z.; Dougherty, J.P.; Lanagan, M.T. Dielectric Properties at Millimeter-Wave and THz Bands. Adv. Millim. Wave Technol. Antennas Packag. Circuits 2009, 49–69. [Google Scholar]
- Sturdivant, R. Microwave and Millimeter-Wave Electronic Packaging; Artech House: Norwood, MA, USA, 2013. [Google Scholar]
- Parment, F.; Ghiotto, A.; Vuong, T.; Duchamp, J.; Wu, K. Air-Filled Substrate Integrated Waveguide for Low-Loss and High Power-Handling Millimeter-Wave Substrate Integrated Circuits. IEEE Trans. Microw. Theory Tech. 2015, 63, 1228–1238. [Google Scholar] [CrossRef]
- Mahani, M.S.; Roberts, G.W. A mmWave Folded Substrate Integrated Waveguide in a 130-nm CMOS Process. IEEE Trans. Microw. Theory Tech. 2017, 65, 2775–2788. [Google Scholar] [CrossRef]
- Tang, X.; Franc, A.; Pistono, E.; Siligaris, A.; Vincent, P.; Ferrari, P.; Fournier, J. Performance Improvement Versus CPW and Loss Distribution Analysis of Slow-Wave CPW in 65 nm HR-SOI CMOS Technology. IEEE Trans. Electron Devices 2012, 59, 1279–1285. [Google Scholar] [CrossRef]
- Franc, A.; Pistono, E.; Gloria, D.; Ferrari, P. High-Performance Shielded Coplanar Waveguides for the Design of CMOS 60-GHz Bandpass Filters. IEEE Trans. Electron Devices 2012, 59, 1219–1226. [Google Scholar] [CrossRef]
- Hu, S.; Wang, L.; Xiong, Y.; Lim, T.G.; Zhang, B.; Shi, J.; Yuan, X. TSV Technology for Millimeter-Wave and Terahertz Design and Applications. IEEE Trans. Compon. Packag. Manuf. Technol. 2011, 1, 260–267. [Google Scholar] [CrossRef]
- Seler, E.; Wojnowski, M.; Hartner, W.; Böck, J.; Lachner, R.; Weigel, R.; Hagelauer, A. 3D rectangular waveguide integrated in embedded Wafer Level Ball Grid Array (eWLB) package. In Proceedings of the 2014 IEEE 64th Electronic Components and Technology Conference (ECTC), Orlando, FL, USA, 27–30 May 2014; pp. 956–962. [Google Scholar]
- Ulusoy, A.Ç.; Schmid, R.L.; Zeinolabedinzadeh, S.; Khan, W.T.; Kaynak, M.; Tillack, B.; Cressler, J.D. An investigation of f T and f max degradation due to device interconnects in 0.5 THz SiGe HBT technology. In Proceedings of the Bipolar/BiCMOS Circuits and Technology Meeting (BCTM), Coronado, CA, USA, 28 September–1 October 2014; pp. 211–214. [Google Scholar]
- Markish, O.; Katz, O.; Sheinman, B.; Corcos, D.; Elad, D. On-chip millimeter wave antennas and transceivers. In Proceedings of the 9th International Symposium on Networks-on-Chip, Vancouver, BC, Canada, 28–30 September 2015; p. 11. [Google Scholar]
- Sallam, M.O.; Serry, M.; Sedky, S.; Shamim, A.; De Raedt, W.; Vandenbosch, G.A.; Soliman, E.A. Micromachined On-Chip Dielectric Resonator Antenna Operating at 60 GHz. IEEE Trans. Antennas Propag. 2015, 63, 3410–3416. [Google Scholar] [CrossRef]
- Kam, D.G.; Liu, D.; Natarajan, A.; Reynolds, S.; Chen, H.C.; Floyd, B.A. LTCC Packages with Embedded Phased-array Antennas for 60 GHz Communications. IEEE Microw. Wirel. Compon. Lett. 2011, 21, 142–144. [Google Scholar] [CrossRef]
- Barker, N.S.; Bauwens, M.; erger, A.L.; Weikle, R. Silicon-on-Insulator Substrates as a Micromachining Platform for Advanced Terahertz Circuits. Proc. IEEE 2017, 105, 1105–1120. [Google Scholar] [CrossRef]
- Goettel, B.; Winkler, W.; Bhutani, A.; Boes, F.; Pauli, M.; Zwick, T. Packaging Solution for a Millimeter-Wave System-on-Chip Radar. IEEE Trans. Compon. Packag. Manuf. Technol. 2018, 8, 73–81. [Google Scholar] [CrossRef]
- LaMeres, B.J.; McIntosh, C.; Abusultan, M. Novel 3-D Coaxial Interconnect System for Use in System-in-Package Applications. IEEE Trans. Adv. Packag. 2010, 33, 37–47. [Google Scholar] [CrossRef]
- Lau, J.H. Design and Process of 3D MEMS System-in-Package (SiP). J. Microelectron. Electron. Packag. 2010, 7, 10–15. [Google Scholar] [CrossRef]
- Hasch, J.; Topak, E.; Schnabel, R.; Zwick, T.; Weigel, R.; Waldschmidt, C. Millimeter-Wave Technology for Automotive Radar Sensors in the 77 GHz Frequency Band. IEEE Trans. Microw. Theory Tech. 2012, 60, 845–860. [Google Scholar] [CrossRef]
- Chaskalovic, J. Finite Element Methods for Engineering Sciences: Theoretical Approach and Problem-Solving Techniques; Springer: Cham, Switzerland, 2008. [Google Scholar]
- Lambrechts, W.; Sinha, S.; Abdallah, J.A.; Prinsloo, J. Extending Moore’s Law through Advanced Semiconductor Design and Processing Techniques; CRC Press: Boca Raton, FL, USA, 2018. [Google Scholar]
- Chevalier, P.; Liebl, W.; Rucker, H.; Gauthier, A.; Manger, D.; Heinemann, B.; Avenier, G.; Bock, J. SiGe BiCMOS current status and future trends in Europe. In Proceedings of the 2018 IEEE BiCMOS and Compound Semiconductor Integrated Circuits and Technology Symposium (BCICTS), San Diego, CA, 15–17 October 2018; pp. 64–71. [Google Scholar]
- Han, R.; Hu, Z.; Wang, C.; Holloway, J.; Yi, X.; Kim, M.; Mawdsley, J. Filling the Gap: Silicon Terahertz Integrated Circuits Offer Our Best Bet. IEEE Microw. Mag. 2019, 20, 80–93. [Google Scholar] [CrossRef]













| Property | Silicon (Si) | Gallium Nitride (GaN) | Silicon Germanium (SiGe) | Gallium-Arsenide (GaAs) | Indium Phosphide (InP) |
|---|---|---|---|---|---|
| Bandgap energy (eV) | 1.12 | 3.42 | 0.945 | 1.42 | 1.34 |
| Electron mobility (cm2/V-s) | 1360 | 2000 | 7700 | 8500 | 5400 |
| Breakdown of electric field (V/cm) | 2 × 105 | 3.5 × 106 | 4 × 105 | 4 × 105 | 5 × 105 |
| Saturation electron drift velocity (cm/s) | 107 | 2.5 × 107 | 13.5 | 1.2 × 107 | 2 × 107 |
| Relative dielectric constant (εr) | 11.7 | 9 | - | 12.9 | 12.5 |
| Type of Implementation | Advantages | Disadvantages |
|---|---|---|
| SoC | High integration Small size Inexpensiveness | Low-quality passives Thermal issues |
| SoP | Fairly good integration High density Higher quality passives | Larger than that of the SoC Longer interconnects Longer time to market Higher production costs Modeling simulation, reliability and yield considerations |
© 2019 by the authors. Licensee MDPI, Basel, Switzerland. This article is an open access article distributed under the terms and conditions of the Creative Commons Attribution (CC BY) license (http://creativecommons.org/licenses/by/4.0/).
Share and Cite
Božanić, M.; Sinha, S. Emerging Transistor Technologies Capable of Terahertz Amplification: A Way to Re-Engineer Terahertz Radar Sensors. Sensors 2019, 19, 2454. https://doi.org/10.3390/s19112454
Božanić M, Sinha S. Emerging Transistor Technologies Capable of Terahertz Amplification: A Way to Re-Engineer Terahertz Radar Sensors. Sensors. 2019; 19(11):2454. https://doi.org/10.3390/s19112454
Chicago/Turabian StyleBožanić, Mladen, and Saurabh Sinha. 2019. "Emerging Transistor Technologies Capable of Terahertz Amplification: A Way to Re-Engineer Terahertz Radar Sensors" Sensors 19, no. 11: 2454. https://doi.org/10.3390/s19112454
APA StyleBožanić, M., & Sinha, S. (2019). Emerging Transistor Technologies Capable of Terahertz Amplification: A Way to Re-Engineer Terahertz Radar Sensors. Sensors, 19(11), 2454. https://doi.org/10.3390/s19112454

