Extensive Experimentations on Opportunistic Routing in Wireless Sensor Networks
Abstract
1. Introduction
1.1. Duty Cycle
1.2. Opportunistic Routing
1.3. Source Coding
- Design of ODYSSE: a distributed and adaptive duty-cycle based opportunistic routing protocol in WSNs. To the best of our knowledge, it is the first work which combines opportunistic routing, duty cycle and source coding in real testbed (Section 3). In particular, we will show that adapting the duty cycle to the application scenario is an efficient strategy for energy conservation in WSNs.
- Reliability enhancement based on LDPC erasure codes [21]. The erasure codes are used to enhance reliability. We will justify that increasing the code rate allows to approach of reliability. As increasing the code rate is limited by the hardware capacity, we provide some guidelines to optimize the LDPC codes implementation (Section 3.7).
- Modeling of the average waiting time for any forwarder. The finding is interesting: selecting the first awake forwarder (independently of the progress towards the source that it provides) is more delay efficient than waiting for more replies (from potential other forwarders closer to the source) (Section 4). We show that there is a match between theoretical and practical forwarders waiting time (Section 5.3).
- Deployment of a real 45-arduino WMSN testbed in the large-scale testbed FIT IoT-LAB [22,23]. ODYSSE is implemented and evaluated using this experimental platform (Section 5). Experimental results highlight that the mechanisms that ODYSSE includes fit very well. Also, the adaptiveness of the duty cycle outperforms the basic version (infrequent events and random duty cycle).
2. Related Work
2.1. Opportunistic Duty Cycle Based Routing in WSNs
2.2. Error Codes
3. Proposal: ODYSSE
3.1. WMSN Architecture and Objectives
- one multimedia end device equipped with a camera, called source, generating either low rate data or bulk data (image)
- router devices forwarding this traffic inside the network
- gateway device collecting data generated by the sources
3.2. Overview of the ODYSSE Protocol
3.3. Distance Computation
| Algorithm 1 computation |
|
- The is potentially updated as illustrated in Algorithm 2:
Algorithm 2 computation - 1:
- The between u and v is computed as described in Algorithm 1.
- 2:
- := of the transmitter v +
- 3:
- if (u has not computed its distance yet) or ( < ) then
- 4:
- u updates its distance accordingly: := .
- 5:
- end if
- The first step is iterated for a predefined period called LEVEL_PERIOD to potentially receive Level messages from neighbors. After this period, in case the node has updated its distance, it generates and broadcasts a new Level message including its distance. Otherwise, the Level message received is not repeated.
3.4. Forwarder Search and Selection
| Algorithm 3 Reception of Beacon message |
|
- After a predefined period of time denoted BEACON_PERIOD,
- Or, when a predefined number (MAX_NB_REPLY) of Reply messages is received.
- Residual energy of v
- Distance of v relative to the gateway
- RSSI of the Reply message from node v
3.5. Duty Cycle
3.5.1. Principles
- IF the node is idle (has no data packet to send), it waits for Beacon messages:
- -
- IF after ACTIVE_PERIOD (the maximum active period of routers) no Beacon message is received, it returns to the sleep state.
- -
- Otherwise, IF the node has replied to a Beacon, it waits for a Data message, and then:
- ∗
- IF it does not receive a Data message after WAIT_DATA_PERIOD, it returns to the sleep state
- ∗
- Otherwise, it will forward the Data message as follows:
- ·
- IF the node has data to send: it sends Beacon messages periodically. It collects replies as described in Section 3.4, until a forwarder is selected and then the Data packet is successfully sent (receiving MAC layer acknowledgements). After that, the node has no data packet to send and returns to the sleep state.
3.5.2. Sleep Duration
- Infrequent events: This classical WSNs scenario is characterized by low volumes of data generated either periodic, regular, rare or exceptional. With this assumption, router nodes have just to choose a sleep period within the I interval. This is because in this scenario, a current packet is rarely a predictor for an additional incoming packet. This algorithm will be denoted INFR.
- Multimedia flows: This scenario considers a bulk data transfer of still images from the source. For this scenario, we define two algorithms:
- (a)
- MED_ADAP (MultimEDia ADAPtive): routers adapt their duty cycle by assuming existing traffic and shortening their duty cycle. Indeed, when any router transmits a packet, instead of turning back to the sleep state for a random period, it rather sleeps for the minimum period MIN_SLEEP_PERIOD for a predefined number of times (SHORT_SLEEP_COUNT). That is, before SHORT_SLEEP_COUNT packets transmitted, the node sleeps a minimum period of time between two transmissions. After that, it returns to the normal behavior (the sleep period is a random period in the interval I). With this adaptive strategy, the network will face the congestion resulting from the bulk transfer. We will show in Section 5.4 that this method significantly reduces end-to-end delays without compromising the energy saving.
- (b)
- MED_N_ADAP (MultimEDia Non ADAPtive): This scenario is the same as the MED_ADAP, but nodes do not adapt their duty cycle, they select a random sleep period within the I interval.
3.6. Example of ODYSSE Operations
3.7. Packet Erasure Codes in ODYSSE
3.7.1. Preliminaries
3.7.2. Practical Implementation of LDPC Codes
- We use systematic coding in which the original source packets S are sent uncoded: S is a submatrix of P. For simplicity of exposition, we assume in the following that the source packets follow the repair packets (in the matrix), hence the matrix P is composed of repair packets denoted C followed by k source packets S (see Figure 3).
- Thus as , the last k columns of G will then be the identity matrix. Also, because , it follows that B is equal to the identity. We have then: .Consequently, to generate the repair packets, ODYSSE pre-computes , the inverse of A, submatrix of H, the parity-check matrix. Notice that LDPC code is sparse. However, the inverse is not necessarily sparse. It is worth taking this into consideration because the less the matrix is sparse, the more memory required to store its coefficients.Binary LDPC codes are used, that means that packets are vectors of ; addition corresponds to exclusive-or (XOR) operation on original packets S (and ). In our case, we use the LDPC creation algorithms and source code from [46] to generate the matrices.
- To generate the repair packets, one trivial solution would be to store all the original k packets and then apply . This requires a memory and storage overhead that usually does not fit low capacity sensors. Thus, ODYSSE stores instead the repair packets and updates them incrementally. Each time such a source packet is generated (), all the repair packets where appears are updated: (‘+’ corresponds to a XOR).
- Repair and original packets are routed identically.
- At the receiver side, the decoding is done starting from the relation . This relation implies several linear equations that may be solved. Zero, some or all of the lost source packets will be recovered, depending on the losses.
4. Estimation of Forwarder Search Delays
- We determine the average progress towards the final destination when taking the first available forwarder.
- We determine the delay between the k-th and the (k + 1)-th available replies (assuming exponential and uniform distributions of wake-up intervals of nodes.)
- We will show that selecting the first available forwarder is a delay saving strategy.
4.1. System Model and Notations
4.2. Average Progress When Selecting the First Forwarder
4.3. Discussion on Waiting for the k-First Replying Forwarders
- IF each of the is exponentially distributed, THEN:Furthermore, because even for dependent variables U and V, we have , therefore the mean delay between the k-th and ()-th reply is:It results that for instance, and we have . One fundamental result is that , hence a node will wait on average (slightly) longer for the 2-nd reply than from the first. Intuitively, the difference comes from the fact that, after the first reply, there are only nodes which could reply. Naturally, if M is large, the mean delay between the first and the second reply is small.Remark 1.The distribution of is even given in [50], it is exponentially distributed as: .
- IF each of the is uniformly distributed in [0,1], THEN the order statistic has a beta distribution (using here the notation ):and then: . Thus: and . This means that a node will wait on average as long for the second reply after having received the first, as it will wait for the first reply.
4.4. Conclusions on k-First Forwarder Selection
- if transmission and then beacon initiation (forwarder search procedure) is considered to have zero delay (negligible).
- if the next-hop has itself as many (or more) potential next-hops as the current node.
5. Testbed Deployment and Experimentations
5.1. Testbed Hardware
5.2. Experiment Settings
5.3. Overhead of ODYSSE
- We first translate and rescale our experimental data, so that the random wake-up time of the nodes in the experiment (accounting for , ACTIVE_PERIOD, etc.) matches best the random uniform distribution of the model.
- Then we search for the parameter n which makes the distribution the best fit against the experimental data. For the example of Figure 5b, we find that the best fit is for ,
- Finally, we plot the theoretically expected histogram (by rescaling back the beta distribution ) in Figure 6.
5.4. Average End-To-End Delays
5.5. Duty Cycle
5.6. Evolution of the Number of Packets in the Network
5.7. Error Correction
6. Conclusions
Author Contributions
Funding
Conflicts of Interest
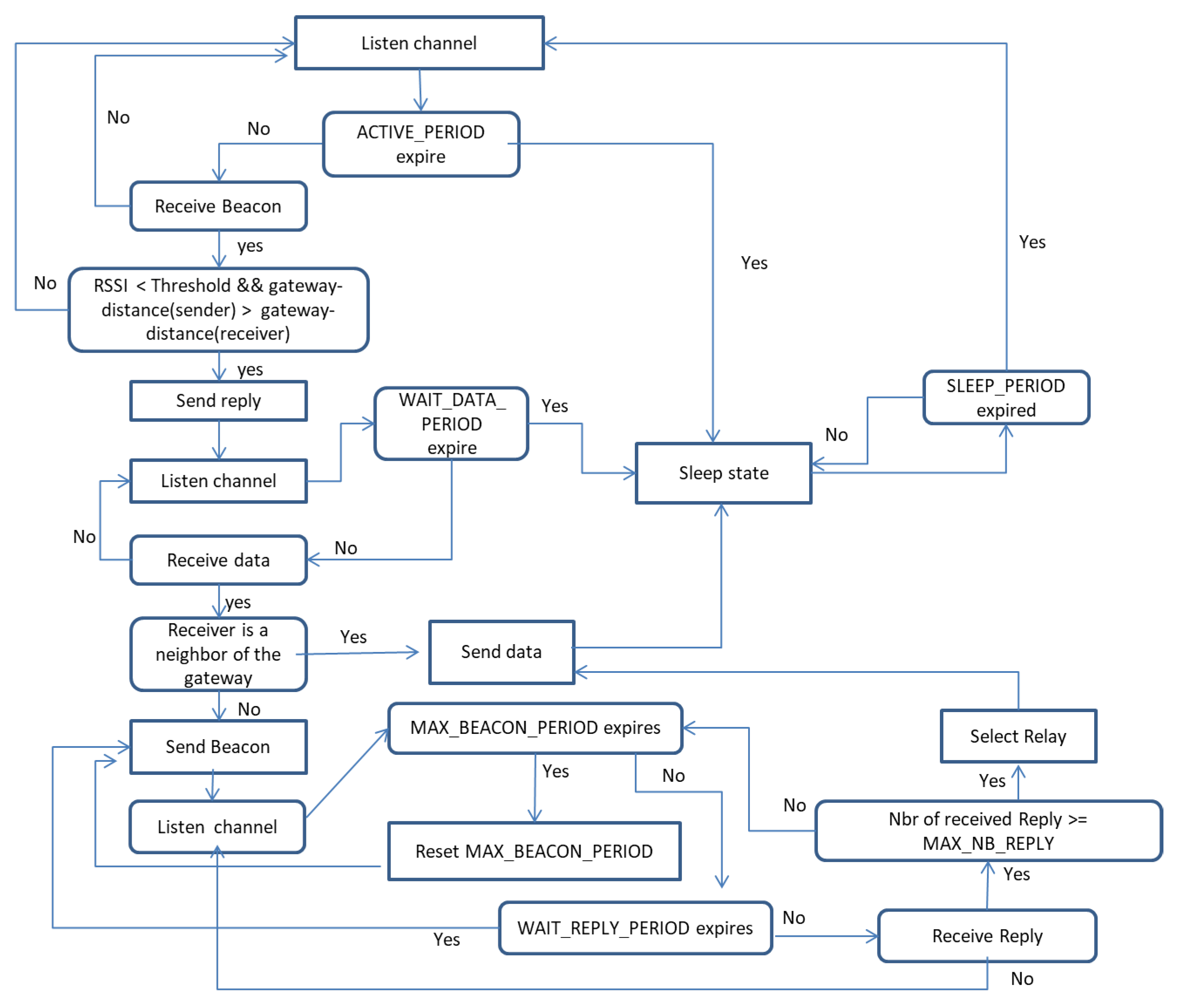
Appendix A. Flowchart of ODYSSE

References
- Al Nuaimi, M.; Sallabi, F.; Shuaib, K. A survey of Wireless Multimedia Sensor Networks challenges and solutions. In Proceedings of the Conference on Innovations in Information Technology, Abu Dhabi, UAE, 25–27 April 2011. [Google Scholar]
- Cevik, T.; Gunagwera, A.; Cevik, N. A survey of multimedia streaming in wireless sensor networks: Progress, issues, and design challenges. Int. J. Comput. Netw. Commun. 2015, 7. [Google Scholar] [CrossRef]
- Bhandary, V.; Malik, A.; Kumar, S. Routing in Wireless Multimedia Sensor Networks: A Survey of Existing Protocols and Open Research Issues. J. Eng. 2016, 2016, 9608757. [Google Scholar] [CrossRef]
- Alanazi, A.; Elleithy, K. Real-Time QoS Routing Protocols in Wireless Multimedia Sensor Networks: Study and Analysis. Sensors 2015, 15, 22209–22233. [Google Scholar] [CrossRef] [PubMed]
- Alfayeza, F.; Hammoudeha, M.; Abuarqoubb, A. A survey on MAC protocols for duty-cycled wireless sensor networks. In Proceedings of the Conference on Advanced Wireless, Information, and Communication Technologies (AWICT), Sousse, Tunisia, 5–7 October 2015. [Google Scholar]
- Nithya, R.; Mahendran, N. A Survey: Duty cycle-based routing and scheduling in wireless sensor networks. In Proceedings of the Conference on Electronics and Communication Systems (ICECS), Coimbatore, India, 26–27 February 2015. [Google Scholar]
- Karl, H.; Willig, A. Protocols and Architectures for Wireless Sensor Networks; John Wiley & Sons: Hoboken, NJ, USA, 2005. [Google Scholar]
- Song, J.; Miao, Y.; Song, E.; Hossain, M.S.; Alhamid, M.F. Reliability-Aware Cooperative Node Sleeping and Clustering in Duty-Cycled Sensors Networks. Sensors 2018, 18, 127. [Google Scholar] [CrossRef] [PubMed]
- Görmüş, S.; Yavuz, A.F. A protocol for Internet of Things: IETF 6TiSCH. In Proceedings of the Signal Processing and Communications Applications Conference (SIU), Antalya, Turkey, 15–18 May 2017. [Google Scholar]
- Watteyne, T.; Tuset-Peiro, P.; Vilajosana, X.; Pollin, S.; Krishnamachari, B. Teaching Communication Technologies and Standards for the Industrial IoT? Use 6TiSCH! IEEE Commun. Mag. 2017, 55, 132–137. [Google Scholar] [CrossRef]
- Polastre, J.; Hill, J.; Culler, D. Versatile Low Power Media Access for Wireless Sensor Networks. In Proceedings of the Conference on Embedded Networked Sensor Systems, Baltimore, MD, USA, 3–5 November 2004. [Google Scholar]
- Biswas, S.; Morris, R. Exor: Opportunistic multi-hop routing for wireless networks. ACM SIGCOMM Comput. Commun. Rev. 2005, 35, 133–144. [Google Scholar] [CrossRef]
- Jadhav, P.; Satao, R. A Survey on Opportunistic Routing Protocols for Wireless Sensor Networks. In Proceedings of the Conference on Communication, Computing and Virtualization, Mumbai, India, 26–27 February 2016. [Google Scholar]
- Chien-Chun, H.M.; Ching-Ju, L.K.; Chou, C.F.; Hsu, C.C. EFFORT: Energy-efficient opportunistic routing technology in wireless sensor networks. Wirel. Commun. Mob. Comput. 2013, 13, 760–773. [Google Scholar]
- Sun, Y.; Gurewitz, O.; Johnson, D.B. RI-MAC: A Receiver-Initiated Asynchronous Duty Cycle MAC Protocol for Dynamic Traffic Loads in Wireless Sensor Networks. In Proceedings of the Conference on Embedded Network Sensor Systems (SenSys), Raleigh, NC, USA, 5–7 November 2008. [Google Scholar]
- Mutschlechner, M.; Li, B.; Kapitza, R.; Dressler, F. Using Erasure Codes to Overcome Reliability Issues in Energy-Constrained Sensor Networks. In Proceedings of the 2014 11th Annual Conference on Wireless On-demand Network Systems and Services (WONS), Obergurgl, Austria, 2–4 April 2014. [Google Scholar]
- Yang, Y.; Su, L.; Gao, Y.; Abdelzaher, T. SolarCode: Utilizing erasure codes for reliable data delivery in solar-powered wireless sensor networks. In Proceedings of the INFOCOM, San Diego, CA, USA, 14–19 March 2010. [Google Scholar]
- Javaid, N.; Rehman, O.; Alrajeh, N.; Khan, Z.A.; Manzoor, B.; Ahmed, S. AID: An Energy Efficient Decoding Scheme for LDPC Codes in Wireless Body Area Sensor Networks. In Proceedings of the Workshop on Communications and Sensor Networks (ComSense), Niagara Falls, ON, Canada, 21–24 October 2013. [Google Scholar]
- Van Der Schaar, M.; Krishnamachari, S.; Choi, S.; Xu, X. Adaptive Cross-Layer Protection Strategies for Robust Scalable Video Transmission Over 802.11 WLANs. IEEE J. Sel. Areas Commun. 2003, 21, 1752–1763. [Google Scholar] [CrossRef]
- Amdouni, I.; Adjih, C.; AitSaadi, N.; Muhlethaler, P. Experiments with ODYSSE: Opportunistic Duty cYcle based routing for wirelesS Sensor NEtworks. In Proceedings of the Conference on Local Computer Networks (LCN), Dubai, UAE, 7–10 November 2016. [Google Scholar]
- Roca, V. Codes AL-FEC Pour le Canal D’éffacements: Codes LDPC-Staircase et Raptor. Available online: https://ensiwiki.ensimag.fr/images/8/8c/4MMCSR-VR-sceance3_al_fec.pdf (accessed on 26 March 2016).
- FIT IoT-LAB. Available online: https://www.iot-lab.info/ (accessed on 2 March 2016).
- Adjih, C.; Baccelli, E.; Fleury, E.; Harter, G.; Mitton, N.; Noel, T.; Pissard-Gibollet, R.; Saint-Marcel, F.; Schreiner, G.; Vandaele, J.; et al. FIT IoT-LAB: A Large Scale Open Experimental IoT Testbed—A valuable tool for IoT deployment in Smart Factories. IEEE ComSoc Multimed. Tech. Comm. E-Lett. 2015. [Google Scholar] [CrossRef]
- Landsiedel, O.; Ghadimi, E.; Duquennoy, S.; Johansson, M. Low power, low delay: Opportunistic routing meets duty cycling. In Proceedings of the Conference on Information Processing in Sensor Networks (IPSN), Beijing, China, 16–20 April 2012. [Google Scholar]
- Hsu, C.-C.; Kuo, M.-S.; Wang, S.-C.; Chou, C.-F. Joint Design of Asynchronous Sleep-Wake Scheduling and Opportunistic Routing in Wireless Sensor Networks. IEEE Trans. Comput. 2014, 63, 1840–1846. [Google Scholar] [CrossRef]
- So, J.; Byun, H. Opportunistic routing with in-network aggregation for asynchronous duty-cycled wireless sensor networks. Wirel. Netw. 2013, 20, 833–846. [Google Scholar] [CrossRef]
- Luo, J.; Hu, J.; Wu, D.; Li, R. Opportunistic Routing Algorithm for Relay Node Selection in Wireless Sensor Networks. IEEE Trans. Ind. Inform. 2015, 11, 112–121. [Google Scholar] [CrossRef]
- Liu, D.; Wu, X.; Cao, Z.; Liu, M.; Li, Y.; Hou, M. CD-MAC: A contention detectable MAC for low duty-cycled wireless sensor networks. In Proceedings of the International Conference on Sensing, Communication, and Networking (SECON), Seattle, WA, USA, 22–25 June 2015. [Google Scholar]
- Kouyoumdjieva, S.T.; Karlsson, G. Impact of Duty Cycling on Opportunistic Communication. IEEE Trans. Mob. Comput. 2016, 15, 1686–1698. [Google Scholar] [CrossRef]
- Liu, D.; Hou, M.; Cao, Z.; Wang, J.; He, Y.; Liu, Y. Duplicate detectable opportunistic forwarding in duty-cycled wireless sensor networks. IEEE/ACM Trans. Netw. 2016, 24, 662–673. [Google Scholar] [CrossRef]
- Niu, B.; Qi, H.; Li, K.; Liu, X.; Xue, W. Dynamic scheming the duty cycle in the opportunistic routing sensor network. Concurr. Comput. Pract. Exp. 2017, 29, e4196. [Google Scholar] [CrossRef]
- So, J.; Byun, H. Load-Balanced Opportunistic Routing for Duty-Cycled Wireless Sensor Networks. IEEE Trans. Mob. Comput. 2017, 16, 1940–1955. [Google Scholar] [CrossRef]
- Xu, L.; Chen, G.; Cao, J.; Lin, S.; Dai, H.; Wu, X.; Wu, F. Optimizing energy efficiency for minimum latency broadcast in low-duty-cycle sensor networks. ACM Trans. Sens. Netw. 2015, 11, 57. [Google Scholar] [CrossRef]
- Xu, L.; Cao, J.; Lin, S.; Dai, H.; Wu, X.; Chen, G. Energy-Efficient Broadcast Scheduling with Minimum Latency for Low-Duty-Cycle Wireless Sensor Networks. In Proceedings of the IEEE International Conference on Mobile Ad-Hoc and Sensor Systems, Hangzhou, China, 14–16 October 2013. [Google Scholar]
- Wang, S.; Basalamah, A.; Kim, S.M.; Guo, S.; Tobe, Y.; He, T. Link-Correlation-Aware Opportunistic Routing in Wireless Networks. IEEE Trans. Wirel. Commun. 2015, 14, 47–56. [Google Scholar] [CrossRef]
- RFC 5170: Low Density Parity Check (LDPC) Staircase and Triangle Forward Error Correction (FEC) Schemes. Available online: https://tools.ietf.org/html/rfc5170 (accessed on 2 December 2015).
- LDPC codes. Available online: https://en.wikipedia.org/wiki/Low-density_parity-check_code (accessed on 3 December 2015).
- Naderi, M.Y.; Rabiee, H.R.; Khansari, M.; Salehi, M. Error control for multimedia communications in wireless sensor networks: A comparative performance analysis. Ad Hoc Netw. 2012, 10, 1028–1042. [Google Scholar] [CrossRef]
- Kumar, C.P.; Selvakumar, R. Efficient data reconstruction in sensor networks using optimal locally recoverable codes. In Proceedings of the International Conference on Ubiquitous and Future Networks (ICUFN), Milan, Italy, 4–7 July 2017. [Google Scholar]
- Sharma, S. Reed Solomon Erasure Coding for the Optimization of Network Reliability and Energy Efficiency in Wireless Sensor Networks. Int. J. Emerg. Res. Manag. Technol. 2017, 6, 93–99. [Google Scholar] [CrossRef]
- Geethu, K.S.; Babu, A.V. A Hybrid ARQ scheme combining erasure codes and selective retransmissions for reliable data transfer in underwater acoustic sensor networks. Wirel. Commun. Network. 2017, 2017, 32. [Google Scholar] [CrossRef]
- Al-Awami, L.; Hassanein, H.S. Distributed Data Storage Systems for Data Survivability in Wireless Sensor Networks using Decentralized Erasure Codes. Comput. Netw. 2016, 97, 113–127. [Google Scholar] [CrossRef]
- Tamo, I.; Barg, A. A family of optimal locally recoverable codes. IEEE Trans. Inf. Theory 2014, 60, 4661–4676. [Google Scholar] [CrossRef]
- Watteyne, T.; Adjih, C.; Vilajosana, X. Lessons Learned from Large-scale Dense IEEE802.15.4 Connectivity Traces. In Proceedings of the International Conference on Automation Science and Engineering (CASE), Gothenburg, Sweden, 24–28 August 2015. [Google Scholar]
- Cunche, M.; Roca, V. Improving the Decoding of LDPC Codes for the Packet Erasure Channel with a Hybrid Zyablov Iterative Decoding/Gaussian Elimination Scheme. Research Report. 2008. Available online: https://hal.inria.fr/inria-00263682v1/document (accessed on 13 August 2015).
- LDPC Source Code. Available online: http://radfordneal.github.io/LDPC-codes/index.html (accessed on 13 August 2015).
- Sha, L.; Kai-Wei, F.; Prasun, S. CMAC: An Energy-efficient MAC Layer Protocol Using Convergent Packet Forwarding for Wireless Sensor Networks. Trans. Sens. Netw. (TOSN) 2009, 5, 29. [Google Scholar]
- Kolar-purushothama, N.; Anurag, K. Tunable Locally-Optimal Geographical Forwarding in Wireless Sensor Networks with Sleep-Wake Cycling Nodes. In Proceedings of the IEEE INFOCOM, San Diego, CA, USA, 14–19 March 2010. [Google Scholar]
- David, H.A.; Nagaraja, H.N. Order Statistics; Wiley Series in Probability and Statistics; Wiley-Interscience: Hoboken, NJ, USA, 2003. [Google Scholar]
- Koski, T. Order Statistics for Independent Exponential Variables. Notes of Computer Intensive Methods in Mathematical Statistics. Available online: https://www.math.kth.se/matstat/gru/sf2955/exponorderstats.pdf (accessed on 20 November 2015).
- Arduino. Available online: https://www.arduino.cc/en/Main/ArduinoBoardMega2560 (accessed on 20 March 2015).
- Xbee. Available online: http://www.digi.com/lp/xbee (accessed on 22 March 2015).
- TTL Camera. Available online: https://www.sparkfun.com/products/retired/10061 (accessed on 22 March 2015).
- ODYSSE. Available online: http://odysse-upec.github.io (accessed on 1 December 2015).
- Amdouni, I.; Adjih, C.; AitSaadi, N.; Muhlethaler, P. ODYSSE: A Routing Protocol for Wireless Sensor Networks; Research Report. Available online: https://hal.inria.fr/hal-01292479 (accessed on 21 March 2016).
- Video for ODYSSE Operations. Available online: https://www.youtube.com/watch?v=WJlQSl2WevI (accessed on 18 February 2016).

















| ACTIVE_PERIOD | 0.2 s | WAIT_DATA_RPERIOD | 3 s |
| MIN_SLEEP_PERIOD | 0.05 s | RSSI_THRESHOLD | dBm |
| LEVEL_PERIOD | 8 s | BEACON_PERIOD | 3 s |
| MAX_NB_REPLY | 1 | SHORT_SLEEP_COUNT | 3 |
| WAIT_REPLY_PERIOD | 0.2 s |
© 2018 by the authors. Licensee MDPI, Basel, Switzerland. This article is an open access article distributed under the terms and conditions of the Creative Commons Attribution (CC BY) license (http://creativecommons.org/licenses/by/4.0/).
Share and Cite
Amdouni, I.; Adjih, C.; AitSaadi, N.; Muhlethaler, P. Extensive Experimentations on Opportunistic Routing in Wireless Sensor Networks. Sensors 2018, 18, 3031. https://doi.org/10.3390/s18093031
Amdouni I, Adjih C, AitSaadi N, Muhlethaler P. Extensive Experimentations on Opportunistic Routing in Wireless Sensor Networks. Sensors. 2018; 18(9):3031. https://doi.org/10.3390/s18093031
Chicago/Turabian StyleAmdouni, Ichrak, Cedric Adjih, Nadjib AitSaadi, and Paul Muhlethaler. 2018. "Extensive Experimentations on Opportunistic Routing in Wireless Sensor Networks" Sensors 18, no. 9: 3031. https://doi.org/10.3390/s18093031
APA StyleAmdouni, I., Adjih, C., AitSaadi, N., & Muhlethaler, P. (2018). Extensive Experimentations on Opportunistic Routing in Wireless Sensor Networks. Sensors, 18(9), 3031. https://doi.org/10.3390/s18093031

