Intersection Intelligence: Supporting Urban Platooning with Virtual Traffic Lights over Virtualized Intersection-Based Routing
Abstract
1. Introduction
- On the one hand, we consider virtual traffic lights (VTLs), which were proposed to overcome the inefficiency of the classic traffic light systems by letting the vehicles in the vicinity of an intersection create and coordinate the traffic light signals by themselves [7]. An autonomous driving system can take control of the steering wheel, brake and throttle to pass the intersection safely, auto-adjusting the path and the speed to avoid collisions and maximize the fluency of the traffic.
- On the other hand, we look at platooning, a mode of cooperative driving in which groups of vehicles travel as single units (the platoons) for some time, by maintaining a very small and nearly constant distance between them [8,9]. Low-latency communications and autonomous driving features can eliminate the gaps needed for human reaction, increasing road capacity, reducing congestion and achieving greater fuel economy due to reduced air resistance [10,11].
2. Related Work
3. The Supporting Communication Protocols
3.1. The Virtualization Layer: VaNetLayer
3.2. The Virtualized Routing Protocols: VNIBR
- The level 1 entities (L1VNs, red in Figure 2) cover the regions located at the intersections. L1VNs are the place in which the routing decisions are made, and where the relevant information (e.g., routing tables or lists of vehicle encounters) is kept as PSI.
- The level 2 entities (L2VNs, orange in Figure 2) cover the regions neighboring an intersection. L2VNs forward packets onto a road segment as mandated by the neighboring L1VN, regardless of which vehicle actually does the transmission. Additionally, L2VNs act as backing entities that trying to continue relaying packets onto other road segments during downtimes of the neighboring L1VNs.
- The level 3 entities (L3VNs, yellow in Figure 2) cover the regions in intermediate positions of road segments. The basic task of L3VNs is to relay packets from one end to the other, again regardless of the specific PNs involved.
4. Procedures for VTL and Platoon Management over the Virtual Nodes
4.1. Platooning Announcement on Virtual Nodes
4.2. VTL Leader Election
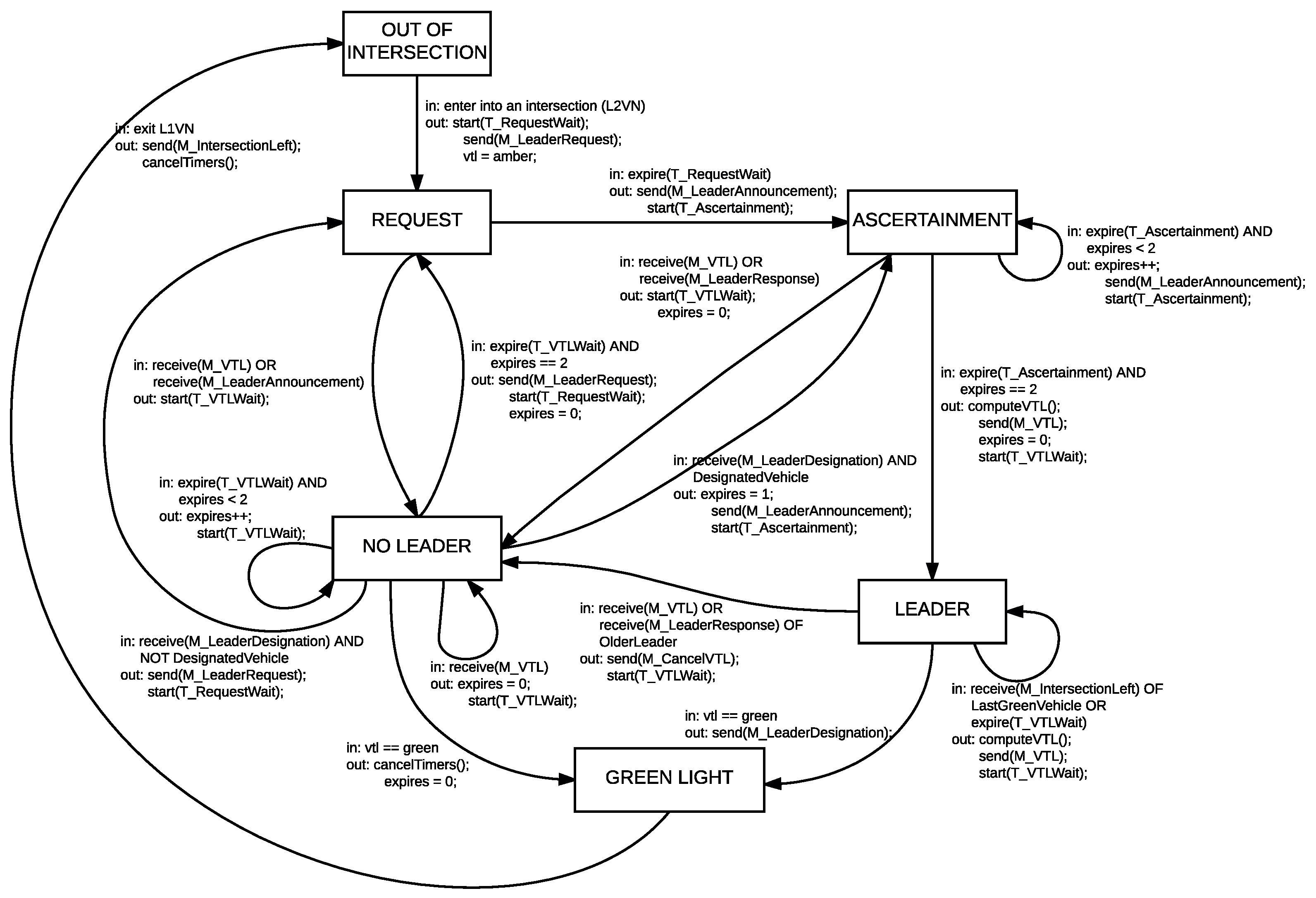
- OUT OF INTERSECTION: the PN is not taking part in the VTL action.
- REQUEST: the PN is requesting VTL leadership.
- ASCERTAINMENT: this is an intermediate state, needed to avoid problems of duplicate leadership that would result in contradictory VTL signals (The problem of duplicate leadership was analyzed in [32], concluding that VTLs are still feasible if it occurs from time to time. We preferred minimizing the probability, at the expense of a few milliseconds in the VTL operation).
- LEADER: the PN is VTL leader for the intersection.
- NOT LEADER: the PN is waiting for the VTL leader to inform of VTL schedule.
- GREEN LIGHT: the PN has received the green light and aims to cross the intersection.
- M_LeaderRequest: used to request leadership.
- M_LeaderResponse: sent by a leader to decline a leader request or a leader ascertainment, and by a PN in the ASCERTAINMENT state to reply to another PNs that reached that state later.
- M_VTL: used by the leader to periodically disseminate the VTL schedule.
- M_LeaderAnnouncement: used by a PN in the ASCERTAINMENT state to announce that it is going to become VTL leader.
- M_IntersectionLeft: sent by any vehicle leaving an intersection.
- M_LeaderDesignation: sent by a leader when it finally gets the green light, to start the next leader election cycle. The leader can fill in a given field in this message to indicate the ID of a candidate to become the next leader (a PN that is known to stay within the VTL area long enough) to speed up the process.
- M_CancelVTL: used by a PN that accidentally assumed leadership after realizing there was a standing leader; the message reports the incident to the vehicles that received the green light in the last M_VTL from the duplicate leader.
- M_Hello: sent periodically by every vehicle since it enters the VTL area, indicating its distance to the intersection, its intended path, and whether it is interested in joining a given platoon.
- T_RequestWait: used by a PN in the REQUEST state to discard the existence of a standing VTL leader after sending an M_LeaderRequest message.
- T_Ascertainment: used by a PN in the ASCERTAINMENT state to discard the existence of a standing VTL leader after sending an M_LeaderAnnouncement message.
- T_VTLWait: used by leaders and non-leaders to control when to send or expect M_VTL messages.
- T_Hello: used by every PN to control when to send M_Hello messages.
- Every vehicle starts in the OUT OF INTERSECTION state. When it enters the VTL area, it switches to REQUEST, changes its VTL signal to amber and broadcasts an M_LeaderRequest message, starting the T_RequestWait timer. If it receives M_VTL or M_LeaderAnnouncement, the PN switches to NOT LEADER and changes its VTL signal according to the leader instructions; otherwise, it transitions into the ASCERTAINMENT state and broadcasts M_LeaderAnnouncement.
- From the ASCERTAINMENT state, the PN waits twice for confirmation of its leadership during the time defined by T_Ascertainment, re-broadcasting the M_LeaderAnnouncement after the first expiration. If it receives a message before T_Ascertainment expires twice (The message may be M_VTL or M_LeaderResponse, coming from the current leader, or M_LeaderAnnouncement, coming from other nodes that reached the ASCERTAINMENT state before), its state changes to NOT LEADER; otherwise, the PN is confirmed as leader and transitions into LEADER state. If an M_VTL or M_LeaderResponse message tells it about an earlier leader afterwards, the PN switches to NOT LEADER and broadcasts an M_CancelVTL message.
- When a vehicle in LEADER state gets the green light and proceeds to cross the intersection, it switches to GREEN LIGHT state and broadcasts M_LeaderDesignation to trigger a new leader designation process. This takes all the other nodes to REQUEST state, except—if present—the designated vehicle announced by the leader, which jumps directly to the second stage of the ASCERTAINMENT state to speed up the new election.
- A PN in NOT LEADER state uses T_VTLWait to detect the presence of a leader. The timer is restarted upon receipt of M_VTL. If it expires twice, the PN assumes the former leader’s withdrawal and switches to REQUEST state.
- When a PN exits the L1VN after receiving the green light, it sends an M_IntersectionLeft message, switching to the initial state OUT OF INTERSECTION.
4.3. VTL Computation and Platooning Maneuvers
- On the one hand, the VTL leaders check that information so that, when a platoon is about to arrive at the intersection, the arrival lane gets increased priority, giving the green light to a greater number of vehicles in every cycle (until the estimation time plus a little margin of error that depends on the distance of the platoon since the last announcement).
- On the other hand, vehicles interested in joining a platoon can check the estimated arrivals information and try to reach the intersection on time. The potential joiners include the ID of the platoon in their M_Hello messages, so the VTL leader can give green lights selectively to facilitate their incorporation at the end of the trains.
5. Experimental Evaluation
- Configuration 0 (traditional traffic lights only) provides the performance baseline, managing no platoons and no VTLs. Rather, there are 12 intersections governed by traditional traffic lights (Twelve intersections is nearly one quarter, in line with what we explained is common for big cities in Section 2). We implemented a SUMO module to provide three different policies for these traffic lights: a fixed-time policy (FT), the Max-Pressure (MP) feedback control of [34] and the Adaptive Max-Pressure (AMP) of [35]. Their operation was completely autonomous, not informed of the existence of platoons or any other communications.
- Configuration 1 (One-hop VTLs) is representative of the state-of-the-art, with no platoon management, but with VTLs running in each intersection according to the algorithm proposed in [14], with the implementation and parameterization of [20]. All communications among the vehicles are one-hop, implemented directly on top of IEEE 802.11p.
- Configuration 2 (traditional traffic lights + platoons) incorporates our proposal for platoon management only, with traditional traffic lights as in configuration 0. Nearby vehicles steadily exchange information about their routes (via one-hop broadcasting), and a platoon is formed (and announced in multiple hops, as presented in Section 4.1) wherever two consecutive cars find that they will be one in front of the other for 3 subsequent intersections or more. Any other vehicles consider joining a platoon if they will be in it for 2 road segments or more, but no one considers deviations from its intended route.
- Configuration 3 (VTLs + platoons) represents the complete proposal of this paper, with the same platoon joining policy of configuration 2 and the platoon-aware VTL management procedures of Section 4.2 and Section 4.3.
6. Discussion
7. Conclusions and Future Work
Author Contributions
Funding
Conflicts of Interest
Abbreviations
| V2V | Vehicle-to-Vehicle |
| V2I | Vehicle-to-Infrastructure |
| VANET | Vehicular Ad-hoc Network |
| PN | Physical Node |
| VN | Virtual Node |
| PSI | Persistent State Information |
| VTL | Virtual Traffic Lights |
| VNAODV | Ad hoc On-Demand Distance Vector on Virtual Nodes |
| VNIBR-R | Intersection-Based Routing on Virtual Nodes—Reactive |
| VNIBR-P | Intersection-Based Routing on Virtual Nodes—Proactive |
| VNIBR-E | Intersection-Based Routing on Virtual Nodes—Encounter-based |
| L1VN | Level 1 Virtual Node |
| L2VN | Level 2 Virtual Node |
| L3VN | Level 3 Virtual Node |
| FT | Fixed-time |
| MP | Max-Pressure |
| AMP | Adaptive Max-Pressure |
| GPS | Global Positioning System |
References
- Kyriakidis, M.; Van de Weijer, C.; Van Arem, B.; Happee, R. The deployment of advanced driver assistance systems in Europe. In Proceedings of the 22nd ITS World Congress, Bordeaux, France, 5–9 October 2015. [Google Scholar]
- Gerla, M.; Kleinrock, L. Vehicular networks and the future of the mobile Internet. Comput. Netw. 2011, 55, 457–469. [Google Scholar] [CrossRef]
- U.S. Deparment of Energy. Study of the Potential Energy Consumption Impacts of Connected and Automated Vehicles; U.S. Deparment of Energy: Washington, DC, USA, 2017.
- Chang, H.; Lin, H.; Hong, Z.; Lin, T. A Novel Algorithm for Searching Parking Space in Vehicle Ad Hoc Networks. In Proceedings of the 2014 Tenth International Conference on Intelligent Information Hiding and Multimedia Signal Processing, Kitakyushu, Japan, 27–29 August 2014. [Google Scholar]
- Zhao, H.; Lu, L.; Song, C.; Wu, Y. IPARK: Location-aware-based intelligent parking guidance over infrastructureless VANETs. Int. J. Distrib. Sens. Netw. 2012, 8, 280515. [Google Scholar] [CrossRef]
- Litman, T. Autonomous Vehicle Implementation Predictions—Implications for transport planning. In Proceedings of the Transportation Research Board 94th Annual Meeting, Washington, DC, USA, 11–15 January 2015. [Google Scholar]
- Ferreira, M.; d’Orey, P.M. On the impact of virtual traffic lights on carbon emissions mitigation. IEEE Trans. Intell. Transp. Syst. 2012, 13, 284–295. [Google Scholar] [CrossRef]
- Al Alam, A.; Gattami, A.; Johansson, K.H. An experimental study on the fuel reduction potential of heavy duty vehicle platooning. In Proceedings of the 13rd International IEEE Conference on Intelligent Transportation Systems (ITSC), Madeira Island, Portugal, 19–22 September 2010; pp. 306–311. [Google Scholar]
- Davila, A.; Aramburu, E.; Freixas, A. Making the best out of aerodynamics: Platoons. In Proceedings of the SAE 2013 World Congress and Exhibition, Detroit, MI, USA, 16–18 April 2013. [Google Scholar]
- Van Arem, B.; Van Driel, C.J.; Visser, R. The impact of cooperative adaptive cruise control on traffic-flow characteristics. IEEE Trans. Intell. Transp. Syst. 2006, 7, 429–436. [Google Scholar] [CrossRef]
- Kavathekar, P.; Chen, Y. Vehicle platooning: A brief survey and categorization. In Proceedings of the International Design Engineering Technical Conferences and Computers and Information in Engineering Conference, Washington, DC, USA, 28–31 August 2011; pp. 829–845. [Google Scholar]
- Bravo-Torres, J.; López-Nores, M.; Blanco-Fernández, Y.; Pazos-Arias, J.; Ramos-Cabrer, M.; Gil-Solla, A. Optimising Reactive Routing over Virtual Nodes in VANETs. IEEE Trans. Veh. Technol. 2015, 65, 2274–2294. [Google Scholar] [CrossRef]
- Saiáns-Vázquez, J.; López-Nores, M.; Blanco-Fernández, Y.; Ordóñez-Morales, E.; Bravo-Torres, J.; Pazos-Arias, J. Efficient and viable intersection-based routing in VANETs on top of a virtualization layer. Ann. Telecommun. 2018, 73, 317–328. [Google Scholar] [CrossRef]
- Ferreira, M.; Fernandes, R.; Conceição, H.; Viriyasitavat, W.; Tonguz, O.K. Self-organized traffic control. In Proceedings of the 7th ACM International Workshop on Vehicular Internetworking (VANET), Chicago, IL, USA, 20–24 September 2010; pp. 85–90. [Google Scholar]
- National Transportation Operations Coalition (NTOC). National Traffic Signal Report Card; National Transportation Operations Coalition: Washington, DC, USA, 2012. [Google Scholar]
- Pappis, C.P.; Mamdani, E.H. A fuzzy logic controller for a traffic junction. IEEE Trans. Syst. Man Cybern. 1977, 7, 707–717. [Google Scholar] [CrossRef]
- Chiu, S.; Chand, S. Adaptive traffic signal control using fuzzy logic. In Proceedings of the 2nd IEEE International Conference on Fuzzy Systems, San Francisco, CA, USA, 28 March–1 April 1993; pp. 1371–1376. [Google Scholar]
- Spall, J.C.; Chin, D.C. Traffic-responsive signal timing for system-wide traffic control. Transp. Res. Part C Emerg. Technol. 1997, 5, 153–163. [Google Scholar] [CrossRef]
- Tielert, T.; Killat, M.; Hartenstein, H.; Luz, R.; Hausberger, S.; Benz, T. The impact of traffic-light-to-vehicle communication on fuel consumption and emissions. In Proceedings of the Internet of Things (IOT) Conference, Tokyo, Japan, 29 November–1 December 2010; pp. 1–8. [Google Scholar]
- Bazzi, A.; Zanella, A.; Masini, B.M.; Pasolini, G. A distributed algorithm for virtual traffic lights with IEEE 802.11p. In Proceedings of the 2014 European Conference on Networks and Communications (EuCNC), Bologna, Italy, 23–26 June 2014; pp. 1–5. [Google Scholar]
- Chandler, R.E.; Herman, R.; Montroll, E.W. Traffic dynamics: Studies in car following. Oper. Res. 1958, 6, 165–184. [Google Scholar] [CrossRef]
- Bauer, H.J.; White, R.A.; Tobin, R.L. Evaluation of organised bus platooning in an urban area—Results of an experiment in Rochester, New York. Traffic Eng. Control 1975, 16, 314–316. [Google Scholar]
- Varaiya, P. Smart cars on smart roads: problems of control. IEEE Trans. Autom. Control 1993, 38, 195–207. [Google Scholar] [CrossRef]
- Raza, H.; Ioannou, P. Vehicle following control design for automated highway systems. IEEE Control Syst. 1996, 16, 43–60. [Google Scholar]
- Rajamani, R.; Tan, H.S.; Law, B.K.; Zhang, W.B. Demonstration of integrated longitudinal and lateral control for the operation of automated vehicles in platoons. IEEE Trans. Control Syst. Technol. 2000, 8, 695–708. [Google Scholar] [CrossRef]
- Fernandes, P.; Nunes, U. Multiplatooning leaders positioning and cooperative behavior algorithms of communicant automated vehicles for high traffic capacity. IEEE Trans. Intell. Transp. Syst. 2015, 16, 1172–1187. [Google Scholar] [CrossRef]
- Robinson, T.; Chan, E.; Coelingh, E. Operating platoons on public motorways: An introduction to the sartre platooning programme. In Proceedings of the 17th World Congress on Intelligent Transport Systems, Busan, Korea, 25–29 August 2010; Volume 1, p. 12. [Google Scholar]
- Lioris, J.; Pedarsani, R.; Tascikaraoglu, F.; Varaiya, P. Doubling throughput in urban roads by platooning. IFAC-PapersOnLine 2016, 49, 49–54. [Google Scholar] [CrossRef]
- Münst, W.; Dannheim, C.; Mäder, M.; Gay, N.; Malnar, B.; Al-Mamun, M.; Icking, C. Virtual traffic lights: Managing intersections in the cloud. In Proceedings of the 7th International Workshop on Reliable Networks Design and Modeling (RNDM), Munich, Germany, 5–7 October 2015; pp. 329–334. [Google Scholar]
- ATA Technology and Maintenance Council. Automated Driving and Platooning Issues and Opportunities; ATA Technology and Maintenance Council: Arlington, VA, USA, 2015. [Google Scholar]
- Al-Sultann Saif, M.; Al-Doori Moath, H.; Al-Bayatti Ali, Z. A comprehensive survey on vehicular Ad Hoc network. J. Netw. Comput. Appl. 2014, 37, 380–392. [Google Scholar] [CrossRef]
- Neudecker, T.; An, N.; Tonguz, O.K.; Gaugel, T.; Mittag, J. Feasibility of virtual traffic lights in non-line-of-sight environments. In Proceedings of the 9th ACM International Workshop on Vehicular Internetworking, Systems and Applications (VANET), Ambleside, UK, 25–29 June 2012; pp. 103–106. [Google Scholar]
- Sommer, C.; German, R.; Dressler, F. Bidirectionally Coupled Network and Road Traffic Simulation for Improved IVC Analysis. IEEE Trans. Mob. Comput. 2011, 10, 3–15. [Google Scholar] [CrossRef]
- Varaiya, P. Max Pressure control of a network of signalized intersections. Transp. Res. Part C Emerg. Technol. 2013, 36, 177–195. [Google Scholar] [CrossRef]
- Lioris, J.; Kurzhanskiy, A.; Varaiya, P. Adaptive Max Pressure Control of Network of Signalized Intersections. IFAC-PapersOnLine 2016, 49, 19–24. [Google Scholar] [CrossRef]
- Segata, M.; Joerer, S.; Bloessl, B.; Sommer, C.; Dressler, F.; Lo Cigno, R. PLEXE: A Platooning Extension for Veins. In Proceedings of the 6th IEEE Vehicular Networking Conference (VNC), Paderborn, Germany, 3–5 December 2014; pp. 53–60. [Google Scholar]
- Wu, J. A Simulation Study on Using the Virtual Node Layer to Implement Efficient and Reliable MANET Protocols. Ph.D. Thesis, The City University of New York, New York, NY, USA, 2011. [Google Scholar]
- Brown, M.; Gilbert, S.; Lynch, N.; Newport, C.; Nolte, T.; Spindel, M. The virtual node layer: A programming abstraction for wireless sensor networks. ACM SIGBED Rev. 2007, 4, 7–12. [Google Scholar] [CrossRef]
- Keller, M.; Hausberger, S.; Matzer, C.; Wuthrich, P.; Notter, B. Handbook Emission Factors for Road Transport—Version 3.3. 2017. Available online: http://www.hbefa.net (accessed on 11 November 2017).
- Dorri, A.; Steger, M.; Kanhere, S.; Jurdak, R. BlockChain: A Distributed Solution to Automotive Security and Privacy. IEEE Commun. Mag. 2013, 55, 119–125. [Google Scholar] [CrossRef]






| All Cars | Platoon Members | |||||
|---|---|---|---|---|---|---|
| Travel Time | Fuel Consum. | Travel Time | Fuel Consum. | Avg. Platoon Length | ||
| Configuration 1 (One-hop VTLs) | 0.961 | 0.914 | N/A | N/A | N/A | |
| Configuration 2 (Traditional traffic lights + platoons) | VNIBR-R | 0.996 | 0.993 | 0.931 | 0.947 | 2.18 |
| VNIBR-P | 0.997 | 0.994 | 0.939 | 0.945 | 2.11 | |
| VNIBR-E | 0.996 | 0.994 | 0.933 | 0.949 | 2.13 | |
| VNAODV | 0.999 | 0.997 | 0.941 | 0.951 | 2.04 | |
| Configuration 3 (VTLs + platoons) | VNIBR-R | 0.933 | 0.878 | 0.364 | 0.401 | 3.14 |
| VNIBR-P | 0.954 | 0.886 | 0.445 | 0.496 | 3.22 | |
| VNIBR-E | 0.941 | 0.882 | 0.397 | 0.427 | 3.11 | |
| VNAODV | 0.968 | 0.913 | 0.686 | 0.740 | 2.64 | |
| All Cars | Platoon Members | |||||
|---|---|---|---|---|---|---|
| Travel Time | Fuel Consum. | Travel Time | Fuel Consum. | Avg. Platoon Length | ||
| Configuration 1 (One-hop VTLs) | 0.947 | 0.904 | N/A | N/A | N/A | |
| Configuration 2 (Traditional traffic lights + platoons) | VNIBR-R | 0.998 | 0.997 | 0.954 | 0.960 | 2.21 |
| VNIBR-P | 0.997 | 0.996 | 0.947 | 0.971 | 2.28 | |
| VNIBR-E | 0.998 | 0.997 | 0.956 | 0.962 | 2.18 | |
| VNAODV | 0.999 | 0.998 | 0.976 | 0.981 | 2.09 | |
| Configuration 3 (VTLs + platoons) | VNIBR-R | 0.918 | 0.861 | 0.357 | 0.402 | 4.15 |
| VNIBR-P | 0.909 | 0.870 | 0.257 | 0.286 | 4.88 | |
| VNIBR-E | 0.914 | 0.867 | 0.313 | 0.252 | 4.45 | |
| VNAODV | 0.932 | 0.889 | 0.485 | 0.506 | 3.25 | |
| All Cars | Platoon Members | |||||
|---|---|---|---|---|---|---|
| Travel Time | Fuel Consum. | Travel Time | Fuel Consum. | Avg. Platoon Length | ||
| Configuration 1 (One-hop VTLs) | 0.943 | 0.872 | N/A | N/A | N/A | |
| Configuration 2 (Traditional traffic lights + platoons) | VNIBR-R | 0.999 | 0.998 | 0.987 | 0.991 | 2.19 |
| VNIBR-P | 0.998 | 0.997 | 0.981 | 0.991 | 2.26 | |
| VNIBR-E | 0.998 | 0.997 | 0.989 | 0.992 | 2.13 | |
| VNAODV | 0.999 | 0.999 | 0.994 | 0.995 | 2.07 | |
| Configuration 3 (VTLs + platoons) | VNIBR-R | 0.931 | 0.851 | 0.272 | 0.329 | 3.54 |
| VNIBR-P | 0.950 | 0.878 | 0.138 | 0.198 | 3.77 | |
| VNIBR-E | 0.937 | 0.877 | 0.224 | 0.251 | 3.61 | |
| VNAODV | 0.944 | 0.880 | 0.319 | 0.362 | 3.15 | |
© 2018 by the authors. Licensee MDPI, Basel, Switzerland. This article is an open access article distributed under the terms and conditions of the Creative Commons Attribution (CC BY) license (http://creativecommons.org/licenses/by/4.0/).
Share and Cite
Saiáns-Vázquez, J.V.; Ordóñez-Morales, E.F.; López-Nores, M.; Blanco-Fernández, Y.; Bravo-Torres, J.F.; Pazos-Arias, J.J.; Gil-Solla, A.; Ramos-Cabrer, M. Intersection Intelligence: Supporting Urban Platooning with Virtual Traffic Lights over Virtualized Intersection-Based Routing. Sensors 2018, 18, 4054. https://doi.org/10.3390/s18114054
Saiáns-Vázquez JV, Ordóñez-Morales EF, López-Nores M, Blanco-Fernández Y, Bravo-Torres JF, Pazos-Arias JJ, Gil-Solla A, Ramos-Cabrer M. Intersection Intelligence: Supporting Urban Platooning with Virtual Traffic Lights over Virtualized Intersection-Based Routing. Sensors. 2018; 18(11):4054. https://doi.org/10.3390/s18114054
Chicago/Turabian StyleSaiáns-Vázquez, José Víctor, Esteban Fernando Ordóñez-Morales, Martín López-Nores, Yolanda Blanco-Fernández, Jack Fernando Bravo-Torres, José Juan Pazos-Arias, Alberto Gil-Solla, and Manuel Ramos-Cabrer. 2018. "Intersection Intelligence: Supporting Urban Platooning with Virtual Traffic Lights over Virtualized Intersection-Based Routing" Sensors 18, no. 11: 4054. https://doi.org/10.3390/s18114054
APA StyleSaiáns-Vázquez, J. V., Ordóñez-Morales, E. F., López-Nores, M., Blanco-Fernández, Y., Bravo-Torres, J. F., Pazos-Arias, J. J., Gil-Solla, A., & Ramos-Cabrer, M. (2018). Intersection Intelligence: Supporting Urban Platooning with Virtual Traffic Lights over Virtualized Intersection-Based Routing. Sensors, 18(11), 4054. https://doi.org/10.3390/s18114054

