A Behaviour Monitoring System (BMS) for Ambient Assisted Living
Abstract
1. Introduction
2. Monitoring Human Behaviour
2.1. Monitoring Activities of Daily Living (ADLs)
2.1.1. Sensing Technologies
2.1.2. Activity Classification
2.2. Monitoring Location Context
2.2.1. Indoor Location
2.2.2. Outdoor Location
2.3. Detection of Abnormal Behaviour
3. Behaviour Monitoring System (BMS)
3.1. Learning Module
3.2. The Model
3.2.1. Transition Matrix
3.2.2. Global Activity (AG)
3.2.3. Inter-Room Activity (AE)
3.2.4. Intra-Room Activity (AA)
3.2.5. Intra-Room Continuous Stay (CS)
3.3. Detection Module
3.3.1. Estimator
3.3.2. Automaton
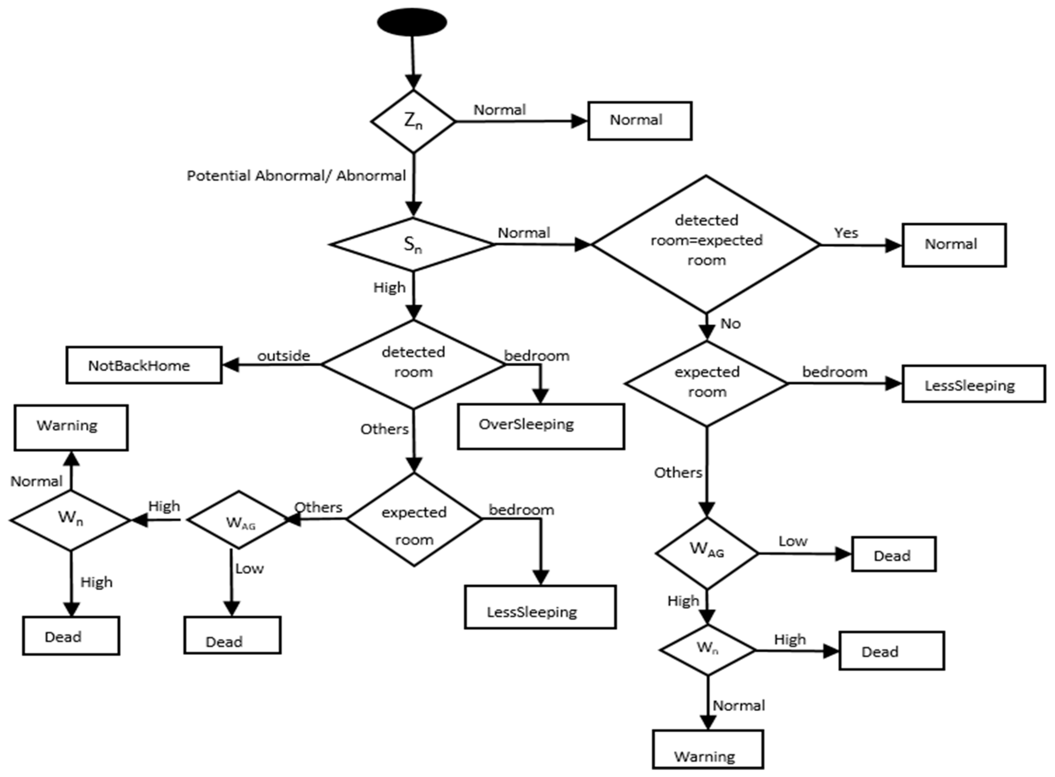
3.4. Classification of Abnormal Behaviour
- Zn: represents the automaton’s output (Normal, Potential Abnormal, Abnormal).
- Sn: represents the classification of the detected longest continuous stay (Normal or High). The detected longest stay is “Normal” if its value is less than the expected longest stay value from the model; otherwise, it is “High”.
- Detected room: represents the room where the person was detected.
- Expected room: represents the room where the person is expected to be according to the model.
- WAG: represents the weighted Global Activity. It is computed based on the current and previous time intervals from the model (Equation (8)).
- Wn: represents the classification of the weighted Global Activity (WAG). The individual classification of the WAG and the sampled global activity (SAG) at the current time. The table below (Table 3) shows the matching matrix used to come up with the final classification for Wn. The sign √ means Normal and 〤 means Abnormal. The values in the matrix are based on how closed WAG and SAG are to the max Global activity from the mode:where denotes the elapsed time in the current time interval (in minutes) and denotes the length of the time interval (e.g., 60 min).
4. Experiments
4.1. Datasets
4.1.1. Synthetic
4.1.2. Aruba
4.2. Settings
5. Results and Discussion
5.1. Learning Module
5.2. Anomaly Detection Delay (ADD)
5.3. Anomaly Confirmation Time (ACT).
5.4. Average Number of False Positive Alerts (FP)
5.5. Model Adaptation
5.6. Classification of Abnormal Behaviour
6. Challenges and Issues
6.1. Elderly Acceptance
6.2. Data Collection and Representation
6.3. Privacy
6.4. Cost
6.5. Service Quality
7. Conclusions
Acknowledgments
Author Contributions
Conflicts of Interest
References
- Lowe, S.A.; ÓLaighin, G. Monitoring human health behaviour in one’s living environment: A technological review. Med. Eng. Phys. 2014, 36, 147–168. [Google Scholar] [CrossRef] [PubMed]
- Steele, R.; Lo, A.; Secombe, C.; Wong, Y.K. Elderly persons’ perception and acceptance of using wireless sensor networks to assist healthcare. Int. J. Med. Inform. 2009, 78, 788–801. [Google Scholar] [CrossRef] [PubMed]
- Chen, M.; Ma, Y.; Song, J.; Lai, C.F.; Hu, B. Smart Clothing: Connecting Human with Clouds and Big Data for Sustainable Health Monitoring. Mob. Netw. Appl. 2016, 21, 825–845. [Google Scholar] [CrossRef]
- Reeder, B.; David, A. Health at Hand: A Systematic Review of Smart Watch Uses for Health and Wellness. J. Biomed. Inform. 2016, 63, 269–276. [Google Scholar] [CrossRef] [PubMed]
- Debes, C.; Merentitis, A.; Sukhanov, S.; Niessen, M.; Frangiadakis, N.; Bauer, A. Monitoring Activities of Daily Living in Smart Homes. IEEE Signal Process. Mag. 2016, 33, 81–94. [Google Scholar] [CrossRef]
- Reisberg, B.; Finkel, S.; Overall, J.; Schmidt-Gollas, N.; Kanowski, S.; Lehfeld, H.; Hulla, F.; Sclan, S.G.; Wilms, H.-U.; Heininger, K.; et al. The Alzheimers Disease Activities of Daily Living International Scale (ADL-IS). Int. Psychogeriatr. 2001, 13, 163–181. [Google Scholar] [CrossRef] [PubMed]
- Aztiria, A.; Farhadi, G.; Aghajan, H. User behavior shift detection in ambient assisted living environments. JMIR mHealth uHealth 2013, 1, e6. [Google Scholar] [CrossRef] [PubMed]
- Bucks, R.S.; Ashworth, D.L.; Wilcock, G.K.; Siegfried, K. Assessment of Activities of Daily Living in Dementia: Development of the BristolActivities of Daily Living Scale. Age Ageing 1996, 26, 113–120. [Google Scholar] [CrossRef]
- Iavarone, A.; Milan, G.; Vargas, G.; Lamenza, F.; de Falco, C.; Gallotta, G.; Postiglione, A. Role of functional performance in diagnosis of dementia in elderly people with low educational level living in Southern Italy. Aging Clin. Exp. Res. 2007, 19, 104–109. [Google Scholar] [CrossRef] [PubMed]
- Galambos, C.; Skubic, M.; Wang, S.; Rantz, M. Management of dementia and depression utilizing in-home passive sensor data. Gerontechnology 2013, 11, 457–468. [Google Scholar] [CrossRef] [PubMed]
- Rantz, M.J.; Skubic, M.; Koopman, R.J.; Phillips, L.; Alexander, G.L.; Miller, S.J.; Guevara, R.D. Using sensor networks to detect urinary tract infections in older adults. In Proceedings of the 2011 IEEE 13th International Conference on e-Health Networking, Applications and Services (Healthcom), Columbia, MO, USA, 13–15 June 2011; pp. 142–149. [Google Scholar]
- Eldib, M.; Deboeverie, F.; Philips, W.; Aghajan, H. Sleep analysis for elderly care using a low-resolution visual sensor network. In Lecture Notes in Computer Science (Including Subseries Lecture Notes in Artificial Intelligence and Lecture Notes in Bioinformatics); Springer International Publishing: Cham, Switzerland, 2015; Volume 9277, pp. 26–38. [Google Scholar]
- Zhang, T.; Fu, W.; Ye, J.; Fischer, M. Learning movement patterns of the occupant in smart home environments: An unsupervised learning approach. J. Ambient Intell. Humaniz. Comput. 2017, 8, 133–146. [Google Scholar] [CrossRef]
- Khan, A.M.; Lee, Y.K.; Lee, S.Y. Accelerometer’s position free human activity recognition using a hierarchical recognition model. In Proceedings of the 12th IEEE International Conference on e-Health Networking Applications and Services (Healthcom), Lyon, France, 1–3 July 2010; pp. 296–301. [Google Scholar]
- Garcia-Ceja, E.; Brena, R.; Carrasco-Jimenez, J.; Garrido, L. Long-Term Activity Recognition from Wristwatch Accelerometer Data. Sensors 2014, 14, 22500–22524. [Google Scholar] [CrossRef] [PubMed]
- Li, Q.; Stankovic, J.A.; Hanson, M.A.; Barth, A.T.; Lach, J.; Zhou, G. Accurate, fast fall detection using gyroscopes and accelerometer-derived posture information. In Proceedings of the 2009 6th International Workshop on Wearable and Implantable Body Sensor Networks, Berkeley, CA, USA, 3–5 June 2009; pp. 138–143. [Google Scholar]
- Van Laerhoven, K.; Kilian, D.; Schiele, B. Using rhythm awareness in long-term activity recognition. In Proceedings of the 12th IEEE International Symposium on Wearable Computers, Pittsburgh, PA, USA, 28 September–1 October 2008; pp. 63–66. [Google Scholar]
- Do, T.M.T.; Gatica-Perez, D. Where and what: Using smartphones to predict next locations and applications in daily life. Pervasive Mob. Comput. 2014, 12, 79–91. [Google Scholar] [CrossRef]
- Kwapisz, J.; Weiss, G.; Moore, S. Activity recognition using cell phone accelerometers. ACM SigKDD Explor. Newsl. 2011, 12, 74–82. [Google Scholar] [CrossRef]
- Maekawa, T.; Kishino, Y.; Sakurai, Y.; Suyama, T. Activity recognition with hand-worn magnetic sensors. Pers. Ubiquit. Comput. 2013, 17, 1085–1094. [Google Scholar] [CrossRef]
- Philipose, M.; Fishkin, K.P.; Perkowitz, M.; Patterson, D.J.; Fox, D.; Kautz, H.; Hähnel, D. Inferring activities from interactions with objects. IEEE Pervasive Comput. 2004, 3, 50–57. [Google Scholar] [CrossRef]
- Buettner, M.; Prasad, R.; Philipose, M.; Wetherall, D. Recognizing Daily Activities with RFID-Based Sensors. In Proceeding of the 11th International Conference on Ubiquitous Computing, Orlando, FL, USA, 30 September–3 October 2009; 2009; pp. 51–60. [Google Scholar]
- Sprint, G.; Weeks, D.; Borisov, V.; Cook, D. Wearable sensors in ecological rehabilitation environments. In Proceedings of the 2014 ACM International Joint Conference on Pervasive and Ubiquitous Computing Adjunct Publication (UbiComp 2014 Adjunct), Seattle, WA, USA, 13–17 September 2014; pp. 163–166. [Google Scholar]
- Forkan, A.R.M.; Khalil, I.; Tari, Z.; Foufou, S.; Bouras, A. A context-aware approach for long-term behavioural change detection and abnormality prediction in ambient assisted living. Pattern Recognit. 2014, 48, 628–641. [Google Scholar] [CrossRef]
- Virone, G.; Alwan, M.; Dalal, S.; Kell, S.W.; Turner, B.; Stankovic, J.A.; Felder, R. Behavioral patterns of older-adults in assisted living. IEEE Trans. Inf. Technol. Biomed. 2008, 12, 387–398. [Google Scholar] [CrossRef] [PubMed]
- Tyrer, H.W.; Aud, M.A.; Alexander, G.; Skubic, M.; Rantz, M. Early detection of health changes in older adults. In Proceedings of the 29th Annual International Conference of the IEEE Engineering in Medicine and Biology Society, Lyon, France, 23–26 August 2007; pp. 4045–4048. [Google Scholar]
- Tapia, E.M.; Intille, S.S.; Larson, K. Activity Recognition in the Home Using Simple and Ubiquitous Sensors. In Proceedings of the International Conference on Pervasive Computing, Linz/Vienna, Austria, 21–23 April 2004; pp. 158–175. [Google Scholar]
- Pham, V.T.; Qiu, Q.; Wai, A.A.P.; Biswas, J. Application of ultrasonic sensors in a smart environment. Pervasive Mob. Comput. 2007, 3, 180–207. [Google Scholar] [CrossRef]
- Lim, J.; Jang, H.; Jang, J.; Park, S.-J. Daily activity recognition system for the elderly using pressure sensors. In Proceedings of the 30th Annual International Conference of the IEEE Engineering in Medicine and Biology Society, Vancouver, BC, Canada, 21–24 August 2008; pp. 5188–5191. [Google Scholar]
- Hu, L.; Chen, Y.; Wang, S.; Jia, L. A Nonintrusive and single-point infrastructure-mediated sensing approach for water-use activity recognition. In Proceedings of the 2013 IEEE 10th International Conference on High Performance Computing and Communications & 2013 IEEE International Conference on Embedded and Ubiquitous Computing, Zhangjiajie, China, 13–15 November 2013; pp. 2120–2126. [Google Scholar]
- Hevesi, P.; Wille, S.; Pirkl, G.; Wehn, N.; Lukowicz, P. Monitoring household activities and user location with a cheap, unobtrusive thermal sensor array. In Proceedings of the 2014 ACM International Joint Conference on Pervasive and Ubiquitous Computing, Seattle, WA, USA, 13–17 September 2014; pp. 141–145. [Google Scholar]
- Hunt, T.D.; Rajendran, D.; Nikora, M.; Bennett, S.; Fendall, A. A Minimally Intrusive Monitoring System That Utilizes Electricity Consumption as a Proxy for Wellbeing. Available online: http://www.citrenz.ac.nz/jacit/JACIT1802/2014Hunt_Monitoring.pdf (accessed on 11 August 2017).
- Tsukiyama, T. In-home health monitoring system for solitary elderly. Procedia Comput. Sci. 2015, 63, 229–235. [Google Scholar] [CrossRef]
- Aipperspach, R.; Cohen, E.; Canny, J. Modeling human behavior from simple sensors in the home. In Lecture Notes in Computer Science (Including Subseries Lecture Notes in Artificial Intelligence and Lecture Notes in Bioinformatics); Springer International Publishing: Cham, Switzerland, 2006; Volume 3968, pp. 337–348. [Google Scholar]
- Popescu, M.; Member, S.; Li, Y.; Skubic, M.; Rantz, M. An acoustic fall detector system that uses sound height information to reduce the false alarm rate. Conf. Proc. IEEE Eng. Med. Biol. Soc. 2008, 2008, 4628–4631. [Google Scholar] [PubMed]
- Fleury, A.; Vacher, M.; Noury, N.; Member, S. SVM-based multimodal classification of activities of daily living in health smart homes: Sensors, algorithms, first experimental results. IEEE Trans. Inf. Technol. Biomed. 2010, 14, 274–283. [Google Scholar] [CrossRef] [PubMed]
- Ordóñez, F.J.; de Toledo, P.; Sanchis, A. Activity recognition using hybrid generative/discriminative models on home environments using binary sensors. Sensors 2013, 13, 5460–5477. [Google Scholar] [PubMed]
- Kaluža, B.; Gams, M. Analysis of Daily-Living Dynamics. J. Ambient Intell. Smart Environ. 2012, 4, 403–413. [Google Scholar]
- Medjahed, H.; Istrate, D.; Boudy, J.; Dorizzi, B. Human activities of daily living recognition using fuzzy logic for elderly home monitoring. In Proceedings of the 2009 IEEE 17th International Conference on Fuzzy Systems (FUZZ-IEEE), Jeju Island, Korea, 20–24 August 2009; Volume 33, pp. 2001–2006. [Google Scholar]
- Ordóñez, F.J.; de Toledo, P.; Sanchis, A. Sensor-based Bayesian detection of anomalous living patterns in a home setting. Pers. Ubiquitous Comput. 2015, 19, 259–270. [Google Scholar] [CrossRef]
- Cheng, B.C.; Tsai, Y.A.; Liao, G.T.; Byeon, E.S. HMM machine learning and inference for Activities of Daily Living recognition. J. Supercomput. 2010, 54, 29–42. [Google Scholar] [CrossRef]
- Candás, J.L.C.; Peláez, V.; López, G.; Fernández, M.Á.; Álvarez, E.; Díaz, G. An automatic data mining method to detect abnormal human behaviour using physical activity measurements. Pervasive Mob. Comput. 2014, 15, 228–241. [Google Scholar] [CrossRef]
- Zhu, C.; Sheng, W. Motion- and location-based online human daily activity recognition. Pervasive Mob. Comput. 2011, 7, 256–269. [Google Scholar] [CrossRef]
- Umlauf, M.G.; Chasens, E.R.; Greevy, R.A.; Arnold, J.; Burgio, K.L.; Pillion, D.J. Obstructive sleep apnea, nocturia and polyuria in older adults. Sleep 2004, 27, 139–144. [Google Scholar] [CrossRef] [PubMed]
- Hoa, X.; Le, B.; di Mascolo, M.; Gouin, A.; Noury, N.; Member, S.; Platform, A. Health Smart Home for elders–A tool for automatic recognition of activities of daily living. In Proceedings of the 30th Annual International Conference of the IEEE Engineering in Medicine and Biology Society (EMBC), Vancouver, BC, Canada, 20–25 August 2008; pp. 3316–3319. [Google Scholar]
- Hanser, F.; Gruenerbl, A.; Rodegast, C.; Lukowicz, P. Design and real life deployment of a pervasive monitoring system for dementia patients. In Proceedings of the 2nd International Conference on Pervasive Computing Technologies for Healthcare (PervasiveHealth 2008), Tampere, Finland, 30 January–1 February 2008; pp. 279–280. [Google Scholar]
- Helal, S.; Winkler, B.; Lee, C.; Kaddoura, Y.; Ran, L.; Giraldo, C.; Kuchibhotla, S.; Mann, W. Enabling location-aware pervasive computing applications for the elderly. In Proceedings of the First Ieee International Conference on Pervasive Computing and Communications, Fort Worth, TX, USA, 23–26 March 2003; pp. 531–536. [Google Scholar]
- Shoval, N.; Auslander, G.; Cohen-Shalom, K.; Isaacson, M.; Landau, R.; Heinik, J. What can we learn about the mobility of the elderly in the GPS era? J. Transp. Geogr. 2010, 18, 603–612. [Google Scholar] [CrossRef]
- Lin, Q.; Zhang, D.; Connelly, K.; Ni, H.; Yu, Z.; Zhou, X. Disorientation detection by mining GPS trajectories for cognitively-impaired elders. Pervasive Mob. Comput. 2014, 19, 71–85. [Google Scholar] [CrossRef]
- Lin, M.; Hsu, W.-J. Mining GPS data for mobility patterns: A survey. Pervasive Mob. Comput. 2014, 12, 1–16. [Google Scholar] [CrossRef]
- Chandola, V. Anomaly Detection: A Survey. ACM Comput. Surv. 2009, 41, 15. [Google Scholar] [CrossRef]
- Avci, A.; Bosch, S.; Marin-Perianu, M.; Marin-Perianu, R.; Havinga, P. Activity Recognition Using Inertial Sensing for Healthcare, Wellbeing and Sports Applications: A Survey. In Proceedings of the ARCS 2010: 23rd International Conference on Architecture of Computing Systems, Hannover, Germany, 22–25 February 2010; pp. 1–10. [Google Scholar]
- Mubashir, M.; Shao, L.; Seed, L. A survey on fall detection: Principles and approaches. Neurocomputing 2013, 100, 144–152. [Google Scholar] [CrossRef]
- Tao, S.; Kudo, M.; Nonaka, H. Privacy-preserved behavior analysis and fall detection by an infrared ceiling sensor network. Sensors 2012, 12, 16920–16936. [Google Scholar] [CrossRef] [PubMed]
- Moshtaghi, M.; Zukerman, I.; Russell, R.A. Statistical models for unobtrusively detecting abnormal periods of inactivity in older adults. User Model. User Adapt. Interact. 2015, 25, 231–265. [Google Scholar] [CrossRef]
- Cuddihy, P.; Weisenberg, J.; Graichen, C.; Ganesh, M. Algorithm to automatically detect abnormally long periods of inactivity in a home. In Proceedings of the 1st ACM SIGMOBILE International Workshop on Systems and Networking Support for Healthcare and Assisted Living Environments, San Juan, Puerto Rico, 11 June 2007; pp. 89–94. [Google Scholar]
- Shin, J.H.; Lee, B.; Park, K.S.; Member, S. Detection of abnormal living patterns for elderly living alone using support vector data description. IEEE Trans. Inf. Technol. Biomed. 2011, 15, 438–448. [Google Scholar] [CrossRef] [PubMed]
- Eldib, M.; Deboeverie, F.; Philips, W.; Aghajan, H. Behavior analysis for elderly care using a network of low-resolution visual sensors. J. Electron. Imag. 2016, 25, 041003. [Google Scholar] [CrossRef]
- Cook, D.J. Learning Setting-Generalized Activity Models for Smart Spaces. IEEE Intell. Syst. 2012, 27, 32–38. [Google Scholar] [CrossRef] [PubMed]
- Ni, Q.; Hernando, A.G.; de la Cruz, I. The Elderly’s Independent Living in Smart Homes: A Characterization of Activities and Sensing Infrastructure Survey to Facilitate Services Development. Sensors 2015, 15, 11314. [Google Scholar] [CrossRef] [PubMed]
- Khusainov, R.; Azzi, D.; Achumba, I.E.; Bersch, S.D. Real-time human ambulation, activity, physiological monitoring: Taxonomy of issues, techniques, applications, challenges and limitations. Sensors 2013, 13, 12852–12902. [Google Scholar] [CrossRef] [PubMed]
- Larizza, M.; Zukerman, I.; Bohnert, F.; Russell, R.A.; Busija, L.; Albrecht, D.W.; Rees, G. Studies to determine user requirements regarding in-home monitoring systems. In Lecture Notes in Computer Science (Including Subseries Lecture Notes in Artificial Intelligence and Lecture Notes in Bioinformatics); Springer International Publishing: Cham, Switzerland, 2012; Volume 7379, pp. 139–150. [Google Scholar]
- Rialle, V.; Ollivet, C.; Guigui, C.; Hervé, C. What Do family caregivers of Alzheimer’s disease patients desire in smart home technologies? Contrasted results of a wide survey. Methods Inf. Med. 2008, 47, 63–69. [Google Scholar] [PubMed]
- Yared, R.; Abdulrazak, B. Ambient Technology to Assist Elderly People in Indoor Risks. Computers 2016, 5, 22. [Google Scholar] [CrossRef]
- Aicha, A.N.; Englebienne, G.; Kröse, B. Unsupervised visit detection in smart homes. Pervasive Mob. Comput. 2016, 34, 157–167. [Google Scholar] [CrossRef]












| Property | PIR | Camera | Smartphone | Smartwatch |
|---|---|---|---|---|
| Location detection | Low | High | High | High |
| Presence detection | Medium | High | High | High |
| Tracking | Single user | Multi-users | Multi-users | Multi-users |
| Resolution | Single bit (on/off) | High | High | High |
| Cost | Low | High | High | High |
| Privacy concern | Low | High | High | High |
| Battery life | High | NA | Medium | Low |
| Require data processing | Medium | High | High | High |
| Localization accuracy | Low (room-level) | High | High | High |
| Behaviour | Description | Health-Declines |
|---|---|---|
| OverSleeping | An extended stay at bedroom; longer than usual. | Mobility problems, strokes. |
| LessSleeping | Detected motion at one of the rooms, not a bedroom, during the usual sleeping time. | Having sleepless time due to anxiety, depression or may be developing Alzheimer’s diseases. |
| NotBackHome | Monitored person stayed outside longer than usual. | Having trouble coming back home or get lost or wondering outdoors. |
| Dead | No movement and long stay at one of the rooms, not bedroom nor outside; | Death. |
| SAG\WAG | Very High | High | Medium | Low | Very Low |
|---|---|---|---|---|---|
| Very High | √ | √ | 〤 | 〤 | 〤 |
| High | √ | √ | √ | 〤 | 〤 |
| Medium | 〤 | √ | √ | √ | 〤 |
| Low | 〤 | 〤 | √ | √ | √ |
| Very Low | 〤 | 〤 | 〤 | √ | √ |
| Residents | Rooms | Length (Week) | PIR Sensors | |
|---|---|---|---|---|
| Synthetic | 1 | 6 | 12 | 6 |
| The Aruba | 1 | 10 | 25 | 31 |
| Profile A | Profile B |
|---|---|
| Profile for a “Morning person” who usually sleeps as most of the people from midnight until morning (hours 0–8) and goes outside during the day (hours 8–16) and also does some domestics activities in the living room in the evening. | Profile for a “Nightly person” who usually goes outside in midnight and sleeps during the morning and afternoon (hours 8–16), and then performs some domestics activities in the living room during the evening (hours 16–23) |
| Parameter | Value |
|---|---|
| Learning window size | 4 weeks (1 month) |
| Model update | weekly |
| Learning window shift | 1 week |
| Detection sampling periods | 1 min |
| Estimator smoothing window size | 10 min |
| Classsifier threshold | [0,1] |
| Normal timeout (N1) | 5 min |
| Abnormal timeout (N2) | 10 min |
| Behaviour | Profile A | Profile B | Aruba |
|---|---|---|---|
| OverSleeping | Prolong sleeping at “bedroom” extended to all afternoon, hours (8–19] | Prolong sleeping at “bedroom” extended to all afternoon, hours (16–23] | Prolong sleeping at “Bedroom1” extended to all afternoon up to hour 19 |
| LessSleeping | Being “outside” during sleeping time in hour (0–8] | Being in “kitchen” during sleeping time in hours (8–16] | Being “Outside” in sleeping time in hours (0–6) |
| NotBackHome | Stay longer “outside” in hours (16–23) | Stay longer “outside” in hours (8–23) | Going “Outside” and not coming back in hours (7–23) |
| Dead | Long stay at “store” in hours (8–23) | Long stay at “store” in hours (8–23) | Long stay at “office” in hours (7–23) |
| Dataset | ADD (min) | ACT (Hour) | FP (Weekly) | ||||||||||
|---|---|---|---|---|---|---|---|---|---|---|---|---|---|
| hn | zn | Outn | [55] | [56] | hn | zn | Outn | hn | zn | Outn | [55] | [56] | |
| Profile A | 4 | 14 | 8 | - | - | 7 | 7 | 7 | 9.8 | 2.6 | 1.8 | - | - |
| Profile B | 6 | 16 | 10 | - | - | 7 | 7 | 7 | 9.5 | 1.5 | 0.7 | - | - |
| Aruba | 8 | 18 | 12 | 23 | 200 | 5 | 5 | 5 | 57 | 31 | 11.2 | 20.67 | 1.23 |
| Dataset | OverSleeping | LessSleeping | NotBackHome | Dead |
|---|---|---|---|---|
| Profile A | 96.26% | 97.71% | 93.80% | 70.69% |
| Profile B | 69.72% | 65.37% | 74.72% | 23.24% |
| Aruba | 81.97% | 91.94% | 34.71% | 83.12% |
© 2017 by the authors. Licensee MDPI, Basel, Switzerland. This article is an open access article distributed under the terms and conditions of the Creative Commons Attribution (CC BY) license (http://creativecommons.org/licenses/by/4.0/).
Share and Cite
Eisa, S.; Moreira, A. A Behaviour Monitoring System (BMS) for Ambient Assisted Living. Sensors 2017, 17, 1946. https://doi.org/10.3390/s17091946
Eisa S, Moreira A. A Behaviour Monitoring System (BMS) for Ambient Assisted Living. Sensors. 2017; 17(9):1946. https://doi.org/10.3390/s17091946
Chicago/Turabian StyleEisa, Samih, and Adriano Moreira. 2017. "A Behaviour Monitoring System (BMS) for Ambient Assisted Living" Sensors 17, no. 9: 1946. https://doi.org/10.3390/s17091946
APA StyleEisa, S., & Moreira, A. (2017). A Behaviour Monitoring System (BMS) for Ambient Assisted Living. Sensors, 17(9), 1946. https://doi.org/10.3390/s17091946

