A Critical Review of Surveys Emphasizing on Routing in Wireless Sensor Networks—An Anatomization under General Survey Design Framework
Abstract
1. Introduction
- Outlining a novel general survey design framework that may analyze routing-related survey literature in WSNs under a variety of concrete design requirements as discussed in Section 3.
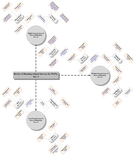
- Presenting a novel taxonomy of routing-related surveys in WSNs which, on the basis of frequency of survey publication, categorizes the routing surveys literature into highly-focused, medium-focused and least-focused areas of survey publication in WSNs as shown in the organization chart in Figure 2. Furthermore the surveys belonging to each main category are sub-categorized as per the corresponding fields of publication.
- Deducing future insights and research directions as a mean of providing guidelines to beginner and expert researchers who are interested in routing-related survey research in future.
2. Significance of Review
- As a novel paradigm, this research manuscript provides an in-depth literature review of routing-related surveys in WSNs.
- The review may explore the trends of routing-related survey research in WSNs. Eventually, the researchers may figure out those areas of routing in WSNs which require more attention for survey publication in future.
- The manuscript may motivate the research community in writing surveys under the proposed general survey design framework. It may bring about coherence in routing-related survey research in future and encourages novel protocol design (please refer to Section 3.5).
- The research may supervise in identifying those areas containing the surveys of less design soundness (i.e., less count number index (CNI)) under general survey design framework and thereby require more brainstorming and attention.
3. General Survey Design Framework—A Perspective under Survey Design Requirements
3.1. A Comprehensible Literature Review of Related Surveys
3.2. Fields of Application
3.3. Design Issues, Requirements and Characteristics of Research Field
3.4. Proper Comparison Approach
3.5. Concrete Architecture for Novel-Protocol Design
3.6. Future Directions and Trends
3.7. Novelty of Research
4. Classification of Routing-Related Surveys
4.1. Highly Focused Areas
4.1.1. Hierarchical Routing Surveys
- i
- In typical based categorization, the hierarchical protocols are classified on the basis of clustering procedure (such as Cluster Head (CH) election techniques, even-distribution, convergence time, clustering methodology and objectives), clustering properties (such as cluster count, size, balance, hop-count, stability, re-clustering support and inter/intra cluster topology and routing) and CH capabilities (such as type, role and mobility support).
- ii
- In atypical based categorization, the hierarchical routing protocols belonging to block, grid, chain and tree based topologies may be discussed.
- iii
- In security based categorization, security aspects of cluster-based protocols are evaluated on the basis of requirement of security goals, selection of security mechanism and prevention of security threats.
- iv
- In energy-efficient based categorization, those routing surveys are discussed which focus on energy efficiency in cluster based routing protocols.
- v
- In mobile hierarchical based categorization, those hierarchical routing protocols are discussed where either sensor or sink node or both are mobile. Such routing protocols may exhibit single-sink or multi-sink approach.
4.1.2. Classical Routing Surveys
- i
- In network structure based categorization, the classification metric is data centric, flat, hierarchical or location-aware.
- ii
- In network operation based categorization, the classification metric is network-flow-based, communication-model-based, QoS-aware and multipath-based.
- iii
- In partial based categorization, such classical surveys are included which although are not entirely focused on routing, however they discuss routing in a limited extent e.g., they may discuss WSNs protocols at each layer of communication protocol stack including network layer.
4.1.3. Energy-Efficiency Based Routing Surveys
- i
- In intelligence based categorization, energy-aware swarm intelligence based routing protocols are considered.
- ii
- In structure based categorization, energy-efficient data-centric, flat, hierarchical and location-aware routing protocols are examined.
- iii
- The operation based categorization discusses energy-efficient data-delivery-model-based, QoS-based and multipath-based protocols.
- iv
- The partial energy-efficient categorization includes those surveys whose cornerstone is not routing, however they still discuss some aspects/protocols of energy-efficient routing in WSNs such as location/connection-driven based and data acquisition based routing and so on.
4.2. Medium Focused Areas
4.2.1. Security Based Routing Surveys
- i
- In multipath based categorization, the classification metric is based on threat prevention, intrusion detection, hybrid or cryptographic, key management, authentication scheme and basic security requirements.
- ii
- In hierarchical based categorization, cluster-based protocols are classified on the basis of security goals, selection of security mechanism and prevention of security threats oriented requirements and objectives.
- iii
- In typical based categorization, the secure routing protocols are differentiated on the basis of key design issues such as node deployment, energy consumption, data-reporting model, fault-tolerance, scalability, robustness, load-management, data aggregation and QoS.
- iv
- In partial secure categorization, those surveys are delineated which, apart from mainly focusing on security, also discuss routing in WSNs. Such a security oriented routing is termed as secure routing.
4.2.2. Multipath Based Routing Surveys
- i
- In typical multipath categorization, the routing metric may be path disjointedness based, path selection based, path reliability oriented, path maintenance based or infrastructure/non-infrastructure based and so on.
- ii
- In multichannel routing based categorization, the classification metric is JOINT and DISJOINT channel assignment and routing in multichannel WSNs.
- iii
- In security based categorization, the classification metric is threat prevention, intrusion detection or hybrid based.
- iv
- In fault-tolerant based categorization, the classification metric is retransmission and replication based.
4.2.3. Computationally-Intelligent Based Routing Surveys
- i
- In swarm intelligence based categorization, the robustness, reliability and flexibility of optimization techniques such as shortest-path based Ant Colony Optimization (ACO), foraging based Bee Colony Optimization (BCO), Particle Swarm Optimization (PSO), Termite Colony Optimization (TCO) or Spider Monkey Optimization (SMO) are discussed.
- ii
- In hybrid intelligence based categorization, the adaptability, steadfastness and strength of both already discussed swarm intelligence and adaptive intelligence based techniques (such as knowledge-base/experience based Reinforcement Learning (RL), human reasoning oriented Fuzzy logic (FL), genetic-selection/natural exclusion based Genetic Algorithm (GA), human neurons based Artificial Neural Networks (ANNs), morphogenesis-based Reaction Diffusion (RD) and bacterial-signaling-based quorum sensing (QS)) are evaluated.
- iii
- In mixed based categorization, both biologically-inspired or non-biological routing techniques may be discussed and compared.
- iv
- In partial based categorization, those surveys are delineated which consider CI based routing as a subpart of their discussion regarding intelligence based WSNs.
4.3. Least Focused Areas
4.3.1. QoS Based Routing Surveys
- i
- In typical QoS-based categorization, routing surveys may reckon those QoS protocols that consider a broad-spectrum of QoS routing in WSNs. These QoS protocols may consider the parameters such as energy efficiency, reliability, packet-delivery rate, end-to-end delay, network lifetime, throughput, protocol overhead and robustness.
- ii
- In multipath-QoS based categorization, those multipath routing protocols are discussed which provide QoS assurance such as reliability to WSNs.
- iii
- In fault-tolerance based categorization, those routing protocols are discussed which have the ability to work continuously even in the presence of faults for increasing reliability and availability.
- iv
- In Congestion (Cong.)-handling based categorization, those routing protocols are delineated which have the capability to detect, control and avoid congestion by handling issues such as channel contention/overload, packet collision, buffer overflow, data-rate control and load balancing near sink node.
- v
- In partial QoS-based categorization, those surveys are delineated which consider typical, fault-tolerant and congestion-oriented QoS-based routing as a subpart of their discussion regarding QoS-based routing protocols in WSNs.
4.3.2. Geographic Based Routing Surveys
- i
- In mobile based categorization, such surveys are discussed which consider mobility as main focus and categorize routing protocols on the basis of network structure (such as grid-based, cluster-based, tree-based, zone-based), state of information (such as proactive-based, reactive-based, hybrid-based), energy-efficiency (such as power control and saving, load-distribution-based), mobility (sink-only, node-only, hybrid) and biologically inspired routing.
- ii
- In location-based categorization, the classification metric may be flooding-based, curve-based, grid-based, geography-based and trajectory-based while mobility is not generally focused.
- iii
- The partial geographical categorization includes those surveys which consider some aspects/protocols of geographic routing in WSNs.
4.3.3. Other Routing Surveys
5. Insights and Future Directions
5.1. Big Data Issues and Challenges—Regarding Routing-Related Surveys in WSNs
5.1.1. Data Comprehension Issue
5.1.2. Data Analysis and Processing Challenge
- The neglected-altogether areas include those that are NOT in-depth reviewed at all. One such example is multichannel routing in WSNs where to the best of our knowledge, only one survey [114] is written very recently.
5.1.3. Data Organization and Management Issue
5.1.4. Quality Assurance and Quality Evaluation
- (i)
- Encourage researchers to write novel routing surveys under the aforementioned guidelines in Section 3. Such guidelines may not only provide coherence and consistency in the design of future routing-related surveys in WSNs, but also make their comparisons easy.
- (ii)
- Motivate researchers to evaluate the the quality of already published routing surveys and classify them into different categories on the basis of their design soundness. Furthermore, explore those surveys that exhibit low quality design and improve their quality by publishing novel state-of-the-art surveys.
5.1.5. Data Progress Challenge—in terms of Data Depth and Data Breadth
5.1.6. Data Diversification Issue
5.1.7. Data Skills Acquisition Challenge
5.2. Proper Literature Review
5.3. Application Oriented Surveys
5.4. Novel Protocol Design
5.5. Cross-Layered Framework
5.6. Guidelines for Energy, QoS, Security and Related Areas of Routing in WSNs
- Energy conservation is the key goal in the design of routing protocols for both static and dynamic WSNs. In case of static WSNs, the immediate neighbors to sink suffer more readily from hot-spot issues due to network traffic. On the other hand, dynamic WSNs may suffer from additional energy consumption due to mobility and frequent connection/data loss. Although mobile sink and multipath-routing approach are promising solutions for achieving energy conservation [43] in WSNs. Another promising direction may be dynamic multi-sink multipath approach for achieving energy efficiency in WSNs which requires in-depth review and analysis in future.
- A variety of energy conservation approaches are devised for WSNs. However, a sensor network with no indigenous source of energy harvesting is destined to die down due to energy depletion of sensor nodes. A solution is to employ such energy harvesting mechanisms that may provide a constant source of energy assistance to WSNs and may help in averting the danger of dying out of sensor network due to energy exhaustion. However, the prevailing energy harvesting machinery is bigger than the small-sized sensor nodes [107] and is expensive to generate usable power for sensor nodes [107]. Therefore for handling the constant nuisance of power exhaustion in sensor networks, there is a tremendous need of doing further research for devising such miniature nano-scale energy harvesting equipments that may easily generate the required energy for recharging sensor nodes and help sensor network for functioning continuously.
- Hierarchical routing helps to achieve energy efficiency in WSNs [109]. However it may suffer from various issues such as optimum cluster size, cluster head selection/communication and cluster topology/scalability, etc. These issues become more challenging in case of mobility-oriented clustering where network topology frequently changes which may seriously impact network connectivity. Eventually, clustering would be severely affected. In case of high speed node mobility, then majority of network resources would be consumed in cluster formation and upgradation rather than desired data transmission. Therefore there is a need to survey the issues and challenges of mobility-oriented clustering in WSNs.
- Both energy and QoS are closely associated e.g., increasing the packet transmission energy may increase the transmission range of a packet. Eventually, less hops are required to send data to destination which may decrease end-to-end delay [38]/jitter and improve system reliability. However, such mechanism may more readily drain the energy of sensor nodes and eventually cause early death of sensor network [38]. One solution to handle such energy drainage may be to use energy harvesting nodes for this purpose. However when more nodes may send packets with high energy simultaneously, then they may disrupt each other communication. A solution may be to use adaptive power control, but it may soon induce power competition among sensor nodes. Since energy-aware QoS routing assures required bandwidth, latency and energy-efficient routes [36], therefore it should be more thoroughly surveyed along with underlying issues and challenges for bringing efficient and more realistic solutions in this regard.
- Employing security along with routing requires additional energy, storage and processing capability. Security mechanisms may induce processing delays and bandwidth loss in WSNs which may seriously impact QoS-routing in WSNs. Therefore it is desirable to write such routing surveys that may highlight the issues, applications and comparisons of security and QoS [130] oriented routing in WSNs. Such surveys may discuss state-of-the-art secure-QoS routing approaches and highlight future research directions in this regards.
- Secure routing improves reliability of both static and dynamic WSNs. Since traditional cryptography and network security techniques are infeasible for secure routing in WSNs, therefore there is a need to analyze and survey novel featherweight multi-factor authentication and authorization approaches and security mechanism in WSNs.
- Although it is more energy efficient to-process than to-transmit the same amount of data [155], however it is also a fact that data fusion complicates secure-routing design [35], introduces delay [49] and compromises reliability [49]. Therefore, there is a need to extensive survey the issues, challenges and comparisons of data fusion and secure-QoS oriented routing in WSNs.
- Since, single-sink oriented routing techniques under-perform than multi-sink based routing approaches [84], therefore there is a need to in-depth survey those routing techniques that implement multi-sink approach in WSNs. The advantages of multi-sink oriented routing may be further highlighted under energy, security, QoS and scalability constraints for achieving high performance in WSNs.
- The computational intelligence based routing approaches such as biologically inspired (e.g., ant based, bee based, particle swarm, termite colony and spider monkey based optimization), machine learning, genetic algorithm, fuzzy logic, evolutionary computing, reinforcement learning and artificial neural networks should be reviewed in more depth. From the recent past, the researchers have started applying these techniques for routing in WSNs and they have exhibited promising results. However, there is a need to survey various aspects of these techniques more deeply for achieving further technological advancements in WSNs.
- The multichannel routing approach may allow sensor nodes to use a variety of orthogonal channels for sending data to destination. It may ensure parallel communications [156], decreases delay [156,157] and increases throughput [156,157] in WSNs. However, it requires additional resources in the form channel scanning, channel decision and channel switching, etc. which may require additional energy for providing the desired QoS in WSNs. Only one multichannel routing survey [114] is published so far for WSNs that may put forth a novel taxonomy for classifying and analyzing the single/multi-path and single/multi-radio multichannel routing protocols in WSNs into JOINT and DISJOINT categories. Although the survey brings forth the applications, prevailing issues and future research challenges of multichannel routing in WSNs in a detailed manner, however still there many dimensions in which novel multichannel routing surveys can be written e.g., one of such dimension is the mobile multi-radio multichannel routing in WSNs where to the best of our knowledge no multichannel survey is written so far. Additionally, the pros and cons of multichannel routing protocols may be critically surveyed in-terms of energy-efficiency and QoS using various analytical and simulating mechanisms for unveiling further hidden aspects of this area of research.
6. Conclusions and Summary
Acknowledgments
Author Contributions
Conflicts of Interest
References
- Rehan, W.; Fischer, S.; Rehan, M. Machine-Learning Based Channel Quality and Stability Estimation for Stream-Based Multichannel Wireless Sensor Networks. Sensors 2016, 16, 1476. [Google Scholar] [CrossRef] [PubMed]
- Akyildiz, I.; Su, W.; Sankarasubramaniam, Y.; Cayirci, E. A Survey on Sensor Networks. IEEE Commun. Mag. 2002, 40, 102–114. [Google Scholar] [CrossRef]
- Cevik, T.; Zaim, A.H. A Multichannel Cross-layer Architecture for Multimedia Sensor Networks. Int. J. Distrib. Sens. Netw. 2013, 2013, 11. [Google Scholar]
- Villacorta, J.J.; Jimnez, M.I.; Val, L.; Izquierdo, A. A Configurable Sensor Network Applied to Ambient Assisted Living. Sensors 2011, 11, 10724–10737. [Google Scholar] [CrossRef] [PubMed]
- Chung, Y.F.; Liu, C.H. Design of a Wireless Sensor Network Platform for Tele-Homecare. Sensors 2013, 13, 17156–17175. [Google Scholar] [CrossRef] [PubMed]
- Xu, N.; Rangwala, S.; Chintalapudi, K.K.; Ganesan, D.; Broad, A.; Govindan, R.; Estrin, D. A Wireless Sensor Network For Structural Monitoring. In Proceedings of the 2nd International Conference on Embedded Networked Sensor Systems (SenSys ’04), Baltimore, MD, USA, 3–5 November 2004; pp. 13–24. [Google Scholar]
- Kim, S.; Fonseca, R.; Dutta, P.; Tavakoli, A.; Culler, D.; Levis, P.; Shenker, S.; Stoica, I. Flush: A Reliable Bulk Transport Protocol for Multihop Wireless Networks. In Proceedings of the 5th International Conference on Embedded Networked Sensor Systems (SenSys ’07), Sydney, Australia, 4–9 November 2007; pp. 351–365. [Google Scholar]
- Szewczyk, R.; Osterweil, E.; Polastre, J.; Hamilton, M.; Mainwaring, A.; Estrin, D. Habitat Monitoring with Sensor Networks. Commun. ACM 2004, 47, 34–40. [Google Scholar] [CrossRef]
- Holman, R.; Stanley, J.; Ozkan-Haller, T. Applying Video Sensor Networks to Nearshore Environment Monitoring. IEEE Pervasive Comput. 2003, 2, 14–21. [Google Scholar] [CrossRef]
- Nadeem, T.; Dashtinezhad, S.; Liao, C.; Iftode, L. TrafficView: A Scalable Traffic Monitoring System. In Proceedings of the IEEE International Conference on Mobile Data Management, Berkeley, CA, USA, 19–22 January 2004; pp. 13–26. [Google Scholar]
- Dashtinezhad, S.; Nadeem, T.; Dorohonceanu, B.; Borcea, C.; Kang, P.; Iftode, L. TrafficView: A driver assistant device for traffic monitoring based on car-to-car communication. In Proceedings of the IEEE 59th Vehicular Technology Conference, Milan, Italy, 17–19 May 2004; Volume 5, pp. 2946–2950. [Google Scholar]
- Curiac, D.I.; Volosencu, C. Urban traffic control system architecture based on wireless sensor-actuator networks. In Proceedings of the 2nd International Conference on Manufacturing Engineering, Quality and Production Systems, Constantza, Romania, 3–5 September 2010. [Google Scholar]
- Ferreira, M.; Fernandes, R.; Conceição, H.; Viriyasitavat, W.; Tonguz, O.K. Self-organized Traffic Control. In Proceedings of the Seventh ACM International Workshop on VehiculAr InterNETworking (VANET ’10), Chicago, IL, USA, 20–24 September 2010; pp. 85–90. [Google Scholar]
- Cheekiralla, S. Wireless sensor network-based tunnel monitoring. In Proceedings of the RealWSN Workshop, Stockholm, Sweden, 20–21 June 2005. [Google Scholar]
- Campbell, J.; Gibbons, P.B.; Nath, S.; Pillai, P.; Seshan, S.; Sukthankar, R. IrisNet: An Internet-scale Architecture for Multimedia Sensors. In Proceedings of the 13th Annual ACM International Conference on Multimedia (MULTIMEDIA ’05), Singapore, 6–12 November 2005; pp. 81–88. [Google Scholar]
- Tang, V.W.; Zheng, Y.; Cao, J. An Intelligent Car Park Management System based on Wireless Sensor Networks. In Proceedings of the First International Symposium on Pervasive Computing and Applications, Xinjiang, China, 3–5 August 2006; pp. 65–70. [Google Scholar]
- Whittle, A.J.; Allen, M.; Preis, A.; Iqbal, M. Sensor Networks for Monitoring and Control of Water Distribution Systems. In Proceedings of the 6th International Conference on Structural Health Monitoring of Intelligent Infrastructure, SHMII ’13, Hong Kong, China, 9–11 December 2013. [Google Scholar]
- Kruger, C.P.; Abu-Mahfouz, A.M.; Hancke, G.P. Rapid prototyping of a wireless sensor network gateway for the internet of things using off-the-shelf components. In Proceedings of the IEEE International Conference on Industrial Technology, ICIT’ 15, Seville, Spain, 17–19 March 2015; pp. 1926–1931. [Google Scholar]
- Catania, V.; Ventura, D. An approch for monitoring and smart planning of urban solid waste management using smart-M3 platform. In Proceedings of the 15th Conference of Open Innovations Association FRUCT, St-Petersburg, Russia, 21–25 April 2014; pp. 24–31. [Google Scholar]
- Wan, J.; Yu, Y.; Wu, Y.; Feng, R.; Yu, N. Hierarchical Leak Detection and Localization Method in Natural Gas Pipeline Monitoring Sensor Networks. Sensors 2012, 12, 189–214. [Google Scholar] [CrossRef] [PubMed]
- Erol-Kantarci, M.; Mouftah, H.T. Wireless multimedia sensor and actor networks for the next generation power grid. Ad Hoc Netw. 2011, 9, 542–551. [Google Scholar] [CrossRef]
- Arora, A.; Ramnath, R.; Ertin, E.; Sinha, P.; Bapat, S.; Naik, V.; Kulathumani, V.; Zhang, H.; Cao, H.; Sridharan, M.; et al. ExScal: elements of an extreme scale wireless sensor network. In Proceedings of the 11th IEEE International Conference on Embedded and Real-Time Computing Systems and Applications, RTCSA ’05, Hong Kong, China, 17–19 August 2005; pp. 102–108. [Google Scholar]
- Tseng, Y.C.; Wang, Y.C.; Cheng, K.Y.; Hsieh, Y.Y. iMouse: An Integrated Mobile Surveillance and Wireless Sensor System. IEEE Comput. 2007, 40, 60–66. [Google Scholar] [CrossRef]
- Yick, J.; Mukherjee, B.; Ghosal, D. Analysis of a Prediction-based Mobility Adaptive Tracking Algorithm. In Proceedings of the 2nd International Conference on Broadband Networks (BroadNets ’05), Boston, MA, USA, 7 August 2005; Volume 1, pp. 753–760. [Google Scholar]
- Casey, K.; Lim, A.; Dozier, G. A Sensor Network Architecture for Tsunami Detection and Response. Int. J. Distrib. Sens. Netw. 2008, 4, 27–42. [Google Scholar] [CrossRef]
- Zeng, Y.; Sreenan, C.J.; Sitanayah, L.; Xiong, N.; Park, J.H.; Zheng, G. An Emergency-Adaptive Routing Scheme for Wireless Sensor Networks for Building Fire Hazard Monitoring. Sensors 2011, 11, 2899–2919. [Google Scholar] [CrossRef] [PubMed]
- George, S.M.; Zhou, W.; Chenji, H.; Won, M.; Lee, Y.O.; Pazarloglou, A.; Stoleru, R.; Barooah, P. DistressNet: a wireless ad hoc and sensor network architecture for situation management in disaster response. IEEE Commun. Mag. 2010, 48, 128–136. [Google Scholar] [CrossRef]
- Incel, O.D.; van Hoesel, L.; Jansen, P.; Havinga, P. MC-LMAC: A Multi-channel MAC Protocol for Wireless Sensor Networks. Ad Hoc Netw. 2011, 9, 73–94. [Google Scholar] [CrossRef]
- Demirkol, I.; Ersoy, C.; Alagoz, F. MAC Protocols for Wireless Sensor Networks: A Survey. IEEE Commun. Mag. 2006, 44, 115–121. [Google Scholar] [CrossRef]
- Chintalapudi, K.; Fu, T.; Paek, J.; Kothari, N.; Rangwala, S.; Caffrey, J.; Govindan, R.; Johnson, E.; Masri, S. Monitoring Civil Structures with a Wireless Sensor Network. IEEE Internet Comput. 2006, 10, 26–34. [Google Scholar] [CrossRef]
- Lin, C.; Zhou, J.; Guo, C.; Song, H.; Wu, G.; Obaidat, M.S. TSCA: A Temporal-Spatial Real-Time Charging Scheduling Algorithm for On-Demand Architecture in Wireless Rechargeable Sensor Networks. IEEE Trans. Mob. Comput. 2017. [Google Scholar] [CrossRef]
- Zhang, Y.; He, S.; Chen, J. Data Gathering Optimization by Dynamic Sensing and Routing in Rechargeable Sensor Networks. IEEE/ACM Trans. Netw. 2016, 24, 1632–1646. [Google Scholar] [CrossRef]
- He, S.; Chen, J.; Jiang, F.; Yau, D.K.Y.; Xing, G.; Sun, Y. Energy Provisioning in Wireless Rechargeable Sensor Networks. IEEE Trans. Mob. Comput. 2013, 12, 1931–1942. [Google Scholar] [CrossRef]
- He, L.; Fu, L.; Zheng, L.; Gu, Y.; Cheng, P.; Chen, J.; Pan, J. ESync: An Energy Synchronized Charging Protocol for Rechargeable Wireless Sensor Networks. In Proceedings of the 15th ACM International Symposium on Mobile Ad Hoc Networking and Computing (MobiHoc ’14), Philadelphia, PA, USA, 11–14 August 2014; pp. 247–256. [Google Scholar]
- Al-Karaki, J.; Kamal, A. Routing Techniques in Wireless Sensor Networks: A Survey. IEEE Wirel. Commun. 2004, 11, 6–28. [Google Scholar] [CrossRef]
- Akkaya, K.; Younis, M. A Survey on Routing Protocols for Wireless Sensor Networks. Ad Hoc Netw. 2005, 3, 325–349. [Google Scholar] [CrossRef]
- Sha, K.; Gehlot, J.; Greve, R. Multipath Routing Techniques in Wireless Sensor Networks: A Survey. Wirel. Pers. Commun. 2013, 70, 807–829. [Google Scholar] [CrossRef]
- Ehsan, S.; Hamdaoui, B. A Survey on Energy-Efficient Routing Techniques with QoS Assurances for Wireless Multimedia Sensor Networks. IEEE Commun. Surv. Tutor. 2012, 14, 265–278. [Google Scholar] [CrossRef]
- Pantazis, N.; Nikolidakis, S.; Vergados, D. Energy-Efficient Routing Protocols in Wireless Sensor Networks: A Survey. IEEE Commun. Surv. Tutor. 2013, 15, 551–591. [Google Scholar] [CrossRef]
- Zin, S.M.; Anuar, N.B.; Kiah, M.L.M.; Pathan, A.S.K. Routing Protocol Design for Secure WSN: Review and Open Research Issues. J. Netw. Comput. Appl. 2014, 41, 517–530. [Google Scholar] [CrossRef]
- Saleem, M.; Caro, G.A.D.; Farooq, M. Swarm Intelligence Based Routing Protocol for Wireless Sensor Networks: Survey and Future Directions. Inf. Sci. 2011, 181, 4597–4624. [Google Scholar] [CrossRef]
- Singh, S.K.; Singh, M.; Singh, D. A Survey of Energy-Efficient Hierarchical Cluster-Based Routing in Wireless Sensor Networks. Int. J. Adv. Netw. Appl. (IJANA) 2010, 2, 570–580. [Google Scholar]
- Tunca, C.; Isik, S.; Donmez, M.; Ersoy, C. Distributed Mobile Sink Routing for Wireless Sensor Networks: A Survey. IEEE Commun. Surv. Tutor. 2014, 16, 877–897. [Google Scholar] [CrossRef]
- Yu, S.; Zhang, B.; Li, C.; Mouftah, H. Routing Protocols for Wireless Sensor Networks with Mobile Sinks: A Survey. IEEE Commun. Mag. 2014, 52, 150–157. [Google Scholar] [CrossRef]
- Karlof, C.; Wagner, D. Secure Routing in Wireless Sensor Networks: Attacks and Countermeasures. Ad Hoc Netw. 2003, 1, 293–315. [Google Scholar] [CrossRef]
- Yang, Z.; Mohammed, A. A Survey on Routing Protocols for Wireless Sensor Networks. In Sustainable Wireless Sensor Networks; InTech: Vienna, Austria, 2010. [Google Scholar]
- Rajagopalan, R.; Varshney, P.K. Data-Aggregation Techniques in Sensor Networks: A Survey. IEEE Commun. Surv. Tutor. 2006, 8, 48–63. [Google Scholar] [CrossRef]
- Iyengar, S.S.; Wu, H.C.; Balakrishnan, N.; Chang, S.Y. Biologically Inspired Cooperative Routing for Wireless Mobile Sensor Networks. IEEE Syst. J. 2007, 1, 29–37. [Google Scholar] [CrossRef]
- Luo, H.; Liu, Y.; Das, S. Routing Correlated Data in Wireless Sensor Networks: A Survey. IEEE Netw. 2007, 21, 40–47. [Google Scholar] [CrossRef]
- Shafiullah, G.; Gyasi-Agyei, A.; Wolfs, P.J. A Survey of Energy-Efficient and QoS-Aware Routing Protocols for Wireless Sensor Networks. In Novel Algorithms and Techniques in Telecommunications, Automation and Industrial Electronics; Sobh, T., Ed.; Springer: Dordrecht, The Netherlands, 2008; pp. 352–357. [Google Scholar]
- Wan, J.; Yuan, D.; Xu, X. A Review of Routing Protocols in Wireless Sensor Networks. In Proceedings of the 4th International Conference on Wireless Communications, Networking and Mobile Computing, Dalian, China, 19–21 September 2008; pp. 1–4. [Google Scholar]
- Boukerche, A.; Ahmad, M.Z.; Turgut, D.; Turgut, B. A Taxonomy of Routing Protocols in Sensor Networks. In Algorithms and Protocols for Wireless Sensor Networks; Boukerche, A., Ed.; Wiley Series on Parallel and Distributed Computing; John Wiley & Sons: New York, NY, USA, 2008; pp. 129–160. [Google Scholar]
- Villalba, L.J.G.; Orozco, A.L.S.; Cabrera, A.T.; Abbas, C.J.B. Routing Protocols in Wireless Sensor Networks. Sensors 2009, 9, 8399–8421. [Google Scholar] [CrossRef] [PubMed]
- Biradar, R.V.; Patil, V.; Sawant, S.; Mudholkar, R. Classification and Comparison of Routing Protocols in Wireless Sensor Networks. Spec. Issue Ubiquitous Comput. Secur. Syst. 2009, 4, 704–711. [Google Scholar]
- Jin, Z.; Jian-Ping, Y.; Si-Wang, Z.; Ya-Ping, L.; Guang, L. A Survey on Position-based Routing Algorithms in Wireless Sensor Networks. Algorithms 2009, 2, 158–182. [Google Scholar] [CrossRef]
- Jiang, C.; Yuan, D.; Zhao, Y. Towards Clustering Algorithms in Wireless Sensor Networks-A Survey. In Proceedings of the IEEE Wireless Communications and Networking Conference (WCNC ’09), Budapest, Hungary, 5–8 April 2009; pp. 1–6. [Google Scholar]
- Thanh, V.V.; Chan, H.N.; Viet, B.P.; Huu, T.N. A Survey of Routing using DHTs over Wireless Sensor Networks. In Proceedings of the 6th International Conference on Information Technology and Applications, ICITA ’09, Sydney, Australia, 28–29 October 2009; pp. 239–244. [Google Scholar]
- Alwan, H.; Agarwal, A. A Survey on Fault Tolerant Routing Techniques in Wireless Sensor Networks. In Proceedings of the Third International Conference on Sensor Technologies and Applications (SENSORCOMM ’09), Athens, Greece, 14–19 June 2009; pp. 366–371. [Google Scholar]
- Stavrou, E.; Pitsillides, A. A Survey on Secure Multipath Routing Protocols in WSNs. Comput. Netw. 2010, 54, 2215–2238. [Google Scholar] [CrossRef]
- Maimour, M.; Zeghilet, H.; Lepage, F. Cluster-based Routing Protocols for Energy-Efficiency in Wireless Sensor Networks. In Sustainable Wireless Sensor Networks; Intech: Vienna, Austria, 2010; pp. 167–188. [Google Scholar]
- Bhattacharyya, D.; Kim, T.; Pal, S. A Comparative Study of Wireless Sensor Networks and Their Routing Protocols. Sensors 2010, 10, 10506–10523. [Google Scholar] [CrossRef] [PubMed]
- Shio Kumar Singh, M.P.S.; Singh, D.K. Routing Protocols in Wireless Sensor Networks—A Survey. Int. J. Comput. Sci. Eng. Surv. (IJCSES) 2010, 1, 63–83. [Google Scholar] [CrossRef]
- Baranidharan, B.; Shanthi, B. A Survey on Energy Efficient Protocols for Wireless Sensor Networks. Int. J. Comput. Appl. 2010, 11, 35–40. [Google Scholar] [CrossRef]
- Celik, F.; Zengin, A.; Tuncel, S. A Survey on Swarm Intelligence based Routing Protocols in Wireless Sensor Networks. Int. J. Phys. Sci. 2010, 5, 2118–2126. [Google Scholar]
- Modirkhazeni, A.; Ithnin, N.; Ibrahim, O. Secure Multipath Routing Protocols in Wireless Sensor Networks: A Security Survey Analysis. In Proceedings of the Second International Conference on Network Applications Protocols and Services, NETAPPS ’10, Kedah, Malaysia, 22–23 September 2010; pp. 228–233. [Google Scholar]
- Ceclio, J.; Costa, J.; Furtado, P. Survey on Data Routing in Wireless Sensor Networks. In Wireless Sensor Network Technologies for the Information Explosion Era; Studies in Computational Intelligence; Hara, T., Ed.; Springer: Berlin/Heidelberg, Germany, 2010; Volume 278, pp. 3–46. [Google Scholar]
- Roseline, P.; Sumathi, P. Energy Efficient Routing Protocols and Algorithms for Wireless Sensor Networks–A Survey. Glob. J. Comput. Sci. Technol. 2011, 11, 8. [Google Scholar]
- Raghunandan, G.H.; Lakshmi, B.N. A Comparative Analysis of Routing Techniques for Wireless Sensor Networks. In Proceedings of the National Conference on Innovations in Emerging Technology (NCOIET ’11), Erode, India, 17–18 February 2011; pp. 17–22. [Google Scholar]
- Wei, C.; Yang, J.; Gao, Y.; Zhang, Z. Cluster-based Routing Protocols in Wireless Sensor Networks: A Survey. In Proceedings of the International Conference on Computer Science and Network Technology (ICCSNT ’11), Harbin, China, 24–26 December 2011; Volume 3, pp. 1659–1663. [Google Scholar]
- Xu, D.; Gao, J. Comparison Study to Hierarchical Routing Protocols in Wireless Sensor Networks. In Proceedings of the 3rd International Conference on Environmental Science and Information Application Technology (ESIAT ’11), Beijing, China, 18–19 June 2011; Volume 10, pp. 595–600. [Google Scholar]
- Ayaz, M.; Baig, I.; Abdullah, A.; Faye, I. A Survey on Routing Techniques in Underwater Wireless Sensor Networks. J. Netw. Comput.Appl. 2011, 34, 1908–1927. [Google Scholar] [CrossRef]
- Sharma, S.; Jena, S.K. A Survey on Secure Hierarchical Routing Protocols in Wireless Sensor Networks. In Proceedings of the 2011 International Conference on Communication, Computing & Security (ICCCS ’11), ODISHA, India, 12–14 February 2011; pp. 146–151. [Google Scholar]
- Kumar, P.; Singh, M.; Triar, U. A Review of Routing Protocols in Wireless Sensor Network. Int. J. Eng. Res. Technol. 2012, 1, 14. [Google Scholar]
- Liu, X. A Survey on Clustering Routing Protocols in Wireless Sensor Networks. Sensors 2012, 12, 11113–11153. [Google Scholar] [CrossRef] [PubMed]
- Naeimi, S.; Ghafghazi, H.; Chow, C.O.; Ishii, H. A Survey on the Taxonomy of Cluster-based Routing Protocols for Homogeneous Wireless Sensor Networks. Sensors 2012, 12, 7350–7409. [Google Scholar] [CrossRef] [PubMed]
- Radi, M.; Dezfouli, B.; Bakar, K.A.; Lee, M. Multipath Routing in Wireless Sensor Networks: Survey and Research Challenges. Sensors 2012, 12, 650–685. [Google Scholar] [CrossRef] [PubMed]
- Sumathi, R.; Srinivas, M. A Survey of QoS based Routing Protocols for Wireless Sensor Networks. J. Inf. Process. Syst. 2012, 8, 589–602. [Google Scholar] [CrossRef]
- Modirkhazeni, A.; Ithnin, N.; Abbasi, M. Secure Hierarchal Routing Protocols in Wireless Sensor Networks; Security Survey Analysis. Int. J. Comput. Commun. Netw. 2012, 2, 6–16. [Google Scholar]
- Saranya, S.; Princy, M. Routing Techniques in Sensor Network—A Survey. Procedia Eng. 2012, 38, 2739–2747. [Google Scholar] [CrossRef]
- Muni Venkateswarlu, K.; Chandra Sekaran, K.; Kandasamy, A. Node—Link Disjoint Multipath Routing Protocols for Wireless Sensor Networks—A Survey and Conceptual Modeling. In Advanced Computing, Networking and Security; Thilagam, P.S., Ed.; Springer: Berlin/Heidelberg, Germany, 2012; Volume 7135, pp. 405–414. [Google Scholar]
- Uthra, R.A.; Raja, S.V.K. QoS Routing in Wireless Sensor Networks—A Survey. ACM Comput. Surv. (CSUR) 2012, 45, 9:1–9:12. [Google Scholar] [CrossRef]
- Zungeru, A.M.; Ang, L.M.; Seng, K.P. Classical and Swarm Intelligence Based Routing Protocols for Wireless Sensor Networks: A Survey and Comparison. J. Netw. Comput. Appl. 2012, 35, 1508–1536. [Google Scholar] [CrossRef]
- Rahman, M.A.; Anwar, S.; Pramanik, M.I.; Rahman, M.F. A Survey on Energy Efficient Routing Techniques in Wireless Sensor Network. In Proceedings of the 15th International Conference on Advanced Communication Technology (ICACT ’13), Melaka, Malaysia, 17–19 May 2013; pp. 200–205. [Google Scholar]
- El-Semary, A.M.; Abdel-Azim, M.M. New Trends in Secure Routing Protocols for Wireless Sensor Networks. Int. J. Distrib. Sens. Netw. 2013, 9, 802526. [Google Scholar] [CrossRef]
- Manap, Z.; Ali, B.M.; Ng, C.K.; Noordin, N.K.; Sali, A. A Review on Hierarchical Routing Protocols for Wireless Sensor Networks. Wirel. Pers. Commun. 2013, 72, 1077–1104. [Google Scholar] [CrossRef]
- Tyagi, S.; Kumar, N. A Systematic Review on Clustering and Routing Techniques based upon LEACH Protocol for Wireless Sensor Networks. J. Netw. Comput. Appl. 2013, 36, 623–645. [Google Scholar] [CrossRef]
- Sikander, G.; Zafar, M.H.; Raza, A.; Babar, M.I.; Mahmud, S.A.; Khan, G.M. A Survey of Cluster-based Routing Schemes for Wireless Sensor Networks. Smart Comput. Rev. 2013, 3, 261–275. [Google Scholar] [CrossRef]
- Abazeed, M.; Faisal, N.; Zubair, S.; Ali, A. Routing Protocols for Wireless Multimedia Sensor Network: A Survey. J. Sens. 2013, 2013, 11. [Google Scholar] [CrossRef]
- Fersi, G.; Louati, W.; Ben Jemaa, M. Distributed Hash Table-Based Routing and Data Management in Wireless Sensor Networks: A Survey. Wirel. Netw. 2013, 19, 219–236. [Google Scholar] [CrossRef]
- Masdari, M.; Tanabi, M. Multipath Routing Protocols in Wireless Sensor Networks: A Survey and Analysis. Int. J. Future Gener. Commun. Netw. 2013, 6, 181–192. [Google Scholar] [CrossRef]
- Soni, V.; Mallick, D.K. Location-based Routing Protocols in Wireless Sensor Networks: A Survey. Int. J. Internet Protocol Technol. (IJIPT) 2014, 8, 200–213. [Google Scholar] [CrossRef]
- Guo, W.; Zhang, W. A Survey on Intelligent Routing Protocols in Wireless Sensor Networks. J. Netw. Comput. Appl. 2014, 38, 185–201. [Google Scholar] [CrossRef]
- Shamsan Saleh, A.M.; Ali, B.M.; Rasid, M.F.A.; Ismail, A. A Survey on Energy Awareness Mechanisms in Routing Protocols for Wireless Sensor Networks using Optimization Methods. Trans. Emerg. Telecommun. Technol. 2014, 25, 1184–1207. [Google Scholar] [CrossRef]
- Sara, G.; Sridharan, D. Routing in Mobile Wireless Sensor Network: A Survey. Telecommun. Syst. 2014, 57, 51–79. [Google Scholar] [CrossRef]
- Sharma, P.; Kaur, I. A Comparative Study on Energy Efficient Routing Protocols in Wireless Sensor Networks. Int. J. Comput. Sci. Issues (IJCSI) 2015, 12, 98–106. [Google Scholar]
- Zin, S.M.; Anuar, N.B.; Kiah, M.L.M.; Ahmedy, I. Survey of Secure Multipath Routing Protocols for WSNs. J. Netw. Comput. Appl. 2015, 55, 123–153. [Google Scholar] [CrossRef]
- Singh, S.P.; Sharma, S. A Survey on Cluster Based Routing Protocols in Wireless Sensor Networks. Procedia Comput. Sci. 2015, 45, 687–695. [Google Scholar] [CrossRef]
- Mehmood, A.; Song, H. Smart, Energy-Efficient Hierarchical Data-Gathering Protocols for Wireless Sensor Networks. Smart Comput. Rev. 2015, 5, 425–462. [Google Scholar] [CrossRef]
- Liu, X. Atypical Hierarchical Routing Protocols for Wireless Sensor Networks: A Review. IEEE Sens. J. 2015, 15, 5372–5383. [Google Scholar] [CrossRef]
- Kumar, J.; Tripathi, S.; Tiwari, R.K. A Survey on Routing Protocols for Wireless Sensor Networks Using Swarm Intelligence. Int. J. Internet Technol. Secur. Trans. 2016, 6, 79–102. [Google Scholar] [CrossRef]
- Jadhav, P.; Satao, R. A Survey on Opportunistic Routing Protocols for Wireless Sensor Networks. Procedia Comput. Sci. 2016, 79, 603–609. [Google Scholar] [CrossRef]
- Li, N.; Martínez, J.F.; Meneses Chaus, J.M.; Eckert, M. A Survey on Underwater Acoustic Sensor Network Routing Protocols. Sensors 2016, 16, 414. [Google Scholar] [CrossRef] [PubMed]
- Gui, T.; Ma, C.; Wang, F.; Wilkins, D.E. Survey on Swarm Intelligence based Routing Protocols for Wireless Sensor Networks: An Extensive Study. In Proceedings of the IEEE International Conference on Industrial Technology (ICIT), Taipei, Taiwan, 14–17 March 2016; pp. 1944–1949. [Google Scholar]
- Singh, H.; Singh, D. Taxonomy of Routing Protocols in Wireless Sensor Networks: A Survey. In Proceedings of the 2nd International Conference on Contemporary Computing and Informatics (IC3I), Greater Noida, India, 14–17 December 2016; pp. 822–830. [Google Scholar]
- Yan, J.; Zhou, M.; Ding, Z. Recent Advances in Energy-Efficient Routing Protocols for Wireless Sensor Networks: A Review. IEEE Access 2016, 4, 5673–5686. [Google Scholar] [CrossRef]
- Han, G.; Jiang, J.; Guizani, M.; Rodrigues, J.J.P.C. Green Routing Protocols for Wireless Multimedia Sensor Networks. IEEE Wirel. Commun. 2016, 23, 140–146. [Google Scholar] [CrossRef]
- Anisi, M.H.; Abdul-Salaam, G.; Idris, M.Y.; Wahab, A.W.; Ahmedy, I. Energy Harvesting and Battery Power Based Routing in Wireless Sensor Networks. Wirel. Netw. 2017, 23, 249–266. [Google Scholar] [CrossRef]
- Ahmed, M.; Salleh, M.; Channa, M.I. Routing Protocols for Underwater Wireless Sensor Networks Based on Data Forwarding: A Review. Telecommun. Syst. 2017, 65, 139–153. [Google Scholar] [CrossRef]
- Sabor, N.; Sasaki, S.; Abo-Zahhad, M.; Ahmed, S.M. A Comprehensive Survey on Hierarchical-Based Routing Protocols for Mobile Wireless Sensor Networks: Review, Taxonomy, and Future Directions. Wirel. Commun. Mob. Comput. 2017, 2017, 23. [Google Scholar] [CrossRef]
- Khalid, M.; Ullah, Z.; Ahmad, N.; Arshad, M.; Jan, B.; Cao, Y.; Adnan, A. A Survey of Routing Issues and Associated Protocols in Underwater Wireless Sensor Networks. J. Sens. 2017, 2017, 17. [Google Scholar] [CrossRef]
- Hasan, M.Z.; Al-Rizzo, H.; Al-Turjman, F. A Survey on Multipath Routing Protocols for QoS Assurances in Real-Time Wireless Multimedia Sensor Networks. IEEE Commun. Surv. Tutor. 2017, PP, 1. [Google Scholar] [CrossRef]
- Nayyar, A.; Singh, R. Ant Colony Optimization (ACO) based Routing Protocols for Wireless Sensor Networks (WSN): A Survey. Int. J. Adv. Comput. Sci. Appl. 2017, 8, 148–155. [Google Scholar] [CrossRef]
- Asif, M.; Khan, S.; Ahmad, R.; Sohail, M.; Singh, D. Quality of Service of Routing Protocols in Wireless Sensor Networks: A Review. IEEE Access 2017, 5, 1846–1871. [Google Scholar] [CrossRef]
- Rehan, W.; Fischer, S.; Rehan, M.; Rehmani, M.H. A Comprehensive Survey on Multichannel Routing in Wireless Sensor Networks. J. Netw. Comput. Appl. 2017. [Google Scholar] [CrossRef]
- Akyildiz, I.; Su, W.; Sankarasubramaniam, Y.; Cayirci, E. Wireless Sensor Networks: A Survey. Comput. Netw. 2002, 38, 393–422. [Google Scholar] [CrossRef]
- Perrig, A.; Stankovic, J.; Wagner, D. Security in Wireless Sensor Networks. Commun. ACM 2004, 47, 53–57. [Google Scholar] [CrossRef]
- Chen, D.; Varshney, P.K. QoS Support in Wireless Sensor Networks: A Survey. In Proceedings of the International Conference on Wireless Networks, Las Vegas, NV, USA, 21–24 June 2004; Volume 233, pp. 1–7. [Google Scholar]
- Djenouri, D.; Khelladi, L.; Badache, A.N. A Survey of Security Issues in Mobile Ad Hoc and Sensor Networks. IEEE Commun. Surv. Tutor. 2005, 7, 2–28. [Google Scholar] [CrossRef]
- Wang, Y.; Attebury, G.; Ramamurthy, B. A Survey of Security Issues in Wireless Sensor Networks. IEEE Commun. Surv. Tutor. 2006, 8, 2–23. [Google Scholar] [CrossRef]
- Ren, H.; Meng, M.Q. Biologically Inspired Approaches for Wireless Sensor Networks. In Proceedings of the International Conference on Mechatronics and Automation, Luoyang, China, 25–28 June 2006; pp. 762–768. [Google Scholar]
- Akyildiz, I.F.; Melodia, T.; Chowdhury, K.R. A Survey on Wireless Multimedia Sensor Networks. Comput. Netw. 2007, 51, 921–960. [Google Scholar] [CrossRef]
- Walters, J.P.; Liang, Z.; Shi, W.; Chaudhary, V. Wireless Sensor Network Security: A Survey. In Security in Distributed, Grid, Mobile, and Pervasive Computing; Xiao, Y., Ed.; CRC Press: Boca Raton, FL, USA, 2007; Volume 1, pp. 367–404. [Google Scholar]
- Li, Y.; Chen, C.S.; Song, Y.Q.; Wang, Z. Real-time QoS Support in Wireless Sensor Networks: A Survey. In Proceedings of the 7th IFAC International Conference on Fieldbuses & Networks in Industrial & Embedded Systems, FeT ’07, Toulouse, France, 7–9 November 2007; p. 8. [Google Scholar]
- Akyildiz, I.F.; Melodia, T.; Chowdury, K.R. Wireless multimedia sensor networks: A survey. IEEE Wirel. Commun. 2007, 14, 32–39. [Google Scholar] [CrossRef]
- Martinez, J.F.; Garcia, A.B.; Corredor, I.; Lopez, L.; Hernandez, V.; Dasilva, A. QoS in Wireless Sensor Networks: Survey and Approach. In Proceedings of the 2007 Euro American Conference on Telematics and Information Systems, EATIS ’07, Portugal, 14–17 May 2007; pp. 20:1–20:8. [Google Scholar]
- Yick, J.; Mukherjee, B.; Ghosal, D. Wireless Sensor Network Survey. Comput. Netw. 2008, 52, 2292–2330. [Google Scholar] [CrossRef]
- Zhou, Y.; Fang, Y.; Zhang, Y. Securing Wireless Sensor Networks: A Survey. IEEE Commun. Surv. Tutor. 2008, 10, 6–28. [Google Scholar] [CrossRef]
- Anastasi, G.; Conti, M.; Francesco, M.D.; Passarella, A. Energy Conservation in Wireless Sensor Networks: A Survey. Ad Hoc Netw. 2009, 7, 537–568. [Google Scholar] [CrossRef]
- Rehana, J. Security of Wireless Sensor Network; Technical Report; Helsinki University of Technology: Espoo, Finland, 2009. [Google Scholar]
- Chen, X.; Makki, K.; Yen, K.; Pissinou, N. Sensor Network Security: A Survey. IEEE Commun. Surv. Tutor. 2009, 11, 52–73. [Google Scholar] [CrossRef]
- Sen, J. A Survey on Wireless Sensor Network Security. Int. J. Commun. Netw. Inf. Secur. (IJCNIS) 2009, 1, 55–78. [Google Scholar]
- Halawani, S.; Khan, A.W. Sensors Lifetime Enhancement Techniques in Wireless Sensor Networks—A Survey. J. Comput. 2010, 2, 34–47. [Google Scholar]
- Bin, W.; Wenxin, L.; Liu, L. A Survey of Energy Conservation, Routing and Coverage in Wireless Sensor Networks. In Active Media Technology; Zhong, N., Ed.; Springer: Berlin/Heidelberg, Germany, 2011; Volume 6890, pp. 59–70. [Google Scholar]
- Kulkarni, R.V.; Forster, A.; Venayagamoorthy, G.K. Computational Intelligence in Wireless Sensor Networks: A Survey. IEEE Commun. Surv. Tutor. 2011, 13, 68–96. [Google Scholar] [CrossRef]
- Saxena, S.; Mishra, S.; Sharma, A.; Chauhan, D. Efficient Power Utilization Techniques for Wireless Sensor Networks—A Survey. Int. J. Comput. Sci. Eng. 2011, 3, 905–925. [Google Scholar]
- Soua, R.; Minet, P. A Survey on Energy Efficient Techniques in Wireless Sensor Networks. In Proceedings of the 4th Joint IFIP Wireless and Mobile Networking Conference (WMNC ’11), Toulouse, France, 26–28 October 2011; pp. 1–9. [Google Scholar]
- Di Francesco, M.; Das, S.K.; Anastasi, G. Data Collection in Wireless Sensor Networks with Mobile Elements: A Survey. ACM Trans. Sens. Netw. (TOSN) 2011, 8, 7:1–7:31. [Google Scholar] [CrossRef]
- Sen, J. Security in Wireless Sensor Networks. In in Wireless Sensor Networks: Current Status and Future Trends; Khan, S., Pathan, A.-S.K., Alrajeh, N.A., Eds.; CRC Press: Boca Raton, FL, USA, 2012; pp. 407–460. [Google Scholar]
- Rault, T.; Bouabdallah, A.; Challal, Y. Energy Efficiency in Wireless Sensor Networks: A Top-Down Survey. Comput. Netw. 2014, 67, 104–122. [Google Scholar] [CrossRef]
- Sergiou, C.; Antoniou, P.; Vassiliou, V. A Comprehensive Survey of Congestion Control Protocols in Wireless Sensor Networks. IEEE Commun. Surv. Tutor. 2014, 16, 1839–1859. [Google Scholar] [CrossRef]
- Kafi, M.A.; Djenouri, D.; Ben-Othman, J.; Badache, N. Congestion Control Protocols in Wireless Sensor Networks: A Survey. IEEE Commun. Surv. Tutor. 2014, 16, 1369–1390. [Google Scholar] [CrossRef]
- Bouaziz, M.; Rachedi, A. A Survey on Mobility Management Protocols in Wireless Sensor Networks based on 6LoWPAN Technology. Comput. Commun. 2016, 74, 3–15. [Google Scholar] [CrossRef]
- Yadav, S.; Yadav, R.S. A Review on Energy Efficient Protocols in Wireless Sensor Networks. Wirel. Netw. 2016, 22, 335–350. [Google Scholar] [CrossRef]
- Zenia, N.Z.; Aseeri, M.; Ahmed, M.R.; Chowdhury, Z.I.; Kaiser, M.S. Energy-Efficiency and Reliability in MAC and Routing Protocols for Underwater Wireless Sensor Network: A Survey. J. Netw. Comput. Appl. 2016, 71, 72–85. [Google Scholar] [CrossRef]
- The Network Similator 2–NS-2. (n.d.) Available online: http://www.isi.edu/nsnam/ns/index.html (accessed on 15 March 2017).
- Bringing Big Data to the Enterprise. (n.d.) Available online: https://www-01.ibm.com/software/in/data/bigdata/ (accessed on 5 May 2017).
- Five Big Data Challenges and How to Overcome Them with Visual Analytics. (n.d.) Available online: https://www.sas.com/content/dam/SAS/en_us/doc/other1/five-big-data-challenges-106263.pdf (accessed on 11 May 2017).
- Kaisler, S.; Armour, F.; Espinosa, J.A.; Money, W. Big Data: Issues and Challenges Moving Forward. In Proceedings of the 46th Hawaii International Conference on System Sciences, HICSS ’13, Wailea, HI, USA, 7–10 January 2013; pp. 995–1004. [Google Scholar]
- Katal, A.; Wazid, M.; Goudar, R.H. Big data: Issues, challenges, tools and Good practices. In Proceedings of the Sixth International Conference on Contemporary Computing (IC3 ’13), Noida, India, 8–10 August 2013; pp. 404–409. [Google Scholar]
- Goldsmith, A.; Wicker, S. Design Challenges for Energy-constrained Ad Hoc Wireless Networks. IEEE Wirel. Commun. 2002, 9, 8–27. [Google Scholar] [CrossRef]
- Setton, E.; Yoo, T.; Zhu, X.; Goldsmith, A.; Girod, B. Cross-layer Design of Ad Hoc Networks for Real-time Video Streaming. IEEE Wirel. Commun. 2005, 12, 59–65. [Google Scholar] [CrossRef]
- Qu, Q.; Pei, Y.; Modestino, J.W.; Tian, X.; Wang, B. Cross-Layer QoS Control for Video Communications over Wireless Ad Hoc Networks. EURASIP J. Wirel. Commun. Netw. 2005, 2005, 743–756. [Google Scholar] [CrossRef]
- Kawadia, V.; Kumar, P.R. A Cautionary Perspective on Cross-Layer Design. IEEE Wirel. Commun. 2005, 12, 3–11. [Google Scholar] [CrossRef]
- Lin, X.; Shroff, N.; Srikant, R. A Tutorial on Cross-layer Optimization in Wireless Networks. IEEE J. Sel. Areas Commun. 2006, 24, 1452–1463. [Google Scholar]
- Razzaque, M.A.; Dobson, S. Energy-efficient Sensing in Wireless Sensor Networks using Compressed Sensing. Sensors 2014, 14, 2822–2859. [Google Scholar] [CrossRef] [PubMed]
- Soua, R.; Minet, P. Multichannel Assignment Protocols in Wireless Sensor Networks: A Comprehensive Survey. Pervasive Mob. Comput. 2015, 16 Pt A, 2–21. [Google Scholar] [CrossRef]
- Incel, O.D. A Survey on Multi-channel Communication in Wireless Sensor Networks. Comput. Netw. 2011, 55, 3081–3099. [Google Scholar] [CrossRef]


| Acronyms | Description | Acronyms | Description |
|---|---|---|---|
| ACO | Ant Colony Optimization | ANNs | Artificial Neural Networks |
| BCO | Bee Colony Optimization | BDAT | Big Data Analysis Tool |
| CAN | Concrete Architecture for Novel-protocol design | CH | Cluster Head |
| CI | Computationally Intelligent | CLR | Comprehensible Literature Review |
| CNI | Count Number Index | DHT | Distributed Hash Table |
| DoS | Denial of Service | DRF | Design issues, requirements and characteristics of Research Field |
| FDT | Future Directions & Trends | FL | Fuzzy Logic |
| FoA | Fields of Application | GA | Genetic Algorithm |
| GPS | Global Positioning System | GSDF | General Survey Design Framework |
| Hg | High (value of CNI) | Lw | Low (value of CNI) |
| Md | Medium (value of CNI) | NS-2 | Network Simulator 2 |
| NoR | Novelty of Research | OSI | Open Systems Interconnection |
| PCA | Proper Comparison Approach | PSO | Particle Swarm Optimization |
| QoS | Quality of Service | QS | Quorum Sensing |
| Rk | Rank (based on CNI) | RD | Reaction Diffusion |
| RL | Reinforcement Learning | SMO | Spider Monkey Optimization |
| TCO | Termite Colony Optimization | UASNs | Underwater Acoustic Sensor Networks |
| UWSNs | Underwater Wireless Sensor Networks | WMSNs | Wireless Multimedia Sensor Networks |
| WPT | Wireless Power Technology | WRSNs | Wireless Rechargeable Sensor Networks |
| WSNs | Wireless Sensor Networks | XL | Cross-Layered |
| Surveys | FoA | DRF | PCA | CAN | FDT | NoR | CNI | Rk |
|---|---|---|---|---|---|---|---|---|
| Karlof et al. [45], 2003 | ✓ | Two types of novel attacks in WSNs, Security analysis routing protocols | 2 | Lw | ||||
| Al-Karaki et al. [35], 2004 | ✓ | ✓ | ✓ | ✓ | Network-structure and protocol- operation based taxonomy | 5 | Hg | |
| Akkaya et al. [36], 2005 | ✓ | ✓ | ✓ | Network-structure and protocol- operation based taxonomy | 4 | Md | ||
| Yang et al. [46], 2005 | ✓ | ✓ | ✓ | 3 | Md | |||
| Rajagopalan et al. [47], 2006 | ✓ | ✓ | ✓ | Network structure and operation oriented data aggregation | 4 | Md | ||
| Iyengar et al. [48], 2007 | ✓ | ✓ | ✓ | 3 | Md | |||
| Luo et al. [49], 2007 | ✓ | ✓ | ✓ | Data-fusion based routing/ coding/ fusion driven protocols | 4 | Md | ||
| Shafiullah et al. [50], 2008 | ✓ | 1 | Lw | |||||
| Wan et al. [51], 2008 | ✓ | ✓ | 2 | Lw | ||||
| Boukerche et al. [52], 2008 | ✓ | ✓ | ✓ | 3 | Md | |||
| Garcia et al. [53], 2009 | ✓ | ✓ | Optimized routing approaches invented Spanish Universities | 3 | Md | |||
| Biradar et al. [54], 2009 | ✓ | ✓ | ✓ | 3 | Md | |||
| Jin et al. [55], 2009 | ✓ | 1 | Lw | |||||
| Jiang et al. [56], 2009 | ✓ | ✓ | Features of clustering algorithms in WSNs | 3 | Md | |||
| Thanh et al. [57], 2009 | ✓ | ✓ | Distributed hash table based routing in WSNs | 3 | Md | |||
| Alwan et al. [58], 2009 | ✓ | ✓ | Fault-tolerance based routing in WSNs | 3 | Md | |||
| Stavrou et al. [59], 2010 | ✓ | ✓ | ✓ | ✓ | Threat model describing the aims and schemes of adversary Taxonomy of secure-multipath routing in WSNs | 5 | Hg | |
| Maimour et al. [60], 2010 | ✓ | ✓ | Cluster oriented routing in WSNs | 3 | Md | |||
| Bhattacharyya et al. [61], 2010 | ✓ | ✓ | ✓ | 3 | Md | |||
| Singh et al. [62], 2010 | ✓ | ✓ | 2 | Lw | ||||
| Baranidharan et al. [63], 2010 | ✓ | 1 | Lw | |||||
| Celik et al. [64], 2010 | ✓ | ✓ | Swarm intelligence based routing techniques in WSNs | 3 | Md | |||
| Modirkhazeni et al. [65], 2010 | ✓ | ✓ | Security matrix for comparing multipath routing protocols | 3 | Md | |||
| Cecilio et al. [66], 2010 | ✓ | ✓ | ✓ | ✓ | 4 | Md | ||
| Singh et al. [42], 2010 | ✓ | 1 | Lw | |||||
| Roseline et al. [67], 2011 | ✓ | 1 | Lw | |||||
| Raghunandan et al. [68], 2011 | ✓ | ✓ | ✓ | 3 | Md | |||
| Wei et al. [69], 2011 | ✓ | ✓ | 2 | Lw | ||||
| Xu et al. [70], 2011 | ✓ | ✓ | 2 | Lw | ||||
| Ayaz et al. [71], 2011 | ✓ | ✓ | ✓ | Routing approaches in underwater WSNs | 4 | Md | ||
| Saleem et al. [41], 2011 | ✓ | ✓ | ✓ | ✓ | ✓ | In-depth taxonomy for categorizing routing protocols in WSNs, General framework for devising swarm based routing protocols | 6 | Hg |
| Sharma et al. [72], 2011 | ✓ | ✓ | Secure hierarchical routing protocols in WSNs | 3 | Md | |||
| Kumar et al. [73], 2012 | ✓ | ✓ | Homogeneous and heterogeneous WSNs oriented taxonomy | 3 | Md | |||
| Liu et al. [74], 2012 | ✓ | ✓ | ✓ | ✓ | In-depth categorization of clustering techniques | 5 | Hg | |
| Naeimi et al. [75], 2012 | ✓ | ✓ | ✓ | In-depth classification of clustering techniques, Issues relevant to various phases of devised taxonomy | 4 | Md | ||
| Radi et al. [76], 2012 | ✓ | ✓ | ✓ | ✓ | Classification of multipath routing techniques, Phasesof devising multipath routing protocol | 5 | Hg | |
| Sumathi et al. [77], 2012 | ✓ | ✓ | QoS-based routing in WSNs | 3 | Md | |||
| Modirkhazeni et al. [78], 2012 | ✓ | ✓ | ✓ | 3 | Md | |||
| Saranya et al. [79], 2012 | ✓ | ✓ | 2 | Lw | ||||
| K. et al. [80], 2012 | ✓ | ✓ | Node/Link disjoint multipath routing protocols in WSNs | 3 | Md | |||
| Uthra et al. [81], 2012 | ✓ | ✓ | ✓ | ✓ | Network congestion-handling based QoS routing in WSNs | 5 | Hg | |
| Zungeru et al. [82], 2012 | ✓ | ✓ | ✓ | ✓ | Classical and swarm-intelligence oriented routing in WSNs | 5 | Hg | |
| Ehsan et al. [38], 2012 | ✓ | ✓ | ✓ | ✓ | Energy-efficient and QoS-aware routing approaches in WMSNs | 5 | Hg | |
| Rahman et al. [83], 2013 | ✓ | ✓ | ✓ | 3 | Md | |||
| El-Semary et al. [84], 2013 | ✓ | ✓ | ✓ | 3 | Md | |||
| Manap et al. [85], 2013 | ✓ | ✓ | 2 | Lw | ||||
| Tyagi et al. [86], 2013 | ✓ | ✓ | ✓ | ✓ | In-depth analysis of LEACH-based clustered routing protocols | 5 | Hg | |
| Sikander et al. [87], 2013 | ✓ | ✓ | ✓ | 3 | Md | |||
| Pantazis et al. [39], 2013 | ✓ | ✓ | ✓ | Taxonomy based on network structure, communication model, topology and reliable routing | 4 | Md | ||
| Abazeed et al. [88], 2013 | ✓ | ✓ | 2 | Lw | ||||
| Sha et al. [37], 2013 | ✓ | ✓ | 2 | Lw | ||||
| Fersi et al. [89], 2013 | ✓ | ✓ | ✓ | ✓ | Distributed Hash Table (DHT) oriented routing and data-management in WSNs | 5 | Hg | |
| Masdari et al. [90], 2013 | ✓ | ✓ | 2 | Lw | ||||
| Soni et al. [91], 2014 | ✓ | ✓ | Location-based routing in WSNs | 3 | Md | |||
| Tunca et al. [43], 2014 | ✓ | ✓ | ✓ | ✓ | Mobile sink based routing in WSNs | 5 | Hg | |
| Yu et al. [44], 2014 | ✓ | ✓ | ✓ | ✓ | Mobile sink based state-of-the-art routing techniques in WSNs | 5 | Hg | |
| Guo et al. [92], 2014 | ✓ | ✓ | Intelligent energy-efficient routing in WSNs | 3 | Md | |||
| Zin et al. [40], 2014 | ✓ | ✓ | ✓ | ✓ | State-of-the-art secure routing techniques in WSNs | 5 | Hg | |
| Shamsan Saleh et al. [93], 2014 | ✓ | ✓ | ✓ | ✓ | Energy-aware non-swarm and swarm-intelligence based routing in WSNs | 5 | Hg | |
| Sara et al. [94], 2014 | ✓ | ✓ | ✓ | ✓ | Taxonomy of mobility based WSNs routing protocols | 5 | Hg | |
| Sharma et al. [95], 2015 | ✓ | ✓ | ✓ | 3 | Md | |||
| Zin et al. [96], 2015 | ✓ | ✓ | ✓ | Categorize secure-multipath routing protocols based on defense against particular attack | 4 | Md | ||
| Singh et al. [97], 2015 | ✓ | ✓ | ✓ | 3 | Md | |||
| Mehmood et al. [98], 2015 | ✓ | ✓ | ✓ | 3 | Md | |||
| Liu et al. [99], 2015 | ✓ | ✓ | ✓ | ✓ | Evaluation of atypical hierarchical routing approaches in WSNs | 5 | Hg | |
| Kumar et al. [100], 2016 | ✓ | ✓ | Classification of biologically inspired algorithms in computer networks | 3 | Md | |||
| Jadhav et al. [101], 2016 | ✓ | ✓ | Opportunistic routing protocols in WSNs | 3 | Md | |||
| Li et al. [102], 2016 | ✓ | ✓ | ✓ | Intelligent cross-layered Underwater Acoustic Sensor Networks (UASNs) routing protocols, Expansion tendency of UASN routing protocols | 4 | Md | ||
| Gui et al. [103], 2016 | ✓ | ✓ | ✓ | Discuss latest swarm oriented routing approaches and briefly portray a Spider Monkey Optimization (SMO) oriented routing protocol | 4 | Md | ||
| Singh et al. [104], 2016 | ✓ | ✓ | 2 | Lw | ||||
| Yan et al. [105], 2016 | ✓ | ✓ | ✓ | Energy-efficient homogeneous and heterogeneous routing protocols with static and mobile topology | 4 | Md | ||
| Han et al. [106], 2016 | ✓ | ✓ | ✓ | Green routing protocols for WMSNs | 4 | Md | ||
| Anisi et al. [107], 2017 | ✓ | ✓ | Evaluation of energy harvesting methods and recent battery-oriented energy-efficient routing approaches | 3 | Md | |||
| Ahmed et al. [108], 2017 | ✓ | ✓ | ✓ | ✓ | Evaluation of data forwarding routing protocols for Underwater Wireless Sensor Networks (UWSNs) using analytical/numerical simulation methods | 5 | Hg | |
| Sabor et al. [109], 2017 | ✓ | ✓ | ✓ | Latest mobility-oriented hierarchical routing protocols for WSNs | 4 | Md | ||
| Khalid et al. [110], 2017 | ✓ | ✓ | Localization-oriented and localization-free routing protocols for UWSNs | 3 | Md | |||
| Hasan et al. [111], 2017 | ✓ | ✓ | ✓ | ✓ | Multipath routing approaches with QoS guarantee in real-time WMSNs | 5 | Hg | |
| Nayyar et al. [112], 2017 | ✓ | 1 | Lw | |||||
| Asif et al. [113], 2017 | ✓ | ✓ | ✓ | QoS-aware routing approaches for WSNs, Up-to-date distribution of QoS literature and QoS parameters | 4 | Md | ||
| Rehan et al. [114], 2017 | ✓ | ✓ | ✓ | ✓ | Evaluation and comparison of JOINT/DISJOINT single/multi-path and single/multi-radio multichannel routing protocols in WSNs | 5 | Hg |
| Surveys | FoA | DRF | PCA | CAN | FDT | NoR | CNI | Rk |
|---|---|---|---|---|---|---|---|---|
| Akyildiz et al. [115], 2002 | ✓ | ✓ | ✓ | Communication layer-wise taxonomy of WSNs protocols | 4 | Md | ||
| Perrig et al. [116], 2004 | ✓ | ✓ | ✓ | Security issues & challenges in WSNs | 4 | Md | ||
| Chen et al. [117], 2004 | ✓ | ✓ | ✓ | Data-delivery model based QoS requirements | 4 | Md | ||
| Djenouri et al. [118], 2005 | ✓ | ✓ | ✓ | Security problems at various network layers and solutions | 4 | Md | ||
| Wang et al. [119], 2006 | ✓ | ✓ | ✓ | ✓ | Attacks at physical, data link, network, transport layers with possible solutions, Novel security taxonomy | 5 | Hg | |
| Ren et al. [120], 2006 | ✓ | Investigation of biologically inspired protocols for WSNs | 2 | Lw | ||||
| Akyildiz et al. [121], 2007 | ✓ | ✓ | ✓ | Communication layer-wise taxonomy of protocols for WMSNs | 4 | Md | ||
| Walters et al. [122], 2007 | ✓ | ✓ | 2 | Lw | ||||
| Li et al. [123], 2007 | ✓ | ✓ | ✓ | QoS in real-time protocols for WSNs | 4 | Md | ||
| Akyildiz et al. [124], 2007 | ✓ | ✓ | ✓ | State-of-the-art research in WMSNs | 4 | Md | ||
| Martinez et al. [125], 2007 | ✓ | ✓ | Case-study to enhance learning based on real-world forest fire detection | 3 | Md | |||
| Yick et al. [126], 2008 | ✓ | ✓ | ✓ | ✓ | Sensors internal platform, network services & protocol stack | 5 | Hg | |
| Zhou et al. [127], 2008 | ✓ | ✓ | ✓ | ✓ | Security issue and latest solutions, Identification of malicious threats affecting network operations | 5 | Hg | |
| Anastasi et al. [128], 2009 | ✓ | ✓ | ✓ | Taxonomy of energy conservation techniques | 4 | Md | ||
| Rehana et al. [129], 2009 | ✓ | 1 | Lw | |||||
| Chen et al. [130], 2009 | ✓ | ✓ | ✓ | Hazards for WSNs & routing-layer based defense approaches | 4 | Md | ||
| Sen et al. [131], 2010 | ✓ | ✓ | ✓ | 3 | Md | |||
| Halawani et al. [132], 2010 | ✓ | ✓ | Network/MAC lifetime enhancement approaches in WSNs | 3 | Md | |||
| Bin et al. [133], 2011 | ✓ | ✓ | Three rules based metric for designing new protocol, Energy conservation, routing and coverage in WSNs | 3 | Md | |||
| Kulkarni et al. [134], 2011 | ✓ | ✓ | ✓ | ✓ | Computational Intelligence in WSNs | 5 | Hg | |
| Saxena et al. [135], 2011 | ✓ | ✓ | 2 | Lw | ||||
| Soua et al. [136], 2011 | ✓ | Classification of energy-efficient approaches in WSNs | 2 | Lw | ||||
| Francesco et al. [137], 2011 | ✓ | ✓ | ✓ | ✓ | Taxonomy of mobility based WSNs | 5 | Hg | |
| Sen et al. [138], 2012 | ✓ | ✓ | ✓ | ✓ | 4 | Md | ||
| Rault et al. [139], 2014 | ✓ | ✓ | ✓ | ✓ | Trade-off vis-a-vis application demands and energy efficiency | 5 | Hg | |
| Sergiou et al. [140], 2014 | ✓ | ✓ | ✓ | Congestion control in WSNs, Guidelines for designing a new congestion control protocol in WSNs | 4 | Md | ||
| Kafi et al. [141], 2014 | ✓ | ✓ | ✓ | ✓ | Congestion detection and control in WSNs | 5 | Hg | |
| Bouaziz et al. [142], 2016 | ✓ | ✓ | ✓ | ✓ | Mobility management in wireless sensor networks | 5 | Hg | |
| Yadav et al. [143], 2016 | ✓ | ✓ | ✓ | Energy-efficient data aggregation, clustering and routing protocols in WSNs | 4 | Md | ||
| Zenia et al. [144], 2016 | ✓ | ✓ | ✓ | Evaluation of UWSNs based MAC & Routing protocols using comparison and simulation mechanisms | 4 | Md |
| Survey Type | Categorization and Design Requirements Based Analysis of Hierarchical Routing Surveys | |
|---|---|---|
| Typical based | Hg | [74,86] |
| Md | [56,60,73,75] | |
| Lw | [69,70,85] | |
| Atypical based | Hg | [99] |
| Md | [87,97] | |
| Security based | Md | [72,78] |
| Energy Efficient | Md | [98] |
| Lw | [42,50] | |
| Mobile based | Md | [109] |
| Survey Type | Categorization and Design Requirements Based Analysis of Classical Routing Surveys | |
|---|---|---|
| Structure based | Hg | [35] |
| Md | [36,46,47,52,53,54,61,66,68] | |
| Lw | [51,62,79,88,104] | |
| Operation based | Hg | [35] |
| Md | [36,46,47,52,53,61,66] | |
| Lw | [62,88] | |
| Partial based | Hg | [126] |
| Md | [115,121,124] | |
| Survey Type | Categorization and Design Requirements Based Analysis of Energy-efficient Routing Surveys | |
|---|---|---|
| Intelligence based | Hg | [93] |
| Structure based | Md | [39,83,95,98,105,107,132] |
| Lw | [42,50,63,67] | |
| Operation based | Hg | [38] |
| Md | [39,95,105,106,107] | |
| Partial based | Hg | [139] |
| Md | [128,133,143] | |
| Lw | [135,136] | |
| Survey Type | Categorization and Design Requirements Based Analysis of Secure Routing Surveys | |
|---|---|---|
| Multipath based | Hg | [59] |
| Md | [65,96] | |
| Hierarchical based | Md | [72,78] |
| Typical based | Hg | [40] |
| Md | [84] | |
| Lw | [45] | |
| Partial based | Hg | [119,127] |
| Md | [116,118,130,131,138] | |
| Lw | [122,129] | |
| Survey Type | Categorization and Design Requirements Based Analysis of Multipath-based Routing Surveys | |
|---|---|---|
| Typical based | Hg | [76,111] |
| Md | [80] | |
| Lw | [37,90] | |
| Multichannel Routing | Hg | [114] |
| Security based | Hg | [59] |
| Md | [65,96] | |
| Fault-Tolerant | Md | [58] |
| Lw | [90] | |
| Survey Type | Categorization and Design Requirements Based Analysis of Computationally-Intelligent Routing Surveys | |
|---|---|---|
| Swarm based | Hg | [41] |
| Md | [64,100,103] | |
| Lw | [112] | |
| Hybrid based | Md | [48,92] |
| Mixed | Hg | [82,93] |
| Partial based | Hg | [134] |
| Lw | [120] | |
| Survey Type | Categorization and Design Requirements Based Analysis of QoS-based Routing Surveys | |
|---|---|---|
| Typical based | Md | [77,106,113] |
| Lw | [50] | |
| Multipath based | Hg | [111] |
| Fault-Tolerance based | Md | [58] |
| Cong.-Handling based | Hg | [81] |
| Partial based | Hg | [141] |
| Md | [117,123,125,140] | |
| Survey Type | Categorization and Design Requirements Based Analysis of Geographic Routing Surveys | |
|---|---|---|
| Mobile | Hg | [43,44,94] |
| Md | [109] | |
| Location based | Md | [91] |
| Lw | [55] | |
| Partial based | Hg | [137,142] |
| Survey Type | Categorization and Design Requirements Based Analysis of Other Least-Focused Areas of Routing Surveys | |
|---|---|---|
| In-network Fusion | Md | [49] |
| DHT based | Hg | [89] |
| Md | [57] | |
| UWSNs based | Hg | [108] |
| Md | [71,102,110] | |
| (Partial) — > | Md | [144] |
| Opportunistic based | Md | [101] |
| Multichannel Routing | Hg | [114] |
© 2017 by the authors. Licensee MDPI, Basel, Switzerland. This article is an open access article distributed under the terms and conditions of the Creative Commons Attribution (CC BY) license (http://creativecommons.org/licenses/by/4.0/).
Share and Cite
Rehan, W.; Fischer, S.; Rehan, M. A Critical Review of Surveys Emphasizing on Routing in Wireless Sensor Networks—An Anatomization under General Survey Design Framework. Sensors 2017, 17, 1713. https://doi.org/10.3390/s17081713
Rehan W, Fischer S, Rehan M. A Critical Review of Surveys Emphasizing on Routing in Wireless Sensor Networks—An Anatomization under General Survey Design Framework. Sensors. 2017; 17(8):1713. https://doi.org/10.3390/s17081713
Chicago/Turabian StyleRehan, Waqas, Stefan Fischer, and Maaz Rehan. 2017. "A Critical Review of Surveys Emphasizing on Routing in Wireless Sensor Networks—An Anatomization under General Survey Design Framework" Sensors 17, no. 8: 1713. https://doi.org/10.3390/s17081713
APA StyleRehan, W., Fischer, S., & Rehan, M. (2017). A Critical Review of Surveys Emphasizing on Routing in Wireless Sensor Networks—An Anatomization under General Survey Design Framework. Sensors, 17(8), 1713. https://doi.org/10.3390/s17081713

