A Self-Powered and Autonomous Fringing Field Capacitive Sensor Integrated into a Micro Sprinkler Spinner to Measure Soil Water Content
Abstract
:1. Introduction
2. System Design and Fabrication
2.1. Operation of the Sensors in a Crop Field
2.2. Design and Fabrication of the Capacitive Sensor Based on a Porous Ceramic to Measure Water Content
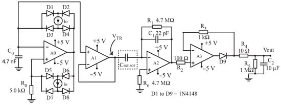
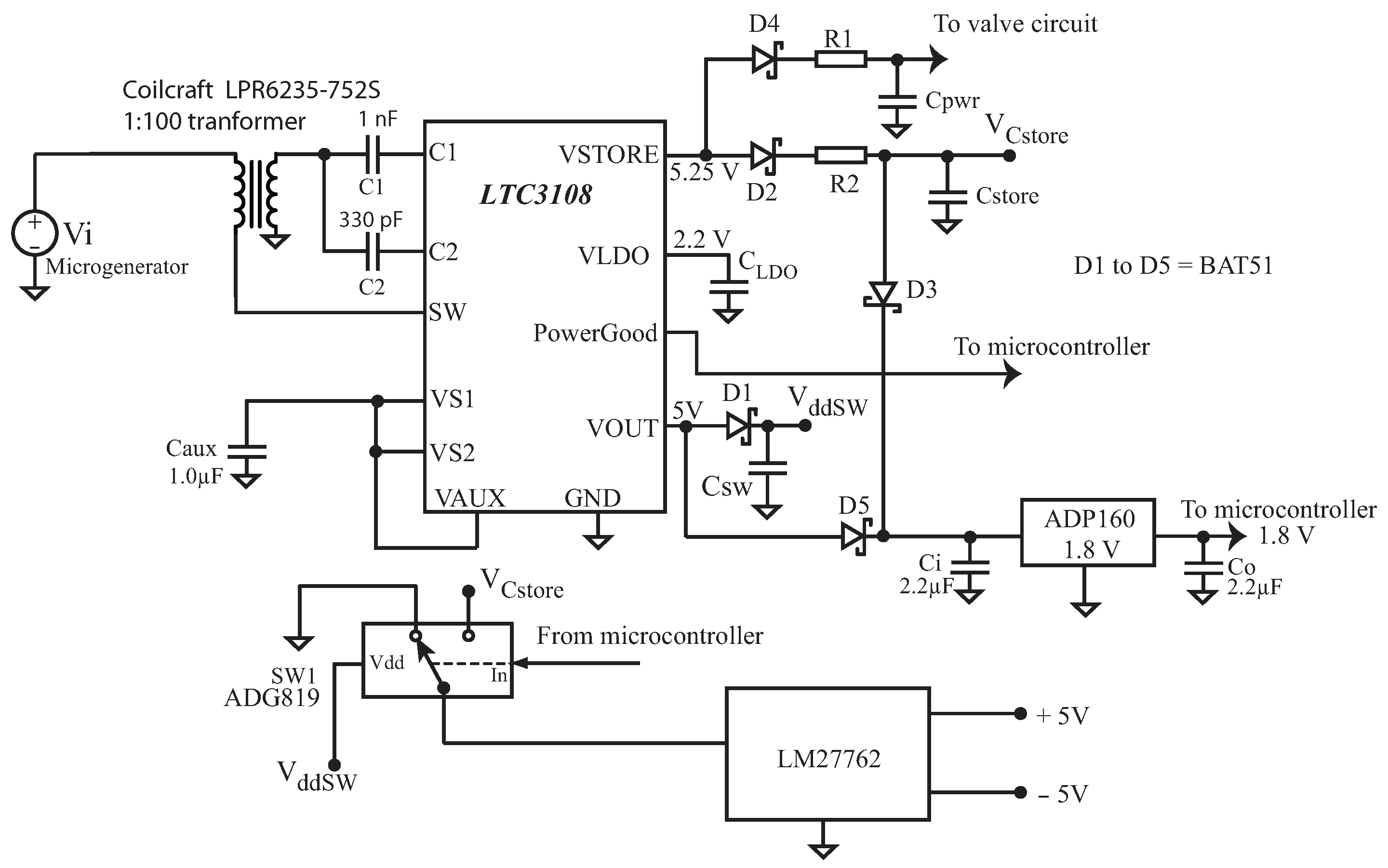
2.3. The Signal Conditioning Circuit
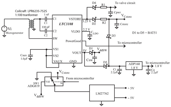
2.4. The Energy Harvesting System
3. Results and Discussion
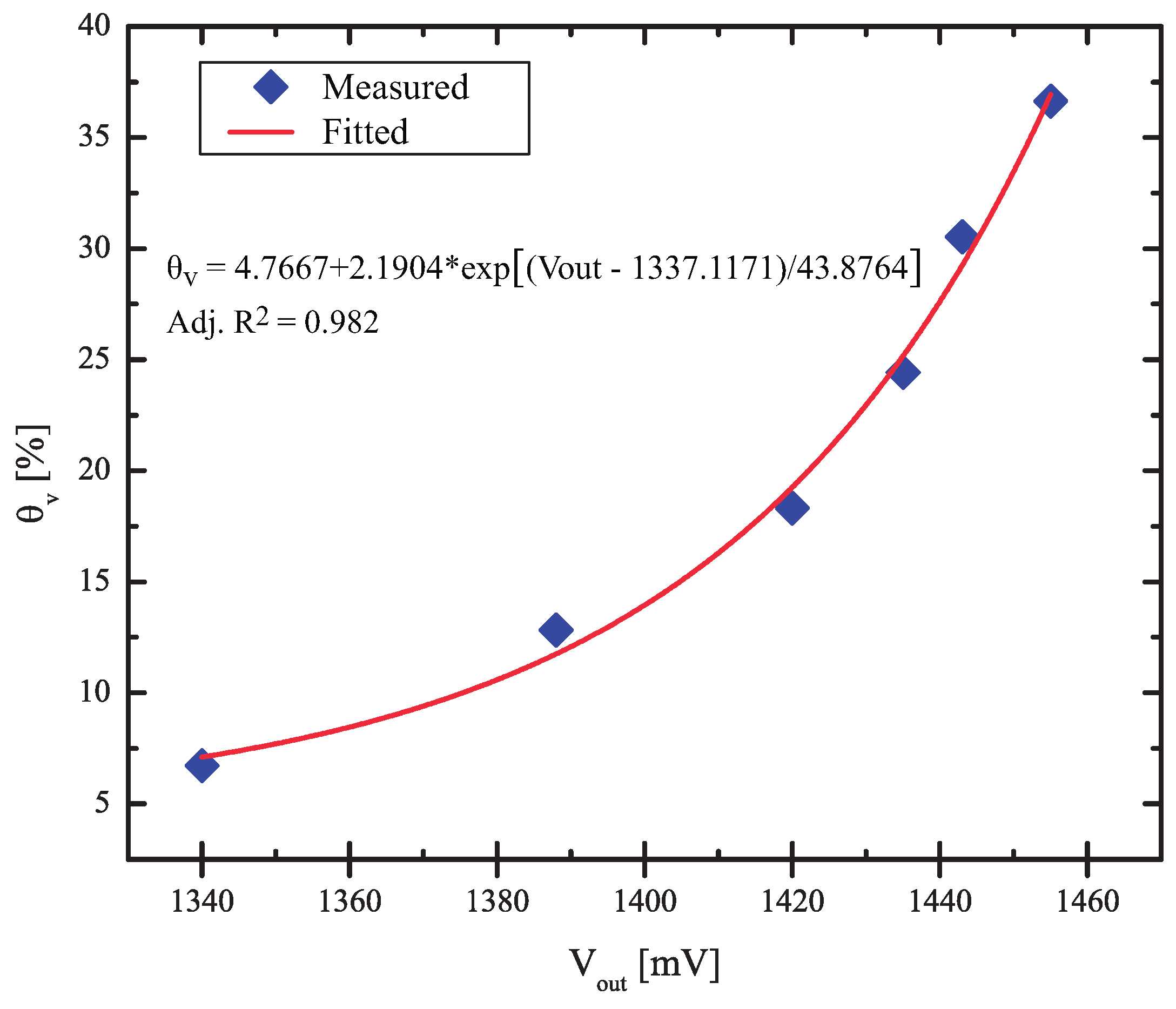
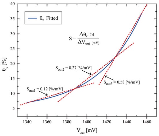
3.1. Signal Conditioning Circuit
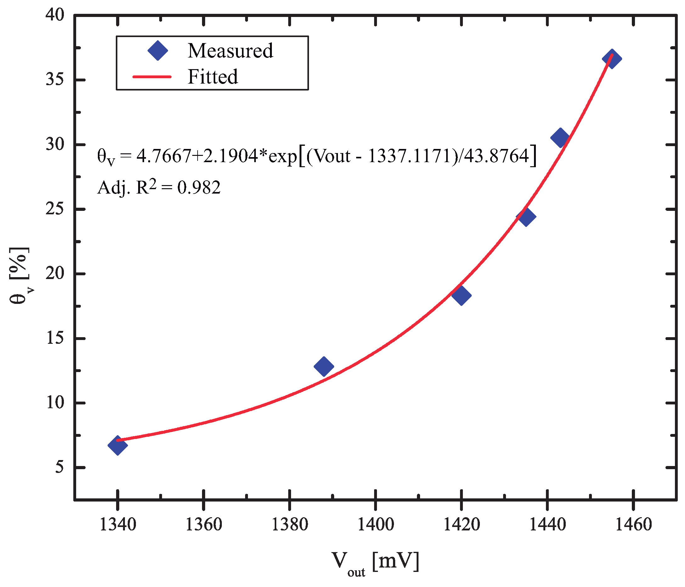
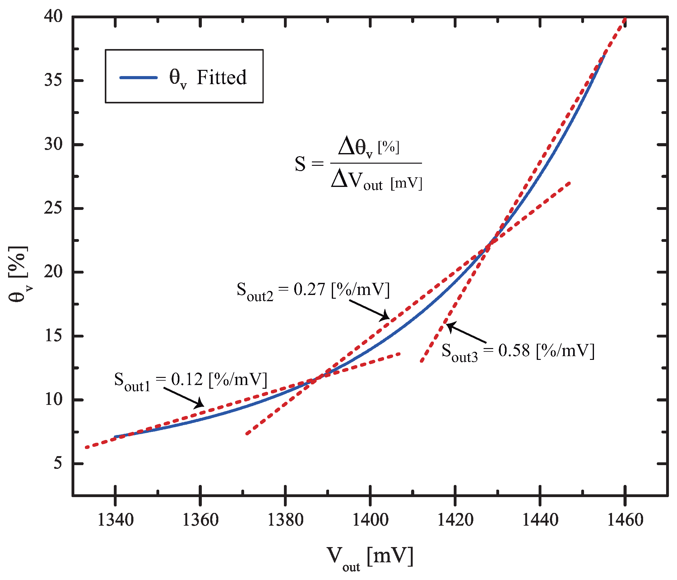
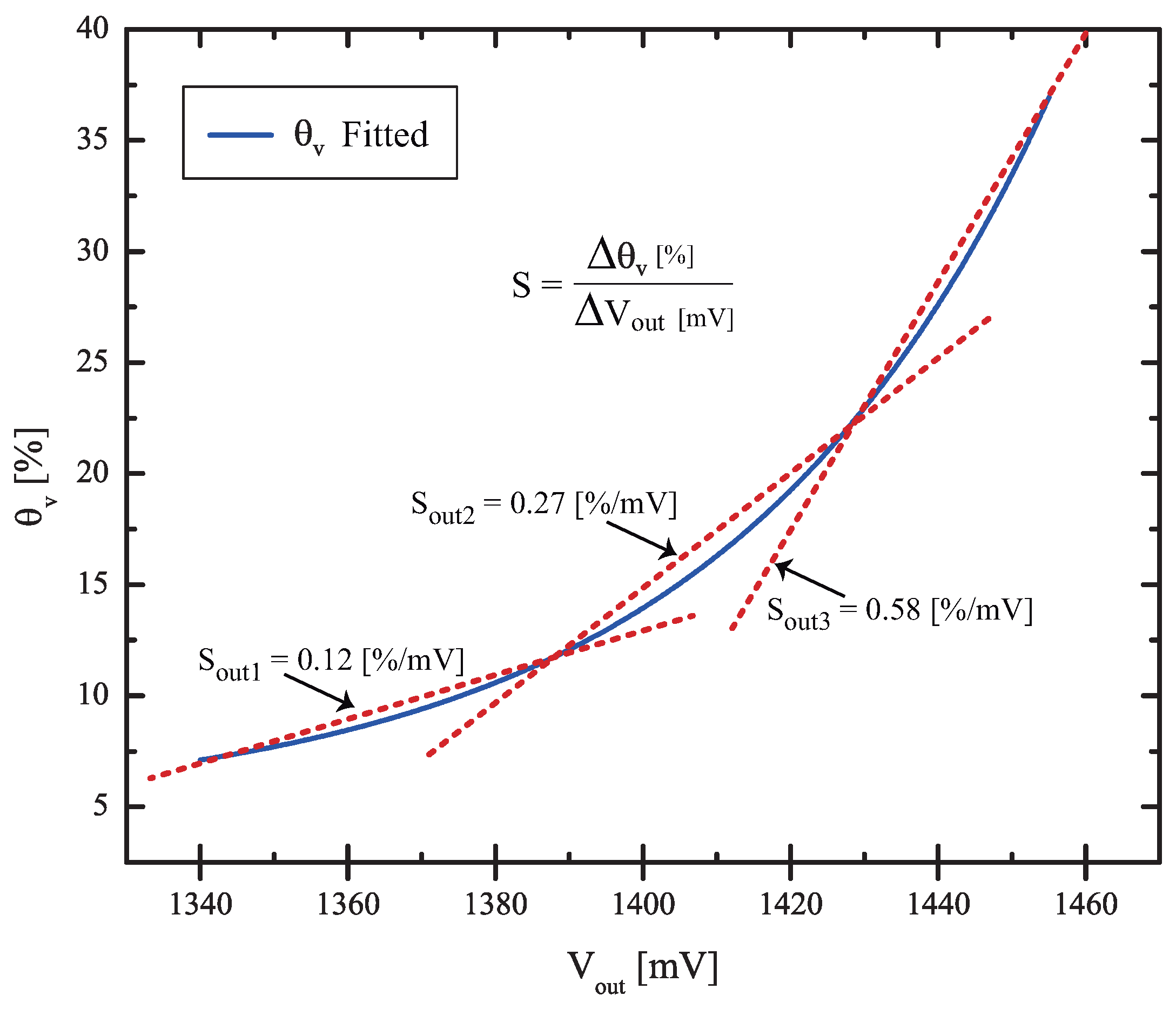
3.2. Sensor
3.3. Energy Harvesting
4. Conclusions
Author Contributions
Conflicts of Interest
References
- Rivers, M.; Coles, N.; Zia, H.; Harris, N.R.; Yates, R. How could sensor networks help with agricultural water management issues? Optimizing irrigation scheduling through networked soil-moisture sensors. In Proceedings of the IEEE Sensors Applications Symposium (SAS), Zadar, Croatia, 13–15 April 2015.
- Pardossi, A.; Incrocci, L.; Incrocci, G.; Malorgio, F.; Battista, P.; Bacci, L.; Rapi, B.; Marzialetti, P.; Hemming, J.; Balendonck, J. Root Zone Sensors for Irrigation Management in Intensive Agriculture. Sensors 2009, 9, 2809–2835. [Google Scholar] [CrossRef] [PubMed]
- Brase, T.A. Precision Agriculture; Thomson Delmar Learning: New York, NY, USA, 2006. [Google Scholar]
- Scudiero, E.; Berti, A.; Teatini, P.; Morari, F. Simultaneous Monitoring of Soil Water Content and Salinity with a Low-Cost Capacitance-Resistance Probe. Sensors 2012, 12, 17588–17607. [Google Scholar] [CrossRef] [PubMed]
- Chanzy, A.; Gaudu, J.-C.; Marloie, O. Correcting the Temperature Influence on Soil Capacitance Sensors Using Diurnal Temperature and Water Content Cycles. Sensors 2012, 12, 9773–9790. [Google Scholar] [CrossRef] [PubMed]
- Eller, H.; Denoth, A. A capacitive soil moisture sensor. J. Hydrol. 1996, 185, 137–146. [Google Scholar] [CrossRef]
- Gardner, C.M.K.; Dean, T.J.; Cooper, J.D. Soil Water Content Measurement with a High-Frequency Capacitance Sensor. J. Agric. Eng. Res. 1998, 71, 395–403. [Google Scholar] [CrossRef]
- Dean, R.N.; Surgnier, S.; Pack, J.; Sanders, N.; Reiner, P.; Long, C.W.; Fenner, R.; Fenner, W.P. Porous Ceramic Packaging for a MEMS Humidity Sensor Requiring Environmental Access. Trans. Electron. Packag. Manuf. 2011, 1, 428–435. [Google Scholar] [CrossRef]
- Campbell Scientific LTD. 229 Heat Dissipation Matric Water Potential Sensor: Instruction Manual; Campbell Scientific LTD: Loughborough, UK, 2006. [Google Scholar]
- Dias, P.C.; Roque, W.; Ferreira, E.; Siqueira Dias, J. A high sensitivity single-probe heat pulse soil moisture sensor based on a single npn junction transistor. Comput. Electron. Agric. 2013, 32, 139–147. [Google Scholar] [CrossRef]
- Matile, L.; Berger, R.; Wachter, D.; Krebs, R. Characterization of a New Heat Dissipation Matric Potential Sensor. Sensors 2013, 13, 1137–1145. [Google Scholar] [CrossRef] [PubMed]
- Dias, P.C.; Roque, W.; Ferreira, E.; Siqueira Dias, J. Proposal of a novel heat dissipation soil moisture sensor. In Proceedings of the 5th WSEAS International Conference on Circuits, Systems and Signals (CSS’11), Corfu, Greece, 14–16 July 2011; pp. 124–127.
- Dias, P.C.; Cadavid, D.; Ortega, S.; Ruiz, A.; França, M.B.; Morais, F.; Ferreira, E.; Cabot, A. Autonomous soil moisture sensor based on nanostructured thermosensitive resistors powered by an integrated thermoelectric generator. Sens. Actuators A Phys. 2016, 239, 1–7. [Google Scholar] [CrossRef]
- Valente, A.; Soares, S.; Morais, R.; Baptista, J.; Cabral, M. Button Heat-Pulse Sensor for Soil Water Content Measurements. In Proceedings of the First International Conference on Sensor Device Technologies and Applications (SENSORDEVICES), Venice/Mestre, Italy, 18–25 July 2010; pp. 180–182.
- Dean, R.N.; Rane, A.K.; Baginski, M.E.; Richard, J.; Hartzog, Z.; Elton, D.J. A Capacitive Fringing Field Sensor Design for Moisture Measurement Based on Printed Circuit Board Technology. IEEE Trans. Instrum. Meas. 2015, 61, 1105–1112. [Google Scholar] [CrossRef]
- Igreja, R.; Dias, C.J. Analytical evaluation of the interdigital electrodes capacitance for a multi-layered structure. Sens. Actuators A Phys. 2004, 112, 291–301. [Google Scholar] [CrossRef]
- Igreja, R.; Dias, C.J. Extension to the analytical model of the interdigital electrodes capacitance for a multi-layered structure. Sens. Actuators A Phys. 2011, 172, 392–399. [Google Scholar] [CrossRef]
- Ribeiro, L.; Fruett, F. Analysis of the Planar Electrode Morphology for Capacitive Chemical Sensors. In Proceedings of the Sensor Devices, Venice, Italy, 23 August 2015; pp. 179–182.
- Ribeiro, L.E.B. Contributions to the Development of Interdigitated Electrodes and Electromagnetic Actuators with Applications in Portable Microfluidic Devices. Ph.D. Thesis, Universitty of Campinas, Campinas, Brazil, 2016. [Google Scholar]
- Alabama A & M and Auburn Universities Cooperative Extension System. Soil Sensors for Irrigation Scheduling: Volumetric Water Content sensors (II). In Agronomy and Soils Timely Information, Agriculture & Natural Resources; Alabama A & M and Auburn Universities Cooperative Extension System: Auburn, AL, USA, 2013; pp. 1–6. [Google Scholar]
- Lim, L.G.; Pao, W.K.S.; Hamid, N.H.; Tang, T.B. Design of Helical Capacitance Sensor for Holdup Measurement in Two-Phase Stratified Flow: A Sinusoidal Function Approach. Sensors 2016, 16, 1032. [Google Scholar] [CrossRef] [PubMed]
- Gasulla, M.; Li, X.; Meijer, G.C.M. The noise performance of a high-speed capacitive-sensor interface based on a relaxation oscillator and a fast counter. IEEE Trans. Inst. Meas. 2005, 54, 1934–1940. [Google Scholar] [CrossRef]
- Reverter, F.; Casas, O. Direct interface circuit for capacitive humidity sensors. Sens. Actuators A Phys. 2008, 143, 315–322. [Google Scholar] [CrossRef]
- Gaitan-Pitre, J.E.; Gasulla, M.; Pallas-Areny, R. Analysis of a direct interface circuit for capacitive sensors. IEEE Trans. Inst. Meas. 2009, 58, 1934–1940. [Google Scholar] [CrossRef]
- Dias, P.C.; Morais, F.O.; França, M.B.; Ferreira, E.; Siqueira Dias, J. Autonomous Multi-sensor System Powered by a Solar Thermoelectric Energy Harvester with Ultra-Low Power Management Circuit. IEEE Trans. Instrum. Meas. 2016, 64, 2918–2925. [Google Scholar]
- Hidrosense. Available online: https://www.hidrosense.com.br/ (accessed on 12 December 2016).
- Assouline, S.; Tessier, D.; Bruand, A. A conceptual model of the soil water retention curve. Water Resour. Res. 1998, 32, 223–231. [Google Scholar] [CrossRef]
- Valente, A.; Morais, R.; Couto, C.; Correia, J.H. Modeling, simulation and testing of a silicon soil moisture sensor based on the dual-probe heat-pulse method. Sens. Actuators A Phys. 2004, 115, 434–439. [Google Scholar] [CrossRef]
- Dias, P.C.; Morais, F.; Duarte, L.; Franca, M.; Spengler, A.; Cabot, A. Measurement of the Electric Energy Storage Capacity in Solar Thermoelectric Generators Energy Harvesting Modules. Int. J. Distrib. Sens. Netw. 2016, in press. [Google Scholar]













| 14.6% | 18.4% | 20.7% | 25.7% | 28.0% | |
|---|---|---|---|---|---|
| Meas. # 1 | 1401.37 | 1416.99 | 1425.78 | 1437.50 | 1441.89 |
| Meas. # 2 | 1399.90 | 1416.50 | 1425.29 | 1436.52 | 1441.89 |
| Meas. # 3 | 1399.90 | 1416.99 | 1424.80 | 1437.01 | 1441.89 |
| Meas. # 4 | 1400.88 | 1417.97 | 1424.80 | 1437.99 | 1441.89 |
| Meas. # 5 | 1400.88 | 1417.48 | 1424.80 | 1437.50 | 1441.41 |
| Meas. # 6 | 1401.37 | 1416.99 | 1424.32 | 1438.48 | 1441.89 |
| Mean Value | 1400.72 | 1417.15 | 1424.97 | 1437.50 | 1441.81 |
| Standard Deviation (σ) | 0.54 | 0.38 | 0.38 | 0.49 | 0.14 |
© 2017 by the authors. Licensee MDPI, Basel, Switzerland. This article is an open access article distributed under the terms and conditions of the Creative Commons Attribution (CC BY) license ( http://creativecommons.org/licenses/by/4.0/).
Share and Cite
Da Costa, E.F.; De Oliveira, N.E.; Morais, F.J.O.; Carvalhaes-Dias, P.; Duarte, L.F.C.; Cabot, A.; Siqueira Dias, J.A. A Self-Powered and Autonomous Fringing Field Capacitive Sensor Integrated into a Micro Sprinkler Spinner to Measure Soil Water Content. Sensors 2017, 17, 575. https://doi.org/10.3390/s17030575
Da Costa EF, De Oliveira NE, Morais FJO, Carvalhaes-Dias P, Duarte LFC, Cabot A, Siqueira Dias JA. A Self-Powered and Autonomous Fringing Field Capacitive Sensor Integrated into a Micro Sprinkler Spinner to Measure Soil Water Content. Sensors. 2017; 17(3):575. https://doi.org/10.3390/s17030575
Chicago/Turabian StyleDa Costa, Eduardo Ferreira, Nestor E. De Oliveira, Flávio J. O. Morais, Pedro Carvalhaes-Dias, Luis Fernando C. Duarte, Andreu Cabot, and J. A. Siqueira Dias. 2017. "A Self-Powered and Autonomous Fringing Field Capacitive Sensor Integrated into a Micro Sprinkler Spinner to Measure Soil Water Content" Sensors 17, no. 3: 575. https://doi.org/10.3390/s17030575
APA StyleDa Costa, E. F., De Oliveira, N. E., Morais, F. J. O., Carvalhaes-Dias, P., Duarte, L. F. C., Cabot, A., & Siqueira Dias, J. A. (2017). A Self-Powered and Autonomous Fringing Field Capacitive Sensor Integrated into a Micro Sprinkler Spinner to Measure Soil Water Content. Sensors, 17(3), 575. https://doi.org/10.3390/s17030575

