An Electronic System for the Contactless Reading of ECG Signals
Abstract
:1. Introduction
2. The Proposed System
2.1. The Front-End Block
2.2. The Band-Pass Filter
2.3. The Notch Filter
2.4. The Second Amplification Stage
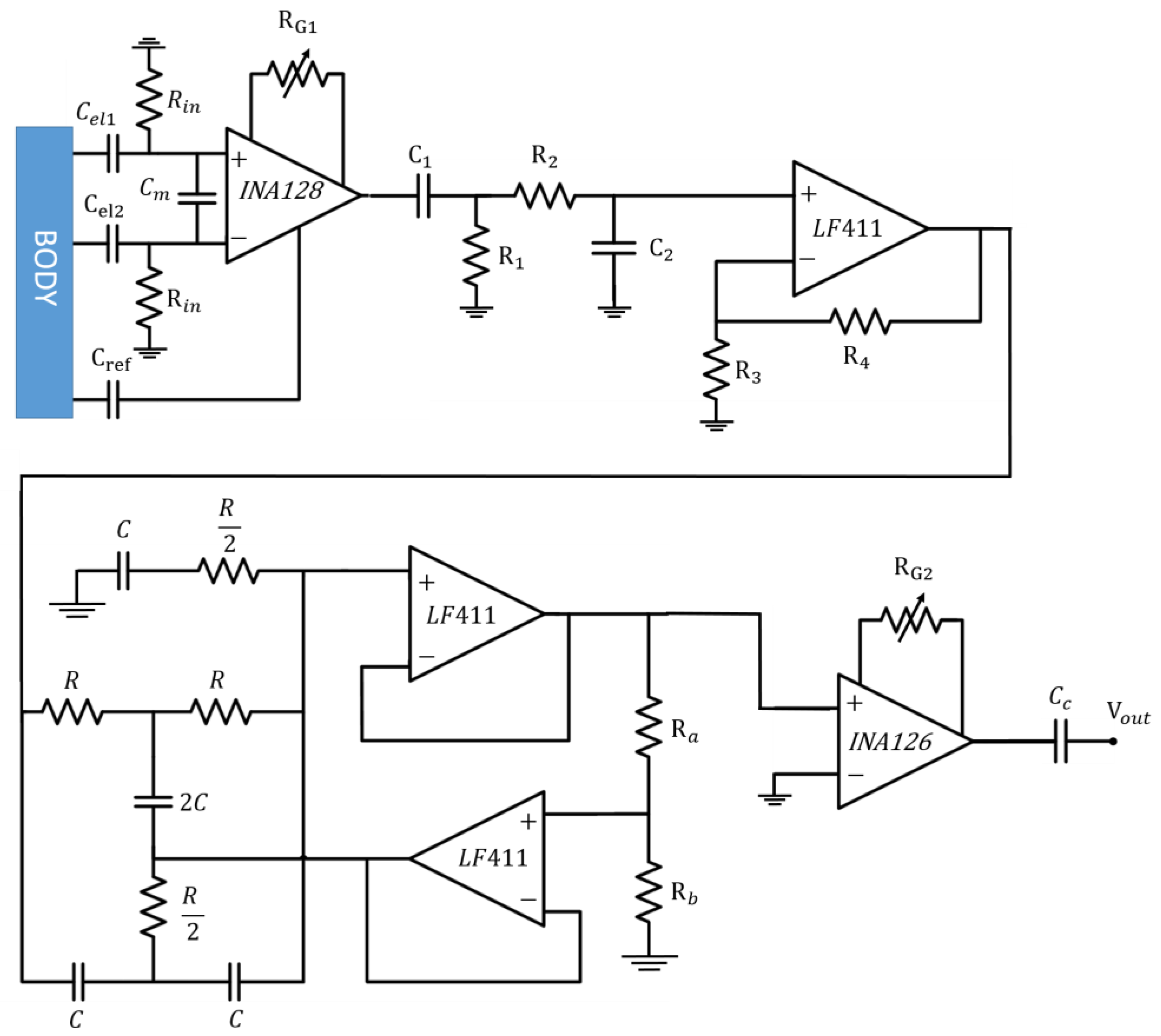
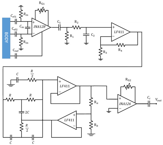
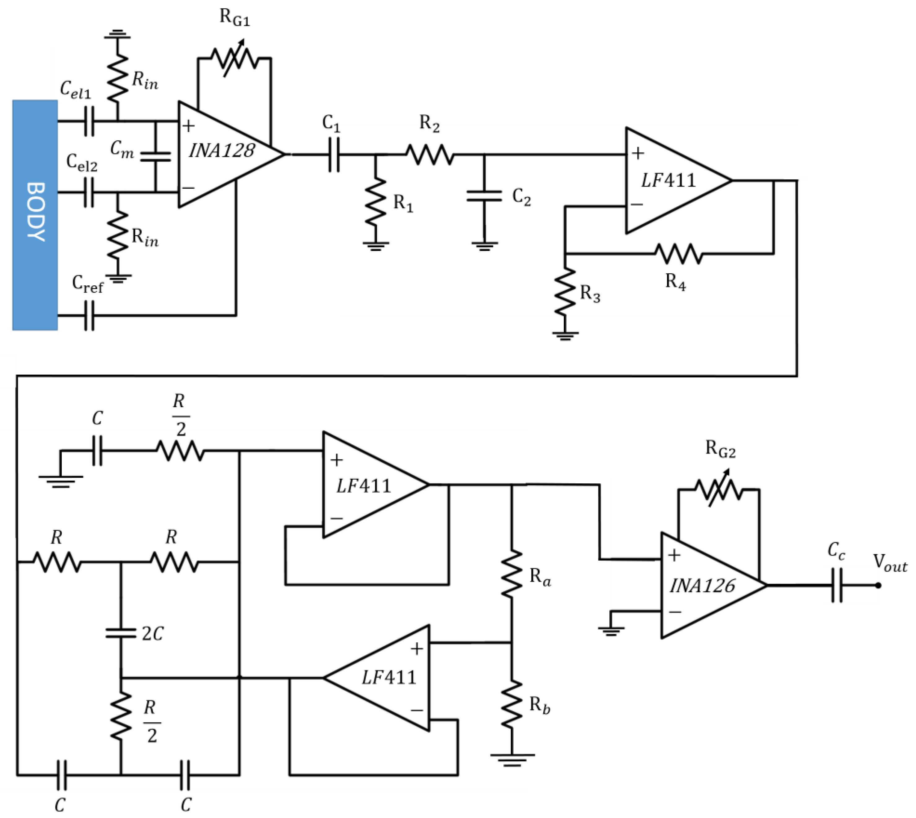
2.5. The Whole Interface Schematic
2.6. Data Acquisition
3. Results
3.1. Simulated Results
3.2. Experimental Results
4. Conclusions
Acknowledgments
Author Contributions
Conflicts of Interest
References
- Da He, D.; Winokur, E.S.; Sodini, C.G. An ear-worn vital signs monitor. IEEE Trans. Biomed. Eng. 2015, 62, 2547–2552. [Google Scholar]
- Stornelli, V.; Ferri, G. A single current conveyor-based low voltage low power bootstrap circuit for ElectroCardioGraphy and ElectroEncephaloGraphy acquisition systems. Analog Integr. Circuit Signal Process. 2014, 79, 171–175. [Google Scholar] [CrossRef]
- Freeman, D.K.; Gatzke, R.D.; Mallas, G.; Chen, Y.; Brouse, C.J. Saturation of the Right-Leg Drive Amplifier in Low-Voltage ECG Monitors. IEEE Trans. Biomed. Eng. 2015, 62, 323–330. [Google Scholar] [CrossRef] [PubMed]
- Barone, U.; Merletti, R. Design of a portable, intrinsically safe multichannel acquisition system for high-resolution, real-time processing HD-Semg. IEEE Trans. Biomed. Eng. 2013, 60, 2242–2252. [Google Scholar] [CrossRef] [PubMed]
- Webster, J.G. Biopotential Amplifiers. In Medical Instrumentation Application and Design, 4th ed.; Wiley: Hoboken, NJ, USA, 2009; pp. 258–260. [Google Scholar]
- Wang, T.; Shen, H.P.; Lin, C.H.; Ou, Y.L. Detection and prediction of Sudden Cardiac Death (SCD) for Personal Healthcare. In Proceedings of the 2007 3rd International IEEE/EMBS Conference on Neural Engineering, Piscataway, NJ, USA, 2–5 May 2007; pp. 2575–2578. [Google Scholar]
- Neuman, M.R. Biopotential amplifiers. In Medical Instrumentation: Application and Design; Webster, J.G., Ed.; Wiley: New York, NY, USA, 1998; Chapter 6; pp. 256–258. [Google Scholar]
- Thakor, N.V. Biopotentials and Electro-physiology Measurement; Johns Hopkins School of Medicine: Baltimore, MD, USA, 1999. [Google Scholar]
- Prutchi, D.; Norris, M. Bandpass selection for biopotential amplifiers. In Design and Development of Medical Electronic Instrumentation: A Practical Perspective of the Design, Construction, and Test of Medical Devices, 1st ed.; Wiley: Hoboken, NJ, USA, 2005; pp. 2–6. [Google Scholar]
- Miller, H.A.; Harrison, D.C. Biomedical Electrode Technology; Academic: New York, NY, USA, 1974. [Google Scholar]
- Searle, A.; Kirkup, L. A direct comparison of wet, dry and insulating bioelectric recording electrodes. Physiol. Meas. 2000, 21, 271–283. [Google Scholar] [CrossRef] [PubMed]
- Burke, M.J.; Gleeson, D.T. A micropower dry-electrode ECG preamplifier. IEEE Trans. Biomed. Eng. 2000, 47, 155–162. [Google Scholar] [CrossRef] [PubMed]
- Lin, C.T.; Liao, L.D.; Liu, Y.H.; Wang, I.J.; Lin, B.S.; Chang, J.Y. Novel dry polymer foam electrodes for long-term EEG measurement. IEEE Trans. Biomed. Eng. 2011, 58, 1200–1207. [Google Scholar] [PubMed]
- Chiou, J.C.; Ko, L.W.; Lin, C.T.; Hong, C.T.; Jung, T.P.; Liang, S.F.; Jeng, J.L. Using novel MEMS EEG sensors in detecting drowsiness application. In Proceedings of the IEEE Biomedical Circuits and Systems Conference, San Diego, CA, USA, 13 November 2006; pp. 33–36. [Google Scholar]
- Chi, Y.M.; Jung, T.P.; Cauwenberghs, G. Dry-Contact and Noncontact Biopotential Electrodes: Methodological Review. IEEE Rev. Biomed. Eng. 2010, 3, 106–119. [Google Scholar] [CrossRef] [PubMed]
- Teichmann, D.; Foussier, J.; Jia, J.; Leonhardt, S.; Walter, M. Noncontact monitoring of cardiorespiratory activity by electromagnetic coupling. IEEE Trans. Biomed. Eng. 2013, 60, 2142–2152. [Google Scholar] [CrossRef] [PubMed]
- Sullivan, T.J.; Deiss, S.R.; Cauwenberghs, G. A low-noise, non-contact EEG/ECG sensor. In Proceedings of the Biomedical Circuits and Systems Conference, Montreal, QC, Canada, 27–30 November 2007; pp. 154–157. [Google Scholar]
- Ueno, A.; Akabane, Y.; Kato, T.; Hoshino, H.; Kataoka, S.; Ishiyama, Y. Capacitive sensing of electrocardiographic potential through cloth from the dorsal surface of the body in a supine position: A preliminary study. IEEE Trans. Biomed. Eng. 2007, 54, 759–766. [Google Scholar] [CrossRef] [PubMed]
- Lim, Y.G.; Kim, K.K.; Park, K.S. ECG recording on a bed during sleep without direct skin-contact. IEEE Trans. Biomed. Eng. 2007, 54, 718–725. [Google Scholar] [CrossRef] [PubMed]
- Wartzek, T.; Eilebrecht, B.; Lem, J.; Lindner, H.J.; Leonhardt, S.; Walter, M. ECG on the road: Robust and unobtrusive estimation of heart rate. IEEE Trans. Biomed. Eng. 2011, 58, 3112–3120. [Google Scholar] [CrossRef] [PubMed]
- Gao, S.; Huang, D.Y.; Fang, W.C. A non-contact ECG sensing system with motion artifact equalization. In Proceedings of the IEEE BioCAS, Shanghai, China, 17–19 October 2016; pp. 244–247. [Google Scholar]
- Kranjec, J.; Begus, S.; Drnovsek, J.; Gersak, G. Novel methods for noncontact heart rate measurement: A feasibility study. IEEE Trans. Instrum. Meas. 2014, 63, 838–847. [Google Scholar] [CrossRef]
- Santonico, M.; Zompanti, A.; Pennazza, G.; Ferri, G.; Parente, F.R.; Benassai, M. Contactless detection of ECG Signals: Sensor Architecture and Simulation. In Proceedings of the IEEE Computer Society Signature Conference on Computers, Software and Applications, Turin, Italy, 4–8 July 2017. [Google Scholar]
- Texas Instruments, Dallas, TX, USA. Datasheet, LF411, Low Offset, Low Drift JFET Input Operational Amplifier. Available online: http://www.ti.com/lit/ds/symlink/lf411-n.pdf (accessed on 4 July 2017).
- Baxter, L.K. Capacitive sensor basics. In Capacitive Sensors: Design and Applications; The Institute of Electrical and Electronics Engineers: New York, NY, USA, 1997; pp. 1–46. [Google Scholar]
- Ebrahim, N.; Deen, M.J.; Mondal, T. A wireless wearable ECG sensor for long-term applications. IEEE Commun. Mag. 2012, 50. [Google Scholar] [CrossRef]
- Sandra, K.R.; Anusha, A.S.; Mohan, N.M.; George, B. Simulation study of a contactless, capacitive ECG system. In Proceedings of the TENCON–2014 IEEE Region 10 Conference, Bangkok, Thailand, 22–25 October 2014. [Google Scholar]
- Texas Instruments, Dallas, TX, USA. Datasheet, INA128, Low Power Instrumentation Amplifier. Available online: http://www.ti.com/lit/ds/sbos051c/sbos051c.pdf (accessed on 4 July 2017).











| Name | Value [Ω] | Name | Value [Ω] | Name | Value [F] |
|---|---|---|---|---|---|
| Rin | 1 G | R4 | 8.2 k | Cm | 180 p |
| RG1 | 12 k | R | 31.82 k | C1 | 220 n |
| R1 | 3.3 M | Ra | 3.3 k | C2 | 100 n |
| R2 | 33 k | Rb | 1 k | C | 100 n |
| R3 | 4.7 k | RG2 | 1.8 k | Cc | 15 n |
© 2017 by the authors. Licensee MDPI, Basel, Switzerland. This article is an open access article distributed under the terms and conditions of the Creative Commons Attribution (CC BY) license (http://creativecommons.org/licenses/by/4.0/).
Share and Cite
Parente, F.R.; Santonico, M.; Zompanti, A.; Benassai, M.; Ferri, G.; D’Amico, A.; Pennazza, G. An Electronic System for the Contactless Reading of ECG Signals. Sensors 2017, 17, 2474. https://doi.org/10.3390/s17112474
Parente FR, Santonico M, Zompanti A, Benassai M, Ferri G, D’Amico A, Pennazza G. An Electronic System for the Contactless Reading of ECG Signals. Sensors. 2017; 17(11):2474. https://doi.org/10.3390/s17112474
Chicago/Turabian StyleParente, Francesca Romana, Marco Santonico, Alessandro Zompanti, Mario Benassai, Giuseppe Ferri, Arnaldo D’Amico, and Giorgio Pennazza. 2017. "An Electronic System for the Contactless Reading of ECG Signals" Sensors 17, no. 11: 2474. https://doi.org/10.3390/s17112474
APA StyleParente, F. R., Santonico, M., Zompanti, A., Benassai, M., Ferri, G., D’Amico, A., & Pennazza, G. (2017). An Electronic System for the Contactless Reading of ECG Signals. Sensors, 17(11), 2474. https://doi.org/10.3390/s17112474

