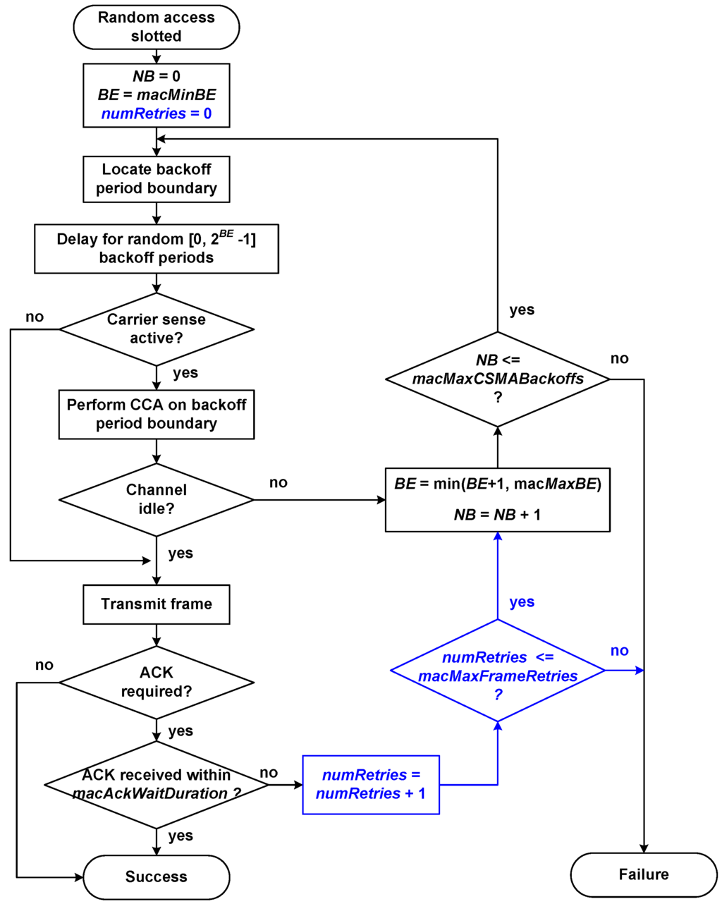
Evaluation of the Effects of Hidden Node Problems in IEEE 802.15.7 Uplink Performance
Ley-Bosch, C.; Alonso-González, I.; Sánchez-Rodríguez, D.; Ramírez-Casañas, C. Evaluation of the Effects of Hidden Node Problems in IEEE 802.15.7 Uplink Performance. Sensors 2016, 16, 216. https://doi.org/10.3390/s16020216
Ley-Bosch C, Alonso-González I, Sánchez-Rodríguez D, Ramírez-Casañas C. Evaluation of the Effects of Hidden Node Problems in IEEE 802.15.7 Uplink Performance. Sensors. 2016; 16(2):216. https://doi.org/10.3390/s16020216
Chicago/Turabian StyleLey-Bosch, Carlos, Itziar Alonso-González, David Sánchez-Rodríguez, and Carlos Ramírez-Casañas. 2016. "Evaluation of the Effects of Hidden Node Problems in IEEE 802.15.7 Uplink Performance" Sensors 16, no. 2: 216. https://doi.org/10.3390/s16020216


