Gap Measurement of Point Machine Using Adaptive Wavelet Threshold and Mathematical Morphology
Abstract
:1. Introduction
2. System Overview
3. Methodology
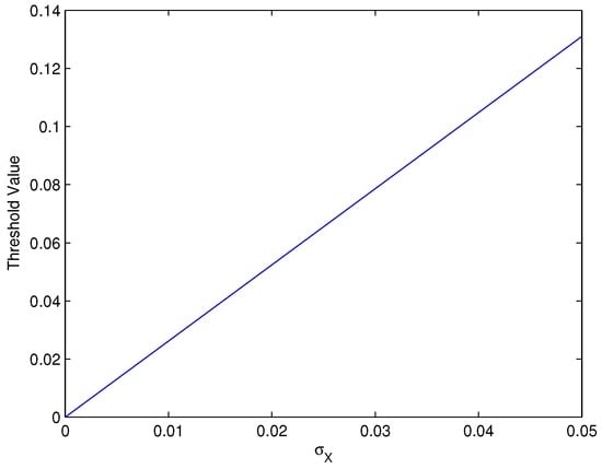
3.1. Adaptive Wavelet Threshold-Based Noise Removal
3.2. Local Threshold-Based Image Binarization
| Algorithm 1: Adaptive local image binarization method. |
![]() |
3.3. Line Structure Element-Based Mathematical Morphology
4. Experimental Results
4.1. Subjective Evaluation
4.2. Objective Evaluation
- Probability of false edges;
- Probability of missing edges;
- Error in estimation of the edge angle;
- Mean square distance of the edge estimate from the true edge;
- Tolerance to distorted edges and other features such as corners and junctions.
5. Conclusions
Acknowledgments
Author Contributions
Conflicts of Interest
References
- National Railway Administration of the People’s Repubilc of China. Railway Statistical Bulletin in 2015. 2016. Available online: http://www.nra.gov.cn/fwyd/zlzx/hytj/ (accessed on 15 May 2016). [Google Scholar]
- Morant, A.; Larsson-Kraik, P.O.; Kumar, U. Data-driven model for maintenance decision support—A case study of railway signalling systems. Proc. Inst. Mech. Eng. Part F J. Rail Rapid Transit 2016, 230, 220–234. [Google Scholar] [CrossRef]
- Budai-Balke, G. Operations Research Models for Scheduling Railway Infrastructure Maintenance. Ph.D. Thesis, Erasmus University Rotterdam, Rotterdam, The Netherlands, 2009. [Google Scholar]
- Xu, T.; Wang, H.; Yuan, T.; Zhou, M.C. BDD-based synthesis of fail-safe supervisory controllers for safety-critical discrete event systems. IEEE Trans. Intell. Transp. Syst. 2016, 17, 2385–2394. [Google Scholar] [CrossRef]
- Franke, R.C. Railway switch machine point detection system. Patent US 6,382,567 B2, 5 August 1999. [Google Scholar]
- Hager, M.A.; Towey, M.F. Contactless point detection system for railroad switch. Patent US 6,427,949 B1, 23 January 2001. [Google Scholar]
- Melich, R.M. Position estimation and gap measurement of a point machine using an electronic device with embedded artificial vision framework. Masters’ Thesis, Universitat Politècnica de Catalunya, Barcelona, Spain, 2015. [Google Scholar]
- Lou, S. Study on Switch Machines Gap Detection System Based on Video Image Recognition Technology. Masters’ Thesis, Lanzhou Jiaotong University, Lanzhou, China, 2013. [Google Scholar]
- CMOS Is Winning the Camera Sensor Battle. Available online: http://www.techhive.com/article/246931/cmos_is_winning_the_camera_sensor_battle_ and_heres_why.html?page=1/2 (accessed on 20 August 2016).
- Shahram, M.; Sobhan, R.; Mehdi Nasiri, S. Fixed pattern noise reduction method in CCD sensors for LEO satellite applications. In Proceedings of the 2011 11th International Conference on Telecommunications (ConTEL), Graz, Austria, 15–17 June 2011; pp. 441–446.
- Mustafa, N.; Li, J.P.; Kh, S.A.; Giess, M. Medical image de-noising schemes using wavelet threshold techniques with various noises. In Proceedings of the International Computer Conference on Wavelet Active Media Technology and Information Processing, Chengdu, China, 18–20 December 2015; pp. 283–289.
- Chen, Y.; Han, C. Adaptive wavelet threshold for image denoising. Electron. Lett. 2005, 41, 586–587. [Google Scholar] [CrossRef]
- Chang, S.G.; Yu, B.; Vetterli, M. Adaptive wavelet thresholding for image denoising and compression. IEEE Trans. Image Process. 2000, 9, 1532–1546. [Google Scholar] [CrossRef] [PubMed]
- Otsu, N. A threshold selection method from gray-level histograms. IEEE Trans. Syst. Man Cybern. 1979, 9, 62–66. [Google Scholar] [CrossRef]
- Liu, Y.; Srihari, S.N. Document image binarization based on texture features. IEEE Trans. Pattern Anal. Mach. Intell. 1979, 19, 540–544. [Google Scholar]
- Serra, J. Image Analysis and Mathematical Morphology; Academic Press: New York, NY, USA, 1982. [Google Scholar]
- Zhang, J.Y.; Chen, Y.; Huang, X.X. Edge detection of images based on improved sobel operator and genetic algorithms. IEEE Int. Conf. Image Anal. Signal Process. 2009, 5, 447–450. [Google Scholar]
- Yang, L.; Zhao, D.; Wu, X.; Li, H. An improved Prewitt algorithm for edge detection based on noised image. IEEE Int. Congr. Image Signal Process. 2011, 3, 1197–1200. [Google Scholar]
- Rosenfeld, A. The Max Roberts Operator is a Hueckel-Type Edge Detector. IEEE Trans. Pattern Anal. Mach. Intell. 1981, 3, 101–103. [Google Scholar] [CrossRef] [PubMed]
- Vliet, L.J.V.; Young, I.T.; Beckers, G.L. A nonlinear laplace operator as edge detector in noisy images. Comput. Vision Graph. Image Process. 1989, 45, 167–195. [Google Scholar] [CrossRef]
- Canny, J.A. Computational Approach to Edge Detection. IEEE Trans. Pattern Anal. Mach. Intell. 1986, 8, 679–698. [Google Scholar] [CrossRef] [PubMed]
- Haq, I.; Anwar, S.; Shah, K.; Khan, M.T.; Shah, S.A. Fuzzy Logic Based Edge Detection in Smooth and Noisy Clinical Images. PLoS ONE 2015, 10, e0138712. [Google Scholar] [CrossRef] [PubMed]
- Abdou, I.E.; Pratt, W.K. Quantitative design and evaluation of enhancement/thresholding edge detectors. Proc. IEEE 1979, 67, 753–763. [Google Scholar] [CrossRef]
- Micheli, E.D.; Caprile, B.; Ottonello, P.; Torre, V. Localization and Noise in Edge Detection. IEEE Trans. Pattern Anal. Mach. Intell. 1989, 11, 1106–1117. [Google Scholar] [CrossRef]
- Lopez-Molina, C.; Baets, B.D.; Bustince, H. Quantitative error measures for edge detection. Pattern Recognit. 2013, 46, 1125–1139. [Google Scholar] [CrossRef]
- Heimann, T.; Van, G.B.; Styner, M.A.; Arzhaeva, Y.; Aurich, V.; Bauer, C.; Beck, A.; Becker, C.; Beichel, R.; Bekes, G.; et al. Comparison and evaluation of methods for liver segmentation from CT datasets. IEEE Trans. Med. Imaging 2009, 28, 1251–1265. [Google Scholar] [CrossRef] [PubMed]













| Sobel | Prewitt | Robert | Laplace | Canny | Proposed Algorithm | |
|---|---|---|---|---|---|---|
| MSE | 0.1812 | 0.1814 | 0.1347 | 0.2204 | 0.2429 | 0.1193 |
| PSNR | 55.5492 | 55.5444 | 56.8371 | 54.6987 | 54.2765 | 57.3644 |
| Sobel | Prewitt | Robert | Laplace | Canny | Proposed Algorithm | |
|---|---|---|---|---|---|---|
| 1.3509 | 1.3450 | 1.2246 | 1.8774 | 1.9826 | 0.1563 | |
| 37.5285 | 37.2919 | 34.5551 | 58.8145 | 64.6885 | 3.6443 |
© 2016 by the authors; licensee MDPI, Basel, Switzerland. This article is an open access article distributed under the terms and conditions of the Creative Commons Attribution (CC-BY) license (http://creativecommons.org/licenses/by/4.0/).
Share and Cite
Xu, T.; Wang, G.; Wang, H.; Yuan, T.; Zhong, Z. Gap Measurement of Point Machine Using Adaptive Wavelet Threshold and Mathematical Morphology. Sensors 2016, 16, 2006. https://doi.org/10.3390/s16122006
Xu T, Wang G, Wang H, Yuan T, Zhong Z. Gap Measurement of Point Machine Using Adaptive Wavelet Threshold and Mathematical Morphology. Sensors. 2016; 16(12):2006. https://doi.org/10.3390/s16122006
Chicago/Turabian StyleXu, Tianhua, Guang Wang, Haifeng Wang, Tangming Yuan, and Zhiwang Zhong. 2016. "Gap Measurement of Point Machine Using Adaptive Wavelet Threshold and Mathematical Morphology" Sensors 16, no. 12: 2006. https://doi.org/10.3390/s16122006
APA StyleXu, T., Wang, G., Wang, H., Yuan, T., & Zhong, Z. (2016). Gap Measurement of Point Machine Using Adaptive Wavelet Threshold and Mathematical Morphology. Sensors, 16(12), 2006. https://doi.org/10.3390/s16122006

