Next Article in Journal
Configuration Analysis of the ERS Points in Large-Volume Metrology System
Next Article in Special Issue
Membrane Potential and Calcium Dynamics in Beta Cells from Mouse Pancreas Tissue Slices: Theory, Experimentation, and Analysis
Previous Article in Journal
Implementation and Evaluation of Four Interoperable Open Standards for the Internet of Things
Previous Article in Special Issue
Continuous-Wave Stimulated Emission Depletion Microscope for Imaging Actin Cytoskeleton in Fixed and Live Cells
 
 
Font Type:
Arial Georgia Verdana
Font Size:
Aa Aa Aa
Line Spacing:
Column Width:
Background:
Review

Recent Progress in Fluorescent Imaging Probes

Department of Chemistry and Nano Sciences, Ewha Womans University, Seoul 120-750, Korea
*
Author to whom correspondence should be addressed.
Sensors 2015, 15(9), 24374-24396; https://doi.org/10.3390/s150924374
Submission received: 16 August 2015 / Revised: 11 September 2015 / Accepted: 17 September 2015 / Published: 22 September 2015

Abstract

:
Due to the simplicity and low detection limit, especially the bioimaging ability for cells, fluorescence probes serve as unique detection methods. With the aid of molecular recognition and specific organic reactions, research on fluorescent imaging probes has blossomed during the last decade. Especially, reaction based fluorescent probes have been proven to be highly selective for specific analytes. This review highlights our recent progress on fluorescent imaging probes for biologically important species, such as biothiols, reactive oxygen species, reactive nitrogen species, metal ions including Zn2+, Hg2+, Cu2+ and Au3+, and anions including cyanide and adenosine triphosphate (ATP).

Graphical Abstract

1. Introduction

The recognition of biologically and environmentally important species in addition to imaging them has been an important research task in recent years [1,2,3]. Compared to other analytical tools, fluorescent probes have several merits, including simplicity, low detection limit, and most importantly, cell-imaging with the aid of confocal microscopy [4,5,6,7,8,9,10]. Recent developments on near IR (NIR) fluorescent probes and two-photon fluorescent probes have enabled the visualization of biologically important analytes in the mouse and in tissues [11,12,13].
Traditional approaches using molecular recognition and host–guest chemistry have been adopted to design fluorescent chemosensors for many years [14]. de Silva [15], Czarnik [16,17] et al. reported pioneering works in this regards. Earlier works on fluorescent chemosensors further extended their scopes for various biologically important analytes. The most dramatic change in this field was the appearance of reaction-based fluorescent probes, so-called chemodosimeters [18,19,20], which react with specific analytes, resulting in irreversible optical changes, yet, with usually better selectivity than those originating from host–guest chemistry.
In this review, we will cover our recent contributions to this exciting topic. This review highlights the recent progress on fluorescent imaging probes for biologically important species, such as biothiols, reactive oxygen species, reactive nitrogen species, metal ions including Zn2+, Hg2+, Cu2+ and Au3+, and anions including cyanide and ATP.

2. Fluorescent Probes on Biologically Important Species

2.1. Fluorescent Probes for Biothiols

Biothiols, such as cysteine (Cys), homocysteine (Hcy) and glutathione (GSH), play key roles in physiological systems. It is known that abnormal intracellular thiols are closely related to various health problems. Accordingly, fluorescent probes for these biothiols have attracted great attention in recent years [21].
A few years ago, our group introduced fluorescein-based probe 1 as a fluorescent probe for biological thiols (Figure 1) [22]. As shown in Figure 1, the spiro lactone ring opening occurred upon the addition of biothiols (GSH, Cys and Hcy) to the α,β-unsaturated ketone, resulting in fluorescence enhancement (λmax = 520 nm) in HEPES buffer (20 mM, pH 7.4, 1% CH3CN). To monitor thiols in living cells and organisms, murine P19 embryonic carcinoma cells and a three-day-old zebrafish were incubated with 1. Strong fluorescence enhancement was observed inside the cells and zebrafish. When zebrafish and cells were pretreated with a trapping reagent of thiols, N-methylmaleimide (NMM), significant fluorescence quenching was observed, which indicates that probe 1 images biothiols, especially GSH, present in the cells or zebra fish.
Figure 1. Reaction scheme for biothiol selective probe 1.
Figure 1. Reaction scheme for biothiol selective probe 1.
Sensors 15 24374 g001
Non-selective biothiol probes can usually image GSH, the most abundant biothiol in cells. For Cys and Hcy, selective recognition of these biothiols is certainly required, which is quite a challenging task due to the structural similarity of Cys and Hcy. In 2011, a pioneering work was reported by Strongin’s group, in which an α,β-unsaturated carbonyl recognition unit was first utilized to discriminate Cys from Hcy with a kinetically favored 7-membered ring formation [23].
We recently applied Strongin’s strategy to a new near-infrared (NIR) cyanine-based probe 3 (CyAC), which can selectively sense Cys over Hcy and GSH (Figure 2) [24]. In this study, we proposed a new strategy to induce distinct optical changes in the cyanine system. As shown in Figure 2, the absorption and emission maximums of hydroxy cyanine CyAE2 and its keto form 2′ can be distinctively different with the modulation of polymethine π-electron systems. Accordingly, the title probe 3 containing an acrylate group as a trigger moiety for Cys can show similar large shifts in its absorption and emission spectra (from 770 to 515 nm for absorption and from 780 to 570 nm for emission) after adduct-cyclization reaction with Cys. Probe 3 was applied to the biological imaging of Cys in MCF-7 cells grown in glucose-free Dulbecco’s modified Eagle medium. During glucose deprivation, the intracellular Cys level is known to be significantly increased. Large fluorescence enhancement at 590 nm and a dramatic fluorescence decrease in the NIR region (760–855 nm) was observed under this condition.
Figure 2. Comparison between CyAE (2) and CyAK (2′) and reaction scheme for Cys selective probe 3 (CyAC).
Figure 2. Comparison between CyAE (2) and CyAK (2′) and reaction scheme for Cys selective probe 3 (CyAC).
Sensors 15 24374 g002
On the other hand, new pyrene-based fluorescence probes, 4 (P-Hcy-1) and 5 (P-Hcy-2), were reported as Hcy selective probes by our group (Figure 3) [25]. P-Hcy-1 and P-Hcy-2 displayed selective fluorescence enhancements at 450 nm with Hcy in HEPES containing 10% DMSO (0.01 M, pH 7.4). In both cases, the thiazinane heterocyclic ring formation of the aldehyde group turned out to be the reason for their Hcy selective fluorescence responses. The detection limits of P-Hcy-1 and P-Hcy-2 were calculated as 1.94 × 10−6 M and 1.44 × 10−7 M, respectively. These Hcy probes were successfully applied to detect Hcy selectively in mammalian cells.
Among the various approaches to design biothiol selective probes, fluorescence enhancement of Cu2+ complexes has been utilized for biothiol imaging. A new bis-pyrene derivative 6 was synthesized and a large fluorescence quenching effect was observed with Cu2+ at pH 7.4 among the various metal ions (Figure 3) [26]. The addition of biothiols successfully revived the fluorescence of the 6-Cu2+ ensemble, which was attributed to the displacement of the ligand to the biothiols for Cu2+. The addition of GSH, Cys or Hcy effectively induced fluorescence enhancement at 450 nm. The detection limit of this 6-Cu2+ ensemble for GSH was reported to be 0.16 µM. The Cu2+ ensemble could successfully image endogenous GSH in live cells and with the aid of two-photon microscopy (TPM), the 6-Cu2+ ensemble could also image GSH in living tissues.
Figure 3. Structures of biothiol probes 46.
Figure 3. Structures of biothiol probes 46.
Sensors 15 24374 g003
Compared to Cys and Hcy selective probes, GSH selective fluorescent imaging probes are still relatively rare. Recently, a new approach to designing GSH selective probes was reported by our group. We synthesized two cyanine derivatives containing a 2,4-dinitrobenzene sulfonamide group (7) and a 5-dimethylaminonaphthyl sulfonamide group (8), respectively, as NIR probes for biothiols (Figure 4) [27]. Probe 7 showed large fluorescence enhancements at 736 nm with GSH, Cys and Hcy in HEPES buffer (10 mM, pH = 7.4) containing 10% DMSO. On the contrary, probe 8 displayed selective turn-on fluorescence with GSH. After reaction with biothiols, product 9 was confirmed by NMR and mass spectroscopy. These fluorescence changes with biothiols were further confirmed in HeLa cells. Probe 8 could image the GSH present in HeLa cells and no fluorescence was observed upon treatment with the thiol blocking agent, N-methylmaleimide (NMM). We also demonstrated that probe 9 can be used to monitor the intracellular levels of GSH modulated by H2O2 or lipopolysaccharide (LPS) treatment. NIR probe 8 was further applied to monitor GSH in a mouse model (Figure 5), especially in liver, kidney, lung, and spleen tissues. It is reported that overdose of the painkiller, acetaminophen, can cause severe liver damage and a depletion of GSH in liver and kidney cells. The depletion of GSH in mouse tissue cells was successfully monitored using probe 8.
For Cys and Hcy selective probes, we developed the aryl-thioether substituted nitrobenzothiadiazole 10 (Figure 6) [28]. Only Cys and Hcy induced fluorescence enhancement (λmax = 535 nm) at pH 7.4. The proposed reaction scheme with Cys and Hcy is illustrated in Figure 6. We also reported that probe 10 could image these biothiol species in live cells. It is known that the nucleophilicity of Cys (pKa 8.53) is better than that of Hcy (pKa 10.00). In addition, we expect that the p-amino group in probe 10 can manipulate the aryl substitution selectivity at lower pH. Indeed, we observed nice selectivity for Cys over Hcy in a citric acid-Na2HPO4 (0.01 M, pH 6.0) solution containing 1% DMSO.
Figure 4. Reaction scheme for biothiol selective probe 7 and GSH selective probe 8.
Figure 4. Reaction scheme for biothiol selective probe 7 and GSH selective probe 8.
Sensors 15 24374 g004
Figure 5. In vivo images of a mouse injected with probe 8 (50 µM) or NMM (20 mM) intravenously for 20 min. Fluorescence images of: (A) the mouse not injected with probe 8 (No injection); (B) the mouse injected with NMM (NMM only); (C) the mouse injected with probe 8 (8 only); (D) the mouse injected with probe 8 after pre-injection with NMM. (Reprinted from reference [27]).
Figure 5. In vivo images of a mouse injected with probe 8 (50 µM) or NMM (20 mM) intravenously for 20 min. Fluorescence images of: (A) the mouse not injected with probe 8 (No injection); (B) the mouse injected with NMM (NMM only); (C) the mouse injected with probe 8 (8 only); (D) the mouse injected with probe 8 after pre-injection with NMM. (Reprinted from reference [27]).
Sensors 15 24374 g005
Figure 6. Structure of probe 10 and its reaction scheme with Cys and Hcy.
Figure 6. Structure of probe 10 and its reaction scheme with Cys and Hcy.
Sensors 15 24374 g006

2.2. Fluorescent Imaging Probes for Reactive Oxygen Species (ROS) and Reactive Nitrogen Species (RNS)

Reactive oxygen species (ROS) and reactive nitrogen species (RNS) are active targets for fluorescent probes due to their significance in human health and disease [29]. We also contributed to the development of ROS and RNS selective fluorescent probes, especially for hypochlorous acid (HOCl), hydrogen peroxide (H2O2) and peroxynitrite (ONOO).
Novel rhodamine derivatives 1113 were synthesized as fluorescent probes for HOCl (Figure 7) [30]. Fluorescent increase upon the addition of HOCl was attributed to the ring-opening process through sulfur/selenium oxidation as shown in Figure 7. Probes 11 and 12 showed highly selective fluorescence enhancement with HOCl among the various ROS, such as H2O2, NO•, •OH, ROO•, ONOO, 1O2, and •O2 in KH2PO4 buffer (pH 5.5, 1% CH3CN). On the other hand, probe 13 displayed a lower selectivity for HOCl, probably due to the higher susceptibility to selenolactone by oxidants.The detection limits of HOCl probes 1113 were calculated as 0.4 μM, 0.6 μM and 2 μM, respectively. Furthermore, probe 11 could image bacteria-mediated microbicidal HOCl production in the mucosal epithelia in fruit fly.
Figure 7. Structures of HOCl selective fluorescent probes 1113 and reaction scheme for 11 with HOCl.
Figure 7. Structures of HOCl selective fluorescent probes 1113 and reaction scheme for 11 with HOCl.
Sensors 15 24374 g007
We extended this design concept to the so-called “dual-lock” fluorescent probe 14 (FBS) for HOCl (Figure 8) [31], in which two reacting groups, such as aryl boronate and thiolactone, are introduced. Among the various ROS, H2O2 and ONOO could convert arylboronates to phenol to yield 14, which is still non-fluorescent. On the contrary, only HOCl can react with both arylboronates and thiolactone to give fluorescein (14″) resulting in green fluorescence. Another advantage of FBS would be its large pH window between pH 5.5 and pH 9.3. FBS was further applied to detect physiological HOCl production in vivo. For this purpose, we chose the drosophila gut system, a well-known HOCl producing organ. FBS could successfully image bacterial-induced HOCl production in situ when bacterial extracts were administered to the flies via oral ingestion.
Figure 8. Reaction scheme for HOCl selective fluorescent probe 14 (FBS).
Figure 8. Reaction scheme for HOCl selective fluorescent probe 14 (FBS).
Sensors 15 24374 g008
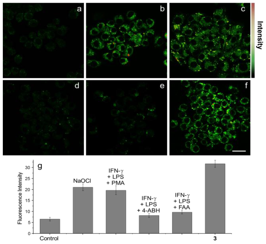
Recently, the imidazoline-2-thione containing OCl probes, 15 (PIS) and 16 (NIS), were designed as new fluorescent probes for HOCl (Figure 9) [32]. Upon the addition of up to 5 μM OCl, a new absorbance peak for PIS at 378 nm appeared with the sacrifice of the peak at 420 nm in PBS (pH 7.4). Addition of OCl (0–10 µM) also induced a new fluorescence emissionat 505 nm. We believe the PIS reaction with HOCl generates imidazolium salt 17 and the proposed mechanism is illustrated in Figure 9. NIS displayed similar changes with shorter emission wavelengths. To demostrate the possible bio-applications of these probes, PIS was used to visualize OCl generation in RAW 264.7 macrophages, which were activated by lipopolysaccharides (LPS) and then IFN-γ. H2O2 produced by phorbol myristate acetate (PMA) was transformed to OCl by MPO. As expected, bright green fluorescence was observed in RAW 264.7 macrophages. When the known MPO inhibitors, 4-aminobenzoicacid hydrazide (ABAH) and flufenamic acid (FFA) were added, distinct fluorescence quenching was observed, which means that PIS successfully visualized OCl production in RAW 264.7 macrophages. We designed a co-culture system of RAW 264.7 macrophages and HeLa cell. When these cell mixtures were treated with stimulants to generate OCl, the macrophages and HeLa cells had distinguishably different shapes and further, green fluorescence was observed only for RAW 264.7 macrophages. Finally, PIS was utilized to detect OCl by using TPM. As shown in Figure 10, under similar conditions of RAW 264.7 macrophage experiments, PIS could successfully image OCl production.
Figure 9. Structures of 15 (PIS) and 16 (NIS) and reaction scheme of 15 (PIS) with HOCl.
Figure 9. Structures of 15 (PIS) and 16 (NIS) and reaction scheme of 15 (PIS) with HOCl.
Sensors 15 24374 g009
Figure 10. TPM images of (ae) PIS and (f) 16 (10 μM, ρDMF = 0.5%) labeled RAW 264.7 cells. (a) Control image; (b) Cells pretreated with NaOCl (200 μM) for 30 min and then incubated with PIS; (c) Cells pretreated with LPS (100 ng/mL) for 16 h, IFN-γ (400 U/mL) for 4 h, and PMA (10 nM) for 30 min and then with PIS; (d) Cells pretreated with LPS, IFN-γ, and 4-ABAH (50 μM) for 4 h and then incubated with PIS; (e) Cells pretreated with LPS, IFN-γ, and FAA (50 μM) for 4 h and then with PIS; (g) Average TPEF intensities in (af), n = 5. Scale bar: 20 μm. (Reprinted from reference [32]).
Figure 10. TPM images of (ae) PIS and (f) 16 (10 μM, ρDMF = 0.5%) labeled RAW 264.7 cells. (a) Control image; (b) Cells pretreated with NaOCl (200 μM) for 30 min and then incubated with PIS; (c) Cells pretreated with LPS (100 ng/mL) for 16 h, IFN-γ (400 U/mL) for 4 h, and PMA (10 nM) for 30 min and then with PIS; (d) Cells pretreated with LPS, IFN-γ, and 4-ABAH (50 μM) for 4 h and then incubated with PIS; (e) Cells pretreated with LPS, IFN-γ, and FAA (50 μM) for 4 h and then with PIS; (g) Average TPEF intensities in (af), n = 5. Scale bar: 20 μm. (Reprinted from reference [32]).
Sensors 15 24374 g010
James and our group recently reported a unique system for sensing peroxynitrite (ONOO) using boronate-based fluorescent probe 17 and d-fructose (Figure 11) [33]. When d-fructose was added to probe 17 at pH 7.3, a large fluorescence enhancement was observed. Among the various ROS and RNS species, only ONOO induced a significant fluorescence quenching effect. We believe that the unique interaction of probe 17 with d-fructose plays two important roles in this study, namely to strengthen the fluorescence signal and to prevent the oxidation of boronic acid by other ROS/RNS. This system was also successfully applied to image endogenous and exogenous ONOO in RAW 264.7 cells and HeLa cells.
Figure 11. Reaction scheme for probe 17 with ONOO.
Figure 11. Reaction scheme for probe 17 with ONOO.
Sensors 15 24374 g011
The red emitting probe 18 (CHCN) composed of a linked coumarin-hemicyanine was recently developed as a dual ratiometric and colorimetric probe for peroxynitrite (ONOO) (Figure 12) [34]. Among the various ROS and RNS, only ONOO induced significant ratiometric fluorescence changes (F515nm/F635nm). The proposed reaction mechanism is shown in Figure 12. The formation of two products, 1,3,3-trimethyloxindole and Coum-CHO was also confirmed. As shown in Figure 13, 18 (CHCN) displayed ratiometric fluorescence changes for exogenous and endogenous ONOO during the phagocytic immune response. More specifically, red fluorescence was reduced with the enhancement of green fluorescence when RAW 264.7 cells were treated with LPS and IFN-g followed by additional stimulation with PMA. Treatment with a superoxide scavenger, 2,2,6,6-tetramethyl-1-piperidinyloxy (TEMPO) or an NO synthase inhibitor, aminoguanidine, caused no changes in the ratios of red/green fluorescence.
Recently, a new boronate-based naphthalimide derivative 19 was developed as a H2O2 selective fluorescent probe (Figure 14) [35]. Figure 14 explains the design strategy for probe 19, in which a morpholine moiety acts as a lysosome-targetable group and a p-dihydroxyborylbenzyloxycarbonyl group was used as a transponder. Among various ROS and RNS, probe 19 showed a selective fluorescent enhancement at 528 nm at pH 7.4 (0.1 M PBS containing 1% DMF). Probe 19 was clearly localized in the lysosomes, which was confirmed by costaining with LysoTracker Blue DND-22. Probe 19 was further applied to image the level of endogenous and exogenous H2O2 in the lysosome of the RAW 264.7 cells. Furthermore, time-dependent fluorescence of 19 in the cells was reported.
Figure 12. Reaction scheme of peroxinitrite probe 18.
Figure 12. Reaction scheme of peroxinitrite probe 18.
Sensors 15 24374 g012
Figure 13. Confocal ratiometric fluorescence images of RAW 264.7 cells for endogenous ONOO during phagocytic immune response. The cells were stained with 5 μM 18 (CHCN) for 30 min and then washed with DPBS before imaging. (a) Control; (e) lipopolysaccharides (LPS) (1 μg/mL) for 16 h, interferon-γ (50 ng/mL) for 4 h, PMA (10 nM) for 30 min; (i) LPS (1 μg/mL) for 16 h, interferon-γ (50 ng/mL) for 4 h, PMA (10 nM) for 30 min, and then AG (1 mM) for 16 h; (m) LPS (1 μg/mL) or 16 h, interferon-γ (50 ng/mL) for 4 h, PMA (10 nM) for 30 min, and then TEMPO (100 μM) for 16 h. The green channel (a,e,I,m) represents the fluorescence obtained at 490–540 nm with an excitation wavelength at 473 nm, the red channel (b,f,j,n) represents the fluorescence obtained at 575–675 nm with an excitation wavelength at 559 nm, images (c,g,k,o) represent DIC channels (differential interference contrast), and images (d,h,I,p) represent merged images of red and green channels, respectively. (Reprinted from reference [34]).
Figure 13. Confocal ratiometric fluorescence images of RAW 264.7 cells for endogenous ONOO during phagocytic immune response. The cells were stained with 5 μM 18 (CHCN) for 30 min and then washed with DPBS before imaging. (a) Control; (e) lipopolysaccharides (LPS) (1 μg/mL) for 16 h, interferon-γ (50 ng/mL) for 4 h, PMA (10 nM) for 30 min; (i) LPS (1 μg/mL) for 16 h, interferon-γ (50 ng/mL) for 4 h, PMA (10 nM) for 30 min, and then AG (1 mM) for 16 h; (m) LPS (1 μg/mL) or 16 h, interferon-γ (50 ng/mL) for 4 h, PMA (10 nM) for 30 min, and then TEMPO (100 μM) for 16 h. The green channel (a,e,I,m) represents the fluorescence obtained at 490–540 nm with an excitation wavelength at 473 nm, the red channel (b,f,j,n) represents the fluorescence obtained at 575–675 nm with an excitation wavelength at 559 nm, images (c,g,k,o) represent DIC channels (differential interference contrast), and images (d,h,I,p) represent merged images of red and green channels, respectively. (Reprinted from reference [34]).
Sensors 15 24374 g013
Figure 14. Design strategy of H2O2 selective probe 19 and its reaction scheme with H2O2.
Figure 14. Design strategy of H2O2 selective probe 19 and its reaction scheme with H2O2.
Sensors 15 24374 g014

2.3. Fluorescent Imaging Probes for Metal Ions

Among the biologically abundant metal ions, Zn2+ is known to play key roles in a variety of physiological processes, such as Alzheimer’s disease, epilepsy, ischemic stroke, etc. Due to the lower reactivity of this metal ion, most Zn2+ selective fluorescent probes are based on the design of selective ligands and effective fluorescence changes [36].
In 2009, we reported a 7-nitrobenz-2-oxa-1,3-diazole (NBD) derivative as a fluorescent and colorimetric probe for Zn2+ (Figure 15) [37]. Among the various metal ions, probe 20 displayed a selective fluorescence enhancement only with Zn2+ in 100% aqueous solution (0.1 M HEPES, pH 7.2). In addition, red to yellow color change with Zn2+ was observed by the naked eye. A large fluorescence enhancement as well as colorimetric changes was attributed to photoinduced electron transfer (PET) and internal charge transfer (ICT) mechanisms as shown in Figure 15. The dissociation constant (Kd) for 20 was reported as 1.3 μM. Relatively high concentrations of Zn2+ are present in pancreatic islets, which are known to play a key role in insulin biosynthesis and storage. The practical-use probe 20 could successfully detect the intrinsic Zn2+ Ions in pancreatic β-cells.
Figure 15. Proposed binding mode of probe 20 with Zn2+.
Figure 15. Proposed binding mode of probe 20 with Zn2+.
Sensors 15 24374 g015
We recently proposed a new strategy called “receptor transformer” [38]. As shown in Figure 16, the naphthalimide derivative (21) binds Zn2+ in an imidic acid tautomeric form of the probe in aqueous solutions while other heavy transition metal ions, especially Cd2+, bind to probe 21 in an amide tautomeric form. With the aid of these unique binding modes, probe 21 displayed a selective fluorescence enhancement for Zn2+ over other metal ions with a red-shift from 483 to 514 nm. On the other hand, the addition of Cd2+ induced an enhanced blue-shift in emission from 483 to 446 nm in aqueous solution, which binds to probe 21 with an amide tautomeric form. Therefore, green and blue fluorescence was observed for in vitro and in vivo Zn2+ and Cd2+, respectively. These different binding modes were confirmed by NMR and IR data. The dissociation constants (Kd) for Zn2+ and Cd2+ were reported as 5.7 nM and 48.5 nM, respectively. Finally, as shown in Figure 17, 21 could successfully detect intrinsic zinc ions during the development of living zebrafish embryos.
Figure 16. Proposed binding modes of probe 21 with metal ions.
Figure 16. Proposed binding modes of probe 21 with metal ions.
Sensors 15 24374 g016
Figure 17. Zebrafish incubated with probe 21 (5 μM). (a) Images of 19 h-old; (b) 36 h-old; and (c) 48 h-old zebrafish incubated with 21 for 1 h; (d) Image of 54 h-old zebrafish incubated with 21 for 1 h and (e) image of 54 h-old zebrafish after initial incubation with 100 μM TPEN for 1 h and subsequent treatment of washed zebrafish with 21 for 1 h. (Reprinted from reference [38]).
Figure 17. Zebrafish incubated with probe 21 (5 μM). (a) Images of 19 h-old; (b) 36 h-old; and (c) 48 h-old zebrafish incubated with 21 for 1 h; (d) Image of 54 h-old zebrafish incubated with 21 for 1 h and (e) image of 54 h-old zebrafish after initial incubation with 100 μM TPEN for 1 h and subsequent treatment of washed zebrafish with 21 for 1 h. (Reprinted from reference [38]).
Sensors 15 24374 g017
A new cyanine-based NIR fluorescent probe 22 bearing tris(2-pyridylmethyl)amine (TMPA) was reported by our group to detect endogenous zinc ions in living cells and organisms (Figure 18) [39,40]. The unique hypsochromic shifts with Zn2+ in absorption (670–510 nm) and emission (730–590 nm) were explained as follows: Introduction of Zn2+ to the TMPA moiety in 22 deprotonated the amine attached to the center of the polymethine chain of tricarbocyanine to form an imine, which induced the less delocalized diamino-tetraene group. Probe 22 displayed a very strong binding affinity (Kd = 1.2 nM), which means that probe 22 can serve as an excellent probe to monitor Zn2+ in the nanomolar range. Most importantly, probe 22 was used to detect Zn2+ released during apoptosis induced by the addition of H2O2. It is known that metallothioneins, expressed in neuromasts, play a key role in Zn2+ homeostasis [41]. Figure 19 clearly shows that probe 22 could detect intact Zn2+ in the neuromasts of zebrafish.
Figure 18. Proposed binding mode of probe 22 with Zn2+.
Figure 18. Proposed binding mode of probe 22 with Zn2+.
Sensors 15 24374 g018
Figure 19. Fluorescent detection of intact zinc ions in zebra fish using probe 22 (a) 24 h; (b) 36 h; (c) 48 h; (d) 72 h and (e) 96 h-old zebra fish incubated with probe 22 for 1 h. (Reprinted from reference [39]).
Figure 19. Fluorescent detection of intact zinc ions in zebra fish using probe 22 (a) 24 h; (b) 36 h; (c) 48 h; (d) 72 h and (e) 96 h-old zebra fish incubated with probe 22 for 1 h. (Reprinted from reference [39]).
Sensors 15 24374 g019
Due to the high toxicity of mercury and methyl mercury, the development of new fluorescent probes has been actively explored by many groups [42]. During the last few years, our group has utilized the unique ring-opening process of spirolactam in rhodamine derivatives to develop fluorescent and colorimetric probes for various metal ions in which the ring-opening process of spirolactam can induce large fluorescent enhancements and colorimetric changes (colorless to red) [43,44].
Two simple rhodamine hydrazone derivatives bearing thiol (23) and carboxylic acid (24) groups were developed as selective fluorescent and colorimetric probes for Hg2+ (Figure 20) [45]. Upon the addition of Hg2+, the selective ring-opening process of spirolactams in probes 23 and 24 were observed in CH3CN-H2O (1:99, v/v) solution, which was accompanied by large fluorescent enhancement and colorimetric change. The detection limits were calculated as 1 nM for 23 and 4.2 nM for 24. Both probes could successfully image Hg2+ accumulated in the nematode C. elegans, which was pretreated with nanomolar concentrations of Hg2+.
Figure 20. Structures of Hg2+ selective probes 2325.
Figure 20. Structures of Hg2+ selective probes 2325.
Sensors 15 24374 g020
On the other hand, a rhodamine-based sensor 25 bearing a histidine group was also reported as a selective probe for Hg2+ (Figure 20) [46]. Upon the addition of 100 equiv Hg2+ in 0.02 M pH 7.4 HEPES: EtOH (1:9, v/v), turn-on fluorescence (100-fold) was observed due to the spiro-lactam ring opening. We believe that imidazole nitrogen and two carbonyl oxygenscan provided a nice binding site for Hg2+. Probe 25 was further applied to visualize Hg2+ in HeLa cells.
A rhodamine derivative bearing the selenolactone group 26 was synthesized for the detection of inorganic and organic mercury species (Figure 21) [47]. Through the mercury ion-promoted deselenation reaction, probe 26 displayed highly selective fluorescent and colorimetric changes for mercury species with high sensitivity in 20 mM HEPES buffer (pH 7.4, 1% CH3CN). We then attempted to monitor the mercury species that accumulated in living organisms using 26. Zebrafish has been used as a suitable animal model for the study of fluorescent probes [48]. For our study, adult zebrafish was pre-incubated with Hg2+ (500 nM) or methylmercury (500 nM) and then with probe 26. As shown in Figure 22, strong red fluorescence was observed in the gallbladder, eggs and fin due to the presence of inorganic mercury and methylmercury.
Figure 21. Proposed reaction scheme for probe 26 with Hg2+ and CH3Hg+.
Figure 21. Proposed reaction scheme for probe 26 with Hg2+ and CH3Hg+.
Sensors 15 24374 g021
Figure 22. Images of zebrafish organs treated with 20 µM 26 (0.2% DMSO) and 500 nM HgCl2 or 500 nM CH3HgCl. (a) Images of zebrafish organs treated with 26 in the absence of HgCl2 or CH3HgCl; (b) presence of 500 nM HgCl2 or (c) presence of 500 nM CH3HgCl (upper, merged images; lower, fluorescence images). (Reprinted from reference [47]).
Figure 22. Images of zebrafish organs treated with 20 µM 26 (0.2% DMSO) and 500 nM HgCl2 or 500 nM CH3HgCl. (a) Images of zebrafish organs treated with 26 in the absence of HgCl2 or CH3HgCl; (b) presence of 500 nM HgCl2 or (c) presence of 500 nM CH3HgCl (upper, merged images; lower, fluorescence images). (Reprinted from reference [47]).
Sensors 15 24374 g022
Rhodamine derivative bearing boronic acid (27) was studied as a probe for Cu2+ for the first time (Figure 23) [49]. When Cu2+ was introduced to probe 27 in 20 mM HEPES (0.5% CH3CN) at pH 7.4, selective turn-on fluorescence and distinct colorimetric change was observed, which was also attributed to the Cu2+-induced spirolactam ring opening process. Probe 27 was applied to visualize Cu2+ in cells and zebra fish.
Figure 23. Proposed binding mode of probe 27 with Cu2+.
Figure 23. Proposed binding mode of probe 27 with Cu2+.
Sensors 15 24374 g023
A reaction based fluorescent probe based on rhodamine-alkyne derivative 28 was synthesized for the detection of Au3+ (Figure 24) [50]. The addition of Au3+ induced a highly selective turn-on fluorescence and colorimetric change in EtOH-HEPES buffer (0.01 M, pH 7.4) (1:1, v/v). The proposed reaction mechanism from the propargylamide moiety of 28 to the oxazolecarbaldehyde of 29 is illustrated in Figure 24. The rate constant for the conversion of 28 to 29 was reported to be Kobs = 4.5 (±0.20) × 10−4 s−1 and the detection limit was calculated as 320 nM. In addition, probe 28 was successfully applied to detect Au3+ in the cell.
Figure 24. Proposed reaction scheme of probe 28 with Au3+.
Figure 24. Proposed reaction scheme of probe 28 with Au3+.
Sensors 15 24374 g024
A 4-Amino-1,8-naphthalimide derivative bearing an alkyne group (30) was explored as a fluorescent probe for Au3+ (Figure 25 and Figure 26) [51]. The addition of Au3+ induced a distinct color change from yellow to light pink and a large blue shift by about 56 nm in the emission spectra. The detection limit was calculated to be 8.44 μM. We observed that surfactants could enhance the reaction rate of probe 30 with Au3+. Probe 30 was also applied to detect Au3+ in HeLa cells and differentiated adipocytes. In particular, probe 30 showed a unique ability to detect Au3+ in lipid droplets in cells. As shown in Figure 26, the response rates of 30 with Au3+ in differentiated adipocytes were greater than those in HeLa cells, which is consistent with the rate enhancement in the presence of surfactants.
Figure 25. Structure of the probe 30.
Figure 25. Structure of the probe 30.
Sensors 15 24374 g025
Figure 26. (a) Response rates of 30 to Au3+ in HeLa cells and differentiated adipocytes. HeLa cells and adipocytes were incubated with 100 μM AuCl3 for 2 h and then with 30 (20 μM) for 2, 4, 6, and 8 h (■: HeLa cells, ▲: adipocytes); (b) Time-dependent fluorescence images of HeLa cells and adipocytes treated with 30 and Au3+ (scale bar = 20 μm). (Reprinted from reference [51]).
Figure 26. (a) Response rates of 30 to Au3+ in HeLa cells and differentiated adipocytes. HeLa cells and adipocytes were incubated with 100 μM AuCl3 for 2 h and then with 30 (20 μM) for 2, 4, 6, and 8 h (■: HeLa cells, ▲: adipocytes); (b) Time-dependent fluorescence images of HeLa cells and adipocytes treated with 30 and Au3+ (scale bar = 20 μm). (Reprinted from reference [51]).
Sensors 15 24374 g026

2.4. Fluorescent Imaging Probes for Cyanide and ATP

Cyanide ion is a toxic anion. Especially, HCN production by Pseudomonas aeruginosa (PA) is known to be closely related to the pathogenesis of CF lung disease. Accordingly, the detection of cyanide in in vivo systems has become an important issue for bacterial cyanogenesis and CF patients. Cyanide selective fluorescent probes have been actively studied using various design strategies [52].
To develop a new cyanide imaging probe, we firstly synthesized NIR fiuorescent probe sensor 31 (Figure 27) [53]. When Cu2+ was added and the complex 31-Cu2+ was formed, the absorption maximum shifted from 718 to 743 nm and fluorescence quenching (748 nm) was observed in 20 mM HEPES buffer (pH 7.4, 0.5% CH3CN). Upon the addition of CN to 31-Cu2+, fluorescence emission at 748 nm was recovered since CN and Cu2+ form the stable [Cu(CN)x]n−. The detection limit for CN was reported as 5 μM. Probe 31-Cu2+ was applied to visualize the CN produced by P. aeruginosa (PA) in C. elegans cells. To confirm the bacterial infection in the intestine of the nematodes, a PA14 strain labeled with GFP (green fluorescent protein) was introduced for the C. elegans to feed on before the imaging. As shown Figure 28a, neither green nor NIR fluorescence was observed in the nematodes after C. elegans exposure to only E. coli OP50 and probe 31-Cu2+. On the contrary, when nematodes were exposed to PA14 and the probe, both green and NIR fluorescence were observed, which indicates that the probe can image HCN produced by PA14 in the nematodes (Figure 28b–d). As shown in Figure 29, treatment with a β-lactam antibiotic, ceftazidime, significantly reduced both the green and NIR fluorescence intensities.
Figure 27. Structure of cyanide selective probe 31 and 31-Cu2+ complex.
Figure 27. Structure of cyanide selective probe 31 and 31-Cu2+ complex.
Sensors 15 24374 g027
Figure 28. NIR imaging of cyanide in C. elegans infected with a P. aeruginosa strain (PA14) labeled with green fluorescent protein (GFP). Before the imaging, the nematodes fed on either non-infectious E. coli OP50 (a) or GFP-labeled PA14 for 2 days (bd); (b) the anterior end; (c) the medial part; (d) the posterior end of C. elegans. The scale bars represent 20 μm. (IL = intestinal lumen; I = intestine; E = eggs; PA = PA14-GFP; A = anus). (Reprinted from reference [54]).
Figure 28. NIR imaging of cyanide in C. elegans infected with a P. aeruginosa strain (PA14) labeled with green fluorescent protein (GFP). Before the imaging, the nematodes fed on either non-infectious E. coli OP50 (a) or GFP-labeled PA14 for 2 days (bd); (b) the anterior end; (c) the medial part; (d) the posterior end of C. elegans. The scale bars represent 20 μm. (IL = intestinal lumen; I = intestine; E = eggs; PA = PA14-GFP; A = anus). (Reprinted from reference [54]).
Sensors 15 24374 g028
Imidazolium derivatives serve as host molecules for the recognition of various anions since they can form a unique (C–H)+—anion type ionic hydrogen bond [54,55,56].
We synthesized an imidazolium receptor bearing two pyrene groups (32) as ATP selective probes, in which a pyrene excimer acts as a signal source and imidazoliums serve as the triphosphate anion receptor (Figure 30) [57]. Among the various nucleoside triphosphates, only ATP showed significant ratiometric changes in its emission. More specifically, only ATP induced an increase in monomer emission at 375 with a sacrifice of excimer emission at 487 nm. We believe this result can be attributed to the different binding mode of ATP compared to the other four nucleoside triphosphate bases: GTP, CTP, UTP and TTP. As shown in Figure 30, ATP can form a characteristic sandwich π-π stack of pyrene-adenine-pyrene while GTP, CTP, UTP and TTP interact with probe 32 from the outside, with the stacked pyrene-pyrene dimer of 32 resulting in only excimer fluorescence quenching. These different binding modes were proposed based on NMR study and theoretical calculation results. Oligomycin is reported to decrease cellular ATP levels. Probe 32 showed strong blue fluorescence in HeLa cells and the fluorescence was quenched upon the addition of oligomycin.
Figure 29. Visualization of antibiotic efficacy against P. aeruginosa infection in C. elegans with the NIR sensor. The nematodes fed on GFP-labeled P. aerugionosa (PA14) for two days. They were then incubated with ceftazidime (200 μg/mL) for 2 h before the in vivo imaging. The scale bars represent 20 μm. (Reprinted from reference [53]).
Figure 29. Visualization of antibiotic efficacy against P. aeruginosa infection in C. elegans with the NIR sensor. The nematodes fed on GFP-labeled P. aerugionosa (PA14) for two days. They were then incubated with ceftazidime (200 μg/mL) for 2 h before the in vivo imaging. The scale bars represent 20 μm. (Reprinted from reference [53]).
Sensors 15 24374 g029
Figure 30. Proposed binding modes of probe 32 with ATP and GTP.
Figure 30. Proposed binding modes of probe 32 with ATP and GTP.
Sensors 15 24374 g030

3. Conclusions and Future Perspectives

Fluorescence is one of the most powerful tools currently available due to its low detection limit and bioimaging capabilities via confocal microscopy. The application of fluorescent imaging probes for various biologically important species has been widely reported in the last decade. In this review, we focused on our exciting contributions in this field. This review was categorized by target analytes, such as biothiols, ROS and RNS, metal ions such as Zn2+ and Hg2+, and finally cyanide and ATP.
Certainly, their application in biology and environmental science has been a strong driving force for the development of fluorescent probes. We believe that intelligent fluorescent probes will be an important research area in the future, and the next generation of functional fluorescent probes will involve imaging and therapeutic agents in vivo [58,59].

Acknowledgments

This study was supported by the National Research Foundation of Korea (NRF) grant funded by the Korean government (MSIP) (No. 2012R1A3A2048814).

Conflicts of Interest

The authors declare no conflict of interest.

References

  1. Zhou, X.; Lee, S.; Xu, Z.; Yoon, J. Recent Progress on the Development of Chemosensors for Gases. Chem. Rev. 2015, 115, 7944–8000. [Google Scholar] [CrossRef] [PubMed]
  2. Wu, J.; Kwon, B.; Liu, W.; Anslyn, E.V.; Wang, P.; Kim, J.S. Chromogenic/Fluorogenic Ensemble Chemosensing Systems. Chem. Rev. 2015, 115, 7893–7943. [Google Scholar] [CrossRef] [PubMed]
  3. Shamirian, A.; Ghai, A.; Snee, P.T. QD-Based FRET Probes at a Glance. Sensors 2015, 15, 13028–13051. [Google Scholar] [CrossRef] [PubMed]
  4. Yin, J.; Hu, Y.; Yoon, J. Fluorescence probes and bioimaging: Alkali metals, alkaline earth metals and protons. Chem. Soc. Rev. 2015, 44, 4619–4644. [Google Scholar] [CrossRef] [PubMed]
  5. Miller, E.W.; Chang, C.J. Fluorescent probes for nitric oxide and hydrogen peroxide in cell signaling. Curr. Opin. Chem. Biol. 2007, 11, 620–625. [Google Scholar] [CrossRef] [PubMed]
  6. Guo, Z.; Shin, I.; Yoon, J. Recognition and Sensing of Various Species Using Boronic Acid Derivatives. Chem. Commun. 2012, 48, 5956–5967. [Google Scholar] [CrossRef] [PubMed]
  7. Thomas, J.A. Optical imaging probes for biomolecules: An introductory perspective. Chem. Soc. Rev. 2015, 44, 4494–4500. [Google Scholar] [CrossRef] [PubMed]
  8. Zhou, Y.; Zhang, J.F.; Yoon, J. Fluorescent and Colorimetric Chemosensors for Detection of Fluoride Ion. Chem. Rev. 2014, 114, 5511–5571. [Google Scholar] [CrossRef] [PubMed]
  9. Lee, S.; Yuen, K.K.Y.; Jolliffe, K.A.; Yoon, J. Fluorescent and Colorimetric Chemosensors for Pyrophosphate. Chem. Soc. Rev. 2015, 44, 1749–1762. [Google Scholar] [CrossRef] [PubMed]
  10. Chen, X.; Pradhan, T.; Wang, F.; Kim, J.S.; Yoon, J. Fluorescent Chemosensors Based on Spiroring-Opening of Xanthenes and Related Derivatives. Chem. Rev. 2012, 112, 1910–1956. [Google Scholar] [CrossRef] [PubMed]
  11. Guo, Z.; Park, S.; Yoon, J.; Shin, I. Recent Progress on Near-Infrared Fluorescent Probes for Bioimaging Applications. Chem. Soc. Rev. 2014, 43, 16–29. [Google Scholar] [CrossRef] [PubMed]
  12. Amiot, C.L.; Xu, S.; Liang, S.; Pan, L.; Zhao, J.X. Near-Infrared Fluorescent Materials for Sensing of Biological Targets. Sensors 2008, 8, 3082–3105. [Google Scholar] [CrossRef]
  13. Kim, H.M.; Cho, B.R. Two-Photon Probes for Intracellular Free Metal Ions, Acidic Vesicles, and Lipid Rafts in Live Tissues. Acc. Chem. Res. 2009, 42, 863–872. [Google Scholar] [CrossRef] [PubMed]
  14. Zhang, X.; Yin, J.; Yoon, J. Recent Advances in Development of Chiral Fluorescent and Colorimetric Sensors. Chem. Rev. 2014, 114, 4918–4959. [Google Scholar] [CrossRef] [PubMed]
  15. De Silva, A.P.; Gunaratne, H.Q.N.; Gunnlaugsson, T.A.; Huxley, T.M.; McCoy, C.P.; Rademacher, J.T.; Rice, T.E. Signaling Recognition Events with Fluorescent Sensors and Switches. Chem. Rev. 1997, 97, 1515–1566. [Google Scholar] [CrossRef] [PubMed]
  16. Czarnik, A.W. Chemical Communication in Water Using Fluorescent Chemosensors. Acc. Chem. Res. 1994, 27, 302–308. [Google Scholar] [CrossRef]
  17. Yoon, J.; Czarnik, A.W. Fluorescent Chemosensors of Carbohydrates. A Means of Chemically Communicating the Binding of Polyols in Water Based on Chelation-Enhanced Quenching. J. Am. Chem. Soc. 1992, 114, 5874–5875. [Google Scholar] [CrossRef]
  18. Tang, Y.; Lee, D.; Wang, J.; Li, G.; Lin, W.; Yoon, J. Development of fluorescent probes based on protection-deprotection of aldehyde, hydroxyl, and amino functional groups for biological imaging. Chem. Soc. Rev. 2015, 44, 5003–5015. [Google Scholar] [CrossRef] [PubMed]
  19. Jun, M.E.; Roy, B.; Ahn, K.H. Turn-on fluorescent sensing with reactive probes. Chem. Commun. 2011, 47, 7583–7601. [Google Scholar] [CrossRef] [PubMed]
  20. Yeung, M.C.-L.; Yam, V.W.-W. Luminescent cation sensors: From host-guest chemistry, supramolecular chemistry to reaction-based mechanisms. Chem. Soc. Rev. 2015, 44, 4192–4202. [Google Scholar] [CrossRef] [PubMed]
  21. Jung, H.S.; Chen, X.; Kim, J.S.; Yoon, J. Recent progress in luminescent and colorimetric chemosensors for detection of thiols. Chem. Soc. Rev. 2013, 42, 6019–6031. [Google Scholar] [CrossRef] [PubMed]
  22. Chen, X.; Ko, S.-K.; Kim, M.J.; Shin, I.; Yoon, J. A Thiol-Specific Fluorescent Probe and Its Application for Bioimaging. Chem. Commun. 2010, 46, 2751–2753. [Google Scholar] [CrossRef] [PubMed]
  23. Yang, X.; Guo, Y.; Strongin, R.M. Conjugate Addition/Cyclization Sequence Enables Selective and Simultaneous Fluorescence Detection of Cysteine and Homocysteine. Angew. Chem. Int. Ed. 2011, 50, 10690–10693. [Google Scholar] [CrossRef] [PubMed]
  24. Guo, Z.; Nam, S.W.; Park, S.; Yoon, J. A Highly Selective Ratiometric Near-Infrared Fluorescent Cyanine Sensor for Cysteine with Remarkable Shift and Its Application Bioimaging. Chem. Sci. 2012, 3, 2760–2765. [Google Scholar] [CrossRef]
  25. Lee, H.Y.; Choi, Y.P.; Kim, S.K.; Yoon, T.; Guo, Z.; Swamy, K.M.K.; Kim, G.; Lee, J.Y.; Shin, I.; Yoon, J. Selective Homocysteine Turn-on Fluorescent Probes and Their Bioimaging Applications. Chem. Commun. 2014, 50, 6967–6969. [Google Scholar] [CrossRef] [PubMed]
  26. Hu, Y.; Heo, C.H.; Kim, G.; Jun, E.J.; Yin, J.; Kim, H.M.; Yoon, J. One-Photon and Two-Photon Sensing of Biothiols Using A Bis-Pyrene-Cu(II) Ensemble and Its Application to Image GSH in the Cells and Tissues. Anal. Chem. 2015, 87, 3308–3313. [Google Scholar] [CrossRef] [PubMed]
  27. Yin, J.; Kwon, Y.; Kim, D.; Lee, D.; Kim, G.; Hu, Y.; Ryu, J.-H.; Yoon, J. A Cyanine Based Fluorescence Probe for Highly Selective Detection of Glutathione in Cell Cultures and Live Mice Tissues. J. Am. Chem. Soc. 2014, 136, 5351–5358. [Google Scholar] [CrossRef] [PubMed]
  28. Lee, D.; Kim, G.; Yin, J.; Yoon, J. Aryl-thioether substituted nitrobenzothiadiazole probe for selective detection of cysteine and homocysteine. Chem. Commun. 2015, 51, 6518–6520. [Google Scholar] [CrossRef] [PubMed]
  29. Chen, X.; Tian, X.; Shin, I.; Yoon, J. Fluorescent and luminescent probes for detection of reactive oxygen and nitrogen species. Chem. Soc. Rev. 2011, 40, 4783–4804. [Google Scholar] [CrossRef] [PubMed]
  30. Chen, X.; Lee, K.-A.; Ha, E.-M.; Lee, K.M.; Seo, Y.Y.; Choi, H.K.; Kim, H.N.; Kim, M.J.; Cho, C.-S.; Lee, S.Y.; et al. A specific and sensitive method for detection of hypochlorous acid for the imaging of microbe-induced HOCl production. Chem. Commun. 2011, 47, 4373–4375. [Google Scholar] [CrossRef] [PubMed]
  31. Xu, Q.; Lee, K.-A.; Lee, S.; Lee, K.M.; Lee, W.-J.; Yoon, J. A Highly Specific Fluorescent Probe for Hypochlorous Acid and Its Application in Imaging Microbe-Induced HOCl Production. J. Am. Chem. Soc. 2013, 135, 9944–9949. [Google Scholar] [CrossRef] [PubMed]
  32. Xu, Q.; Heo, C.H.; Kim, G.; Lee, H.W.; Kim, H.M.; Yoon, J. Development of Imidazoline-2-Thiones Based Two-Photon Fluorescence Probes for Imaging Hypochlorite Generation in a Co-Culture System. Angew. Chem. Int. Ed. 2015, 54, 4890–4894. [Google Scholar] [CrossRef] [PubMed]
  33. Sun, X.; Xu, Q.; Kim, G.; Flower, S.E.; Lowe, J.P.; Yoon, J.; Fossey, J.S.; Qian, X.; Bull, S.D.; James, T.D. A water-soluble boronate-based fluorescent probe for the selective detection of peroxynitrite and imaging in living cells. Chem. Sci. 2014, 5, 3368–3373. [Google Scholar] [CrossRef]
  34. Zhou, X.; Kwon, Y.; Kim, G.; Ryu, J.-H.; Yoon, J. A ratiometric fluorescent probe based on a coumarin-hemicyanine scaffold for sensitive and selective detection of endogenous peroxynitrite. Biosens. Bioelectron. 2015, 64, 285–291. [Google Scholar] [CrossRef] [PubMed]
  35. Kim, D.; Kim, G.; Nam, S.-J.; Yin, J.; Yoon, J. Visualization of Endogenous and Exogenous Hydrogen Peroxide Using A Lysosome-Targetable Fluorescent Probe. Sci. Rep. 2015, 5, 8488. [Google Scholar] [CrossRef] [PubMed]
  36. Xu, Z.; Yoon, J.; Spring, D.R. Fluorescent Chemosensors for Zn2+. Chem. Soc. Rev. 2010, 39, 1996–2006. [Google Scholar] [CrossRef] [PubMed]
  37. Xu, Z.; Kim, G.-H.; Han, S.J.; Jou, M.J.; Lee, C.; Shin, I.; Yoon, J. An NBD-based colorimetric and fluorescent chemosensor for Zn2+ and its use for detection of intracellular zinc ions. Tetrahedron 2009, 65, 2307–2312. [Google Scholar] [CrossRef]
  38. Xu, Z.; Baek, K.-H.; Kim, H.N.; Cui, J.; Qian, X.; Spring, D.R.; Shin, I.; Yoon, J. Zn2+-Triggered Amide Tautomerization Produces a Highly Zn2+-Selective, Cell–Permeable and Ratiometric Fluorescent Sensor. J. Am. Chem. Soc. 2010, 132, 601–610. [Google Scholar] [CrossRef] [PubMed]
  39. Guo, Z.; Kim, G.-H.; Shin, I.; Yoon, J. A Cyanine-Based Fluorescent Sensor for Detecting Endogenous Zinc Ions in Live Cells and Organisms. Biomaterials 2012, 33, 7818–7827. [Google Scholar] [CrossRef] [PubMed]
  40. Guo, Z.; Kim, G.-H.; Yoon, J.; Shin, I. Synthesis of a highly Zn2+-selective cyanine-based probe and its use for tracing endogenous zinc ions in cells and organisms. Nat. Protocol. 2014, 9, 1245–1254. [Google Scholar] [CrossRef] [PubMed]
  41. Palmiter, R.D. The elusive function of metallothioneins. Proc. Natl. Acad. Sci. USA 1998, 95, 8428–8430. [Google Scholar] [CrossRef] [PubMed]
  42. Kim, H.N.; Ren, W.X.; Kim, J.S.; Yoon, J. Fluorescent and Colorimetric Sensors for Detection of Lead, Cadmium, and Mercury Ions. Chem. Soc. Rev. 2012, 41, 3210–3244. [Google Scholar] [CrossRef] [PubMed]
  43. Park, S.; Kim, W.; Swamy, K.M.K.; Jung, J.Y.; Kim, G.; Kim, Y.; Kim, S.-J.; Yoon, J. Rhodamine Hydrazone Derivatives Bearing Thiophene Group as Fluorescent and Colorimetric Chemosensors for Hg2+. Dyes Pigm. 2013, 99, 323–328. [Google Scholar] [CrossRef]
  44. Kwon, J.Y.; Jang, Y.J.; Lee, Y.J.; Kim, K.-M.; Seo, M.-S.; Nam, W.; Yoon, J. A Highly Selective Fluorescent Chemosensor for Pb2+. J. Am. Chem. Soc. 2005, 127, 10107–10111. [Google Scholar] [CrossRef] [PubMed]
  45. Kim, H.N.; Nam, S.-W.; Swamy, K.M.K.; Jin, Y.; Chen, X.; Kim, Y.; Kim, S.-J.; Park, S.; Yoon, J. Rhodamine Hydrazone Derivatives as Hg2+ Selective Fluorescent and Colorimetric Chemosensors and Their Applications to Bioimaging and Microfluidic System. Analyst 2011, 136, 1339–1343. [Google Scholar] [CrossRef] [PubMed]
  46. Kwon, S.K.; Kim, H.N.; Rho, J.H.; Swamy, K.M.K.; Shanthakumar, S.M.; Yoon, J. Rhodamine Derivative Bearing Histidine Binding Site as a Fluorescent Chemosensor for Hg2+. Bull. Korean Chem. Soc. 2009, 30, 719–721. [Google Scholar]
  47. Chen, X.; Baek, K.-H.; Kim, Y.; Kim, S.-J.; Shin, I.; Yoon, J. A Selenolactone-Based Fluorescent Chemodosimeter to Monitor Mercury/ Methylmercury Species in vitro and in vivo. Tetrahedron 2010, 66, 4016–4021. [Google Scholar] [CrossRef]
  48. Ko, S.-K.; Chen, X.; Yoon, J.; Shin, I. Zebrafish as a good vertebrate model for molecular imaging using fluorescent probes. Chem. Soc. Rev. 2011, 40, 2120–2130. [Google Scholar] [CrossRef] [PubMed]
  49. Swamy, K.M.K.; Ko, S.-K.; Kwon, S.K.; Lee, H.N.; Mao, C.; Kim, J.-M.; Lee, K.-H.; Kim, J.; Shin, I.; Yoon, J. Boronic Acid-Linked Fluorescent and Colorimetric Probes for Copper Ions. Chem. Commun. 2008, 5915–5917. [Google Scholar] [CrossRef] [PubMed]
  50. Jou, M.J.; Chen, X.; Swamy, K.M.K.; Kim, H.N.; Kim, H.-J.; Lee, S.-G.; Yoon, J. Highly Selective Fluorescent Probe for Au3+ Based on Cyclization of Propargylamide. Chem. Commun. 2009, 14, 7218–7220. [Google Scholar]
  51. Choi, J.Y.; Kim, G.-H.; Guo, Z.; Swamy, K.M.K.; Lee, H.Y.; Pai, J.; Shin, S.; Shin, I.; Yoon, J. Highly Selective Ratiometric Fluorescent Probe for Au3+ and Its Application to Bioimaging. Biosens. Bioelectron. 2013, 49, 438–441. [Google Scholar] [CrossRef] [PubMed]
  52. Wang, F.; Wang, L.; Chen, X.; Yoon, J. Recent progress in the development of fluorometric and colorimetric chemosensors for detection of cyanide ion. Chem. Soc. Rev. 2014, 43, 4312–4324. [Google Scholar] [CrossRef] [PubMed]
  53. Chen, X.; Nam, S.-W.; Kim, G.-H.; Song, N.; Jeong, Y.; Shin, I.; Kim, S.K.; Kim, J.; Park, S.; Yoon, J. A Near-Infrared Fluorescent Sensor for Detection of Cyanide in Aqueous Solution and Its Application for Bioimaging. Chem. Commun. 2010, 46, 8953–8955. [Google Scholar] [CrossRef] [PubMed]
  54. Xu, Z.; Kim, S.K.; Yoon, J. Revisit to Imidazolium Receptors for the Recognition of Anions: Highlighted Research During 2006–2009. Chem. Soc. Rev. 2010, 39, 1457–1466. [Google Scholar] [CrossRef] [PubMed]
  55. Kim, S.K.; Singh, N.J.; Kwon, J.; Hwang, I.-C.; Park, S.J.; Kim, K.S.; Yoon, J. Fluorescent Imidazolium Receptors for the Recognition of Pyrophosphate. Tetrahedron 2006, 62, 6065–6072. [Google Scholar] [CrossRef]
  56. Kim, S.K.; Kang, B.-G.; Koh, H.S.; Yoon, Y.J.; Jung, S.J.; Jeong, B.; Lee, K.-D.; Yoon, J. A New ImidazoliumCavitand for the Recognition of Dicarboxylates. Org. Lett. 2004, 6, 4655–4658. [Google Scholar] [CrossRef] [PubMed]
  57. Xu, Z.; Singh, N.J.; Lim, J.; Pan, J.; Kim, H.N.; Park, S.; Kim, K.S.; Yoon, J. Unique Sandwich Stacking of Pyrene-Adenine-Pyrene for Selective and Ratiometric Fluorescent Sensing of ATP at Physiological pH. J. Am. Chem. Soc. 2009, 131, 15528–15533. [Google Scholar] [CrossRef] [PubMed]
  58. Kolemen, S.; Işık, M.; Kim, G.M.; Kim, D.; Geng, H.; Buyuktemiz, M.; Karatas, T.; Zhang, X.-F.; Dede, Y.; Yoon, J.; et al. Intracellular Modulation of Excited-State Dynamics in a Chromophore Dyad: Differential Enhancement of Photocytotoxicity Targeting Cancer Cells. Angew. Chem. Int. Ed. 2015, 54, 5340–5344. [Google Scholar] [CrossRef] [PubMed]
  59. Kim, E.-J.; Bhuniya, S.; Lee, H.; Kim, H.M.; Cheong, C.; Maiti, S.; Hong, K.S.; Kim, J.S. An Activatable Prodrug for the Treatment of Metastatic Tumor. J. Am. Chem. Soc. 2014, 136, 13888–13894. [Google Scholar] [CrossRef] [PubMed]

Share and Cite

MDPI and ACS Style

Pak, Y.L.; Swamy, K.M.K.; Yoon, J. Recent Progress in Fluorescent Imaging Probes. Sensors 2015, 15, 24374-24396. https://doi.org/10.3390/s150924374

AMA Style

Pak YL, Swamy KMK, Yoon J. Recent Progress in Fluorescent Imaging Probes. Sensors. 2015; 15(9):24374-24396. https://doi.org/10.3390/s150924374

Chicago/Turabian Style

Pak, Yen Leng, K. M. K. Swamy, and Juyoung Yoon. 2015. "Recent Progress in Fluorescent Imaging Probes" Sensors 15, no. 9: 24374-24396. https://doi.org/10.3390/s150924374

APA Style

Pak, Y. L., Swamy, K. M. K., & Yoon, J. (2015). Recent Progress in Fluorescent Imaging Probes. Sensors, 15(9), 24374-24396. https://doi.org/10.3390/s150924374

Article Metrics

Back to TopTop