Development of a Hydrogen Gas Sensor Using a Double Saw Resonator System at Room Temperature
Abstract
:1. Introduction
2. Experimental Section
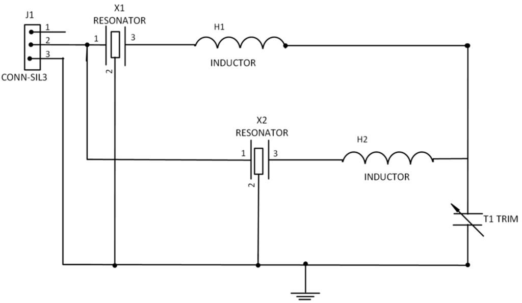
2.1. Design and Fabrication of the DSAWR

2.2. Active Layer Fabrication

2.3. Double SAW Resonator Fabrication


2.4. Preparation of Sensitive Layer
2.4.1. Functionalization of Multiwalled Carbon Nanotubes
2.4.2. Preparation of Polymer
2.4.3. Integration of Sensitive Layer unto the Substrate
2.4.4. D-Experimental Gas Measurement Set-Up

3. Results and Discussion
3.1. Double SAW Resonator

3.2. Scanning Electron Microscope

3.3. Raman Spectroscopy

3.4. Fourier Transform InfraRed (FTIR)

3.5. Hydrogen Gas Sensing Results


4. Conclusions
Acknowledgments
Author Contributions
Conflicts of Interest
References
- Gahleitner, G. Hydrogen from renewable electricity: An international review of power-to-gas pilot plants for stationary applications. Int. J. Hydrog. Ener. 2013, 38, 2039–2061. [Google Scholar] [CrossRef]
- Safarian, S.; Saboohi, Y.; Kateb, M. Evaluation of energy recovery and potential of hydrogen production in Iranian natural gas transmission network. Energy Policy 2013, 61, 65–77. [Google Scholar] [CrossRef]
- Winter, C.-J. Hydrogen energy—Abundant, efficient, clean: A debate over the energy-system-of-change. Int. J. Hydrog. Ener. 2009, 34, S1–S52. [Google Scholar] [CrossRef]
- Hübert, T.; Boon-Brett, L.; Black, G.; Banach, U. Hydrogen sensors—A review. Sens. Actuators B Chem. 2011, 157, 329–352. [Google Scholar] [CrossRef]
- Sadek, A.Z.; Wlodarski, W.; Li, Y.X.; Yu, W.; Li, X.; Yu, X.; Kalantar-zadeh, K. A ZnO nanorod based layered ZnO/64° YX LiNbO3 SAW hydrogen gas sensor. Thin Solid Films 2006, 515, 8705–8708. [Google Scholar] [CrossRef]
- Sadek, A.Z.; Wlodarski, W.; Shin, K.; Kaner, R.B.; Kalantar-Zadeh, K. A polyaniline/WO3 nanofiber composite-based ZnO/64° YX LiNbO3 SAW hydrogen gas sensor. Synth. Met. 2008, 158, 29–32. [Google Scholar] [CrossRef]
- Sadek, A.Z.; Wlodarski, W.; Shin, K.; Kaner, R.B.; Kalantar-Zadeh, K. A Room temperature Polyaniline/SnO2 nanofiber composite based layered ZnO/64° YX LiNbO3 SAW hydrogen gas sensor. In Proceedings of the 2006 Conference on Optoelectronic and Microelectronic Materials and Devices, Perth, Australia, 6–8 December 2006; pp. 208–211.
- Urba, M.; Maciak, E. SAW hydrogen gas sensor based on WO3 and Pd nanostructures. Proced. Chem. 2009, 1, 200–203. [Google Scholar] [CrossRef]
- Zhou, J.; Tao, C.; Yin, C. Analysis of different effect on the response of SAW hydrogen gas sensor. In Proceedings of the 3rd IEEE International Conference on Nano/Micro Engineered and Molecular Systems (NEMS 2008), Sanya, China, 6–9 January 2008; Volume 8, pp. 1168–1171.
- Phan, D.-T.; Chung, G.-S. Surface acoustic wave hydrogen sensors based on ZnO nanoparticles incorporated with a Pt catalyst. Sens. Actuators B Chem. 2012, 161, 341–348. [Google Scholar] [CrossRef]
- Blondeau-Patissier, V.; Vanotti, M.; Richard, L.; Ballandras, S. Detection and monitoring of hydrogen using Palladium film on SAW. Proced. Eng. 2012, 47, 578–581. [Google Scholar] [CrossRef]
- David, M.; Arab, M.; Martino, C.; Delmas, L.; Guinneton, F.; Gavarri, J. Carbon nanotubes/ceria composite layers deposited on surface acoustic wave devices for gas detection at room temperature. Thin Solid Films 2012, 520, 4786–4791. [Google Scholar] [CrossRef]
- Raj, V.B.; Singh, H.; Nimal, A.T.; Tomar, M.; Sharma, M.U.; Gupta, V. Effect of metal oxide sensing layers on the distinct detection of ammonia using surface acoustic wave (SAW) sensors. Sens. Actuators B Chem. 2013, 187, 563–573. [Google Scholar] [CrossRef]
- Wang, S.-H.; Kuo, S.-H.; Shen, C.-Y. A nitric oxide gas sensor based on Rayleigh surface acoustic wave resonator for room temperature operation. Sens. Actuators B Chem. 2011, 156, 668–672. [Google Scholar] [CrossRef]
- Chevallier, E.; Scorsone, E.; Bergonzo, P. New sensitive coating based on modified diamond nanoparticles for chemical SAW sensors. Sens. Actuators B Chem. 2011, 154, 238–244. [Google Scholar] [CrossRef]
- Binhack, M.; Buff, W.; Klett, S.; Hamsch, M.; Ehrenpfordt, J. A combination of SAW-resonators and conventional sensing elements for wireless passive remote sensing. In Proceedings of the 2000 IEEE Ultrasonics Symposium, San Juan, Puerto Rico, 22–25 October 2000; pp. 495–498.
- Binhack, M.; Klett, S.; Guliyev, E.; Buff, W.; Hamsch, M.; Hoffmann, R. Modeling of double SAW resonator remote sensor. In Proceedingsof the 2003 IEEE Symposium on Ultrasonics, Ilmenau, Germany, 5–8 October 2003; Volume 2, pp. 1416–1419.
- Binhack, M.; Buff, W.; Hamidon, M.N.; Skarda, V.; White, N.M.; Krispel, F.; Krempl, P. Fabrication of high temperature surface acoustic wave devices for sensor applications. Sens. Actuators A Phys. 2005, 123–124, 403–407. [Google Scholar]
- Penza, M.; Antolini, F.; Vittori-Antisari, M. Carbon nanotubes-based surface acoustic waves oscillating sensor for vapour detection. Thin Solid Films 2005, 472, 246–252. [Google Scholar] [CrossRef]
- Penza, M.; Aversa, P.; Cassano, G.; Wlodarski, W.; Kalantarzadeh, K. Layered SAW gas sensor with single-walled carbon nanotube-based nanocomposite coating. Sens. Actuators B Chem. 2007, 127, 168–178. [Google Scholar] [CrossRef]
- Rahmanian, S.; Suraya, A.R.; Shazed, M.A.; Zahari, R.; Zainudin, E.S. Mechanical characterization of epoxy composite with multiscale reinforcements: Carbon nanotubes and short carbon fibers. Mater. Des. 2014, 60, 34–40. [Google Scholar] [CrossRef]
- Easteal, A.J.; Abdul Rahman, N.; Gizdavic-Nikolaidis, M.; Ray, S.; Travas-Sejdic, J. Functional electrospun nanofibres of poly(lactic acid) blends with polyaniline or poly(aniline-co-benzoic acid). Synth. Mater. 2010, 160, 2015–2022. [Google Scholar] [CrossRef]
- Orozco, G.; Cuentas-Gallegos, A.K.; Frausto, C.; Ortiz-Frade, L.A. Raman spectra of hybrid materials based on carbon nanotubes and Cs3PMo12O40. Vib. Spectrosc. 2011, 57, 49–54. [Google Scholar]
- Bokobza, L. Raman spectroscopic characterization of multiwall carbon nanotubes and of composites. Express Polym. Lett. 2012, 6, 601–608. [Google Scholar] [CrossRef]
- Dhall, S.; Jaggi, N.; Nathawat, R. Functionalized multiwalled carbon nanotubes based hydrogen gas sensor. Sens. Actuators A Phys. 2013, 201, 321–327. [Google Scholar] [CrossRef]
- Bahgat, M.; Farghali, A.A.; El Rouby, W.M.A.; Khedr, M.H. Synthesis and modification of multi-walled carbon nano-tubes (MWCNTs) for water treatment applications. J. Anal. Appl. Pyrolysis 2011, 92, 307–313. [Google Scholar] [CrossRef]
- Gupta, V.; Saleh, T.A. Syntheses of carbon nanotube-metal oxides composites; adsorption and photo-degradation. In Carbon Nanotubes—From Research to Applications; Bianco, S., Ed.; InTech: Rijeka, Croatia, 2011; Chapter 17. [Google Scholar]
- Moreno-Castilla, C.; López-Ramón, M.; Carrasco-Marı́n, F. Changes in surface chemistry of activated carbons by wet oxidation. Carbon 2000, 38, 1995–2001. [Google Scholar] [CrossRef]
- Jayatissa, A.H.; Member, S.; Guo, K. Multiwalled carbon nanotube-based hydrogen gas sensors. In Proceedings of the 2008 IEEE International Conference on Electro/Information Technology, Ames, IA, USA, 18–20 May 2008; pp. 372–376.
- Kaniyoor, A.; Imran Jafri, R.; Arockiadoss, T.; Ramaprabhu, S. Nanostructured Pt decorated graphene and multi walled carbon nanotube based room temperature hydrogen gas sensor. Nanoscale 2009, 1, 382–386. [Google Scholar] [CrossRef] [PubMed]
- Krishnakumar, M.; Ramaprabhu, S. Palladium dispersed multiwalled carbon nanotube based hydrogen sensor for fuel cell applications. Int. J. Hydrog. Ener. 2007, 32, 2518–2526. [Google Scholar] [CrossRef]
- Lin, T.C.; Huang, B.R. Palladium nanoparticles modified carbon nanotube/nickel composite rods (Pd/CNT/Ni) for hydrogen sensing. Sens. Actuators B Chem. 2012, 162, 108–113. [Google Scholar] [CrossRef]
- Arsat, R.; Yu, X.F.; Li, Y.X.; Wlodarski, W.; Kalantar-Zadeh, K. Hydrogen gas sensor based on highly ordered polyaniline nanofibers. Sens. Actuators B Chem. 2009, 137, 529–532. [Google Scholar] [CrossRef]
- Sadek, A.Z.; Trinchi, A.; Wlodarski, W.; Kalantar-zadeh, K.; Galatsis, K.; Baker, C.; Kaner, R.B. A room temperature polyaniline nanofiber hydrogen gas sensor. In Proceedings of the 2005 IEEE Sensors, Irvine, CA, USA, 30 October–3 November 2005; pp. 207–210.
© 2015 by the authors; licensee MDPI, Basel, Switzerland. This article is an open access article distributed under the terms and conditions of the Creative Commons Attribution license (http://creativecommons.org/licenses/by/4.0/).
Share and Cite
Yunusa, Z.; Hamidon, M.N.; Ismail, A.; Isa, M.M.; Yaacob, M.H.; Rahmanian, S.; Ibrahim, S.A.; Shabaneh, A.A.A. Development of a Hydrogen Gas Sensor Using a Double Saw Resonator System at Room Temperature. Sensors 2015, 15, 4749-4765. https://doi.org/10.3390/s150304749
Yunusa Z, Hamidon MN, Ismail A, Isa MM, Yaacob MH, Rahmanian S, Ibrahim SA, Shabaneh AAA. Development of a Hydrogen Gas Sensor Using a Double Saw Resonator System at Room Temperature. Sensors. 2015; 15(3):4749-4765. https://doi.org/10.3390/s150304749
Chicago/Turabian StyleYunusa, Zainab, Mohd Nizar Hamidon, Alyani Ismail, Maryam Mohd Isa, Mohd Hanif Yaacob, Saeed Rahmanian, Siti Azlida Ibrahim, and Arafat A.A Shabaneh. 2015. "Development of a Hydrogen Gas Sensor Using a Double Saw Resonator System at Room Temperature" Sensors 15, no. 3: 4749-4765. https://doi.org/10.3390/s150304749
APA StyleYunusa, Z., Hamidon, M. N., Ismail, A., Isa, M. M., Yaacob, M. H., Rahmanian, S., Ibrahim, S. A., & Shabaneh, A. A. A. (2015). Development of a Hydrogen Gas Sensor Using a Double Saw Resonator System at Room Temperature. Sensors, 15(3), 4749-4765. https://doi.org/10.3390/s150304749
