Diversity of Plant-Parasitic Nematodes of the Genus Pratylenchus (Nematoda: Pratylenchidae) in California: Descriptions of Two New Species and Insights from Phylogenetic Analyses †
Abstract
1. Introduction
2. Materials and Methods
2.1. Nematode Samples and Extraction
2.2. Morphological Study
2.3. Molecular Study
3. Results
3.1. Species Identification and Delimitation
3.2. Taxonomic Studies
3.2.1. Pratylenchus chizhovi sp. n.
Description
- Type Host and Locality
- Type material
- Etymology
- Diagnosis and Relationships
3.2.2. Pratylenchus gracilis sp. n.
Description
- Type Host and Locality
- Type Material
- Etymology
- Diagnosis and Relationships
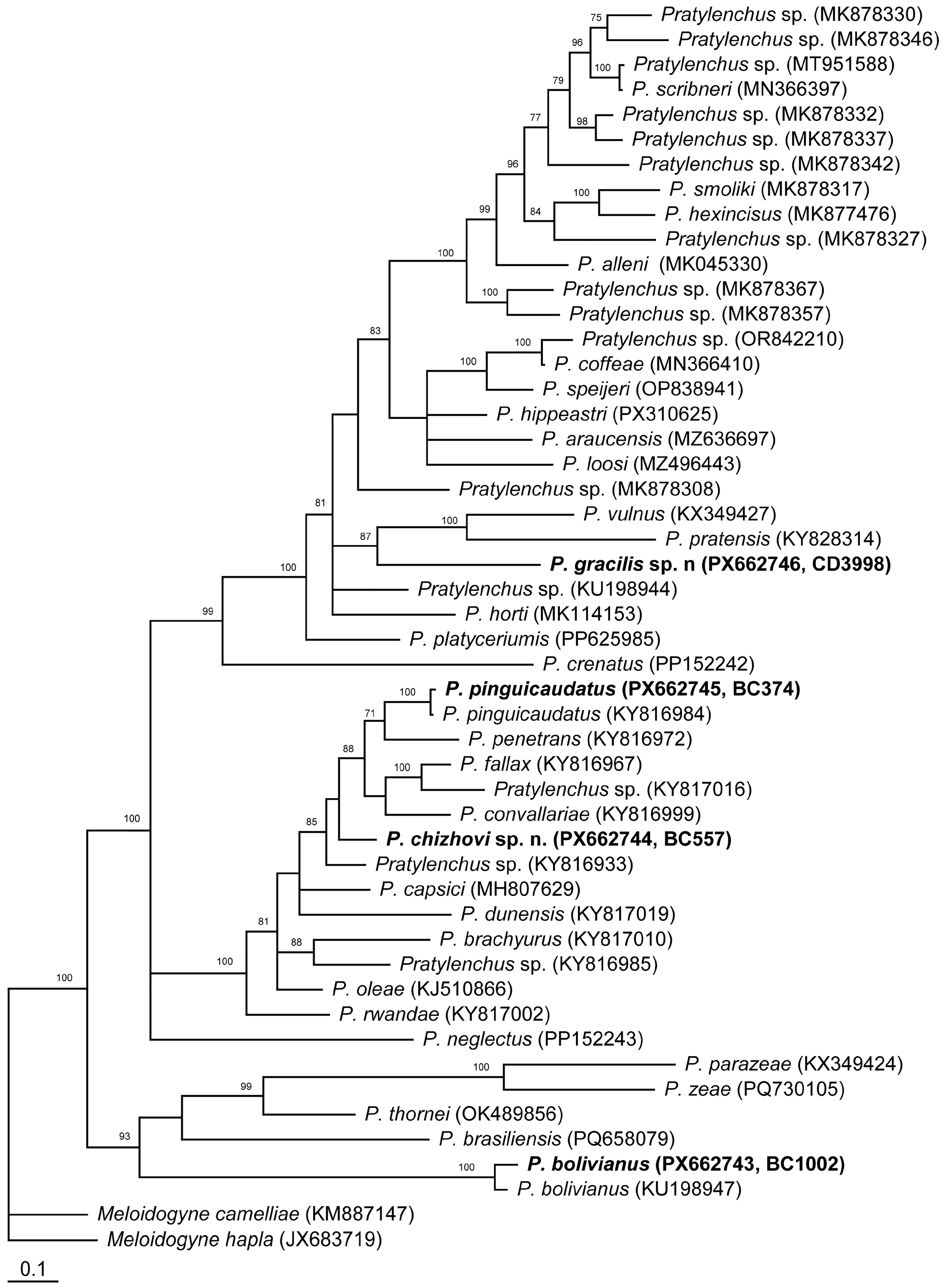
3.3. Molecular Characterization and Phylogenetic Relationships
3.3.1. Partial 18S rRNA Gene
3.3.2. D2–D3 Expansion Segments of 28S rRNA Gene
3.3.3. Partial COI Gene
4. Discussion
Author Contributions
Funding
Institutional Review Board Statement
Informed Consent Statement
Data Availability Statement
Conflicts of Interest
Abbreviations
| n | Number of measured specimens |
| L | Overall body length |
| a | Body length/greatest body diameter |
| b | Body length/pharynx length |
| b′ | Body length/distance from anterior to base of pharyngeal gland |
| c | Body length/tail length |
| c′ | Tail length/body diameter at anus or cloaca |
| V | % Distance of anterior body end from the vulva/body length |
| G | % Genital tract length/body length |
| m | % Conus of stylet/stylet length |
| o | % Distance of dorsal pharyngeal gland opening from stylet knobs x 100/body length |
| MB | % Distance from anterior to median bulb relative to the length of the pharynx |
| St/L | % Stylet length/body length |
| Ep/L | % Distance from anterior to excretory pore/body length |
| PUS/VA | % Post-vulval uterine sac/distance from vulva to anus |
References
- Castillo, P.; Vovlas, N. Pratylenchus (Nematoda: Pratylenchidae): Diagnosis, Biology, Pathogenicity and Management; Nematology Monographs and Perspectives; Brill: Leiden, The Netherlands, 2007; Volume 6, 530p. [Google Scholar] [CrossRef]
- Ryss, A.; Boström, S.; Sohlenius, B. Tylenchid nematodes found on the Nunatak Base, East Antarctica. Ann. Zool. 2005, 55, 315–324. [Google Scholar]
- Jones, J.T.; Haegeman, A.; Danchin, E.G.; Gaur, H.S.; Helder, J.; Jones, M.G.; Kikuchi, T.; Manzanilla-Lopez, R.; Palomares-Rius, J.E.; Wesemael, W.M.; et al. Top 10 plant-parasitic nematodes in molecular plant pathology. Mol. Plant Pathol. 2013, 14, 946–961. [Google Scholar] [CrossRef]
- Geraert, E. The Pratylenchidae of the World: Identification of the Family Pratylenchidae (Nematoda: Tylenchida); Academia Press: Ghent, Belgium, 2013; 430p. [Google Scholar]
- Qing, X.; Bert, W.; Gamliel, A.; Bucki, P.; Duvrinin, S.; Alon, T.; Braun Miyara, S. Phylogeography and molecular species delimitation of Pratylenchus capsici n. sp., a new root-lesion nematode in Israel on pepper (Capsicum annuum). Phytopathology 2019, 109, 847–858. [Google Scholar] [CrossRef]
- Nguyen, H.T.; Trinh, Q.P.; Couvreur, M.; Singh, P.R.; Decraemer, W.; Bert, W. Molecular and morphological characterisation of a new root-lesion nematode, Pratylenchus horti n. sp. (Tylenchomorpha: Pratylenchidae), from Ghent University Botanical Garden. Nematology 2019, 21, 739–752. [Google Scholar] [CrossRef]
- Mehmood, N.; Khanum, T.A. Description of Pratylenchus siddiqi n. sp. from banana (Musa acuminata L.) Malir Cantt, Karachi, Sindh, Pakistan. Plant Prot. 2021, 5, 89–93. [Google Scholar] [CrossRef]
- Handoo, Z.A.; Carta, L.K.; Skantar, A.M. Morphological and molecular characterisation of Pratylenchus arlingtoni n. sp., P. convallariae and P. fallax (Nematoda: Pratylenchidae). Nematology 2001, 3, 607–618. [Google Scholar] [CrossRef]
- Powers, T.; Todd, T.; Harris, T.; Higgins, R.; MacGuidwin, A.; Mullin, P.; Ozbayrak, M.; Powers, K.; Sakai, K. Pratylenchus smoliki, a new nematode species (Pratylenchidae: Tylenchomorpha) from the Great Plains region of North America. J. Nematol. 2021, 53, e2021-100. [Google Scholar] [CrossRef] [PubMed]
- Troccoli, A.; Fanelli, E.; Castillo, P.; Liébanas, G.; Cotroneo, A.; De Luca, F. Pratylenchus vovlasi sp. nov. (Nematoda: Pratylenchidae) on raspberries in north Italy with a morphometrical and molecular characterization. Plants 2021, 10, 1068. [Google Scholar] [CrossRef]
- Du, Y.; Li, M.; Zhou, J.; Yang, Y.; Zhong, J.; Yang, J.; Gu, J. Description of Pratylenchus platyceriumis sp. n. from the root and rhizosphere of Platycerium seedlings from Thailand. Nematology 2024, 26, 909–927. [Google Scholar] [CrossRef]
- Wanjau, C.N.; Knoetze, R.; Girgan, C.; Pili, N.N.; Engelbrecht, G.; Couvreur, M.; Bert, W. Characterization and pathogenicity of Pratylenchus vandenbergae stat. nov. (Tylenchina: Pratylenchidae), a highly pathogenic root-lesion nematode parasitizing crops in Kenya and South Africa. Plant Pathol. 2024, 73, 706–723. [Google Scholar] [CrossRef]
- Maosa, J.; Karuri, H.; Gitonga, D.; Nguyen, H.; Couvreur, M.; Coyne, D.; Bert, W. Pratylenchus mahindii n. sp. from coffee and maize in Kenya. Nematology 2025, 27, 549–560. [Google Scholar] [CrossRef]
- Diniz, F.A.D.S.; Mizubuti, E.S.G.; Valadares, J.I.A.; Moreira, S.I.; Santos, P.S.; Santiago, T.R. Pratylenchus brasiliensis sp. nov. (Nematoda: Pratylenchidae)—An emerging threat to soybean in an important new agricultural frontier in Brazil. Plant Dis. 2025, in press. [Google Scholar] [CrossRef]
- Chitambar, J.J.; Westerdahl, B.B.; Subbotin, S.A. Plant parasitic nematodes in California agriculture. In Plant Parasitic Nematodes in Sustainable Agriculture of North America: Volume 1—Canada, Mexico and Western USA; Springer International Publishing: Cham, Switzerland, 2018; pp. 131–192. [Google Scholar] [CrossRef]
- Luc, M.; Baldwin, J.G.; Bell, A.H. Pratylenchus morettoi n. sp. (Nemata: Pratylenchidae). Rev. Nématol. 1986, 9, 119–123. [Google Scholar]
- Siddiqui, I.A.; Sher, S.A.; French, A.M. Distribution of Plant-Parasitic Nematodes in California; State of California Department of Food and Agriculture: Sacramento, CA, USA, 1973; 324p.
- McKenry, M.V.; Roberts, P.A. Phytonematology Study Guide; Publication 4045; Cooperative Extension University of California, Division of Agriculture and Natural Resources: Oakland, CA, USA, 1985; 56p. [Google Scholar]
- Al-Banna, L.; Ploeg, A.T.; Williamson, V.M.; Kaloshian, I. Discrimination of six Pratylenchus species using PCR and species-specific primers. J. Nematol. 2004, 36, 142. [Google Scholar]
- Dong, K.; Chitambar, J.; Subbotin, S.; Alzubaidy, M.; Luque-Williams, M.; Romero, J.; Kosta, K.; Luna, R. Significant records in Nematology: California statewide nematode survey project for 2006. Calif. Plant Pest Damage Rep. 2007, 23, 45–71. [Google Scholar]
- Subbotin, S.A.; Ragsdale, E.J.; Mullens, T.; Roberts, P.A.; Mundo-Ocampo, M.; Baldwin, J.G. A phylogenetic framework for root lesion nematodes of the genus Pratylenchus (Nematoda): Evidence from 18S and D2-D3 expansion segments of 28S ribosomal RNA genes and morphological characters. Mol. Phylogenet. Evol. 2008, 48, 491–505. [Google Scholar] [CrossRef] [PubMed]
- Duncan, R.A.; Stapleton, J.J.; McKenry, M.V. Establishment of orchards with black polyethylene film mulching: Effect on nematode and fungal pathogens, water conservation, and tree growth. J. Nematol. 1992, 24, 681–687. [Google Scholar]
- Handoo, Z.A.; Skantar, A.M.; Kantor, M.R.; Hafez, S.L.; Hult, M.N. Molecular and morphological characterization of the amaryllis lesion nematode, Pratylenchus hippeastri (Inserra et al., 2007), from California. J. Nematol. 2020, 52, e2020-58. [Google Scholar] [CrossRef]
- Lownsbery, J.W.; Lownsbery, B.F. Plant-parasitic nematodes associated with forest trees in California. Hilgardia 1985, 53, 1–16. [Google Scholar] [CrossRef]
- Al-Banna, L.; Williamson, V.; Gardner, S.L. Phylogenetic analysis of nematodes of the genus Pratylenchus using nuclear 26S rDNA. Mol. Phylogenet. Evol. 1997, 7, 94–102. [Google Scholar] [CrossRef]
- Sher, S.A.; Allen, M.W. Revision of the genus Pratylenchus (Nematoda: Tylenchidae). Univ. Calif. Publ. Zool. 1953, 57, 441–447. [Google Scholar]
- Allen, M.W.; Jensen, H.J. Pratylenchus vulnus, new species (Nematoda: Pratylenchidae), a parasite of trees and vines in California. Proc. Helminthol. Soc. Wash. 1951, 18, 47–50. [Google Scholar]
- Hart, W.H. Root-lesion nematodes in California. Bull. Dep. Agric. State Calif. 1951, 40, 85–92. [Google Scholar]
- Lownsbery, B.F. Pratylenchus vulnus, primary cause of the root lesion disease of walnuts. Phytopathology 1956, 46, 375–379. [Google Scholar]
- Ayoub, S.M. Pratylenchus zeae found on corn, milo, and three suspected new hosts in California. Plant Dis. Rep. 1961, 45, 940. [Google Scholar]
- Jenkins, W.R. A rapid centrifugal-flotation method for separating nematodes from soil. Plant Dis. Rep. 1964, 48, 692. [Google Scholar]
- Siddiqi, M.R. Studies on Discolaimus spp. (Nematoda: Dorylaimidae) from India. Z. Zool. Syst. Evolutionsforsch. 1964, 2, 174–184. [Google Scholar] [CrossRef]
- Subbotin, S.A. Molecular identification of nematodes using Polymerase Chain Reaction (PCR). In Techniques for Work with Plant and Soil Nematodes; Perry, R.N., Hunt, D., Subbotin, S.A., Eds.; CABI: Wallingford, UK, 2021; pp. 218–239. [Google Scholar] [CrossRef]
- Troccoli, A.; Subbotin, S.A.; Chitambar, J.J.; Janssen, T.; Waeyenberge, L.; Stanley, J.D.; Duncan, L.W.; Agudelo, P.; Munera Uribe, G.; Franco, J.; et al. Characterisation of amphimictic and parthenogenetic populations of Pratylenchus bolivianus Corbett, 1983 (Nematoda: Pratylenchidae) and their phylogenetic relationships with closely related species. Nematology 2016, 18, 651–678. [Google Scholar] [CrossRef]
- Janssen, T.; Karssen, G.; Orlando, V.; Subbotin, S.A.; Bert, W. Molecular characterization and species delimiting of plant-parasitic nematodes of the genus Pratylenchus from the Penetrans group (Nematoda: Pratylenchidae). Mol. Phylogenet. Evol. 2017, 117, 30–48. [Google Scholar] [CrossRef]
- Meldal, B.H.; Debenham, N.J.; De Ley, P.; De Ley, I.T.; Vanfleteren, J.R.; Vierstraete, A.R.; Bert, W.; Borgonie, G.; Moens, T.; Tyler, P.A.; et al. An improved molecular phylogeny of the Nematoda with special emphasis on marine taxa. Mol. Phylogenet. Evol. 2007, 42, 622–636. [Google Scholar] [CrossRef] [PubMed]
- Handoo, Z.A.; Yan, G.; Kantor, M.R.; Huang, D.; Chowdhury, I.A.; Plaisance, A.; Bauchan, G.R.; Mowery, J.D. Morphological and molecular characterization of Pratylenchus dakotaensis n. sp. (Nematoda: Pratylenchidae), a new root-lesion nematode species on soybean in North Dakota, USA. Plants 2021, 10, 168. [Google Scholar] [CrossRef] [PubMed]
- Ozbayrak, M.; Todd, T.; Harris, T.; Higgins, R.; Powers, K.; Mullin, P.; Sutton, L.; Powers, T. A COI DNA barcoding survey of Pratylenchus species in the Great Plains Region of North America. J. Nematol. 2019, 51, 1–21. [Google Scholar] [CrossRef]
- Chenna, R.; Sugawara, H.; Koike, T.; Lopez, R.; Gibson, T.J.; Higgins, D.G.; Thompson, J.D. Multiple sequence alignment with the clustal series of programs. Nucleic Acids Res. 2003, 31, 3497–3500. [Google Scholar] [CrossRef] [PubMed]
- Ronquist, F.; Huelsenbeck, J.P. MRBAYES 3: Bayesian phylogenetic inference under mixed models. Bioinformatics 2003, 19, 1572–1574. [Google Scholar] [CrossRef]
- Subbotin, S.A. Phylogenetic analysis of DNA sequence data. In Techniques for Work with Plant and Soil Nematodes; Perry, R.N., Hunt, D., Subbotin, S.A., Eds.; CABI: Wallingford, UK, 2021; pp. 265–282. [Google Scholar] [CrossRef]
- Swofford, D.L. PAUP: Phylogenetic Analysis Using Parsimony (And Other Methods); Version 4.0b10; Sinauer Associates: Sunderland, MA, USA, 2003. [Google Scholar]
- Corbett, D.C.M. Three new species of Pratylenchus with a redescription of P. andinus Lordello, Zamith & Boock, 1961 (Nematoda: Pratylenchidae). Nematologica 1983, 29, 390–403. [Google Scholar] [CrossRef]
- Cotten, J.; Bartlett, P.W.; Webb, R.M. A first record of the root lesion nematode, Pratylenchus bolivianus Corbett in England and Wales. Plant Pathol. 1991, 40, 311–312. [Google Scholar] [CrossRef]
- Daramola, F.Y.; Lewu, F.B.; Malan, A.P. Distribution and characterization of Pratylenchus bolivianus (Nematoda, Pratylenchidae) on rooibos (Aspalathus linearis) tea from South Africa. J. Plant Dis. Prot. 2021, 128, 1291–1301. [Google Scholar] [CrossRef]
- Riascos-Ortiz, D.; Arboleda-Riascos, C.E.; Mosquera-Espinosa, A.T.; Calderón, F.V.; de Agudelo, F.V. A survey of two root-lesion nematodes associated with commercial cut flower crops in Colombia, with notes on their morpho-molecular characters and phylogenetic relationships. Russ. J. Nematol. 2024, 32, 121–131. [Google Scholar]
- Oliveira, C.M.G.; Eulálio, J.; Caixeta, L.B. First report of Pratylenchus bolivianus infecting Alstroemeria sp. in Brazil. New Dis. Rep. 2025, 52, e70083. [Google Scholar] [CrossRef]
- Corbett, D.C.M. Pratylenchus pinguicaudatus n. sp. (Pratylenchinae: Nematoda) with a key to the genus Pratylenchus. Nematologica 1969, 15, 550–556. [Google Scholar] [CrossRef]
- Brzeski, M.W.; Szczygiel, A. Materialy do poznania krajowich nicieni (Nematoda) pazozytow roslin. 1. Rodzaj Pratylenchus Fi1. (Tyienchida: Pratylenchidae). Fragm. Faun. 1977, 25, 1–11. [Google Scholar] [CrossRef]
- Loof, P.A.A. The genus Pratylenchus Filipjev, 1936 (Nematoda: Pratylenchidae): A Review of Its Anatomy, Morphology, Distribution, Systematics and Identification; Swedish University of Agricultural Sciences, Research Information Centre: Uppsala, Sweden, 1978; Volume 5, pp. 1–50. [Google Scholar]
- Ryss, A.; Baicheva, O.; Stoyanov, D. A new for Bulgaria phytonematode Pratylenchus pinguicaudatus Corbett, 1969 and morphological description of Pratylenchus thornei Sher & Allen, 1953 and Zygotylenchus guevarai Tobar Jimenez, 1963. Helminthology 1991, 30, 3–7. [Google Scholar]
- Di Vito, M.; Catalano, F.; Zaccheo, G. Reproduction of six populations of Pratylenchus spp. from the Mediterranean region on selected plant species. Nematol. Mediterr. 2002, 30, 103–105. [Google Scholar]
- Inserra, R.N.; Troccoli, A.; Gozel, U.; Bernard, E.C.; Dunn, D.; Duncan, L.W. Pratylenchus hippeastri n. sp. (Nematoda: Pratylenchidae) from amaryllis in Florida with notes on P. scribneri and P. hexincisus. Nematology 2007, 9, 25–42. [Google Scholar] [CrossRef]
- De Luca, F.; Troccoli, A.; Duncan, L.W.; Subbotin, S.A.; Waeyenberge, L.; Moens, M.; Inserra, R.N. Characterization of a population of Pratylenchus hippeastri from bromeliads and description of two related new species, P. floridensis n. sp. and P. parafloridensis n. sp. from grasses in Florida. Nematology 2010, 12, 847–868. [Google Scholar] [CrossRef]
- Habteweld, A.; Bania, C.; Crow, W.T. Morphological and molecular characterization of a population of Pratylenchus hippeastri (Nematoda-Pratylenchidae) parasitizing muscadine grape in Florida. Nematropica 2021, 51, 56–66. [Google Scholar]
- Wang, H.; Zhuo, K.; Liao, J. Morphological and molecular characterization of Pratylenchus hippeastri, a new record of root-lesion nematode associated with apple in China. J. Zool. 2016, 48, 665–671. [Google Scholar]
- Knoetze, R.; van den Berg, E.; Girgan, C.; van der Walt, L. First report of the root lesion nematode, Pratylenchus hippeastri, on apple in South Africa. J. Plant Dis. Prot. 2019, 126, 607–609. [Google Scholar] [CrossRef]
- Hussain Sheikh, A.; Vyshali, G.; Somvanshi, V.S.; Rahaman Khan, M. Morphological and molecular characterisation of Pratylenchus hippeastri Inserra, Troccoli, Gozel, Bernard, Dunn & Duncan, 2007 (Tylenchomorpha: Pratylenchidae) from India. Nematology 2025, 27, 425–433. [Google Scholar] [CrossRef]
- Brenes-Campos, R.; Núñez-Rodríguez, L.A.; Flores-Chaves, L.; Humphreys-Pereira, D.A. New record of the amaryllis lesion nematode, Pratylenchus hippeastri, associated with strawberry in the Central Region of Costa Rica. Nematropica 2021, 51, 131–136. [Google Scholar]
- Chen, W.J.; Bian, Y.; Wu, R.; Lin, X.J.; Zhang, M.Z.; Wu, Z.Y.; Wu, Y.; Wu, X.Y.; Chen, X. Root-lesion nematode, Pratylenchus hippeastri, on Acer palmatum imported from Japan. Acta Agric. Zhejiangensis 2014, 26, 708–713. [Google Scholar]
- Shokoohi, E.; Abolafia, J.; Mashela, P.W.; Divsalar, N. New data on known species of Hirschmanniella and Pratylenchus (Rhabditida, Pratylenchidae) from Iran and Africa. J. Nematol. 2019, 51, e2019-41. [Google Scholar] [CrossRef]
- Huh, S.; Park, N.; Kang, H.; Bae, C.; Choi, I. Morphological and molecular characterization of root-lesion nematode Pratylenchus hippeastri from Korea. Korean J. Environ. Biol. 2023, 41, 657–665. [Google Scholar] [CrossRef]








| Pratylenchus Species | References |
|---|---|
| P. alleni | [16] |
| P. chizhovi sp. n. * | This study |
| P. bolivianus * | This study |
| P. brachyurus * | [15,17,18,19,20,21] |
| P. coffeae | [17] |
| P. crenatus | [15,17] |
| P. gracilis sp. n. * | This study |
| P. hexincisus | [15,20,22] |
| P. hippeastri * | [23], this study |
| P. morettoi | [16] |
| P. macrostylus | [24] |
| P. neglectus * | [15,21,25] |
| P. penetrans * | [15,17,18,20,21,25] |
| P. pinguicaudatus * | This study |
| P. pseudopratensis | [24] |
| P. scribneri * | [15,17,18,19,20,21,25], this study |
| P. thornei * | [15,17,18,19,20,21,25,26], this study |
| P. vulnus * | [15,17,18,19,20,21,25,27,28,29], this study |
| P. zeae | [30] |
| Pratylenchus sp. 2 * | [21] |
| Species | Location, GPS Coordinates, Plant | Sample Code | GenBank Accession Number | ||
|---|---|---|---|---|---|
| 18S rRNA Gene | D2–D3 of 28S rRNA Gene | COI Gene | |||
| P. bolivianus | California, Mendocino County, Van Damme State Park; 39°16.528′, −123°46.242′, unknown plants. | BC991, BC1002 | - | PX657230 | PX662743 |
| P. chizhovi sp. n. | California, Sutter County, Sutter Buttes State Park; 39°14.683′, −121°48.877′, unknown plants. | BC557 | PX657227 | PX657237 | PX662744 |
| P. gracilis sp. n. | California, Mendocino County, Van Damme State Park; 39°16.528′, −123°47.319′, unknown plants. | CD3998 | PX657226 | PX657236 | PX662746 |
| P. hippeastri | California, Kern County, grapevine | CD1390 | - | PX657233 | - |
| P. pinguicaudatus | California, Marin County, Dillon Beach; 38°13.932′, −122°54.792′, unknown plants. | BC374 | - | - | PX662745 |
| P. scribneri | California, Fresno County, tomato | CD594 | - | PX657232 | - |
| P. thornei | California, Colusa County, Calvin’s Creek; 39°08.282′, −122°20.695′, unknown plants. | BC707 | - | PX657231 | - |
| P. vulnus | California, Stanislaus County, walnut | CD3481 | - | PX657235 | - |
| Pratylenchus sp. | Mexico, State of Mexico, Amecameca, San Diego Huehuecalco, Solanum sp.; 19°.0.0′, −98°44.734′, unknown plants. | CD2793 | - | PX657234 | - |
| Character | Holotype | Paratypes |
|---|---|---|
| n | 1 | 18 |
| L | 469 | 474 ± 30 (428–532) |
| a | 28.7 | 27.3 ± 1.8 (24.3–30.3) |
| b | 6.3 | 5.7 ± 0.4 (5.1–6.4) |
| b′ | 3.9 | 3.6 ± 0.3 (3.1–4.3) |
| c | 21.7 | 18.8 ± 2.0 (15.8–22.5) |
| c′ | 2.0 | 2.3 ± 0.2 (1.9–2.7) |
| V (%) | 80 | 80 ± 1.4 (76–83) |
| G (%) | 35.0 | 34.5 ± 3.8 (28–44) |
| o (%) | 18.3 | 23.0 ± 3.7 (16–31) |
| m (%) | 48.3 | 48.0 ± 1.7 (45–51) |
| MB (%) | 76 | 67 ± 4.9 (61–76) |
| Lip region diameter | 8.0 | 7.7 ± 0.2 (7.5–8.0) |
| Lip region height | 2.0 | 2.2 ± 0.2 (2.0–3.0) |
| Stylet length (St) | 15.5 | 15.7 ± 0.7 (14.5–17.0) |
| St/L (%) | 3.3 | 3.3 ± 0.1 (3.0–3.5) |
| Conus length | 7.5 | 7.5 ± 0.5 (6.5–8.5) |
| Stylet shaft + knob height | 8.0 | 8.1 ± 0.4 (7.5–8.5) |
| Knob width | 4.5 | 4.5 ± 0.2 (4.0–5.0) |
| Knob height | 2.0 | 2.4 ± 0.2 (2.0–2.5) |
| Stylet base to DGO | 3.0 | 3.6 ± 0.5 (3.0–4.5) |
| Anterior end to center of metacorpus | 57 | 55 ± 2.6 (51–60) |
| Metacorpus length | 11.5 | 12.2 ± 0.5 (11.5–13.5) |
| Metacorpus width | 9.5 | 10.1 ± 0.6 (9.5–11.0) |
| Body width at metacorpus | 17.0 | 16.9 ± 0.8 (15.0–18.5) |
| Anterior end to excretory pore (Ep) | 86 | 86 ± 3.7 (80–94) |
| Ep/L (%) | 18.3 | 18.2 ± 0.8 (16.4–19.4) |
| Pharynx length | 74 | 83 ± 4.7 (74–92) |
| Pharyngeal overlap length | 48 | 47 ± 6.4 (37–60) |
| Anterior end to end of pharyngeal lobe | 120 | 132 ± 13 (113–172) |
| Max. body width | 16.5 | 17.4 ± 1.1 (15.5–19.5) |
| Lateral field width | 4.0 | 5.0 ± 0.5 (4.0–5.5) |
| Genital tract length | 164 | 165 ± 24 (124–220) |
| Spermatheca length | 10.0 | 10.6 ± 1.0 (9.0–12.5) |
| Post-vulval uterine sac (PUS) | 18.0 | 19.9 ± 5.1 (13.5–31.5) |
| PUS/VA (%) | 25.5 | 29.0 ± 8.0 (18–44) |
| Distance anterior end to vulva | 375 | 378 ± 26 (338–437) |
| Distance from vulva to anus (VA) | 71 | 69 ± 5.2 (61–82) |
| Distance from vulva to tail terminus | 93 | 94 ± 5.2 (84–106) |
| Body width at anus | 10.5 | 11.0 ± 0.8 (9.5–12.5) |
| Number of tail annuli | 17.0 | 19 ± 3 (16–24) |
| Tail length | 21.5 | 25.6 ± 2.2 (20.5–29.0) |
| Character | Holotype | Paratypes | |
|---|---|---|---|
| Female | Female | Male | |
| n | 1 | 3 | 6 |
| L | 728 | 590–691 (n = 2) | 653.0 ± 71.1 (566–739) |
| a | 39.1 | 34.5–38.0 (n = 2) | 43.2 ± 5.4 (35.2–49.3) |
| b | 6.3 | 5.4–6.4 (n = 2) | 6.4 ± 0.7 (5.7–7.2) |
| b′ | 4.5 | 3.5–4.5 (n = 2) | 4.3 ± 0.4 (3.8–4.8) |
| c | 17.3 | 25.2–39.8 (n = 2) | 19.8 ± 2.1 (17.5–23.2) |
| c′ | 3.8 | 1.5–2.2 (n = 2) | 2.5 ± 0.4 (1.8–2.7) |
| V (%) | 78 | 81–82 (n = 2) | - |
| G | 27.9 | 26.8–30.5 (n = 2) | 43.3 ± 2.8 (41–48) |
| m (%) | 53 | 49.2 ± 1.3 (48–50) | 53.2 ± 2.8 (49–56) |
| o (%) | 18.2 | 19.3 ± 1.4 (18.3–20.9) | 18.8 ± 1.5 (17–21) |
| MB (%) | 65 | 59–68 (n = 2) | 71.0 ± 4.3 (66–76) |
| Lip region diameter | 8.5 | 8.4 ± 0.5 (8.0–9.0) | 7.5 ± 0.3 (7.0–8.0) |
| Lip region height | 2.5 | 2.7 ± 0.0 (2.5–2.5) | 2.3 ± 0.1 (2.0–2.5) |
| Stylet length | 17.5 | 17.0 ± 0.8 (16.5–18.0) | 16.5 ± 0.9 (15.0–17.0) |
| St/L (%) | 2.4 | 2.4–3.0 (n = 2) | 2.6 ± 0.3 (2.3–3.0) |
| Conus length | 9.5 | 8.4 ± 0.5 (8.0–9.0) | 8.8 ± 0.8 (7.5–9.5) |
| Stylet shaft + knob height | 8.5 | 8.8 ± 0.2 (8.5–9.0) | 7.9 ± 0.3 (7.5–8.5) |
| Knob width | 4.5 | 4.6 ± 0.6 (4.0–5.0) | 3.5 ± 0.3 (3.0–3.5) |
| Knob height | 2.0 | 2.2 ± 0.1 (2.0–2.5) | 2.0 ± 0.0 (2.0–2.0) |
| Stylet base to DGO | 3.0 | 3.3 ± 0.2 (3.0–3.5) | 3.1 ± 0.2 (3.0–3.5) |
| Anterior end to center of metacorpus | 75 | 64–74 (n = 2) | 68.8 ± 6.0 (64–79) |
| Metacorpus length | 14.0 | 12.2 ± 0.7 (12.0–13.0) | 11.6 ± 0.8 (10.5–13.0) |
| Metacorpus width | 10.0 | 10.0 ± 0.4 (9.5–10.5) | 9.1 ± 1.0 (8.0–10.5) |
| Body width at metacorpus | 17.5 | 17.9 ± 0.6 (17.5–18.5) | 15.5 ± 1.1 (14.0–17.5) |
| Anterior end to excretory pore (Ep) | 100 | 100.0 ± 2.8 (97–102) | 90.5 ± 4.6 (85–98) |
| Ep/L (%) | 13.7 | 14.8–16.4 (n = 2) | 13.9 ± 1.0 (13.2–15.5) |
| Pharynx length | 115 | 109 (n = 2) | 97.9 ± 13.1 (84–115) |
| Pharyngeal overlap length | 54 | 46–62 (n = 2) | 45.9 ± 3.0 (42–48) |
| Anterior end to end of pharyngeal lobe | 161 | 154–167 (n = 2) | 147.6 ± 12.0 (129–162) |
| Max. body width | 18.5 | 17.0–18.0 (n = 2) | 15.0 ± 1.1 (13.5–16.0) |
| Lateral field width | 5.5 | - | 5.7 ± 0.6 (5.0–6.5) |
| Genital tract length | 203 | 216.8 ± 62.1 (158–282) | 274.7 ± 25.3 (233–299) |
| Spermatheca length | 14.0 | 11.7 ± 4.0 (7.0–14.5) | - |
| Post-vulval uterine sac (PUS) | 38 | 23–43 (n = 2) | - |
| PUS/VA (%) | 33.5 | 28.3–37.4 (n = 2) | - |
| Distance anterior end to vulva | 567 | 530.4 ± 40.0 (484–557) | - |
| Distance from vulva to anus (VA) | 114 | 81–115 (n = 2) | - |
| Distance from vulva to tail terminus | 160 | 107–131 (n = 2) | - |
| Body width at anus/cloaca | 11.0 | 10.5–11.5 (n = 2) | 13.5 ± 2.1 (12.0–16.5) |
| Number of tail annuli | 25 | 12 (n = 2) | - |
| Tail length | 42 | 17.5–23.5 (n = 2) | 32.9 ± 1.9 (30–35) |
| Spicule arc | - | - | 17.6 ± 0.6 (16.5–18.0) |
| Spicule chord | - | - | 19.4 ± 0.3 (19.0–19.5) |
| Gubernaculum length | - | - | 5.6 ± 0.1 (5.5–6.0) |
Disclaimer/Publisher’s Note: The statements, opinions and data contained in all publications are solely those of the individual author(s) and contributor(s) and not of MDPI and/or the editor(s). MDPI and/or the editor(s) disclaim responsibility for any injury to people or property resulting from any ideas, methods, instructions or products referred to in the content. |
© 2026 by the authors. Licensee MDPI, Basel, Switzerland. This article is an open access article distributed under the terms and conditions of the Creative Commons Attribution (CC BY) license.
Share and Cite
Álvarez-Ortega, S.; Michaud, A.; Subbotin, S.A. Diversity of Plant-Parasitic Nematodes of the Genus Pratylenchus (Nematoda: Pratylenchidae) in California: Descriptions of Two New Species and Insights from Phylogenetic Analyses. Diversity 2026, 18, 45. https://doi.org/10.3390/d18010045
Álvarez-Ortega S, Michaud A, Subbotin SA. Diversity of Plant-Parasitic Nematodes of the Genus Pratylenchus (Nematoda: Pratylenchidae) in California: Descriptions of Two New Species and Insights from Phylogenetic Analyses. Diversity. 2026; 18(1):45. https://doi.org/10.3390/d18010045
Chicago/Turabian StyleÁlvarez-Ortega, Sergio, Amy Michaud, and Sergei A. Subbotin. 2026. "Diversity of Plant-Parasitic Nematodes of the Genus Pratylenchus (Nematoda: Pratylenchidae) in California: Descriptions of Two New Species and Insights from Phylogenetic Analyses" Diversity 18, no. 1: 45. https://doi.org/10.3390/d18010045
APA StyleÁlvarez-Ortega, S., Michaud, A., & Subbotin, S. A. (2026). Diversity of Plant-Parasitic Nematodes of the Genus Pratylenchus (Nematoda: Pratylenchidae) in California: Descriptions of Two New Species and Insights from Phylogenetic Analyses. Diversity, 18(1), 45. https://doi.org/10.3390/d18010045

