Next Article in Journal
Selective Predation and Chick Provisioning Rhythms in the European Scops Owl (Otus scops)
Previous Article in Journal
Behavioural Diversity: Conditional Movement Tactics in the Ruff (Calidris pugnax)
 
 
Font Type:
Arial Georgia Verdana
Font Size:
Aa Aa Aa
Line Spacing:
Column Width:
Background:
Article

Diversity and Distribution of the Saxicolous Lichens, Family Megasporaceae (Pertusariales, Ascomycota) in Southern Xinjiang, China

1
College of Life Sciences and Technology, Xinjiang University, Urumqi 830017, China
2
Department of Botany, University of Layyah, City Campus, Layyah 31200, Pakistan
*
Author to whom correspondence should be addressed.
Diversity 2026, 18(1), 33; https://doi.org/10.3390/d18010033
Submission received: 18 November 2025 / Revised: 2 January 2026 / Accepted: 2 January 2026 / Published: 8 January 2026
(This article belongs to the Section Microbial Diversity and Culture Collections)

Abstract

The Xinjiang Uygur Autonomous Region, also known as Xinjiang, China, is notable for its high diversity and abundance of lichens. The purpose of this study was to examine species diversity and the distribution patterns of saxicolous lichens, family Megasporaceae, which includes the genera Aspicilia, Circinaria and Lobothallia, in Xinjiang Province. Morphology, anatomy, chemical analysis and rDNA-ITS sequences for the species were employed for their identification. As a result, 34 crustose and strictly saxicolous species belonging to three genera were found, which included 22 species of the genus Aspicilia, two of which were new to Xinjiang (A. disjecta (Zahlbr.) J.C. Wei and A. pycnocarpa Q. Ren & Lin Liu), eight common species of Circinaria, as well as four species of Lobothallia, two of which (L. determinata (H. Magn.) T.B. Wheeler and L. pruinosa Kou & Q. Ren) are new provincial records. There was a unimodal pattern with respect to lichen species richness; all specimens of the Megasporaceae family were found between 1600 and 5100 m altitude. The 30 species were collected at altitudes between 2601 and 3100 m; only four species were recorded below 2150 m, and seven were found above 4600 m. As far as the type of rocks are concerned, 24 species were found on siliceous rocks and 10 species were found on calcareous rocks. The 24 lichen species contained seven different secondary metabolites; stictic acid, substictic acid and norstictic acid were more common, whereas aspicilin, constictic acid, lecanoric acid and connorstictic acid were found in only a few lichen species.

1. Introduction

The lichenized family Megasporaceae (Pertusariales) includes several lichen-forming ascomycete genera Aspicilia A. Massal. is composed of ca. 200 species [1,2]. It has had a somewhat ambiguous taxonomic status since Massalongo defined the genus in 1852 [3]. For a long period, it was considered a part of Lecanora Ach. (Lecanoraceae) [3,4,5,6], until the name Aspicilia was given to it by Hafellner (1984) [7]. Aspicilia was assigned to the Megasporaceae by Lumbsch et al. in 2007 [8] based on a three-gene phylogenetic study. The primary traits of Aspicilia are the lecanorine apothecia, which are typically submerged and have a disk that is typically concaved. In addition, the thallus is crustose, rimose to areolate, and sometimes has a prothallus (if present, it is peripherally radiating or zonate); the epihymenium is dark brown or olive green and turns green when exposed to HNO3 (N-reaction). The paraphyses are typically moniliform or sub-moniliform, whereas the spores are simple, colorless and frequently ellipsoid, with eight spores per ascus [8]. Aspicilia species are found all over the world, mainly on calcareous or siliceous rocks. Forty-four species of Aspicilia have been reported from China, but a large number of specimens in Chinese herbaria are still unidentified [9,10]. Prior to the present study, 25 species have been identified from Xinjiang, China [10], and so further surveys were conducted in Southern Xinjiang to search for new species of Aspicilia.
Circinaria Link was distinguished on the basis of molecular and morphological evidence [11,12], namely by having a crustose, sub-fruticose or sub-foliose thallus; a 2–6(–8)-spored ascus, frequently globose or at least broadly ellipsoid spores; relatively short (6–12 μm) conidia; and the presence of aspicilin in certain species. Aspicilin is a characteristic lichen secondary metabolite of the genus within the family Megasporaceae. The majority of the known species of the genus Circinaria, which now has about 50 species [13], grow on rocks in dry and semi-arid parts of the Northern Hemisphere. There have been reports of 15 Circinaria species from China [14,15,16], of which 12 have been reported from Xinjiang Province [15,17]. The diversity of Circinaria speceis is much underestimated, and the genus has recently grown through the description of numerous new species [16,18,19,20,21,22].
Lobothallia (Clauzade & Cl. Roux) Hafellner was recognized first as a subgenus within Aspicilia A. Massal [23] and was later regarded as a separate genus [24]. In contrast to other genera in the Megasporaceae, the genus Lobothallia is distinguished by its constrictively sessile or immersed to adnate apothecia, an algal layer beneath the hypothecium, a non-amyloid ascus tholus (Aspicilia-type), an epihymenium (N-reaction) that is slightly greenish and shorter ascospores (<18 µm) and conidia (<8 µm) [11,25,26]. The original purpose of describing Lobothallia was to accommodate four species that were moderately lobate, including L. alphoplaca (Wahlenb.) Hafellner, L. melanaspis (Ach.) Hafellner, L. praeradiosa (Nyl.) Hafellner and L. radiosa (Hoffm.) Hafellner [24]. Following that, several species were moved into Lobothallia according to their taxonomy and phylogeny, including Aspicilia hydrocharis Poelt & Nimis, Lecanora hedinii H. Magn., L. platycarpa J. Steiner [25,26,27,28,29] and several species that are either non-lobate or ambiguously lobate, such as Aspicilia farinosa (Flörke) Flagey, A. recedens (Taylor) Arnold and Lecanora subdiffracta H. Magn [11,26]. To date, the genus includes 31 species worldwide [13].
Despite the ecological role of lichens in the forest ecosystem of Southern Xinjiang, gaps remain in our understanding of their taxonomy and species diversity in this region. This study aimed to address these gaps to provide a scientific basis for the effective protection of lichen resources and to update the taxonomic descriptions of the lichen genera Aspicilia, Circinaria and Lobothallia in Southern Xinjiang, China.

2. Materials and Methods

2.1. Study Area

Xinjiang, also recognized as the Xinjiang Uygur Autonomous Region, with a region of over 1.6 million km2 (0.64 million square miles), is the largest province in China. It is situated in northwestern China and borders eight countries: Russia, Kazakhstan, Kirghizstan, Tajikistan, Pakistan, Mongolia, India and Afghanistan. Since it is distant from the ocean and surrounded by high elevations, Xinjiang is cut off from marine climatic effects. It has a continental, dry climate and a diverse topography; the Tian Shan Mountains splits the dry south from the slightly less arid north and its northern slopes are therefore moister than those of the south. Xinjiang’s lowest point is the Turfan Depression (155 m below sea level), and its highest point is Qigir (or K2) Peak (8611 m above sea level) on the border with Kashmir. Most of Xinjiang is geologically young, having been formed from the collision of the Indian plate with the Eurasian plate, forming the Tianshan, Kunlun Mointain and Pamir Mountain ranges. The average winter temperature is −20 to −15 °C in northern Xinjiang and −10 to −5 °C in the southern part, whereas the July temperature is 22 to 26 °C. The annual average rainfall is 150 mm, with much greater precipitation in the mountains and only 10 mm around Qarqan and Qarkilik in the southern part of the Taklimakan desert. Xinjiang’s landscape diversity ranges from forest to steppes and desert, all of which provide suitable environments for a variety of lichens; those lichens found in the desert of Gurbantunggut are naturally very different from those in the arid atmosphere of Alashankou or the harsh cold environments of the high elevation tundra region of the Tian Shan, Altay and Kunlun Mountains [30].
Specimens were collected from the Tianshan Mountains (Dalongchi Scenic Area, Tuomuerfeng National Nature Reserve, Bayinbuluke, Biedieli), Kunlun Mountains (Serike Daban, Kulule, Tire Ail, Oyitage, Bostanterak) and Pamir Plateau (Taxkorgan Nature Reserve) of Southern Xinjiang, China (Figure 1). The sampling sites of lichen specimens in the present study were chosen with reference to relevant literature and the practical experience of prior researchers, focusing on regions where species of the target family are abundant. All specimens were deposited in the Herbarium of College of Life Sciences and Technology, Xinjiang University (XJU), Xinjiang, China. Megasporaceae species were collected at elevations ranging from 1600 to 5100 m above sea level.

2.2. Phenotypic Analyses

The specimens were examined using a Nikon ECLIPSE E200 (Tokyo, Japan) stereomicroscope. Sections were cut by hand using a razor blade and were mounted and observed in water and iodine. The structure and hymenial characteristics were studied with a Zeiss Axioskop two-plus light microscope (Oberkochen, Germany). Photographs were taken with a Nikon Digital Camera D50. Thin-layer chromatography (TLC) [31,32,33,34,35] was employed for the detection of lichen secondary metabolites. Additionally, each specimen’s elevation, substrate, growth form and rock type (calcareous and siliceous) were noted. The lichens were identified at the Laboratory of the Arid Land Lichens Research Center of the College of Life Sciences and Technology, Xinjiang University, China, using the following keys and references [35,36,37,38]. Nomenclature generally follows Index Fungorum. Voucher specimens were deposited in the Lichen Herbarium of College of Life Science and Technology, Xinjiang University (XJU), China.

2.3. DNA Extraction, Amplification and Sequencing

Molecular and phylogenetic analyses were conducted on species that could not be identified through phenotypic analysis (Appendix A: Table A1). Thallus fragments containing ascomata were excised from the specimens for DNA extraction using the DNA secure Plant DNA Kit (Tiangen, Beijing, China), following the manufacturer’s protocol. Amplification of the ITS region followed the methods described in [39], with the modification noted in [40]. The nrITS region (ITS1and ITS4) of the nrDNA repeat tandem was targeted using the polymerase chain reaction with the primers ITS1F [41] and ITS4 [42] directly. The amplification reaction was performed in a 30 μL volume containing 0.75 units of Trans Start Taq Polymerase (Tiangen, China), 3.5 μL of its buffer, 0.5 μL of a 5 μM solution of the primers, 2 μL of 2.5 mM for each dNTP solution and 1 μL of genomic DNA. The conditions for the thermocycling of nrITS were: 95 °C for 3 min; linked to 35 cycles of denaturation at 94 °C for 30 s, annealing at 54 °C for 30 s, extension at 72 °C for 50 s and the final extension at 72 °C for 10 min. PCR products were screened on 1% agarose gels stained with ethidium bromide and were sequenced by the Shenggong Inc. (Shanghai, China) [43]. The final alignments were carried out in Clustal W implemented in BioEdit version 7.0.9.0 [44]. The phylogenetic tree (Appendix A: Figure A1) was constructed using the Maximum Likelihood (ML) method implemented in MEGA V11 and was adjusted using Figtree v.1.4.4 software [45].

3. Results

3.1. Lichen Species Composition

This study identified 34 lichen species belonging to three genera: Aspicilia A. Massal, Circinaria Link and Lobothallia (Clauzade & Cl. Roux) Hafellner in Southern Xinjiang, China. All species were crustose and exclusively saxicolous (Appendix A: Table A2). At the generic level, Aspicilia had the highest abundance with 22 species, Circinaria was represented with eight species and Lobothallia with four species. These genera were extensively distributed over diverse elevations (Appendix A: Table A2).

3.2. The Relationship Between Species Richness and Rock Types

Of all 23 species, all colonized siliceous rocks, the most frequent rock type in this area, and 11 species grew on calcareous rocks. Of the 22 in the genus Aspicilia, 13 species were collected on siliceous rocks and 9 species were on calcareous rocks. The seven species of Circinaria were found on siliceous rocks, and only C. contorta (Hoffm.) A. Nordin, Savić & Tibell occured on calcareous rocks. Of the four species of Lobothallia collected, three species were collected on siliceous rocks and one species on calcareous rocks (Appendix A: Table A2).

3.3. The Relationship Between Lichens Species Richness and Elevation

The distribution of saxicolous lichen species and specimens of Megasporaceae in our study area exhibits a unimodal model. The trend is that species richness first increases and then decreases with the elevation gradient. The largest number of lichen species, 30 in total, was found at at an altitude of 2601–3100 m, followed by 25 species at 2151–2600 m. In the low-altitude area below 2150 m and the high-altitude area above 4600 m, the number of distributed lichen species was four and seven, respectively (Appendix A: Table A2).

3.4. The Relationship Between Secondary Metabolites and Rock Type

The secondary metabolites produce by lichens distributed on different rocks are different. All of the 28 species inhabiting siliceous rock have seven different secondary metabolites, eight species inhabiting calcareous rock produce four different secondary metabolites and seven species from both types of rock produce three different secondary metabolites. Among all species, metabolites of the stictic acid complex were the most frequent, occuring in 14 species: 12 species contained substictic acid, 8 species contained norstictic acid, 3 species contained aspicilin and metabolites such as lecanoric acid and connorstictic acid were found in only one lichen species. The following 10 species of lichens, Aspicilia aquatica, A. bohlinii, A. confusa, A. desertorum, A. phaea, A. subconfluens, Circinaria maculata, C. tortuosa, C. transbaicalica and Lobothallia determinata, do not contain any lichen secondary metabolites (Appendix A: Table A2; Figure 2).
The lichen species containing stictic acid, substictic acid and norstictic acid were distributed between elevations ranging from 2601 to 3100 m. The occurrence of lichens with substictic acid increased between altitudes ranging from 4601 to 5100 m; the number of species demonstrated a slight upward trend. The number of lichen species containing metabolites such as aspicilin, constictic acid, connorstictic acid and lecanoric acid showed no significant variation across different altitudes and remained relatively low (Figure 3).

3.5. Checklist of Species

3.5.1. Provincial New Record

Aspicilia disjecta (Zahlbr.) J.C. Wei—Supplementary Figure S1
The thallus is crustose, brownish-gray or dark gray, and sometimes covered with a slight pruina. The areoles are discrete, discontinuous and widely spaced; their surfaces are flat or convex, relatively rounded and smooth, shaped like hemispheres or cylinders, with a width of 0.3–1.45 mm and a thickness of 0.15–0.55 mm. The prothallus is absent. Apothecia are immersed and of the lecanorine type; the disc is flat to slightly concave, black and covered with a slight pruina; the margin is distinctly raised and concolorous with the thallus. Each areole usually bears one apothecium, which is subcircular or circular, with a width of 0.2–0.85 mm. The epihymenium is 18.5–33.75 μm thick, olive-brown and K+ brown. The hymenium is 85.5–120 μm thick, colorless, transparent and I+ blue. The apices of paraphyses are moniliform or sub-moniliform. The sub-hymenium and hypothecium are 23–49 μm thick, colorless and I+ blue. Asci are clavate, containing eight spores; the spores are unicellular, colorless, elliptical and measure 7.75–16 × 7.5–10 μm. The ascus apex is of Lecanorine type I-. Conidia are bacilliform and 8.75–14.5 μm long.
Spot tests: Cortex K+ yellow, KC-, C-, I-, P-.
Secondary metabolites: stictic acid.
Substrate: siliceous rocks.
Voucher specimens: Aketao County, Oyitage, 2665 m, 75°13.615′ E, 38°54.435′ N, 27 August 2013, Reyim Mamut et al. (XJU–20136022); Aketao County, Oyitage, 2550, 75°14.530′ E, 38°54.935′ N, 26 August 2013, Reyim Mamut et al., (XJU–20136050-b); 2303 m.
Aspicilia pycnocarpa Q. Ren & Lin Liu—Supplementary Figure S2
The thallus is crustose, pale yellow or earthy yellow, and epruinose, with flat and relatively smooth areoles divided by narrow and deep fissures, irregular in shape, 0.1–0.7 mm wide and 0.1–0.3 mm thick, and lacking a prothallus. The apothecia are immersed and of the lecanorine type, with a disc that is flat to slightly concave, black and epruinose; the margin is indistinct. Apothecia are dense, each areole usually containing one to four apothecia, subcircular to circular and 0.1–0.6 mm wide. The epihymenium is 19–45 μm thick, olivaceous brown and K+ brown. The hymenium is 86.5–110.5 μm thick, hyaline and I+ blue; with paraphyses apically moniliform. The sub-hymenium and hypothecium are 47.5–75.5 μm thick, hyaline and I+ blue. Asci are clavate, eight-spored, with unicellular, hyaline, and usually elliptical spores measuring 13.5–20.25 × 8.75–12.5 μm. The ascus apex is lecanorine-type, I-. Conidia are filiform, 13.75–26.5 μm long.
Spot tests: Cortex K+ yellow (sometimes gradualy turning orange-red); KC-, C-, I-, P-.
Secondary metabolites: stictic acid, norstictic acid (trace) and substictic acid (trace).
Substrate: siliceous rocks.
Voucher specimens: Yecheng County, Serike Daban, 4830 m a.s.l., 77°00.143′ E, 36°34.250′ N, 27 June 2008, Reyim Mamut et al., (XJU–20080798); Aketao County, Oyitage, 2900 m, 75°13.584′ E, 38°53.832′ N, 25 August 2013, Reyim Mamut et al., (XJU–20136094); Wushi County, Biedieli Border Station, 3447 m, 78°26.182′ E, 41°19.776′ N, 10 July 2015, Reyim Mamut et al., (XJU–20154525); Wushi County, Biedieli Border Station, 3447 m, 78°26.182′ E, 41°19.776′ N, 10 July 2015, Reyim Mamut et al., (XJU–20154527); Yecheng County, Kulule, 3740 m, 76°37.647′ E, 36°23.655′ N, 25 June 2008, Reyim Mamut et al., (XJU–20080591).
Lobothallia determinata (H. Magn.) T.B. Wheeler—Supplementary Figure S3
The lichen thallus is crustose, cream-colored or off-white, with a powdery coating; the areoles are often convex, with lobed edges, separated by deep cracks. The surface is relatively rough, irregular in shape, 0.2–0.6 mm wide and 0.2–1 mm thick. The prothallus is absent. Apothecia are immersed and lecanorine-type, with a black, slightly concave disc, without or slightly with a powdery coating, and the disc margin is indistinct. Each areole usually bears one apothecium that is subcircular and 0.1–0.4 mm wide. The epihymenium is 15.75–36.7 μm thick, dark brown and K+ brown. The hymenium is 62.5–87.5 μm thick, colorless and transparent, I+ blue. The paraphyses have moniliform apices. The hypothecium and excipulum base are 25–50 μm thick, colorless and I+ blue. The asci are clavate, containing eight spores and the spores are unicellular, colorless, elliptical and 7.5–13.75 × 6.25–8.75 μm. The ascus apical apparatus is lecanorine-type, I- and the conidiomata were not seen.
Spot tests: K-, KC-, C-, I-, P-
Secondary metabolites: no substances were detected by TLC.
Substrate: calcareous rocks.
Voucher specimens: Yecheng County, Kulule, 76°37.799′ E, 36°23.690′ N, 3700 m, 25 June 2008; Reyim Mamut et al., (XJU–20080593), (XJU–20080594), 76°37.647′ E, 36°23.655′ N, 3740 m, 26 June 2008, Reyim Mamut et al., (XJU–20080690), (XJU–20080707).
Lobothallia pruinosa Kou & Q. Ren—Supplementary Figure S4
The lichen thallus is crustose, grayish-white to grayish-brown, with a powdery coating. The areoles are flat and continuous, with radiate or foliaceous margins, separated by cracks of varying depths, irregular in shape with distinct edges and corners, 0.4–1.45 mm wide and 0.45–1.15 mm thick. The prothallus is indistinct. The apothecia are immersed, lecanorine-type, with a black disc slightly tinged with brown, slightly concave compared to the thallus, often covered with a powdery coating. The inner side of the disc margin is somewhat brownish, whereas the outer side is the same color as the thallus; each areole usually bears one apothecium, circular or irregular in shape and 0.2–0.85 mm wide. The epihymenium is 18.5–32 μm thick, brown to olive-brown and K+ yellowish-brown. The hymenium is 98–156 μm thick, colorless and transparent, I+ blue. The paraphyses have moniliform apices and the hypothecium and excipulum base are 15–45 μm thick, colorless and I+ blue. The asci are clavate, containing eight spores. The spores are unicellular, colorless, oblong-elliptical and 6.5–15 × 5.5–10.5 μm. The ascus apical apparatus is lecanorine-type, I- and the conidia are rod-shaped and 3.5–8 μm long.
Spot tests: K+ Yellow and turn red, C-, I-, P+ Orange.
Secondary metabolites: norstictic and constictic acids.
Substrate: siliceous rocks.
Voucher specimens: Kuche City, Dalongchi Scenic Area, 83°19.478′ E, 42°26.637′ N, 2457 m, Anwar Tumur et al., (XJU–201545108). Urumqi County, Dabancheng Binghu, 88°23′55″ E, 43°42′25″ N, 2924 m, 4 July 2024. Yong Haiying, Anwar Tumur et al., (XJU–202407085), (XJU–202407083), 88°24′49″ E, 43°42′53″ N, 3182 m, 4 July 2024, (XJU–202407081).

3.5.2. Common Species

Aspicilia aquatica (Fr.) Körb.—Supplementary Figure S5
The thallus is greyish or bluish-grey, usually with yellowish or olivaceous tinges. The surface is covered with a white pruina and the prothallus is black. The apothecia are immersed, lecanora-type, disc black, slightly concave, slightly pruinose and often orbicular. The epihymenium is 22–60 μm thick, olivaceous-green and K+ yellowish-brown. The hymenium is 120–200 μm thick, hyaline and I+ blue. The hypothecium and excipulum are 30–70 μm thick, hyaline and I+ blue. The asci are clavate and eight-spored. The ascospores are simple, hyaline, ellipsoidal and measure 17–28 × 10–20 μm. The ascus pex is lecanora-type, I-. Pycnidia were not observed.
Secondary metabolites: no lichen secondary metabolites.
Substrate: siliceous rocks.
Voucher specimens: Kuche City, Dalongchi Scenic Area, 2476 m, 83°19.515′ E, 42°26.630′ N, 6 July 2015, Anwar Tumur et al., (XJU–20154509); 2457 m, 83°19.478′ E, 42°26.637′ N, 6 July 2015, (XJU–201545108); 2446 m, 83°19.462′ E, 42°26.716′ N, 6 July 2015, (XJU–20150326); 2481 m, 83°16.688′ E, 42°27.193′ N, 9 August 2012, (XJU–20121595); Aketao County, Oyitage, 2665 m, 75°13.615′ E, 38°54.435′ N, 27 August 2013, Reyim Mamut et al., (XJU–20136022).
Aspicilia asiatica (H. Magn.) Oxner—Supplementary Figure S6
The thallus is crustose and greyish-white, with a surface covered with pruina. The prothallus is indistinct. The apothecia are immersed and lecanora-type, with a black, slightly concave, pruinose disc, often orbicular. The epihymenium is 27.5–48.5 μm thick, brown and K+ yellowish-brown. The hymenium is 110–137 μm thick, hyaline and I+ blue, with paraphyses with moniliform apices. The hypothecium and excipulum are 50–65 μm thick, hyaline and I+ blue. The asci are clavate and eight-spored. The ascospores are simple, hyaline, ellipsoidal and 14.75–17 × 10–13 μm. The ascus apex is lecanora-type, I-. Conidia are bacillar and 15–23.5 μm long.
Secondary metabolites: stictic acid and substictic acid.
Substrate: calcareous rocks.
Voucher specimens: Wensu County, Taglak, Tuomuerfeng National Nature Reserve, 2395 m, 80°21.291′ E, 41°43.502′ N, 9 July 2015, Anwar Tumur et al., (XJU–20154513); Kuche City, Dalongchi Scenic Area, 2476 m, 83°19.515′ E, 42°26.630′ N, 6 July 2015, Anwar Tumur et al., (XJU–20154509); 3300 m, 22 May 1992, Abdulla Abbas, (XJU–92-0429); 2476 m, 83°19.515′ E, 42°26.630′ N, 5 July 2015, Anwar Tumur et al., (XJU–201545232); 3053 m, 83°25.171′ E, 42°28.361′ N, 9 August 2012, Anwar Tumur et al., (XJU–201545232); 2453 m, 83°19.420′ E, 42°26.673′ N, 6 July 2015, Anwar Tumur et al., (XJU–201545103); Aketao County, Oyitag, 2685 m, 75°13.533′ E, 38°54.337′ N, 2 August 2011, Reyim Mamut et al., (XJU–20111471); 2625 m, 75°13.533′ E, 38°54.337′ N, 2 August 2011, (XJU–20111387); 2900 m, 75°13.584′ E, 38°53.832′ N, 25 August 2013, (XJU–20136094), (XJU–20136095); 2550 m, 75°14.530′ E, 38°54.935′ N, 26 August 2013, (XJU–20136030); 2738 m, 75°22.545′ E, 38°90.280′ N, 26 August 2013, (XJU–20136064); 2930 m, 75°11.574′ E, 38°53.547′ N, 27 August 2013, (XJU–20136068); 2565 m, 75°14.564′ E, 38°54.874′ N, 26 August 2013, (XJU–20136047); 2710 m, 75°13.554′ E, 38°54.237′ N, 3 August 2013, (XJU–20111467); 2685 m, 75°13.533′ E, 38°54.337′ N, 2 August 2011, (XJU–20111471); Yecheng County, Serik Daban, 4830 m, 77°00.143′ E, 36°34.250′ N, 27 Jun 2008, Gulbostan Ismayili et al., (XJU–20080798); Yecheng County, Kulu, 3740 m, 76°37.647′ E, 36°23.655′ N, 25 Jun 2008, Gulbostan Ismayili et al., (XJU–20080589); 3480 m, 76°37.647′ E, 36°23.655′ N, 26 Jun 2008, (XJU–20080683); Bayingolin Mongol Autonomous Prefecture, Hejing County, Bayinbuluke, 2800 m, 83°41′13.42″ E, 42°39′33.93″ N, 5 July 2015, Reyim Mamut et al., (XJU–201545234); 2526 m, 84°48′667″ E, 43°05′681″ N, 27 July2012, Reyim Mamut et al., (XJU–20132307); Taxkorgan, Gaijiake, 4013 m, 75°44′34.12″ E, 37°00′22.74″ N, 4 August 2025, Anwar Tumur et al., (XJU–2025AN000011).
Aspicilia bohlinii (H. Magn.) J.C. Wei—Supplementary Figure S7
The thallus is crustose, greyish-white or yellowish-grey and pruinose; the prothallus is absent. The epihymenium is 27.5–48.5 μm thick, brown and K+ yellowish-brown. The hymenium is 100–127 μm thick, hyaline and I+ blue, with paraphyses with moniliform apices. The hypothecium and basal excipulum are 50–63 μm thick, hyaline and I+ blue. The asci are clavate and eight-spored. The ascospores are simple, hyaline, ellipsoid and 14.75–20 × 10–15 μm. The ascus apical apparatus is lecanorine-type, I-. Conidia are bacillar and 15–23.5 μm long.
Secondary metabolites: no lichen secondary metabolites.
Substrate: calcareous rocks.
Voucher specimens: Kuche City, Dalongchi Scenic Area, 2457 m, 83°19.478′ E, 42°26.637′ N, 6 July 2015, Anwar Tumur et al., (XJU–201545108); Wensu County, Taglak, Tuomuerfeng National Nature Reserve, 2395 m, 80°21.291′ E, 41°43.502′ N, 9 July 2015, Anwar Tumur et al., (XJU–20154513); Aketuo County, Oyitage, 2685 m, 75°13.533′ E, 38°54.337′ N, 2 August 2011, Reyim Mamut et al., (XJU–20111411); 2550 m, 75°14.530′ E, 38°54.935′ N, 26 August 2013, (XJU–20136050-b); Taxkorgan, Gaijiake, 4441 m, 75°40′34.20″ E, 37°02′04.16″ N, 4 August 2025, Anwar Tumur, (XJU–2025AN00006).
Aspicilia cinerea (L.) Körb.—Supplementary Figure S8
The thallus is crustose, grey to greyish-white, epruinose or slightly pruinose, with the prothallus indistinct or absent. The epihymenium is 20–60 μm thick, olivaceous-green and K+ brown. The hymenium is 90–150 μm thick, hyaline and I+ blue, with paraphyses with moniliform apices. The hypothecium and basal excipulum are 50.5–105.5 μm thick, hyaline and I+ blue. The Asci are clavate and eight-spored. The ascospores are unicellular, hyaline, ellipsoid and 9.5–21.25 × 7.5–11.5 μm. The ascus apical apparatus is lecanorine-type, I-. Conidia are filiform and 12.5–18.5 μm long.
Secondary metabolites: norstictic acid and connorstictic acid.
Substrate: siliceous rocks.
Voucher Specimens: Wushi County, Biedieli Border Station, 3195 m, 78°27.442′ E, 41°20.193′ N, 10 July 2015, Reyim Mamut et al., (XJU–20154523); Yecheng County, Serike Daban, 4830 m, 77°00.143′ E, 36°34.250′ N, 27 June 2008, Gulbostan Ismayili et al., (XJU–20080282); Yecheng County, Serike Daban, 4807 m, 77°00.141′ E, 36°34.230′ N, 27 June 2008, Gulbostan Ismayili et al., (XJU–20080799); Yecheng County, Kulule, 3740 m, 76°37.647′ E, 36°23.655′ N, 27 June 2008, Gulbostan Ismayili et al., (XJU–20080677).
Aspicilia confusa Owe-Larss. & A. Nordin—Supplementary Figure S9
The thallus is crustose, grey to greyish-brown, epruinose, with a relatively smooth surface; the prothallus is blackish-brown. The apothecia are adnate to the thallus surface or slightly elevated, growing in a verrucose and convex form and are lecanora-type. The epihymenium is 21–42 μm thick, olivaceous-brown and K+ yellowish-brown. The hymenium is 80–115 μm thick, hyaline and I+ blue. The hypothecium and excipulum are 40–90 μm thick, hyaline and I+ blue. The asci are clavate and eight-spored. The ascospores are simple, hyaline, ellipsoidal and 14–18 × 10–12.5 μm. The ascus apex is lecanora-type, I-. Conidia are bacillar and 21–37 μm long.
Secondary metabolites: no lichen secondary metabolites.
Substrate: calcareous rocks.
Voucher specimens: Aketuo County, Oyitage, 2685 m, 75°13.533′ E, 38°54.337′ N, 2 August 2011, Reyim Mamut et al., (XJU–20111341); 2625 m, 75°13.533′ E, 38°54.337′ N, 2 August 2011, Reyim Mamut et al., (XJU–20111387); 2900 m, 75°13.584′ E, 38°53.832′ N, 25 August 2013, Reyim Mamut et al., (XJU–20136094), (XJU–20136095); 2550 m, 75°14.530′ E, 38°54.935′ N, 26 August 2013, Reyim Mamut et al., (XJU–20136030); Kuche City, Dalongchi Scenic Area, 2594 m, 83°16.873′ E, 42°27.201′ N, 9 August 2012, Reyim Mamut et al., (XJU–20121548).
Aspicilia cupulifera (H. Magn.) Oxner—Supplementary Figure S10
The thallus is crustose, grey to greyish-brown and epruinose; the prothallus is black. The hymenium is 100–137 μm thick, hyaline and I+ blue, with paraphyses with moniliform or submoniliform apices. The hypothecium and excipulum are 37–63 μm thick, hyaline and I+ blue. The asci are clavate and eight-spored. The ascospores are simple, hyaline, ellipsoidal and 10–18 × 7–12 μm. The ascus apex is lecanora-type, I-. Conidia are bacillar and 14.5–23 μm long.
Secondary metabolites: stictic acid and substictic acid (trace).
Substrate: siliceous rocks.
Voucher specimens: Aketuo County, Oyitage, 2565 m, 75°14.564′ E, 38°54.874′ N, 26 August 2013, Reyim Mamut et al., (XJU–20136047); 2710 m, 75°13.554′ E, 38°54.237′ N, 3 August 2013, Reyim Mamut et al., (XJU–20111467); 2685 m, 75°13.533′ E, 38°54.337′ N, 2 August 2011, (XJU–20111471); Baicheng County, Coal Mine, 1690 m, 81°32.133′ E, 41°58.439′ N, 7 July 2015, Reyim Mamut et al., (XJU–20154506); Baicheng County, Tieerke Aiken, 2175 m, 81°22.222′ E, 41°57.059′ N, 7 July 2015, Reyim Mamut et al., (XJU–20154586); Kuche City, Dalongchi Scenic Area, 2476 m, 83°19.515′ E, 42°26.630′ N, 5 July 2015, Anwar Tumur et al., (XJU–201545232).
Aspicilia desertorum (Kremp.) Mereschk—Supplementary Figure S11
The thallus is crustose, usually dark brown, ochraceous or blackish-grey, epruinose or slightly pruinose; the prothallus is absent or pale brown. The epihymenium is 27.5–54.5 μm thick, brown and K+ yellowish-brown. The hymenium is 126–175 μm thick, hyaline and I+ blue, with paraphyses with moniliform apices. The hypothecium and excipulum are 30–63 μm thick, hyaline or tinged pale brown and I+ blue. The asci are clavate and three to four-spored. The ascospores are simple, hyaline, ellipsoidal and 16–26 × 11–20 μm. The ascus apex is lecanora-type, I-. Pycnidia were not observed.
Secondary metabolites: no lichen secondary metabolites.
Substrate: siliceous rocks.
Voucher specimens: Bayingolin Mongol Autonomous Prefecture, Hejing County, Bayinbuluke, 2450 m, 84°07.907′ E, 42°59.868′ N, 11 August 2012, Reyim Mamut et al., (XJU–20121536), (XJU–20121585); 2646 m, 83°41.228′ E, 42°39.761′ N, 28 July 2013, (XJU–20132074); Wushi County, Biedieli Border Station, 3447 m, 78°26.182′ E, 41°19.776′ N, 10 July 2015, Reyim Mamut et al., (XJU–20154520), (XJU–20154517); 3447 m, 78°26.182′ E, 41°19.776′ N, 10 July 2015, (XJU–20154526), (XJU–20154527); Aketuo County, Oyitage, 2685 m, 75°13.533′ E, 38°54.337′ N, 2 August 2011, Reyim Mamut et al., (XJU–20111471); 2625 m, 75°13.533′ E, 38°54.337′ N, 2 August 2011, (XJU–20111387); 2665 m, 75°13.615′ E, 38°54.435′ N, 27 August 2013, (XJU–20136007); Wuqia County, Bostanterak, 2810 m, 75°1.742′ E, 39°13.667′ N, 28 August 2013, Reyim Mamut et al., (XJU–20136017); 1865 m, 75°28.708′ E, 38°58.943′ N, 28 August 2013, (XJU–20136010).
Aspicilia dudinensis (H. Magn.) Oxner—Supplementary Figure S12
The thallus is crustose, grey to greyish-white, occasionally with greenish tinges and epruinose or slightly pruinose; the prothallus is black. The epihymenium is 28.5–55 μm thick, olivaceous-green and K+ brown. The hymenium is 99.5–165.25 μm thick, hyaline and I+ blue, with paraphyses with moniliform apices. The hypothecium and excipulum are 15.5–46 μm thick, hyaline and I+ blue. The asci are clavate and eight-spored. The ascospores are unicellular, hyaline, usually ellipsoidal and 9.5–25.25 × 7.5–14.5 μm. The ascus apex is lecanora-type, I-. Conidia are filiform and 10–20 μm long.
Secondary metabolites: stictic acid, substictic acid, and norstictic acid.
Substrate: siliceous rocks.
Voucher Specimens: Wucha County, Bostanterak, 2950 m, 75°01.350′ E, 39°13.335′ N, 29 August 2013, Reyim Mamut et al., (XJU–20136113); Hejing County, Bayingolin Mongol Autonomous Prefecture, Bayinbuluke, 2800 m, 83°41′13.42″ E, 42°39′33.93″ N, 5 July 2015, Reyim Mamut et al., (XJU–201545226).
Aspicilia exuberans (H. Magn.) J.C. Wei—Supplementary Figure S13
The thallus is crustose, grey to greyish-brown and covered with a thick pruina; the prothallus is indistinct. The epihymenium is 27.5–48.5 μm thick, brown and K+ yellowish-brown. The hymenium is 100–127 μm thick, hyaline and I+ blue. The asci are clavate and eight-spored. The ascospores are simple, hyaline, ellipsoidal and 8–17 × 6–12 μm. The ascus apex is lecanora-type, I-. Conidia are bacillar and 15–22.5 μm long.
Secondary metabolites: stictic acid and substictic acid.
Substrate: calcareous rocks and siliceous rocks.
Voucher specimens: Wushi County, Biedieli Border Post, 3447 m, 78°26.182′ E, 41°19.776′ N, 10 July 2015, Reyim Mamut et al., (XJU–20154526); 3195 m, 78°27.442′ E, 41°20.193′ N, 10 July 2015, (XJU–20154523); Ruoqiang County, Bayingolin Mongol Autonomous Prefecture, Qimantag, Altun Mountains, 4162 m, 90°23′377″ E, 37°22′046″ N, 9 September 2007, Reyim Mamut et al., (XJU–20072311).
Aspicilia hartliana (J. Steiner) Hue—Supplementary Figure S14
The thallus is crustose, white to off-white, pruinose, with a margin sometimes lobulate; the prothallus is absent. The epihymenium is 25.5–48.5 μm thick, brown and K+ yellowish-brown. The hymenium is 100–130 μm thick, hyaline and I+ blue. The hypothecium and excipulum are 38–51 μm thick, hyaline and I+ blue. The asci are clavate and eight-spored. The ascospores are simple, hyaline, ellipsoidal and 12.75–17 × 8–13 μm. The ascus apex is lecanora-type, I-. Conidia are bacillar and 16–25 μm long.
Secondary metabolites: substictic acid.
Substrate: calcareous rocks.
Voucher specimens: Aketuo County, Oyitage, 2565 m, 75°14.564′ E, 38°54.874′ N, 26 August 2013, Reyim Mamut et al., (XJU–20136015); 2685 m, 75°13.533′ E, 38°54.337′ N, 2 August 2011, (XJU–20111471); 2625 m, 75°13.533′ E, 38°54.337′ N, 2 August 2011, (XJU–20111387); Yecheng County, Kulule, 3780 m, 76°37.504′ E, 36°23.541′ N, 26 June 2008, Gulbostan Ismayili et al., (XJU–20080734); Yecheng County, Tire Aili, 3980 m, 77°09.505′ E, 36°37.690′ N, 29 June 2008, Gulbostan Ismayili et al., (XJU–20081102); 3980 m, 77°09.505′ E, 36°37.690′ N, 29 June 2008, (XJU–20081110); Wushi County, Biedieli Border Station, 3447 m, 78°26.182′ E, 41°19.776′ N, 10 July 2015, Reyim Mamut et al., (XJU–20154534), (XJU–20154533), (XJU–20154587).
Aspicilia oleifera (H. Magn.) J.C.Wei—Supplementary Figure S15
The thallus is crustose, off-white and pruinose; the prothallus is blackish-grey. The hymenium is 120–170 μm thick, hyaline and I+ blue, with paraphyses with moniliform apices. The hypothecium and excipulum are 110–130 μm thick, hyaline and I+ blue. The asci are clavate and eight-spored. The ascospores are simple, hyaline, ellipsoidal and 12–25 × 11–18 μm, with oil droplets present inside the asci. The ascus apex is lecanora-type, I-. Conidia are bacillar and 11–20 μm long.
Secondary metabolites: stictic acid, substictic acid (trace) and norstictic acid (trace).
Substrate: calcareous rocks or siliceous rocks.
Voucher Specimens: Aketao County, Oyitage, 2685 m, 75°13.533′ E, 38°54.337′ N, 2 August 2011, Reyim Mamut et al., (XJU–20111480); 2665 m, 75°13.615′ E, 38°54.435′ N, 27 August 2013, (XJU–20136069); 2900 m, 75°13.584′ E, 38°53.832′ N, 25 August 2013, (XJU–20136093); 2710 m, 75°13.554′ E, 38°54.237′ N, 3 August 2011, (XJU–20111461); 4320 m, 74°28.521′ E, 38°14.269′ N, 1 August 2011, (XJU–20111372); 2930 m, 75°11.574′ E, 38°53.574′ N, 27 August 2013, (XJU–20136041), (XJU–20136067), (XJU–20136042), (XJU–20136110); 2685 m, 75°13.533′ E, 38°54.337′ N, 2 August 2011, (XJU–20111480); 2665 m, 75°13.615′ E, 38°54.435′ N, 27 August 2013, (XJU–20136069); Wensu County, Bozidun, Tuomuerfeng National Nature Reserve, 2641 m, 80°38.145′ E, 41°48.051′ N, 8 July 2015, Anwar Tumur et al., (XJU–20154514).
Aspicilia persica (Müll. Arg.) Sohrabi—Supplementary Figure S16
The thallus is crustose, saxicolous, white or greyish-white and epruinose or sparsely pruinose; the prothallus is indistinct or grey. The epihymenium is 16–65 μm thick, olivaceous-brown or blackish-brown and K+ yellowish-brown. The hymenium is 90–155 μm thick, hyaline and I+ blue, with paraphyses with submoniliform apices. The hypothecium and excipulum are 44–110 μm thick, hyaline or tinged light ochraceous and I+ blue. The asci are clavate and eight-spored. The ascospores are simple, hyaline, ellipsoidal to globose and 19–27 × 15–19 μm. The ascus apex is lecanora-type, I-. Conidia are bacillar and 13–31 μm long.
Secondary metabolites: stictic acid and norstictic acid.
Substrate: calcareous rocks.
Voucher specimens: Aketao County, Oyitage, 2550 m, 75°14.530′ E, 38°54.935′ N, 26 August 2013, Reyim Mamut et al., (XJU–20136586); 2685 m, 75°13.533′ E, 38°54.337′ N, 2 August 2011, Reyim Mamut et al., (XJU–20111471); 2565 m, 75°14.564′ E, 38°54.874′ N, 26 August 2013, Reyim Mamut et al., (XJU–20136047); 2665 m, 75°13.615′ E, 38°54.435′ N, 27 August 2013, (XJU–20136069). Kuche City, Dalongchi Scenic Area, 2453 m, 83°19.420′ E, 42°26.673′ N, 2015-7-6, Anwar Tumur et al., (XJU–201545103).
Aspicilia phaea Owe-Larss. & A. Nordin—Supplementary Figure S17
The thallus is grey to greyish-white or ochre-yellow, without pruina; the prothallus is indistinct or absent. The epihymenium is 12.5–32 μm thick, olivaceous-green and K+ yellowish-brown. The hymenium is 61–87 μm thick, hyaline and I+ blue, with paraphyses with moniliform apices. The hypothecium and basal excipulum are 40–60 μm thick, hyaline and I+ blue. The asci are clavate and eight-spored. The ascospores are simple, hyaline, ellipsoid and 14–17 × 8–13 μm. The ascus apical apparatus is lecanorine-type, I-. Pycnidia were not observed.
Secondary metabolites: no lichen secondary metabolites.
Substrate: calcareous rocks.
Voucher specimens: Wushi County, Biedieli Border Station, 3447 m, 78°26.182′ E, 41°19.776′ N, 10 July 2015, Reyim Mamut et al., (XJU–20154524); Aketao County, Oyitage, 2685 m, 75°13.533′ E, 38°54.337′ N, 2 August 2011, Reyim Mamut et al., (XJU–20111448); 2710 m, 75°13.554′ E, 38°54.237′ N, 3 August 2011, (XJU–20111403); 2665 m, 75°13.615′ E, 38°54.435′ N, 27 August 2013, (XJU–20136012); Kuche City, Dalongchi Scenic Area, 2594 m, 83°16.873′ E, 42°27.201′ N, 9 August 2012, Anwar Tumur et al., (XJU–20121548); 2446 m, 83°19.462′ E, 42°26.716′ N, 6 July 2015, (XJU–20150326). Wuqia County, Bostanterak, 2874 m, 75°1.608′ E, 39°13.478′ N, 21 August 2013, Reyim Mamut et al., (XJU–20136100); Taxkorgan, Waxizoulang, 3704 m, 75°16′44.76″ E, 37°11′13.21″ N, 4 August 2025, Anwar Tumur, (XJU–2025AN000017).
Aspicilia schisticola (H. Magn.) J.C. Wei—Supplementary Figure S18
The thallus is crustose, greyish-brown to greyish-white and epruinose; the prothallus is indistinct. The epihymenium is 45–65.5 μm thick, dark brown and K+ yellowish-brown. The hymenium is 150–187 μm thick, hyaline and I+ blue, with paraphyses with submoniliform apices. The hypothecium and basal excipulum are 75–87 μm thick, hyaline and I+ blue. The asci are clavate and eight-spored. The ascospores are simple, hyaline, ellipsoid and 17–30 × 15–17 μm. The ascusapical apparatus is alecanorine-type, I-. Conidia are bacillar and 6.5–10.5 μm long.
Secondary metabolites: stictic acid and substictic acid.
Substrate: calcareous rocks.
Voucher specimens: Wensu County, Tagalak, Tuomuerfeng National Nature Reserve, 2395 m, 80°21.291′ E, 41°43.502′ N, 9 July 2015, Anwar Tumur et al., (XJU–20154513); Aketao County, Oyitage, 2565 m, 75°13.564′ E, 38°54.874′ N, 26 August 2013, Reyim Mamut et al., (XJU–20136039); Kuche City, Dalongchi Scenic Area, 2476 m, 83°19.515′ E, 42°26.630′ N, on rock, 6 July 2015, Anwar Tumur et al., (XJU–20154594).
Aspicilia subalbicans (H. Magn.) J.C. Wei—Supplementary Figure S19
The thallus is crustose, greyish-white to dark grey and pruinose; the prothallus is indistinct or absent. The epihymenium is 38.5–54 μm thick, brown and K+ yellowish-brown. The hymenium is 105–145 μm thick, hyaline and I+ blue, with paraphyses with moniliform apices. The hypothecium and basal excipulum are 45–62 μm thick, hyaline and I+ blue. The asci are clavate and eight-spored. The scospores are simple, hyaline, ellipsoid and 10–15 × 7–10.5 μm. The ascus apical apparatus is lecanorine-type, I-. Conidia are bacillar and 5.5–10.5 μm long.
Secondary metabolites: substictic acid.
Substrate: calcareous rocks.
Voucher specimens: Wuqia County, Bostanterak, 2950 m, 75°1.350′ E, 39°13.335′ N, 29 August 2013, Reyim Mamut et al., (XJU–20136101); Kuche City, Bingdaban, 3100 m, coordinates unrecorded, 23 May 1992, Abdulla Abbas, (XJU–92-0478); Aketuo County, Aoyiqiti, 3500 m, coordinates unrecorded, 30 July 1992, Abdulla Abbas, (XJU–92-084); Wushi County, Biedieli Border Station, 3447 m, 78°26.182′ E, 41°19.776′ N, 10 July 2015, Reyim Mamut et al., (XJU–20154533), (XJU–20154587), (XJU–201545115), (XJU–20154585); Bayingolin Mongol Autonomous Prefecture, Hejing County, Bayinbuluke, 2646 m, 83°41.228′ E, 42°39.761′ N, 28 July 2013, Reyim Mamut et al., (XJU–20132074); 2938 m, 84°05.680′ E, 43°05.316′ N, 29 July 2013, (XJU–20132007); Aketuo County, Oyitage, 2565 m, 75°14.564′ E, 38°54.874′ N, 26 August 2013, Reyim Mamut et al., (XJU–20136047); 2710 m, 75°13.554′ E, 38°54.237′ N, 3 August 2013, (XJU–20111467); 2685 m, 75°13.533′ E, 38°54.337′ N, 2 August 2011, (XJU–20111471).
Aspicilia subcaesia J.C. Wei—Supplementary Figure S20
The thallus us crustose and grey to greyish-white with a bluish tinge; the prothallus is blackish-grey. The epihymenium is 19.5–44 μm thick, yellowish-brown and K+ brown. The hymenium is 56.5–113 μm thick, hyaline and I+ blue, with paraphyses with moniliform or submoniliform apices. The hypothecium and basal excipulum are 34–67.5 μm thick, hyaline and I+ blue. The asci are clavate and eight-spored. The ascospores are simple, hyaline, ellipsoid and 14.75–16 × 9–13 μm. The ascus apical apparatus is lecanorine-type, I-. Conidia are bacillar and 12–22.5 μm long.
Secondary metabolites: stictic acid.
Substrate: siliceous rocks.
Voucher specimens: Bayingolin Mongol Autonomous Prefecture, Ruoqiang County, Qimantag, Altun Mountains, 4162 m, 90°23′377″ E, 37°22′046″ N, 19 September 2007, collected by Gulbostan Ismayili et al., (XJU–20072311); Wensu County, Tuomuerfeng National Nature Reserve, 3450 m, 78°26.183′ E, 41°19.787′ N, 10 July 2015, Anwar Tumur et al., (XJU–201545227); Aketao County, Oyitage, 2900 m, 75°13.584′ E, 38°53.832′ N, 29 August 2013, Reyim Mamut et al., (XJU–20136095);Yecheng County, Serik Daban, 5000 m a.s.l., 31 July 2004, Reyim Mamut et al., (XJU–20040721); Yecheng County, Serik Daban, 5000 m, longitude and latitude unrecorded, 1 August 2004, Reyim Mamut et al., (XJU–20040729).
Aspicilia subconfluens (H. Magn.) J.C. Wei—Supplementary Figure S21
The thallus is crustose, off-white to beige and pruinose; the prothallus is indistinct. The epihymenium is 21.5–39.5 μm thick, brown and K+ brown. The hymenium is 75–110 μm thick, hyaline and I+ blue, with paraphyses with submoniliform apices. The hypothecium and basal excipulum are 70–100 μm thick, hyaline and I+ blue. The asci are clavate and eight-spored. The ascospores are simple, hyaline, ellipsoid and 9–15 × 8–11 μm. The ascus apical apparatus is lecanorine-type, I-. Pycnidia were not observed.
Secondary metabolites: no lichen secondary metabolites.
Substrate: calcareous rocks.
Voucher specimens: Yecheng County, Serik Daban, 5000 m, coordinates unrecorded, 31 July 2004, Reyim Mamut et al., (XJU–20040721); 4800 m, coordinates unrecorded, 1 August 2004, (XJU–20040729); 4850 m, 77°00′217″ E, 36°34′244″ N, 27 June 2008, Abdulla Abbas, (XJU–20080784); 4850 m, 77°00′217″ E, 36°34′244″ N, 27 June 2008, (XJU–20080811); Yecheng County, Kulule, 3740 m, 76°37.647′ E, 36°23.655′ N, 25 June 2008, Abdulla Abbas, (XJU–20080582), (XJU–20080584); Aketao County, Oyitage, 2900 m, 75°13.584′ E, 38°53.832′ N, 25 August 2013, Reyim Mamut et al., (XJU–201360106); 2710 m, 75°13.554′ E, 38°54.237′ N, 3 August 2011, (XJU–20111403); 2625 m, 75°13.533′ E, 38°54.337′ N, 2 August 2011, (XJU–20111387).
Aspicilia sublaqueata (H. Magn.) J.C. Wei—Supplementary Figure S22
The thallus is crustose, light grey to greyish-white or light brown and slightly pruinose or epruinose; the prothallus is indistinct or absent. The epihymenium is 15–29.5 μm thick, brown or olivaceous-brown and K+ yellowish-brown. The hymenium is 75–115 μm thick, hyaline and I+ blue, with paraphyses with moniliform apices. The hypothecium and basal excipulum are 37–62 μm thick, hyaline and I+ blue. The asci are clavate and eight-spored. The ascospores are unicellular, hyaline, ellipsoid and 9.5–12.25 × 7.5–10.5 μm. The ascus apical apparatus is lecanorine-type, I-. Conidia are filiform and 15–20.5 μm long.
Secondary metabolites: substictic acid.
Substrate: siliceous rocks.
Voucher specimens: Yecheng County, Serik Daban, 4830 m, 77°00.141′ E, 36°34.250′ N, 27 June 2008, Gulbostan Ismayili et al., (XJU–20080796); Yecheng County, Kulule, 3740 m, 76°37.647′ E, 36°23.655′ N, 25 June 2008, Gulbostan Ismayili et al., (XJU–20080591); Aketao County, Oyitageh, 2710 m, 75°13.554′ E, 38°54.237′ N, 3 August 2011, Reyim Mamut et al., (XJU–20111403); Aketao County, Oyitageh, 2665 m, 75°13.615′ E, 38°54.435′ N, 27 August 2013, Reyim Mamut et al., (XJU–20136012); Kuche City, Dalongchi Scenic Area, 2594 m, 83°16.873′ E, 42°27.201′ N, 9 August 2012, Reyim Mamut et al., (XJU–20121548); Wuqia County, Bostan Terek, 2874 m, 75°1.608′ E, 39°13.478′ N, 21 August 2013, Reyim Mamut et al., (XJU–20136100).
Aspicilia submamillata S.Y. Kondr., Lőkös & Hur—Supplementary Figure S23
The thallus is white to greyish-white, epruinose or slightly pruinose; the prothallus is black. The epihymenium is 17.5–48 μm thick, blackish-brown and K+ brown. The hymenium is 160–210 μm thick, hyaline and I+ blue, with paraphyses with moniliform or submoniliform apices. The hypothecium and basal excipulum are 70–120 μm thick, hyaline or pale yellowish and I+ blue. The asci are clavate and eight-spored. The ascospores are simple, hyaline, ellipsoid to subglobose and 14.75–23 × 10–17.5 μm, with oil droplets inside the asci. The ascus apical apparatus is lecanorine-type, I-. Pycnidia were not observed.
Secondary metabolites: stictic acid.
Substrate: siliceous rocks.
Voucher specimens: Wensu County, Bayili, Tuomuerfeng National Nature Reserve, 2616 m, 80°34′49.54″ E, 41°49′4.55″ N, 1 July 2023, Yong Haiying et al., (XJU–20237002); Kuche City, Dalongchi Scenic Area, 2594 m, 83°16.873′ E, 42°27.201′ N, 9 August 2012, Anwar Tumur et al., (XJU–20121548); Aketao County, Oyitage, 2625 m, 75°13.533′ E, 38°54.337′ N, 2 August 2011, Reyim Mamut et al., (XJU–20111387); 2900 m, 75°13.584′ E, 38°53.832′ N, 25 August 2013, (XJU–20136094), (XJU–20136095); 2550 m, 75°14.530′ E, 38°54.935′ N, 26 August 2013, (XJU–20136030); 2710 m, 75°13.554′ E, 38°54.237′ N, 3 August 2013, (XJU–20111467); 2685 m, 75°13.533′ E, 38°54.337′ N, 2 August 2011, (XJU–20111471).
Aspicilia verrucigera Hue—Supplementary Figure S24
The thallus is crustose, greyish-white to grey and epruinose; the prothallus is indistinct or absent. The epihymenium is 25.5–38 μm thick, olivaceous-brown and K+ yellowish-brown. The hymenium is 100–140 μm thick, hyaline and I+ blue, with paraphyses with moniliform or submoniliform apices. The hypothecium and basal excipulum are 60–72 μm thick, hyaline and I+ blue. The asci are clavate and eight-spored. The ascospores are simple, hyaline, ellipsoid and 13.5–21× 9–15.5 μm. The ascus apical apparatus is lecanorine-type, I-. Conidia are filiform and 15.5–22 μm long.
Secondary metabolites: stictic acid and substictic acid (trace).
Substrate: siliceous rocks.
Voucher specimens: Bayingolin Mongol Autonomous Prefecture, Ruoqiang County, Qimantag, Altun Mountains, 4100 m, coordinates unrecorded, 15 July 2005, Reyim Mamut et al., (XJU–200507015); Aketuo County, Oyitage, 2685 m, 75°13.533′ E, 38°54.337′ N, 2 August 2011, Reyim Mamut et al., (XJU–20111487); 2550 m, 75°14.530′ E, 38°54.935′ N, 26 August 2013, Reyim Mamut et al., (XJU–20136586); Yecheng County, Serik Daban, 5021 m, 77°00.347′ E, 36°34.888′ N, 28 June 2008, Reyim Mamut et al., (XJU–20080962); Yecheng County, Kulule, 3700 m, 76°37.799′ E, 36°23.690′ N, 25 June 2008, Abdulla Abbas, (XJU–20080575); Wushi County, Biedieli Border Station, 3447 m a.s.l., 78°26.182′ E, 41°19.776′ N, 10 June 2015, Reyim Mamut et al., (XJU–20111487); Hejing County, Bayingolin Mongol Autonomous Prefecture, Bayinbuluke, 2450 m, 84°07.907 E, 42°59.868′ N, 11 August 2012, Reyim Mamut et al., (XJU–20121501).
Circinaria arida Owe-Larss., A. Nordin & Tibell—Supplementary Figure S25
The thallus is crustose, dark brown and olivaceous-brown or ochraceous; the prothallus is absent. The epihymenium is 35–66.5 μm thick, olivaceous-brown and K+ brown. The hymenium is 125–185 μm thick, hyaline and I+ blue, with paraphyses with moniliform apices. The hypothecium and basal excipulum are 25–51 μm thick, hyaline and I+ blue. The asci are two to four-spored and occasionally six-spored. The ascospores are simple, hyaline, usually ellipsoid and 15.5–18.5 × 12–20.5 μm. The ascus apical apparatus is lecanorine-type, I-. Conidia are bacillar and 5–12 μm long.
Substrate: siliceous rocks.
Voucher specimens: Aketao County, Oyitage, 2900 m, 75°13.584′ E, 38°53.832′ N, 25 August 2013, Reyim Mamut et al., (XJU–20136046); 4322 m, 74°58.523′ E, 38°14.718′ N, 1 August 2011, (XJU–20111345); 2930 m, 75°11.574′ E, 38°53.547′ N, 27 August 2013, (XJU–20136068); Wensu County, Bozidun, Tuomuerfeng National Nature Reserve, 2475 m, 80°20′2.41″ E, 41°42′45.56″ N, 8 July 2023, Yong Haiying et al., (XJU–20237001); 2477 m, 80°21.752′ E, 41°43.786′ N, 9 July 2015, (XJU–20154522); Wuqia County, Bostanterak, 2874 m, 75°1.608′ E, 39°13.478′ N, 29 August 2013, Reyim Mamut et al., (XJU–20136003).
Circinaria caesiocinerea (Nyl. ex Malbr.) A. Nordin, Savić & Tibell—Supplementary Figure S26
The thallus is crustose, greyish-white and bluish-grey or light greyish-brown; the prothallus is indistinct or absent. The epihymenium is 20.5–34 μm thick, olivaceous-brown, K+ brown and N+ green. The hymenium is 110–160 μm thick, hyaline and I+ blue, with paraphyses with moniliform or submoniliform apices. The hypothecium and basal excipulum are 25–71.5 μm thick, hyaline and I+ blue. The asci are usually four-spored. The ascospores are simple, hyaline, ellipsoid to subglobose and 16.5–25 × 12–17.5 μm. The ascus apical apparatus is lecanorine-type, I-. Conidia are bacillar and 6–10.5 μm long.
Secondary metabolites: aspicilin.
Substrate: siliceous rocks.
Voucher Specimens: Bayingolin Mongol Autonomous Prefecture, Hejing County, Bayinbuluke, 2800 m, 83°41′13.42″ E, 42°39′33.93″ N, 5 July 2015, Reyim Mamut et al., (XJU–201545223). Oyitage, Aketao County, 2710 m, 75°13.554′ E, 38°54.237′ N, 3 August 2011, Reyim Mamut et al., (XJU–20111463). Bozdun, Tuomuerfeng National Nature Reserve, Wensu County, 2184 m, 80°40.945′ E, 41°47.325′ N, 9 July 2015, Anwar Tumur et al., (XJU–20154504).
Circinaria contorta (Hoffm.) A. Nordin, Savić & Tibell—Supplementary Figure S27
The thallus is crustose and grey to greyish-green, with a slight brownish tinge; the prothallus is absent. The epihymenium is 35–66.5 μm thick, olivaceous-brown and K+ brown. The hymenium is 120–150 μm thick, hyaline and I+ blue, with paraphyses with moniliform apices. The hypothecium and basal excipulum are 25–46 μm thick, hyaline and I+ blue, without an algal layer beneath. The asci are two to four-spored, occasionally six-spored. The ascospores are simple, hyaline, ellipsoid to subglobose and 17–25 × 12–17 μm. The ascus apical apparatus is lecanorine-type, I-. Conidia are filiform and 5–12 μm long.
Secondary metabolites: aspicilin.
Substrate: calcareous rocks.
Voucher specimens: Wuqia County, Bostanterak, 2874 m, 75°1.608′ E, 39°13.478′ N, 29 August 2013, Reyim Mamut et al., (XJU–20136099); Wensu County, Bozidun, Tuomuerfeng National Nature Reserve, 2475 m, 80°20′2.41″ E, 41°42′45.56″ N, 8 July 2023, Yong Haiying et al., (XJU–20230701b); 2184 m, 80°40.945′ E, 41°47.325′ N, 9 July 2015, Anwar Tumur et al., (XJU–20154504); Kuche City, Dalongchi Scenic Area, 2481 m, 83°16.688′ E, 42°27.193′ N, 9 August 2012, Anwar Tumur et al., (XJU–20121595); Aketao County, Oyitage, 2610 m, 75°13.253′ E, 38°54.533′ N, 4 August 2011, Reyimu Mamut et al.,(XJU–20111280); 2710 m, 75°13.554′ E, 38°54.237′ N, 3 August 2011, (XJU–20111455); Yecheng County, Kulule, 3740 m, 76°37.674′ E, 36°23.655′ N, 26 February 2008, Reyim Mamut et al., (XJU–20081844); Bayingolin Mongol Autonomous Prefecture, Hejing County, Bayinbuluke, 2524 m, 84°22.821′ E, 42°50.159′ N, 10 August 2012, Reyim Mamut et al., (XJU–20121594); Taxkorgan, Seriketax, 4316 m, 75°16′59.74″ E, 37°25′10.54″ N, 2 August 2025, Anwar Tumur, (XJU–2025AN 000024).
Circinaria maculata (H. Magn.) Q. Ren—Supplementary Figure S28
The thallus is yellowish-brown or dark brown, with a slight ochraceous tinge; the prothallus is indistinct or absent. The epihymenium is 35.5–56 μm thick, olivaceous-brown and K+ brown. The hymenium is 137–170 μm thick, hyaline and I+ blue, with paraphyses with moniliform apices. The hypothecium and basal excipulum are 25–41 μm thick, hyaline and I+ blue. The asci are clavate and two to four-spored. The ascospores are simple, hyaline, ellipsoid and 17.5–28.5 × 15–20.5 μm. The ascus apical apparatus is lecanorine-type, I-. Conidia are filiform and 8–14 μm long.
Secondary metabolites: no lichen secondary metabolites detected.
Substrate: siliceous or calcareous rocks.
Voucher specimens: Kashgar Prefecture, Taxkorgan Hot Spring, 3370 m, 75°7.515′ E, 37°53.637′ N, 31 July 2011, Reyim Mamut et al., (XJU–20111303); 3428 m, 75°22.268″ E, 37°25.515′ N, 29 July 2011, (XJU–20111532); Wuqia County, Bostanterak, 2563 m, 75°03.279′ E, 39°14.075′ N, 30 Augustust 2013, Reyim Mamut et al., (XJU–20136027); Wensu County, Tagalak, Tuomuerfeng National Nature Reserve, 2395 m, 80°21.291′ E, 41°43.502′ N, 9 July 2015, Anwar Tumur et al., (XJU–20154513); 2480 m, 80°21.754′ E, 41°43.732′ N, 9 July 2015, (XJU–20154510); Kuche City, Dalongchi Scenic Area, 2080 m, 23 May 1992, Anwar Tumur et al., (XJU–92-0737); 2446 m, 83°19.462 E, 42°26.716′ N, 6 July 2015, Anwar Tumur et al., (XJU–20150326); Aketuo County, Oyitage, 2565 m, 75°13.564′ E, 38°54.874′ N, 26 August 2013, Reyim Mamut et al., (XJU–20136039); 2930 m, 75°11.574′ E, 38°53.547′ N, 27 August 2013, (XJU–20136151); Hejing County, Bayingolin Mongol Autonomous Prefecture, Bayinbuluke, 2480 m, 84°07.907′ E, 42°59.868′ N, 11 August 2012, Reyim Mamut et al., (XJU–20121583).
Circinaria ochraceoalba (H. Magn.) Q. Ren—Supplementary Figure S29
The thallus is crustose, greyish-white to ochraceous-white or light yellowish-brown and slightly pruinose on the surface; the prothallus is indistinct. The epihymenium is 27.5–36 μm thick, olivaceous-brown and K+ brown. The hymenium is 137–180 μm thick, hyaline and I+ blue, with paraphyses with moniliform apices. The hypothecium and basal excipulum are 25–71.5 μm thick, hyaline and I+ blue. The asci are clavate and two to four-spored. The ascospores are simple, hyaline, ellipsoid to subglobose and 16.5–35 × 15–30 μm. The ascus apical apparatus is lecanorine-type, I-. Conidia are bacillar and 9–13 μm long.
Secondary metabolites: stictic acid and substictic acid.
Substrate: siliceous or calcareous rocks.
Voucher specimens: Bayingolin Mongol Autonomous Prefecture, Hejing County, Bayinbuluke, 2800 m, 83°41′13.42″ E, 42°39′33.93″ N, 5 July 2015, Reyim Mamut et al., (XJU–201545223); 2450 m, 84°07.907′ E, 42°59.868′ N, 11 August 2012, (XJU–20121539); 2480 m, 84°07.907′ E, 42°59.868′ N, 11 August 2012, (XJU–20121583), (XJU–20121585); Wushi County, Biedieli, 3447 m, 78°26.182′ E, 41°19.776′ N, 10 July 2015, Reyim Mamut et al., (XJU–20154526); Yecheng County, Kulule, 3740 m, 76°37.647′ E, 36°23.655′ N, 25 June 2008, Reyim Mamut et al., (XJU–20080589); Yecheng County, Kulule, 3700 m, 76°37.799′ E, 36°23.690′ N, 25 June 2008, Reyim Mamut et al., (XJU–20080580); Aketuo County, Oyitage, 2900 m, 75°13.584 E, 38°53.832′ N, 25 August 2013, Reyim Mamut et al., (XJU–20136185); 2550 m, 75°14.530′ E, 38°54.935′ N, 26 August 2013, (XJU–20136019); Kuche City, Dalongchi Scenic Area, 2480 m, 83°16.688′ E, 42°27.193′ N, 9 August 2012, Anwar Tumur et al., (XJU–20121576); 2476 m, 83°19.515′ E, 42°26.630′ N, 6 July 2015, (XJU–20154594); Wensu County, Tagalak, Tuomuerfeng National Nature Reserve, 2395 m, 80°21.291′ E, 41°43.502′ N, 9 July 2015, Anwar Tumur et al., (XJU–20154513); Wuqia County, Bostanterak, 2874 m, 75°1.608′ E, 39°13.478′ N, 29 August 2013, Reyim Mamut et al., (XJU–20136013).
Circinaria schafeevii (Tomin) Q. Ren—Supplementary Figure S30
The thallus is variable in color, ranging from greyish-white, milky-white to greyish-brown and even brown; the prothallus is absent. The epihymenium is brown or olivaceous-brown and K+ yellowish-brown. The hymenium is 125–185 μm thick, hyaline and I+ blue. The basal excipulum and hypothecium are 25–55.5 μm thick, hyaline and I+ blue, with paraphyses with moniliform apices. Each ascus contains three to five ascospores, which are simple, hyaline, usually ellipsoid and 15.5–27.5 × 16–19 μm. Conidia are bacillar and 5–12 μm long.
Secondary metabolites: lecanoric acid.
Substrate: siliceous rocks.
Voucher specimens: Wuqia County, Bostanterak, 1865 m, 75°28.708′ E, 38°58.943′ N, 28 August 2013, Reyim Mamut et al., (XJU–20136004); Wushi County, Biedieli, 3195 m, 78°27.442′ E, 41°20.193′ N, 10 July 2015, Reyim Mamut et al., (XJU–20154523); 3447 m, 78°26.182′ E, 41°19.776′ N, 10 July 2015, (XJU–20154526); Aketuo County, Oyitage, 4320 m, 74°38.321′ E, 38°74.761′ N, 1 August 2011, Reyim Mamut et al., (XJU–20111302); 2685 m, 75°13.533′ E, 38°54.337′ N, 2 August 2011, (XJU–20111458); 2710 m, 75°13.554′ E, 38°54.237′ N, 3 August 2011, (XJU–20111463); Baicheng County, Tieerke Aiken, 2134 m, 80°22.357′ E, 41°57.122′ N, 7 July 2015, Reyim Mamut et al., (XJU–20154516); 2175 m, 81°22.222′ E, 41°57.059′ N, 7 July 2015, (XJU–20154596).
Circinaria tortuosa (H. Magn.) Q. Ren—Supplementary Figure S31
The thallus is ochraceous or ochraceous-yellow, sometimes with a slight greyish-white or blackish tinge and pruinose; the prothallus is absent. The epihymenium is 25.5–42 μm thick, olivaceous-brown and K+ brown. The hymenium is 125–165 μm thick, hyaline and I+ blue, with paraphyses with moniliform apices. The hypothecium and basal excipulum are 31–50 μm thick, hyaline and I+ blue. The asci are two to four-spored. The ascospores are simple, hyaline, ellipsoid and 15.5–25 × 17–27 μm. The ascus apical apparatus is lecanorine-type, I-. Conidia are filiform and 7.5–13 μm long.
Secondary metabolites: no lichen secondary metabolites.
Substrate: siliceous rocks.
Voucher specimens: Wuqia County, Bostanterak, 2874 m, 75°1.608′ E, 39°13.478′ N, 29 August 2013, Reyim Mamut et al., (XJU–20136005). Kashgar Prefecture, Taxkorgan, Hot Spring, 3370 m, 75°7.515′ E, 37°53.637′ N, 31 July 2011, Reyim Mamut et al., (XJU–20111496). Wushi County, Atuz Border Station, 2794 m alt., 79°13.462′ E, 41°39.773′ N, 11 July 2015, Reyim Mamut et al., (XJU–20154508). Aketuo County, Oyitage, 2550 m, 75°14.530′ E, 38°54.935′ N, 26 August 2013, Reyim Mamut et al., (XJU–20136076). Yecheng County, Kulule, 3740 m, 76°37.647′ E, 36°23.655′ N, 26 June 2008, Reyim Mamut et al., (XJU–20080605), 3740 m, 76°37.647′ E, 36°23.655′ N, 26 June 2008, (XJU–20080682). Wushi County, Biedieli, 3447 m, 78°26.182′ E, 41°19.776′ N, 10 July 2015, Reyim Mamut et al., (XJU–201545116); Kashgar Prefecture, Taxkorgan, Hongqilapu, 4347 m, 75°30′07.30″ E, 36°50′43.00″ N, 3 August 2025, Anwar Tumur, (XJU–2025AN000031).
Circinaria transbaicalica (Oxner) Q. Ren—Supplementary Figure S32
The thallus is cylindrical and unbranched in the juvenile stage; as it develops, the upper part gradually branches to form a coralloid structure. The epihymenium is brownish-red and K-. The hymenium is hyaline and I+ blue, with paraphyses with moniliform or submoniliform apices. The hypothecium and basal excipulum is hyaline and I+ blue. The asci is four to six-spored. The ascospores are simple, hyaline, usually ellipsoid and 15.5–27.5 × 16–19 μm. Pycnidia were absent.
Secondary metabolites: no lichen secondary metabolites.
Substrate: siliceous rocks.
Voucher specimens: Aketuo County, Oyitage, 2550 m, 75°14.530′ E, 38°54.935′ N, 26 August 2013, Reyimu Mamut et al., (XJU–20136038), 2565 m, 75°14.564′ E, 38°54.874′ N, 26 August 2013, (XJU–20136066); Yecheng County, Tireali, 3980 m, 77°09.505′ E, 36°37.690′ N, 29 Jun 2013, Reyim Mamut et al., (XJU–20081097).
Lobothallia alphoplaca (Wahlenb.) Hafellner—Supplementary Figure S33
The thallus is greyish-white or light yellowish-brown and epruinose or slightly pruinose; the prothallus is indistinct. The epihymenium is 12.75–26.7 μm thick, brown or olivaceous -brown, K+ brown and then slightly fading. The hymenium is 65–110.5 μm thick, hyaline and I+ blue, with paraphyses with moniliform apices. The hypothecium and basal excipulum are 25–45 μm thick, hyaline and I+ blue. The asci are clavate and eight-spored. The ascospores are simple, hyaline, usually ellipsoid and 7.5–15.5 × 5–10 μm. The ascus apical apparatus is lecanorine-type, I-. Conidia are bacillar and 4–7.5 μm long.
Secondary metabolites: constictic acid and norstictic acid.
Substrate: siliceous rocks.
Voucher specimens: Wensu County, Tuomuerfeng National Nature Reserve, 80°38.145′ E, 41°48.051′ N. 6 July 2023, 2641 m. Anwar Tumur et al., (XJU–20154514); Kuche City, Dalongchi, 2950 m, 83°19.478 ′E, 42°26.637′ N, 22 May 1992, Abdulla Abbas, (XJU–92-0461); Aketao County, Oyitage, 75°13.533′ E, 38°54.337′ N, 2710 m, 3 August 2011, Reyim Mamut et al., (XJU–20111450); Hejing County, Bayinbuluke, 84°07.908′ E, 42°59.868′ N, 2450 m. 11 August 2012, Reyim Mamut et al., (XJU–20121592), (XJU–20121541); 84°20.210′ E, 43°08.402′ N, 2597 m. 30 July 2013, Reyim Mamut et al., (XJU–20133014).
Lobothallia crassimarginata Kou & Q. Ren—Supplementary Figure S34
The thallus is greyish-white to yellowish-brown and epruinose or slightly pruinose; the prothallus is indistinct. The epihymenium is 14.5–28 μm thick, yellowish-brown and K+ yellowish-brown, fading slowly. The hymenium is 70–87 μm thick, hyaline and I+ blue, with paraphyses with moniliform apices. The hypothecium and basal excipulum are 25–55 μm thick, hyaline and I+ blue. The asci are clavate and eight-spored. The ascospores are simple, hyaline, broadly ellipsoid and 6.5–12 × 6–10.5 μm. The ascus apical apparatus is lecanorine-type, I-. Conidia are bacillar and 5–7.5 μm long.
Secondary metabolites: norstictic, constictic and stictic acid.
Substrate: siliceous rocks.
Voucher specimens: Kuche City, Dalongchi, 83°19.478′ E, 42°26.637′ N, 2457 m, 6 July 2015, Anwar Tumur et al., (XJU–201545108). Dabancheng Binghu, 84°07.907′ E, 42°59.868′ N, 2450 m. Reyim Mamut et al., (XJU–20121857), (XJU–20121587); 88°23′54″ E, 43°42′25″ N, 2929 m, 4 July 2024, Anwar Tumur et al., (XJU–202407030); 88°23′54″ E, 43°42′28″ N, 2932 m, 4 July 2024, Anwar Tumur et al., (XJU–202407077); 88°23′55″ E, 43°42′33″ N, 2961 m, 4 July 2024, Anwar Tumur et al., (XJU–202407006); 88°24′7″ E, 43°42′45″ N, 3024 m, 4 July 2024, Anwar Tumur et al., (XJU–202407086).

4. Discussion

Lichens are generally tolerant of harsh environmental conditions. They tolerate exposure to radiation, low water availability and elevated temperatures. Some species exhibit a high degree of sensitivity to changes in their surrounding environment [46,47,48,49,50,51]. In this study, we found 34 saxicolos lichen species of the family Megasporaceae, belonging to three genera: Aspicilia (22 species), Circinaria (8 species) and Lobothallia (4 species) in Southern Xinjiang. All of these species were exclusively crustose and saxicolous. The crustose growth form confers stress tolerance and competitive advantages, linked to specific morphological and physiological attributes [52].
Ecological conditions significantly influence lichen growth, development, distribution and diversity [53,54]. Lichen diversity is affected by changes in microclimatic conditions. Elevation is a key ecological factor that profoundly impacts species by influencing a range of environmental conditions, such as temperature, humidity and light [55,56]. In the present study, the diversity of saxicolous Megasporaceae lichens exhibited a unimodal pattern with increasing elevation, first increasing and then decreasing. This pattern may be explained by interspecific competition at lower elevations, which limits lichen growth and diversity despite relatively favorable environmental conditions in some aspect. As elevation increases, changing environmental conditions may support more adapted species, leading to increased diversity. However, at very high elevations, the environmental conditions become harsh—low temperatures, strong winds and thin air—which can limit the survival and reproduction of most lichen species, resulting in decreased diversity [55,57]. Additionally, the uneven distribution of Megasporaceae in Southern Xinjiang reflects variations in the environmental conditions across elevations. Saxicolous species often exhibit bimodal diversity and abundance patterns at both low and high elevations, as they are more adapted to harsh environments, including anthropogenic disturbances such as tourism and grazing at lower elevations [58,59]. At higher elevations, the abundance of exposed rocks and boulders provides ideal habitats for saxicolous lichens.
Rock type and its chemistry are very important factors influencing the diversity of saxicolous lichens [60]. In this study, 24 species were found on siliceous rocks, and 10 species were on calcareous rocks. Secondary metabolites likely contribute to trace element tolerance in saxcolous lichens [61].

5. Conclusions

Attempts were made to investigate the diversity and elevational distribution patterns of saxicolous lichens of the family Megasporaceae in Southern Xinjiang, one of the arid regions of western China. A lichen diversity survey was carried out, and a total of 239 representative specimens belonging to Megasporaceae were collected and identified from Southern Xinjiang. We found that 34 species belonging to three genera: Aspicilia, the most abundant, with 22 species; Circinaria, with eight species; and Lobothallia, with four species. The distribution of lichen species and specimens of Megasporaceae in our study area exhibited a unimodal model. Thirty species were distributed at an altitude of 2601–3100 m, whereas lower diversity occurred at both lower (<2150 m) and higher (>4600 m) altitudes.
In conclusion, the arid climate conditions of Southern Xinjiang are favorable for saxicolous crustose lichens, and the nature of the substrate probably favors species with competitive and stress-tolerant strategies. This study also revealed that lichen secondary metabolites aid in taxonomic identification and help clarify the relationship between lichen richness and rock type.

Supplementary Materials

The following supporting information can be downloaded at: https://www.mdpi.com/article/10.3390/d18010033/s1.

Author Contributions

H.Y.: investigation, methodology and writing—original draft; M.S.I.: formal analysis and writing—review and editing; A.T.: formal analysis, project administration, supervision and writing—review and editing. All authors have read and agreed to the published version of the manuscript.

Funding

This research was funded by grants from the Natural Science Foundation of Xinjiang Uyghur Autonomous Region, P.R. of China (No. 2025D01C24) and the National Nature Science Foundation of China (No. 32560001).

Institutional Review Board Statement

This research did not involve studies on humans or animals. Sample collection for this study was conducted in accordance with the national guidelines.

Data Availability Statement

The original contributions presented in this study are included in the article and Supplementary Materials. Further inquiries can be directed to the corresponding author.

Acknowledgments

We are grateful to David H.S Richardson (Environmental Science, Saint Mary’s University, Canada) for his helpful suggestions and comments. We also thank Abdulla Abbas, Reyim Mamut, Gulbostan Ismayil and Hornisa Shayidin for their help with species identification and specimen collection in the field. We are also grateful to the Administration Office of Tuomuerfeng Peak National Nature Reserve and Tashkorgan Nature Reserve for allowing us to conduct the field investigation.

Conflicts of Interest

The authors declare no conflicts of interest.

Abbreviations

The following abbreviations are used in this manuscript:
XJUXinjiang University
aspAspicilin
conConstictic acid
cnorsticConnorstictic acid
lecLecanoric acid
noNo secondary metabolites
norNorstictic acid
N-reactionNitric Acid reaction
sticStictic acid
ssticSubstictic acid

Appendix A

Table A1. The species and sequences used in this study for phylogenetic tree construction.
Table A1. The species and sequences used in this study for phylogenetic tree construction.
SpeciesGenBank No.LocalityVoucher Number
Aspicilia sp.MSI-2023aPakistanMSI-2023a
Aspicilia sp.Xinjiang, China20080282
Aspicilia sp.OQ845499PakistanDR-53
Aspicilia sp.EU057931SwedenNordin 6003 (UPS)
Aspicilia sp.Xinjiang, China20136057
Aspicilia anserisPP964996MontanaTW280
Aspicilia asiaticaXinjiang, China201545103
Aspicilia asiaticaOM417212Xinjiang, China20216047
Aspicilia aquaticaEU057896SwedenHermansson 11467 (UPS)
Aspicilia aquaticaFJ532370EuropeA. Orange 16852
Aspicilia aquaticaXinjiang, China20154509
Aspicilia boykiniiPP965035MontanaTW282
Aspicilia boykiniiPP965036MontanaTW266
Aspicilia caesiopruinosaOM417213Xinjiang, China201899673
Aspicilia cingulataPP964991USATW236
Aspicilia cinereaPP964999MontanaTW211
Aspicilia cupreaMW447384MontanaTW337
Aspicilia desertorumMN103115Ningxia, China10-0067
Aspicilia goettweigensisOP602297Poland150
Aspicilia hartlianaXinjiang, China20136015
Aspicilia hartlianaOM417214Xinjiang, China20216031
Aspicilia laevataOQ717708Czech RepublicPRA-Vondrak23519
Aspicilia lesleyanaPP964987USATW312
Aspicilia phaeaOM417217Xinjiang, China20180021
Aspicilia persicaOM521963Xinjiang, China20180027
Aspicilia persicaXinjiang, China20136069
Aspicilia pycnocarpaMW174004Beijing, China20141381
Aspicilia pycnocarpaXinjiang, China20136094
Aspicilia verrucigeraOP602295Poland73
Aspicilia verrucigeraOP700456Poland19956a
Aspicilia verrucigeraXinjiang, China20136586
Circinaria affinisOR681933Beijing, ChinaX1
Circinaria affinisOR681934Beijing, ChinaX2
Circinaria aridaPP978597USATW215
Circinaria aridaXinjiang, China20136046
Circinaria aschabadensisOR166794PakistanLAH37687
Circinaria contortaHQ406805SwedenTibell 23702 (UPS)
Circinaria contortaPP964984USAKnudsen 13050 (UCR)
Circinaria hispidaOR900362RussiaAP1959
Circinaria hispidaOR167402IranSDL 675
Circinaria maculataMW879745Beijing, ChinaQ.Ren2971
Circinaria maculataXinjiang, China20150362
Circinaria ochraceaOQ073919SardiniaBOLO:Herb. J.Nascimbene 7208a
Circinaria ochraceaOQ073918SardiniaSTU:SMNS-STU-F-0002797
Circinaria tortuosaOL331486Beijing, ChinaALS2-4
Circinaria tortuosaXinjiang, China20111496
Lobothallia alphoplacaON707079PrahaMalicek 6658
Lobothallia alphoplacaXinjiang, China20154588
Lobothallia alphoplacaJX476025Shandong, ChinaSDNU 20117616
Lobothallia crassimarginataJX476026Shandong, ChinaSDNU 20122565
Lobothallia determinataPP965021MissoulaTW242
Lobothallia determinataXinjiang, China20080707
Lobothallia praeradiosaPQ228438USAs. leavitt 21185 (BRY-C)
Lobothallia pruinosaNR154117Shandong, ChinaSDNU:20123278
Lobothallia pruinosaXinjiang, China202407083
Oxneriaria dendroplacaHQ259259SwedenNordin 5952 (UPS)
Oxneriaria dendroplacaHQ259260SwedenNordin 6366 (UPS)
Oxneriaria densaPP106506Ningxia, China22052928
Oxneriaria immersaOQ249532PakistanLAH37898
Oxneriaria permutataEU057918SwedenNordin 6027 (UPS)
Oxneriaria permutataPQ895563Xinjiang, China20136048 (XJU)
Oxneriaria permutataMW447390USATW296
Oxneriaria supertegensEU057938SwedenNordin 6023 (UPS)
Oxneriaria supertegensPQ895564Xinjiang, China202407025 (XJU)
Oxneriaria verruculosaEU057940SwedenOwe-Larsson 9007 (UPS)
Oxneriaria verruculosaPQ895562Xinjiang, China20111411 (XJU)
Ochrolechia frigidaKP314354Beijing, ChinaZT2013087
Note: The bold sequences are self-designed, whereas the sequences of three species of the genus Oxneriaria have been submitted to NCBI.
Table A2. Substrate types, secondary metabolites, number of specimens examined and elevational ranges of Megasporaceae lichens in Southern Xinjiang, China.
Table A2. Substrate types, secondary metabolites, number of specimens examined and elevational ranges of Megasporaceae lichens in Southern Xinjiang, China.
S.No.Name of Lichen SpeciesSubstrate (Rocks)Secondary MetabolitesAltitudinal Range (m)Number of Specimens Examined
1Aspicilia aquatica (Fr.) KörbSiliceousno244626655
2A. asiatica (H. Magn.) OxnerCalcareousstic, sstic2395483021
3A. bohlinii (H. Magn.) J.C. WeiCalcareousno239544415
4A. cinerea (L.) KörbSiliceousnor, cnorstic302548305
5A. confusa Owe-Larss. & A. NordinCalcareousno255026855
6A. cupulifera (H. Magn.) OxnerSiliceousstic, sstic169027106
7A. desertorum (Kremp.) MereschkSiliceousno1865344712
8A. disjecta (Zahlbr.) J.C. WeiSiliceousstic230326653
9A. dudinensis (H. Magn.) OxnerSiliceousnor, stic, sstic280032422
10A. exuberans (H. Magn.) J.C. WeiCalcareous, Siliceousstic, sstic319541623
11A. hartliana (J. Steiner) HueCalcareoussstic2565398010
12A. oleifera (H. Magn.) J.C. WeiCalcareous, Siliceousstic, sstic, nor2641432013
13A. persica (Müll. Arg.) SohrabiCalcareousnor, stic245332425
14A. phaea Owe-Larss. & A. NordinCalcareousno244637048
15A. pycnocarpa Q. Ren & Lin LiuSiliceousnor, stic, sstic290048305
16A. schisticola (H. Magn.) J.C. WeiCalcareousstic, sstic239525653
17A. subalbicans (H. Magn.) J.C. WeiCalcareoussstic2565350012
18A. subcaesia J.C. WeiSiliceousstic290050005
19A. subconfluens (H. Magn.) J.C. Wei)Calcareousno262550009
20A. sublaqueata (H. Magn.) J.C. WeiSiliceoussstic259448306
21A. submamillata S.Y. Kondr., Lőkös & HurSiliceousstic255029008
22A. verrucigera HueSiliceousstic, sstic245050217
23Circinaria arida Owe-Larss., A. Nordin & TibellSiliceousasp247543226
24C. caesiocinerea (Nyl. ex Malbr.) A. Nordin, Savić & TibellSiliceousasp218428003
25C. contorta (Hoffm.) A. Nordin, Savić & TibellCalcareousasp218443169
26C. maculata (H. Magn.) Q. RenCalcareous, Siliceousno2080342810
27C. ochraceoalba (H. Magn.) Q. RenCalcareous, Siliceousstic, sstic2395374013
28C. schafeevii (Tomin) Q. RenSiliceouslec186543208
29C. tortuosa (H. Magn.) Q. RenSiliceousno255043478
30C. transbaicalica (Oxner) Q. RenSiliceousno255039803
31Lobothallia alphoplaca (Wahlenb.) HafellnerSiliceousnor, con245032426
32L. crassimarginata Kou & Q. RenSiliceouscon, nor, stic245030247
33L. determinata (H. Magn.) T.B. WheelerCalcareousno370037404
34L. pruinosa Kou & Q. RenSiliceousnor, con245731824
Note: asp: aspicilin; con: constictic acid; cnorstic: connorstictic acid; lec: lecanoric acid; no: no secondary metabolites; nor: norstictic acid; stic: stictic acid; sstic: substictic acid.
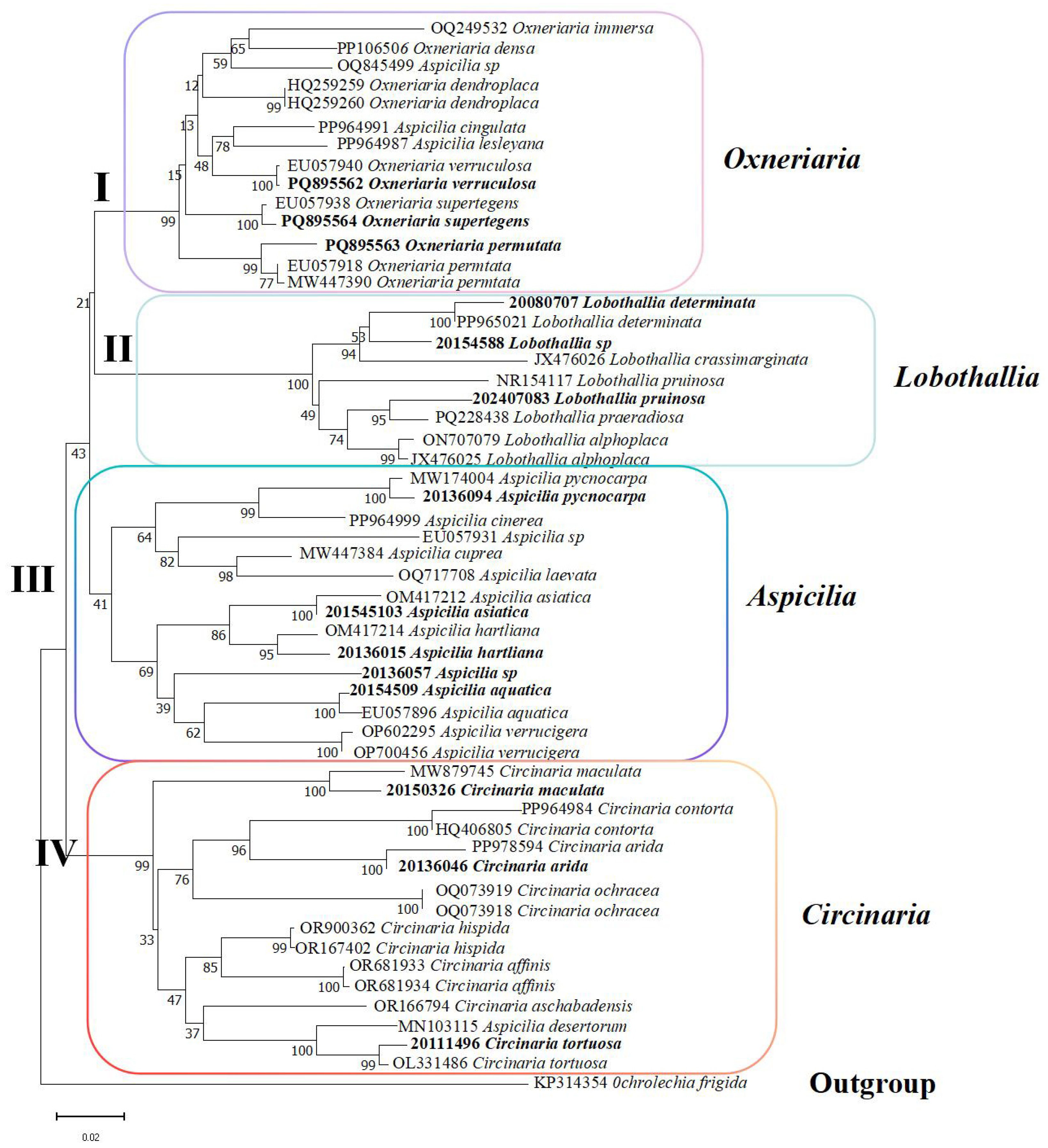
Figure A1. A phylogenetic tree of the lichen genera Aspicilia, Circinaria and Lobothallia, along with their closely related genera from Southern Xinjiang, China, constructed using the Maximum Likelihood (ML) method based on ITS sequences (I: genus Oxneriaria; II: genus Lobothallia; III: genus Aspicilia; IV: genus Circinaria. Different color box represented the species of different genus. Bold and number represented the specimens number and species of this study).
Figure A1. A phylogenetic tree of the lichen genera Aspicilia, Circinaria and Lobothallia, along with their closely related genera from Southern Xinjiang, China, constructed using the Maximum Likelihood (ML) method based on ITS sequences (I: genus Oxneriaria; II: genus Lobothallia; III: genus Aspicilia; IV: genus Circinaria. Different color box represented the species of different genus. Bold and number represented the specimens number and species of this study).
Diversity 18 00033 g0a1

References

  1. Liu, S.X.; Kou, X.R.; Ren, Q. New records of Aspicilia species from China. Mycotaxon 2013, 126, 91–96. [Google Scholar] [CrossRef]
  2. Lücking, R.; Hodkinson, B.P.; Leavitt, S.D. The 2016 classification of lichenized fungi in the Ascomycota and Basidiomycota—Approaching one thousand genera. Bryologist 2017, 119, 361–416. [Google Scholar] [CrossRef]
  3. Massalongo, A.B. Ricerche Sull’autonomia dei Licheni Crostosi e Materiali Pella Loro Naturale Ordinazione del d.’ A. prof. Massalongo; Dalla tipografia di A. Frizierio: Verona, Italy, 1852; pp. 1–65. [Google Scholar]
  4. Magnusson, A.H. Lichens from Central Asia 1; Tryckeri Aktiebolaget Thule: Stockholm, Swiden, 1940; 168p. [Google Scholar]
  5. Magnusson, A.H. Lichens from Torne Lappmark. Ark. Bot. Ser. 1952, 2, 45–249. [Google Scholar]
  6. Zahlbruckner, A. Lichenes. In Symbolae Sinicae; Handel-Mazzetti, H., Ed.; Verlag von Julius Springer: Wien, Austria, 1930; Volume 3, pp. 1–254. [Google Scholar]
  7. Hafellner, J. Studien in Richtung einer natürlicheren Gliederung der Sammelfamilien Lecanoraceae und Lecideaceae. Beih. Nova Hedwig. 1984, 79, 241–371. [Google Scholar]
  8. Lumbsch, H.T.; Schmitt, I.; Lücking, R.; Wiklund, E.; Wedin, M. The phylogenetic placement of Ostropales within Lecanoromycetes (Ascomycota) revisited. Mycol. Res. 2007, 111, 257–267. [Google Scholar] [CrossRef]
  9. Liu, L.; Ren, Q. Aspicilia lixianensis, A. nivalis, and A. pycnocarpa spp. nov. from China. Mycotaxon 2021, 136, 739–748. [Google Scholar] [CrossRef]
  10. Gulbostan, I. The Taxonomic Study of Megasporaceae Lichen in Xinjiang. Doctorial Thesis, Xinjiang University, Urumqi, China, 2015. [Google Scholar]
  11. Nordin, A.; Savić, S.; Tibell, L. Phylogeny and taxonomy of Aspicilia and Megasporaceae. Mycologia 2010, 102, 1339–1349. [Google Scholar]
  12. Sohrabi, M.; Stenroos, S.; Myllys, L.; Søchting, U.; Ahti, T.; Hyvönen, J. Phylogeny and taxonomy of the manna lichens. Mycol. Prog. 2013, 12, 231–269. [Google Scholar] [CrossRef]
  13. Index Fungorum Partnership. Index Fungorum: Global Database of Fungal Names. 2025. Available online: https://www.indexfungorum.org (accessed on 20 December 2025).
  14. Ren, Q.; Sun, Z.S.; Paukov, A.G.; Yan, Q.D. Circinaria xiaowutaishanensis Q. Ren sp. nov. (Pertusariales, Megasporaceae), a New Saxicolous Species from China. Biol. Bull. 2025, 52, 35. [Google Scholar] [CrossRef]
  15. Ren, Q.; Zhang, L.H. Taxonomic studies on the genus Circinaria in northern China. Mycosystema 2018, 37, 865–880. [Google Scholar]
  16. Ismayil, G.; Abbas, A.; Guo, S.Y. A new saxicolous Circinaria species (Megasporaceae) from northeast China. Bryologist 2019, 122, 23–31. [Google Scholar] [CrossRef]
  17. Mamuti, R.; Shengnan, F.; Paizula, T. New Record of Lichens in Xinjiang, China. J. Xinjiang Univ. (Nat. Sci. Ed.) 2023, 40, 222–230. [Google Scholar]
  18. Din, A.U.; Iqbal, M.S.; Khalid, A.N.; Niazi, A.R. Chlorangium ahmadii sp. nov. and Circinaria darelensis sp. nov. two new species of lichenized Ascomycetes from Pakistan. Plant Sys. Evol. 2024, 310, 13. [Google Scholar] [CrossRef]
  19. Iqbal, M.S.; Fayyaz, I.; Afshan, N.U.S.; Iftikhar, F.; Khalid, A.N. A new species of Circinaria (Pertusariales, Megasporaceae) from Pakistan. Bot. Serb. 2023, 47, 235–239. [Google Scholar] [CrossRef]
  20. Iqbal, M.S.; Din, A.U.; Khalid, A.N.; Niazi, A.R. A new species in the lichen genus Circinaria (Megasporaceae) From Pakistan based on morphology and DNA sequence data. J. Bot. Res. Inst. Tex. 2024, 18, 333–340. [Google Scholar] [CrossRef]
  21. Nascimbene, J.; Nimis, P.L.; Klüßendorf, J.; Thüs, H. Freshwater lichens, including new species in the genera Verrucaria, Placopyrenium and Circinaria, associated with Lobothallia hydrocharis (Poelt & Nimis) Sohrabi & Nimis from watercourses of Sardinia. J. Fungi 2023, 9, 380. [Google Scholar] [CrossRef]
  22. Riaz, S.; Nadeem, M.; Iqbal, M.S.; Niazi, A.R.; Khalid, A.N. Circinaria russus sp. nov. (Lichenized Ascomycota: Megasporaceae) from Pakistan. Biol. Bull. 2024, 51, 98–103. [Google Scholar] [CrossRef]
  23. Clauzade, G. Les genres Aspicilia massal. et Bellemerea hafellner et roux. Bull. Soc. Bot. Cent.-Ouest Nouv. Sér. 1984, 15, 127–141. [Google Scholar]
  24. Hafellner, J. Die Gattung Aspicilia, ihre Ableitungen nebst Bemerkungen über cryptolecanorine Ascocarporganisation bei anderen Genera der Lecanorales (Ascomycetes lichenisati). Acta Bot. Malac. 1991, 16, 133–140. [Google Scholar] [CrossRef]
  25. Kou, X.R.; Li, S.X.; Ren, Q. Three new species and one new record of Lobothallia from China. Mycotaxon 2013, 123, 241–249. [Google Scholar] [CrossRef]
  26. Paukov, A.G.; Davydov, E.A.; Nordin, A.; Roux, C.; Şenkardeşler, A.; Sohrabi, M.; Shiryaeva, A.S. Three new species, new combinations and a key to known species of Lobothallia (Megasporaceae). Lichenologist 2019, 51, 301–322. [Google Scholar] [CrossRef]
  27. Nimis, P.L.; Conti, M.; Martellos, S. ITALIC 8.0, The Information System on Italian Lichens. Available online: https://italic.units.it (accessed on 24 December 2025).
  28. Zulfiqar, R.; Razzaq, F.; Afshan, N.U.S.; Fayyaz, I.; Habib, K.; Khalid, A.N.; Paukov, A.G. Three new species of Lobothallia (Megasporaceae, Pertusariales, Ascomycota) from Pakistan and a new combination in the genus. Mycol. Prog. 2022, 21, 80. [Google Scholar] [CrossRef]
  29. Zulfiqar, R.; Razzaq, F.; Iqbal, M.S.; Khalid, A.N. A new species of Lobothallia (Megasporaceae, Pertusariales, Ascomycota) from Pakistan. Plant Sys. Evol. 2023, 309, 35. [Google Scholar]
  30. Chen, Y.N.; Xu, C.C.; Yang, Y.H.; Hao, X.M.; Shen, Y.P. Hydrology and water resources variation and its responses to regional climate change in Xinjiang. Acta Geogr. Sin. 2009, 64, 1331–1341. [Google Scholar]
  31. Culberson, C.F.; Kristinsson, H. A standardized method for the identification of lichen products. J. Chromatogr. 1970, 46, 85–93. [Google Scholar] [CrossRef]
  32. Culberson, C.F. Improved conditions and new data for the identification of lichen products by a standardized thin-layer chromatographic method. J. Chromatogr. 1972, 72, 113–125. [Google Scholar] [CrossRef]
  33. Orange, A.; James, P.W.; White, F.J. Microchemical Methods for the Identification of Lichens, 2nd ed.; British Lichen Society: London, UK, 2001; 101p. [Google Scholar]
  34. Jiang, S.H.; Wei, X.L.; Wei, J.C. A new species and two new records of Strigula (lichenized Ascomycota) from China. Mycoscience 2017, 58, 391–397. [Google Scholar] [CrossRef]
  35. Abbas, A.; Wu, J.R. Lichens of Xinjiang; Science Technology & Hygiene Publishing House of Xinjiang: Urumqi, China, 1998; pp. 1–16. [Google Scholar]
  36. Brodo, I.M. Keys to Lichens of North America: Revised and Expanded; Yale University Press: New Haven, CT, USA, 2016; pp. 1–427. [Google Scholar]
  37. McCune, B. Microlichens of Pacific Northwest: Volume 1 (Key to the Genera); Wild Blueberry Media LCC: Corvallis, OR, USA, 2017; pp. 1–215. [Google Scholar]
  38. McCune, B. Microlichens of Pacific Northwest: Volume 2 (Key to the Species); Wild Blueberry Media LCC: Corvallis, OR, USA, 2017; pp. 1–755. [Google Scholar]
  39. Han, L.F.; Zhang, Y.Y.; Guo, S.Y. Peltigera wulingensis, a new lichen (Ascomycota) from north China. Lichenologist 2013, 45, 329–336. [Google Scholar]
  40. Abbas, A.; Guo, S.Y.; Ababaikeli, G.; Abdulla, A.; Xahidin, H. Diploschistes xinjiangensis, a new saxicolous lichen from northwest China. Mycotaxon 2014, 129, 465–471. [Google Scholar] [CrossRef]
  41. Gardes, M.; Bruns, T.D. ITS primers with enhanced specificity for basidiomycetes—Application to the identification of mycorrhizae and rusts. Mol. Ecol. 1993, 2, 113–118. [Google Scholar] [CrossRef]
  42. White, T.J.; Bruns, T.D.; Lee, S.B.; Taylor, J.W. Amplification and direct sequencing of fungal ribosomal RNA genes for phylogenetics. In PCR Protocols: A Guide to Methods and Applications; Innis, M.A., Ed.; Academic Press: San Diego, CA, USA, 1990; pp. 315–322. [Google Scholar]
  43. Ahat, P.; Tumur, A.; Guo, S.Y. Anamylopsora altaica sp. nov. from Northwestern China. Mycotaxon 2019, 134, 147–153. [Google Scholar] [CrossRef]
  44. Kumar, S.; Stecher, G.; Tamura, K. MEGA7: Molecular evolutionary genetics analysis version 7.0 for bigger datasets. Mol. Biol. Evol. 2016, 33, 1870–1874. [Google Scholar] [CrossRef] [PubMed]
  45. Usman, M.; Firdous, Q.; Dyer, P.S.; Nasir, K.A. A new species of the genus Anamylospora (Baeomycetaceae; Ascomycota) from Deosai National Park, Gilgite-Baltistan, Pakistan. Lichenologist 2023, 55, 125–132. [Google Scholar] [CrossRef]
  46. Matos, P.; Pinho, P.; Aragón, G.; Martínez, I.; Nunes, A. Lichen traits responding to aridity. J. Ecol. 2015, 103, 451–458. [Google Scholar] [CrossRef]
  47. Soto-Correa, J.C.; Saldana-Vega, A.; Cambron-Sandoval, V.H.; Concostrina-Zubiri, L.; Gomez-Romer, M. Diversity of saxicolous lichens along an aridity gradient in Central Mexico. Phyton 2022, 91, 827–840. [Google Scholar] [CrossRef]
  48. Coxson, D.S.; Kershaw, K.A. The ecology of Rhizocarpon superficiale. II. The seasonal response of net photosynthesis and respiration to temperature, moisture and light. Can. J. Bot. 1983, 61, 3019–3030. [Google Scholar] [CrossRef]
  49. Bjelland, T. The influence of environmental factors on the spatial distribution of saxicolous lichens in a Norwegian coastal community. J. Veg. Sci. 2023, 14, 525–534. [Google Scholar] [CrossRef]
  50. Giordani, P.; Incerti, G. The influence of climate on the distribution of lichens: A case study in a borderline area (Liguria NW Italy). Plant Ecol. 2008, 195, 257–272. [Google Scholar] [CrossRef]
  51. John, E.; Dale, M.R.T. Environmental correlates of species distribution in a saxicolous lichen community. J. Veg. Sci. 1990, 1, 385–392. [Google Scholar] [CrossRef]
  52. Rogers, R.W. Ecological strategies of lichens. Lichenologist 1990, 22, 149–162. [Google Scholar] [CrossRef]
  53. Faisal, S.; Iqbal, Z.; Shah, G.M.; Haq, F. Diversity, distribution, and environmental influences on epiphytic lichens in the Hazara Division, Khyber Pakhtunkhwa. Ecol. Front. 2026, 46, 122–134. [Google Scholar] [CrossRef]
  54. Brunialti, G.; Giordani, P. Variability of lichen diversity in a climatically heterogeneous area (Ligaria, NW Italy). Lichenologist 2003, 35, 55–69. [Google Scholar] [CrossRef]
  55. Pinokiyo, A.; Singh, K.P.; Sigh, J.S. Diversity and distribution of lichens in relation to altitude within a protected biodiversity hot spot, north-east India. Lichenologist 2008, 40, 47–62. [Google Scholar] [CrossRef]
  56. Moen, J.; Jonsson, B.G. Edge effects on liverworts and lichens in forest patches in a mosaic of boreal forest and wetland. ConserV Biosci. 2003, 17, 380–388. [Google Scholar] [CrossRef]
  57. Coste, C.; Lamaze, T.; Grenouillet, G.; Chauvet, E. Vertical and altitudinal distribution patterns of hydrophilic saxicolous lichens across French streams. Acta Oecol. 2023, 120, 103936. [Google Scholar] [CrossRef]
  58. Boggress, L.M.; McCain, C.M.; Manzitto-Tripp, E.A.; Pearson, S.M.; Lendemer, C.L. Disturbance and diversity: Lichen species richness decreases with increasing anthropogenic disturbance. Biol. Conserv. 2024, 293, 110598. [Google Scholar] [CrossRef]
  59. Tumur, A.; Mamut, R.; Seaward, M.R.D. Diversity and Elevational Levels of Lichens in Western Tianshan National Nature Reserve in Xinjiang, China. Diversity 2025, 17, 102. [Google Scholar] [CrossRef]
  60. Kalidoss, R.; Merlin, S.; Shenbagam, J.; Prasath, M.A.; Ponmurugan, K. Variation in the trace element composition of different types of rocks and saxicolous lichen diversity in Nilgiris Hills, South India. Test Eng. Manag. 2020, 83, 23590–25409. [Google Scholar]
  61. Rankovic, B.; Kosanic, M. Lichens as a potential source of Bioactive secondary metabolites. In Lichen Secondary Metaboloties: Bioactive Properties and Pharmaceutical Potential; Rankovic, B., Ed.; Springer International Publishing: Cham, Switzerland, 2015; pp. 1–26. [Google Scholar]
Figure 1. Distribution of sampling sites in Southern Xinjiang, China (The numbers 1–11 in the figure represent the sampling sites).
Figure 1. Distribution of sampling sites in Southern Xinjiang, China (The numbers 1–11 in the figure represent the sampling sites).
Diversity 18 00033 g001
Figure 2. The comparison lichen secondary metabolites between rock types.
Figure 2. The comparison lichen secondary metabolites between rock types.
Diversity 18 00033 g002
Figure 3. The elevation distribution of lichen secondary metabolites.
Figure 3. The elevation distribution of lichen secondary metabolites.
Diversity 18 00033 g003
Disclaimer/Publisher’s Note: The statements, opinions and data contained in all publications are solely those of the individual author(s) and contributor(s) and not of MDPI and/or the editor(s). MDPI and/or the editor(s) disclaim responsibility for any injury to people or property resulting from any ideas, methods, instructions or products referred to in the content.

Share and Cite

MDPI and ACS Style

Yong, H.; Iqbal, M.S.; Tumur, A. Diversity and Distribution of the Saxicolous Lichens, Family Megasporaceae (Pertusariales, Ascomycota) in Southern Xinjiang, China. Diversity 2026, 18, 33. https://doi.org/10.3390/d18010033

AMA Style

Yong H, Iqbal MS, Tumur A. Diversity and Distribution of the Saxicolous Lichens, Family Megasporaceae (Pertusariales, Ascomycota) in Southern Xinjiang, China. Diversity. 2026; 18(1):33. https://doi.org/10.3390/d18010033

Chicago/Turabian Style

Yong, Haiying, Muhammad Shahid Iqbal, and Anwar Tumur. 2026. "Diversity and Distribution of the Saxicolous Lichens, Family Megasporaceae (Pertusariales, Ascomycota) in Southern Xinjiang, China" Diversity 18, no. 1: 33. https://doi.org/10.3390/d18010033

APA Style

Yong, H., Iqbal, M. S., & Tumur, A. (2026). Diversity and Distribution of the Saxicolous Lichens, Family Megasporaceae (Pertusariales, Ascomycota) in Southern Xinjiang, China. Diversity, 18(1), 33. https://doi.org/10.3390/d18010033

Note that from the first issue of 2016, this journal uses article numbers instead of page numbers. See further details here.

Article Metrics

Back to TopTop