Quantifying Threats to Fish Biodiversity of the South Caspian Basin in Iran
Abstract
1. Introduction
2. Materials and Methods
2.1. Study Area
2.2. Threat Quantification
2.3. Situation Modeling
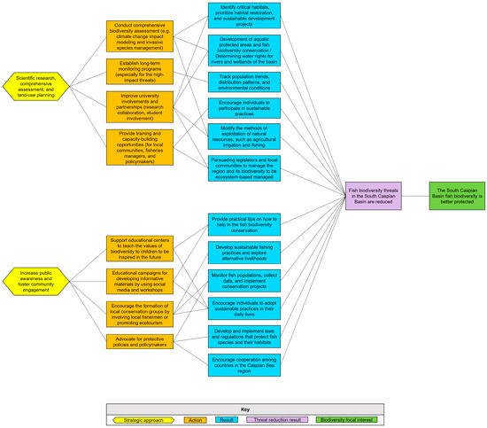
2.4. Results Chains
3. Results
3.1. SWOT Threat Assessment and Rankings
3.2. Situation Model
3.3. Results Chains and Response Prioritizations
4. Discussion
Author Contributions
Funding
Institutional Review Board Statement
Data Availability Statement
Acknowledgments
Conflicts of Interest
Abbreviations
| SCBI | South Caspian Basin of Iran |
| SWOT | Strengths, Weaknesses, Opportunities, Threats |
| IUCN | International Union for the Conservation of Nature |
| CMP | Conservation Measures Partnership |
| BCM | Billion Cubic Meters |
Appendix A
| THREATS | W | IC | SC | TC | POC | ICA | OV | AV | OQ | AQ | QD | %TQD |
|---|---|---|---|---|---|---|---|---|---|---|---|---|
| a. Residential and commercial development | ||||||||||||
| 1. Housing and urban areas | 470 | 0.031 | 0.643 | 0.94 | 1 | 0.02 | 10 | 3.35 | 0.202 | 0.045 | 0.157 | 3.403 |
| 2. Commercial and industrial areas | 540 | 0.036 | 0.478 | 0.835 | 1 | 0.016 | 10 | 3.5 | 0.157 | 0.05 | 0.108 | 2.47 |
| 3. Tourism and recreation areas | 505 | 0.033 | 0.585 | 0.65 | 1 | 0.015 | 10 | 3.45 | 0.153 | 0.038 | 0.115 | 2.273 |
| b. Agriculture and aquaculture | ||||||||||||
| 4. Annual and perennial nontimber crops | 650 | 0.044 | 0.683 | 0.623 | 1 | 0.02 | 10 | 2.5 | 0.204 | 0.044 | 0.161 | 3.952 |
| 5. Marine and freshwater aquaculture | 527.5 | 0.036 | 0.55 | 0.79 | 1 | 0.018 | 10 | 2.85 | 0.179 | 0.05 | 0.129 | 3.153 |
| c. Energy production and mining | ||||||||||||
| 6. Power plants | 517.5 | 0.034 | 0.325 | 0.87 | 1 | 0.01 | 10 | 4.1 | 0.105 | 0.037 | 0.068 | 1.762 |
| 7. Oil and gas drilling | 605 | 0.041 | 0.395 | 0.73 | 1 | 0.012 | 10 | 3.8 | 0.116 | 0.042 | 0.074 | 1.995 |
| 8. Sand harvesting | 750 | 0.052 | 0.685 | 0.81 | 1 | 0.034 | 10 | 1.45 | 0.338 | 0.028 | 0.31 | 5.787 |
| d. Transportation and service corridors | ||||||||||||
| 9. Roads and railroads | 390 | 0.026 | 0.535 | 0.85 | 1 | 0.013 | 10 | 4.95 | 0.135 | 0.054 | 0.081 | 1.745 |
| 10. Utility and service lines | 307.5 | 0.02 | 0.51 | 0.87 | 1 | 0.009 | 10 | 4.75 | 0.087 | 0.043 | 0.045 | 1.001 |
| 11. Shipping lanes | 415 | 0.027 | 0.46 | 0.82 | 1 | 0.013 | 10 | 3.75 | 0.133 | 0.063 | 0.07 | 1.405 |
| e. Biological resource use | ||||||||||||
| 12. Logging and wood harvesting | 795 | 0.054 | 0.77 | 0.845 | 1 | 0.038 | 10 | 2 | 0.377 | 0.062 | 0.315 | 6.272 |
| 13. Fishing and harvesting aquatic resources | 795 | 0.056 | 0.79 | 0.76 | 1 | 0.035 | 10 | 1.4 | 0.348 | 0.033 | 0.315 | 6.551 |
| f. Natural system modification | ||||||||||||
| 14. Forest fire | 317.5 | 0.02 | 0.455 | 0.345 | 1 | 0.004 | 10 | 5.25 | 0.039 | 0.017 | 0.022 | 0.427 |
| 15. Flood (due to land-use change and erosion) | 547.5 | 0.036 | 0.61 | 0.4 | 1 | 0.01 | 10 | 4.3 | 0.098 | 0.035 | 0.063 | 1.406 |
| 16. Dam construction | 890 | 0.062 | 0.635 | 0.875 | 1 | 0.037 | 10 | 1.3 | 0.37 | 0.034 | 0.336 | 6.902 |
| g. Invasive and other problematic species and genes | ||||||||||||
| 17. Invasive non-native species | 870 | 0.062 | 0.8 | 0.965 | 1 | 0.05 | 10 | 1.3 | 0.499 | 0.027 | 0.472 | 9.682 |
| 18. Problematic native species | 382.5 | 0.026 | 0.54 | 0.745 | 1 | 0.014 | 10 | 4.9 | 0.138 | 0.043 | 0.095 | 2.246 |
| h. Pollution | ||||||||||||
| 19. Household sewage and urban wastewater | 760 | 0.053 | 0.755 | 0.965 | 1 | 0.04 | 10 | 2.05 | 0.399 | 0.066 | 0.332 | 7.12 |
| 20. Industrial and military effluents | 775 | 0.054 | 0.55 | 0.965 | 1 | 0.028 | 10 | 2.4 | 0.284 | 0.056 | 0.227 | 5.133 |
| 21. Agricultural and forestry effluents | 670 | 0.046 | 0.76 | 0.79 | 1 | 0.03 | 10 | 2.45 | 0.298 | 0.062 | 0.235 | 5.003 |
| 22. Garbage and solid waste | 640 | 0.043 | 0.665 | 0.91 | 1 | 0.028 | 10 | 2.55 | 0.282 | 0.054 | 0.228 | 4.238 |
| i. Geological events | ||||||||||||
| 23. Landslides and subsidence | 300 | 0.019 | 0.355 | 0.36 | 1 | 0.003 | 10 | 5.35 | 0.033 | 0.017 | 0.016 | 0.286 |
| j. Climate change | ||||||||||||
| 24. Aquatic habitat shifting and alteration | 722.5 | 0.048 | 0.77 | 0.79 | 1 | 0.034 | 10 | 2.6 | 0.336 | 0.056 | 0.28 | 5.412 |
| 25. Increase in temperature and decrease in rainfall/runoff | 865 | 0.059 | 0.895 | 0.835 | 1 | 0.047 | 10 | 1.7 | 0.472 | 0.067 | 0.404 | 7.786 |
| 26. Storms and flooding (due to severe climatic changes) | 467.5 | 0.03 | 0.6 | 0.47 | 1 | 0.012 | 10 | 4.5 | 0.121 | 0.034 | 0.087 | 1.64 |
References
- Abdoli, A.; Naderi, M. Biodiversity of Fishes of the Southern Basin of the Caspian Sea; Abzian Scientific Publication: Tehran, Iran, 2009. [Google Scholar]
- Naseka, A.M.; Bogutskaya, N.G. Fishes of the Caspian Sea: Zoogeography and updated check-list. Zoosystematica Ross. 2009, 18, 295–317. [Google Scholar] [CrossRef]
- Keivany, Y.; Nasri, M.; Abbasi, K.; Abdoli, A. Atlas of Inland Water Fishes of Iran; Iran Department of Environment: Tehran, Iran, 2016. [Google Scholar]
- Sayyadzadeh, G.; Esmaeili, H.R. Freshwater lamprey and fishes of Iran: Reappraisal and updated checklist with a note on Eagderi et al. (2022). Zootaxa 2024, 5402, 1–99. [Google Scholar] [CrossRef] [PubMed]
- Esmaeili, H.R.; Abbasi, K. Checklist of fishes of the Caspian Sea basin: Land of wetlands. In Southern Iraq’s Marshes: Their Environment and Conservation; Jawad, L.A., Ed.; Springer Nature: Cham, Switzerland, 2021; pp. 319–349. [Google Scholar]
- Leroy, S.A.; Lahijani, H.A.; Crétaux, J.-F.; Aladin, N.V.; Plotnikov, I.S. Past and current changes in the largest lake of the world: The Caspian Sea. In Large Asian Lakes in a Changing World: Natural State and Human Impact; Mischke, S., Ed.; Springer Nature: Cham, Switzerland, 2020; pp. 65–107. [Google Scholar]
- Meyer, K.; Newman, P. The Holocene, the Anthropocene, and the planetary boundaries. In Planetary Accounting: Quantifying How to Live Within Planetary Limits at Different Scales of Human Activity; Meyer, K., Newman, P., Eds.; Springer Nature: Singapore, 2020; pp. 35–52. [Google Scholar]
- Chock, R.Y.; Miller, W.B.; King, S.N.; Brehme, C.S.; Fisher, R.N.; Sin, H.; Wilcox, P.; Terp, J.; Tremor, S.; Major, M.R.; et al. Quantitative SWOT analysis: A structured and collaborative approach to reintroduction site selection for the endangered Pacific pocket mouse. J. Nat. Conserv. 2022, 70, 126268. [Google Scholar] [CrossRef]
- Dudgeon, D.; Arthington, A.H.; Gessner, M.O.; Kawabata, Z.-I.; Knowler, D.J.; Lévêque, C.; Naiman, R.J.; Prieur-Richard, A.-H.; Soto, D.; Stiassny, M.L.; et al. Freshwater biodiversity: Importance, threats, status and conservation challenges. Biol. Rev. 2006, 81, 163–182. [Google Scholar] [CrossRef] [PubMed]
- Reid, A.J.; Carlson, A.K.; Creed, I.F.; Eliason, E.J.; Gell, P.A.; Johnson, P.T.; Kidd, K.A.; MacCormack, T.J.; Olden, J.D.; Ormerod, S.J.; et al. Emerging threats and persistent conservation challenges for freshwater biodiversity. Biol. Rev. 2019, 94, 849–873. [Google Scholar] [CrossRef]
- Nasrollahzadeh, A. Caspian Sea and its ecological challenges. Casp. J. Environ. Sci. 2010, 8, 97–104. [Google Scholar]
- Nejat, S.; Bavand, D.; Farshchi, P. Environmental challenges in the Caspian Sea and international responsibility of its littoral states. Casp. J. Environ. Sci. 2018, 16, 97–110. [Google Scholar]
- Deinet, S.; Scott-Gatty, K.; Rotton, H.; Twardek, W.M.; Marconi, V.; McRae, L.; Baumgartner, L.J.; Brink, K.; Claussen, J.E.; Cooke, S.J.; et al. The Living Planet Index (LPI) for Migratory Freshwater Fish: Technical Report; World Fish Migration Foundation: Groningen, The Netherlands, 2020; Available online: https://worldfishmigrationfoundation.com/wp-content/uploads/2020/07/LPI_report_2020.pdf (accessed on 20 November 2023).
- Lattuada, M.; Albrecht, C.; Wilke, T. Differential impact of anthropogenic pressures on Caspian Sea ecoregions. Mar. Pollut. Bull. 2019, 142, 274–281. [Google Scholar] [CrossRef]
- Fazli, H.; Nasrollahzadeh, H.; Pourang, N.; Roohi, A.; Eslami, F. Assessment of Mnemiopsis leidyi on catch structure of fish in southern part of the Caspian Sea. Fish. Sci. Technol. 2017, 5, 111–127. [Google Scholar]
- Chen, J.; Pekker, T.; Wilson, C.R.; Tapley, B.D.; Kostianoy, A.; Cretaux, J.F.; Safarov, E. Long-term Caspian Sea level change. Geophys. Res. Lett. 2017, 44, 6993–7001. [Google Scholar] [CrossRef]
- Prange, M.; Wilke, T.; Wesselingh, F.P. The other side of sea level change. Commun. Earth Environ. 2020, 1, 69. [Google Scholar] [CrossRef]
- Akbari, M.; Baubekova, A.; Roozbahani, A.; Gafurov, A.; Shiklomanov, A.; Rasouli, K.; Ivkina, N.; Kløve, B.; Haghighi, A.T. Vulnerability of the Caspian Sea shoreline to changes in hydrology and climate. Environ. Res. Lett. 2020, 15, 115002. [Google Scholar] [CrossRef]
- Darwall, W.; Freyhof, J. Lost fishes, who is counting? The extent of the threat to freshwater fish biodiversity. In Conservation of Freshwater Fishes; Closs, G.P., Krkosek, M., Olden, J.D., Eds.; Cambridge University Press: Cambridge, UK, 2016; pp. 1–36. [Google Scholar]
- Mazaheri, M.; Abdolmanafi, N. Study of Dam Status and Dam Construction Performance in the Country; Council Research Center of Iran: Tehran, Iran, 2016; Available online: https://rc.majlis.ir/fa/news/show/994624 (accessed on 23 August 2023).
- Grill, G.; Lehner, B.; Thieme, M.; Geenen, B.; Tickner, D.; Antonelli, F.; Babu, S.; Borrelli, P.; Cheng, L.; Crochetiere, H.; et al. Mapping the world’s free-flowing rivers. Nature 2019, 569, 215–221. [Google Scholar] [CrossRef]
- Mazaheri, M.; Abdolmanafi, N. Study of Water Crisis and Its Consequences in the Country; Islamic Council Research Center of Iran: Tehran, Iran, 2017; Available online: https://rc.majlis.ir/fa/report/show/1040201 (accessed on 23 August 2023).
- Modiri, E.; Barari-Tari, D.; Amiri, E.; Niknezhad, Y.; Fallah, H.; Khazaei, M. Assessment and estimation of evapotranspiration of rice plant in northern provinces of Iran. Q. Geogr. Reg. Plan. 2019, 8, 561–572. [Google Scholar]
- Hosseinzadeh-Sahafi, H.; Sharif-Rohani, M.; Motallebi, A.; Safavi, E.; Vahabnezhad, A. Road Map of Warm Water Fish Culture; Iranian Fisheries Science Research Institute: Tehran, Iran, 2013; Available online: http://hdl.handle.net/1834/14045 (accessed on 8 April 2023).
- Matinfar, A.; Salehi, H.; Sharif-Rohani, M.; Hosseinzadeh-Sahafi, H.; Hafeziyeh, M.; Sharifian, M.; Mehrabi, M.; Hassannia, M.; Rahmati, M.; Ramin, M.; et al. Evaluation Criteria for Responsible Aquaculture and Develop Procedures to Optimize Management of Aquaculture Farms; Iranian Fisheries Science Research Institute: Tehran, Iran, 2016; Available online: http://hdl.handle.net/1834/13792 (accessed on 8 April 2023).
- Sharifian, M.; Parafkandeh, F.; Pourkazemi, M.; Farabi, V.; Mortezaei, R. Instruction for Cage Culture; Iranian Fisheries Science Research Institute: Tehran, Iran, 2020; Available online: https://shaghool.ir/Files/434891_7196.pdf (accessed on 8 April 2023).
- Aghebaty, M.; Rahimi-Bashar, M.; Mirzajani, A. Study of beach seine fishery effect on macroinvertebrate community changes in the South of Caspian Sea. J. Mar. Sci. Technol. Res. 2017, 12, 70–84. [Google Scholar]
- Mirakhorlou, K.; Akhavan, R. Area changes of Hyrcanian Forests during 2004 to 2016. Iran Nat. 2017, 2, 40–45. [Google Scholar] [CrossRef]
- Hosseinzadeh, M.; Shiroud-Isa, N.; Esmaeili, R. Undesirable effects of sand and gravel harvesting on river system, Case study: Shiroud River (Mazandaran province). Res. Earth Sci. 2018, 9, 165–175. [Google Scholar]
- Yahyaei, M.; Gorgin, S.; Stepputis, D.; Saffaei, M.; Paighambari, Y. Standardization of mesh size in codend of the Miankaleh beach seine. Iran. Sci. Fish. J. 2019, 28, 13–21. [Google Scholar] [CrossRef]
- Fazli, H.; Kaymaram, F.; Daryanabard, G. Effects of fishing and environmental parameters on the commercial bony fish assemblage in the southern Caspian Sea. Oceanol. Hydrobiol. Stud. 2022, 51, 90–99. [Google Scholar] [CrossRef]
- Vahabzadeh, G. The effect of Neka’s power plant in pollution of the Caspian Sea. J. Water Wastewater 2001, 12, 38–42. [Google Scholar]
- Zebardast, L.; Yavari, A.; Salehi, E.; Makhdoum, M. Using landscape ecological metrics to investigate impacts of road on structural changes in Golestan National Park during 1987 to 2010. Environ. Res. 2012, 2, 11–20. [Google Scholar]
- Monavari, M.; Tajziehchi, S.; Rahimi, R. Environmental impacts of solid waste landfills on natural ecosystems of southern Caspian Sea coastlines. J. Environ. Prot. 2013, 2013, 1453–1460. [Google Scholar] [CrossRef][Green Version]
- Bagheri, S.; Makaremi, M.; Mirzajani, A. Distribution, phytoplankton abundance and impact of Eichhornia crassipes in the Eynak Wetland, Guilan province. Iran. Sci. Fish. J. 2019, 27, 93–103. [Google Scholar] [CrossRef]
- Tavakol, M.; Shayeghi, M.; Monavari, M.; Karbasi, A. Assessment of pollution from trout farms (Case study: Haraz River). J. Environ. Sci. Technol. 2020, 22, 327–348. [Google Scholar]
- White, T.H.; Bickley, P.; Brown, C.; Busch, D.E.; Dutson, G.; Freifeld, H.; Krofta, D.; Lawlor, S.; Polhemus, D.; Rounds, R. Quantifying threats to biodiversity and prioritizing responses: An example from Papua New Guinea. Diversity 2021, 13, 248. [Google Scholar] [CrossRef]
- Salafsky, N.; Salzer, D.; Stattersfield, A.J.; Hilton-Taylor, C.; Neugarten, R.; Butchart, S.H.; Collen, B.; Cox, N.; Master, L.L.; O’Connor, S.; et al. A standard lexicon for biodiversity conservation: Unified classifications of threats and actions. Conserv. Biol. 2008, 22, 897–911. [Google Scholar] [CrossRef]
- White, T.H.; de Melo Barros, Y.; Develey, P.F.; Llerandi-Román, I.C.; Monsegur-Rivera, O.A.; Trujillo-Pinto, A.M. Improving reintroduction planning and implementation through quantitative SWOT analysis. J. Nat. Conserv. 2015, 28, 149–159. [Google Scholar] [CrossRef]
- USAID. Developing Situation Models in USAID Biodiversity Programming. 2016. Available online: https://www.conservationstandards.org/wp-content/uploads/sites/3/2017/01/USAID_Biodiversity_HowToGuide1_2016_Summary_508.pdf (accessed on 14 October 2022).
- USAID. Using Results Chains to Depict Theories of Change in USAID Biodiversity Programming. 2016. Available online: https://www.ccnetglobal.com/wp-content/uploads/sites/3/2017/01/USAID_Biodiversity_HowToGuide2_2016_pa00m8mw-1.pdf (accessed on 14 October 2022).
- Mamaev, V.; Gugele, B.; Strobel, B.; Taylor, P.; Ritter, M.; Jaoshvili, S. The Caspian Sea; European Environment Agency: Copenhagen, Denmark, 2002; Available online: https://www.eea.europa.eu/publications/report_2002_0524_154909/regional-seas-around-europe/CaspianSea.pdf (accessed on 1 April 2022).
- Cucherousset, J.; Olden, J.D. Ecological impacts of nonnative freshwater fishes. Fisheries 2011, 36, 215–230. [Google Scholar] [CrossRef]
- David, P.; Thébault, E.; Anneville, O.; Duyck, P.-F.; Chapuis, E.; Loeuille, N. Impacts of invasive species on food webs: A review of empirical data. Adv. Ecol. Res. 2017, 56, 1–60. [Google Scholar] [CrossRef]
- Clavero Pineda, M.; García-Berthou, E. Invasive species are a leading cause of animal extinctions. Trends Ecol. Evol. 2005, 20, 110. [Google Scholar] [CrossRef]
- McClure, M.; Burdett, C.; Farnsworth, M. A globally-distributed alien invasive species poses risks to United States imperiled species. Sci. Rep. 2018, 8, 5331. [Google Scholar] [CrossRef]
- Pyšek, P.; Hulme, P.E.; Simberloff, D.; Bacher, S.; Blackburn, T.M.; Carlton, J.T.; Dawson, W.; Essl, F.; Foxcroft, L.C.; Genovesi, P.; et al. Scientists’ warning on invasive alien species. Biol. Rev. 2020, 95, 1511–1534. [Google Scholar] [CrossRef]
- Gallardo, B.; Aldridge, D.C. Evaluating the combined threat of climate change and biological invasions on endangered species. Biol. Conserv. 2013, 160, 225–233. [Google Scholar] [CrossRef]
- Cuthbert, R.N.; Briski, E. Temperature, not salinity, drives impact of an emerging invasive species. Sci. Total Environ. 2021, 780, 146640. [Google Scholar] [CrossRef] [PubMed]
- Barbarossa, V.; Bosmans, J.; Wanders, N.; King, H.; Bierkens, M.F.; Huijbregts, M.A.; Schipper, A.M. Threats of global warming to the world’s freshwater fishes. Nat. Commun. 2021, 12, 1701. [Google Scholar] [CrossRef] [PubMed]
- Essl, F.; Lenzner, B.; Bacher, S.; Bailey, S.; Capinha, C.; Daehler, C.; Dullinger, S.; Genovesi, P.; Hui, C.; Hulme, P.E.; et al. Drivers of future alien species impacts: An expert-based assessment. Glob. Change Biol. 2020, 26, 4880–4893. [Google Scholar] [CrossRef]
- Rahel, F.J.; Bierwagen, B.; Taniguchi, Y. Managing aquatic species of conservation concern in the face of climate change and invasive species. Conserv. Biol. 2008, 22, 551–561. [Google Scholar] [CrossRef] [PubMed]
- Sepaskhah, A. Evaporation reduction from water reservoir of dams. Strateg. Res. J. Agric. Sci. Nat. Resour. 2018, 3, 13–26. [Google Scholar]
- Modabberi, A.; Noori, R.; Madani, K.; Ehsani, A.; Mehr, A.D.; Hooshyaripor, F.; Kløve, B. Caspian Sea is eutrophying: The alarming message of satellite data. Environ. Res. Lett. 2020, 15, 124047. [Google Scholar] [CrossRef]
- Manbohi, A.; Mehdinia, A.; Rahnama, R.; Dehbandi, R. Microplastic pollution in inshore and offshore surface waters of the southern Caspian Sea. Chemosphere 2021, 281, 130896. [Google Scholar] [CrossRef]
- Bastami, K.D.; Neyestani, M.; Shemirani, F.; Soltani, F.; Haghparast, S.; Akbari, A. Heavy metal pollution assessment in relation to sediment properties in the coastal sediments of the southern Caspian Sea. Mar. Pollut. Bull. 2015, 92, 237–243. [Google Scholar] [CrossRef] [PubMed]
- Shoaei-Parchin, N.; Biglouei, M.; Mohsenabadi, G.; Farhangi, M. The effect of combining flood and drip irrigation methods in different levels of nitrogen fertilizer and number of seedlings on yield and water productivity of rice. Water Manag. Agric. 2022, 9, 135–148. [Google Scholar]
- Rahimi-Pool, M.; Akbari-Nodehi, D.; Asadi, R.; Bagheri, A.; Shirdel-Shahmiri, F. Effect of drip and flood irrigation on water productivity and yield in two methods of rice cultivation. J. Water Res. Agric. 2022, 35, 391–404. [Google Scholar] [CrossRef]
- Kiani, A.; Yazdani, M.; Feyzbakhsh, M. Comparison of rice direct seeding and transplanting methods under different irrigation methods. Water Soil 2022, 35, 779–790. [Google Scholar] [CrossRef]
- SCEG. List of Dams of Iran. Available online: https://www.sceg.ir/fa/ (accessed on 5 January 2024).
- Battisti, C.; Fanelli, G.; Marini, F.; Amori, G.; Luiselli, L. Assessing the nature reserve management effort using an expert-based threat analysis approach. Diversity 2020, 12, 145. [Google Scholar] [CrossRef]




| HIGH | MEDIUM | LOW |
|---|---|---|
| 17. Invasive non-native species | 19. Household sewage and urban wastewater | 4. Annual and perennial nontimber crops |
| 25. Increase in temperature and decrease in rainfall/runoff | 16. Dam construction | 1. Housing and urban areas |
| 13. Fishing and harvesting aquatic resources | 5. Marine and freshwater aquaculture | |
| 12. Logging and wood harvesting | 2. Commercial and industrial areas | |
| 8. Sand harvesting | 3. Tourism and recreation areas | |
| 24. Aquatic habitat shifting and alteration | 18. Problematic native species | |
| 20. Industrial and military effluents | 7. Oil and gas drilling | |
| 21. Agricultural and forestry effluents | 6. Power plants | |
| 22. Garbage and solid waste | 9. Roads and railroads | |
| 26. Storms and flooding (due to severe climatic changes) | ||
| 15. Flood (due to land-use change and erosion) | ||
| 11. Shipping lanes | ||
| 10. Utility and service lines | ||
| 14. Forest fire | ||
| 23. Landslides and subsidence |
Disclaimer/Publisher’s Note: The statements, opinions and data contained in all publications are solely those of the individual author(s) and contributor(s) and not of MDPI and/or the editor(s). MDPI and/or the editor(s) disclaim responsibility for any injury to people or property resulting from any ideas, methods, instructions or products referred to in the content. |
© 2025 by the authors. Licensee MDPI, Basel, Switzerland. This article is an open access article distributed under the terms and conditions of the Creative Commons Attribution (CC BY) license (https://creativecommons.org/licenses/by/4.0/).
Share and Cite
Aghaie, G.; Abdoli, A.; White, T.H., Jr. Quantifying Threats to Fish Biodiversity of the South Caspian Basin in Iran. Diversity 2025, 17, 480. https://doi.org/10.3390/d17070480
Aghaie G, Abdoli A, White TH Jr. Quantifying Threats to Fish Biodiversity of the South Caspian Basin in Iran. Diversity. 2025; 17(7):480. https://doi.org/10.3390/d17070480
Chicago/Turabian StyleAghaie, Gohar, Asghar Abdoli, and Thomas H. White, Jr. 2025. "Quantifying Threats to Fish Biodiversity of the South Caspian Basin in Iran" Diversity 17, no. 7: 480. https://doi.org/10.3390/d17070480
APA StyleAghaie, G., Abdoli, A., & White, T. H., Jr. (2025). Quantifying Threats to Fish Biodiversity of the South Caspian Basin in Iran. Diversity, 17(7), 480. https://doi.org/10.3390/d17070480

