Holocene Flora, Vegetation and Land-Use Changes on Dingle Peninsula, Ireland, as Reflected in Pollen Analytical, Archaeological and Historical Records
Abstract
1. Introduction

2. Materials and Methods
2.1. Sampling in the Field
2.2. Preparation, Identification, and Counting of Fossil Pollen Samples
2.3. Macrofossil Analyses
2.4. 14C Dating
2.5. Determination of Ash Content and Tephra Detection
2.6. Pollen Analysis of Surface Samples
3. Results
3.1. Peat Stratigraphy, Ashing and Tephra Data


3.2. 14C Dating and Construction of an Age/Depth Model

3.3. Pollen Analysis: General Considerations, Conventions in the Pollen Diagrams and Surface-Pollen Data




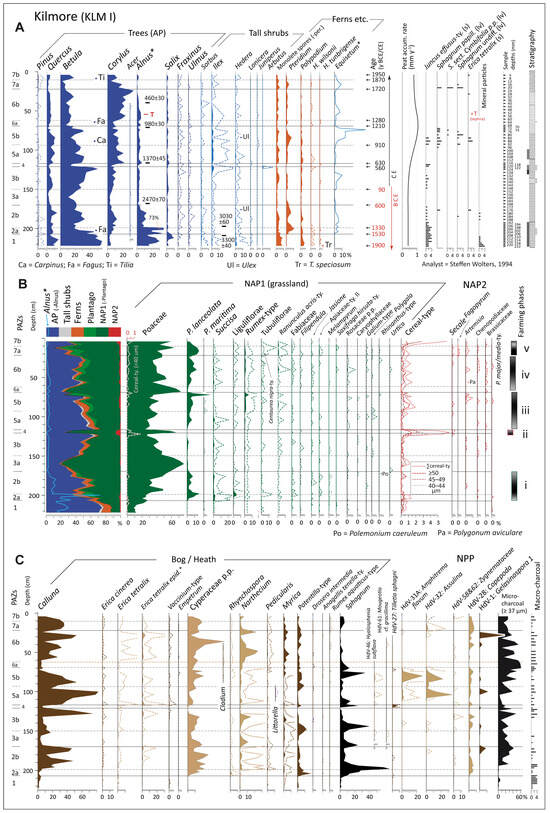
3.4. Pollen Profiles KLM I and KLM II: Woodland Dynamics and Human Impact
3.5. First Fossil Records for Arbutus and Filmy Ferns from Dingle Peninsula
3.6. Farming Phases and First Fossil Record for Buckwheat Cultivation in Ireland
4. Discussion
4.1. Palaeoecological Records from Kilmore in the Context of Earlier Published Records
4.1.1. Profile LAH (L. Adoon Hill Bog) (Figure 7A)
4.1.2. Profile LAV (L. Adoon Valley Bog) (Figure 7B)
4.1.3. General Comparison of Peat Profiles from Kilmore and L. Adoon

4.2. Long-Term Holocene Environmental Change
4.2.1. Pollen Profile LCN from Lough Camclaun [21]


4.2.2. Holocene Pollen Profile from Ballinloghig (BL) [23]
4.3. Historical/Statistical Records with Reference to Recent Farming and Comparison with the Pollen Evidence
5. Conclusions
Supplementary Materials
Author Contributions
Funding
Data Availability Statement
Acknowledgments
Conflicts of Interest
Abbreviations
| In connection with pollen data and diagrams | |
| KLM, etc. | Pollen profiles. Main profiles: KLM I and KLM II (Kilmore), LAH and LAV (L. Adoon Hill and L. Adoon Valley), LCN (L. Camclaun) and BL (Ballinloghig) |
| AP | Arboreal pollen |
| NAP | Non-arboreal pollen (with subdivisions NAP1 and NAP2, i.e., grassland and arable/disturbed habitat indicators, respectively) |
| NPP | Non-pollen palynomorph |
| PS | Pollen sum (used as the basis for percentage calculations) |
| In connection with maps | |
| OSI | Ordnance Survey of Ireland |
| DS | Discovery Series maps (1:50,000) by OSI |
| asl | Average sea level. This is equivalent to the Malin Head Datum that is used as datum by OSI and also generally in all recent maps of Ireland. It replaces Ordnance Datum (OD) that is 2.71 m lower |
| Td. | Townland. In most instances the smallest administrative division of land in Ireland, mainly of ancient and Gaelic origin, and still widely used. The larger division Barony usually includes several townlands. Nowadays, the main local administrative division is County (Co.) |
| Other abbreviations | |
| BCE, CE | Before the Common Era, Common Era; equivalent to BC and AD, respectively |
| BSBI | Botanical Society of Britain and Ireland |
| L. | Lough (=lake) |
| LIAL | Late Iron Age lull, i.e., a period with low levels of human impact/farming that results in woodland regeneration; it dates mainly to the early centuries of the first millennium CE (more or less coinciding with the Roman period in Britain). It is a feature in many Irish pollen diagrams, especially from western Ireland |
| PPL | Plane-polarised light (in connection with tephra detection) |
| VEI | Volcanic Explosivity Index |
| Chronology of cultural periods (as recognised here and in Ireland generally; abbreviations are given in some instances) | |
| Mesolithic ((9000)-8000–3800 BCE); Neolithic (3800–2400 BCE); Chalcolithic (Chal; 2400–2000 BCE); Early Bronze Age (EBA; 2400–2000 BCE); Middle Bronze Age (MBA; 1800–700 BCE); Late Bronze Age (LBA; 1100–700 BCE); Iron Age (IA; 700 BCE–400 CE); Late Iron Age (LIA; ca. 1–400 CE); Early Medieval (EM; 400–1169 CE); Late Medieval (LM; 1169–1550 CE); Modern (1550–present) | |
References
- Higgs, K.; Williams, B. Geology of the Dingle Peninsula. A Field Guide; McConnell, B., Ed.; Geological Survey of Ireland: Dublin, Ireland, 2018; p. 246. [Google Scholar]
- Bartlett, T. Knockavrogeen West megalithic tomb: A unique discovery on the Dingle peninsula. J. Kerry Archaeol. Hist. Soc. 2024, 24, 69–89. [Google Scholar]
- Bric, M.J. (Ed.) Kerry. History and Society. Interdisciplinary Essays on the History of an Irish County; Geography Publications: Dublin, Ireland, 2020. [Google Scholar]
- Coyne, F.; Collins, T. Mount Brandon, Co. Kerry—Dingle’s Holy Mountain. Heritage Guide No. 29; Archaeology Ireland (Wordwell): Bray, Ireland, 2005. [Google Scholar]
- Crowley, J.; Sheehan, J. The Iveragh Peninsula: A Cultural Atlas of the Ring of Kerry; Cork University Press: Cork, Ireland, 2009. [Google Scholar]
- Cuppage, J. The Archaeological Survey of the Dingle Peninsula; Oidhreacht Chorca Dhuibhne: Ballyferriter, Ireland, 1986. [Google Scholar]
- Harte, A.; Ó Carragáin, T. Land tenure and farming in early medieval Kerry: A survey of field systems in the Lough Currane basin. In Kerry. History and Society. Interdisciplinary Essays on the History of an Irish County; Bric, M.J., Nolan, W., Eds.; Geography Publications: Dublin, Ireland, 2020; pp. 25–58. [Google Scholar]
- Horner, A. Mapping South Kerry: 450 Years of Maps and a Changing Landscape; Wordwell: Dublin, Ireland, 2023; p. 464. [Google Scholar]
- Woodman, P.C.; Anderson, E.; Finlay, N. Excavations at Ferriter’s Cove, 1983–1995: Last Foragers, First Farmers in the Dingle Peninsula; Wordwell: Bray, Ireland, 1999; p. 219. [Google Scholar]
- Stroh, P.A.; Walker, K.J.; Humphrey, T.A.; Pescott, O.L.; Burkmar, R.J. Plant Atlas 2020: Mapping Changes in the Distribution of the British and Irish Flora; Princeton University Press/Botanical Society of Britain and Ireland (BSBI): Princeton, NJ, USA, 2023. [Google Scholar]
- Viney, M. Ireland. A Smithsonian Natural History; Smithsonian Books: Washington, DC, USA, 2003; p. 336. [Google Scholar]
- Webb, D.A. The flora of Ireland in its European context (The Boyle Medal Discourse, 1982). J. Life Sci. (R. Dublin Soc.) 1983, 4, 143–160. [Google Scholar]
- Benham, S.E.; Houston Durrant, T.; Caudullo, G.; de Rigo, D. Taxus baccata in Europe: Distribution, habitat, usage and threats. In European Atlas of Forest Tree Species; San-Miguel-Ayanz, J., de Rigo, D., Caudullo, G., Eds.; Publications Office of the European Union: Luxembourg, 2016; p. e015921+. [Google Scholar]
- Kelly, D.L. The native forest vegetation of Killarney, south-west Ireland: An ecological account. J. Ecol. 1981, 69, 437–472. [Google Scholar] [CrossRef]
- Kelly, D.L.; Kirby, E.N. Irish native woodlands over limestone. J. Life Sci. (R. Dublin Soc.) 1982, 3, 181–198. [Google Scholar]
- Aalen, F.H.A.; Whelan, K.; Stout, M. (Eds.) Atlas of the Irish Rural Landscape, 1st ed; Cork University Press: Cork, Ireland, 1997. [Google Scholar]
- Aalen, F.H.A.; Whelan, K.; Stout, M. (Eds.) Atlas of the Irish Rural Landscape, 2nd ed.; Cork University Press: Cork, Ireland, 2011. [Google Scholar]
- Ó Coileáin, M. The Archaeology of the Loch a’Duin Valley, Cloghane, Co. Kerry. Master’s Thesis, Department of Archaeology, NUI Galway [University of Galway], Galway, Ireland, 2003; p. 287. [Google Scholar]
- Ó Coileáin, M. The archaeology of the Loch a’Dúin valley. Kerry Mag. 2012, 5, 44–45. [Google Scholar]
- O’Connell, M.; Overland, A. Holocene vegetation and flora dynamics of the west Cork/Kerry region, south-western Ireland. Veget. Hist. Archaeobot. 2025, 34, 1–28. [Google Scholar] [CrossRef]
- Dodson, J.R. The Holocene vegetation of a prehistorically inhabited valley, Dingle peninsula, Co. Kerry. Proc. R. Ir. Acad. 1990, 90B, 151–174. [Google Scholar]
- Dodson, J.R. Fine resolution pollen analysis of vegetation history in the Lough Adoon Valley, Co. Kerry, western Ireland. Rev. Palaeobot. Palynol. 1990, 64, 235–245. [Google Scholar] [CrossRef]
- Barnosky, C.W. A late-glacial and post-glacial pollen record from Dingle Peninsula, County Kerry. Proc. R. Ir. Acad. 1988, 88B, 23–37. [Google Scholar]
- OCarroll, E. Landscape dynamics surrounding An Bhánóg Theas, Lispole, Co. Kerry. J. Ir. Archaeol. 2021, 29, 183–193. [Google Scholar]
- Long, P. First settlers in the Lee valley. In In the Vale of Tralee. The Archaeology of the N22 Tralee Bypass; Long, P., O’Keeffe, P., Bennett, I., Eds.; Wordwell Books: Dublin, Ireland, 2020; pp. 83–100. [Google Scholar]
- Long, P.; O’Keeffe, P.; Bennett, I. (Eds.) In the Vale of Tralee. The Archaeology of the N22 Tralee Bypass; Wordwell Books: Dublin, Ireland, 2020; p. 211. [Google Scholar]
- Hession, J. The Iron Age: Grain, ore and death. In In the Vale of Tralee. The Archaeology of the N22 Tralee Bypass; Long, P., O’Keeffe, P., Bennett, I., Eds.; Wordwell Books: Dublin, Ireland, 2020; pp. 131–144. [Google Scholar]
- Timpany, S. People and their environment over 6,000 years. In In the Vale of Tralee. The Archaeology of the N22 Tralee Bypass; Long, P., O’Keeffe, P., Bennett, I., Eds.; Wordwell Books: Dublin, Ireland, 2020; pp. 69–82. [Google Scholar]
- Hession, J. The Lee valley in early medieval times. In In the Vale of Tralee. The Archaeology of the N22 Tralee Bypass; Long, P., O’Keeffe, P., Bennett, I., Eds.; Wordwell Books: Dublin, Ireland, 2020; pp. 145–160. [Google Scholar]
- O’Flaherty, E.; Baker, L. Creating a modern landscape, 1540–1900. In In the Vale of Tralee. The Archaeology of the N22 Tralee Bypass; Long, P., O’Keeffe, P., Bennett, I., Eds.; Wordwell Books: Dublin, Ireland, 2020; pp. 161–176. [Google Scholar]
- Wolters, S. Pollen Analytical Investigations Towards the Reconstruction of Late Holocene Environmental Change in Kilmore Td., Corca Dhuibhne, Co. Kerry. Master’s Thesis, Department of Botany, NUI Galway [University of Galway], Galway, Ireland, 1996. [Google Scholar]
- Parnell, J.; Curtis, T. Webb’s an Irish Flora, 8th ed.; Cork University Press: Cork, Ireland, 2012; p. 504. [Google Scholar]
- Atherton, I.; Bosanquet, S.; Lawley, M. (Eds.) Mosses and Liverworts of Britain and Ireland. A Field Guide; British Bryological Society: Plymouth, UK, 2010; p. 848. [Google Scholar]
- Waddell, J. The Prehistoric Archaeology of Ireland, 4th ed.; Wordwell: Bray, Ireland, 2022; p. 396. [Google Scholar]
- Mitchell, G.F. Post-Boreal pollen-diagrams from Irish raised-bogs. Proc. R. Ir. Acad. 1956, 57B, 185–251. [Google Scholar]
- Mohr, R. Untersuchungen zur nacheiszeitlichen Vegetations- und Moorentwicklung im nordwestlichen Niedersachsen mit besonderer Berücksichtigung von Myrica gale L. VAG Vechtaer Arb. Geogr. Regionalwiss. 1990, 12, 1–144. [Google Scholar]
- Moore, P.D.; Webb, J.A.; Collinson, M.E. An Illustrated Guide to Pollen Analysis, 2nd ed.; Blackwell Scientific: London, UK, 1991; p. 216. [Google Scholar]
- Fægri, K.; Iversen, J. Textbook of Pollen Analysis, 4th ed.; Fægri, K., Kaland, P.E., Kryzwinski, K., Eds.; Wiley: Chichester, UK, 1989; p. 328. [Google Scholar]
- Beug, H.-J. Leitfaden der Pollenbestimmung für Mitteleuropa und Angrenzende Gebiete. Lieferung 1; Gustav Fischer: Stuttgart, Germany, 1961; p. 63. [Google Scholar]
- Beug, H.-J. Leitfaden der Pollenbestimmung für Mitteleuropa und Angrenzende Gebiete, 2nd ed.; Friedrich Pfeil: München, Germany, 2015; p. 542. [Google Scholar]
- Foss, P.J.; Doyle, G.J. A palynological study of the Irish Ericaceae and Empetrum. Pollen Spores 1988, 30, 151–178. [Google Scholar]
- Grospietsch, T. Wechseltierchen (Rhizopoden), 3rd ed.; Kosmos (Franckh’sche Verlagshandlung): Stuttgart, Germany, 1972; p. 87. [Google Scholar]
- Van Geel, B. A palaeoecological study of Holocene peat bog sections in Germany and the Netherlands. Rev. Palaeobot. Palynol. 1978, 25, 1–120. [Google Scholar] [CrossRef]
- Shumilovskikh, L.S.; Shumilovskikh, E.S.; Schlütz, F.; Van Geel, B. NPP-ID: Non-Pollen Palynomorph Image Database as a research and educational platform. Veget. Hist. Archaeobot. 2022, 31, 323–328, Erratum in Veget. Hist. Archaeobot. 2023, 32, 109. [Google Scholar] [CrossRef]
- Grosse-Brauckmann, G. Über pflanzliche Makrofossilien mitteleuropäischer Torfe. I. Gewebereste krautiger Pflanzen und ihre Merkmale. Telma 1972, 2, 19–55. [Google Scholar]
- Körber-Grohne, U. Bestimmungsschlüssel für subfossile Juncus-Samen und Gramineen-Früchte. Prob. Küstenforsch. 1964, 7, 1–47. [Google Scholar]
- Smith, A.J.E. The Moss Flora of Britain and Ireland, 1st ed.; Cambridge University Press: Cambridge, UK, 1978; p. 706. [Google Scholar]
- Bronk Ramsey, C. Bayesian analysis of radiocarbon dates. Radiocarbon 2009, 51, 337–360. [Google Scholar] [CrossRef]
- Reimer, P.J.; Austin, W.E.N.; Bard, E.; Bayliss, A.; Blackwell, P.G.; Bronk Ramsey, C.; Butzin, M.; Cheng, H.; Edwards, R.L.; Friedrich, M.; et al. The IntCal20 Northern Hemisphere radiocarbon age calibration curve (0–55 cal kBP). Radiocarbon 2020, 62, 725–757. [Google Scholar] [CrossRef]
- Blaauw, M. Methods and code for ‘classical’ age-modelling of radiocarbon sequences. Quat. Geochronol. 2010, 5, 512–518. [Google Scholar] [CrossRef]
- Toner, L. Tephra Investigations of a Peat Monolith from Kilmore Td., Corca Dhuibhne, Co. Kerry. Bachelor’s Thesis, Department of Botany, NUI Galway (University of Galway), Galway, Ireland, 2005. [Google Scholar]
- Chambers, F.M.; Daniell, J.R.G.; Hunt, J.B.; Molloy, K.; O’Connell, M. Tephrostratigraphy of An Loch Mór, Inis Oírr, W. Ireland: Implications for Holocene tephrochronology on the northeast Atlantic region. Holocene 2004, 14, 703–720. [Google Scholar] [CrossRef]
- Plunkett, G.; Pilcher, J.R. Defining the potential source region of volcanic ash in northwest Europe during the Mid- to Late Holocene. Earth-Sci. Rev. 2018, 179, 20–37. [Google Scholar] [CrossRef]
- Plunkett, G.; Sigl, M.; McConnell, J.R.; Pilcher, J.R.; Chellman, N.J. The significance of volcanic ash in Greenland ice cores during the Common Era. Quat. Sci. Rev. 2023, 301, 107936. [Google Scholar] [CrossRef]
- Hall, V.A.; Pilcher, J.R. Late-Quaternary Icelandic tephras in Ireland and Great Britain: Detection, characterization and usefulness. Holocene 2002, 12, 223–230. [Google Scholar]
- Sharma, K.; Self, S.; Blake, S.; Thordarson, T.; Larsen, G. The AD 1362 Öræfajökull eruption, S.E. Iceland: Physical volcanology and volatile release. J. Volcanol. Geotherm. Res. 2008, 178, 719–739. [Google Scholar] [CrossRef]
- Hall, S.C. Ireland: Its Scenery, Character, &c; How and Parsons: London, UK, 1841. [Google Scholar]
- Hall, V.A.; Bunting, L. Tephra-dated pollen studies of Medieval landscapes in the north of Ireland. In Gaelic Ireland c.1250–c.1650. Land, Lordship and Settlement; Duffy, P.J., Edwards, D., FitzPatrick, E., Eds.; Four Courts Press: Dublin, Ireland, 2001; pp. 207–222. [Google Scholar]
- Pilcher, J.R.; Hall, V.A.; McCormac, F.G. An outline tephrochronology for the Holocene of the north of Ireland. J. Quat. Sci. 1996, 11, 485–494. [Google Scholar] [CrossRef]
- Neeson, E. A History of Irish Forestry; Lilliput Press: Dublin, Ireland, 1991; p. 388. [Google Scholar]
- Knightly, J. The evolution of a Kerry demesne, 1730–1830: Kilcoleman Abbey, Milltown. In Kerry. History and Society. Interdisciplinary Essays on the History of an Irish County; Bric, M.J., Nolan, W., Eds.; Geography Publications: Dublin, Ireland, 2020; pp. 277–298. [Google Scholar]
- Smith, C. The Ancient and Present State of the County of Kerry. Containing a Natural, Civil, Ecclesiastical, Historical and Topographical Description Thereof; The Author: Dublin, Ireland, 1774; p. 268. [Google Scholar]
- Watts, W.A. Contemporary accounts of the Killarney woods 1580–1870. Ir. Geogr. 1984, 17, 1–13. [Google Scholar] [CrossRef]
- Peterken, G.F.; Lloyd, P.S. Biological flora of British Isles. Ilex aquifolium L. J. Ecol. 1967, 55, 841–858. [Google Scholar]
- Anon. County Kerry: A Socio-Economic Profile; Kerry County Council: Tralee, Ireland, 2022; p. 162. [Google Scholar]
- Behre, K.-E. The interpretation of anthropogenic indicators in pollen diagrams. Pollen Spores 1981, 23, 225–245. [Google Scholar]
- Sealy, J.R.; Webb, D.A. Arbutus unedo L. [Biological flora of the British Isles]. J. Ecol. 1950, 38, 223–236. [Google Scholar] [CrossRef]
- Mitchell, F.J.G. The vegetational history of the Killarney oakwoods, SW Ireland: Evidence from fine spatial resolution pollen analysis. J. Ecol. 1988, 76, 415–436. [Google Scholar] [CrossRef]
- Mitchell, F.J.G. The biogeographical implications of the distribution and history of the strawberry tree, Arbutus unedo, in Ireland. In Biogeography of Ireland: Past, Present and Future; Costello, M.J., Kelly, K.S., Eds.; Irish Biogeographical Society (Occasional Publication No. 2): Dublin, Ireland, 1993; pp. 35–44. [Google Scholar]
- Uí Chonchubhair, M. Crainn Agus Toir [Trees and Shrubs]; Dingle Publishing: Dingle, Co. Kerry, Ireland, 2024; p. 764. [Google Scholar]
- Kelly, F. The old Irish tree-list. Celtica 1976, 11, 107–124. [Google Scholar]
- Sheehy Skeffington, M.; Scott, N. Were the five rare heathers of the west of Ireland introduced through human activity? An ecological, genetic, biogeographical and historical assessment. Brit. Ir. Bot. 2023, 5, 221–251. [Google Scholar] [CrossRef]
- Ó Cinnéide, S. Logainmneacha Duibhneacha [Dingle placenames]. Feasta 1983, 38, 13–14. [Google Scholar]
- Charman, D.J. Centennial climate variability in the British Isles during the mid–late Holocene. Quat. Sci. Rev. 2010, 29, 1539–1554. [Google Scholar] [CrossRef]
- McCormick, M.; Büntgen, U.; Cane, M.A.; Cook, E.R.; Harper, K.; Huybers, P.; Litt, T.; Manning, S.W.; Mayewski, P.A.; More, A.F.M.; et al. Climate change during and after the Roman Empire: Reconstructing the past from scientific and historical evidence. J. Interdisc. Hist. 2012, 43, 169–220. [Google Scholar] [CrossRef]
- O’Connell, M.; Molloy, K.; Jennings, E. Long-term human impact and environmental change in mid-western Ireland, with particular reference to Céide Fields—An overview. E&G Quat. Sci. J. 2020, 70, 1–32. [Google Scholar]
- Cross, J.R. Unusual stands of birch on bogs. Ir. Nat. J. 1987, 22, 305–310. [Google Scholar]
- Connolly, M. (Ed.) Past Kingdoms. Recent Archaeological Research, Survey and Excavation in County Kerry. In Proceedings of the 2005 Archaeological Lecture Series; Kerry County Council: Tralee, Ireland, 2005; p. 96. [Google Scholar]
- Kelleher, C.T. Phylogeographical studies indicate multiple origins of Ireland’s tree flora. In Origins of Ireland’s Biodiversity; Coughlan, N.E., Sleeman, D.P., Monaghan, N.T., Eds.; Irish Naturalist’s Journal: Belfast, UK, 2024; pp. 17–25. [Google Scholar]
- Yeloff, D.; Van Geel, B. Abandonment of farmland and vegetation succession following the Eurasian plague pandemic of AD 1347-52. J. Biogeog. 2007, 34, 575–582. [Google Scholar] [CrossRef]
- Read, H.; Bengtsson, V. The management of trees in the wood pasture systems of south east England. In Silvicultures. Management and Conservation; Allende Álvarez, F., Gomez-Mediavilla, G., López-Estébanez, N., Eds.; IntechOpen: Rijeka, Croatia, 2019; Ch. 1; 25p. [Google Scholar]
- Rackham, O. Woodlands (New Naturalist, No. 100); Collins (HarperCollins): London, UK, 2006; p. 609. [Google Scholar]
- O’Connell, M.; Molloy, K. Aran Islands, western Ireland: Farming history and environmental change reconstructed from field surveys, historical sources, and pollen analyses. J. N. Atl. 2019, 38, 1–27. [Google Scholar] [CrossRef]
- Zemanek, A.; Zemanek, B.; Harmata, K.; Madeja, J.; Klepacki, P. Selected foreign plants in old Polish botanical literature, customs and art (Acorus calamus, Aesculus hippocastanum, Cannabis sativa, Fagopyrum, Helianthus anuus, Iris). In Plants and Culture: Seeds of the Cultural Heritage of Europe; Morel, J.-P., Mercuri, A.M., Eds.; EDIPUBLIA: Santo Spirito, Bari, Italy, 2009; pp. 179–193. [Google Scholar]
- Feeser, I.; Dörfler, W.; Rösch, M.; Jahns, S.; Wolters, S.; Bittmann, F. (Eds.) Vegetationsgeschichte der Landschaften in Deutschland; Springer: Berlin/Heidelberg, Germany, 2025; p. 670. [Google Scholar]
- O’Connell, M. Pollenanalytische Untersuchungen zur Vegetations- und Siedlungsgeschichte aus dem Lengener Moor, Friesland (Niedersachsen). Prob. Küstenforsch. 1986, 16, 171–193. [Google Scholar]
- Wolters, S.; Bittmann, F.; Dörfler, W.; Behre, K.-E. Küstennahe Geestgebiete. In Vegetationsgeschichte der Landschaften in Deutschland; Feeser, I., Dörfler, W., Rösch, M., Jahns, S., Wolters, S., Bittmann, F., Eds.; Springer: Berlin/Heidelberg, Germany, 2025; pp. 477–489. [Google Scholar]
- Behre, K.-E.; Bittmann, F. Moorbrand- und andere Moorkulturen. In Vegetationsgeschichte der Landschaften in Deutschland; Feeser, I., Dörfler, W., Rösch, M., Jahns, S., Wolters, S., Bittmann, F., Eds.; Springer: Berlin/Heidelberg, Germany, 2025; pp. 155–157. [Google Scholar]
- Greig, J.R.A. The British Isles. In Progress in Old World Palaeoethnobotany; van Zeist, W., Wasylikowa, K., Behre, K.-E., Eds.; Balkema: Rotterdam, The Netherlands, 1991; pp. 299–333. [Google Scholar]
- Dark, P. The Environment of Britain in the First Millennium AD; Duckworth: London, UK, 2000; p. 211. [Google Scholar]
- OED. buckwheat, n. Oxford English Dictionary 2025. Available online: https://www.oed.com/dictionary/buckwheat_n?tl=true (accessed on 15 June 2025).
- Kelly, F. Early Irish Farming (Early Irish Law Series, Vol. IV); Dublin Institute of Advanced Studies (School of Celtic Studies): Dublin, Ireland, 1997; p. 751. [Google Scholar]
- Lucas, A.T. Irish food before the potato. Gwerin 1960, 3, 8–43. [Google Scholar] [CrossRef]
- Mac Con Iomaire, M.; Cashman, D. (Eds.) Irish Food History. A Companion; Royal Irish Academy: Dublin, Ireland, 2024; p. 800. [Google Scholar]
- Britten, J.; Holland, R. A Dictionary of English Plant-Names; Trübner & Co. (for the English Dialect Society): London, UK, 1886. [Google Scholar]
- Smith, A. (Ed.) A Brief Description of Ireland: 1590 [Reprint of “A Brife Description of Ireland: Made in This Yeere 1589 by Robert Payne”, Printed by Thomas Dawson, London, 1590]; Irish Archaeological Society: Dublin, Ireland, 1841. [Google Scholar]
- McNeill, C. (Ed.) Rawlinson Manuscripts (Class A). Analect. Hib. 1930, 1, 12–117. [Google Scholar]
- Bog Commissioners. The Fourth Report of the Commissioners Appointed to Inquire into Nature and Extent of the Several Bogs in Ireland and the Practicability of Draining and Cultivating Them; House of Commons: London, UK, 1814; pp. 1–17 (report), 19–131 (appendices) and I–XVIII (plates). [Google Scholar]
- Mackay, J.T. Flora Hibernica; Curry: Dublin, Ireland, 1836. [Google Scholar]
- Mitchell, F. The Shell Guide to Reading the Irish Landscape, 2nd ed.; Country House: Dublin, Ireland, 1986; p. 228. [Google Scholar]
- von Pückler-Muskau, H. Briefe Eines Verstorbenen. Ein Fragmentarisches Tagebuch aus England, Wales, Irland, und Frankreich, Geschrieben in den Jahren 1828 und 1829, 1st ed.; Franckh: München, Germany, 1830; Volume 1, p. 324. [Google Scholar]
- Parshall, L.B. Letters of a Dead Man [by] Prince Hermann von Pückler-Muskau; Dumbarton Oaks Research Library and Collection: Washington, DC, USA, 2016; p. 753. [Google Scholar]
- Bourke, E. “Poor Green Erin” German Travel Writers’ Narratives on Ireland from Before the 1798 Rising to After the Great Famine, 2nd ed.; Peter Lang (Internationaler Verlag der Wissenschaften): Frankfurt am Main, Germany, 2013; p. 773. [Google Scholar]
- Blume, H. Some geographical aspects of the Palatine settlement in Ireland. Ir. Geogr. 1952, 2, 172–179. [Google Scholar] [CrossRef]
- Feehan, J. Farming in Ireland. History, Heritage and Environment; UCD, Faculty of Agriculture: Dublin, Ireland, 2003; p. 606. [Google Scholar]
- Young, A. A Tour in Ireland: With General Observations on the Present State of That Kingdom. H. Goldney: Dublin, Ireland, 1780; Volume I and II. [Google Scholar]
- Dörfler, W. Die Geschichte des Hanfanbaus in Mitteleuropa aufgrund palynologischer Untersuchungen und von Grosrestnachweisen. Prähist. Z. 1990, 65, 218–244. [Google Scholar] [CrossRef]
- Gibson, K. Hemp in the British Isles. J. Ind. Hemp 2006, 11, 57–67. [Google Scholar] [CrossRef]
- Overland, A.; O’Connell, M. Fine-spatial paleoecological investigations towards reconstructing late Holocene environmental change, landscape evolution and farming activity in Barrees, Beara Peninsula, southwestern Ireland. J. N. Atl. 2008, 1, 37–73. [Google Scholar] [CrossRef]
- de Klerk, P.; Couwenberg, J.; Joosten, H. Pollen and macrofossils attributable to Fagopyrum in western Eurasia prior to the Late Medieval: An intercontinental mystery. Palaeogeogr. Palaeoclimatol. Palaeoecol. 2015, 440, 1–21. [Google Scholar] [CrossRef]
- Cross, J.R. The establishment of Rhododendron ponticum in the Killarney oakwoods, S.W. Ireland. J. Ecol. 1981, 69, 807–824. [Google Scholar] [CrossRef]
- Doyle, G.J. Phytosociology of Atlantic bog complexes in north-west Mayo. In Ecology and Conservation of Irish Peatlands; Doyle, G.J., Ed.; Royal Irish Academy: Dublin, Ireland, 1990; pp. 75–90. [Google Scholar]
- Cross, J.R. The potential natural vegetation of Ireland. Biol. Environ. (Proc. R. Ir. Acad. Ser. B) 2006, 106B, 65–116. [Google Scholar] [CrossRef]
- O’Connell, M.; Jennings, E.; Molloy, K. Holocene vegetation dynamics, landscape change and human impact in western Ireland as revealed by multidisciplinary, palaeoecological investigations of peat deposits and bog-pine in lowland Connemara. Geographies 2021, 1, 251–291. [Google Scholar] [CrossRef]
- Coyne, W.P. (Ed.) Ireland. Industrial and Agricultural; Browne and Nolan: Dublin, Ireland, 1902; p. 532. [Google Scholar]
- Pilz, A. Narratives of arboreal landscapes. In A History of Irish Literature and the Environment; Sen, M., Ed.; Cambridge University Press: Cambridge, UK, 2022; pp. 97–114. [Google Scholar]
- Cole, E.E.; Mitchell, F.J.G. Human impact on the Irish landscape during the late Holocene inferred from palynological studies at three peatland sites. Holocene 2003, 13, 507–515. [Google Scholar] [CrossRef]
- Everett, N. The Woodlands of Ireland. A History, 700–1800; Four Courts Press: Dublin, Ireland, 2014. [Google Scholar]
- Hall, V.A. Vegetation history of mid- to western Ireland in the 2nd millennium A.D.; fresh evidence from tephra-dated palynological investigations. Veget. Hist. Archaeobot. 2003, 12, 7–17. [Google Scholar] [CrossRef]
- Ghilardi, B.; O’Connell, M. Early Holocene vegetation and climate dynamics with particular reference to the 8.2 ka event: Pollen and macrofossil evidence from a small lake in western Ireland. Veget. Hist. Archaeobot. 2013, 22, 99–114. [Google Scholar] [CrossRef]
- Plunkett, G.; Brown, D.M.; Swindles, G.T. Siccitas magna ultra modum: Examining the occurrence and societal impact of droughts in prehistoric Ireland. Proc. R. Ir. Acad. 2020, 120C, 83–104. [Google Scholar] [CrossRef]
- Bunting, M.J.; Gaillard, M.J.; Sugita, S.; Middleton, R.; Brostrom, A. Vegetation structure and pollen source area. Holocene 2004, 14, 651–660. [Google Scholar] [CrossRef]
- Kearney, K. Vegetation impacts and early Neolithic monumentality: A palaeoenvironmental case study from south-west Ireland. J. Archaeol. Sci. Rep. 2019, 27, 101940. [Google Scholar] [CrossRef]
- Woodman, P.C. Ireland’s First Settlers. Time and the Mesolithic; Oxbow Books: Oxford, UK, 2015; p. 366. [Google Scholar]
- Durell, P.; Kelly, C. (Eds.) The Grand Tour of Kerry; Cailleach Books: Allihies, Co. Cork, Ireland, 2001; p. 230. [Google Scholar]
- Chart, D.A. Two centuries of Irish agriculture. A statistical retrospect, 1672–1905. J. Stat. Soc. Inq. Soc. Irel. 1908, 12, 162–174. [Google Scholar]
- CSO. Farming Since the Famine. Irish Farm Statistics 1847–1996; Central Statistics Office: Dublin, Ireland, 1997; p. 43.
- de Bromhead, A.; Fernihough, A.; Ó Gráda, C. 175 years of mismeasuring Ireland?: Some traps set by historical data. J. Stat. Soc. Inq. Soc. Irel. 2023, 51, 128–155. [Google Scholar]
- Foley, K. The Famine in the Dingle Peninsula. In Atlas of the Great Irish Famine; Crowley, J., Smyth, W., Murphy, M., Crowley, J., Smyth, W., Murphy, M., Eds.; Cork University Press: Cork, Ireland, 2012; pp. 398–405. [Google Scholar]
- Mitchell, F.J.G.; Cooney, T. Vegetation history in the Killarney valley. In Ross Island. Mining, Metal and Society in Early Ireland (Bronze Age Studies 6); O’Brien, W., Ed.; Department of Archaeology, NUI, Galway: Galway, Ireland, 2004; pp. 481–493. [Google Scholar]
- Clark, R.L. Point count estimation of charcoal in pollen preparations and thin sections of sediments. Pollen Spores 1982, 24, 523–535. [Google Scholar]
- Morbelli, M.A.; Piñeiro, M.R.; Giudice, G.E. Spore morphology and wall ultrastructure of Hymenophyllaceae Link (Pteridophyta) from north-west Argentina. Grana 2010, 49, 37–46. [Google Scholar] [CrossRef]
- Page, C.N. The Ferns of Britain and Ireland, 2nd ed.; Cambridge University Press: Cambridge, UK, 1997; p. 540. [Google Scholar]

Disclaimer/Publisher’s Note: The statements, opinions and data contained in all publications are solely those of the individual author(s) and contributor(s) and not of MDPI and/or the editor(s). MDPI and/or the editor(s) disclaim responsibility for any injury to people or property resulting from any ideas, methods, instructions or products referred to in the content. |
© 2025 by the authors. Licensee MDPI, Basel, Switzerland. This article is an open access article distributed under the terms and conditions of the Creative Commons Attribution (CC BY) license (https://creativecommons.org/licenses/by/4.0/).
Share and Cite
O’Connell, M.; Wolters, S. Holocene Flora, Vegetation and Land-Use Changes on Dingle Peninsula, Ireland, as Reflected in Pollen Analytical, Archaeological and Historical Records. Diversity 2025, 17, 456. https://doi.org/10.3390/d17070456
O’Connell M, Wolters S. Holocene Flora, Vegetation and Land-Use Changes on Dingle Peninsula, Ireland, as Reflected in Pollen Analytical, Archaeological and Historical Records. Diversity. 2025; 17(7):456. https://doi.org/10.3390/d17070456
Chicago/Turabian StyleO’Connell, Michael, and Steffen Wolters. 2025. "Holocene Flora, Vegetation and Land-Use Changes on Dingle Peninsula, Ireland, as Reflected in Pollen Analytical, Archaeological and Historical Records" Diversity 17, no. 7: 456. https://doi.org/10.3390/d17070456
APA StyleO’Connell, M., & Wolters, S. (2025). Holocene Flora, Vegetation and Land-Use Changes on Dingle Peninsula, Ireland, as Reflected in Pollen Analytical, Archaeological and Historical Records. Diversity, 17(7), 456. https://doi.org/10.3390/d17070456

