Microbial Diversity in Mining–Affected Forest Ecosystems: Exploring the Roles of Seasonality and Environmental Factors in Qinyuan County, Shanxi Province
Abstract
1. Introduction
2. Materials and Methods
2.1. Site Description
2.2. Sample Collection
2.3. Soil Physicochemical Analyses and High–Throughput Sequencing
2.4. Statistical Analysis
3. Results
3.1. Sequencing
3.2. Microbial Alpha–Diversity
3.3. Microbial Community Structure
3.3.1. Microbial Community Composition at Phylum Level
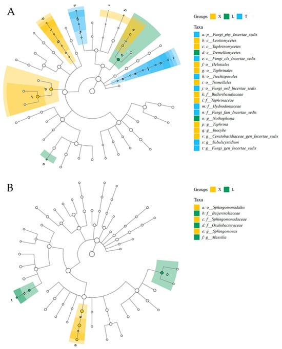
3.3.2. LEfSe Analysis
3.4. Microbial Beta–Diversity
3.5. Environmental Determinants of Microbial Community Structures
3.5.1. Soil Properties
3.5.2. Relationship Between Microbial Community Structure and Soil Properties
4. Discussion
4.1. Differences in Microbial Diversity in Different Groups
4.2. Differences in Microbial Community Composition in Different Groups
4.3. Drivers of Microbial Diversity Across Different Groups
5. Conclusions
Supplementary Materials
Author Contributions
Funding
Institutional Review Board Statement
Data Availability Statement
Acknowledgments
Conflicts of Interest
References
- Ouyang, S.Y.; Huang, Y.L.; Gao, H.D.; Guo, Y.C.; Wu, L.W.; Li, J.M. Study on the distribution characteristics and ecological risk of heavy metal elements in coal gangue taken from 25 mining areas of China. Environ. Sci. Pollut. Res. 2022, 29, 48285–48300. [Google Scholar] [CrossRef] [PubMed]
- Xing, J.; Gao, L.F.; He, L. Species distribution and concentration pollution of soil heavy metals in coal mine reclamation areas. Front. Environ. Sci. 2022, 10, 925074. [Google Scholar] [CrossRef]
- Li, J. Development strategies of China’s coal industry in the context of global industrial Chain restructuring. Bus. Obs. 2024, 10, 25–29. [Google Scholar]
- Zhang, L.J.; Ponomarenko, T. Directions for sustainable development of China’s coal industry in the post–epidemic era. Sustainability 2023, 15, 6518. [Google Scholar] [CrossRef]
- China National Coal Association. Analysis of Raw Coal Production in Various Provinces and Regions in China in 2023: Henan Returns to Top Growth in Billion Tons in Xinjiang. Available online: https://www.coalchina.org.cn/index.php?m=content&c=index&a=show&catid=10&id=151796 (accessed on 17 January 2025).
- Ministry of Natural Resources. China Mineral Resources 2024. Available online: https://www.mnr.gov.cn/sj/sjfw/kc_19263/zgkczybg/202410/t20241022_2871217.html (accessed on 17 January 2025).
- Zhang, X.T.; Cheng, H.Y.; Wang, T.; Li, N. Analysis and evaluation of soil microbial diversity around mining area in Suzhou of Anhui Province. Yinshan Acad. J. 2017, 31, 38–42. [Google Scholar]
- Zhang, G.S. Monitoring and Assessment of Vegetation Damage and Soil Heavy Metal Pollution in Open Coalmine Area. Ph.D. Thesis, Henan Polytechnic University, Jiaozuo, China, 2023. [Google Scholar]
- Ma, J.; Hua, Z.Y.; Cheng, Y.J.; Zhu, Y.F.; Yang, Y.J.; Cheng, F. Impacts of vegetation restoration type on abundant and rare microflora in reclaimed soil of open–pit mining area. Coal Sci. Technol. 2024, 52, 363–377. [Google Scholar]
- Song, S.J.; Zhang, Y.L.; Wang, S.M.; Du, L.; Liu, M.N. Influence of mining ground fissures on soil microorganism and enzyme activities in Northern Shaanxi coal mining area. J. China Coal Soc. 2021, 46, 1630–1640. [Google Scholar]
- Singh, B.K.; Quince, C.; Macdonald, C.A.; Khachane, A.; Thomas, N.; Al–Soud, W.A.; Sørensen, S.J.; He, Z.L.; White, D.; Sinclair, A.; et al. Loss of microbial diversity in soils is coincident with reductions in some specialized functions. Environ. Microbiol. 2014, 16, 2408–2420. [Google Scholar] [CrossRef]
- Chen, J.H. Effect of mine wastelands vegetation on soil properties. Met. Mine 2016, 45, 147–150. [Google Scholar]
- Yang, C.M.; Niu, J.H.; Wang, D.S.; Fan, B.B. Effect of sludge treated by different methods on soil microorganisms in abandoned mining areas. China Water Wastewater 2019, 35, 114–119. [Google Scholar]
- Ma, D.; Zhang, J.X.; Duan, H.Y.; Huang, Y.L.; Li, M.; Sun, Q.; Zhou, N. Reutilization of gangue wastes in underground backfilling mining: Overburden aquifer protection. Chemosphere 2021, 264, 128400. [Google Scholar] [CrossRef] [PubMed]
- Bridge, G. Contested terrain: Mining and the environment. Annu. Rev. Environ. Resour. 2004, 29, 205–259. [Google Scholar] [CrossRef]
- Li, Y.T.; Rouland, C.; Benedetti, M.; Li, F.B.; Pando, A.; Lavelle, P.; Dai, J. Microbial biomass, enzyme and mineralization activity in relation to soil organic C, N and P turnover influenced by acid metal stress. Soil Biol. Biochem. 2009, 41, 969–977. [Google Scholar] [CrossRef]
- Wang, Y.P.; Shi, J.Y.; Wang, H.; Lin, Q.; Chen, X.C.; Chen, Y.X. The influence of soil heavy metals pollution on soil microbial biomass, enzyme activity, and community composition near a copper smelter. Ecotoxicol. Environ. Saf. 2007, 67, 75–81. [Google Scholar] [CrossRef]
- Bettahar, M.; Ducreux, J.; Schäfer, G.; van Dorpe, F. Surfactant enhanced in situ remediation of LNAPL contaminated aquifers: Large scale studies on a controlled experimental site. Transp. Porous Media 1999, 37, 255–276. [Google Scholar] [CrossRef]
- Zhao, B.W.; Zhang, J.S.; Fang, H.L. Research progress on plant–microorganism combined remediation of petroleum contaminated soil. China Resour. Compr. Util. 2024, 42, 118–120. [Google Scholar]
- Li, S. Review of combined plant–microbe remediation technologies for soil heavy metals. Agric. Technol. 2016, 36, 31–62. [Google Scholar]
- Huang, J.W.; Chuang, S.C.; Chen, K.; Ling, W.T.; Tang, X.Y.; Jiang, J.D. Progress on plant–microorganism combined remediation of organic pollutants. J. Zhejiang Univ. 2017, 43, 757–765. [Google Scholar]
- Wang, R.H. The Characteristic of Phyllosphere and Rhizosphere Microbial Community of Bohtriochloa ischaemum in Copper Tailings Area. Master’s Thesis, Shanxi University, Taiyuan, China, 2020. [Google Scholar]
- Jia, T.; Yao, Y.S.; Wang, R.H. Characteristics of phyllosphere and rhizosphere bacterial communities in Bothriochloa ischaemum in copper tailings. Environ. Sci. 2020, 41, 5628–5635. [Google Scholar]
- Chai, Y.Y. Effect of DBP on the Community Structure of Phyllosphere; Rhizosphere Microorganisms and Endophytes of Vegetables. Master’s Thesis, Qingdao University of Science and Technology, Qingdao, China, 2018. [Google Scholar]
- Shen, J.B.; Bai, Y.; Wei, Z.; Chu, C.C.; Yuan, L.X.; Zhang, L.; Cui, Z.L.; Cong, W.F.; Zhang, F.S. Rhizobiont: An Interdisciplinary Innovation and Perspective for Harmonizing Resources, Environment, and Food Security. Acta Pedol. Sin. 2021, 58, 805–813. [Google Scholar]
- Simonin, M.; Dasilva, C.; Terzi, V.; Ngonkeu, E.L.M.; Diouf, D.; Kane, A.; Béna, G.; Moulin, L. Influence of plant genotype and soil on the wheat rhizosphere microbiome: Evidences for a core microbiome across eight African and European soils. FEMS Microbiol. Ecol. 2020, 96, fiaa067. [Google Scholar] [CrossRef] [PubMed]
- Zou, C.L.; Wu, F.Z.; Zheng, Y. Advances in the study of the effects of high CO2 concentrations on plants. J. Northeast Agric. Univ. 2008, 39, 134–139. [Google Scholar]
- Zhou, X.H.; Wang, Y.; Fan, X.J.; Gao, H.H.; Qin, D.Y.; Zhuang, Q.Y.; Yu, Y. Effects of high temperature on rhizosphere microbial diversity of chives. Shandong Agric. Sci. 2019, 51, 81–86. [Google Scholar]
- Xu, H.Z.; Xue, Y.H.; Ding, H.F.; Qi, H.R.; Li, T.H.; Mao, W.J.; Cheng, F.S. Microbial community structure and diversity of peach rhizosphere soil in different regions. China Fruit Veg. 2024, 44, 72–79. [Google Scholar]
- Xiao, X.; Chen, W.M.; Zong, L.; Yang, J.; Jiao, S.; Lin, Y.B.; Wang, E.T.; Wei, G.H. Two cultivated legume plants reveal the enrichment process of the microbiome in the rhizocompartments. Mol. Ecol. 2017, 26, 1641–1651. [Google Scholar] [CrossRef] [PubMed]
- Lu, Y.H.; Zhang, F.S. The Advances in Rhizosphere Microbiology. Soils 2006, 38, 3–11. [Google Scholar]
- Chaparro, J.M.; Badri, D.V.; Vivanco, J.M. Rhizosphere microbiome assemblage is affected by plant development. ISME J. 2014, 8, 790–803. [Google Scholar] [CrossRef]
- Fan, Z.Q.; Zheng, L.X.; Feng, J.H.; Zhou, J.X.; Wang, S.; Chen, F. Research progress on influencing factors of rhizosphere microbial assembly. Ind. Microbiol. 2024, 54, 7–9. [Google Scholar]
- Han, X.X. Study of Effect of Fly Ash from Pangzhuang Mining Area on Wheat Seedling and Its Microenvironment. Master’s Thesis, China University of Mining and Technology, Xuzhou, China, 2019. [Google Scholar]
- Zhou, Q.; Wang, X.T.; Wang, J.Y.; Tian, Y.Q. Research progress on microbial remediation technology for soil polluted by heavy metals. Mod. Agric. Sci. Technol. 2024, 13, 95–98+122. [Google Scholar]
- Nowak, D.J.; Dwyer, J.F. Urban and Community Forestry in the Northeast, 2nd ed.; Springer: Dordrecht, The Netherlands, 2007; pp. 25–46. [Google Scholar]
- Rahman, Z. An overview on heavy metal resistant microorganisms for simultaneous treatment of multiple chemical pollutants at co–contaminated sites; and their multipurpose application. J. Hazard. Mater. 2020, 396, 122682. [Google Scholar] [CrossRef]
- Xu, A.L.; Song, Q.; Jiang, M.; Song, Z.W. Study on the leafsurface morphology and microbial community structure of three plants on the trunk road of Qingdao. J. Qingdao Univ. Technol. 2023, 44, 65–73. [Google Scholar]
- Zhou, Z.D.; Xu, J.H. Comparison of microbial community structure and heavy metal pollution in different plant phyllospheres along the highway. Jiangsu Agric. Sci. 2021, 49, 215–221. [Google Scholar]
- Leveau, J.H. A brief from the leaf: Latest research to inform our understanding of the phyllosphere microbiome. Curr. Opin. Microbiol. 2019, 49, 41–49. [Google Scholar] [CrossRef] [PubMed]
- Schlechter, R.O.; Miebach, M.; Remus–Emsermann, M.N. Driving factors of epiphytic bacterial communities: A review. J. Adv. Res. 2019, 19, 57–65. [Google Scholar] [CrossRef]
- Espenshade, J.; Thijs, S.; Gawronski, S.; Bové, H.; Weyens, N.; Vangronsveld, J. Influence of urbanization on epiphytic bacterial communities of the platanus× hispanica tree leaves in a biennial study. Front. Microbiol. 2019, 10, 675. [Google Scholar] [CrossRef] [PubMed]
- Li, M.; Liu, M.; Li, Z.P.; Jiang, C.Y.; Wu, M. Soil N transformation and microbial community structure as affected by adding biochar to a paddy soil of subtropical China. J. Integr. Agric. 2016, 15, 209–219. [Google Scholar] [CrossRef]
- Zhao, Q.Y.; Zhang, Z.M.; Tan, Z.; Li, W.J.; Pan, L.B.; Guan, X.; Li, J.H. Characteristics of pollution and microbial community sructure in the Antimony mining area of Longnan; Gansu Province. Environ. Sci. 2024, 45, 4266–4278. [Google Scholar]
- Zhao, T.; Yan, H.; Jiang, Y.L.; Huang, Y.M.; An, S.S. Effects of vegetation types on soil microbial biomass C; N; P on the Loess Hilly Area. Acta Ecol. Sin. 2013, 33, 5615–5622. [Google Scholar] [CrossRef]
- Wang, J.Y.; Zhang, X.Y.; Wen, X.F.; Wang, S.Q.; Wang, H.M. The effect of nitrogen deposition on forest soil organic matter and litter decompostion and the microbial mechanism. Acta Ecol. Sin. 2013, 33, 1337–1346. [Google Scholar] [CrossRef]
- Zhang, X.L.; Ma, M.; Wu, Z.Z.; Zhang, Z.Z.; Gao, R.; Shi, L.Y. Effects of Helianthus annuus varieties on rhizosphere soil enzyme activities and microbial community functional diversity of saline–alkali land in Xinjiang. Acta Ecol. Sin. 2017, 37, 1659–1666. [Google Scholar]
- Zheng, C.; Li, Y.; Wang, X.; Wang, L.; Duan, Y.; Chen, Y.; Lu, J. Desertification indirectly affects soil fauna by reducing complexity of soil habitats and diversity of energy sources. Sci. Total Environ. 2024, 954, 176509. [Google Scholar] [CrossRef] [PubMed]
- Xie, Y.; Fan, J.B.; Zhu, W.X.; Amombo, E.; Lou, Y.H.; Chen, L.; Fu, J.M. Effect of heavy metals pollution on soil microbial diversity and bermudagrass genetic variation. Front. Plant Sci. 2016, 7, 755. [Google Scholar] [CrossRef] [PubMed]
- Jamsranjav, C.; Fernández–Giménez, M.E.; Reid, R.S.; Adya, B. Opportunities to integrate herders’ indicators into formal rangeland monitoring: An example from Mongolia. Ecol. Appl. 2019, 29, e01899. [Google Scholar] [CrossRef]
- Wenxin, C.H. The Community Structure and Functional Diversity of Soil Microbes in the Rhizosphere of Three Plants from Fengfeng Mining Area. Master’s Thesis, Hebei University, Baoding, China, 2019. [Google Scholar]
- County Situation Overview. Available online: https://www.qinyuan.gov.cn/zjqy/xqgk/ (accessed on 17 January 2025).
- Natural Environment. Available online: https://www.qinyuan.gov.cn/zjqy/xqgk/zrhj/ (accessed on 17 January 2025).
- Li, Y.L. Discussion on the formation and prevention measures of geological disasters in Qinyuan County mining enterprises. Mod. Chem. Res. 2022, 22, 7–9. [Google Scholar]
- Cheng, J.Y. Research on Ecological Restoration Strategies of Mining Areas in Changzhi Area Based on Ecological Network. Master’s Thesis, China University of Geosciences, Beijing, China, 2021. [Google Scholar]
- Qiao, S.S.; Zhou, Y.N.; Liu, J.X.; Jing, J.H.; Jia, T.; Li, C.; Yang, X.; Chai, B.F. Characteristics of Soil Bacterial Community Structure in Coniferous Forests of Guandi Mountains, Shanxi Province. Sci. Silvae Sin. 2017, 53, 89–99. [Google Scholar]
- Page, A.L.; Miller, R.H.; Keeney, D.R. Methods of Soil Analysis, Part 2. Chemical and Microbiological Properties, 2nd ed.; Black, C.A., Ed.; American Society of Agronomy: Madison, WI, USA, 1965; pp. 539–579 & 891–901. [Google Scholar]
- Carrillo–Gonzalez, R.; Gonzalez–Chavez, M.C.A.; Aitkenhead–Peterson, J.A.; Hons, F.M.; Loeppert, R.H. Extractable DOC and DON from a dry–land long–term rotation and cropping system in Texas, USA. Geoderma 2013, 197, 79–86. [Google Scholar] [CrossRef]
- Bao, S.D. Agricultural Chemical Analysis of Soil, 3rd ed.; China Agriculture Press: Beijing, China, 2016. [Google Scholar]
- Shao, Z.; Zhang, F.; Chen, J.; Zhang, B.L. Soil moisture changes for different land use types in Loess Plateau gully and hilly region of central Gansu. J. Arid Land. 2017, 31, 129–135. [Google Scholar]
- Yang, N.; Li, X.X.; Liu, D.; Zhang, Y.; Chen, Y.H.; Wang, B.; Hua, J.N.; Zhang, J.B.; Peng, S.L.; Ge, Z.W.; et al. Diversity patterns and drivers of soil bacterial and fungal communities along elevational gradients in the southern Himalayas, China. Appl. Soil Ecol. 2022, 178, 104563. [Google Scholar] [CrossRef]
- Avidano, L.; Gamalero, E.; Cossa, G.P.; Carraro, E. Characterization of soil health in an Italian polluted site by using microorganisms as bioindicators. Appl. Soil Ecol. 2005, 3, 21–33. [Google Scholar] [CrossRef]
- Bao, G.S.; Suetsugu, K.; Wang, H.S.; Yao, X.; Liu, L.; Ou, J.; Li, C.J. Effects of the hemiparasitic plant Pedicularis kansuensis on plant community structure in a degraded grassland. Ecol. Res. 2015, 30, 507–515. [Google Scholar] [CrossRef]
- Whipps, J.M.; Hand, P.; Pink, D.; Bending, G.D. Phyllosphere microbiology with special reference to diversity and plant genotype. J. Appl. Microbiol. 2008, 105, 1744–1755. [Google Scholar] [CrossRef] [PubMed]
- Darlison, J.; Mogren, L.; Rosberg, A.K.; Grudén, M.; Minet, A.; Liné, C.; Mieli, M.; Bengtsson, T.; Håkansson, Å.; Uhlig, E.; et al. Leaf mineral content govern microbial community structure in the phyllosphere of spinach (Spinacia oleracea) and rocket (Diplotaxis tenuifolia). Sci. Total Environ. 2019, 675, 501–512. [Google Scholar] [CrossRef]
- Cui, Y.J.; Wu, F. Diversity and community structure of epiphytic fungi in the phyllosphere of Rosa chinensis in Beijing, northern China. Mycosystema 2024, 43, 4–21. [Google Scholar]
- Zhang, J.W.; Ge, Z.H.; Ma, Z.H.; Huang, D.Y.; Zhang, J.B. Seasonal changes driving shifts of aquatic rhizosphere microbial community structure and the functional properties. J. Environ. Manag. 2022, 322, 116124. [Google Scholar] [CrossRef]
- Deng, L.; Zheng, Y.; Sun, X.G. Seasonal characteristics of phyllosphere microbial diversity of Pinus massoniana. J. West China For. Sci. 2023, 52, 118–127. [Google Scholar]
- Bao, L.J.; Cai, W.Y.; Cao, J.X.; Zhang, X.F.; Liu, J.H.; Chen, H.; Wei, Y.S.; Zhuang, X.L.; Zhuang, G.Q.; Bai, Z.H.; et al. Microbial community overlap between the phyllosphere and rhizosphere of three plants from Yongxing Island; South China Sea. Microbiologyopen 2020, 9, e1048. [Google Scholar] [CrossRef]
- Zhao, Y.; Xi, R.; Fu, Q.L.; Zhu, J.; Hu, H.Q. Component characteristics of amino acids and organic acids in root exudates from transgenic Bt cotton at different growth stage. Hubei Agric. Sci. 2018, 57, 26–30. [Google Scholar]
- Ye, X.F.; Zhang, Y.J.; Lu, X.M.; Wei, Y.W.; Li, Y.Y.; Liu, G.S. Research progress on the relationship between soil microorganisms and soil nutrition. Chin. J. Soil Sci. 2010, 41, 237–241. [Google Scholar]
- Xing, L.; Yang, J.L.; Jia, Y.H.; Hu, X.; Liu, Y.; Xu, H.; Yin, H.Q.; Li, J.; Yi, Z.X. Effects of ecological environment and host genotype on the phyllosphere bacterial communities of cigar tobacco (Nicotiana tabacum L). Ecol. Evol. 2021, 11, 10892–10903. [Google Scholar] [CrossRef] [PubMed]
- Wang, X.; Yang, T.; Mao, Z.K.; Lin, F.; Ye, J.; Fang, S.; Dai, G.H.; Hu, J.R.; Hao, Z.Q.; Wang, X.G. Community structure of phyllosphere fungi associated with dominant tree species in a broad–leaved Korean pine forests of Changbai Mountain; Northeast China. Chin. J. Appl. Ecol. 2022, 33, 2405–2412. [Google Scholar]
- Zhang, X.P.; Li, Q.L.; Zhong, Z.K.; Huang, Z.Y.; Bian, F.Y.; Yang, C.B.; Wen, X. Changes in soil organic carbon fractions and fungal communities; subsequent to different management practices in Moso bamboo plantations. J. Fungi 2022, 8, 640. [Google Scholar] [CrossRef] [PubMed]
- Chen, H.J.; Mo, Y.F.; Feng, H.M.; Wang, J.Y.; Zeng, F.P.; Song, T.Q.; Peng, W.X.; Du, H.; Wang, F. Soil fungal community structure and influencing factors of different forest types in karst peak–cluster depression. Res. Agric. Mod. 2021, 42, 1146–1157. [Google Scholar]
- Corsaro, D.; Walochnik, J.; Venditti, D.; Hauröder, B.; Michel, R. Solving an old enigma: Morellospora saccamoebae gen. nov.; sp. nov. (Rozellomycota); a Sphaerita–like parasite of free–living amoebae. Parasitol. Res. 2020, 119, 925–934. [Google Scholar] [CrossRef]
- Lin, Z.P.; Zhou, Y.Q.; Zhang, J.J.; Wang, Z.; Liu, Y.X.; Ding, J.; Chang, Y.Q. The structure and functional characteristics of bacterial community in sediments of diseased area of Apostichopus japonicus culture pond. Chin. J. Ecol. 2023, 42, 1936–1943. [Google Scholar]
- Xie, B. The Effect of Copper and Zinc Ions on Activated Sludgemicrobes and Its Analysis with Molecular Biological Technique. Ph.D. Thesis, Donghua University, Shanghai, China, 2002. [Google Scholar]
- Elbendary, A.A.; Hessain, A.M.; El–Hariri, M.D.; Seida, A.A.; Moussa, I.M.; Mubarak, A.S.; Kabli, S.A.; Hemeg, H.A.; Jakee, J.K.E. Isolation of antimicrobial producing Actinobacteria from soil samples. Saudi J. Biol. Sci. 2018, 25, 44–46. [Google Scholar] [CrossRef]
- Wang, R.B.; Wang, Z.M.; Wang, H.Y.; Yu, J.L. Landward distribution and association of the soil stable organic carbon fractions and dominant bacterial phyla. Environ. Microb. Ecol. 2022, 62, 2389–2402. [Google Scholar]
- Wang, Y.; Liu, Z.Y.; Hao, X.Y.; Wang, Z.Q.; Wang, Z.; Liu, S.S.; Tao, C.Y.; Wang, D.S.; Wang, B.; Shen, Z.Z.; et al. Biodiversity of the beneficial soil–borne fungi steered by Trichoderma–amended biofertilizers stimulates plant production. npj Biofilms Microbiomes 2023, 9, 46. [Google Scholar] [CrossRef] [PubMed]
- Wu, L.; Ning, D.L.; Zhang, B.; Li, Y.; Zhang, P.; Shan, X.Y.; Zhang, Q.T.; Brown, M.R.; Li, Z.X.; Van Nostrand, J.D.; et al. Global diversity and biogeography of bacterial communities in wastewater treatment plants. Nat. Microbiol. 2019, 4, 1183–1195. [Google Scholar] [CrossRef]
- Zhou, Y.; Yi, S.X.; Zang, Y.; Yao, Q.; Zhu, H.H. The predatory myxobacterium Citreicoccus inhibens gen. nov. sp. nov. showed antifungal activity and bacteriolytic property against phytopathogens. Microorganisms 2021, 9, 2137. [Google Scholar] [CrossRef]
- Liu, X.J.; Du, F.F.; Chen, S.Z.; Li, N.W.; Cui, J.; Chang, Y.J.; Sun, L.H.; Li, J.F.; Yao, D.R. Increased diversity of rhizosphere bacterial community confers adaptability to coastal environment for Sapium sebiferum Trees. Forests 2022, 13, 667. [Google Scholar] [CrossRef]
- Kersters, K.; De Vos, P.; Gillis, M.; Swings, J.; Vandammeand, P.; Stackebrandt, E. Introduction to the Pseudomonadota; Springer: New York, NY, USA, 2006; pp. 3–37. [Google Scholar]
- Rincón–Tomás, B.; Lanzén, A.; Sánchez, P.; Estupiñán, M.; Sanz–Sáez, I.; Bilbao, M.E.; Rojo, D.; Mendibil, I.; Pérez–Cruz, C.; Ferri, M.; et al. Revisiting the mercury cycle in marine sediments: A potential multifaceted role for Desulfobacterota. J. Hazard. Mater. 2024, 465, 133120. [Google Scholar] [CrossRef] [PubMed]
- D’Angelo, T.; Goordial, J.; Lindsay, M.R.; McGonigle, J.; Booker, A.; Moser, D.; Stepanauskus, R.; Orcutt, B.N. Replicated life–history patterns and subsurface origins of the bacterial sister phyla Nitrospirota and Nitrospinota. ISME J. 2023, 17, 891–902. [Google Scholar] [CrossRef] [PubMed]
- Chang, B. Analysis of the impact of mountain coal mining on soil physical and chemical properties. Chem. Eng. Manag. 2017, 32, 135. [Google Scholar]
- Bakhshandeh, E.; Francaviglia, R.; Renzi, G. A cost and time–effective method to evaluate soil microbial respiration for soil quality assessment. Appl. Soil Ecol. 2019, 140, 121–125. [Google Scholar] [CrossRef]





| Kingdom | Grouping | Sample Plot | Chao 1 | Pielou_Evenness | Shannon |
|---|---|---|---|---|---|
| Fungus | Sites | Xuanmeichang | 270.03 ± 204.87 a | 0.59 ± 0.14 a | 4.58 ± 1.51 a |
| Liushenyu | 293.64 ± 152.17 a | 0.61 ± 0.11 a | 4.84 ± 1.18 a | ||
| Taiyueshan | 409.51 ± 347.20 a | 0.62 ± 0.12 a | 5.11 ± 1.63 a | ||
| Species | P. davidiana | 367.01 ± 317.45 a | 0.63 ± 0.11 a | 5.09 ± 1.45 a | |
| U. pumila | 292.80 ± 196.49 a | 0.60 ± 0.11 a | 4.72 ± 1.26 a | ||
| B. platyphylla | 368.94 ± 268.69 a | 0.61 ± 0.14 a | 4.99 ± 1.60 a | ||
| J. mandshurica | 257.79 ± 184.27 a | 0.58 ± 0.17 a | 4.45 ± 1.66 a | ||
| Seasons | Spring | 450.17 ± 291.59 a | 0.62 ± 0.12 a | 5.31 ± 1.38 a | |
| Summer | 198.62 ± 113.68 b | 0.59 ± 0.13 a | 4.38 ± 1.38 b | ||
| Sampling locations | Rhizosphere | 435.06 ± 205.84 b | 0.65 ± 0.09 b | 5.57 ± 1.00 b | |
| Phyllosphere | 109.86 ± 61.96 a | 0.51 ± 0.14 a | 3.40 ± 1.12 a | ||
| Soil | 428.26 ± 282.66 b | 0.66 ± 0.09 b | 5.56 ± 1.00 b | ||
| Bacterium | Sites | Xuanmeichang | 1488.53 ± 688.91 a | 0.80 ± 0.20 a | 8.21 ± 2.69 a |
| Liushenyu | 1541.08 ± 671.53 a | 0.82 ± 0.14 a | 8.48 ± 2.11 a | ||
| Taiyueshan | 1432.52 ± 619.15 a | 0.81 ± 0.16 a | 8.18 ± 2.35 a | ||
| Species | P. davidiana | 1474.59 ± 638.92 a | 0.80 ± 0.17 a | 8.18 ± 2.35 a | |
| U. pumila | 1603.17 ± 602.67 a | 0.82 ± 0.15 a | 8.60 ± 2.11 a | ||
| B. platyphylla | 1408.05 ± 653.07 a | 0.83 ± 0.14 a | 8.30 ± 2.35 a | ||
| J. mandshurica | 1360.69 ± 800.10 a | 0.79 ± 0.23 a | 7.87 ± 3.03 a | ||
| Seasons | Spring | 1643.46 ± 417.87 a | 0.78 ± 0.20 a | 8.31 ± 2.34 a | |
| Summer | 1331.29 ± 802.57 a | 0.84 ± 0.13 a | 8.27 ± 2.44 a | ||
| Sampling locations | Rhizosphere | 1775.45 ± 214.44 b | 0.91 ± 0.02 b | 9.82 ± 0.24 b | |
| Phyllosphere | 755.70 ± 631.07 a | 0.6 ± 0.14 a | 5.19 ± 1.5 a | ||
| Soil | 1930.98 ± 179.79 b | 0.91 ± 0.03 b | 9.87 ± 0.4 b |
| Seasons | Sample Plot | PH | TN (g/kg) | OM (g/kg) | AP (mg/kg) | CEC (cmol/kg) | SWC |
|---|---|---|---|---|---|---|---|
| spring | Xuanmeichang | 7.61 ± 0.13 c | 1.33 ± 0.66 a | 47.69 ± 31.37 ab | 10.86 ± 4.17 a | 14.11 ± 2.12 a | 0.07 ± 0.02 a |
| Liushenyu | 7.46 ± 0.10 b | 1.23 ± 0.56 a | 27.93 ± 20.67 a | 8.55 ± 3.02 a | 19.26 ± 2.63 ab | 0.06 ± 0.02 a | |
| Taiyueshan | 7.23 ± 0.18 a | 4.99 ± 3.46 b | 111.90 ± 77.01 c | 19.52 ± 8.52 b | 31.23 ± 18.85 b | 0.36 ± 0.22 b | |
| summer | Xuanmeichang | 7.75 ± 0.08 c | 0.90 ± 0.55 a | 9.24 ± 3.09 a | 13.42 ± 1.77 a | 21.35 ± 11.82 a | 0.15 ± 0.04 a |
| Liushenyu | 7.56 ± 0.03 b | 2.02 ± 0.56 a | 36.73 ± 9.78 a | 19.43 ± 3.71 b | 25.93 ± 4.63 ab | 0.18 ± 0.06 ab | |
| Taiyueshan | 7.42 ± 0.06 a | 3.97 ± 1.14 b | 88.73 ± 42.46 b | 21.05 ± 2.99 b | 37.58 ± 7.73 b | 0.27 ± 0.05 b |
Disclaimer/Publisher’s Note: The statements, opinions and data contained in all publications are solely those of the individual author(s) and contributor(s) and not of MDPI and/or the editor(s). MDPI and/or the editor(s) disclaim responsibility for any injury to people or property resulting from any ideas, methods, instructions or products referred to in the content. |
© 2025 by the authors. Licensee MDPI, Basel, Switzerland. This article is an open access article distributed under the terms and conditions of the Creative Commons Attribution (CC BY) license (https://creativecommons.org/licenses/by/4.0/).
Share and Cite
Yin, A.; Yuan, Y.; Cui, Y.; Zhang, X. Microbial Diversity in Mining–Affected Forest Ecosystems: Exploring the Roles of Seasonality and Environmental Factors in Qinyuan County, Shanxi Province. Diversity 2025, 17, 199. https://doi.org/10.3390/d17030199
Yin A, Yuan Y, Cui Y, Zhang X. Microbial Diversity in Mining–Affected Forest Ecosystems: Exploring the Roles of Seasonality and Environmental Factors in Qinyuan County, Shanxi Province. Diversity. 2025; 17(3):199. https://doi.org/10.3390/d17030199
Chicago/Turabian StyleYin, Aijing, Yuan Yuan, Yujin Cui, and Xinna Zhang. 2025. "Microbial Diversity in Mining–Affected Forest Ecosystems: Exploring the Roles of Seasonality and Environmental Factors in Qinyuan County, Shanxi Province" Diversity 17, no. 3: 199. https://doi.org/10.3390/d17030199
APA StyleYin, A., Yuan, Y., Cui, Y., & Zhang, X. (2025). Microbial Diversity in Mining–Affected Forest Ecosystems: Exploring the Roles of Seasonality and Environmental Factors in Qinyuan County, Shanxi Province. Diversity, 17(3), 199. https://doi.org/10.3390/d17030199

