Identifying Cross-Regional Ecological Compensation Based on Ecosystem Service Supply, Demand, and Flow for Landscape Management
Abstract
1. Introduction
2. Materials and Methods
2.1. The Study Area
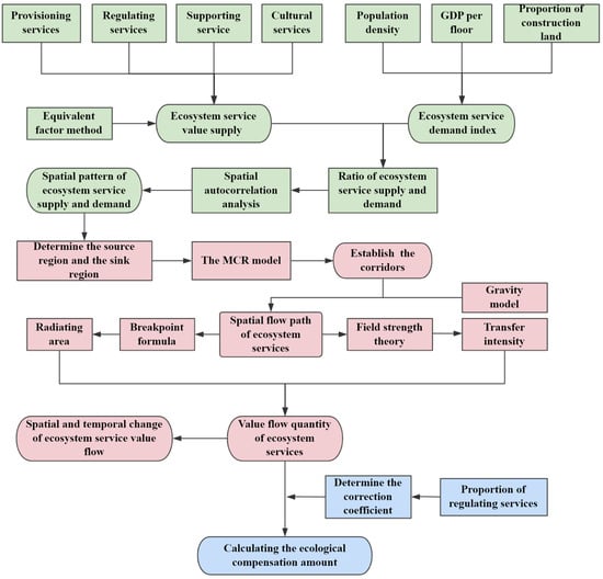
2.2. Research Design
2.3. Data Sources
2.4. Accounting for the Ecosystem Services Supply and Demand
2.4.1. Ecosystem Services Value Supply
2.4.2. Ecosystem Services Demand Index
2.5. Spatial Pattern of Ecosystem Service Supply and Demand
2.5.1. Ratio of Ecosystem Service Supply and Demand
2.5.2. Spatial Autocorrelation Method
2.6. Determining the Flow Value Quantity of Ecosystem Services
2.6.1. Identifying the Paths of Spatial Flow of Ecosystem Services
2.6.2. Calculating the Flow of the Ecosystem Services Value
2.7. Ecological Compensation Calculation Method
3. Results
3.1. Spatial–Temporal Changes in Ecosystem Service Supply and Demand
3.1.1. Spatial–Temporal Changes in Ecosystem Service Supply
3.1.2. Spatial–Temporal Changes in Ecosystem Service Demand
3.2. Balance of Ecosystem Service Supply and Demand
3.3. Flow Paths and Value Quantity of Ecosystem Services
3.3.1. Spatial Flow Paths of Ecosystem Services
3.3.2. Ecosystem Services’ Flow Value Quantity
3.4. Ecological Compensation Amount
4. Discussion
4.1. Methodology Advantages
4.2. Factors Affecting Ecosystem Service Supply, Demand, and Flow
4.3. Policy Recommendations for Landscape Management
- (1)
- Based on the research results of ecosystem service supply–demand balance, the protection and restoration of crucial ecosystems should be continuously promoted, with an emphasis on the construction of key projects such as mountains, waters, forests, fields, lakes, and grasslands in essential ecological areas (i.e., six ecological sources including Songxian County, Luanchuan County, Luoning County, Yiyang County, Yichuan County, and Ruyang County). Urban areas with extensive urbanization (i.e., deficit areas including Zhongyuan District, Jinshui District, Erqi District, and Guancheng Huizu District in Zhengzhou City, and Laocheng District in Luoyang City) should focus on ensuring that construction land expansion does not proceed haphazardly. For the situation of decline in the ecosystem service value of the core urban area of Zhengzhou City, ecological protection work should be performed well, further strengthening the restoration and protection work of the source of ecology and optimizing the planning of the ecological network of ecological corridors. The construction of ecological corridors can serve as a means for Zhengzhou City to alleviate environmental pressure. Based on the identification of important ecological corridors, the districts/counties of Luoyang City are the source of ecology. The important corridors in Luoyang need to be carefully managed in future planning and construction, and strict measures and policies should be adopted for protection. From the perspective of maintaining the stable development of the ecosystem, the expansion of ecological source areas and the planning of ecological corridors in the southwestern part of Luoyang should be strengthened to optimize the ecological network.
- (2)
- The value realization of ecosystem services could be explored using the ecological compensation amount calculation method proposed in this paper. The government can use the ecological compensation system proposed in this paper to carry out pilot work in some areas. Financial incentives should be provided to cities and counties that demonstrate excellent ecosystem service supply improvement, substantial contributions to good ecological products, and comprehensive progress in establishing compensation mechanisms. This should encourage local areas to prioritize the construction of ecological compensation mechanisms. Government departments should leverage big data and information technology to supervise progress, strengthen communication, and monitor the use of compensation funds. Research should be conducted to establish a compensation standard system, promoting the transition of horizontal ecological compensation from a single ecological element to multiple ecological elements. This will allow for the in-depth implementation of upstream and downstream ecological compensation mechanisms within the basin.
5. Conclusions
- (1)
- From 2000 to 2020, the supply value of ecosystem services in the Zheng-Bian-Luo region exhibited a gradual, albeit modest, increase. Simultaneously, there was a significant surge in the demand for ecosystem services across various districts and counties within the area. Notably, the supply values followed a distribution pattern, with higher values in the western part and lower values in the eastern part, while the demand index displayed a contrasting trend, being higher in the east and lower in the west.
- (2)
- The supply–demand deficit area in the Zheng-Bian-Luo region increased 43.62% from 2000 to 2020. In 2000, the supply–demand deficit area was mainly found in the Luoyang city area, and this deficit shifted towards the core city area of Zhengzhou. The supply–demand surplus areas were primarily located in Songxian, Luanchuan, Luoning, Yichuan, Yiyang, and Ruyang in Luoyang City, covering a total area of 11,793.04 km2.
- (3)
- We identified three and five crucial ecological corridors in 2000 and 2020, respectively. The total value of ecosystem services flow in 2000 and 2020 was USD 242.40 million and USD 365.92 million, respectively.
- (4)
- In 2020, Luanchuan County should have received ecological compensation totals of USD 237.76 million from each ecological demand area, including Jinshui District, Zhongyuan District, Guancheng Huizu District, Laocheng District, and Erqi District. Jinshui District needed to pay Luanchuan County ecological compensation amounts of USD 136.28 million. The calculation of the ecological compensation amount provides a scientific basis for relevant departments to construction the ecological compensation mechanism, explore diversified compensation methods, and gradually form a sound ecological compensation policy system, contributing to the continuous improvement of the ecological environment quality.
Author Contributions
Funding
Data Availability Statement
Conflicts of Interest
References
- Jing, Y.; Chen, L.; Sun, R. A theoretical research framework for ecological security pattern construction based on ecosystem services supply and demand. Acta Ecol. Sin. 2018, 38, 4121–4131. [Google Scholar]
- Ke, X.; Wang, X.; Guo, H.; Yang, C.; Zhou, Q.; Mougharbel, A. Urban ecological security evaluation and spatial correlation research—Based on data analysis of 16 cities in Hubei Province of China. J. Clean. Prod. 2021, 311, 127613. [Google Scholar] [CrossRef]
- Wu, X.; Liu, S.; Sun, Y.; An, Y.; Dong, S.; Liu, G. Ecological security evaluation based on entropy matter-element model: A case study of Kunming city, southwest China. Ecol. Ind. 2019, 102, 469–478. [Google Scholar] [CrossRef]
- Ma, L.; Liu, H.; Peng, J.; Wu, J. A review of ecosystem services supply and demand. Acta Geogr. Sin. 2017, 72, 1277–1289. [Google Scholar]
- Burkhard, B.; Kroll, F.; Nedkov, S.; Müller, F. Mapping ecosystem service supply, demand and budgets. Ecol. Ind. 2012, 21, 17–29. [Google Scholar] [CrossRef]
- Yan, Y.; Zhu, J.; Wu, G.; Zhan, Y. Review and prospective applications of demand, supply, and consumption of ecosystem services. Acta Ecol. Sin. 2017, 37, 2489–2496. [Google Scholar]
- Wei, H.; Fan, W.; Wang, X.; Lu, N.; Dong, X.; Zhao, Y.; Ya, X.; Zhao, Y. Integrating supply and social demand in ecosystem services assessment: A review. Ecosyst. Serv. 2017, 25, 15–27. [Google Scholar] [CrossRef]
- Ji, Z.; Xu, Y.; Wei, H. Identifying dynamic changes in ecosystem services supply and demand for urban sustainability: Insights from a rapidly urbanizing city in Central China. Sustainability 2020, 12, 3428. [Google Scholar] [CrossRef]
- Bruno, E.; Falco, E.; Shahab, S.; Geneletti, D. Integrating ecosystem services in transfer of development rights: A literature review. Land Use Policy. 2023, 131, 106694. [Google Scholar] [CrossRef]
- Shen, J.; Li, S.; Wang, H.; Wu, S.; Liang, Z.; Zhang, Y.; Wei, F.; Li, S.; Ma, L.; Wang, Y.; et al. Understanding the spatial relationships and drivers of ecosystem service supply-demand mismatches towards spatially-targeted management of social-ecological system. J. Clean. Prod. 2023, 406, 136882. [Google Scholar] [CrossRef]
- Liu, H.M.; Fan, Y.L.; Ding, S.Y. Research progress of ecosystem service flow. Chin. J. Appl. Ecol. 2016, 27, 2161–2171. [Google Scholar]
- Sauter, I.; Kienast, F.; Bolliger, J.; Winter, B.; Pazúr, R. Changes in demand and supply of ecosystem services under scenarios of future land use in Vorarlberg, Austria. J. Mt. Sci. 2019, 16, 2793–2809. [Google Scholar] [CrossRef]
- Kalinauskas, M.; Bogdzevič, K.; Gomes, E.; Inácio, M.; Barcelo, D.; Zhao, W.; Pereira, P. Mapping and assessment of recreational cultural ecosystem services supply and demand in Vilnius (Lithuania). Sci. Total Environ. 2023, 855, 158590. [Google Scholar] [CrossRef]
- Compton, J.E.; Harrison, J.A.; Dennis, R.L.; Greaver, T.L.; Hill, B.H.; Jordan, S.J.; Walker, H.; Campbell, H.V. Ecosystem services altered by human changes in the nitrogen cycle: A new perspective for US decision making. Ecol. Let. 2011, 14, 804–815. [Google Scholar] [CrossRef]
- Dong, X.; Ren, J.; Zhang, P.; Jin, Y.; Liu, R.; Wang, X.C.; Lee, C.T.; Klemeš, J.J. Entwining ecosystem services, Land Use Change and human well-being by nitrogen flows. J. Clean. Prod. 2021, 308, 127442. [Google Scholar] [CrossRef]
- De Vreese, R.; Leys, M.; Fontaine, C.M.; Dendoncker, N. Social mapping of perceived ecosystem services supply–The role of social landscape metrics and social hotspots for integrated ecosystem services assessment, landscape planning and management. Ecol. Ind. 2016, 66, 517–533. [Google Scholar] [CrossRef]
- Castro, A.J.; Vaughn, C.C.; Julian, J.P.; García-Llorente, M. Social demand for ecosystem services and implications for watershed management. JAWRA 2016, 52, 209–221. [Google Scholar] [CrossRef]
- Morri, E.; Pruscini, F.; Scolozzi, R.; Santolini, R. A forest ecosystem services evaluation at the river basin scale: Supply and demand between coastal areas and upstream lands (Italy). Ecol. Ind. 2014, 37, 210–219. [Google Scholar] [CrossRef]
- Bicking, S.; Burkhard, B.; Kruse, M.; Müller, F. Mapping of nutrient regulating ecosystem service supply and demand on different scales in Schleswig-Holstein, Germany. One Ecosyst. 2018, 3, e22509. [Google Scholar] [CrossRef]
- Schirpke, U.; Candiago, S.; Vigl, L.E.; Jäger, H.; Labadini, A.; Marsoner, T.; Meisch, C.; Tasser, E.; Tappeiner, U. Integrating supply, flow and demand to enhance the understanding of interactions among multiple ecosystem services. Sci. Total Environ. 2019, 651, 928–941. [Google Scholar] [CrossRef]
- Wu, A.; Zhao, Y.; Shen, H.; Qin, Y.; Liu, X. Spatio-temporal pattern evolution of ecosystem service supply and demand in Beijing-Tianjin-Hebei Region. J. Ecol. Rural Environ. 2018, 34, 968–975. [Google Scholar]
- Shi, Y.S.; Shi, D.H. Study on the balance of ecological service supply and demand in Dongting Lake ecological economic zone. Geogr. Res. 2018, 37, 1714–1723. [Google Scholar]
- He, S.; Su, Y.; Shahtahmassebi, A.R.; Huang, L.; Zhou, M.; Gan, M.; Deng, J.; Zhao, G.; Wang, K. Assessing and mapping cultural ecosystem services supply, demand and flow of farmlands in the Hangzhou metropolitan area, China. Sci. Total Environ. 2019, 692, 756–768. [Google Scholar] [CrossRef]
- Cui, F.; Tang, H.; Zhang, Q.; Wang, B.; Dai, L. Integrating ecosystem services supply and demand into optimized management at different scales: A case study in Hulunbuir, China. Ecosyst. Serv. 2019, 39, 100984. [Google Scholar] [CrossRef]
- Liu, L.; Liu, C.; Wang, C.; Li, P. Supply and demand matching of ecosystem services in loess hilly region: A case study of Lanzhou. Acta Geogr. Sin. 2019, 74, 217–233. [Google Scholar]
- Yang, M.; Zhang, Y.; Wang, C. Spatial-temporal Variations in the Supply-demand Balance of Key Ecosystem Services in Hubei Province. Resour. Environ. Yangtze Basin. 2019, 28, 2080–2091. [Google Scholar]
- Xiang, H.; Zhang, J.; Mao, D.; Wang, Z.; Qiu, Z.; Yan, H. Identifying spatial similarities and mismatches between supply and demand of ecosystem services for sustainable Northeast China. Ecol. Ind. 2022, 134, 108501. [Google Scholar] [CrossRef]
- Bai, Y.; Wang, M.; Li, H.; Huang, S.F.; Alatalo, J.M. Ecosystem service supply and demand: Theory and management application. Acta Ecol. Sin. 2017, 37, 5846–5852. [Google Scholar]
- Xiao, Y.; Xie, G.; Lu, C.X.; Xu, J. Involvement of ecosystem service flows in human wellbeing based on the relationship between supply and demand. Acta Ecol. Sin. 2016, 36, 3096–3102. [Google Scholar]
- Chen, J.; Jiang, B.; Bai, Y.; Xu, X.; Alatalo, J.M. Quantifying ecosystem services supply and demand shortfalls and mismatches for management optimisation. Sci. Total Environ. 2019, 650, 1426–1439. [Google Scholar] [CrossRef]
- Wang, L.; Zheng, H.; Chen, Y.; Ouyang, Z.; Hu, X. Systematic review of ecosystem services flow measurement: Main concepts, methods, applications and future directions. Ecosyst. Serv. 2022, 58, 101479. [Google Scholar] [CrossRef]
- Zhai, T.; Wang, J.; Jin, Z.; Qi, Y.; Fang, Y.; Liu, J. Did improvements of ecosystem services supply-demand imbalance change environmental spatial injustices? Ecol. Ind. 2020, 111, 106068. [Google Scholar] [CrossRef]
- Bagstad, K.J.; Johnson, G.W.; Voigt, B.; Villa, F. Spatial dynamics of ecosystem service flows: A comprehensive approach to quantifying actual services. Ecosyst. Serv. 2013, 4, 117–125. [Google Scholar] [CrossRef]
- Liu, H.M.; Liu, L.Y.; Ren, J.Y.; Bian, Z.Q.; Ding, S.Y. Progress of quantitative analysis of ecosystem service flow. Chin. J. Appl. Ecol. 2017, 28, 2723–2730. [Google Scholar]
- Yao, J.; He, X.Y.; Chen, W. The latest progress in ecosystem service flow research methods. Chin. J. Appl. Ecol. 2018, 29, 335–342. [Google Scholar]
- Feng, X.; Huang, B.; Li, R.; Zheng, H. Research progress on characteristics and quantification methods of ecosystem service flow. Environ. Prot. Sci. 2019, 45, 29–38. [Google Scholar]
- Xie, G.; Liu, J.; Xu, J.; Xiao, Y.; Zhen, L.; Zhang, C.; Wang, Y.; Qin, K.; Gan, S.; Jiang, Y. A spatio-temporal delineation of trans-boundary ecosystem service flows from Inner Mongolia. Environ. Res. Lett. 2019, 14, 065002. [Google Scholar] [CrossRef]
- Yang, L.; Dong, L.; Zhang, L.; He, B.; Zhang, Y. Quantitative assessment of carbon sequestration service supply and demand and service flows: A case study of the Yellow River Diversion Project South Line. Resour. Sci. 2019, 41, 557–571. [Google Scholar]
- Mo, L.C.; Ma, R.; Xie, Y.; Chen, J.C. Ecosystem service flows of wetlands blocking atmospheric PM 2.5 in Beijing. Acta Ecol. Sin. 2021, 41, 5570–5577. [Google Scholar]
- Li, T.; Li, J.; Wang, Y. Carbon sequestration service flow in the Guanzhong-Tianshui economic region of China: How it flows, what drives it, and where could be optimized? Ecol. Ind. 2019, 96, 548–558. [Google Scholar] [CrossRef]
- Wang, Z.; Zhang, L.; Li, X.; Li, Y.; Frans, V.F.; Yan, J. A network perspective for mapping freshwater service flows at the watershed scale. Ecosyst. Serv. 2020, 45, 101129. [Google Scholar] [CrossRef]
- Wang, J.; Zhou, W. Ecosystem service flows: Recent progress and future perspectives. Acta Ecol. Sin. 2019, 39, 4213–4222. [Google Scholar]
- Zhang, C.; Li, J.; Zhou, Z.; Sun, Y. Application of ecosystem service flows model in water security assessment: A case study in Weihe River Basin, China. Ecol. Ind. 2021, 120, 106974. [Google Scholar] [CrossRef]
- Pei, S.; Zhang, C.; Liu, C.; Liu, X.; Xie, G. Forest ecological compensation standard based on spatial flowing of water services in the upper reaches of Miyun Reservoir, China. Ecosyst. Serv. 2019, 39, 100983. [Google Scholar] [CrossRef]
- Liu, J.; Qin, K.; Zhen, L.; Xiao, Y.; Xie, G. How to allocate interbasin water resources? A method based on water flow in water-deficient areas. Environ. Dev. 2020, 34, 100460. [Google Scholar] [CrossRef]
- Chen, D.; Li, J.; Yang, X.; Zhou, Z.; Pan, Y.; Li, M. Quantifying water provision service supply, demand and spatial flow for land use optimization: A case study in the YanHe watershed. Ecosyst. Serv. 2020, 43, 101117. [Google Scholar] [CrossRef]
- Xu, J.; Xiao, Y.; Xie, G.; Wang, Y.; Jiang, Y. Computing payments for wind erosion prevention service incorporating ecosystem services flow and regional disparity in Yanchi County. Sci. Total Environ. 2019, 674, 563–579. [Google Scholar] [CrossRef]
- Xu, J.; Xiao, Y.; Xie, G.; Wang, Y.; Zhen, L.; Zhang, C.; Jiang, Y. Interregional ecosystem services benefits transfer from wind erosion control measures in Inner Mongolia. Environ. Dev. 2020, 34, 100496. [Google Scholar] [CrossRef]
- Liu, C.; Wamg, J.; Xu, X. Regional division and standard accounting of ecological compensation from the perspective of ecosystem service flow: A case study of Shiyang River Basin. China Popul. Resour. Environ. 2021, 31, 157–165. [Google Scholar]
- Chen, Y.; Tan, Y.; Qiu, X.; Song, X.; Zhou, Z.; Wan, R. Spatial transfer of ecosystem services in Yangtze River Delta urban agglomeration under relationship of supply and demand. J. Huaqiao Univ. (Nat. Sci.) 2022, 43, 403–411. [Google Scholar]
- Kastner, T.; Erb, K.H.; Nonhebel, S. International wood trade and forest change: A global analysis. Global Environ. Change 2011, 21, 947–956. [Google Scholar] [CrossRef]
- Li, K.; Hou, Y.; Andersen, P.S.; Xin, R.; Rong, Y.; Skov-Petersen, H. An ecological perspective for understanding regional integration based on ecosystem service budgets, bundles, and flows: A case study of the Jinan metropolitan area in China. J. Environ. Manag. 2022, 305, 114371. [Google Scholar] [CrossRef]
- Palomo, I.; Martín-López, B.; Potschin, M.; Haines-Young, R.; Montes, C. National Parks, buffer zones and surrounding lands: Mapping ecosystem service flows. Ecosyst. Serv. 2013, 4, 104–116. [Google Scholar] [CrossRef]
- Serna-Chavez, H.M.; Schulp, C.J.E.; Van Bodegom, P.M.; Bouten, W.; Verburg, P.H.; Davidson, M.D. A quantitative framework for assessing spatial flows of ecosystem services. Ecol. Ind. 2014, 39, 24–33. [Google Scholar] [CrossRef]
- Wu, J.; Huang, Y.; Jiang, W. Spatial matching and value transfer assessment of ecosystem services supply and demand in urban agglomerations: A case study of the Guangdong-Hong Kong-Macao Greater Bay area in China. J. Clean. Prod. 2022, 375, 134081. [Google Scholar] [CrossRef]
- Hu, H.; Tian, G.; Wu, Z.; Xia, Q. A study of ecological compensation from the perspective of land use/cover change in the middle and lower Yellow River, China. Ecol. Ind. 2022, 143, 109382. [Google Scholar] [CrossRef]
- Wang, Q.; Wang, N.; Wang, H.; Xiu, Y. Study on influencing factors and simulation of watershed ecological compensation based on evolutionary game. Sustainability 2022, 14, 3374. [Google Scholar] [CrossRef]
- Liu, M.; Fan, J.; Wang, Y.; Hu, C. Study on ecosystem service value (ESV) spatial transfer in the Central Plains Urban Agglomeration in the Yellow River Basin, China. Int. J. Environ. Res. Public Health 2021, 18, 9751. [Google Scholar] [CrossRef]
- Xue, D.; Wang, Z.; Li, Y.; Liu, M.; Wei, H. Assessment of ecosystem services supply and demand (Mis) matches for urban ecological management: A case study in the Zhengzhou–Kaifeng–Luoyang cities. Remote Sens. 2022, 14, 1703. [Google Scholar] [CrossRef]
- Zhao, M.; Wei, J.; Han, Y.; Li, J. Water Cycle Health Assessment Using the Combined Weights and Relative Preference Relationship VIKOR Model: A Case Study in the Zheng-Bian-Luo Region, Henan Province. Water 2023, 15, 2266. [Google Scholar] [CrossRef]
- Xie, G.D.; Zhang, C.X.; Zhang, L.M.; Chen, W.H.; Li, S.M. Improvement of the evaluation method for ecosystem service value based on per unit area. J. Nat. Resour. 2015, 30, 1243. [Google Scholar]
- Villamagna, A.M.; Angermeier, P.L.; Bennett, E.M. Capacity, pressure, demand, and flow: A conceptual framework for analyzing ecosystem service provision and delivery. Ecol. Complex. 2013, 15, 114–121. [Google Scholar] [CrossRef]
- Peng, J.; Yang, Y.; Xie, P.; Liu, Y.X. Zoning for the construction of green space ecological networks in Guangdong Province based on the supply and demand of ecosystem services. Acta Ecol. Sin. 2017, 37, 4562–4572. [Google Scholar]
- Dong, X.; Wang, X.; Wei, H.; Fu, B.; Wang, J.; Uriarte-Ruiz, M. Trade-offs between local farmers’ demand for ecosystem services and ecological restoration of the Loess Plateau, China. Ecosyst. Serv. 2021, 49, 101295. [Google Scholar] [CrossRef]
- Meng, Q.; Zhang, L.; Wei, H.; Cai, E.; Xue, D.; Liu, M. Linking Ecosystem Service Supply–Demand Risks and Regional Spatial Management in the Yihe River Basin, Central China. Land 2021, 10, 843. [Google Scholar] [CrossRef]
- Zhao, X.Y.; Ma, P.Y.; Li, W.Q.; Du, Y.X. Spatiotemporal changes of supply and demand relationships of ecosystem services in the Loess Plateau. Acta Geogr. Sin. 2021, 76, 2780–2796. [Google Scholar]
- Zhong, Z.; Fang, X.; Zhang, Y.; Shu, X.; Guo, D. Mapping Ecosystem Service Supply–Demand Bundles for an Integrated Analysis of Tradeoffs in an Urban Agglomeration of China. Land 2022, 11, 1558. [Google Scholar] [CrossRef]
- Dong, J.; Peng, J.; Liu, Y.; Qiu, S.; Han, Y. Integrating spatial continuous wavelet transform and kernel density estimation to identify ecological corridors in megacities. Landsc. Urban Plan. 2020, 199, 103815. [Google Scholar] [CrossRef]
- Jiang, H.; Peng, J.; Dong, J.; Zhang, Z.; Xu, Z.; Meersmans, J. Linking ecological background and demand to identify ecological security patterns across the Guangdong-Hong Kong-Macao Greater Bay Area in China. Landsc. Ecol. 2021, 36, 2135–2150. [Google Scholar] [CrossRef]
- Li, H.; Ma, T.; Wang, K.; Tan, M.; Qu, J. Construction of ecological security pattern in northern Peixian based on MCR and SPCA. J. Ecol. Rural Environ. 2020, 36, 1036–1045. [Google Scholar]
- Wang, Q.; Fu, M.; Wei, L.; Han, Y.; Shi, N.; Li, J.; Quan, Z. Urban ecological security pattern based on source-sink landscape theory and MCR model: A case study of Ningguo City, Anhui Province. Acta Sci. Circumstantiae 2016, 36, 4546–4554. [Google Scholar]
- Tang, F.; Zhang, P.T.; Zhang, G.J.; Zhao, L.; Zheng, Y.; Wei, M.H.; Jian, Q. Construction of ecological corridors in Changli County based on ecological sensitivity and ecosystem service values. Chin. J. Appl. Ecol. 2018, 29, 2675–2684. [Google Scholar]
- Li, S.; Zhao, Y.; Xiao, W.; Yue, W.; Wu, T. Optimizing ecological security pattern in the coal resource-based city: A case study in Shuozhou City, China. Ecol. Ind. 2021, 130, 108026. [Google Scholar] [CrossRef]
- Wei, Q.; Halike, A.; Yao, K.; Chen, L.; Balati, M. Construction and optimization of ecological security pattern in Ebinur Lake Basin based on MSPA-MCR models. Ecol. Ind. 2022, 138, 108857. [Google Scholar] [CrossRef]
- Qiao, X.; Zhang, T.; Yang, Y.; Niu, H.; Yang, D. Spatial flow of ecosystem services and impacts on human well-being in the Weigan River Basin. Resour. Sci. 2017, 39, 533–544. [Google Scholar]
- Du, H.; Zhao, L.; Zhang, P.; Li, J.; Yu, S. Ecological compensation in the Beijing-Tianjin-Hebei region based on ecosystem services flow. J. Environ. Manag. 2023, 331, 117230. [Google Scholar] [CrossRef]
- Liu, M.; Fan, J.; Li, Y.; Sun, L. Simulating the Spatial Mismatch between Ecosystem Services Supply and Demand Based on Their Spatial Transfer in Urban Agglomeration Area, China. Land 2022, 11, 1192. [Google Scholar] [CrossRef]
- Wang, C.; Li, W.; Sun, M.; Wang, Y.; Wang, S. Exploring the formulation of ecological management policies by quantifying interregional primary ecosystem service flows in Yangtze River Delta region, China. J. Environ. Manag. 2021, 284, 112042. [Google Scholar] [CrossRef]
- Zhang, J.; He, C.; Huang, Q.; Li, L. Understanding ecosystem service flows through the metacoupling framework. Ecol. Ind. 2023, 151, 110303. [Google Scholar] [CrossRef]
- Zhou, Y.; Zhou, J.; Tao, T.; Yan, J.; Qin, J.; Ye, J. A Quantitative Research for Inter-Regiona Ecological Compensation Standard: A Case Study of Three Administrative Districts in Ezhou City. Environ. Sustain. Dev. 2017, 42, 143–150. [Google Scholar]
- Assis, J.C.; Hohlenwerger, C.; Metzger, J.P.; Rhodes, J.R.; Duarte, G.T.; da Silva, R.A.; Boesing, A.L.; Prist, P.R.; Ribeiro, M.C. Linking Landscape Structure and Ecosystem Service Flow. Ecosyst. Serv. 2023, 62, 101535. [Google Scholar] [CrossRef]
- Shi, Y.; Shi, D.; Zhou, L.; Fang, R. Identification of ecosystem services supply and demand areas and simulation of ecosystem service flows in Shanghai. Ecol. Indic. 2020, 115, 106418. [Google Scholar] [CrossRef]
- Zhai, T.; Ma, Y.; Fang, Y.; Chang, M.; Huang, L.; Ma, Z.; Li, L.; Zhao, C. Research on the Optimization of Urban Ecological Infrastructure Based on Ecosystem Service Supply, Demand, and Flow. Land 2024, 13, 208. [Google Scholar] [CrossRef]
- Gao, X.; Huang, B.; Hou, Y.; Xu, W.; Zheng, H.; Ma, D.; Ouyang, Z. Using Ecosystem Service Flows to Inform Ecological Compensation: Theory & Application. Int. J. Environ. Res. Public Health 2020, 17, 3340. [Google Scholar] [CrossRef]
- Liang, J.; Pan, J. Identifying carbon sequestration’s priority supply areas from the standpoint of ecosystem service flow: A case study for Northwestern China’s Shiyang River Basin. Sci. Total Environ. 2024, 927, 172283. [Google Scholar] [CrossRef]
- Gu, Y.; Lao, X.; Zhuo, L.; Li, X.; Deng, C. Construction and Change Analysis of Water Ecosystem Service Flow Networks in the Xiangjiang River Basin (XRB). Sustainability 2024, 16, 3813. [Google Scholar] [CrossRef]
- Huang, Y.T.; Cao, Y.R.; Wu, J.Y. Evaluating the spatiotemporal dynamics of ecosystem service supply-demand risk from the perspective of service flow to support regional ecosystem management: A case study of yangtze river delta urban agglomeration. J. Clean. Prod. 2024, 460, 142598. [Google Scholar] [CrossRef]
- Ma, X.; Li, J.; Yu, Y. A Study on the Determination and Spatial Flow of Multi-Scale Watershed Water Resource Supply and Benefit Areas. Water 2024, 16, 2461. [Google Scholar] [CrossRef]
- Zhou, Y.; Feng, Z.; Xu, K.; Wu, K.; Gao, H.; Liu, P. Ecosystem Service Flow Perspective of Urban Green Land: Spatial Simulation and Driving Factors of Cooling Service Flow. Land 2023, 12, 1527. [Google Scholar] [CrossRef]
- Pan, J.; Wei, J.; Xu, B. Simulation of the Spatial Flow of Wind Erosion Prevention Services in Arid Inland River Basins: A Case Study of Shiyang River Basin, NW China. Atmosphere 2023, 14, 1781. [Google Scholar] [CrossRef]
- Zou, Y.; Mao, D. Simulation of Freshwater Ecosystem Service Flows under Land-Use Change: A Case Study of Lianshui River Basin, China. Sustainability 2022, 14, 3270. [Google Scholar] [CrossRef]
- Zhai, T.; Wang, J.; Fang, Y.; Huang, L.; Liu, J.; Zhao, C. Integrating Ecosystem Services Supply, Demand and Flow in Ecological Compensation: A Case Study of Carbon Sequestration Services. Sustainability 2021, 13, 1668. [Google Scholar] [CrossRef]
- Japelaghi, M.; Hajian, F.; Gholamalifard, M.; Pradhan, B.; Maulud, K.N.A.; Park, H.-J. Modelling the Impact of Land Cover Changes on Carbon Storage and Sequestration in the Central Zagros Region, Iran Using Ecosystem Services Approach. Land 2022, 11, 423. [Google Scholar] [CrossRef]
- Gao, H.; Fu, T.; Zhu, J.; Wang, F.; Zhang, M.; Qi, F.; Liu, J. Supply and Demand Patterns Investigations of Water Supply Services Based on Ecosystem Service Flows in a Mountainous Area: Taihang Mountains Case Study. Sustainability 2023, 15, 13248. [Google Scholar] [CrossRef]
- Su, K.; Sun, X.T.; Guo, H.Q.; Long, Q.Q.; Li, S.; Mao, X.Q.; Niu, T.; Yu, Q.; Wang, Y.R.; Yue, D.P. The establishment of a cross−regional differentiated ecological compensation scheme based on the benefit areas and benefit levels of sand−stabilization ecosystem service. J. Clean. Prod. 2020, 270, 122490. [Google Scholar] [CrossRef]
- Lv, L.; Han, X.; Zhu, J.; Liao, K.; Yang, Q.; Wang, X. Spatial drivers of ecosystem services supply-demand balances in the Nanjing metropolitan area, China. J. Clean. Prod. 2024, 434, 139894. [Google Scholar] [CrossRef]
- Liu, J.; Wang, H.; Hui, L.; Tang, B.; Zhang, L.; Jiao, L. Identifying the Coupling Coordination Relationship between Urbanization and Ecosystem Services Supply–Demand and Its Driving Forces: Case Study in Shaanxi Province, China. Remote Sens. 2024, 16, 2383. [Google Scholar] [CrossRef]
- Feng, Q.; Duan, B.; Zhang, X. Relationship between Ecosystem-Services Trade-Offs and Supply–Demand Balance along a Precipitation Gradient: A Case Study in the Central Loess Plateau of China. Land 2024, 13, 1057. [Google Scholar] [CrossRef]
- Zhang, X.L.; Niu, C.H.; Ma, S.; Wang, L.J.; Hu, H.B.; Jiang, J. Exploring ecological compensation standards in the urbanization process: An ecosystem service value-based perspective. Ecol. Ind. 2024, 166, 112510. [Google Scholar] [CrossRef]
- Wei, W.; Nan, S.; Xie, B.; Liu, C.; Zhou, J.; Liu, C. The spatial-temporal changes of supply-demand of ecosystem services and ecological compensation: A case study of Hexi Corridor, Northwest China. Ecol. Eng. 2023, 187, 106861. [Google Scholar] [CrossRef]






| Data Types | Data Details | Data Source |
|---|---|---|
| Land Use Data | The land use data of the Zheng-Bian-Luo region in 2000 and 2020, with a spatial resolution of 30 m × 30 m. The land use data for 2000 were generated from Landsat-TM/ETM remote sensing imagery data through manual visual interpretation. The 2020 land use data update mainly used Landsat 8 remote sensing imagery data. | Data Center for Resources and Environmental Sciences, Chinese Academy of Sciences (RESDC) (http://www.resdc.cn, accessed on 3 January 2023) |
| Food Production and Prices | The planting area and yield of the main grain crops in the Zheng-Bian-Luo region in 2000 and 2020. | Statistical Yearbook of Henan Province |
| Average national prices of major grain crops in 2000 and 2020. | National compilation of agricultural revenue information | |
| Population, GDP | The urban resident population, population density, and gross production value of each district/county. | Statistical Yearbook of Henan Province, Zhengzhou City, Luoyang City and Kaifeng City |
| Roads, Elevation | National and provincial highways, roads, railways, and DEM data in Henan Province. | RESDC (http://www.resdc.cn, accessed on 5 January 2023) |
| Calculated Indicator | Grain Crop | 2000 | 2020 | Calculated Average |
|---|---|---|---|---|
| Agricultural Product Price (USD/kg) | Rice | 0.15 | 0.40 | 0.27 |
| Wheat | 0.15 | 0.33 | 0.24 | |
| Corn | 0.12 | 0.33 | 0.23 | |
| Soybean | 0.30 | 0.70 | 0.50 | |
| Yield per Unit (kg/hm2) | Rice | 21,126.00 | 21,470.21 | 21,298.10 |
| Wheat | 11,929.00 | 16,662.87 | 14,295.94 | |
| Corn | 14,912.00 | 15,809.75 | 15,360.87 | |
| Soybean | 6613.00 | 6440.81 | 6526.90 | |
| Seeding Area (hm2) | Rice | 22,640.00 | 8300.00 | 15,470.00 |
| Wheat | 729,560.00 | 678,140.00 | 703,850.00 | |
| Corn | 339,370.00 | 502,770.00 | 421,070.00 | |
| Soybean | 68,100.00 | 39,370.00 | 53,735.00 | |
| Total Seeding Area | 1,159,670.00 | 1,228,580.00 | 1,194,125.00 |
| Primary Category | Secondary Category | Arable Land | Forest Land | Grassland | Water Body | Unused Land |
|---|---|---|---|---|---|---|
| Provisioning Services | Food Production | 0.93 | 0.25 | 0.23 | 0.66 | 0.00 |
| Raw Material Production | 0.35 | 0.58 | 0.34 | 0.37 | 0.00 | |
| Water Supply | −0.42 | 0.30 | 0.19 | 5.44 | 0.00 | |
| Regulating Services | Gas Regulating | 0.74 | 1.61 | 1.21 | 1.34 | 0.02 |
| Climate Regulating | 0.39 | 5.71 | 3.19 | 2.95 | 0.00 | |
| Environmental Purification | 0.11 | 1.67 | 1.05 | 4.58 | 0.10 | |
| Hydrological Regulating | 0.68 | 3.74 | 2.34 | 63.24 | 0.30 | |
| Supporting Services | Soil Conservation | 0.86 | 2.32 | 1.47 | 1.62 | 0.02 |
| Maintaining Nutrient Cycle | 0.13 | 0.18 | 0.11 | 0.13 | 0.00 | |
| Biodiversity | 0.14 | 2.12 | 3.77 | 5.21 | 0.02 | |
| Cultural Services | Aesthetic Landscape | 0.06 | 0.93 | 2.08 | 3.31 | 0.01 |
| Primary Category | Secondary Category | Arable Land | Forest Land | Grassland | Water Body | Unused Land |
|---|---|---|---|---|---|---|
| Provisioning Services | Food Production | 465.99 | 125.27 | 115.24 | 330.70 | 0.00 |
| Raw Material Production | 175.37 | 290.61 | 170.36 | 185.39 | 0.00 | |
| Water Supply | −210.45 | 150.32 | 95.20 | 2725.77 | 0.00 | |
| Regulating Services | Gas Regulating | 370.78 | 806.71 | 606.28 | 671.42 | 10.02 |
| Climate Regulating | 195.41 | 2861.05 | 1598.38 | 1478.13 | 0.00 | |
| Environmental Purification | 55.12 | 836.77 | 526.11 | 2294.85 | 50.11 | |
| Hydrological Regulating | 340.72 | 1873.96 | 1172.48 | 31687.03 | 150.32 | |
| Supporting Services | Soil Conservation | 430.91 | 1162.46 | 736.56 | 811.72 | 10.02 |
| Maintaining Nutrient Cycle | 65.14 | 90.19 | 55.12 | 65.14 | 0.00 | |
| Biodiversity | 70.15 | 1062.25 | 1889.00 | 2610.52 | 10.02 | |
| Cultural Services | Aesthetic Landscape | 30.06 | 465.99 | 1042.20 | 1658.51 | 5.01 |
| Total | 1989.21 | 9725.57 | 8006.94 | 44519.18 | 235.50 |
| Resistance Factors | Resistance Values |
|---|---|
| Forest Land | 5 |
| Grassland | 30 |
| Arable Land | 50 |
| Water Body | 80 |
| Unused Land | 100 |
| Construction Land | 200 |
| 30 m Buffer Zone from Railway | 300 |
| 15 m Buffer Zone from Road | 150 |
| Year | Patches | Songxian County | Luanchuan County | Luoning County | Yiyang County | Yichuan County | Ruyang County |
|---|---|---|---|---|---|---|---|
| 2000 | Luolong District | 0.60 | 1.05 | 0.33 | 0.45 | 1.36 | 0.33 |
| Laocheng District | 0.27 | 0.48 | 0.16 | 0.20 | 0.15 | 0.15 | |
| Chanhe Huizu District | 0.20 | 0.35 | 0.11 | 0.14 | 0.18 | 0.11 | |
| 2020 | Jinshui District | 0.14 | 0.22 | 0.08 | 0.07 | 0.08 | 0.09 |
| Zhongyuan District | 0.24 | 0.37 | 0.13 | 0.12 | 0.17 | 0.16 | |
| Guancheng Huizu District | 0.18 | 0.29 | 0.10 | 0.10 | 0.12 | 0.12 | |
| Laocheng District | 0.54 | 0.93 | 0.31 | 0.37 | 0.28 | 0.29 | |
| Erqi District | 0.34 | 0.51 | 0.18 | 0.18 | 0.26 | 0.23 |
| Year | Source of Ecology–Demand for Ecology | /km2 | /USD Million | |
|---|---|---|---|---|
| 2000 | Yichuan County–Luolong District | 503.89 | 0.00857 | 200.08 |
| Luanchuan County–Laocheng District | 286.64 | 0.00229 | 30.72 | |
| Luanchuan County–Chanhe Huizu District | 112.83 | 0.00217 | 11.60 | |
| 2020 | Luanchuan County–Jinshui District | 6902.41 | 0.00065 | 208.76 |
| Luanchuan County–Zhongyuan District | 1056.79 | 0.00077 | 37.68 | |
| Luanchuan County–Guancheng Huizu District | 1201.62 | 0.00068 | 37.68 | |
| Luanchuan County–Laocheng District | 135.51 | 0.00228 | 14.48 | |
| Luanchuan County–Erqi District | 1865.65 | 0.00078 | 67.28 |
| Year | Source Site | Demand Site | /USD million | |
|---|---|---|---|---|
| 2000 | Yichuan County | Luolong District | 57.45% | 114.84 |
| Luanchuan County | Laocheng District | 65.20% | 19.72 | |
| Chanhe Huizu District | 7.52 | |||
| 2020 | Luanchuan County | Jinshui District | 65.17% | 136.28 |
| Zhongyuan District | 24.36 | |||
| Guancheng Huizu District | 24.36 | |||
| Laocheng District | 9.28 | |||
| Erqi District | 43.48 |
Disclaimer/Publisher’s Note: The statements, opinions and data contained in all publications are solely those of the individual author(s) and contributor(s) and not of MDPI and/or the editor(s). MDPI and/or the editor(s) disclaim responsibility for any injury to people or property resulting from any ideas, methods, instructions or products referred to in the content. |
© 2024 by the authors. Licensee MDPI, Basel, Switzerland. This article is an open access article distributed under the terms and conditions of the Creative Commons Attribution (CC BY) license (https://creativecommons.org/licenses/by/4.0/).
Share and Cite
Wei, H.; Wu, J.; Ma, Y.; Li, L.; Yang, Y.; Liu, M. Identifying Cross-Regional Ecological Compensation Based on Ecosystem Service Supply, Demand, and Flow for Landscape Management. Diversity 2024, 16, 561. https://doi.org/10.3390/d16090561
Wei H, Wu J, Ma Y, Li L, Yang Y, Liu M. Identifying Cross-Regional Ecological Compensation Based on Ecosystem Service Supply, Demand, and Flow for Landscape Management. Diversity. 2024; 16(9):561. https://doi.org/10.3390/d16090561
Chicago/Turabian StyleWei, Hejie, Jiahui Wu, Yu Ma, Ling Li, Yi Yang, and Mengxue Liu. 2024. "Identifying Cross-Regional Ecological Compensation Based on Ecosystem Service Supply, Demand, and Flow for Landscape Management" Diversity 16, no. 9: 561. https://doi.org/10.3390/d16090561
APA StyleWei, H., Wu, J., Ma, Y., Li, L., Yang, Y., & Liu, M. (2024). Identifying Cross-Regional Ecological Compensation Based on Ecosystem Service Supply, Demand, and Flow for Landscape Management. Diversity, 16(9), 561. https://doi.org/10.3390/d16090561

