Abstract
There are many species of Lepidoptera, but few complete mitochondrial genomes of Lepidoptera have been included in databases. Here, the complete mitochondrial genome sequence of Salassa thespis was isolated and characterized. It was 15,302 bp in length and contained 13 protein-coding genes (PCGs), two rRNA genes, 22 tRNA genes and an A + T-rich region. Among the 13 PCGs, the initiation codon of cytochrome c oxidase subunit 1 (cox1) was CGA, and the rest were ATN. The cox1 and cox2 genes had an incomplete stop codon T, while the rest terminated with TAA. Codon usage analysis showed that Phe, Ile, Leu and Asn were the most frequent amino acids, while Trp was the least. Like other Lepidopterans, some conserved motifs were found in the A + T-rich region, including a 17 bp poly-T guided by ATAGA, the AT-rich area and a poly-A element. Bayesian inference and maximum likelihood phylogenetic tree analysis based on 13 PCGs of S. thespis confirmed that it belonged to the Saturniidae family and showed the following relationship: (S. thespis + (Rhodinia fugax + Samia canningi)). The enrichment of mitochondrial DNA provides reference information for the study of the evolution and diversity of Lepidoptera insects.
1. Introduction
The insect mitochondrial DNA (mtDNA) is usually a compact double-stranded closed circular molecule with a length of 14–20 kb. It is composed of 13 protein-coding genes (PCGs), two rRNA genes (12S rRNA and 16S rRNA), 22 tRNA genes and one or more noncoding regions containing transcription and replication signals []. Insect mtDNA is characterized by a simple structure, stable composition, rapid evolution, high copy number and low maternal inheritance and recombination rate. Compared with a single gene or a few genes, the mitochondrial genome has significant advantages in the study of insect species evolution, phylogeny, population genetics and diversity [,,,]. It can also be used to explore intraspecific relationships, including population genetic differentiation and migration diffusion, such as how Bombyx mori was domesticated and the diffusion pathway of Bombyx mandarina which have been the focus of research in recent years. Chen et al. discussed the genetic relationship between B. mori and B. mandarina in different geographical populations from the perspective of the mitochondrial genome [].
Lepidoptera is the second largest order in Insecta, mainly composed of moths and butterflies []. Nearly 160,000 species of Lepidoptera have been described worldwide, which are important agricultural and forestry pests, pollinators, economic insects and ornamental insects. Initially, the mitochondrial genome was widely used in Lepidoptera to solve the species identification controversy left over from the traditional morphological classification, and Bombyx mori was the first reported species. Subsequently, research on mitochondrial genomes covered various levels and groups of Lepidoptera insects, especially among species at different superfamily and family levels, and was used to explore the origin, divergence, diffusion and phylogeny of species [,,,,,]. However, the complete mitochondrial genome sequences of Lepidoptera insects included in the GenBank database account for less than 1% of the total number of Lepidoptera.
Salassa thespis (Leech, 1898) is mainly distributed in Shaanxi, Fujian, Hubei, Sichuan and other regions of China. S. thespis has a larger body size, with wings extending 11–12 cm. Its body is brownish red to yellow brown, and its hind wings resemble the eyes of a cat, making it popular for its ornamental value; however, its mitochondrial genome has not been described and analyzed.
Here, the mitochondrial genome of S. thespis was sequenced and its characteristics were analyzed, including the length of mtDNA sequence, the content of four bases (A, T, C and G), mitochondrial protein-coding genes, rRNA and tRNA genes, the A + T-rich region, codon usage preferences, etc. A comparison was made with the mitochondrial genomes of other reported Lepidoptera insects, and a phylogenetic tree was constructed by Bayesian inference (BI) and maximum likelihood (ML) methods. This study enriches the information of the mitochondrial genome of Lepidoptera and provides a reference for further exploring the phylogeny, classification, evolution and diversity of Lepidoptera species.
2. Materials and Methods
2.1. Experimental Insects and DNA Extraction
S. thespis adults were collected from Niba Mountain, Ya’an City, Sichuan Province, China, and stored in a refrigerator at −80 °C. Total genomic DNA was extracted by the Aidlab Genomic DNA Extraction Kit (Aidlab Co., Beijing, China). DNA quality was determined by 1% agarose gel electrophoresis, and the whole mitochondrial genome of S. thespis was amplified.
2.2. PCR Amplification and DNA Sequencing
Mitochondrial DNA fragments were amplified by polymerase chain reaction (PCR) using total genomic DNA as the template. Fourteen pairs of primers were designed and synthesized by General Biosystems Co., Chuzhou, China, to amplify the mitochondrial genome of S. thespis (Table 1). PCR amplifications were performed on a 20 μL reaction volume consisting of 7 μL sterile distilled water, 1 μL extracted DNA as the template, 1 μL each of forward and reverse primers and 10 μL (1 unit) Taq DNA polymerase (Takara Co., Dalian, China). PCR amplification conditions were as follows: first denaturation at 94 °C for 5 min, followed by 30 cycles (94 °C, 30 s; 50–55 °C, 1 min; 72 °C, 1–2 min) and finally 72 °C, 10 min for subsequent extension. The PCR products were separated by 1% agarose gel electrophoresis and purified using a DNA gel extraction kit (TransGen Co., Beijing, China) and sent to General Biosystems Co., Chuzhou, China, for sequencing at least 3 times.

Table 1.
The primers used to amplify the mitogenome of S. thespis.
2.3. Sequences Assembly, Annotation and Analysis
We checked the sequence obtained by sequencing in 2.2 with the original peak map of sequencing to prevent inaccurate results due to base site changes caused by software recognition errors or splicing errors. The blast tool and Lasergene v7.1.0 provided by NCBI (http://blast.ncbi.nlm.nih.gov/Blast, accessed on 20 September 2023) were used to remove the cloning vector sequence, delete the fragment repeat sequence and assemble the sequence. Mitochondrial genomes of related species in GenBank were aligned and retrieved, and the position, start codon and stop codon of each gene were corrected. The final length of the mitochondrial sequence was determined by sequence assembly and gene annotation. Preliminary gene predictions and annotations were carried out using the Mitos web server (specific parameter settings: 05-inverterbrate codon table; the RefSeq lineage was 89-Metazoa; and the rest were set according to Mitos default parameters) []. The mitochondrial genome map was constructed using the Proksee server []. According to the coding principle of invertebrate mitochondrial genomes, the base sequence of the coding protein was translated into a predicted protein. The tRNA and rRNA genes were amplified by the online software tRNAscan-SE v2.0 (http://lowelab.ucsc.edu/tRNAscan-SE/, accessed on 2 October 2023) [] and MITOS web server v1.1.7 (http://mitos.bioinf.uni-leipzig.de/index.py, accessed on 2 October 2023), using Gblocks v0.91b to remove ambiguously aligned sites, and every tRNA and rRNA gene was aligned on the MAFFT v7 server [,], using Gblocks to prune the poorly aligned regions. The annotated sequences were submitted to GenBank of NCBI (accession number: OR522707). The base content of A, T, C and G and the relative synonymous codon usage (RSCU) of mitochondrial genomes were calculated by MEGA 6.0 []. The calculation of base skew was based on the following formula: AT skewness = (A − T)/(A + T); GC skewness = (G − C)/(G + C) [].
2.4. Phylogenetic Analysis
Thirty-three complete mitochondrial genome sequences were downloaded from the GenBank database to construct the phylogenetic tree, in which Drosophila melanogaster (accession number: U37541) and Anopheles gambiae (accession number: L20934) were used as outgroups (Table 2). Multiple alignments of PCGs were performed using Clustal X version 2.0 []. We used the MAFFT algorithm to perform a translation alignment on each PCG separately, and then we performed a single alignment on each sample. We used Gblocks to remove areas with poor alignment and alignment gaps. Based on 13 PCGs, Bayesian inference (BI) and maximum likelihood (ML) methods were used to construct phylogenetic trees []. BI with MrBayes 3.2 version [] was used under the GTR + I + G nucleotide model selected with PartitionFinder 2 []. The Markov chains were run with at least one million generations. When the convergence diagnostic value was less than 0. 01, the operation ended. ML with IQ-TREE v1.6.12 [] was used under the GTR + I + G model selected with ModelFinder [], and branch supports were assessed using 1000 bootstrap replicates. The software FigTree v1.4.2 (http://tree.bio.ed.ac.uk/software/figtree/, accessed on 5 October 2023) was used to view and edit the phylogenetic tree.

Table 2.
List of sequences used to construct the phylogenetic tree.
3. Results
3.1. Genome Structure and Characteristics
The complete mitogenome of S. thespis was a circular double-stranded DNA molecule with a total length of 15, 302 bp (Figure 1). It contained 22 tRNA genes, 13 PCGs (atp6, atp8, cob, cox1–cox3, nad1–nad 6 and nad 4L), two rRNA genes (rrnL and rrnS) and an A + T-rich region (details are reported in Table 3. The heavy chain (H-chain) of S. thespis encoded 23 genes (nine PCGs and 14 tRNAs), while the light chain (L-chain) encoded 14 genes (four PCGs, 8 tRNAs and two rRNAs). The differences in the nucleotide composition of mitochondrial genomes are usually reflected by AT content, AT skewness and GC skewness. Here, the nucleotide composition of the S. thespis mitogenome exhibited 78.8% AT content (A: 39.17%, T: 39.63%) and 21.2% GC content (G: 8.19%, C: 13.01%), and especially in the A + T-rich region, the AT content was as high as 90.33% (Table 4). The AT skewness of the whole genome of S. thespis was negative (−0.01), as found in Eochroa trimenii, Sphragifera sigillata, Eutelia adulatricoides, Herpetogramma luctuosalis, Marasmia exigua, Pectinophora gossypiella, Parnassius apollonius, Grapholita dimorpha and Grapholita molesta. The GC skewness of the whole genome of S. thespis was also negative (−0.23). The negative AT skewness and GC skewness of the S. thespis mitochondrial genome indicated the occurrence of more Ts than As and more Cs than Gs.

Figure 1.
Map of the mitogenome of S. thespis.

Table 3.
Characteristics of mitochondrial genome sequence of S. thespis.

Table 4.
Base composition and skewness in different mitogenomes of Lepidoptera.
3.2. PCGs and Codon Usage
The PCGs and codon usage of S. thespis were analyzed (Table 3). In the mitochondrial genome of S. thespis, 13 PCGs were 11, 219 bp in length, accounting for 73.32% of the complete mitogenome. Nine PCGs (nad2, cox1, cox2, atp8, atp6, cox3, nad3, nad6 and cob) were encoded by the H-chain and four PCGs (nad5, nad4, nad4L and nad1) were encoded by the L-chain. nad5 and atp8 were the longest and the shortest genes, with 1746 bp and 165 bp, respectively. Among the 13 PCGs, the initiation codon of cytochrome c oxidase subunit 1 (cox1) was CGA, and the rest were ATN (ATT, ATG, ATC, ATA and ATG). Nad2 and nad3 started with ATT, cox2, cox3, atp6, nad4, nad4l, cob, nad1 and cyt b started with ATG, atp8 and nad6 started with ATC and nad5 started with ATA. Compared with the diversity of the start codons, there were only four types of stop codons in Lepidoptera mitochondrial genomes, namely TAA, TAG, TA and T, among which TAA was the most frequently used stop codon. In S. thespis, two genes (cox1 and cox2) had an incomplete stop codon T, while the rest terminated with a canonical stop codon TAA. The use of T as a stop codon is common in Lepidoptera, especially in cox1 and cox2 genes, which may be formed through polyadenylation during transcription [].
The codon usage analysis of S. thespis showed that Phe, Ile, Leu and Asn were the most frequent amino acids, while Trp was the least (Figure 2). The amino acid distribution of mitochondrial genomes from 30 different Lepidoptera species were compared, and it was found that the distribution of codons in these species was consistent (Figure 2). The relative synonymous codon usage (RSCU) values of 13 PCGs in S. thespis were calculated. The usage of UUA, UCU, CGA, ACU and GCU codons were higher, while CCG, AGG, CUG, ACG and UCG were lower. The usage frequency of AT in the third codon was significantly higher than that of CG, which is highly conserved in insect mitogenomes [,].

Figure 2.
Codon distribution patterns in various Lepidoptera species. The y-coordinate is the proportion of codons per 100 codons.
3.3. Ribosomal RNA and Transfer RNA Genes
The complete mitochondrial genome of S. thespis contained two rRNA (rrnL and rrnS) genes and 22 tRNA genes. The 16S rRNA gene (rrnL) was 1294 bp between trnL1 and trnV, and the 12S rRNA gene (rrnS) was 776 bp between trnV and the A + T-rich region. The AT content of two rRNA genes accounted for 83.87%, and the AT skewness and GC skew skewness were −0.03 and −0.34, respectively (Table 4).
The length of 22 tRNA genes in S. thespis ranged from 64 bp (trnC, trnY, trnR, trnF and trnP) to 71 bp (trnK). The secondary structures of the tRNAs were typical cloverleaf structures, except trnS1, which lacked a dihydrouridine arm, which is similar to the features of most other Lepidoptera tRNAs (Figure 3). A total of 23 mismatched base pairs were identified in the S. thespis tRNAs, including 19 GU pairs and four UU pairs. The mismatched tRNAs were mainly the trnM, trnI, trnQ, trnW, trnC, trnL1, trnL2, trnG, trnA, trnS1, trnS2, trnF, trnT and trnP genes. The gene arrangement of tRNAs is always conserved in Lepidoptera, and the rearrangement is mainly concentrated in trnM, trnI and trnQ gene clusters. In S. thespis, it is trnM-trnI-trnQ, which differs from the ancestral order trnI-trnQ-trnM [].

Figure 3.
Putative secondary structures of the 22 tRNA genes of the S. thespis mitogenome [].
3.4. Overlapping and Intergenic Spacer Regions
Ten overlapping regions with a total of 33 bp, ranging from 1 to 8 bp, were identified in the mitochondrial genome of S. thespis (Table 3). The longest overlapping region was between trnW and trnC, and the shortest was between atp6 and cox3, trnA and trnR, trnR and trnN and nad6 and cob. In general, there is a 7 bp overlapping sequence (“ATGATAG” or “ATGATAA”) between the 3’ end of the atp8 gene and the 5’ end of the atp6 gene in the mitochondrial genomes of Lepidopteran []. Except for the Micropterigoidea family, which had a 7 bp overlap sequence of ATGATAG, the sequence of other Lepidoptera insects was ATGATAA, and the sequence of S. thespis here was ATGATAA (Figure 4). Fifteen intergenic spacer regions with a total of 222 bp, ranging from 1 to 50 bp, were identified in the mitochondrial genome of S. thespis (Table 3). The longest overlapping region was between trnQ and nad2, and the shortest was between nad1 and trnL1. The 18 bp spacer between trnS2 and nad1 contained the motif ATACTAA, which is also present in many Lepidoptera mitochondrial genomes and may be a mitochondrial transcription termination peptide-binding site [,,].

Figure 4.
Alignment of overlapping region between atp8 and atp6 across Lepidoptera.
3.5. The A + T-Rich Region
The length of the A + T-rich region (control region, CR) of S. thespis mitochondria was 331 bp, starting from 14,972 bp to 15,302 bp, and was located between the rrnS and trnM genes (Table 3). Compared with other regions of the S. thespis mitochondrial genome, the AT content in the CR was as high as 90.33%, and the AT skewness and GC skewness in this region were −0.07 and −0.19, respectively (Table 4). Like most Lepidopterans [,], some conserved motifs were found in the CR of the S. thespis mitochondrial genome, including a 17 bp poly-T guided by “ATAGA”, the AT-rich area and a poly-A element. The “ATAGA” sequence was located at the beginning of the CR, near the 5’ end of 12S rRNA (Figure 5). The “ATAGA” motif is usually considered to be the precise location of the origin of replication, and the poly-T sequence is considered to be the structural signal for protein recognition in the initiation of replication [].

Figure 5.
Features present in the A + T-rich region of S. thespis. The ATAGA motif is marked red. The poly-T is marked with a dotted line. The microsatellite TA repeats is indicated by wavy lines and the poly-A is underlined.
3.6. Phylogenetic Analyses
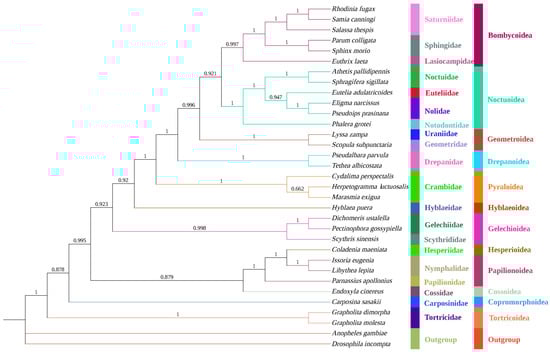
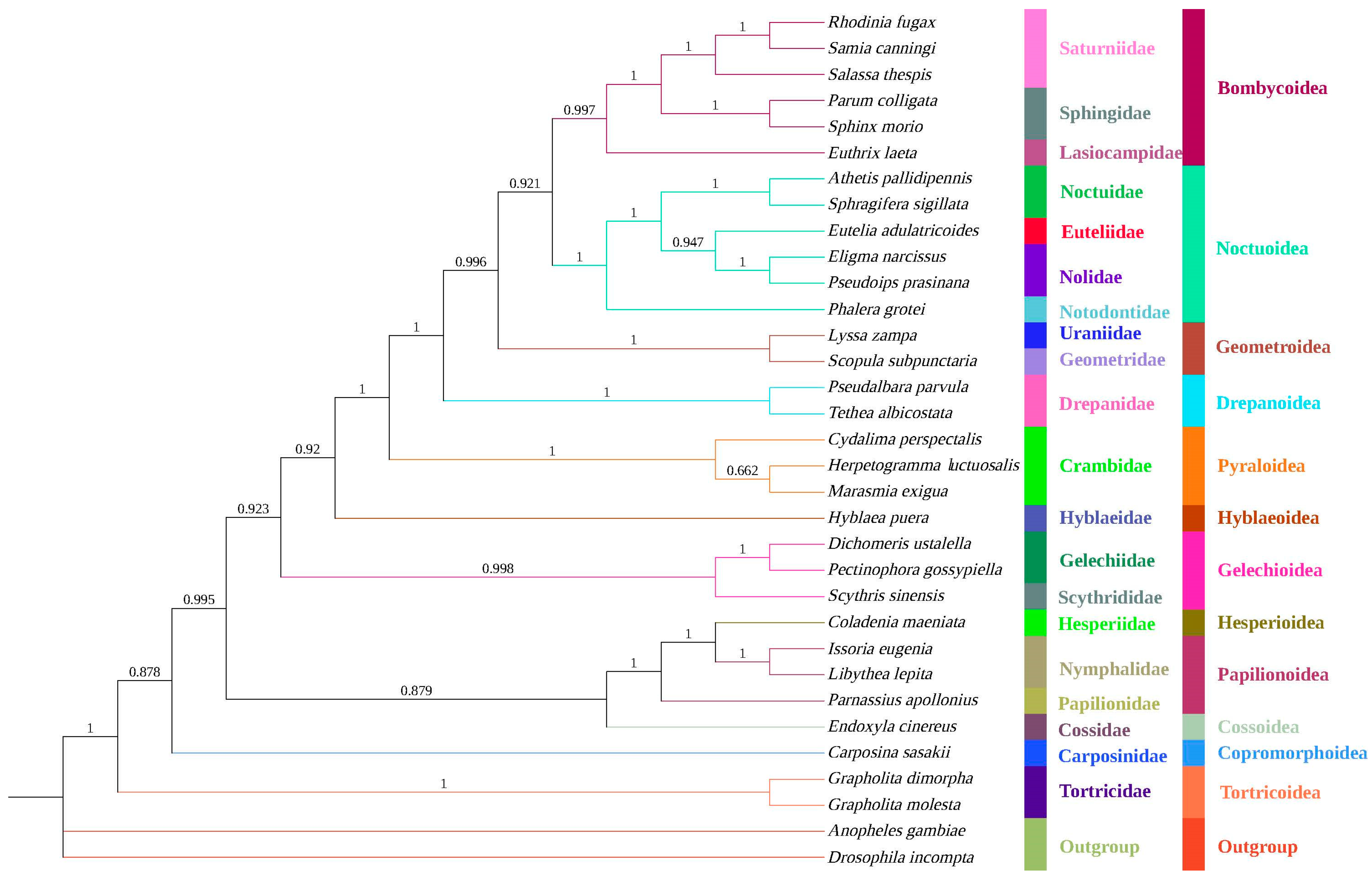
A phylogenetic tree was constructed based on 13 PCGs sequences of mitogenomes from 31 species of Lepidoptera (containing 12 superfamilies, which were Bombycoidea, Noctuoidea, Geometroidea, Drepanoidea, Pyraloidea, Hyblaeoidea, Gelechioidea, Hesperioidea, Papilionoidea, Cossoidea, Copromorphoidea and Tortricoidea) using BI and ML methods (Figure 6 and Figure 7). The results obtained from the two methods were consistent, indicating that Samia canningi and Rhodinia fugax were sister groups. S. thespis was closely related to Samia canningi and Rhodinia fugax, all of which belonged to Saturniidae, Bombycoidea. Saturniidae, Sphingidae, and Lasiocampidae belonged to Bombycoidea, and Bombycoidea was the closest to Noctuoidea. Additionally, three species within the Saturniidae showed the following relationship: (S. thespis + (Rhodinia fugax + Samia canningi)).

Figure 6.
BI phylogenetic trees of Lepidoptera species based on the protein-coding genes. Numbers above each node indicate Bayesian posterior probability values [].

Figure 7.
ML phylogenetic trees of Lepidoptera species based on the protein-coding genes. Numbers above each node indicate ML bootstrap values [].
4. Discussion
The mitochondrial genome contains a wealth of genetic information, including gene length, gene order, base bias, genetic codon composition, control region (CR) and repeat region, etc., which play an important role in better understanding the evolutionary characteristics and diversity of insects. Mitochondrial genomes of Lepidoptera insects are generally 15–16 kb in size and usually contain 37 genes and a non-coding CR. Here, the mitochondrial genome of S. thespis was 15,302 bp in length, containing 37 genes, including 13 PCGs, 2 rRNAs, 22 tRNAs and a CR.
The AT content in the mitochondrial genome of Lepidoptera generally ranges from 76% to 86%, with a high of 86.6% in Micropterygidae. In S. thespis, the AT content was 78.8%, indicating that the mitochondrial genome of S. thespis had obvious AT bias. The AT skewness and GC skewness of the whole genome of S. thespis were both negative, which indicate the occurrence of more Ts than As and more Cs than Gs. In 13 PCGs of S. thespis, the AT content of the third codon was significantly higher than that of GC.
The length of tRNA in insect mitochondrial genome is generally 60–73 bp, and the length of trnK is stable, mostly 71 bp. In S. thespis, the length of trnK is also 71 bp. Among the 22 tRNAs in insect mitochondria, except for Adoxophyes honmai, most trnS1 genes are unable to form stable cloverleaf structures []. In S. thespis, the secondary structures of the other 21 tRNAs were all typical cloverleaf structures, except that the dihydrouridine arm of trnS1 was deleted.
The A + T-rich region is named for having the highest AT content in the mitochondrial genome. This region is usually considered to be the main regulatory region of mitochondrial genome replication and transcription, so it is also called the CR. In addition, the D-loop region is frequently used in some studies because of its three-strand loop structure during replication. The CR of S. thespis (13972–15302 bp) had three conserved structures: ATAGA motif, poly-T and AT microsatellite sequence. ATAGA was located at the beginning of the CR, near the 5’ end of 12S rRNA. The ATAGA motif of some Lepidoptera groups was mutated in individual bases, and structures such as ATAG, ATAGAA, ATGGA, ACAGA and ATATAA appeared. The poly-T followed the ATAGA motif; however, there were some base mutations of the poly-T structure in Adeloidea, Micropterigoidea and Tischerioidea, such as TTATATATATTTAA.
There is always a 7 bp overlapping region between the 3’ end of atp8 and the 5’ end of atp6 in insect mitochondrial genomes. In Diptera, Grylloblattodea, Megaloptera and Raphidioptera, the overlapping region is ATGATAA [,,]. In Lepidoptera, except for Micropterigoidea, where this overlapping region is ATGATAG, the other species are ATGATAA, and the S. thespis was also ATGATAA. However, in Hymenoptera, there are even five types in this region [,].
The phenomenon of mitochondrial gene rearrangement is often one of the elements in the analysis of phylogenetic relationships between species [,]. Two types of gene rearrangements are recognized to mainly occur in Lepidoptera mitochondrial genomes. The gene cluster trnM-trnI-trnQ located at the 5’ end is the main rearrangement region, which is consistent with the first sequenced Lepidoptera insect, Bombyx mori. The other rearrangement order trnI-trnQ-trnM occurs in primitive Lepidoptera, such as Nepticuloidea, Hepialoidea and Adeloidea, which is consistent with Drosophila [,,]. In S. thespis, it is in the same trnM-trnI-trnQ order as the Bombyx mori.
Molecular phylogenetic analysis based on mitochondrial genomes provides more reference information for taxonomy. There is currently no literature on the molecular level classification of S. thespis. Moreover, 31 species of Lepidoptera containing 12 superfamilies were used to construct a phylogenetic tree based on 13 PCGs sequences of mitogenomes using BI and ML methods. S. thespis was closely related to Samia canningi and Rhodinia fugax, all of which belonged to Saturniidae, Bombycoidea. This is consistent with the morphological and NCBI lineage of S. thespis. Of course, data on Lepidoptera mitochondria are limited, and further taxonomic sampling of Lepidoptera species is needed to better understand the phylogenetic relationships between different taxa.
5. Conclusions
The mitochondrial genome of S. thespis was determined and characterized, including the genome structure, base composition, PCGs, codon usage, RNA genes, overlapping and intergenic spacer regions, CR region and phylogenetic analysis. The comprehensive analysis of S. thespis mitochondrial genome provides the data for the evolution and diversity research of Lepidoptera species. However, the Lepidoptera population is large, and more molecular or mitochondrial data are still needed to further explore its phylogeny and classification.
Author Contributions
Conceptualization, S.T. and C.Q.; methodology, C.Q.; software, Y.L. and Y.Z.; validation, X.M. and S.T.; formal analysis, X.M. and Y.Z.; investigation, S.T. and X.M.; resources, S.T.; data curation, Y.Z. and Y.L.; writing—original draft preparation, S.T. and Y.L.; writing—review and editing, Y.Z. and X.M.; visualization, Y.L. and X.D.; supervision, C.Q.; project administration, C.Q.; funding acquisition, S.T. and C.Q. All authors have read and agreed to the published version of the manuscript.
Funding
This research was funded by the Talent fund of Anhui Agricultural University, grant number rc422101.
Institutional Review Board Statement
Not applicable.
Data Availability Statement
The mitogenome sequences of Salassa thespis are available in GenBank with the accession number OR522707.
Acknowledgments
The authors acknowledge any support given that is not covered by the author contributions or by funding.
Conflicts of Interest
The authors declare no conflicts of interest.
References
- Wolstenholme, D.R. Animal mitochondrial DNA: Structure and evolution. Int. Rev. Cytol. 1992, 141, 173–216. [Google Scholar] [CrossRef] [PubMed]
- Cameron, S.L. Insect mitochondrial genomics: Implications for evolution and phylogeny. Annu. Rev. Entomol. 2014, 59, 95–117. [Google Scholar] [CrossRef] [PubMed]
- Song, S.N.; Tang, P.; Wei, S.J.; Chen, X.X. Comparative and phylogenetic analysis of the mitochondrial genomes in basal hymenopterans. Sci. Rep. 2016, 6, 20972. [Google Scholar] [CrossRef] [PubMed]
- Wu, J.; Xu, D.; Wei, X.; Liao, W.; Li, X.; Zhuo, Z. Characterization of the complete mitochondrial genome of the longhorn beetle, Batocera horsfieldi (Coleoptera, Cerambycidae) and its phylogenetic analysis with suitable longhorn beetles. Zookeys 2023, 1168, 387–402. [Google Scholar] [CrossRef] [PubMed]
- Liu, D.; Zhang, H.; Fu, S.; Wang, Y.; Zhao, W.; Zhao, Q. The complete mitochondrial genomes of Aelia sibirica and A. fieberi (Hemiptera, Pentatomidae), and phylogenetic implications. Diversity 2024, 16, 111. [Google Scholar] [CrossRef]
- Chen, D.B.; Zhang, R.S.; Bian, H.X.; Li, Q.; Xia, R.X.; Li, Y.P.; Liu, Y.Q.; Lu, C. Comparative mitochondrial genomes provide new insights into the true wild progenitor and origin of domestic silkworm Bombyx mori. Int. J. Biol. Macromol. 2019, 131, 176–183. [Google Scholar] [CrossRef]
- Kawahara, A.Y.; Breinholt, J.W. Phylogenomics provides strong evidence for relationships of butterflies and moths. Proc. Biol. Sci. 2014, 281, 20140970. [Google Scholar] [CrossRef]
- Yang, X.; Cameron, S.L.; Lees, D.C.; Xue, D.; Han, H. A mitochondrial genome phylogeny of owlet moths (Lepidoptera: Noctuoidea), and examination of the utility of mitochondrial genomes for lepidopteran phylogenetics. Mol. Phylogenet. Evol. 2015, 85, 230–237. [Google Scholar] [CrossRef] [PubMed]
- Park, J.S.; Kim, M.J.; Jeong, S.Y.; Kim, S.S.; Kim, I. Complete mitochondrial genomes of two gelechioids, Mesophleps albilinella and Dichomeris ustalella (Lepidoptera: Gelechiidae), with a description of gene rearrangement in Lepidoptera. Curr. Genet. 2016, 62, 809–826. [Google Scholar] [CrossRef]
- Thurman, J.H. Beyond the pest: Life history, ecology and ethnoentomology of the giant wood moth (Endoxyla cinereus). Austral. Ecol. 2022, 47, 733–747. [Google Scholar] [CrossRef]
- Huang, W.; Zhang, C.; Zhang, T.; Xu, Y.; Xu, S.; Tian, L.; Li, H.; Cai, W.; Song, F. Features and evolution of control regions in leafroller moths (Lepidoptera: Tortricidae) inferred from mitochondrial genomes and phylogeny. Int. J. Biol. Macromol. 2023, 236, 123928. [Google Scholar] [CrossRef] [PubMed]
- Zhu, L.; Han, Y.; Hou, Y.; Huang, Z.; Wang, M.; Chiba, H.; Chen, L.; Fan, X. Mitogenomic phylogenetic analyses provide novel insights into the taxonomic problems of several hesperiid taxa (Lepidoptera: Hesperiidae). Sci. Rep. 2023, 13, 7901. [Google Scholar] [CrossRef] [PubMed]
- Zheng, X.; Xu, Z.; Wang, D.; Zhou, C. Life history and mitochondrial genomes of Salassinae and Agliinae (Insecta, Lepidoptera): New insights into the loss of cocooning behaviour and phylogeny of Saturniidae. Bull. Entomol. Res. 2024, 114, 107–123. [Google Scholar] [CrossRef] [PubMed]
- Bernt, M.; Donath, A.; Jühling, F.; Externbrink, F.; Florentz, C.; Fritzsch, G.; Pütz, J.; Middendorf, M.; Stadler, P.F. MITOS: Improved de novo metazoan mitochondrial genome annotation. Mol. Phylogenet. Evol. 2013, 69, 313–319. [Google Scholar] [CrossRef] [PubMed]
- Grant, J.R.; Enns, E.; Marinier, E.; Mandal, A.; Herman, E.K.; Chen, C.Y.; Graham, M.; Van Domselaar, G.; Stothard, P. Proksee: In-depth characterization and visualization of bacterial genomes. Nucleic Acids Res. 2023, 51, W484–W492. [Google Scholar] [CrossRef] [PubMed]
- Lowe, T.M.; Eddy, S.R. tRNAscan-SE: A program for improved detection of transfer RNA genes in genomic sequence. Nucleic Acids Res. 1997, 25, 955–964. [Google Scholar] [CrossRef] [PubMed]
- Castresana, J. Selection of conserved blocks from multiple alignments for their use in phylogenetic analysis. Mol. Biol. Evol. 2000, 17, 540–552. [Google Scholar] [CrossRef] [PubMed]
- Katoh, K.; Standley, D.M. MAFFT multiple sequence alignment software version 7: Improvements in performance and usability. Mol. Biol. Evol. 2013, 30, 772–780. [Google Scholar] [CrossRef]
- Tamura, K.; Stecher, G.; Peterson, D.; Filipski, A.; Kumar, S. MEGA6: Molecular evolutionary genetics analysis version 6.0. Mol. Biol. Evol. 2013, 30, 2725–2729. [Google Scholar] [CrossRef]
- Junqueira, A.C.; Lessinger, A.C.; Torres, T.T.; da Silva, F.R.; Vettore, A.L.; Arruda, P.; Azeredo Espin, A.M. The mitochondrial genome of the blowfly Chrysomya chloropyga (Diptera: Calliphoridae). Gene 2004, 339, 7–15. [Google Scholar] [CrossRef]
- Thompson, J.D.; Gibson, T.J.; Plewniak, F.; Jeanmougin, F.; Higgins, D.G. The CLUSTAL_X windows interface: Flexible strategies for multiple sequence alignment aided by quality analysis tools. Nucleic Acids Res. 1997, 25, 4876–4882. [Google Scholar] [CrossRef] [PubMed]
- Ronquist, F.; Teslenko, M.; van der Mark, P.; Ayres, D.L.; Darling, A.; Höhna, S.; Larget, B.; Liu, L.; Suchard, M.A.; Huelsenbeck, J.P. MrBayes 3.2: Efficient Bayesian phylogenetic inference and model choice across a large model space. Syst. Biol. 2012, 61, 539–542. [Google Scholar] [CrossRef] [PubMed]
- Lanfear, R.; Frandsen, P.B.; Wright, A.M.; Senfeld, T.; Calcott, B. Partitionfinder 2: New methods for selecting partitioned models of evolution for molecular and morphological phylogenetic analyses. Mol. Biol. Evol. 2017, 34, 772–773. [Google Scholar] [CrossRef] [PubMed]
- Nguyen, L.-T.; Schmidt, H.A.; von Haeseler, A.; Minh, B.Q. IQ-TREE: A Fast and Effective Stochastic Algorithm for Estimating Maximum-Likelihood Phylogenies. Mol. Biol. Evol. 2015, 32, 268–274. [Google Scholar] [CrossRef] [PubMed]
- Kalyaanamoorthy, S.; Minh, B.Q.; Wong, T.; Haeseler, A.V.; Jermiin, L.S. ModelFinder: Fast Model Selection for Accurate Phylogenetic Estimates. Nat. Methods 2017, 14, 587–589. [Google Scholar] [CrossRef]
- Lu, H.F.; Su, T.J.; Luo, A.R.; Zhu, C.D.; Wu, C.S. Characterization of the complete mitochondrion genome of diurnal Moth Amata emma (Butler) (Lepidoptera: Erebidae) and its phylogenetic implications. PLoS ONE 2013, 8, e72410. [Google Scholar] [CrossRef] [PubMed]
- Tzeng, C.S.; Hui, C.F.; Shen, S.C.; Huang, P.C. The complete nucleotide sequence of the Crossostoma lacustre mitochondrial genome: Conservation and variations among vertebrates. Nucleic Acids Res. 1992, 20, 4853–4858. [Google Scholar] [CrossRef] [PubMed][Green Version]
- Wu, L.; Jiang, X.; Xie, F.; Kausar, S.; Liang, D.; Wei, G.; Zhu, B.; Wang, L.; Liu, C.; Qian, C. The mitochondrial genome of Smerinthus planus (Lepidoptera: Sphingidae) and its comparative analysis with other Lepidoptera species. Zootaxa 2020, 4821, 4821.3.6. [Google Scholar] [CrossRef]
- Boore, J.L. Animal mitochondrial genomes. Nucleic Acids Res. 1999, 27, 1767–1780. [Google Scholar] [CrossRef]
- Chen, L.; Wahlberg, N.; Liao, C.Q.; Wang, C.B.; Ma, F.Z.; Huang, G.H. Fourteen complete mitochondrial genomes of butterflies from the genus Lethe (Lepidoptera, Nymphalidae, Satyrinae) with mitogenome-based phylogenetic analysis. Genomics 2020, 112, 4435–4441. [Google Scholar] [CrossRef]
- Taanman, J.W. The mitochondrial genome: Structure, transcription, translation and replication. Biochim. Biophys. Acta 1999, 1410, 103–123. [Google Scholar] [CrossRef]
- Xing, L.X.; Li, P.F.; Wu, J.; Wang, K.; You, P. The complete mitochondrial genome of the endangered butterfly Luehdorfia taibai Chou (Lepidoptera: Papilionidae). Mitochondrial DNA 2014, 25, 122–123. [Google Scholar] [CrossRef] [PubMed]
- Sun, Y.U.; Zhang, J.; Li, Q.; Liang, D.; Abbas, M.N.; Qian, C.; Wang, L.; Wei, G.; Zhu, B.J.; Liu, C.L. Mitochondrial genome of Abraxas suspecta (Lepidoptera: Geometridae) and comparative analysis with other Lepidopterans. Zootaxa 2017, 4254, 501–519. [Google Scholar] [CrossRef] [PubMed]
- Cameron, S.L.; Whiting, M.F. The complete mitochondrial genome of the tobacco hornworm, Manduca sexta, (Insecta: Lepidoptera: Sphingidae), and an examination of mitochondrial gene variability within butterflies and moths. Gene 2008, 408, 112–123. [Google Scholar] [CrossRef]
- Chen, D.B.; Zhang, R.S.; Jin, X.D.; Yang, J.; Li, P.; Liu, Y.Q. First complete mitochondrial genome of Rhodinia species (Lepidoptera: Saturniidae): Genome description and phylogenetic implication. Bull. Entomol. Res. 2022, 112, 243–252. [Google Scholar] [CrossRef]
- Saito, S.; Tamura, K.; Aotsuka, T. Replication origin of mitochondrial DNA in insects. Genetics 2005, 171, 1695–1705. [Google Scholar] [CrossRef] [PubMed]
- Lee, E.S.; Shin, K.S.; Kim, M.S.; Park, H.; Cho, S.; Kim, C.B. The mitochondrial genome of the smaller tea tortrix Adoxophyes honmai (Lepidoptera: Tortricidae). Gene 2006, 373, 52–57. [Google Scholar] [CrossRef]
- Cameron, S.L.; Sullivan, J.; Song, H.; Miller, K.B.; Whiting, M.F. A mitochondrial genome phylogeny of the Neuropterida (lace-wings, alderflies and snakeflies) and their relationship to the other holometabolous insect orders. Zool. Scr. 2009, 38, 575–590. [Google Scholar] [CrossRef]
- Foster, P.G.; de Oliveira, T.M.P.; Bergo, E.S.; Conn, J.E.; Sant’Ana, D.C.; Nagaki, S.S.; Nihei, S.; Lamas, C.E.; Gonzalez, C.; Moreira, C.C.; et al. Phylogeny of Anophelinae using mitochondrial protein coding genes. R. Soc. Open Sci. 2017, 4, 170758. [Google Scholar] [CrossRef]
- Yang, F.; Jiang, Y.; Yang, D.; Liu, X. Mitochondrial genomes of two Australian fishflies with an evolutionary timescale of Chauliodinae. Sci. Rep. 2017, 7, 4481. [Google Scholar] [CrossRef]
- Wei, S.J.; Shi, M.; Sharkey, M.J.; van Achterberg, C.; Chen, X.X. Comparative mitogenomics of Braconidae (Insecta: Hymenoptera) and the phylogenetic utility of mitochondrial genomes with special reference to Holometabolous insects. BMC Genom. 2010, 11, 371. [Google Scholar] [CrossRef] [PubMed]
- Haddad, N.J. Mitochondrial genome of the Levant Region honeybee, Apis mellifera syriaca (Hymenoptera: Apidae). Mitochondrial DNA Part A 2016, 27, 4067–4068. [Google Scholar] [CrossRef] [PubMed]
- Cameron, S.L.; Barker, S.C.; Whiting, M.F. Mitochondrial genomics and the new insect order Mantophasmatodea. Mol. Phylogenet. Evol. 2006, 38, 274–279. [Google Scholar] [CrossRef] [PubMed]
- Cao, Y.Q.; Ma, C.; Chen, J.Y.; Yang, D.R. The complete mitochondrial genomes of two ghost moths, Thitarodes renzhiensis and Thitarodes yunnanensis: The ancestral gene arrangement in Lepidoptera. BMC Genom. 2012, 13, 276. [Google Scholar] [CrossRef]
- Timmermans, M.J.; Lees, D.C.; Simonsen, T.J. Towards a mitogenomic phylogeny of Lepidoptera. Mol. Phylogenet. Evol. 2014, 79, 169–178. [Google Scholar] [CrossRef]
- Wei, S.J.; Niu, F.F.; Du, B.Z. Rearrangement of trnQ-trnM in the mitochondrial genome of Allantus luctifer (Smith) (Hymenoptera: Tenthredinidae). Mitochondrial DNA Part A 2016, 27, 856–858. [Google Scholar] [CrossRef]
Disclaimer/Publisher’s Note: The statements, opinions and data contained in all publications are solely those of the individual author(s) and contributor(s) and not of MDPI and/or the editor(s). MDPI and/or the editor(s) disclaim responsibility for any injury to people or property resulting from any ideas, methods, instructions or products referred to in the content. |
© 2024 by the authors. Licensee MDPI, Basel, Switzerland. This article is an open access article distributed under the terms and conditions of the Creative Commons Attribution (CC BY) license (https://creativecommons.org/licenses/by/4.0/).