Delimitation of Some Taxa of Ulnaria and Fragilaria (Bacillariophyceae) Based on Genetic, Morphological Data and Mating Compatibility
Abstract
1. Introduction
2. Materials and Methods
2.1. Sampling and Culturing
2.2. Studied Strains
2.3. DNA Extraction, PCR and Marker Sequencing
2.4. Phylogenetic Analysis and Species Delimitation
2.5. Study of Morphological Characteristics
2.6. Mating Compatibility
3. Results
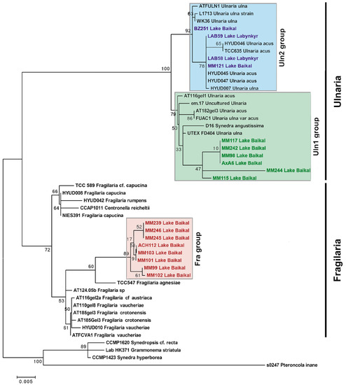
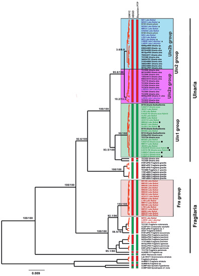
3.1. Phylogeny and Species Delimitation
3.2. Testing the Monophyletic Hypothesis for Uln2a Group and Uln2b Group
3.3. Threshold Values of Genetic Distances at Taxonomic Levels Species and Genera
3.4. Morphology
3.5. Morphometry
3.6. Mating Experiments
4. Discussion
4.1. Verification of Taxonomic State of Ulnaria and Fragilaria
4.2. Similarity of U. acus and F. radians and Its Implications
5. Conclusions
Supplementary Materials
Author Contributions
Funding
Data Availability Statement
Acknowledgments
Conflicts of Interest
References
- Krammer, K.; Lange-Bertalot, H. Bacillariophyceae 3. Teil: Centrales, Fragilariaceae, Eunotiaceae. In Süwasser-Flora von Mitteleuropa 2/3; Ettl, H., Gerloff, J., Heynig, H., Mollenhauer, D., Eds.; Gustav Fisher Verlag: Stuttgart, Germany, 1991. [Google Scholar]
- Hofmann, G.; Lange-Bertalot, H.; Werum, M. Diatomeen Im Su.Wasser-Benthos Von Mitteleuropa, 2nd ed.; Koeltz Scientific Books: Konigstein, Germany, 2011. [Google Scholar]
- Kahlert, M.; Kelly, M.G.; Mann, D.G.; Frederic, R.; Shinya, S.; Bouchez, A.; Keck, F. Connecting the morphological and molecular species concepts to facilitate species identification within the genus Fragilaria (Bacillariophyta). J. Phycol. 2019, 55, 948–970. [Google Scholar] [CrossRef] [PubMed]
- Sorhannus, U.; Ortiz, J.D.; Wolf, M.; Fox, M.G. Microevolution and speciation in Thalassiosira weissflogii (Bacillariophyta). Protist 2010, 161, 237–249. [Google Scholar] [CrossRef] [PubMed]
- Rynearson, T.A.; Armbrust, E.V. Genetic differentiation among populations of the planktonic marine diatom Ditylum brightwellii (Bacillariophyceae). J. Phycol. 2004, 40, 34–43. [Google Scholar] [CrossRef]
- Koester, J.A.; Swalwell, J.E.; von Dassow, P.; Armbrust, E.V. Genome size differentiates co-occurring populations of the planktonic diatom Ditylum brightwellii (Bacillariophyta). BMC Evol. Biol. 2010, 10, 1–11. [Google Scholar] [CrossRef] [PubMed]
- Amato, A.; Kooistra, W.H.; Ghiron, J.H.L.; Mann, D.G.; Pröschold, T.; Montresor, M. Reproductive isolation among sympatric cryptic species in marine diatoms. Protist 2007, 158, 193–207. [Google Scholar] [CrossRef]
- Beszteri, B.; Ács, É.; Medlin, L.K. Ribosomal DNA sequence variation among sympatric strains of the Cyclotella meneghiniana complex (Bacillariophyceae) reveals cryptic diversity. Protist 2005, 156, 317–333. [Google Scholar] [CrossRef]
- Trobajo, R.; Clavero, E.; Chepurnov, V.A.; Sabbe, K.; Mann, D.G.; Ishihara, S.; Cox, E.J. Morphological, genetic and mating diversity within the widespread bioindicator Nitzschia palea (Bacillariophyceae). Phycologia 2009, 48, 443–459. [Google Scholar] [CrossRef]
- Keeling, P.J.; Burki, F.; Wilcox, H.M.; Allam, B.; Allen, E.E.; Amaral-Zettler, L.A.; Armbrust, E.V.; Archibald, J.M.; Bharti, A.K.; Bell, C.J.; et al. The Marine Microbial Eukaryote Transcriptome Sequencing Project (MMETSP): Illuminating the functional diversity of eukaryotic life in the oceans through transcriptome sequencing. PLoS Biol. 2014, 12, e1001889. [Google Scholar] [CrossRef]
- Ravin, N.V.; Galachyants, Y.P.; Mardanov, A.Y.; Beletsky, A.V.; Petrova, D.P.; Sherbakova, T.A.; Zakharova, Y.R.; Likhoshway, Y.V.; Skryabin, K.G.; Grachev, M.A. Complete sequence of the mitochondrial genome of a diatom alga Synedra acus and comparative analysis of diatom mitochondrial genomes. Curr. Genet. 2010, 56, 215–223. [Google Scholar] [CrossRef]
- Galachyants, Y.P.; Morozov, A.A.; Mardanov, A.V.; Beletsky, A.V.; Ravin, N.V.; Petrova, D.P.; Likhoshway, Y.V. Complete chloroplast genome sequence of freshwater araphid pennate diatom alga Synedra acus from Lake Baikal. Int. J. Biol. 2012, 4, 27–35. [Google Scholar] [CrossRef][Green Version]
- Galachyants, Y.P.; Zakharova, Y.R.; Petrova, D.P.; Morozov, A.A.; Sidorov, I.A.; Marchenkov, A.M.; Logacheva, M.D.; Markelov, M.L.; Khabudaev, K.V.; Likhoshway, Y.V.; et al. Sequencing of the complete genome of an araphid pennate diatom Synedra acus subsp. radians from Lake Baikal. Dokl. Biochem. Biophys. 2015, 461, 84–88. [Google Scholar] [CrossRef]
- Galachyants, Y.P.; Zakharova, Y.R.; Volokitina, N.A.; Morozov, A.A.; Likhoshway, Y.V.; Grachev, M.A. De novo transcriptome assembly and analysis of the freshwater araphid diatom Fragilaria radians, Lake Baikal. Sci. Data 2019, 6, 183. [Google Scholar] [CrossRef]
- Grachev, M.; Sherbakova, T.; Masyukova, Y.; Likhoshway, Y.V. A potential zinc-binding motif in silicic acid transport proteins of diatoms. Diatom Res. 2005, 20, 409–411. [Google Scholar] [CrossRef]
- Shishlyannikov, S.M.; Zakharova, Y.R.; Volokitina, N.A.; Mikhailov, I.S.; Petrova, D.P.; Likhoshway, Y.V. A procedure for establishing an axenic culture of the diatom Synedra acus subsp. radians (Kütz.) Skabibitsch. from Lake Baikal. Limnol. Oceanog. Methods 2011, 9, 478–484. [Google Scholar] [CrossRef]
- Zakharova, Y.R.; Kurilkina, M.I.; Likhoshvay, A.V.; Shishlyannikov, S.M.; Kalyuzhnaya, O.V.; Petrova, D.P.; Likhoshway, E.V. Effect of bacteria from the bottom water layer of Lake Baikal on degradation of diatoms. Paleontol. J. 2013, 47, 1030–1034. [Google Scholar] [CrossRef]
- Kharitonenko, K.V.; Bedoshvili, Y.D.; Likhoshway, Y.V. Changes in the micro- and nanostructure of siliceous frustule valves in the diatom Synedra acus under the effect of colchicine treatment at different stages of the cell cycle. J. Struct. Biol. 2015, 190, 73–80. [Google Scholar] [CrossRef]
- Marchenkov, A.M.; Bondar, A.A.; Petrova, D.P.; Habudaev, K.V.; Galachyants, Y.P.; Zakharova, Y.R.; Volokitina, N.A.; Grachev, M.A. Unique configuration of genes of silicon transporter in the freshwater pennate diatom Synedra acus subsp. radians. Dokl. Bioch. Biophys. 2016, 471, 407–409. [Google Scholar] [CrossRef]
- Marchenkov, A.M.; Petrova, D.P.; Morozov, A.A.; Zakharova, Y.R.; Grachev, M.A.; Bondar, A.A. A family of silicon transporter structural genes in a pennate diatom Synedra ulna subsp. danica (Kütz.) Skabitsch. PLoS ONE 2018, 13, e0203161. [Google Scholar] [CrossRef]
- Ehrenberg, C.G. Organisation, Systematik und Geographisches Verhältniss der Infusionsthierchen; Der Druckerei der Königlichen Akademie der Wissenfchaften: Berlin, Germany, 1830. [Google Scholar]
- Skabitschevsky, A.P. Planktonic diatoms of fresh waters of the Soviet Union. In Systematics, Ecology, and Distribution; Publishing House of Moscow State University: Moscow, Russia, 1960. [Google Scholar]
- Lange-Bertalot, H. Zur systematischen Bewertung der bandformigen Kolonien von Navicula und Fragilaria. Kriterien fur die Vereinigung von Synedra (subgen. Synedra) Ehrenberg mit Fragilaria Lyngbye. Nova Hedwigia 1980, 33, 723–787. [Google Scholar]
- Round, F.E. A diatom assemblage living below the surface of intertidal sand flats. Mar. Biol. 1979, 54, 219–223. [Google Scholar] [CrossRef]
- Poulin, M.; Bérard-Therriault, L.; Cardinal, A. Les diatomées benthiques de substrats durs des eaux marines et saumâtres du Québec. 3. Flagilarioideae (Fragilariales, Fragilariaceae). Naturaliste Canad. (Rev. Écol. Syst.) 1984, 111, 349–367. [Google Scholar]
- Patrick, R.; Reimer, C.W. The diatoms of the United States, exclusive of Alaska and Hawaii. In Fragilariaceae, Eunotoniaceae, Achnanthaceae, Naviculaceae; Monographs 13; Academy of Natural Sciences: Philadelphia, PA, USA, 1966; Volume 1. [Google Scholar]
- Poulin, M.; Bérard-Therriault, L.; Cardinal, A. Fragilaria and Synedra (Bacillariophyceae): A morphological and ultrastructural approach. Diatom Res. 1986, 1, 99–112. [Google Scholar] [CrossRef]
- Williams, D.M. Comparative morphology of some species of Synedra Ehrenb. with a new definition of the genus. Diatom Res. 1986, 1, 131–152. [Google Scholar] [CrossRef]
- Williams, D.M.; Round, F.E. Revision of the genus Fragilaria. Diatom Res. 1987, 2, 267–288. [Google Scholar] [CrossRef]
- Round, F.E.; Crawford, R.M.; Mann, D.G. The Diatoms: Biology and Morphology of the Genera; Cambridge University Press: Bath, UK, 1990. [Google Scholar]
- Compère, P. Ulnaria (Kützing) Compere, a new name for Fragilaria subgen. Alterasynedra Lange-Bertalot with comments on the typification of Synedra Ehrenberg. In Lange-Bertalot–Festschrift; Studies on Diatoms Dedicated to Prof. Dr. Dr.h.c. Horst Lange-Bertalot on the Occasion of his 65th Birthday; Jahn, R., Kociolek, J.P., Witkowski, A., Compere, P., Eds.; A.R.G. Gantner: Ruggell, Liechtenstein, 2001; pp. 97–101. [Google Scholar]
- Lange-Bertalot, H.; Ulrich, S. Contributions to the taxonomy of needle–shaped Fragilaria and Ulnaria species. Lauterbornia 2014, 78, 1–73. [Google Scholar]
- Williams, D.M. Synedra, Ulnaria: Definitions and descriptions—A partial resolution. Diatom Res. 2011, 26, 149–153. [Google Scholar] [CrossRef]
- Bukhtiyarova, L.N.; Compère, P. New taxonomical combinations in some genera of Bacillariophyta. Algology 2006, 16, 280–283. [Google Scholar]
- Popovskaya, G.I.; Genkal, S.I. To ecology and morphology of Baikalian Synedra acus subsp. radians (Kütz.) Skabitsch. (Bacillariophyta). Inland Water Biol. 1998, 1, 92–95. [Google Scholar]
- Popovskaya, G.I. Ecological monitoring of phytoplankton in Lake Baikal. Aquat. Ecosyst. Health 2000, 3, 215–225. [Google Scholar] [CrossRef]
- Popovskaya, G.I.; Likhoshway, Y.V.; Genkal, S.I.; Firsova, A.D. The role of endemic diatom algae in the phytoplankton of Lake Baikal. Hydrobiologia 2006, 568, 87–94. [Google Scholar] [CrossRef]
- Popovskaya, G.I.; Usol’tseva, M.V.; Domysheva, V.M.; Sakirko, M.V.; Blinov, V.V.; Khodzher, T.V. The spring phytoplankton in the pelagic zone of Lake Baikal during 2007–2011. Geogr. Nat. Res. 2015, 36, 253–262. [Google Scholar] [CrossRef]
- Popovskaya, G.I.; Genkal, S.I.; Likhoshway, Y.V. Diatoms of the Plankton of Lake Baikal: Atlas and Key; Nauka: Novosibirsk, Russia, 2016. [Google Scholar]
- Pomazkina, G.V.; Belykh, O.I.; Domysheva, V.M.; Sakirko, M.V.; Gnatovsky, R.Y. Structure and dynamics of phytoplankton of Southern Baikal (Russia). Int. J. Algae 2010, 12, 64–79. [Google Scholar] [CrossRef]
- Bondarenko, N.A.; Ozersky, T.; Obolkina, L.A.; Tikhonova, I.V.; Sorokovikova, E.G.; Sakirko, M.V.; Potapov, S.A.; Blinov, V.V.; Zhdanov, A.A.; Belykh, O.I. Recent changes in the spring microplankton of Lake Baikal, Russia. Limnologica 2019, 75, 19–29. [Google Scholar] [CrossRef]
- Kulikovskiy, M.; Lange-Bertalot, H.; Annenkova, N.; Gusev, E.; Kociolek, J.P. Morphological and molecular evidence support description of two new diatom species from the genus Ulnaria in Lake Baikal. Fottea Olomouc 2016, 16, 34–42. [Google Scholar] [CrossRef]
- Alverson, A.J. Molecular systematics and the diatom species. Protist 2008, 159, 339–353. [Google Scholar] [CrossRef]
- Zou, S.; Fei, C.; Wang, C.; Gao, Z.; Bao, Y.; He, M.; Wang, C. How DNA barcoding can be more effective in microalgae identification: A case of cryptic diversity revelation in Scenedesmus (Chlorophyceae). Sci. Rep. 2016, 6, 38824. [Google Scholar] [CrossRef]
- Hey, J. On the failure of modern species concepts. Trends Ecol. Evol. 2006, 21, 447–450. [Google Scholar] [CrossRef]
- Thompson, A.S.; Rhodes, J.C.; Pettman, I. Culture Collection of Algae and Protozoa, Catalogue of Strains; Freshwater Biological Association: Ambleside, UK, 1988. [Google Scholar]
- Zakharova, Y.R.; Bedoshvili, Y.D.; Petrova, D.P.; Marchenkov, A.M.; Volokitina, N.A.; Bashenkhaeva, M.V.; Kopyrina, L.I.; Grachev, M.A.; Likhoshway, Y.V. Morphological description and molecular phylogeny of two diatom strains from the genus Ulnaria (Kützing) Compere isolated from an ultraoligotrophic lake at the Pole of Cold in the Northern Hemisphere, Republic of Sakha (Yakutia), Russia. Cryptogam. Algol. 2020, 41, 37–45. [Google Scholar] [CrossRef]
- Katana, A.; Kwiatowski, J.; Spalik, K.; Zakrys, B.; Szalacha, E.; Szymatska, H. Phylogenetic position of Koliella (Chlorophyta) as inferred from nuclear and chloroplast small subunit rDNA. J. Phycol. 2001, 37, 443–451. [Google Scholar] [CrossRef]
- Nguyen, L.T.; Schmidt, H.A.; von Haeseler, A.; Minh, B.Q. IQ-TREE: A fast and effective stochastic algorithm for estimating maximum-likelihood phylogenies. Mol. Biol. Evol. 2014, 32, 268–274. [Google Scholar] [CrossRef]
- Puillandre, N.; Lambert, A.; Brouillet, S.; Achaz, G. ABGD, Automatic Barcode Gap Discovery for primary species delimitation. Mol. Ecol. 2012, 21, 1864–1877. [Google Scholar] [CrossRef] [PubMed]
- Zhang, J.; Kapli, P.; Pavlidis, P.; Stamatakis, A. A general species delimitation method with applications to phylogenetic placements. Bioinformatics 2013, 29, 2869–2876. [Google Scholar] [CrossRef] [PubMed]
- Fujisawa, T.; Barraclough, T.G. Delimiting species using single-locus data and the Generalized Mixed Yule Coalescent approach: A revised method and evaluation on simulated data sets. Syst. Biol. 2013, 62, 707–724. [Google Scholar] [CrossRef] [PubMed]
- Drummond, A.J.; Rambaut, A. BEAST: Bayesian evolutionary analysis by sampling trees. BMC Evol. Biol. 2007, 7, 214. [Google Scholar] [CrossRef]
- Miller, M.A.; Schwartz, T.; Pickett, B.E.; He, S.; Klem, E.B.; Scheuermann, R.H.; Passarotti, M.; Kaufman, S.; O’Leary, M.A. A RESTful API for access to phylogenetic tools via CIPRES Science Gateway. Evol. Bioinform. 2015, 11, 43–48. [Google Scholar] [CrossRef]
- Paradis, E.; Claude, J.; Strimmer, K. APE: Analyses of phylogenetics and evolution in R language. Bioinformatics 2004, 20, 289–290. [Google Scholar] [CrossRef]
- Temraleeva, A.; Moskalenko, S.; Mincheva, E.; Bukin, Y.; Sinetova, M. Spongiosarcinopsis terrestris gen. et sp. nov. (Chlorophyta, Chlorophyceae): A new genus of green algae from gray forest soil, Russia. Phytotaxa 2018, 376, 291–300. [Google Scholar] [CrossRef]
- Rimet, F.; Gusev, E.; Kahlert, M.; Kelly, M.; Kulikovskiy, M.; Maltsev, Y.; Mann, D.; Pfannkuchen, M.; Trobajo, R.; Vasselon, V.; et al. Diat.barcode, an open-access curated barcode library for diatoms. Sci. Rep. 2019, 9, 15116. [Google Scholar] [CrossRef]
- Pedregosa, F.; Varoquaux, G.; Gramfort, A.; Michel, V.; Thirion, B.; Grisel, O.; Blondel, M.; Prettenhofer, P.; Weiss, R.; Dubourg, V.; et al. Scikit-learn: Machine learning in Python. J. Machine Learn. Res. 2011, 12, 2825–2830. [Google Scholar]
- Hunter, J.D. Matplotlib: A 2D Graphics Environment. Comput. Sci. Eng. 2007, 9, 90–95. [Google Scholar] [CrossRef]
- Podunai, Y.A.; Shorenko, K.I.; Andreeva, S.A.; Davidovich, N.A. Morphological variability of Ulnaria ulna (Bacillariophyceae) from the distant populations of the Eurasian continent. ISS Mod. Algol. 2017, 1, 1–5. Available online: http://algology.ru/1103 (accessed on 21 January 2022).
- Kützing, F.T. Die Kieselschaligen Bacillarien oder Diatomeen; W. Köhne Publishing: Nordhausen, Germany, 1844; pp. 1–152. [Google Scholar] [CrossRef]
- Husted, F. Bacillariophyta (Diatomeae). In Die Süsswasser-Flora Mitteleuropas. Zweite Auflage. Heft 10.; Pascher, A., Ed.; Gustav Fischer: Jena, Germany, 1930. [Google Scholar]
- Williams, D.M.; Blanco, S. Studies on type material from Kützing’s Diatom Collection Ii: Synedra acus Kützing, Synedra arcus Kützing, their morphology, types and nomenclature. Diatom Res. 2019, 34, 237–250. [Google Scholar] [CrossRef]
- Mann, D.G. The species concept in diatoms. Phycologia 1999, 38, 437–495. [Google Scholar] [CrossRef]
- Kulikovskiy, M.S.; Glushchenko, A.M.; Genkal, S.I.; Kuznetsova, L.V. Identification Book of Diatom from Russia; Filigran: Yaroslavl, Russia, 2016. [Google Scholar]
- Kheiri, S.; Solak, C.N.; Edlund, M.B.; Spaulding, S.; Nejadsattari, T.; Asri, Y.; Hamdi, S.M.M. Biodiversity of diatoms in the Karaj River in the Central Alborz, Iran. Diatom Res. 2018, 33, 355–380. [Google Scholar] [CrossRef]
- Godhe, A.; Mcquoid, M.R.; Karunasagar, I.; Rehnstam-Holm, A.S. Comparison of three common molecular tools for distinguishing among geographically separated strains of the diatom Skeletonema marinoi Sarno et Zingone (Bacillariophyceae). J. Phycol. 2006, 42, 280–291. [Google Scholar] [CrossRef]
- Kulakova, N.V.; Kashin, S.A.; Bukin, Y.S. The genetic diversity and phylogeny of green microalgae in the genus Choricystis (Trebouxiophyceae, Chlorophyta) in Lake Baikal. Limnology 2020, 21, 15–24. [Google Scholar] [CrossRef]
- Krivina, E.S.; Temraleeva, A.D.; Bukin, Y.S. Species delimitation and microalgal cryptic diversity analysis of the genus Micractinium (Chlorophyta). Vavilov J. Genetics 2022, 26, 74. [Google Scholar] [CrossRef]
- Zou, S.; Fei, C.; Song, J.; Bao, Y.; He, M.; Wang, C. Combining and comparing coalescent, distance and character-based approaches for barcoding microalgaes: A test with Chlorella-like species (Chlorophyta). PLoS ONE 2016, 11, e0153833. [Google Scholar] [CrossRef]
- Guiry, M.D.; Guiry, G.M. AlgaeBase. World-Wide Electronic Publication, National University of Ireland, Galway. Available online: https://www.algaebase.org (accessed on 4 February 2023).
- Van de Vijver, B.; Williams, D.M. Four new Fragilaria (Fragilariaceae, Bacillariophyta) species in Europe with coarse striae. Nova Hedwigia 2022, 115, 317–347. [Google Scholar] [CrossRef]
- Van de Vijver, B.; Williams, D.M.; Kusber, W.-H.; Cantonati, M.; Hamilton, P.B.; Wetzel, C.E.; Ector, L. Fragilaria radians (Kützing) D.M. Williams et Round, the correct name for F. gracilis (Fragilariaceae, Bacillariophyta): A critical analysis of this species complex in Europe. Fottea Olomouc 2022, 22, 256–291. [Google Scholar] [CrossRef]
- Alexson, E.E.; Reavie, E.D.; Van de Vijver, B.; Wetzel, C.E.; Ector, L.; Kelly, H.A.W.; Aliff, M.N.; Estepp, L.R. Revision of the needle-shaped Fragilaria species (Fragilariaceae, Bacillariophyta) in the Laurentian Great Lakes (United States of America, Canada). J. Great Lakes Res. 2022, 48, 999–1020. [Google Scholar] [CrossRef]
- Morozov, A.; Galachyants, Y.; Marchenkov, A.; Zakharova, Y.; Petrova, D. Revealing the differences in Ulnaria acus and Fragilaria radians distribution in Lake Baikal by analysis of existing metabarcoding data. Diversity 2023, in press. [Google Scholar]
- Grachev, M.; Bukin, Y.; Blinov, V.; Khlystov, O.; Firsova, A.; Bashenkhaeva, M.; Kamshilo, O.; Titova, L.; Bairamova, E.; Bedoshvili, Y.; et al. Is a high abundance of spring diatoms in the photic zone of Lake Baikal in July 2019 due to an upwelling event? Diversity 2021, 13, 504. [Google Scholar] [CrossRef]








Disclaimer/Publisher’s Note: The statements, opinions and data contained in all publications are solely those of the individual author(s) and contributor(s) and not of MDPI and/or the editor(s). MDPI and/or the editor(s) disclaim responsibility for any injury to people or property resulting from any ideas, methods, instructions or products referred to in the content. |
© 2023 by the authors. Licensee MDPI, Basel, Switzerland. This article is an open access article distributed under the terms and conditions of the Creative Commons Attribution (CC BY) license (https://creativecommons.org/licenses/by/4.0/).
Share and Cite
Zakharova, Y.; Marchenkov, A.; Petrova, D.; Bukin, Y.; Morozov, A.; Bedoshvili, Y.; Podunay, Y.; Davidovich, O.; Davidovich, N.; Bondar, A.; et al. Delimitation of Some Taxa of Ulnaria and Fragilaria (Bacillariophyceae) Based on Genetic, Morphological Data and Mating Compatibility. Diversity 2023, 15, 271. https://doi.org/10.3390/d15020271
Zakharova Y, Marchenkov A, Petrova D, Bukin Y, Morozov A, Bedoshvili Y, Podunay Y, Davidovich O, Davidovich N, Bondar A, et al. Delimitation of Some Taxa of Ulnaria and Fragilaria (Bacillariophyceae) Based on Genetic, Morphological Data and Mating Compatibility. Diversity. 2023; 15(2):271. https://doi.org/10.3390/d15020271
Chicago/Turabian StyleZakharova, Yulia, Artyom Marchenkov, Darya Petrova, Yurij Bukin, Aleksey Morozov, Yekaterina Bedoshvili, Yulia Podunay, Olga Davidovich, Nikolai Davidovich, Alexander Bondar, and et al. 2023. "Delimitation of Some Taxa of Ulnaria and Fragilaria (Bacillariophyceae) Based on Genetic, Morphological Data and Mating Compatibility" Diversity 15, no. 2: 271. https://doi.org/10.3390/d15020271
APA StyleZakharova, Y., Marchenkov, A., Petrova, D., Bukin, Y., Morozov, A., Bedoshvili, Y., Podunay, Y., Davidovich, O., Davidovich, N., Bondar, A., Kahlert, M., & Likhoshway, Y. (2023). Delimitation of Some Taxa of Ulnaria and Fragilaria (Bacillariophyceae) Based on Genetic, Morphological Data and Mating Compatibility. Diversity, 15(2), 271. https://doi.org/10.3390/d15020271

