Genome-Wide Characterization of Remorin Genes in Terms of Their Evolution and Expression in Response to Hormone Signals and Abiotic Stresses in Foxtail Millet (Setaria italica)
Abstract
1. Introduction
2. Materials and Methods
2.1. Gene Identification, Chromosomal Location, and Phylogenetic Relationships of SiREM Family Members
2.2. Gene Structure and Conserved Sequence Analysis
2.3. Collinearity Analysis and Gene Duplication
2.4. Cis-Acting Element Analysis
2.5. Plant Materials and Treatments
2.6. RNA Extraction, RT-PCR and qRT-PCR Analysis
3. Results
3.1. Identification of the Remorin Genes in Foxtail Millet (Setaria italica) and Determination of Their Chromosomal Distribution
3.2. Phylogenetic Analysis and Classification of Remorin Genes
3.3. SiREM Gene Structures and Encoded Motif Compositions
3.4. Analysis of Remorin Gene Synteny
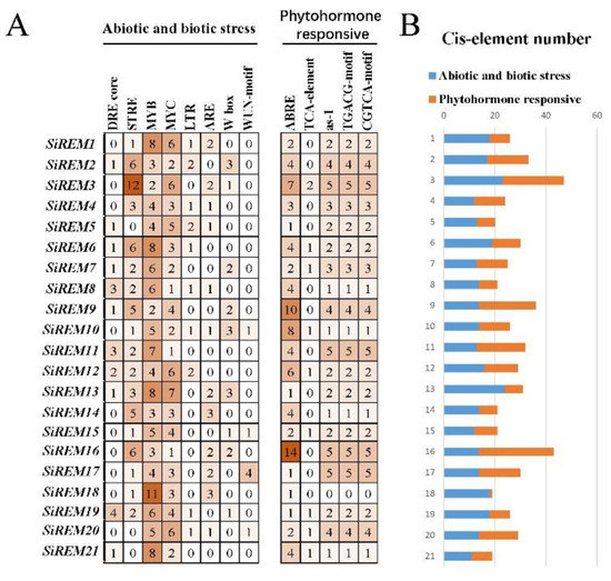
3.5. Bioinformatics Analysis of SiREM Promoters
3.6. Tissue-Specific Expression of SiREM Genes
3.7. Expression Patterns of SiREM Genes in Response to Abiotic Stresses and Phytohormone Treatments
4. Discussion
5. Conclusions
Supplementary Materials
Author Contributions
Funding
Institutional Review Board Statement
Data Availability Statement
Conflicts of Interest
References
- Gong, Z.; Xiong, L.; Shi, H.; Yang, S.; Zhu, J.K. Plant abiotic stress response and nutrient use efficiency. Sci. China Life Sci. 2020, 63, 635–674. [Google Scholar] [CrossRef] [PubMed]
- Verona, U.D.S.D.; Adami, L.; Vicentini, D.; Ceglie, S. Genome-wide analysis and expression profile of the bZIP transcription factor gene family in grapevine (Vitis vinifera). BMC Genom. 2014, 15, 281. [Google Scholar]
- Xie, T.; Chen, C.; Li, C.; Liu, J.; Liu, C.; He, Y.H. Genome-wide investigation of WRKY gene family in pineapple: Evolution and expression profiles during development and stress. BMC Genom. 2018, 19, 490. [Google Scholar] [CrossRef] [PubMed]
- Cheng, C.; Wang, Y.; Chai, F.; Li, S.H.; Xin, H.P.; Liang, Z.C. Genome-wide identification and characterization of the 14–3-3 family in Vitis vinifera L. during berry development and cold- and heat-stress response. BMC Genom. 2018, 19, 579. [Google Scholar] [CrossRef]
- Perraki, A.; Binaghi, M.; Mecchia, M.A.; Gronnier, J.; German-Retana, S.; Mongrand, S.; Bayer, E.; Zelada, A.M.; Germain, V. StRemorin1.3 hampers Potato virus X TGBp1 ability to increase plasmodesmata permeability, but does not interfere with its silencing suppressor activity. FEBS Lett. 2014, 588, 1699–1705. [Google Scholar] [CrossRef]
- Konrad, S.S.; Popp, C.; Strail, T.F.; Jarsch, I.K.; Thallmair, V.; Folgmann, J.; Marin, M.; Thomas, O. S-acylation anchors remorin proteins to the plasma membrane but does not primarily determine their localization in membrane microdomains. New Phytol. 2014, 203, 758–769. [Google Scholar] [CrossRef]
- Raffaele, S.; Mongrand, S.; Gamas, P.; Niebel, A.; Ott, T. Genome-Wide Annotation of Remorins, a Plant-Specific Protein Family: Evolutionary and Functional Perspectives. Plant Physiol. 2007, 145, 593–600. [Google Scholar] [CrossRef]
- Lefebvre, B.; Timmers, T.; Mbengue, M.; Moreau, S.; Hervé, C.; Toth, K.; Bittencourt-Silvestre, J.; Klaus, D.; Deslandes, L. A remorin protein interacts with symbiotic receptors and regulates bacterial infection. Proc. Natl. Acad. Sci. USA 2010, 107, 2343–2348. [Google Scholar] [CrossRef]
- Tóth, K.; Stratil, T.F.; Madsen, E.B.; Ye, J.; Ott, T. Functional Domain Analysis of the Remorin Protein LjSYMREM1 in Lotus japonicas. PLoS ONE 2012, 7, e30817. [Google Scholar] [CrossRef]
- Son, S.; Oh, C.J.; Bae, J.H.; Lee, H.; An, C. GmREM1.1 and GmREM2.1, which encode the remorin proteins in soybean, have distinct roles during root nodule development. J. Plant Biol. 2014, 58, 17–25. [Google Scholar] [CrossRef]
- Son, S.; Oh, C.J.; An, C.S. Arabidopsis thaliana Remorins interact with SnRK1 and Play a role in susceptibility to Beet Curly Top Virus and Beet Severe Curly Top Virus. Plant Pathol. J. 2014, 30, 269–278. [Google Scholar] [CrossRef] [PubMed]
- Jamann, T.M.; Luo, X.; Morales, L.; Kolkman, J.M.; Chung, C.L.; Nelson, R.J. A remorin gene is implicated in quantitative disease resistance in maize. Theor. Appl. Genet. 2016, 129, 591–602. [Google Scholar] [CrossRef] [PubMed]
- Fu, S.; Xu, Y.; Li, C.; Li, Y.; Wu, J.; Zhou, X. Rice Stripe Virus Interferes with S-acylation of Remorin and Induces Its Autophagic Degradation to Facilitate Virus Infection. Mol. Plant. 2018, 11, 269–287. [Google Scholar] [CrossRef] [PubMed]
- Gui, J.S.; Zheng, S.; Shen, J.H.; Li, L.G. Grain setting defect1 (GSD1) function in rice depends on S-acylation and interacts with actin 1 (OsACT1) at its C-terminal. Front. Plant Sci. 2015, 6, 804. [Google Scholar] [CrossRef]
- Gui, J.; Liu, C.; Shen, J.; Li, L. Grain setting defect1, Encoding a Remorin Protein, Affects the Grain Setting in Rice through Regulating Plasmodesmatal Conductance. Plant Physiol. 2014, 166, 1463–1478. [Google Scholar] [CrossRef]
- Cai, J.; Qin, G.; Chen, T.; Tian, S. The mode of action of remorin1 in regulating fruit ripening at transcriptional and post-tran-scriptional levels. New Phytol. 2018, 219, 1406–1420. [Google Scholar] [CrossRef]
- Bray, E.A. Abscisic acid regulation of gene expression during water-deficit stress in the era of the Arabidopsis genome. Plant Cell. Environ. 2002, 25, 153–161. [Google Scholar] [CrossRef]
- Reddy, A.R.; Ramakrishna, W.; Sekhar, A.C.; Ithal, N.; Babu, P.R.; Bonaldo, M.F.; Soares, M.B.; Bennetzen, J.L. Novel genes are enriched in normalized cDNA libraries from drought-stressed seedlings of rice (Oryza sativa L. subsp. indica cv. Nagina 22). Genome 2002, 45, 204–211. [Google Scholar] [CrossRef]
- Nohzadeh, M.S.; Habibi, R.M.; Heidari, M.; Salekdeh, G.H. Proteomics Reveals New Salt Responsive Proteins Associated with Rice Plasma Membrane. Biosci. Biotechnol. Biochem. 2007, 71, 2144–2154. [Google Scholar] [CrossRef]
- Checker, V.G.; Khurana, P. Molecular and functional characterization of mulberry EST encoding remorin (MiREM) involved in abiotic stress. Plant Cell Rep. 2013, 32, 1729–1741. [Google Scholar] [CrossRef]
- Byun, M.Y.; Lee, J.; Cui, L.H.; Kang, Y.; Oh, T.K.; Park, H.; Lee, H.; Kim, W.T. Constitutive expression of DaCBF7, an Antarctic vascular plant Deschampsia antarctica CBF homolog, resulted in improved cold tolerance in transgenic rice plants. Plant Sci. 2015, 236, 61–74. [Google Scholar] [CrossRef] [PubMed]
- Zhu, J.K. Abiotic Stress Signaling and Responses in Plants. Cell 2016, 167, 313–324. [Google Scholar] [CrossRef] [PubMed]
- Li, C.; Yue, J.; Wu, X.; Xu, C.; Yu, J. An ABA-responsive DRE-binding protein gene from Setaria italica, SiARDP, the target gene of SiAREB, plays a critical role under drought stress. J. Exp. Bot. 2014, 65, 5415–5427. [Google Scholar] [CrossRef] [PubMed]
- Yue, J.; Li, C.; Liu, Y.; Yu, J. A Remorin Gene SiREM6, the Target Gene of SiARDP, from Foxtail Millet (Setaria italica) Promotes High Salt Tolerance in Transgenic Arabidopsis. PLoS ONE 2014, 9, E100772. [Google Scholar] [CrossRef] [PubMed]
- Gui, J.S.; Zheng, S.; Liu, C.; Shen, J.; Li, J.M.; Li, L.G. OsREM4.1 Interacts with OsSERK1 to Coordinate the Interlinking between Abscisic Acid and Brassinosteroid Signaling in Rice. Dev. Cell 2016, 38, 201–213. [Google Scholar] [CrossRef]
- Badawi, M.A.; Agharbaoui, Z.; Zayed, M.; Li, Q.; Byrns, B.; Zou, J.; Fowler, D.B.; Danyluk, J.; Sarhan, F. Genome-Wide Identifi-cation and Characterization of the Wheat Remorin (TaREM) Family during Cold Acclimation. Plant Genome 2019, 12, 180040. [Google Scholar] [CrossRef]
- Jacinto, T.; Farmer, E.E.; Ryan, C.A. Purification of Potato Leaf Plasma Membrane Protein pp34, a Protein Phosphorylated in Response to Oligogalacturonide Signals for Defense and Development. Plant Physiol. 1993, 103, 1393–1397. [Google Scholar] [CrossRef]
- Mongrand, S.; Morel, J.; Larcoche, S.; Claverol, J.P.; Carde, M.A.; Hartmann, M.A.; Simon-Plas, F.; Lessire, R.; Bessoule, J.J. Lipid rafts in higher plant cells: Purification and characterization of Triton X-100-insoluble microdomains from tobacco plasma mem-brane. J. Biol. Chem. 2004, 279, 36277–36286. [Google Scholar] [CrossRef]
- Bariola, P.A.; Retelska, D.; Stasiak, A.; Kammerer, R.; Fleming, A.; Hijri, M.; Frank, S.; Farmer, E. Remorins form a novel family of coiled coil-forming oligomeric and filamentous proteins associated with apical, vascular and embryonic tissues in plants. Plant Mol. Biol. 2004, 55, 579–594. [Google Scholar] [CrossRef]
- Lefebvre, B.; Furt, F.; Hartmann, M.A.; Michaelson, L.V.; Carde, J.P.; Sargueil-Boiron, F.; Rossignol, M.; Napier, J.A.; Cullimore, J.; Bessoule, J.J. Characterization of lipid rafts from Medicago truncatula root plasma membranes: A proteomic study reveals the presence of a raft-associated redox system. Plant Physiol. 2007, 144, 402–418. [Google Scholar] [CrossRef]
- Voorrips, R.E. MapChart: Software for the Graphical Presentation of Linkage Maps and QTLs. J. Hered. 2002, 93, 77–78. [Google Scholar] [CrossRef] [PubMed]
- Kumar, S.; Stecher, G.; Li, M.; Knyaz, C.; Tamura, K. MEGA X: Molecular Evolutionary Genetics Analysis across Computing Platforms. Mol. Biol. Evol. 2018, 35, 1547–1549. [Google Scholar] [CrossRef] [PubMed]
- Bailey, T.L.; Boden, M.; Buske, F.A.; Frith, M.; Grant, C.E.; Clementi, L.; Ren, J.; Li, W.W.; Noble, W.S. MEME SUITE: Tools for motif discovery and searching. Nucleic Acids Res. 2009, 37, W202–W208. [Google Scholar] [CrossRef] [PubMed]
- Chen, C.; Chen, H.; Zhang, Y.; Thomas, H.R.; Frank, M.H.; He, Y.; Xia, R. TBtools: An Integrative Toolkit Developed for Inter-active Analyses of Big Biological Data. Mol. Plant 2020, 13, 1194–1202. [Google Scholar] [CrossRef] [PubMed]
- Wang, Y.; Tang, H.; Debarry, J.D.; Tan, X.; Li, J.; Wang, X.; Lee, T.H.; Jin, H.; Marler, B.; Guo, H.; et al. MCScanX: A toolkit for detection and evolutionary analysis of gene synteny and collinearity. Nucleic Acids Res. 2012, 40, e49. [Google Scholar] [CrossRef]
- Wang, D.; Zhang, Y.; Zhang, Z.; Zhu, J.; Yu, J. KaKs_Calculator 2.0: A Toolkit Incorporating Gamma-Series Methods and Sliding Window Strategies. Genom. Proteom. Bioinform. 2010, 8, 77–80. [Google Scholar] [CrossRef]
- Lescot, M.; Déhais, P.; Thijs, G.; Marchal, K.; Moreau, Y.; Van de Peer, Y.; Rouzé, P.; Rombauts, S. PlantCARE, a database of plant cis-acting regulatory elements and a portal to tools for in silico analysis of promoter sequences. Nucleic Acids Res. 2002, 30, 325–327. [Google Scholar] [CrossRef]
- Hoagland, D.R.; Arnon, D.S. The water culture method for growing plants without soil. Calif. Agric. Exp. Stn. Circ. 1950, 347, 32. [Google Scholar]
- Schmittgen, T.D.; Livak, K.J. Analyzing real-time PCR data by the comparative C(T) method. Nat. Protoc. 2008, 3, 1101–1108. [Google Scholar] [CrossRef]
- Schnable, J.C.; Springer, N.M.; Freeling, M. Differentiation of the maize subgenomes by genome dominance and both ancient and ongoing gene loss. Proc. Natl. Acad. Sci. USA 2011, 108, 4069–4074. [Google Scholar] [CrossRef]
- Cannon, S.B.; Mitra, A.; Baumgarten, A.; Young, N.D.; May, G. The roles of segmental and tandem gene duplication in the evolution of large gene families in Arabidopsis thaliana. BMC Plant Biol. 2004, 4, 10. [Google Scholar] [CrossRef] [PubMed]
- Schranz, M.E.; Mohammadin, S.; Edger, P.P. Ancient whole genome duplications, novelty and diversification: The WGD Radi-ation Lag-Time Model. Curr. Opin. Plant Biol. 2012, 15, 147–153. [Google Scholar] [CrossRef] [PubMed]
- Murat, F.; Armero, A.; Pont, C.; Klopp, C.; Salse, J. Reconstructing the genome of the most recent common ancestor of flowering plants. Nat. Genet. 2017, 49, 490–496. [Google Scholar] [CrossRef] [PubMed]
- Zhang, G.; Liu, X.; Quan, Z.; Cheng, S.F.; Xu, X.; Pan, S.K.; Xie, M.; Zeng, P.; Yue, Z.; Wang, W.L.; et al. Genome sequence of foxtail millet (Setaria italica) provides insights into grass evolution and biofuel potential. Nat. Biotechnol. 2012, 30, 549–554. [Google Scholar] [CrossRef]
- Ma, F.P.; Liu, Y.L.; Jin, G.H.; Liu, J.X.; Wu, H.; He, J.; Guo, Z.H.; Li, D.Z. The Pharus Iatifolius Genome Gridges the Gap of Early Grass Evolution. Plant Cell 2021, 33, 846–864. [Google Scholar] [CrossRef] [PubMed]
- Flagel, L.E.; Wendel, J.F. Gene duplication and evolutionary novelty in plants. New Phytol. 2009, 183, 557–564. [Google Scholar] [CrossRef]
- Lucau-Danila, A.; Laborde, L.; Legrand, S.; Huot, L.; Hot, D.; Lemoine, Y.; Hilbert, J.; Hawkins, S.; Quillet, M.; Hendriks, T.; et al. Identification of novel genes potentially involved in somatic embryogenesis in chicory (Cichorium intybus L.). BMC Plant Biol. 2010, 10, 122. [Google Scholar] [CrossRef]
- Li, S.; Su, X.; Zhang, B.; Huang, Q.; Hu, Z.; Lu, M. Molecular cloning and functional analysis of the Populus deltoides remorin gene PdREM. Tree Physiol. 2013, 33, 1111–1121. [Google Scholar] [CrossRef][Green Version]
- Jain, M.; Tyagi, A.K.; Khurana, J.P. Genome-Wide identification, classification, evolutionary expansion and expression analyses of homeobox genes in rice. FEBS J. 2008, 275, 2845–2861. [Google Scholar] [CrossRef]
- Jones, A.M. A new look at stress: Abscisic acid patterns and dynamics at high-resolution. New Phytol. 2015, 210, 38–44. [Google Scholar] [CrossRef]
- Lilia, C.C.; Peer, M.S.; Paul, G.D. Jasmonic acid signalling and the plant holobiont. Curr. Opin. Microbiol. 2017, 37, 42–47. [Google Scholar]
- Dhirendra, K. Salicylic acid signaling in disease resistance. Plant Sci. 2014, 288, 127–134. [Google Scholar]







| Name | Chr | Gene ID | Transcript ID | Protein (aa) | MW (D) | pI | Type |
|---|---|---|---|---|---|---|---|
| SiREM1 | Chr1 | SETIT_018975mg | KQL29046 | 62 | 6921.7 | 9.72 | G6 |
| SiREM2 | Chr1 | SETIT_016866mg | KQL29102 | 534 | 58,657.6 | 8.62 | G6 |
| SiREM3 | Chr1 | SETIT_020189mg | KQL30356 | 327 | 34,780.3 | 10.98 | G6 |
| SiREM4 | Chr1 | SETIT_019462mg | KQL30691 | 117 | 13,418.6 | 10.36 | G1 and 3 |
| SiREM5 | Chr1 | SETIT_016252mg | KQL30802 | 924 | 99,201.2 | 8.7 | G4 |
| SiREM6 | Chr1 | SETIT_017279mg | KQL31660 | 427 | 46,576 | 10.34 | G5 |
| SiREM7 | Chr1 | SETIT_018287mg | KQL32203 | 223 | 25,013.5 | 10.73 | G1 and 3 |
| SiREM8 | Chr2 | SETIT_029261mg | KQL24786 | 606 | 65,516.3 | 9.14 | G5 |
| SiREM9 | Chr2 | SETIT_033645mg | KQL26303 | 341 | 37,084.4 | 8.73 | G5 |
| SiREM10 | Chr3 | SETIT_024681mg | KQL17290 | 440 | 47,118.1 | 10.54 | G6 |
| SiREM11 | Chr6 | SETIT_013432mg | KQL02158 | 609 | 65,250.9 | 10.33 | G5 |
| SiREM12 | Chr7 | SETIT_011049mg | KQK98245 | 212 | 23,136.1 | 5.10 | G1 and 3 |
| SiREM13 | Chr7 | SETIT_009808mg | KQK98969 | 529 | 57,899.7 | 9.34 | G6 |
| SiREM14 | Chr8 | SETIT_026596mg | KQK94483 | 341 | 36,806.2 | 10.07 | G6 |
| SiREM15 | Chr8 | SETIT_026263mg | KQK95411 | 499 | 53,891.2 | 9.26 | G6 |
| SiREM16 | Chr9 | SETIT_036906mg | KQK86531 | 286 | 30,571.9 | 6.00 | G4 |
| SiREM17 | Chr9 | SETIT_038682mg | KQK88448 | 118 | 13,145.7 | 11.13 | G1 and 3 |
| SiREM18 | Chr9 | SETIT_036383mg | KQK89384 | 353 | 39,209.8 | 10.02 | G4 |
| SiREM19 | Chr9 | SETIT_036972mg | KQK92004 | 277 | 30,321.2 | 10.36 | G4 |
| SiREM20 | Chr9 | SETIT_036009mg | KQK92894 | 398 | 43,913.3 | 7.19 | G6 |
| SiREM21 | Chr9 | SETIT_037661mg | KQK93003 | 187 | 20,614.6 | 8.73 | G1 and 3 |
Publisher’s Note: MDPI stays neutral with regard to jurisdictional claims in published maps and institutional affiliations. |
© 2022 by the authors. Licensee MDPI, Basel, Switzerland. This article is an open access article distributed under the terms and conditions of the Creative Commons Attribution (CC BY) license (https://creativecommons.org/licenses/by/4.0/).
Share and Cite
Wang, Y.; Li, J.; Li, M.; Li, Y.; Zhao, Z.; Li, C.; Yue, J. Genome-Wide Characterization of Remorin Genes in Terms of Their Evolution and Expression in Response to Hormone Signals and Abiotic Stresses in Foxtail Millet (Setaria italica). Diversity 2022, 14, 711. https://doi.org/10.3390/d14090711
Wang Y, Li J, Li M, Li Y, Zhao Z, Li C, Yue J. Genome-Wide Characterization of Remorin Genes in Terms of Their Evolution and Expression in Response to Hormone Signals and Abiotic Stresses in Foxtail Millet (Setaria italica). Diversity. 2022; 14(9):711. https://doi.org/10.3390/d14090711
Chicago/Turabian StyleWang, Yingqi, Jiaqi Li, Mengyu Li, Yuntong Li, Zibo Zhao, Cong Li, and Jing Yue. 2022. "Genome-Wide Characterization of Remorin Genes in Terms of Their Evolution and Expression in Response to Hormone Signals and Abiotic Stresses in Foxtail Millet (Setaria italica)" Diversity 14, no. 9: 711. https://doi.org/10.3390/d14090711
APA StyleWang, Y., Li, J., Li, M., Li, Y., Zhao, Z., Li, C., & Yue, J. (2022). Genome-Wide Characterization of Remorin Genes in Terms of Their Evolution and Expression in Response to Hormone Signals and Abiotic Stresses in Foxtail Millet (Setaria italica). Diversity, 14(9), 711. https://doi.org/10.3390/d14090711

