A Natural Colonisation of Asia: Phylogenomic and Biogeographic History of Coin Spiders (Araneae: Nephilidae: Herennia)
Abstract
1. Introduction
2. Materials and Methods
2.1. Species-Level Phylogeny
2.2. Population-Level Phylogeny
2.3. Inference of Biogeographic History
3. Results
3.1. Phylogenies
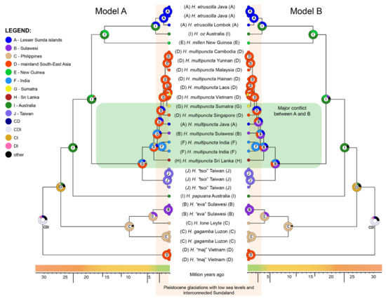
3.2. Biogeographical Reconstruction: Model A
3.3. Biogeographical Reconstruction: Model B
3.4. Human-Induced Dispersal of H. multipuncta?
4. Discussion
4.1. Phylogenetic Placements
4.2. Biogeographic Inference with Two Models
4.3. A Natural “Coinquest” of H. multipuncta
4.4. Limitations in Methodology and Future Work
5. Conclusions
Supplementary Materials
Author Contributions
Funding
Institutional Review Board Statement
Informed Consent Statement
Data Availability Statement
Acknowledgments
Conflicts of Interest
References
- Jin, Y.; Brown, R.P. Partition number, rate priors and unreliable divergence times in Bayesian phylogenetic dating. Cladistics 2018, 34, 568–573. [Google Scholar] [CrossRef]
- Brown, J.W.; Smith, S.A. The Past Sure is Tense: On Interpreting Phylogenetic Divergence Time Estimates. Syst. Biol. 2018, 67, 340–353. [Google Scholar] [CrossRef]
- Magalhaes, I.L.F.; Santos, A.J.; Ramírez, M.J. Incorporating topological and age uncertainty into event-based biogeography supports paleo-islands in Galapagos and ancient connections among Neotropical dry forests. Diversity 2021, 13, 418, In press. [Google Scholar] [CrossRef]
- Crews, S.C.; Esposito, L.A. Towards a synthesis of the Caribbean biogeography of terrestrial arthropods. BMC Evol. Biol. 2020, 20, 1–27. [Google Scholar] [CrossRef]
- Turk, E.; Čandek, K.; Kralj-Fišer, S.; Kuntner, M. Biogeographical history of golden orbweavers: Chronology of a global conquest. J. Biogeogr. 2020, 47, 1333–1344. [Google Scholar] [CrossRef]
- Kuntner, M.; Hamilton, C.A.; Cheng, R.-C.; Gregorič, M.; Lupše, N.; Lokovšek, T.; Lemmon, E.M.; Lemmon, A.R.; Agnarsson, I.; Coddington, J.A.; et al. Golden orbweavers ignore biological rules: Phylogenomic and comparative analyses unravel a complex evolution of sexual size dimorphism. Syst. Biol. 2019, 68, 555–572. [Google Scholar] [CrossRef] [PubMed]
- Thorell, T. Studi sui Ragni Malesi e Papuani. I. Ragni di Selebes raccolti nel 1874 dal Dott. O. Beccari. Ann. del Mus. Civ. Stor. Nat. Genova 1877, 10, 341–637. [Google Scholar]
- Kuntner, M. A revision of Herennia (Araneae: Nephilidae: Nephilinae), the Australasian “coin spiders”. Invertebr. Syst. 2005, 19, 391–436. [Google Scholar] [CrossRef][Green Version]
- Doleschall, L. Tweede Bijdrage tot de kennis der Arachniden van den Indischen Archipel. Acta Soc. Sci. Indica-Neerl. 1859, 5, 1–60. [Google Scholar]
- Thorell, T. Studi sui Ragni Malesi e Papuani. III. Ragni dell’Austro Malesia e del Capo York, conservati nel Museo civico di storia naturale di Genova. Ann. Mus. Civ. Stor. Nat. Genova 1881, 17, 7–27. [Google Scholar]
- Bell, J.R.; Bohan, D.A.; Shaw, E.M.; Weyman, G.S. Ballooning dispersal using silk: World fauna, phylogenies, genetics and models. Bull. Entomol. Res. 2005, 95, 69–114. [Google Scholar] [CrossRef] [PubMed]
- Lee, V.M.J.; Kuntner, M.; Li, D. Ballooning behavior in the golden orbweb spider Nephila pilipes (Araneae: Nephilidae). Front. Ecol. Evol. 2015, 3, 1–5. [Google Scholar] [CrossRef]
- O’Connell, J.F.; Allen, J.; Williams, M.A.J.; Williams, A.N.; Turney, C.S.M.; Spooner, N.A.; Kamminga, J.; Brown, G.; Cooper, A. When did Homo sapiens first reach Southeast Asia and Sahul? Proc. Natl. Acad. Sci. USA 2018, 115, 8482–8490. [Google Scholar] [CrossRef] [PubMed]
- Hamilton, C.A.; Lemmon, A.R.; Lemmon, E.M.; Bond, J.E. Expanding Anchored Hybrid Enrichment to resolve both deep and shallow relationships within the spider tree of life. BMC Evol. Biol. 2016, 16, 212. [Google Scholar] [CrossRef] [PubMed]
- Opatova, V.; Hamilton, C.A.; Hedin, M.; De Oca, L.M.; Král, J.; Bond, J.E.; Wiegmann, B. Phylogenetic Systematics and Evolution of the Spider Infraorder Mygalomorphae Using Genomic Scale Data. Syst. Biol. 2020, 69, 671–707. [Google Scholar] [CrossRef] [PubMed]
- Hamilton, C.A.; Hendrixson, B.E.; Bond, J.E. Taxonomic revision of the tarantula genus Aphonopelma Pocock, 1901 (Araneae, Mygalomorphae, Theraphosidae) within the United States. Zookeys 2016, 2016, 1–340. [Google Scholar] [CrossRef] [PubMed]
- Chamberland, L.; McHugh, A.; Kechejian, S.; Binford, G.J.; Bond, J.E.; Coddington, J.A.; Dolman, G.; Hamilton, C.A.; Harvey, M.S.; Kuntner, M.; et al. From Gondwana to GAARlandia: Evolutionary history and biogeography of ogre-faced spiders (Deinopis). J. Biogeogr. 2018, 45, 2442–2457. [Google Scholar] [CrossRef]
- Maddison, W.P.; Evans, S.C.; Hamilton, C.A.; Bond, J.E.; Lemmon, A.R.; Lemmon, E.M. A genome-wide phylogeny of jumping spiders (Araneae, Salticidae), using Anchored Hybrid Enrichment. Zookeys 2017, 695, 89–101. [Google Scholar] [CrossRef]
- Godwin, R.L.; Opatova, V.; Garrison, N.L.; Hamilton, C.A.; Bond, J.E. Phylogeny of a cosmopolitan family of morphologically conserved trapdoor spiders (Mygalomorphae, Ctenizidae) using Anchored Hybrid Enrichment, with a description of the family, Halonoproctidae Pocock 1901. Mol. Phylogenet. Evol. 2018, 126, 303–313. [Google Scholar] [CrossRef]
- Bond, J.E.; Hamilton, C.A.; Godwin, R.L.; Ledford, J.M.; Starrett, J. Phylogeny, evolution, and biogeography of the North American trapdoor spider family Euctenizidae (Araneae: Mygalomorphae) and the discovery of a new “endangered living fossil” along California’s Central Coast. Insect Syst. Divers. 2020, 4, 1–14. [Google Scholar] [CrossRef]
- Hebets, E.A.; Bern, M.; McGinley, R.H.; Roberts, A.; Kershenbaum, A.; Starrett, J.; Bond, J.E. Sister species diverge in modality-specific courtship signal form and function. Ecol. Evol. 2021, 11, 852–871. [Google Scholar] [CrossRef] [PubMed]
- Kuntner, M.; Arnedo, M.A.; Trontelj, P.; Lokovšek, T.; Agnarsson, I. A molecular phylogeny of nephilid spiders: Evolutionary history of a model lineage. Mol. Phylogenet. Evol. 2013, 69, 961–979. [Google Scholar] [CrossRef]
- Bouckaert, R.R.; Heled, J.; Kühnert, D.; Vaughan, T.; Wu, C.H.; Xie, D.; Suchard, M.A.; Rambaut, A.; Drummond, A.J. BEAST 2: A software platform for Bayesian evolutionary analysis. PLoS Comput. Biol. 2014, 10, e1003537. [Google Scholar] [CrossRef] [PubMed]
- Bouckaert, R.R.; Drummond, A.J. bModelTest: Bayesian phylogenetic site model averaging and model comparison. BMC Evol. Biol. 2017, 17, 42. [Google Scholar] [CrossRef]
- Bidegaray-Batista, L.; Arnedo, M.A. Gone with the plate: The opening of the Western Mediterranean basin drove the diversification of ground-dweller spiders. BMC Evol. Biol. 2011, 11, 317. [Google Scholar] [CrossRef]
- Ritchie, A.M.; Lo, N.; Ho, S.Y.W. The impact of the tree prior on molecular dating of data sets containing a mixture of inter- and intraspecies sampling. Syst. Biol. 2017, 66, 413–425. [Google Scholar] [CrossRef] [PubMed]
- Müller, R.D.; Zahirovic, S.; Williams, S.E.; Cannon, J.; Seton, M.; Bower, D.J.; Tetley, M.; Heine, C.; Le Breton, E.; Liu, S.; et al. A global plate model including lithospheric deformation along major rifts and orogens since the Triassic. Tectonics 2019, 38, 1884–1907. [Google Scholar] [CrossRef]
- Müller, R.D.; Cannon, J.; Qin, X.; Watson, R.J.; Gurnis, M.; Williams, S.; Pfaffelmoser, T.; Seton, M.; Russell, S.H.J.; Zahirovic, S. GPlates: Building a virtual Earth through deep time. Geochem. Geophys. Geosys. 2018, 19, 2243–2261. [Google Scholar] [CrossRef]
- Sibuet, J.C.; Hsu, S.K. How was Taiwan created? Tectonophysics 2004, 379, 159–181. [Google Scholar] [CrossRef]
- Voris, H.K. Maps of Pleistocene sea levels in Southeast Asia: Shorelines, river systems and time durations. J. Biogeogr. 2000, 27, 1153–1167. [Google Scholar] [CrossRef]
- Park, Y.; Maffre, P.; Godderis, Y.; MacDonald, F.A.; Anttila, E.S.C.; Swanson-Hysell, N.L. Emergence of the Southeast Asian islands as a driver for Neogene cooling. Proc. Natl. Acad. Sci. USA 2020, 117, 25319–25326. [Google Scholar] [CrossRef] [PubMed]
- Hall, R. The palaeogeography of Sundaland and Wallacea since the Late Jurassic. J. Limnol. 2013, 72, 1–17. [Google Scholar] [CrossRef]
- Moss, S.J.; Wilson, M.E.J. Biogeographic implications of the Tertiary palaeogeographic evolution of Sulawesi and Borneo. In Biogeography and Geological Evolution of SE Asia; Hall, R., Holloway, J.D., Eds.; Backhuys Publishers: Leiden, The Netherlands, 1998; pp. 133–163. [Google Scholar]
- Yu, Y.; Harris, A.J.; Blair, C.; He, X. RASP (Reconstruct Ancestral State in Phylogenies): A tool for historical biogeography. Mol. Phylogenet. Evol. 2015, 87, 46–49. [Google Scholar] [CrossRef] [PubMed]
- Mirarab, S.; Warnow, T. ASTRAL-II: Coalescent-based species tree estimation with many hundreds of taxa and thousands of genes. Bioinformatics 2015, 31, i44–i52. [Google Scholar] [CrossRef] [PubMed]
- Kass, R.E.; Raftery, A.E. Bayes factors. J. Am. Stat. Assoc. 1995, 90, 773–795. [Google Scholar] [CrossRef]
- Čandek, K.; Agnarsson, I.; Binford, G.J.; Kuntner, M. Biogeography of the Caribbean Cyrtognatha spiders. Sci. Rep. 2019, 9, 1–14. [Google Scholar] [CrossRef] [PubMed]
- Gillespie, R.G.; Baldwin, B.G.; Waters, J.M.; Fraser, C.I.; Nikula, R.; Roderick, G.K. Long-distance dispersal: A framework for hypothesis testing. Trends Ecol. Evol. 2012, 27, 47–56. [Google Scholar] [CrossRef]




| Model A | LnL | AICc | AICc_wt | Δ −j/+j |
|---|---|---|---|---|
| DEC | −62.28 | 129 | 2.5 × 10−7 | * |
| DEC+j | −47.08 | 101.1 | 0.29 | |
| DIVALIKE | −55.86 | 116.2 | 0.0002 | * |
| DIVALIKE+j | −46.19 | 99.33 | 0.7 | |
| BAYAREALIKE | −72.01 | 148.5 | 1.5 × 10−11 | * |
| BAYAREALIKE+j | −50.27 | 107.5 | 0.012 | |
| Model B | ||||
| DEC | −62.86 | 130.2 | 3.1 × 10−7 | * |
| DEC+j | −48 | 103 | 0.25 | |
| DIVALIKE | −56.68 | 117.8 | 0.0001 | * |
| DIVALIKE+j | −46.92 | 100.8 | 0.74 | |
| BAYAREALIKE | −73.4 | 151.3 | 8.1 × 10−12 | * |
| BAYAREALIKE+j | −50.89 | 108.7 | 0.014 |
Publisher’s Note: MDPI stays neutral with regard to jurisdictional claims in published maps and institutional affiliations. |
© 2021 by the authors. Licensee MDPI, Basel, Switzerland. This article is an open access article distributed under the terms and conditions of the Creative Commons Attribution (CC BY) license (https://creativecommons.org/licenses/by/4.0/).
Share and Cite
Turk, E.; Bond, J.E.; Cheng, R.-C.; Čandek, K.; Hamilton, C.A.; Gregorič, M.; Kralj-Fišer, S.; Kuntner, M. A Natural Colonisation of Asia: Phylogenomic and Biogeographic History of Coin Spiders (Araneae: Nephilidae: Herennia). Diversity 2021, 13, 515. https://doi.org/10.3390/d13110515
Turk E, Bond JE, Cheng R-C, Čandek K, Hamilton CA, Gregorič M, Kralj-Fišer S, Kuntner M. A Natural Colonisation of Asia: Phylogenomic and Biogeographic History of Coin Spiders (Araneae: Nephilidae: Herennia). Diversity. 2021; 13(11):515. https://doi.org/10.3390/d13110515
Chicago/Turabian StyleTurk, Eva, Jason E. Bond, Ren-Chung Cheng, Klemen Čandek, Chris A. Hamilton, Matjaž Gregorič, Simona Kralj-Fišer, and Matjaž Kuntner. 2021. "A Natural Colonisation of Asia: Phylogenomic and Biogeographic History of Coin Spiders (Araneae: Nephilidae: Herennia)" Diversity 13, no. 11: 515. https://doi.org/10.3390/d13110515
APA StyleTurk, E., Bond, J. E., Cheng, R.-C., Čandek, K., Hamilton, C. A., Gregorič, M., Kralj-Fišer, S., & Kuntner, M. (2021). A Natural Colonisation of Asia: Phylogenomic and Biogeographic History of Coin Spiders (Araneae: Nephilidae: Herennia). Diversity, 13(11), 515. https://doi.org/10.3390/d13110515

