Multi-Modal Analysis of Programmed Cell Death Identifies Biomarkers and Informs Prognosis in Osteosarcoma
Abstract
1. Introduction
2. Results
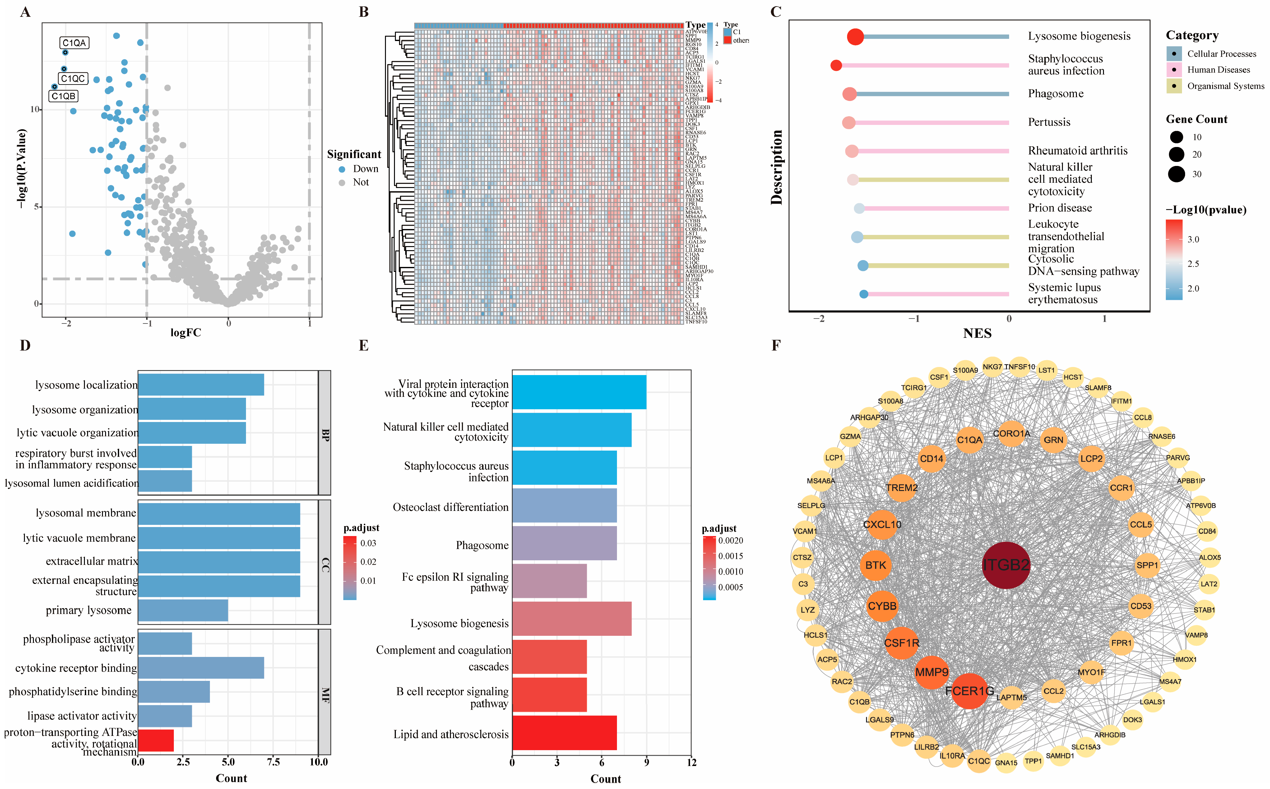
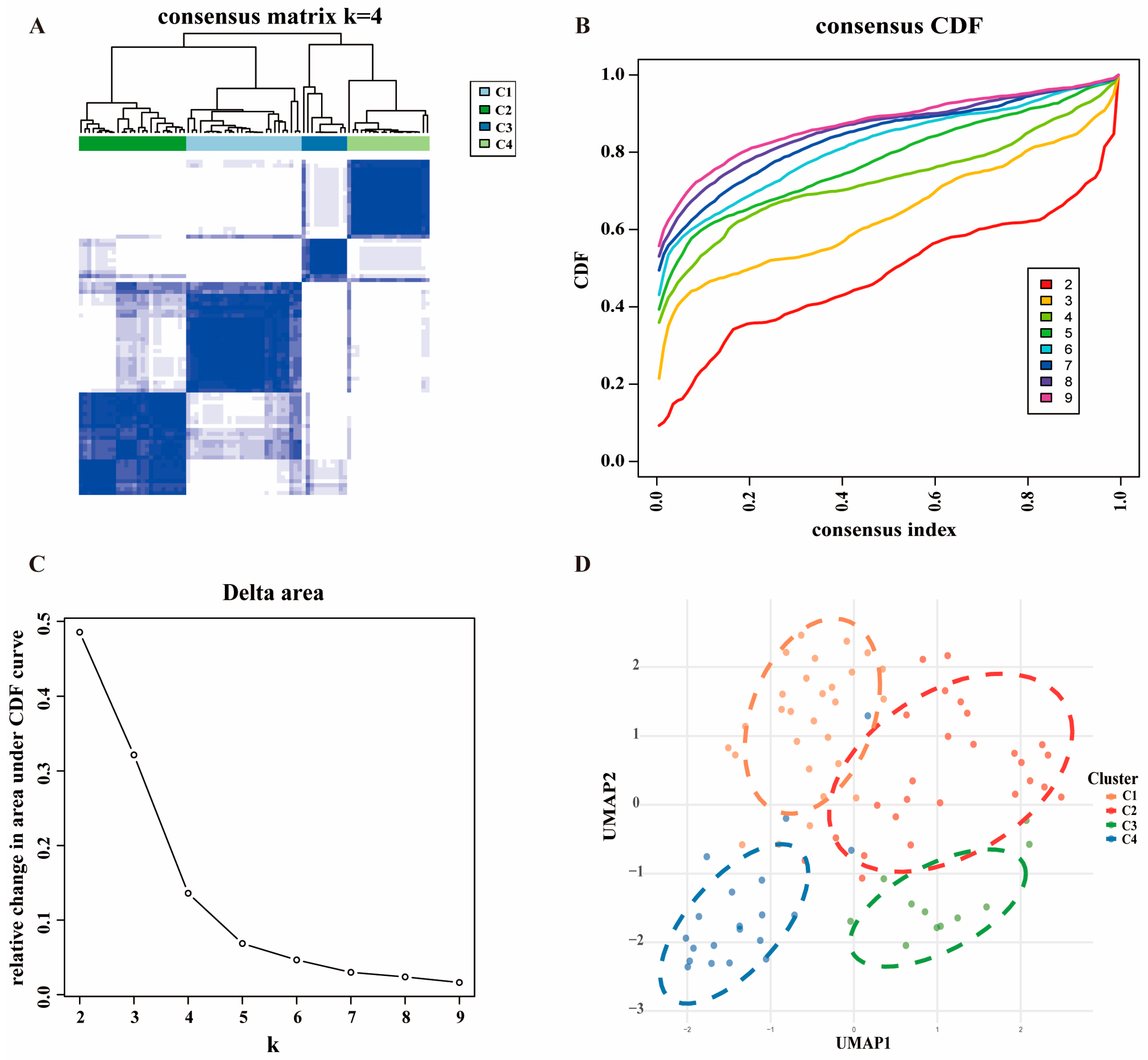
2.1. Identification of Four PCD-Specific Subtypes in OS
2.2. Clinical Correlation with the Different PCD Clusters
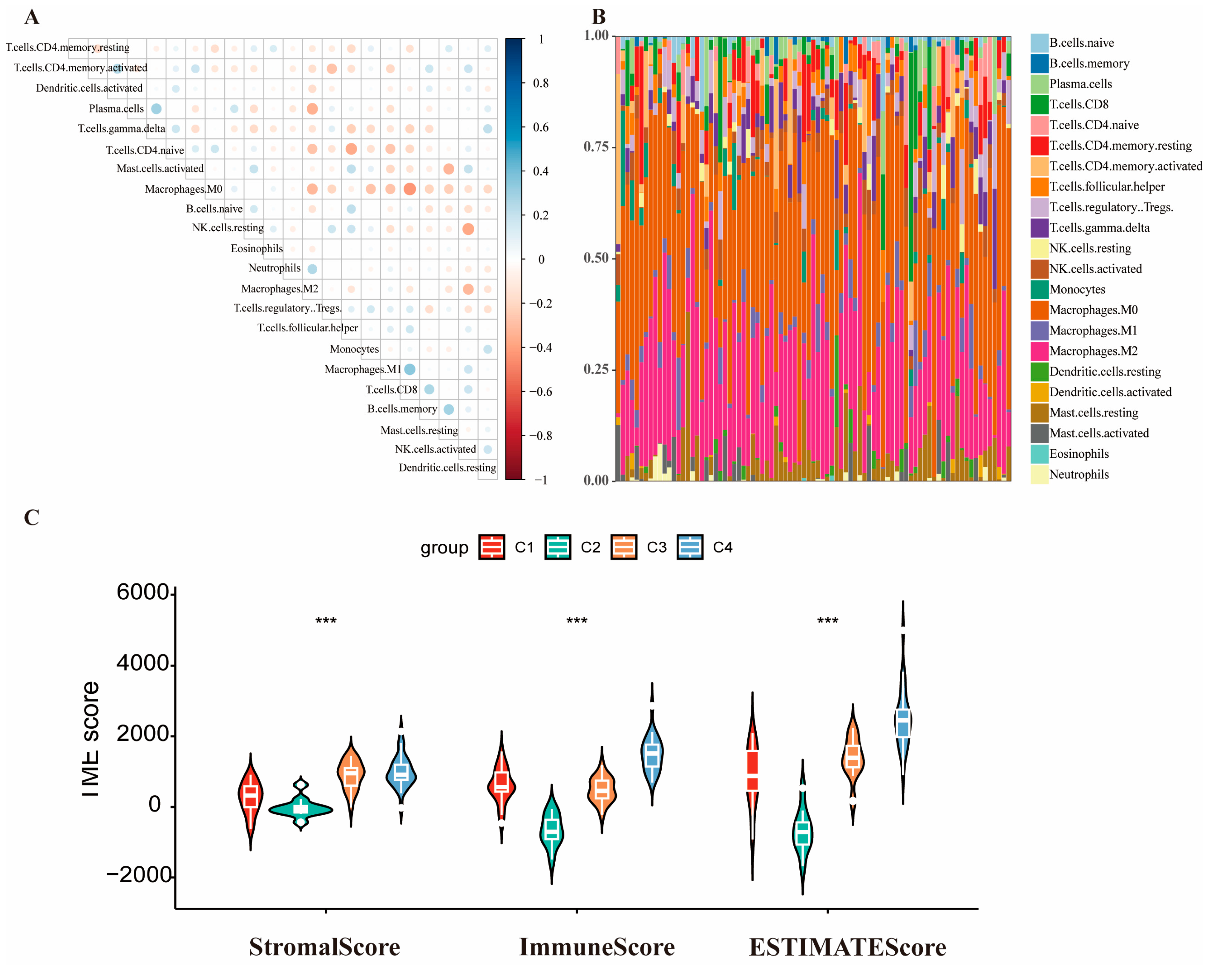
2.3. Analysis of Immune Status in Different OS Subtypes
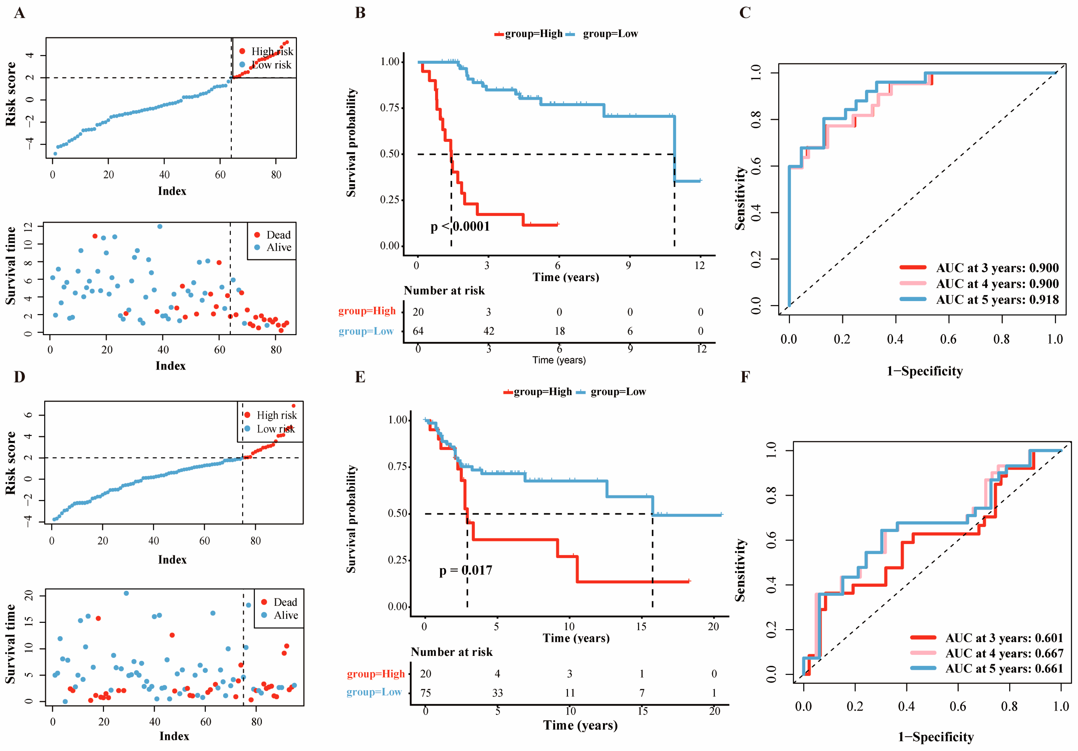
2.4. Construction and Validation of the Risk Score Model
3. Discussion
4. Materials and Methods
4.1. Data Acquiring and Processing
4.2. Consensus Clustering Analysis
4.3. Identification of Differentially Expressed Genes
4.4. Functional Enrichment Analysis
4.5. Establishment of PPI Network
4.6. Analysis of Immune Microenvironment
4.7. Construction of the Prognostic Risk Model
4.8. Statistics
Supplementary Materials
Author Contributions
Funding
Institutional Review Board Statement
Informed Consent Statement
Data Availability Statement
Conflicts of Interest
Abbreviations
| CDF | Cumulative distribution function |
| DEGs | Differentially expressed genes |
| DISC | Death-inducing signaling complex |
| FDR | False discovery rate |
| GO | Gene ontology |
| GSDM | Gasdermin |
| GSEA | Gene set enrichment analysis |
| KEGG | Kyoto Encyclopedia of Genes and Genomes |
| N1 | Antitumor |
| N2 | Protumor |
| OS | Osteosarcoma |
| PCD | Programmed cell death |
| PPI | Protein–protein interaction |
| TME | Tumor microenvironment |
| TRIM | Tripartite motif |
| UMAP | Uniform manifold approximation and projection |
References
- Beird, H.; Bielack, S.; Flanagan, A.; Gill, J.; Heymann, D.; Janeway, K.; Livingston, J.A.; Roberts, R.; Strauss, S.; Gorlick, R. Osteosarcoma. Nat. Rev. Dis. Primer 2022, 8, 77. [Google Scholar] [CrossRef]
- Brar, G.S.; Schmidt, A.A.; Willams, L.R.; Wakefield, M.R.; Fang, Y. Osteosarcoma: Current Insights and Advances. Explor. Target. Anti-Tumor Ther. 2025, 6, 1002324. [Google Scholar] [CrossRef]
- Wang, X.; Zhu, K.; Hu, J.; Zhang, C. Advances and Challenges in the Treatment of Osteosarcoma. Prog. Biophys. Mol. Biol. 2025, 197, 60–74. [Google Scholar] [CrossRef]
- Newton, K.; Strasser, A.; Kayagaki, N.; Dixit, V.M. Cell Death. Cell 2024, 187, 235–256. [Google Scholar] [CrossRef] [PubMed]
- Ma, J.; Wang, Y.; Zhao, Z.; Xiong, Z.; Zhang, Z.; Cai, J.; Guo, J. Identification of Key Programmed Cell Death Genes for Predicting Prognosis and Treatment Sensitivity in Colorectal Cancer. Front. Oncol. 2024, 14, 1483987. [Google Scholar] [CrossRef] [PubMed]
- Liu, Y.; He, J.; Chen, J.; Chen, T.; Li, W.; Yang, Z.; Zeng, F. Programmed Cell Death in Triple-Negative Breast Cancer. Cell. Mol. Biol. Lett. 2025, 30, 111. [Google Scholar] [CrossRef] [PubMed]
- Mustafa, M.; Ahmad, R.; Tantry, I.Q.; Ahmad, W.; Siddiqui, S.; Alam, M.; Abbas, K.; Moinuddin; Hassan, M.I.; Habib, S.; et al. Apoptosis: A Comprehensive Overview of Signaling Pathways, Morphological Changes, and Physiological Significance and Therapeutic Implications. Cells 2024, 13, 1838. [Google Scholar] [CrossRef]
- Bian, Y.; Shi, J.; Chen, Z.; Fang, J.; Chen, W.; Zou, Y.; Yao, H.; Tu, J.; Liao, Y.; Xie, X.; et al. A Diagnostic Signature Developed Based on the Necroptosis-Related Genes and Its Association with Immune Infiltration in Osteosarcoma. Heliyon 2024, 10, e35719. [Google Scholar] [CrossRef]
- Wang, Y.; Hu, J.; Wu, S.; Fleishman, J.S.; Li, Y.; Xu, Y.; Zou, W.; Wang, J.; Feng, Y.; Chen, J.; et al. Targeting Epigenetic and Posttranslational Modifications Regulating Ferroptosis for the Treatment of Diseases. Signal Transduct. Target. Ther. 2023, 8, 449. [Google Scholar] [CrossRef]
- Zhao, M.-M.; Ren, T.-T.; Wang, J.-K.; Yao, L.; Liu, T.-T.; Zhang, J.-C.; Liu, Y.; Yuan, L.; Liu, D.; Xu, J.-H.; et al. Endoplasmic Reticulum Membrane Remodeling by Targeting Reticulon-4 Induces Pyroptosis to Facilitate Antitumor Immune. Protein Cell 2024, 16, 121. [Google Scholar] [CrossRef]
- Huang, P.; Chen, G.; Jin, W.; Mao, K.; Wan, H.; He, Y. Molecular Mechanisms of Parthanatos and Its Role in Diverse Diseases. Int. J. Mol. Sci. 2022, 23, 7292. [Google Scholar] [CrossRef]
- Ning, B.; Liu, Y.; Huang, T.; Wei, Y. Autophagy and Its Role in Osteosarcoma. Cancer Med. 2023, 12, 5676–5687. [Google Scholar] [CrossRef]
- Wang, F.; Gómez-Sintes, R.; Boya, P. Lysosomal Membrane Permeabilization and Cell Death. Traffic 2018, 19, 918–931. [Google Scholar] [CrossRef]
- Zhang, Z.; Zhu, Z.; Fu, J.; Liu, X.; Mi, Z.; Tao, H.; Fan, H. Anoikis Patterns Exhibit Distinct Prognostic and Immune Landscapes in Osteosarcoma. Int. Immunopharmacol. 2023, 115, 109684. [Google Scholar] [CrossRef]
- Della Torre, L.; Beato, A.; Capone, V.; Carannante, D.; Verrilli, G.; Favale, G.; Del Gaudio, N.; Megchelenbrink, W.L.; Benedetti, R.; Altucci, L.; et al. Involvement of Regulated Cell Deaths in Aging and Age-Related Pathologies. Ageing Res. Rev. 2024, 95, 102251. [Google Scholar] [CrossRef]
- Vorobjeva, N.V.; Chernyak, B.V. NETosis: Molecular Mechanisms, Role in Physiology and Pathology. Biochem. Biokhimiia 2020, 85, 1178. [Google Scholar] [CrossRef]
- Oyama, T.; Brashears, C.B.; Rathore, R.; Benect-Hamilton, H.; Caldwell, K.E.; Dirckx, N.; Hawkins, W.G.; Van Tine, B.A. PHGDH Inhibition and FOXO3 Modulation Drives PUMA-Dependent Apoptosis in Osteosarcoma. Cell Death Dis. 2025, 16, 89. [Google Scholar] [CrossRef]
- Shang, J.; Zhao, F.; Xie, L.; Wang, Y.; Li, B.; Jin, C. Trends and Future Directions of Autophagy in Osteosarcoma: A Bibliometric Analysis. Open Med. 2024, 19, 20241080. [Google Scholar] [CrossRef]
- Ji, Y.; Liu, L.; Liu, Y.; Ma, Y.; Ji, Z.; Wu, X.; Zhu, Q. Exploring Gene Biomarkers and Targeted Drugs for Ferroptosis and Cuproptosis in Osteosarcoma: A Bioinformatic Approach. Environ. Toxicol. 2025, 40, 891–901. [Google Scholar] [CrossRef]
- Wu, C. A Multi-Type Programmed Cell Death Gene Signature Predicts Survival and Reveals Therapeutic Targets in Osteosarcoma. Discov. Oncol. 2025, 16, 1118. [Google Scholar] [CrossRef]
- Zhang, L.; Ou, X.; Wang, Q.; Shi, S. A PCD-Related Prognostic Signature and the Oncogenic Role of TRIM8 in Osteosarcoma Progression. J. Transl. Med. 2025, 23, 1249. [Google Scholar] [CrossRef] [PubMed]
- Chen, J.; Fan, T.; Pan, L.; Yang, H. Deciphering Programmed Cell Death Mechanisms in Osteosarcoma for Prognostic Modeling. Environ. Toxicol. 2025, 40, 459–470. [Google Scholar] [CrossRef]
- Gao, L.; Guo, S.; Long, R.; Xiao, L.; Yao, R.; Zheng, X.; Zhang, Y.; Wang, X. Lysosomal-Associated Protein Transmembrane 5 Functions as a Novel Negative Regulator of Pathological Cardiac Hypertrophy. Front. Cardiovasc. Med. 2021, 8, 740526. [Google Scholar] [CrossRef]
- Wang, M.-X.; Cheng, X.-Y.; Jin, M.; Cao, Y.-L.; Yang, Y.-P.; Wang, J.-D.; Li, Q.; Wang, F.; Hu, L.-F.; Liu, C.-F. TNF Compromises Lysosome Acidification and Reduces α-Synuclein Degradation via Autophagy in Dopaminergic Cells. Exp. Neurol. 2015, 271, 112–121. [Google Scholar] [CrossRef]
- Tang, Z.; Zhang, Z.; Zhao, J.; Zhang, F.; Zhang, Y.; Wen, Y.; Li, M.; Sun, J.; Shi, L.; Chen, W.; et al. Integrated Analysis of Multiple Programmed Cell Death-Related Prognostic Genes and Functional Validation of Apoptosis-Related Genes in Osteosarcoma. Int. J. Biol. Macromol. 2025, 307, 142113. [Google Scholar] [CrossRef] [PubMed]
- Jin, H.; Jin, X.; Cao, B.; Wang, W. Berberine Affects Osteosarcoma via Downregulating the Caspase-1/IL-1β Signaling Axis. Oncol. Rep. 2017, 37, 729–736. [Google Scholar] [CrossRef] [PubMed]
- Ding, Q.; Zhang, W.; Cheng, C.; Mo, F.; Chen, L.; Peng, G.; Cai, X.; Wang, J.; Yang, S.; Liu, X. Dioscin Inhibits the Growth of Human Osteosarcoma by Inducing G2/M-Phase Arrest, Apoptosis, and GSDME-Dependent Cell Death in Vitro and in Vivo. J. Cell. Physiol. 2020, 235, 2911–2924. [Google Scholar] [CrossRef]
- Jin, T.; Dong, L.; Kai, W.; Yu, Z.; Yu, G.; Liu, W. Single-Cell Transcriptomic Analysis of Chemotherapy-Induced Changes in Osteosarcoma with a Pyroptosis-Related Gene-Based Prognostic Model. J. Cell. Mol. Med. 2026, 30, e71110. [Google Scholar] [CrossRef]
- Chai, Q.; Lei, Z.; Liu, C.H. Pyroptosis Modulation by Bacterial Effector Proteins. Semin. Immunol. 2023, 69, 101804. [Google Scholar] [CrossRef]
- Yadav, V.K.; Lakshmi, G.; Medhamurthy, R. Prostaglandin F2α-Mediated Activation of Apoptotic Signaling Cascades in the Corpus Luteum during Apoptosis. J. Biol. Chem. 2005, 280, 10357–10367. [Google Scholar] [CrossRef]
- Chen, Z.; Guo, J.; Zhang, K.; Guo, Y. TP53 Mutations and Survival in Osteosarcoma Patients: A Meta-Analysis of Published Data. Dis. Markers 2016, 2016, 4639575. [Google Scholar] [CrossRef]
- Ding, Z.; Li, Y.; Zhang, G.; Yang, Y. Programmed Cell Death in Osteosarcoma: Apoptosis, Ferroptosis and Pyroptosis. J. Radiat. Res. Appl. Sci. 2025, 18, 101936. [Google Scholar] [CrossRef]
- Gilmore, A.P. Anoikis. Cell Death Differ. 2005, 12, 1473–1477. [Google Scholar] [CrossRef]
- Paoli, P.; Giannoni, E.; Chiarugi, P. Anoikis Molecular Pathways and Its Role in Cancer Progression. Biochim. Biophys. Acta BBA—Mol. Cell Res. 2013, 1833, 3481–3498. [Google Scholar] [CrossRef]
- Cui, J.; Dean, D.; Hornicek, F.J.; Chen, Z.; Duan, Z. The Role of Extracelluar Matrix in Osteosarcoma Progression and Metastasis. J. Exp. Clin. Cancer Res. CR 2020, 39, 178. [Google Scholar] [CrossRef]
- Zhong, C.; Yang, D.; Zhong, L.; Xie, W.; Sun, G.; Jin, D.; Li, Y. Single-Cell and Bulk RNA Sequencing Reveals Anoikis Related Genes to Guide Prognosis and Immunotherapy in Osteosarcoma. Sci. Rep. 2023, 13, 20203. [Google Scholar] [CrossRef]
- Liu, Y.; Han, Y.; Guo, Z.; Zhang, Y.; Xu, X.; Qi, W.; Xu, M.; Li, J. Unveiling the Role of the Extracellular Matrix in the Osteosarcoma Tumor Microenvironment Through Integrated Transcriptomics and Experimental Validation. Cancer Gene Ther. 2025, 32, 1370–1384. Available online: https://www.nature.com/articles/s41417-025-00970-0 (accessed on 1 April 2026). [CrossRef]
- Ward, C.; Walker, A.; Dransfield, I.; Haslett, C.; Rossi, A.G. Regulation of Granulocyte Apoptosis by NF-κB. Biochem. Soc. Trans. 2004, 32, 465–467. [Google Scholar] [CrossRef]
- Gil, J. Cellular Senescence Causes Ageing. Nat. Rev. Mol. Cell Biol. 2019, 20, 388. [Google Scholar] [CrossRef]
- Yu, S.; Yao, X. Advances on Immunotherapy for Osteosarcoma. Mol. Cancer 2024, 23, 192. [Google Scholar] [CrossRef]
- Chen, W.J.; Dong, K.Q.; Pan, X.W.; Gan, S.S.; Xu, D.; Chen, J.X.; Chen, W.J.; Li, W.Y.; Wang, Y.Q.; Zhou, W. Single-Cell RNA-Seq Integrated with Multi-Omics Reveals SERPINE2 as a Target for Metastasis in Advanced Renal Cell Carcinoma. Cell Death Dis. 2023, 14, 30, Correction in Cell Death Dis. 2026, 17, 277. Available online: https://www.nature.com/articles/s41419-023-05566-w (accessed on 1 April 2026). [CrossRef] [PubMed]
- Zou, Y.; Zhang, H.; Bi, F.; Tang, Q.; Xu, H. Targeting the Key Cholesterol Biosynthesis Enzyme Squalene Monooxygenasefor Cancer Therapy. Front. Oncol. 2022, 12, 938502. [Google Scholar] [CrossRef] [PubMed]
- Mao, M.; Wang, W. SerpinE2 Promotes Multiple Cell Proliferation and Drug Resistance in Osteosarcoma. Mol. Med. Rep. 2016, 14, 881–887. [Google Scholar] [CrossRef] [PubMed]
- Chen, Z.; Yu, Z.; Chang, Y.; Yang, Z.; Zhang, S.; Xie, Y.; Tang, G.; Ding, G.; Lei, J.; Cai, L. Construction and Validation of an Osteosarcoma Prognostic Model Reveals That SERPINE2 Contributes to the Progression and Cisplatin Sensitivity in Osteosarcoma. Int. J. Biol. Macromol. 2026, 355, 151393. [Google Scholar] [CrossRef]
- Wang, Y.-W.; Chu, T.; Wang, X.-L.; Fan, Y.-Q.; Cao, L.; Chen, Y.-H.; Zhu, Y.-W.; Liu, H.-X.; Ji, X.-Y.; Wu, D.-D. The Role of Cystathionine β-Synthase in Cancer. Cell. Signal. 2024, 124, 111406. [Google Scholar] [CrossRef]
- Wang, Y.; Ma, X.; Xu, E.; Huang, Z.; Yang, C.; Zhu, K.; Dong, Y.; Zhang, C. Identifying Squalene Epoxidase as a Metabolic Vulnerability in High-risk Osteosarcoma Using an Artificial Intelligence-derived Prognostic Index. Clin. Transl. Med. 2024, 14, e1586. [Google Scholar] [CrossRef]
- Mao, P.; Feng, Z.; Liu, Y.; Zhang, K.; Zhao, G.; Lei, Z.; Di, T.; Zhang, H. The Role of Ubiquitination in Osteosarcoma Development and Therapies. Biomolecules 2024, 14, 791. [Google Scholar] [CrossRef]
- Hua, X.; Zhang, H.; Jia, J.; Chen, S.; Sun, Y.; Zhu, X. Roles of S100 Family Members in Drug Resistance in Tumors: Status and Prospects. Biomed. Pharmacother. 2020, 127, 110156. [Google Scholar] [CrossRef]
- Pierce, A.; Barron, N.; Linehan, R.; Ryan, E.; O’Driscoll, L.; Daly, C.; Clynes, M. Identification of a Novel, Functional Role for S100A13 in Invasive Lung Cancer Cell Lines. Eur. J. Cancer 2008, 44, 151–159. [Google Scholar] [CrossRef]
- Li, J.; Chang, C.; Ma, Y.; Zhuang, B.; Ma, Q.; Wang, Y.; Ji, Y. Identification and Validation of Stemness-Related Gene Signatures to Predict Prognosis and Immune Infiltration in Osteosarcoma Reveals a Critical Role for S100A13. BMC Cancer 2025, 25, 1734. [Google Scholar] [CrossRef]
- Tang, F.; Wang, Y.; Feng, T.; Zhou, S.; Zeng, X.; Huang, P.; Peng, J.; Liang, B. S100A13 Transcriptionally Activated by SP1 Facilitates Osteosarcoma Metastasis. Discov. Oncol. 2026; Epub ahead of printing. [CrossRef]
- de Visser, K.E.; Joyce, J.A. The Evolving Tumor Microenvironment: From Cancer Initiation to Metastatic Outgrowth. Cancer Cell 2023, 41, 374–403. [Google Scholar] [CrossRef]






Disclaimer/Publisher’s Note: The statements, opinions and data contained in all publications are solely those of the individual author(s) and contributor(s) and not of MDPI and/or the editor(s). MDPI and/or the editor(s) disclaim responsibility for any injury to people or property resulting from any ideas, methods, instructions or products referred to in the content. |
© 2026 by the authors. Licensee MDPI, Basel, Switzerland. This article is an open access article distributed under the terms and conditions of the Creative Commons Attribution (CC BY) license.
Share and Cite
Zou, X.; Ru, Y. Multi-Modal Analysis of Programmed Cell Death Identifies Biomarkers and Informs Prognosis in Osteosarcoma. Int. J. Mol. Sci. 2026, 27, 3431. https://doi.org/10.3390/ijms27083431
Zou X, Ru Y. Multi-Modal Analysis of Programmed Cell Death Identifies Biomarkers and Informs Prognosis in Osteosarcoma. International Journal of Molecular Sciences. 2026; 27(8):3431. https://doi.org/10.3390/ijms27083431
Chicago/Turabian StyleZou, Xinyi, and Yuanfang Ru. 2026. "Multi-Modal Analysis of Programmed Cell Death Identifies Biomarkers and Informs Prognosis in Osteosarcoma" International Journal of Molecular Sciences 27, no. 8: 3431. https://doi.org/10.3390/ijms27083431
APA StyleZou, X., & Ru, Y. (2026). Multi-Modal Analysis of Programmed Cell Death Identifies Biomarkers and Informs Prognosis in Osteosarcoma. International Journal of Molecular Sciences, 27(8), 3431. https://doi.org/10.3390/ijms27083431
