Characterization of Oncogenic and Immunogenic Profiling in Patients with Breast Cancer Tumors After Radiation Therapy
Abstract
1. Introduction
2. Results
2.1. BC Tumor Characterization
2.2. Characterization of Gene Expression
2.3. RT Increased BRCAness and Modulated Immune Cell Activity
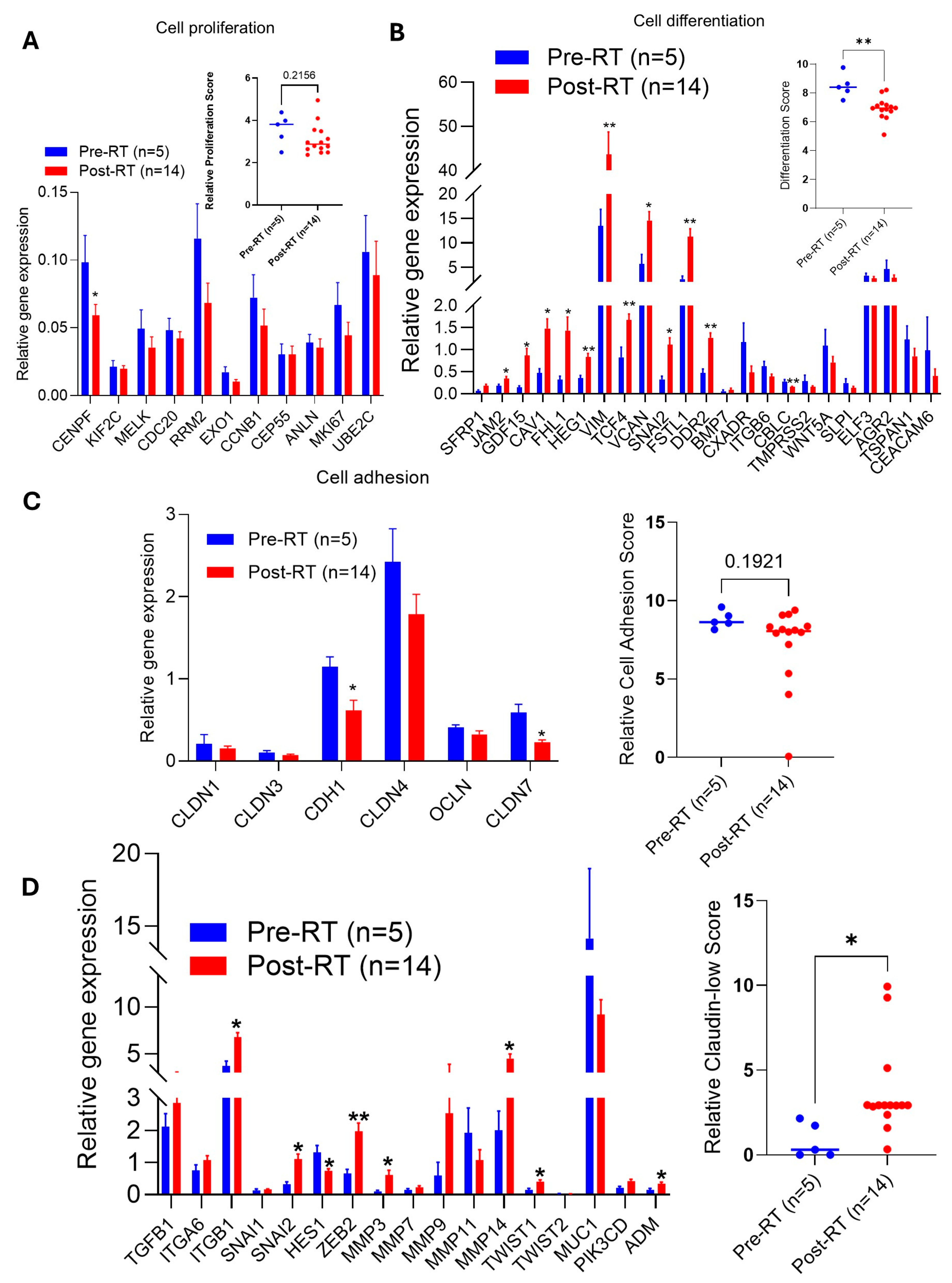
2.4. RT Suppresses Cell Proliferation/Differentiation and Increases the Claudin-Low Score in BC Tumors
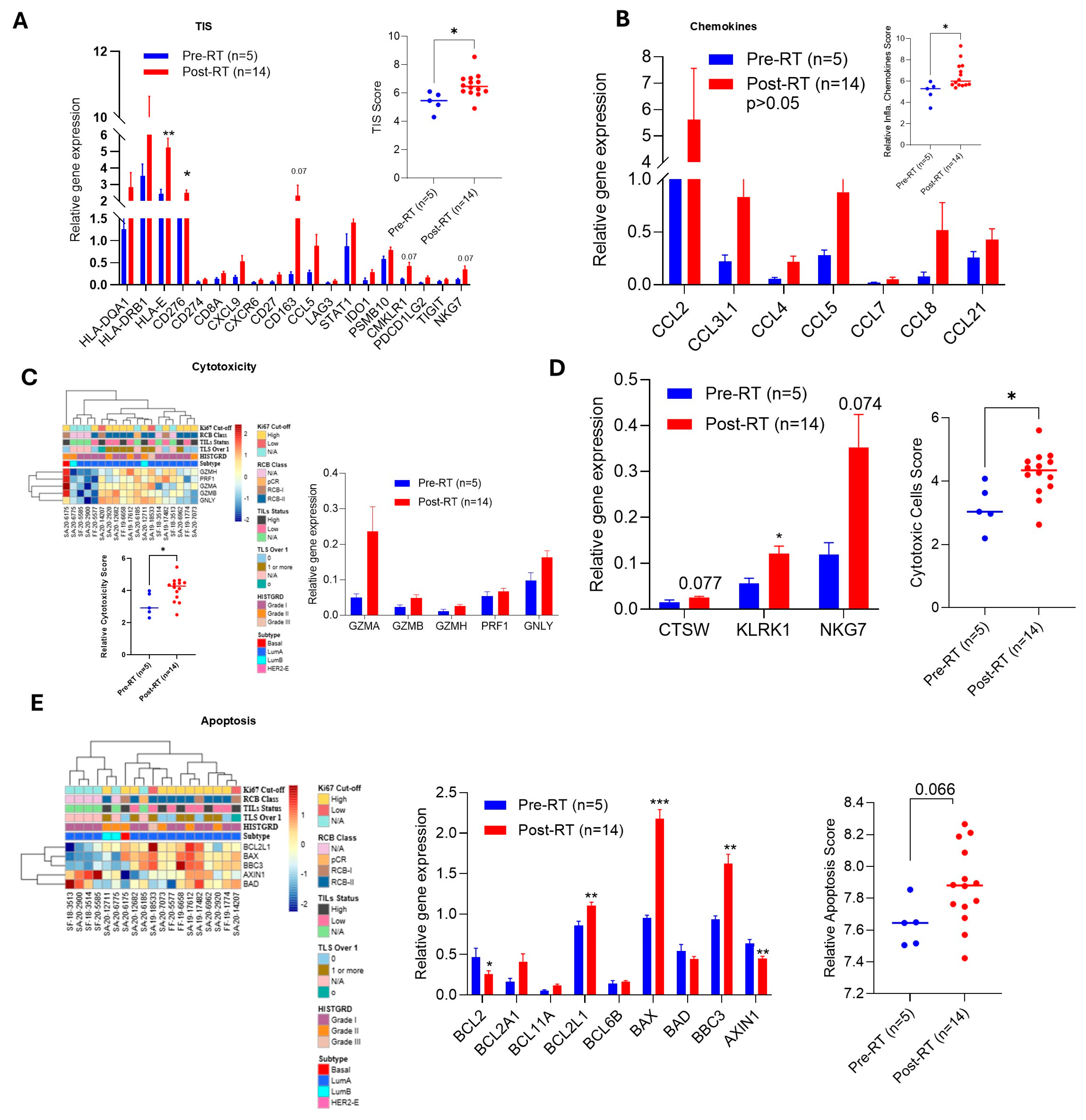
2.5. RT Induces TIS, Cytotoxicity, and Apoptosis
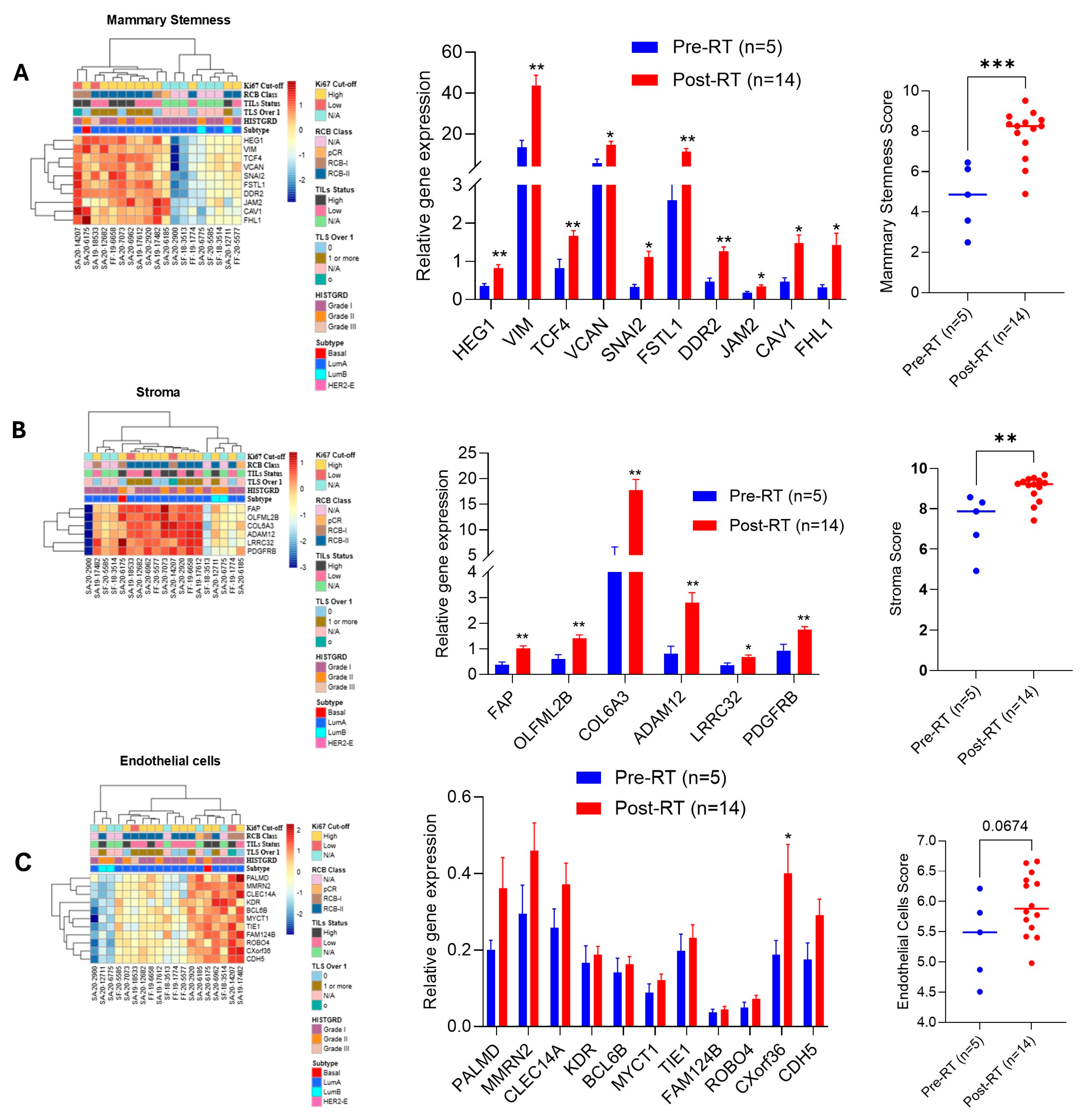
2.6. RT Enhances Mammary Stemness, Stromal, and Endothelial Cell Score in BC-TME
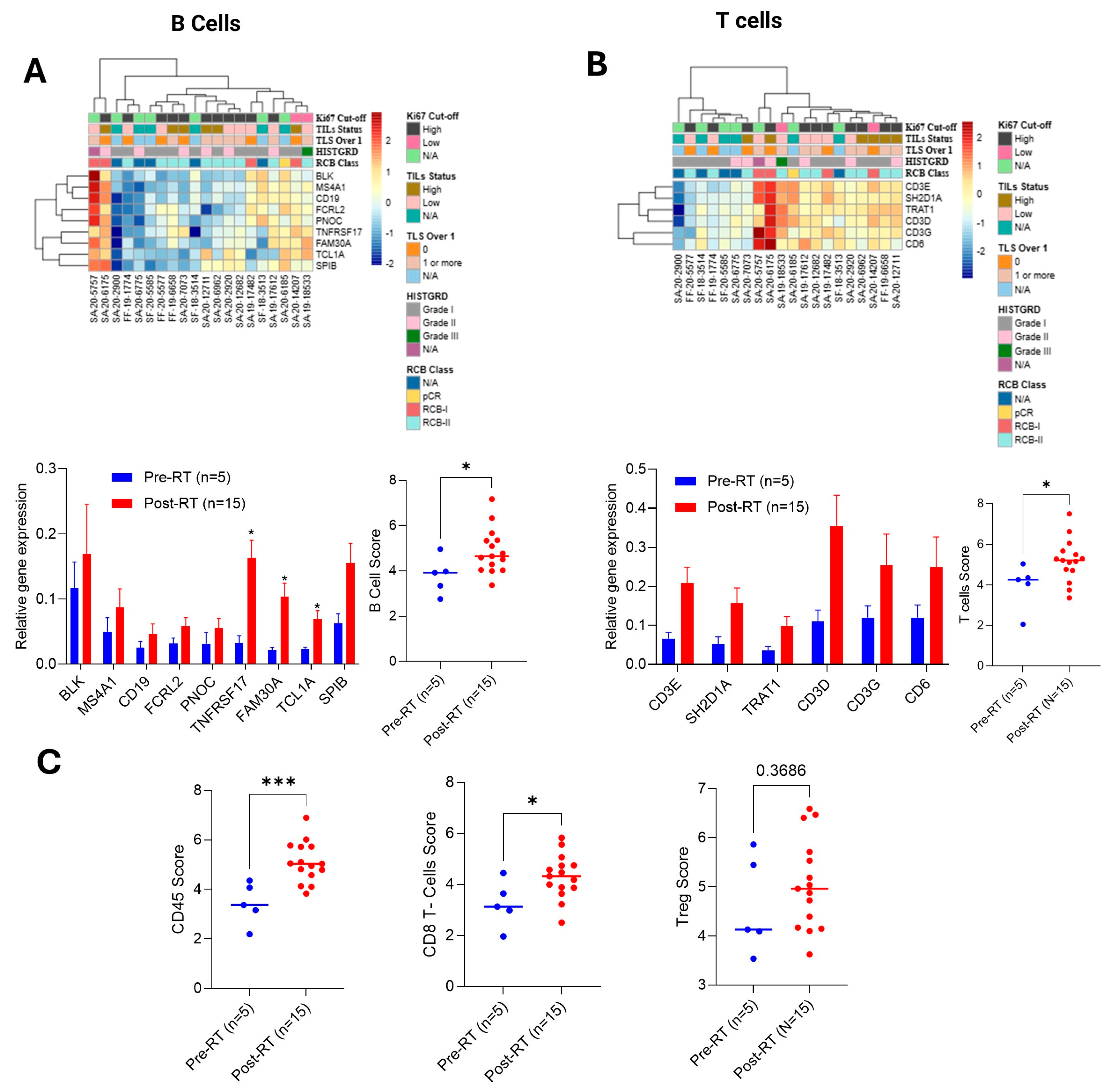
2.7. RT Upregulated TIS by Lymphoid Cell Activity in BC-TME (IO360 Analysis)
2.8. RT Regulates Myeloid Activity in BC-TME and MHC Class II (MHCII) Gene Expression
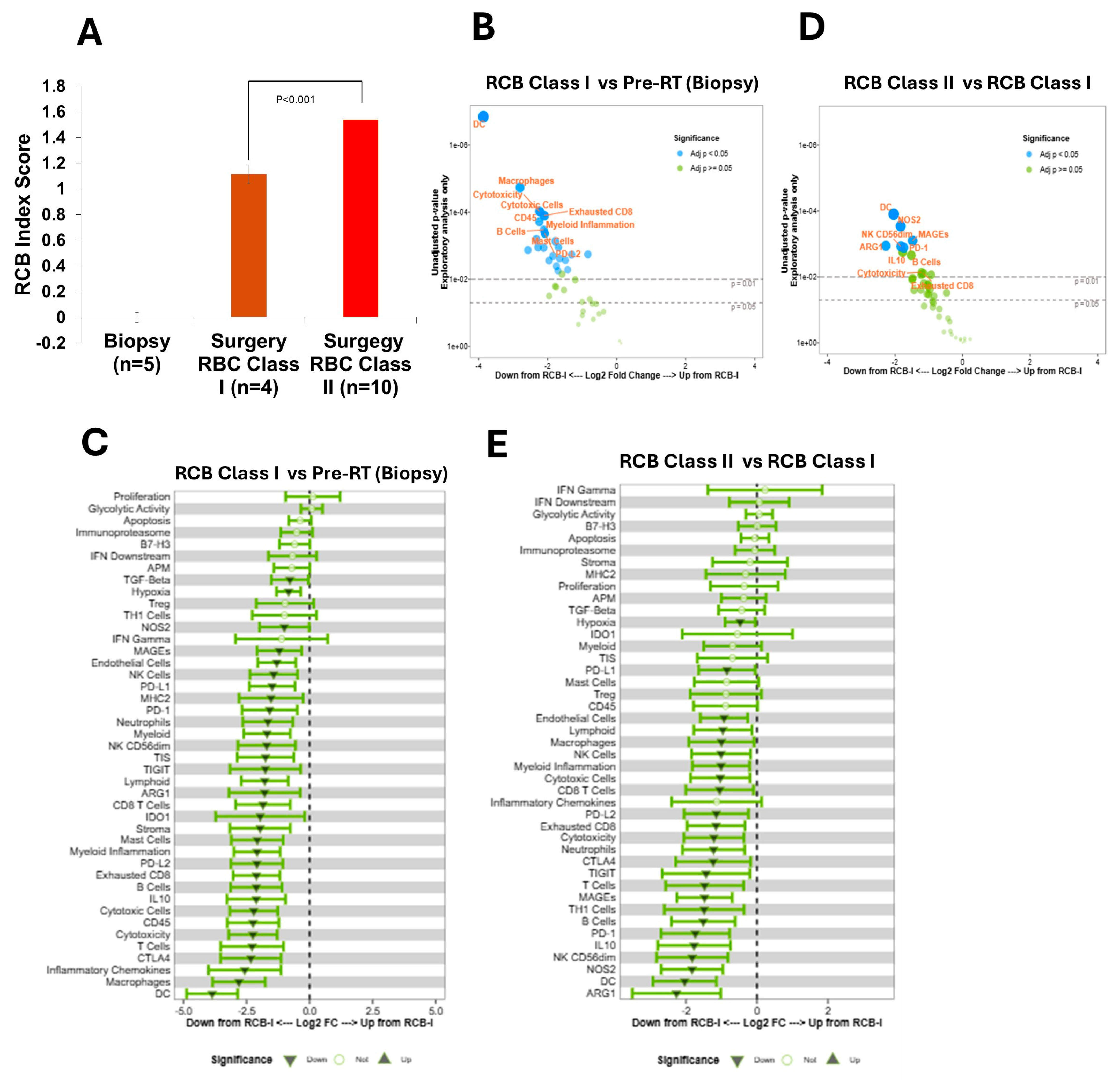
2.9. RT Suppresses Immune Profiling with Increasing Residual Cancer Burden (RCB) in BC Tumors
3. Discussion
4. Materials and Methods
4.1. Breast Cancer Tumor Collection
4.2. Quality Assessment of Clinical FFPE BC Tissue Specimens
4.3. BC Tumor RNA Extraction and Characterization
4.4. RNA Sequencing and Data Analysis
4.5. Gene Expression Normalization
4.6. Differential Expression Analysis
5. Conclusions
Supplementary Materials
Author Contributions
Funding
Institutional Review Board Statement
Informed Consent Statement
Data Availability Statement
Acknowledgments
Conflicts of Interest
Abbreviations
| BC | Breast Cancer |
| TNBC | Triple-Negative Breast Cancer |
| RT | Radiation Therapy |
| pCR | Pathological Complete Response |
| RCB | Residual Cancer Burden |
| TME | Tumor Microenvironment |
| EMT | Epithelial–Mesenchymal Transition |
| CSC | Cancer Stem Cell |
| PD-1 | Programmed Cell Death Protein 1 |
| PD-L1 | Programmed Death-Ligand 1 |
| CTLA4 | Cytotoxic T-Lymphocyte-Associated Protein 4 |
| CD3 | T Cell Receptor Complex |
| CD4+ | Helper T Cell |
| CD8+ | Cytotoxic T Cell |
| CD45 | Leukocyte Common Antigen |
| CD79A | B Cell Marker |
| CD163 | M2 Macrophage Marker |
| MRC1/CD206 | M2-Like Macrophage Marker |
| Treg | Regulatory T Cell |
| NK | Natural Killer (Cells) |
| PRF1 | Perforin |
| GZMB | Granzyme B |
| GZMA | Granzyme A |
| CCL2 | Chemokine (C-C motif) Ligand 2 |
| CXCL9 | Chemokine (C-X-C motif) Ligand 9 |
| CXCL10 | Chemokine (C-X-C motif) Ligand 10 |
| IL6 | Interleukin-6 |
| IFN-γ | Interferon Gamma |
| STAT1 | Signal Transducer and Activator of Transcription 1 |
| mTOR | Mechanistic Target of Rapamycin |
| PTEN | Phosphatase and Tensin Homolog |
| FOxA1 | Forkhead Box A1 |
| ER/ESR1 | Estrogen Receptor |
| PR/PGR | Progesterone Receptor |
| HER2 | Human Epidermal Growth Factor Receptor 2 |
| AR | Androgen Receptor |
| BCL2 | B Cell Lymphoma 2 |
| BAX | BCL-2-Associated X Protein |
| TGF-β | Transforming Growth Factor Beta |
| FAP | Fibroblast Activation Protein |
| COL6A3 | Collagen Type VI Alpha 3 Chain |
| CDH5 | VE-Cadherin (Endothelial Marker) |
| VIM | Vimentin |
| SNAI2 | Snail Family Transcriptional Repressor 2 |
| SOX2 | SRY-Box Transcription Factor 2 |
| TCF4 | Transcription Factor 4 |
| TIS | Tumor-Inflammation Signature |
| DEG | Differentially Expressed Gene |
| FDR | False Discovery Rate |
| IO360 | Immuno-Oncology 360 NanoString Panel |
| TILs | Tumor-Infiltrating Lymphocytes |
References
- Burstein, H.J. Unmet challenges in systemic therapy for early stage breast cancer. Breast 2022, 62, S67–S69. [Google Scholar] [CrossRef]
- Jung, I.H.; Yoon, S.M.; Kwak, J.; Park, J.H.; Song, S.Y.; Lee, S.W.; Ahn, S.D.; Choi, E.K.; Kim, J.H. High-dose radiotherapy is associated with better local control of bone metastasis from hepatocellular carcinoma. Oncotarget 2017, 8, 15182–15192. [Google Scholar] [CrossRef][Green Version]
- Rogé, M.; Kirova, Y.; Lévêque, E.; Guigo, M.; Johnson, A.; Nebbache, R.; Rivin Del Campo, E.; Lazarescu, I.; Servagi, S.; Mervoyer, A.; et al. Impact of Radiation Therapy Modalities on Loco-regional Control in Inflammatory Breast Cancer. Int. J. Radiat. Oncol. Biol. Phys. 2024, 120, 496–507. [Google Scholar] [CrossRef]
- Ho, A.Y.; Wright, J.L.; Blitzblau, R.C.; Mutter, R.W.; Duda, D.G.; Norton, L.; Bardia, A.; Spring, L.; Isakoff, S.J.; Chen, J.H.; et al. Optimizing Radiation Therapy to Boost Systemic Immune Responses in Breast Cancer: A Critical Review for Breast Radiation Oncologists. Int. J. Radiat. Oncol. Biol. Phys. 2020, 108, 227–241. [Google Scholar] [CrossRef]
- Verma, S.; Young, S.; Boldt, G.; Blanchette, P.; Lock, M.; Helou, J.; Raphael, J. Immunotherapy and Radiation Therapy Sequencing in Breast Cancer: A Systematic Review. Int. J. Radiat. Oncol. Biol. Phys. 2024, 118, 1422–1434. [Google Scholar] [CrossRef]
- Brackstone, M.; Baldassarre, F.G.; Perera, F.E.; Cil, T.; Chavez Mac Gregor, M.; Dayes, I.S.; Engel, J.; Horton, J.K.; King, T.A.; Kornecki, A.; et al. Management of the Axilla in Early-Stage Breast Cancer: Ontario Health (Cancer Care Ontario) and ASCO Guideline. J. Clin. Oncol. 2021, 39, 3056–3082. [Google Scholar] [CrossRef] [PubMed]
- Yuan, J.; Zhang, M.; Wang, M.; Zhang, M.; Wu, K.; Chen, H. Neoadjuvant radiochemotherapy is safe and feasible for breast conserving surgery or immediate reconstruction. Sci. Rep. 2024, 14, 9208. [Google Scholar] [CrossRef] [PubMed]
- Charpentier, M.; Spada, S.; Van Nest, S.J.; Demaria, S. Radiation therapy-induced remodeling of the tumor immune microenvironment. Semin. Cancer Biol. 2022, 86, 737–747. [Google Scholar] [CrossRef]
- Formenti, S.C.; Rudqvist, N.-P.; Golden, E.; Cooper, B.; Wennerberg, E.; Lhuillier, C.; Vanpouille-Box, C.; Friedman, K.; Ferrari de Andrade, L.; Wucherpfennig, K.W.; et al. Radiotherapy induces responses of lung cancer to CTLA-4 blockade. Nat. Med. 2018, 24, 1845–1851. [Google Scholar] [CrossRef]
- Panse, D.; Hsieh, K.; Arons, D.; Runnels, J.; Wassel, M.; Shah, A.; Patel, R.; Tiersten, A.; Nehlsen, A.D.; Marshall, D.; et al. The Role of Immunotherapy and Radiation Therapy in the Treatment of Breast Cancer. Biomedicines 2025, 13, 2209. [Google Scholar] [CrossRef] [PubMed]
- Storozynsky, Q.; Hitt, M.M. The Impact of Radiation-Induced DNA Damage on cGAS-STING-Mediated Immune Responses to Cancer. Int. J. Mol. Sci. 2020, 21, 8877. [Google Scholar] [CrossRef]
- Zeng, Q.; Liu, M.; Wang, Z.; Zhou, R.; Ai, K. Enhancing radiotherapy-induced anti-tumor immunity via nanoparticle-mediated STING agonist synergy. Mol. Cancer 2025, 24, 176. [Google Scholar] [CrossRef] [PubMed]
- Ye, J.C.; Formenti, S.C. Integration of radiation and immunotherapy in breast cancer—Treatment implications. Breast 2018, 38, 66–74. [Google Scholar] [CrossRef]
- Muraro, E.; Furlan, C.; Avanzo, M.; Martorelli, D.; Comaro, E.; Rizzo, A.; Fae, D.A.; Berretta, M.; Militello, L.; Del Conte, A.; et al. Local High-Dose Radiotherapy Induces Systemic Immunomodulating Effects of Potential Therapeutic Relevance in Oligometastatic Breast Cancer. Front. Immunol. 2017, 8, 1476. [Google Scholar] [CrossRef]
- Saha, S.; Mahapatra, S.; Khanra, S.; Mishra, B.; Swain, B.; Malhotra, D.; Saha, S.; Panda, V.K.; Kumari, K.; Jena, S.; et al. Decoding breast cancer treatment resistance through genetic, epigenetic, and immune-regulatory mechanisms: From molecular insights to translational perspectives. Cancer Drug Resist. 2025, 8, 36. [Google Scholar] [CrossRef]
- Niture, S.; Ghosh, S.; Jaboin, J.; Seneviratne, D. Tumor Microenvironment Dynamics of Triple-Negative Breast Cancer Under Radiation Therapy. Int. J. Mol. Sci. 2025, 26, 2795. [Google Scholar] [CrossRef]
- Wallden, B.; Storhoff, J.; Nielsen, T.; Dowidar, N.; Schaper, C.; Ferree, S.; Liu, S.; Leung, S.; Geiss, G.; Snider, J.; et al. Development and verification of the PAM50-based Prosigna breast cancer gene signature assay. BMC Med. Genom. 2015, 8, 54. [Google Scholar] [CrossRef]
- Ayers, M.; Lunceford, J.; Nebozhyn, M.; Murphy, E.; Loboda, A.; Kaufman, D.R.; Albright, A.; Cheng, J.D.; Kang, S.P.; Shankaran, V.; et al. IFN-γ-related mRNA profile predicts clinical response to PD-1 blockade. J. Clin. Investig. 2017, 127, 2930–2940. [Google Scholar] [CrossRef] [PubMed]
- Ma, J.; Bell, A.; Setton, J.; Haseltine, J.; Thompson, M.R.; Shah, R.; Lok, B.H.; Delsite, R.; Ellis, M.; Aft, R.; et al. In Vitro Characterization and Clinical Correlation of BRCAness as a Personalized Biomarker for Radiosensitization With Homologous Recombination Directed Therapies. Int. J. Radiat. Oncol. Biol. Phys. 2017, 99, E606. [Google Scholar] [CrossRef][Green Version]
- Wei, D.; Xu, M.; Cui, W.; Feng, X.; Wei, L.; Wang, K.; Li, S.; Gao, S. Research progress on the role of Claudin family proteins in mediating blood-brain barrier selective permeability in tumor metastasis. Am. J. Transl. Res. 2025, 17, 2411–2421. [Google Scholar] [CrossRef]
- Wang, D.W.; Zhang, W.H.; Danil, G.; Yang, K.; Hu, J.K. The role and mechanism of claudins in cancer. Front. Oncol. 2022, 12, 1051497. [Google Scholar] [CrossRef]
- Danaher, P.; Warren, S.; Lu, R.; Samayoa, J.; Sullivan, A.; Pekker, I.; Wallden, B.; Marincola, F.M.; Cesano, A. Pan-cancer adaptive immune resistance as defined by the Tumor Inflammation Signature (TIS): Results from The Cancer Genome Atlas (TCGA). J. Immunother. Cancer 2018, 6, 63. [Google Scholar] [CrossRef]
- Yang, X.; Wang, H.; Jiao, B. Mammary gland stem cells and their application in breast cancer. Oncotarget 2017, 8, 10675–10691. [Google Scholar] [CrossRef]
- Spaw, M.; Anant, S.; Thomas, S.M. Stromal contributions to the carcinogenic process. Mol. Carcinog. 2017, 56, 1199–1213. [Google Scholar] [CrossRef]
- Bakrim, S.; Fessikh, M.E.; Elhrech, H.; Omari, N.E.; Amanullah, M.; Ming, L.C.; Moshawih, S.; Bouyahya, A. Targeting inflammation in cancer therapy: From mechanistic insights to emerging therapeutic approaches. J. Transl. Med. 2025, 23, 588. [Google Scholar] [CrossRef]
- Yau, C.; Osdoit, M.; van der Noordaa, M.; Shad, S.; Wei, J.; de Croze, D.; Hamy, A.S.; Laé, M.; Reyal, F.; Sonke, G.S.; et al. Residual cancer burden after neoadjuvant chemotherapy and long-term survival outcomes in breast cancer: A multicentre pooled analysis of 5161 patients. Lancet Oncol. 2022, 23, 149–160. [Google Scholar] [CrossRef]
- Zilla, M.L.; Naous, R.; John, I. Lack of FOS/FOSB Gene Rearrangements in Ischemic Fasciitis Indicates Distinct Pathogenesis from Proliferative Fasciitis and Proliferative Myositis. Int. J. Surg. Pathol. 2024, 32, 726–730. [Google Scholar] [CrossRef] [PubMed]
- Shen, C.; He, Y.; Chen, Q.; Feng, H.; Williams, T.M.; Lu, Y.; He, Z. Narrative review of emerging roles for AKT-mTOR signaling in cancer radioimmunotherapy. Ann. Transl. Med. 2021, 9, 1596. [Google Scholar] [CrossRef] [PubMed]
- Choi, J.; Yoon, Y.N.; Kim, N.; Park, C.S.; Seol, H.; Park, I.C.; Kim, H.A.; Noh, W.C.; Kim, J.S.; Seong, M.K. Predicting Radiation Resistance in Breast Cancer with Expression Status of Phosphorylated S6K1. Sci. Rep. 2020, 10, 641. [Google Scholar] [CrossRef]
- Rachamala, H.K.; Madamsetty, V.S.; Angom, R.S.; Nakka, N.M.; Dutta, S.K.; Wang, E.; Mukhopadhyay, D.; Pal, K. Targeting mTOR and survivin concurrently potentiates radiation therapy in renal cell carcinoma by suppressing DNA damage repair and amplifying mitotic catastrophe. J. Exp. Clin. Cancer Res. 2024, 43, 159. [Google Scholar] [CrossRef] [PubMed]
- Luo, J.; Pi, G.; Xiao, H.; Ye, Y.; Li, Q.; Zhao, L.; Huang, H.; Luo, H.; Zhang, Q.; Wang, D.; et al. Torin2 enhances the radiosensitivity of MCF-7 breast cancer cells by downregulating the mTOR signaling pathway and ATM phosphorylation. Mol. Med. Rep. 2018, 17, 366–373. [Google Scholar] [CrossRef] [PubMed]
- Zhan, J.; Jücker, M. The Role of PI3K/AKT/mTOR Signaling in Tumor Radioresistance and Advances in Inhibitor Research. Int. J. Mol. Sci. 2025, 26, 6853. [Google Scholar] [CrossRef]
- Sun, L.; Guo, S.; Xie, Y.; Yao, Y. The characteristics and the multiple functions of integrin β1 in human cancers. J. Transl. Med. 2023, 21, 787. [Google Scholar] [CrossRef]
- Li, Y.; Sun, C.; Tan, Y.; Zhang, H.; Li, Y.; Zou, H. ITGB1 enhances the Radioresistance of human Non-small Cell Lung Cancer Cells by modulating the DNA damage response and YAP1-induced Epithelial-mesenchymal Transition. Int. J. Biol. Sci. 2021, 17, 635–650. [Google Scholar] [CrossRef] [PubMed]
- Park, C.C.; Zhang, H.J.; Yao, E.S.; Park, C.J.; Bissell, M.J. Beta1 integrin inhibition dramatically enhances radiotherapy efficacy in human breast cancer xenografts. Cancer Res. 2008, 68, 4398–4405. [Google Scholar] [CrossRef] [PubMed]
- Hillebrand, L.E.; Wickberg, S.M.; Gomez-Auli, A.; Follo, M.; Maurer, J.; Busch, H.; Boerries, M.; Reinheckel, T. MMP14 empowers tumor-initiating breast cancer cells under hypoxic nutrient-depleted conditions. FASEB J. 2019, 33, 4124–4140. [Google Scholar] [CrossRef]
- Messica, Y.; Laser-Azogui, A.; Volberg, T.; Elisha, Y.; Lysakovskaia, K.; Eils, R.; Gladilin, E.; Geiger, B.; Beck, R. The role of Vimentin in Regulating Cell Invasive Migration in Dense Cultures of Breast Carcinoma Cells. Nano Lett. 2017, 17, 6941–6948. [Google Scholar] [CrossRef]
- Cheng, S.; Huang, Y.; Lou, C.; He, Y.; Zhang, Y.; Zhang, Q. FSTL1 enhances chemoresistance and maintains stemness in breast cancer cells via integrin β3/Wnt signaling under miR-137 regulation. Cancer Biol. Ther. 2019, 20, 328–337. [Google Scholar] [CrossRef]
- Yang, Y.; Lu, T.; Jia, X.; Gao, Y. FSTL1 Suppresses Triple-Negative Breast Cancer Lung Metastasis by Inhibiting M2-like Tumor-Associated Macrophage Recruitment toward the Lungs. Diagnostics 2023, 13, 1724. [Google Scholar] [CrossRef]
- Pitolli, C.; Wang, Y.; Candi, E.; Shi, Y.; Melino, G.; Amelio, I. p53-Mediated Tumor Suppression: DNA-Damage Response and Alternative Mechanisms. Cancers 2019, 11, 1983. [Google Scholar] [CrossRef]
- Niture, S.; Mooers, B.H.M.; Wu, D.H.; Hart, M.; Jaboin, J.; Seneviratne, D. Dual-specificity protein phosphatase 1: A potential therapeutic target in cancer. iScience 2025, 28, 113706. [Google Scholar] [CrossRef] [PubMed]
- Niture, S.; Thotala, D.; Jaboin, J.; Seneviratne, D. DUSP1: Triple-Negative Breast Cancer and Therapeutic Potential. Curr. Oncol. 2026, 33, 82. [Google Scholar] [CrossRef]
- Ku, H.C.; Cheng, C.F. Master Regulator Activating Transcription Factor 3 (ATF3) in Metabolic Homeostasis and Cancer. Front. Endocrinol. 2020, 11, 556. [Google Scholar] [CrossRef]
- Garvin, S.; Oda, H.; Arnesson, L.G.; Lindström, A.; Shabo, I. Tumor cell expression of CD163 is associated to postoperative radiotherapy and poor prognosis in patients with breast cancer treated with breast-conserving surgery. J. Cancer Res. Clin. Oncol. 2018, 144, 1253–1263. [Google Scholar] [CrossRef]
- Sousa, S.; Brion, R.; Lintunen, M.; Kronqvist, P.; Sandholm, J.; Mönkkönen, J.; Kellokumpu-Lehtinen, P.L.; Lauttia, S.; Tynninen, O.; Joensuu, H.; et al. Human breast cancer cells educate macrophages toward the M2 activation status. Breast Cancer Res. 2015, 17, 101. [Google Scholar] [CrossRef]
- Yao, M.; Fang, W.; Smart, C.; Hu, Q.; Huang, S.; Alvarez, N.; Fields, P.; Cheng, N. CCR2 Chemokine Receptors Enhance Growth and Cell-Cycle Progression of Breast Cancer Cells through SRC and PKC Activation. Mol. Cancer Res. 2019, 17, 604–617. [Google Scholar] [CrossRef] [PubMed]
- Ruffell, B.; Chang-Strachan, D.; Chan, V.; Rosenbusch, A.; Ho, C.M.; Pryer, N.; Daniel, D.; Hwang, E.S.; Rugo, H.S.; Coussens, L.M. Macrophage IL-10 blocks CD8+ T cell-dependent responses to chemotherapy by suppressing IL-12 expression in intratumoral dendritic cells. Cancer Cell 2014, 26, 623–637. [Google Scholar]
- Wu, G.; Xiao, G.; Yan, Y.; Guo, C.; Hu, N.; Shen, S. Bioinformatics analysis of the clinical significance of HLA class II in breast cancer. Medicine 2022, 101, e31071. [Google Scholar] [CrossRef] [PubMed]
- Shi, K.; Li, Q.Y.; Zhang, Y.Q.; Huang, H.; Ding, D.X.; Luo, W.M.; Zhang, J.; Guo, Q. HLA-DPA1 overexpression inhibits cancer progression, reduces resistance to cisplatin, and correlates with increased immune infiltration in lung adenocarcinoma. Aging 2023, 15, 11067–11091. [Google Scholar] [CrossRef]
- Ghosh, S.; Huang, J.; Inkman, M.; Zhang, J.; Thotala, S.; Tikhonova, E.; Miheecheva, N.; Frenkel, F.; Ataullakhanov, R.; Wang, X.; et al. Radiation-induced circulating myeloid-derived suppressor cells induce systemic lymphopenia after chemoradiotherapy in patients with glioblastoma. Sci. Transl. Med. 2023, 15, eabn6758. [Google Scholar] [CrossRef] [PubMed]
- Ghosh, S.; Johanns, T.M.; Chheda, M.G.; Liu, E.; Butt, O.; Abraham, C.; Badiyan, S.; Huang, Y.; DeNardo, D.; Kim, A.H.; et al. A pilot phase Ib study to evaluate tadalafil to overcome immunosuppression during chemoradiotherapy for IDH-wild-type glioblastoma. Neurooncol. Adv. 2023, 5, vdad088. [Google Scholar] [CrossRef] [PubMed]
- Li, F.; Zhou, K.; Gao, L.; Zhang, B.; Li, W.; Yan, W.; Song, X.; Yu, H.; Wang, S.; Yu, N.; et al. Radiation induces the generation of cancer stem cells: A novel mechanism for cancer radioresistance. Oncol. Lett. 2016, 12, 3059–3065. [Google Scholar] [CrossRef] [PubMed]
- Wang, Y.; Li, W.; Patel, S.S.; Cong, J.; Zhang, N.; Sabbatino, F.; Liu, X.; Qi, Y.; Huang, P.; Lee, H.; et al. Blocking the formation of radiation-induced breast cancer stem cells. Oncotarget 2014, 5, 3743–3755. [Google Scholar] [CrossRef]
- Arnold, C.R.; Mangesius, J.; Skvortsova, I.I.; Ganswindt, U. The Role of Cancer Stem Cells in Radiation Resistance. Front. Oncol. 2020, 10, 164. [Google Scholar] [CrossRef]
- Wu, C.Y.; Yang, L.H.; Yang, H.Y.; Knoff, J.; Peng, S.; Lin, Y.H.; Wang, C.; Alvarez, R.D.; Pai, S.I.; Roden, R.B.; et al. Enhanced cancer radiotherapy through immunosuppressive stromal cell destruction in tumors. Clin. Cancer Res. 2014, 20, 644–657. [Google Scholar] [CrossRef]
- Rückert, M.; Flohr, A.-S.; Hecht, M.; Gaipl, U.S. Radiotherapy and the immune system: More than just immune suppression. Stem Cells 2021, 39, 1155–1165. [Google Scholar] [CrossRef]
- Thorpe, C.S.; DeWees, T.A.; Laughlin, B.S.; Vallow, L.A.; Seneviratne, D.; Pockaj, B.A.; Cronin, P.A.; Halyard, M.Y.; Vern-Gross, T.Z.; McGee, L.A.; et al. Pilot/Phase II Trial of Hypofractionated Radiation Therapy to the Whole Breast Alone Before Breast Conserving Surgery. Adv. Radiat. Oncol. 2023, 8, 101111. [Google Scholar] [CrossRef] [PubMed]
- Canene-Adams, K. Chapter Fifteen—Preparation of Formalin-fixed Paraffin-embedded Tissue for Immunohistochemistry. In Methods in Enzymology; Lorsch, J., Ed.; Academic Press: Cambridge, MA, USA, 2013; Volume 533, pp. 225–233. [Google Scholar]








Disclaimer/Publisher’s Note: The statements, opinions and data contained in all publications are solely those of the individual author(s) and contributor(s) and not of MDPI and/or the editor(s). MDPI and/or the editor(s) disclaim responsibility for any injury to people or property resulting from any ideas, methods, instructions or products referred to in the content. |
© 2026 by the authors. Licensee MDPI, Basel, Switzerland. This article is an open access article distributed under the terms and conditions of the Creative Commons Attribution (CC BY) license.
Share and Cite
Niture, S.; Vargas, C.E.; Chumsri, S.; Kachergus, J.M.; Sriramanujam, S.; Thotala, D.; Jaboin, J.; Seneviratne, D. Characterization of Oncogenic and Immunogenic Profiling in Patients with Breast Cancer Tumors After Radiation Therapy. Int. J. Mol. Sci. 2026, 27, 3227. https://doi.org/10.3390/ijms27073227
Niture S, Vargas CE, Chumsri S, Kachergus JM, Sriramanujam S, Thotala D, Jaboin J, Seneviratne D. Characterization of Oncogenic and Immunogenic Profiling in Patients with Breast Cancer Tumors After Radiation Therapy. International Journal of Molecular Sciences. 2026; 27(7):3227. https://doi.org/10.3390/ijms27073227
Chicago/Turabian StyleNiture, Suryakant, Carlos E. Vargas, Saranya Chumsri, Jennifer M. Kachergus, Sandeepkumar Sriramanujam, Dinesh Thotala, Jerry Jaboin, and Danushka Seneviratne. 2026. "Characterization of Oncogenic and Immunogenic Profiling in Patients with Breast Cancer Tumors After Radiation Therapy" International Journal of Molecular Sciences 27, no. 7: 3227. https://doi.org/10.3390/ijms27073227
APA StyleNiture, S., Vargas, C. E., Chumsri, S., Kachergus, J. M., Sriramanujam, S., Thotala, D., Jaboin, J., & Seneviratne, D. (2026). Characterization of Oncogenic and Immunogenic Profiling in Patients with Breast Cancer Tumors After Radiation Therapy. International Journal of Molecular Sciences, 27(7), 3227. https://doi.org/10.3390/ijms27073227

