Effects of Voluntary Running Wheel Activity and Hypertension on the Brain of Female Spontaneously Hypertensive Rats (SHRs)
Abstract
1. Introduction
2. Results
2.1. Effect of Voluntary Running Wheel Activity on Heart Rate and Blood Pressure
2.2. Effect of Hypertension of Gene Expression in the Brain
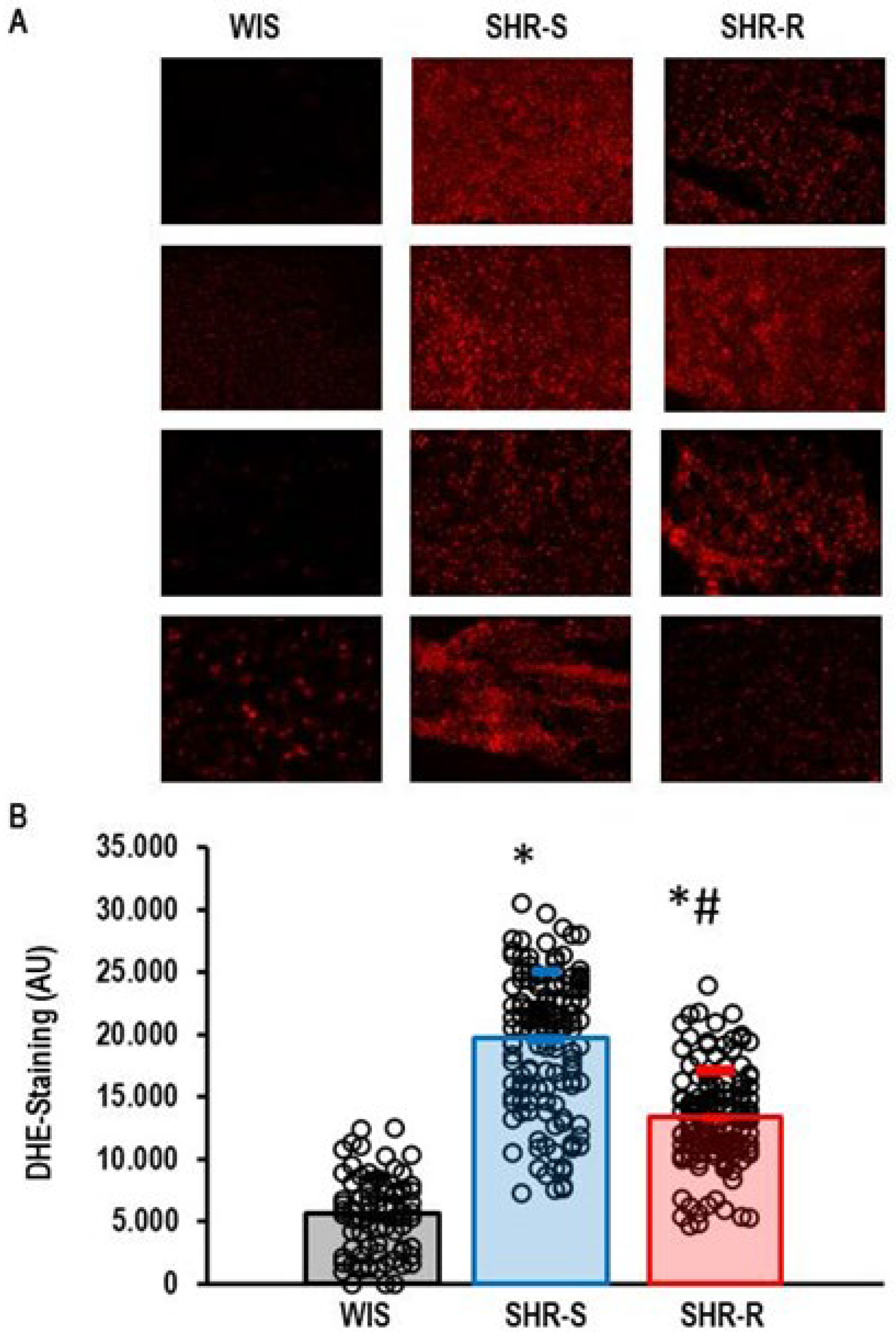
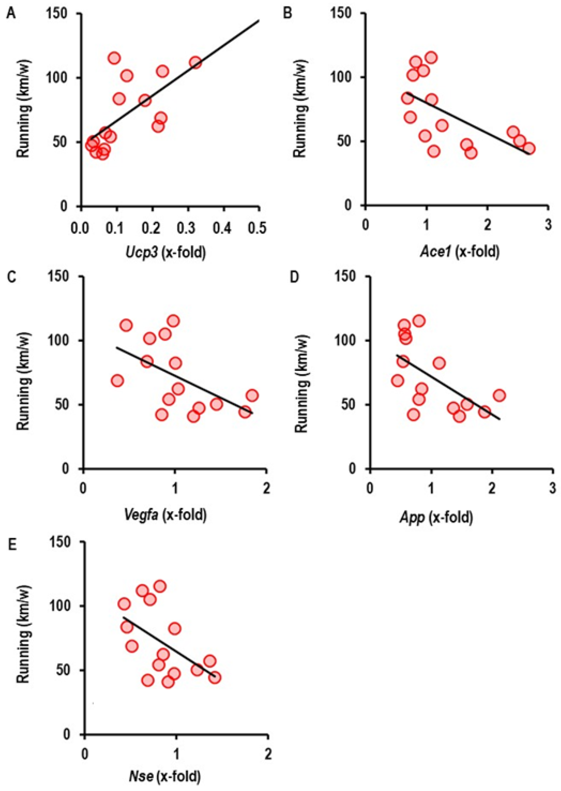
2.3. Effect of Physical Activity on the Expression of Genes in Female SHRs and Oxidative Stress
3. Discussion
4. Materials and Methods
5. Conclusions
Supplementary Materials
Author Contributions
Funding
Institutional Review Board Statement
Data Availability Statement
Acknowledgments
Conflicts of Interest
Abbreviations
| UCP | Uncoupling protein |
| VRWA | Voluntary running wheel activity |
References
- Lai, A.Y.; Joo, I.L.; Trivedi, A.U.; Dorr, A.; Hill, M.E.; Stefanovic, B.; McLaurin, J. Cerebrovascular damage after midlife transient hypertension in non-transgenic and Alzheimer’s disease rats. Brain Res. 2021, 1758, 147369. [Google Scholar] [CrossRef]
- Lennon, M.J.; Makkar, S.R.; Crawford, J.D.; Sachdev, P.S. Midlife hypertension and Alzheimer’s Disease: A systematic review and meta-analysis. J. Alzheimer’s Dis. 2019, 71, 307–316. [Google Scholar] [CrossRef] [PubMed]
- Manava, P.; Naraghi, R.; Schmieder, R.; Fahlbusch, R.; Doerfler, A.; Lell, M.M.; Buchfelder, M.; Hastreiter, P. 3D-Visualization of neurovascular compression at the ventrolateral medulla in patients with arterial hypertension. Clin. Neuroradiol. 2021, 31, 335–345. [Google Scholar] [CrossRef] [PubMed]
- Nagai, M.; Hoshide, S.; Kario, K. Hypertension and Dementia. Am. J. Hypertens. 2010, 23, 116–124. [Google Scholar] [CrossRef]
- Ungvari, Z.; Toth, P.; Tarantini, S.; Prodan, C.I.; Sorond, F.; Merkely, B.; Csiszar, A. Hypertension-induced cognitive impairment: From pathophysiology to public health. Nat. Rev. Nephrol. 2021, 17, 639–654. [Google Scholar] [CrossRef]
- Naessens, D.M.P.; de Vos, J.; Richard, E.; Wilhelmus, M.M.M.; Jongenelen, C.A.M.; Scholl, E.R.; van der Wel, N.N.; Heijst, J.A.; Teunissen, C.E.; Strijkers, G.J.; et al. Effect of long-term antihypertensive treatment on cerebrovascular structure and function in hypertensive rats. Sci. Rep. 2023, 13, 3481. [Google Scholar] [CrossRef] [PubMed]
- Chene, G.; Beiser, A.; Au, R.; Preis, S.R.; Wolf, P.A.; Dufouil, C.; Seshadri, S. Gender and incidence of dementia in the Framingham Heart Study from mid-adult life. Alzheimer’s Dement. 2015, 11, 310–320. [Google Scholar] [CrossRef]
- Andrade-Guerrero, J.; Rodriguez-Arellano, P.; Barron-Leon, N.; Orta-Salazar, E.; Ledesma-Alonso, C.; Diaz-Cintra, S.; Soto-Rojas, L.O. Edvancing Alzheimer’s Therapeutics: Exploring the impact of physical exercise in animal models and patients. Cells 2023, 12, 2531. [Google Scholar] [CrossRef]
- Alkadhi, K.A.; Dao, A.T. Exercise decreases BACE and APP levels in the hippocampus of a rat model of Alzheimer’s disease. Mol. Cell. Neurosci. 2018, 86, 25–29. [Google Scholar] [CrossRef]
- Candido, V.B.; Perego, S.M.; Ceroni, A.; Metzger, M.; Colquhoun, A.; Michelini, L.C. Trained hypertensive rats exhibit decreased transcellular vesicle trafficking, increased tight junctions’ density, restored blood-brain barrier permeability and normalized autonomic control of the circulation. Front. Physiol. 2023, 14, 1069485. [Google Scholar] [CrossRef]
- Gannon, O.; Tremble, S.M.; McGinn, C.; Guth, R.; Scoppettone, N.; Hunt, R.D.; Prakash, K.; Johnson, A.C. Angiotensin II-mediated hippocampal hypoperfusion contribute to vascular cognitive impairment in aged hypertensive rats. Alzheimer’s Dement. 2024, 20, 890–903. [Google Scholar] [CrossRef]
- Maher, A.C.; Fu, M.H.; Isfort, R.J.; Varbanow, A.R.; Qu, A.X.; Tarnoplosky, M.A. Sex differences in global mRNA content of human skeletal muscle. PLoS ONE 2009, 4, e6335. [Google Scholar] [CrossRef] [PubMed]
- da Costa Rebello, R.; Schreckenberg, R.; Schlüter, K.-D. Adverse cardiac remodelling spontaneously hypertensive rats: Acceleration by high aerobic exercise intensity. J. Physiol. 2012, 21, 5389–5400. [Google Scholar] [CrossRef]
- Schreckenberg, R.; Horn, A.-M.; da Costa-Rebelo, R.M.; Simsekyilmaz, S.; Niemann, B.; Li, L.; Rohrbach, S.; Schlüter, K.-D. Effects of 6-months’ exercise on cardiac function, structure and metabolism in female hypertensive rats—The decisive role of lysyl oxidase and collagen III. Front. Physiol. 2017, 8, 556. [Google Scholar] [CrossRef]
- Wolf, A.; Kutsche, H.S.; Atmanspacher, F.; Karadedeli, M.S.; Schreckenberg, R.; Schlüter, K.-D. Untypical metabolic adaptations in spontaneously hypertensive rats to free running wheel activity includes uncoupling protein-3 (UCP-3) and proprotein convertase subtilisin/kexin type 9 (PCSK9) expression. Front. Physiol. 2021, 12, 598723. [Google Scholar] [CrossRef]
- Abdelhamid, R.F.; Nagano, S. Crosstalk between oxidative stress and aging in neurodegeneration disorders. Cells 2023, 12, 753. [Google Scholar] [CrossRef]
- Korovesis, D.; Rubio-Tomas, T.; Tavernarakis, N. Oxidative stress in age-related neurodegenerative diseases: An overview of recent tools and findings. Antioxidants 2023, 12, 131. [Google Scholar] [CrossRef]
- Sesti, F. Oxidation of K+ channels in aging and neurodegeneration. Aging Dis. 2016, 7, 130–135. [Google Scholar] [CrossRef] [PubMed]
- Luque-Campos, N.; Riquelme, R.; Molina, L.; Canedo-Marroquin, G.; Vega-Letter, A.M.; Luz-Crawford, P.; Bustamante-Barrientos, F.A. Exploring the therapeutic potential of the mitochondrial transfer-associated enzymatic machinery in brain degeneration. Front. Physiol. 2023, 14, 1217815, Erratum in Front. Physiol. 2023, 14, 1278208. [Google Scholar] [CrossRef] [PubMed]
- Reed, A.L.; Mitchell, W.; Alexandrescu, A.T.; Alder, N.N. Interaction of amyloidogenic proteins with mitochondrial protein import machinery in aging-related neurodegenerative diseases. Front. Physiol. 2023, 14, 1263420. [Google Scholar] [CrossRef]
- Rupprecht, A.; Sittner, D.; Smorodchenko, A.; Hilse, K.E.; Goyn, J.; Moldzio, R.; Seiler, A.E.M.; Bräuer, A.U.; Pohl, E.E. Uncoupling protein 2 and 4 expression pattern during stem cell differentiation provides new insights into their putative function. PLoS ONE 2014, 9, e88474. [Google Scholar] [CrossRef]
- Wu, Z.; Zhao, Y.; Zhao, B. Superoxide anion, uncoupling proteins and Alzheimer’s disease. J. Clin. Biochem. Nutr. 2010, 46, 187–194. [Google Scholar] [CrossRef]
- Kutsche, H.S.; Schreckenberg, R.; Weber, M.; Hirschhäuser, C.; Rohrbach, S.; Li, L.; Niemann, B.; Schulz, R.; Schlüter, K.-D. Alterations in glucose metabolism during the transition to heart failure: The contribution of UCP2. Cells 2020, 9, 552. [Google Scholar] [CrossRef]
- Montesanto, A.; Crocco, P.; Dato, S.; Geracitano, S.; Frangipane, F.; Colao, R.; Maletta, R.; Passarino, G.; Bruni, A.C.; Rose, G. Uncoupling protein 4 (UCP4) gene variability in neurodegenerative disorders: Further evidence of association in Fronototemporal dementia. Aging 2018, 10, 3283–3293. [Google Scholar] [CrossRef]
- Gimsa, U.; Kanitz, E.; Otten, W.; Aheng, C.; Tuchscherer, M.; Ricquier, D.; Miroux, B.; Ibrahim, S.M. Alterations in anxiety-like behavior following knockout of the uncoupling protein 2 (ucp2) gene in mice. Life Sci. 2011, 89, 677–684. [Google Scholar] [CrossRef] [PubMed]
- Sun, X.-L.; Liu, Y.; Dai, T.; Ding, J.-H.; Hu, G. Uncoupling protein 2 knockout exacerbates depression-like behaviors in mice via enhancing inflammatory response. Neuroscience 2011, 192, 507–514. [Google Scholar] [CrossRef] [PubMed]
- Hermes, G.; Nagy, D.; Waterson, M.; Zsarnovszky, A.; Varela, L.; Hajos, M.; Horvath, T.L. Role of mitochondrial uncoupling protein-2 (UCP2) in higher brain functions, neuronal plasticity and network oscillation. Mol. Metab. 2016, 5, 415–421. [Google Scholar] [CrossRef]
- Cardoso, S.; Correira, S.C.; Santos, R.X.; Carvalho, C.; Candeias, E.; Duarte, A.I.; Placido, A.I.; Santos, M.S.; Moreira, P.I. Hyperglycaemia, Hypoglycaemia and dementia: Role of mitochondria and uncoupling proteins. Curr. Mol. Med. 2013, 13, 586–601. [Google Scholar] [CrossRef]
- Cardoso, S.; Correia, S.; Carvalho, C.; Candeias, E.; Placido, A.I.; Duarte, A.I.; Seica, R.M.; Moreira, P.I. Perspectives on mitochondrial uncoupling-mediated neuroprotection. J. Bioenerg. Biomembr. 2014, 47, 119–131. [Google Scholar] [CrossRef]
- Viggiano, E.; Monda, V.; Messina, A.; Valenzano, A.; Tafuri, D.; Cibelli, G.; de Luca, B.; Messina, G.; Monda, M. Cortical spreading depression produces a neuroprotective effect activating mitochondrial uncoupling protei-5. Neuropsychiatr. Dis. Treat. 2016, 12, 1705–1710. [Google Scholar] [CrossRef]
- Chan, S.H.H.; Wi, C.-A.; Wu, K.L.H.; Ho, Y.-H.; Chang, A.Y.W.; Chan, J.Y.H. Transcriptional upregulation of mitochondrial uncoupling protein 2 protects against oxidative stress-associated neurogenic hypertension. Circ. Res. 2009, 105, 886–896. [Google Scholar] [CrossRef] [PubMed]
- Han, B.; Jiang, W.; Liu, H.; Wang, J.; Zheng, K.; Cui, P.; Feng, Y.; Dang, C.; Bu, Y.; Wanf, Q.M.; et al. Upregulation of neuronal PGC-1α ameliorates cognitive impairment induced by chronic cerebral hypoperfusion. Theranostics 2020, 10, 2832–2848. [Google Scholar] [CrossRef] [PubMed]
- Wang, P.; Li, X.-L.; Cao, Z.-H. STC1 ameliorates cognitive impairment and neuroinflammation of Alzheimer’s disease mice via inhibition of ERK1/2 pathway. Immunbiology 2021, 226, 152092. [Google Scholar] [CrossRef]
- Thangavel, R.; Kempuraj, D.; Zaheer, S.; Raikwar, S.; Ahmed, M.E.; Selvakumar, G.P.; Iyer, S.S.; Zaheer, S. Glia maturation factor and mitochondrial uncoupling proteins 2 and 4 expression in the temporal cortex of Alzheimer’s disease brain. Front. Aging Neurosci. 2017, 9, 150. [Google Scholar] [CrossRef]
- Andrews, Z.B.; Diano, S.; Horvath, T.L. Mitochondrial uncoupling proteins in the CNS: In support of function and survival. Nat. Rev. Neurosci. 2006, 6, 829–840. [Google Scholar] [CrossRef]
- Hoang, T.; Kuljanin, M.; Smith, M.D.; Jelokhani-Niaraki, M. A biophysical study on molecular physiology of the uncoupling proteins on the central nervous system. Biosci. Rep. 2015, 35, e00226. [Google Scholar] [CrossRef]
- Borecky, J.; Maia, I.G.; Arruda, P. Mitochondrial uncoupling proteins in mammals and plants. Biosci. Rep. 2001, 21, 201–212. [Google Scholar] [CrossRef]
- Antonaccio, M.J.; Harris, D.; Goldenberg, H. Differences in kidney renin content between normotensive and spontaneously hypertensive rats: Effect of captopril treatment. Eur. J. Pharmacol. 1984, 103, 157–159. [Google Scholar] [CrossRef]
- Yu, H.; di Nicolantonio, R. Altered age-dependent modulation of tissue renin messenger RNA levels in the spontaneously hypertensive rat. J. Hypertens. 1996, 14, 871–880. [Google Scholar] [CrossRef]
- Yoshimi, H.; Kawano, Y.; Akabane, S.; Ashida, T.; Yoshida, K.; Kinoshita, O.; Kuramochi, M.; Omae, T. Immunoreactive endothelin-1 contents in brain regions from spontaneously hypertensive rats. J. Cardiovasc. Pharmacol. 1991, 17, S417–S419. [Google Scholar] [CrossRef] [PubMed]
- Ohno, N.; Tanaka, T.; Kita, T.; Kubo, K.; Shimada, K.; Yonetani, Y.; Konishi, N.; Nakashima, T. Changes of brain endothelin levels and peripheral endothelin receptors by chronic cigarette smoke in spontaneously hypertensive rats. J. Pharmacol. Sci. 2004, 94, 287–296. [Google Scholar] [CrossRef] [PubMed]
- Banasik, J.L.; Hosick, H.; Wright, J.W.; Harding, J.W. Endothelin binding in brain of normotensive and spontaneously hypertensive rats. J. Pharmacol. Exp. Ther. 1991, 257, 302–306. [Google Scholar] [CrossRef]
- Cassinotti, L.R.; Giul, M.J.; Schöller, M.I.; Navarro, M.P.; Bianciotti, L.G.; Vatta, M.S. Chronic blockade of brain endothelin receptor type-A (ETA) reduces blood pressure and prevents catecholaminergic overactivity in the right olfactory bulb of DOCA-Salt hypertensive rats. Int. J. Mol. Sci. 2018, 19, 660. [Google Scholar] [CrossRef]
- Guil, M.J.; Schöller, M.I.; Cassinotti, L.R.; Biancardi, V.C.; Pitra, S.; Bianciotti, L.G.; Stern, J.E.; Vatta, M.S. Role of endothelin receptor type A on catecholamine regulation in the olfactory bulb of DOCA-salt hypertensive rats: Hemodynamic implications. Biochim. Biophys. Acta Mol. Basis Dis. 2019, 1865, 165527. [Google Scholar] [CrossRef]
- Shivers, B.D.; Hilbich, C.; Multhaup, G.; Salbaum, M.; Beyreuther, K.; Seeburg, P.H. Alzheimer’s disease amyloidogenic glycoprotein: Expression pattern in rat brain suggests a role in cell contact. EMBO J. 1988, 7, 1365–1770. [Google Scholar] [CrossRef]
- Schmidt, F.M.; Mergl, R.; Stach, B.; Jahn, I.; Gertz, H.J.; Schönknecht, P. Elevated levels of cerebrospinal fluid neuron-specific enolase (NSE) in Alzheimer’s disease. Neurosci. Lett. 2014, 570, 81–85. [Google Scholar] [CrossRef]
- Drews, H.J.; Klein, R.; Lourhmati, A.; Buadze, M.; Schaeffeler, E.; Lang, T.; Seferyan, T.; Hanson, L.R.; Frey, W.H., II; de Vries, T.C.G.M.; et al. Losartan improves memory, neurogenesis and cell motility in transgenic Alzheimer’s mice. Pharmaceuticals 2021, 14, 166. [Google Scholar] [CrossRef] [PubMed]
- Guevara, R.; Santandreu, F.M.; Valle, A.; Gianotti, M.; Oliver, J.; Roca, P. Sex-dependent differences in aged rat brain mitochondrial function and oxidative stress. Free Radic. Biol. Med. 2009, 46, 169–175. [Google Scholar] [CrossRef]
- Braun, K.; Atmanspacher, F.; Schreckenberg, R.; Grgic, I.; Schlüter, K.-D. Effect of free running wheel exercise on renal expression of parathyroid hormone receptor type 1 in spontaneously hypertensive rats. Physiol. Rep. 2018, 6, e13842. [Google Scholar] [CrossRef]
- Livak, K.J.; Schmittgen, T.D. Analysis of relative gene expression data using real-tie quantitative PCR and the 2−ΔΔCT. Methods 2001, 25, 402–408. [Google Scholar] [CrossRef] [PubMed]
- Esfandiary, A.; Kutsche, H.S.; Schreckenberg, R.; Weber, M.; Pak, O.; Kojonazarov, B.; Sydykov, A.; Hirschhäuser, C.; Wolf, A.; Haag, D.; et al. Protection against pressure overload-induced right heart failure by uncoupling protein 2 silencing. Cardiovasc. Res. 2019, 115, 1217–1227. [Google Scholar] [CrossRef] [PubMed]
- Rupprecht, A.; Sokolenko, E.A.; Beck, V.; Ninnemann, O.; Jaburek, M.; Trimbuch, T.; Klishin, S.S.; Jezek, P.; Skulachev, V.P.; Pohl, E.E. Role of the transmembrane potential in the membrane proton leak. Biophys. J. 2010, 98, 1503–1511. [Google Scholar] [CrossRef] [PubMed]










Disclaimer/Publisher’s Note: The statements, opinions and data contained in all publications are solely those of the individual author(s) and contributor(s) and not of MDPI and/or the editor(s). MDPI and/or the editor(s) disclaim responsibility for any injury to people or property resulting from any ideas, methods, instructions or products referred to in the content. |
© 2026 by the authors. Licensee MDPI, Basel, Switzerland. This article is an open access article distributed under the terms and conditions of the Creative Commons Attribution (CC BY) license.
Share and Cite
Sato, T.; Schreckenberg, R.; Schlüter, K.-D. Effects of Voluntary Running Wheel Activity and Hypertension on the Brain of Female Spontaneously Hypertensive Rats (SHRs). Int. J. Mol. Sci. 2026, 27, 3182. https://doi.org/10.3390/ijms27073182
Sato T, Schreckenberg R, Schlüter K-D. Effects of Voluntary Running Wheel Activity and Hypertension on the Brain of Female Spontaneously Hypertensive Rats (SHRs). International Journal of Molecular Sciences. 2026; 27(7):3182. https://doi.org/10.3390/ijms27073182
Chicago/Turabian StyleSato, Tsunehisa, Rolf Schreckenberg, and Klaus-Dieter Schlüter. 2026. "Effects of Voluntary Running Wheel Activity and Hypertension on the Brain of Female Spontaneously Hypertensive Rats (SHRs)" International Journal of Molecular Sciences 27, no. 7: 3182. https://doi.org/10.3390/ijms27073182
APA StyleSato, T., Schreckenberg, R., & Schlüter, K.-D. (2026). Effects of Voluntary Running Wheel Activity and Hypertension on the Brain of Female Spontaneously Hypertensive Rats (SHRs). International Journal of Molecular Sciences, 27(7), 3182. https://doi.org/10.3390/ijms27073182

