Multi-Omics Reveals Salt Stress Effects on Quality Formation of Strong-Gluten Wheat
Abstract
1. Introduction
2. Results
2.1. Yield and Yield Components of Strong-Gluten Wheat
2.2. Protein Content and Composition in Strong-Gluten Wheat
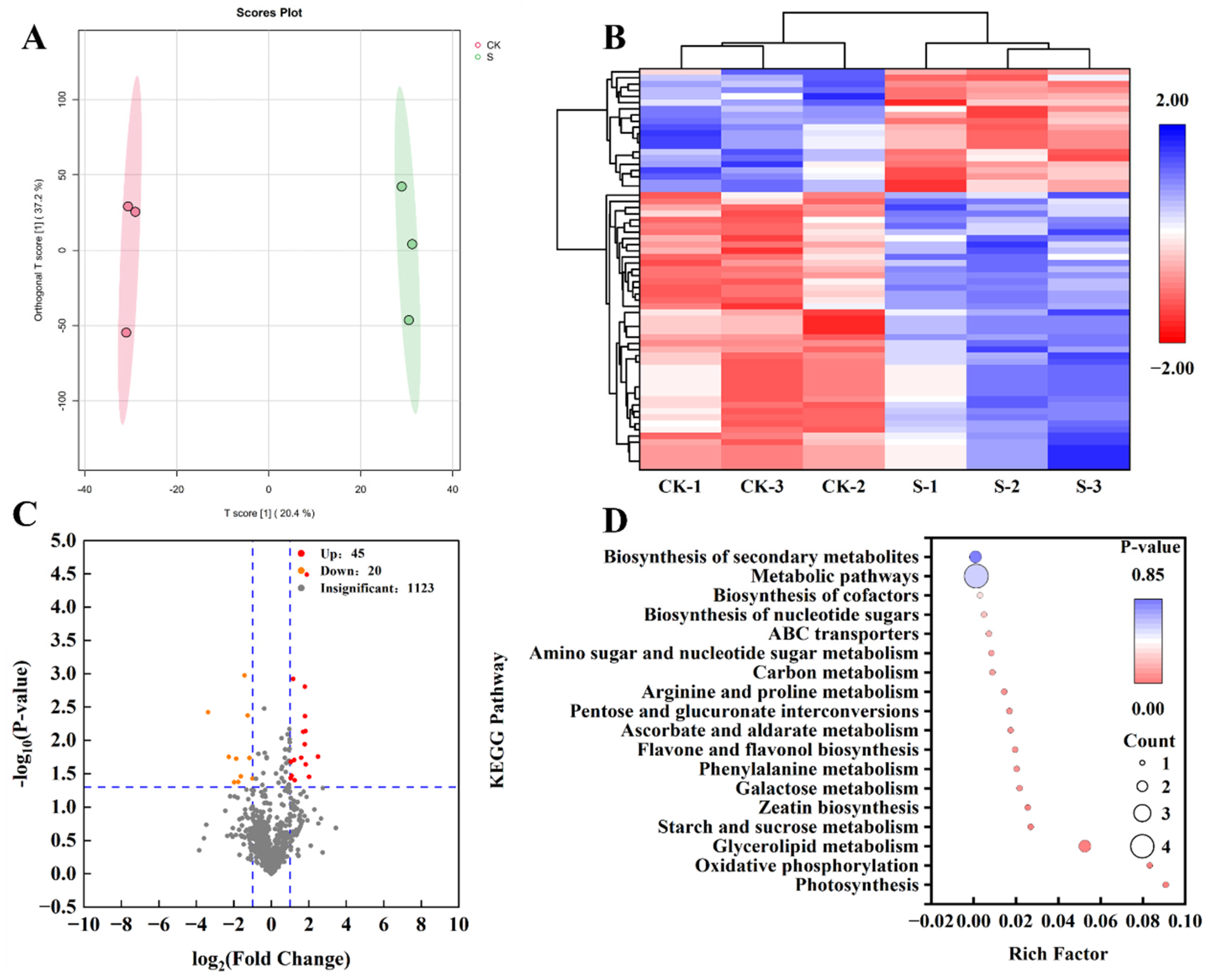
2.3. Untargeted Metabolomic Analysis
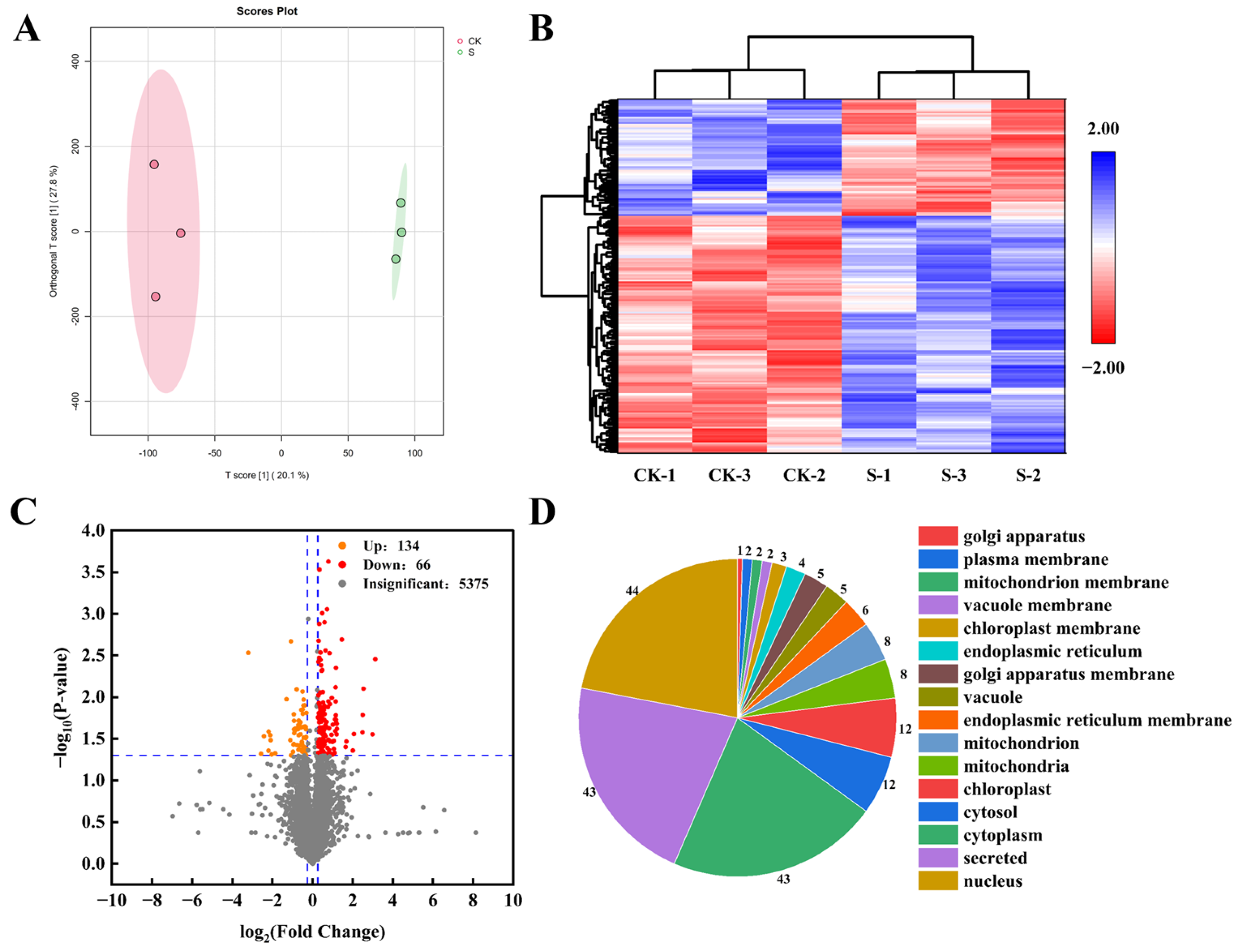
2.4. DIA-Based Proteomic Analysis
2.5. Transcriptomic Analysis
3. Discussion
3.1. Effects of Salt Stress on Yield and Yield Components of Strong-Gluten Wheat
3.2. Effects of Salt Stress on Protein Content and Composition in Strong-Gluten Wheat
3.3. Multi-Omics Joint Analysis
3.3.1. Multi-Level Suppression Mechanism of Starch Synthesis Pathway
3.3.2. Stress-Induced Remodeling of Amino Acid Metabolic Network
3.3.3. Regulatory Imbalance in Protein Assembly Process
3.4. Impact of Salt Stress on Commercial Value of Strong-Gluten Wheat
4. Materials and Methods
4.1. Experimental Design
4.2. Indicators and Their Determination Methods
4.2.1. Yield and Yield Components
4.2.2. Protein Content and Components
4.2.3. Bread Preparation and Quality Assessment
4.2.4. Multi-Omics Analysis
Metabolomic Analysis
Proteomics Analysis
Transcriptome Sequencing
4.2.5. RT-qPCR Analysis
4.3. Statistical Analysis
5. Conclusions
Supplementary Materials
Author Contributions
Funding
Institutional Review Board Statement
Informed Consent Statement
Data Availability Statement
Conflicts of Interest
References
- Liu, P.; Zhang, Z.; Yin, Y.; Yan, S.; Ren, Y.; Sang, W.; Xu, H.; Han, X.; Cui, F.; Nie, Y.; et al. Quality traits analysis of 153 wheat lines derived from CIMMYT and China. Front. Genet. 2023, 14, 1198835. [Google Scholar] [CrossRef]
- Sun, W.; Zhang, H.; Yang, S.; Liu, L.; Xie, P.; Li, J.; Zhu, Y.; Ouyang, Y.; Xie, Q.; Zhang, H.; et al. Genetic modification of Gγ subunit AT1 enhances salt-alkali tolerance in main graminaceous crops. Natl. Sci. Rev. 2023, 10, nwad075. [Google Scholar] [CrossRef] [PubMed]
- Cui, Z.; Hao, F.; Dong, X.; Gao, Y.; Yao, B.; Wang, Y.; Zhang, Y.; Lin, G. Integrated physiological, transcriptomic and metabolomic analyses reveal ROS regulatory mechanisms in two castor bean varieties under alkaline stress. Plant Physiol. Biochem. 2025, 220, 109518. [Google Scholar] [CrossRef] [PubMed]
- Wu, R.; Wen, Y.; Xu, T.; Cao, M.; Xu, M.; Song, G.; Chang, W.; Song, F. Rhizophagus intraradices enhances soybean tolerance to soda saline-alkaline stress through coordinated regulation of ionic homeostasis and photosynthetic efficiency during critical growth stages. Plant Physiol. Biochem. 2025, 229, 110382. [Google Scholar] [CrossRef] [PubMed]
- Tarolli, P.; Luo, J.; Park, E.; Barcaccia, G.; Masin, R. Soil salinization in agriculture: Mitigation and adaptation strategies combining nature-based solutions and bioengineering. iScience 2024, 27, 108830. [Google Scholar] [CrossRef]
- Yin, X.; Feng, Q.; Liu, W.; Zhu, M.; Zhang, J.; Li, Y.; Yang, L.; Zhang, C.; Cui, M.; Zheng, X.; et al. Assessment and mechanism analysis of plant salt tolerance regulates soil moisture dynamics and controls root zone salinity and sodicity in seasonally irrigated agroecosystems. J. Hydrol. 2023, 617, 129138. [Google Scholar] [CrossRef]
- Munns, R.; Tester, M. Mechanisms of Salinity Tolerance. Annu. Rev. Plant Biol. 2008, 59, 651–681. [Google Scholar] [CrossRef]
- Grewal, H.S. Water uptake, water use efficiency, plant growth and ionic balance of wheat, barley, canola and chickpea plants on a sodic vertosol with variable subsoil NaCl salinity. Agric. Water Manag. 2010, 97, 148–156. [Google Scholar] [CrossRef]
- Ali, Q.; Daud, M.K.; Haider, M.Z.; Ali, S.; Rizwan, M.; Aslam, N.; Noman, A.; Iqbal, N.; Shahzad, F.; Deeba, F.; et al. Seed priming by sodium nitroprusside improves salt tolerance in wheat (Triticum aestivum L.) by enhancing physiological and biochemical parameters. Plant Physiol. Biochem. 2017, 119, 50–58. [Google Scholar] [CrossRef]
- Shah, F.A.; Ni, J.; Tang, C.; Chen, X.; Kan, W.; Wu, L. Karrikinolide alleviates salt stress in wheat by regulating the redox and K+/Na+ homeostasis. Plant Physiol. Biochem. 2021, 167, 921–933. [Google Scholar] [CrossRef]
- Dizlek, H.; Awika, J.M. Determination of basic criteria that influence the functionality of gluten protein fractions and gluten complex on roll bread characteristics. Food Chem. 2023, 404, 134648. [Google Scholar] [CrossRef] [PubMed]
- Zadeike, D.; Zvirdauskiene, R.; Basinskiene, L. Gluten Functionality Modification: The Effect of Enzymes and Ultrasound on the Structure of the Gliadin–Glutenin Complex and Gelling Properties. Molecules 2025, 30, 3036. [Google Scholar] [CrossRef] [PubMed]
- Peng, Y.; Zhao, Y.; Yu, Z.; Zeng, J.; Xu, D.; Dong, J.; Ma, W. Wheat Quality Formation and Its Regulatory Mechanism. Front. Plant Sci. 2022, 13, 834654. [Google Scholar] [CrossRef] [PubMed]
- Da Ros, L.; Bollina, V.; Soolanayakanahally, R.; Pahari, S.; Elferjani, R.; Kulkarni, M.; Vaid, N.; Risseuw, E.; Cram, D.; Pasha, A.; et al. Multi-omics atlas of combinatorial abiotic stress responses in wheat. Plant J. 2023, 116, 1118–1135. [Google Scholar] [CrossRef]
- Soleymaniniya, A.; Zhang, L.; Wang, W.; Yang, X.; Ren, Y.; Sun, C.; Wilhelm, M.; Wang, D.; Li, M.; Chen, F. Integration of multi-omics data accelerates molecular analysis of common wheat traits. Nat. Commun. 2025, 16, 2200. [Google Scholar] [CrossRef]
- Zhang, C.; Zhang, P.; Zhang, X.; Wang, Q.; Liu, J.; Li, L.; Cheng, S.; Qin, P. Integrated Metabolome and Transcriptome Analyses Reveal Amino Acid Biosynthesis Mechanisms during the Physiological Maturity of Grains in Yunnan Hulled Wheat (Triticum aestivum ssp. Yunnanense King). Int. J. Mol. Sci. 2023, 24, 13475. [Google Scholar] [CrossRef]
- Patwa, N.; Pandey, V.; Gupta, O.P.; Yadav, A.; Meena, M.R.; Ram, S.; Singh, G. Unravelling wheat genotypic responses: Insights into salinity stress tolerance in relation to oxidative stress, antioxidant mechanisms, osmolyte accumulation and grain quality parameters. BMC Plant Biol. 2024, 24, 875. [Google Scholar] [CrossRef]
- Yu, Y.; He, L.; Wu, Y. Wheat WRKY transcription factor TaWRKY24 confers drought and salt tolerance in transgenic plants. Plant Physiol. Biochem. 2023, 205, 108137. [Google Scholar] [CrossRef]
- Komatsu, S.; Koh, R.; Yamaguchi, H.; Hitachi, K.; Tsuchida, K. Protein-Based Mechanism of Wheat Growth Under Salt Stress in Seeds Irradiated with Millimeter Waves. Int. J. Mol. Sci. 2024, 26, 253. [Google Scholar] [CrossRef]
- Wang, X.; Mao, Z.; Zhang, J.; Hemat, M.; Huang, M.; Cai, J.; Zhou, Q.; Dai, T.; Jiang, D. Osmolyte accumulation plays important roles in the drought priming induced tolerance to post-anthesis drought stress in winter wheat (Triticum aestivum L.). Environ. Exp. Bot. 2019, 166, 103804. [Google Scholar] [CrossRef]
- Yang, Y.; Saand, M.A.; Huang, L.; Abdelaal, W.B.; Zhang, J.; Wu, Y.; Li, J.; Sirohi, M.H.; Wang, F. Applications of Multi-Omics Technologies for Crop Improvement. Front. Plant Sci. 2021, 12, 563953. [Google Scholar] [CrossRef]
- Li, S.; Zhang, P.; Wang, X.; Feng, W.; Zhu, H.; Qin, Z.; Chen, B.; Wang, C.; Nie, X.; Kang, Z.; et al. TaGW2-TaVOZ1 module regulates wheat salt tolerance via both E3 ligase–dependent and–independent pathways. Sci. Adv. 2025, 11, eadw3985. [Google Scholar] [CrossRef] [PubMed]
- Van Zelm, E.; Zhang, Y.; Testerink, C. Salt Tolerance Mechanisms of Plants. Annu. Rev. Plant Biol. 2020, 71, 403–433. [Google Scholar] [CrossRef] [PubMed]
- Sihmar, M.; Sharma, J.K.; Santal, A.R.; Singh, N.P. Assessment of salinity stress effect on six contrasting wheat genotypes during grain filling in simulated field growing conditions. Cereal Res. Commun. 2024, 52, 605–617. [Google Scholar] [CrossRef]
- Qu, M.; Jiang, P.; Zhu, Y.; Zhu, X.; Liu, L.; Huang, Y. Effects of glutenin/gliadin ratio and calcium ion on the structure and gelatinity of wheat gluten protein under heat induction. Food Biosci. 2024, 58, 103704. [Google Scholar] [CrossRef]
- Wang, J.J.; Yang, J.; Wang, Y.; Zheng, H.; Tian, Z.; Zhang, Y.; Ou, S.; Hu, S.-Q.; Chen, L. Heat and edible salts induced aggregation of the N-terminal domain of HMW 1Dx5 and its effects on the interfacial properties. Food Hydrocoll. 2018, 82, 388–398. [Google Scholar] [CrossRef]
- Farooq, M.; Zahra, N.; Ullah, A.; Nadeem, F.; Rehman, A.; Kapoor, R.; Al-Hinani, M.S.; Siddique, K.H.M. Salt Stress in Wheat: Effects, Tolerance Mechanisms, and Management. J. Soil Sci. Plant Nutr. 2024, 24, 8151–8173. [Google Scholar] [CrossRef]
- Hou, Q.; Gao, J.; Wang, H.; Qin, Z.; Sun, H.; Yuan, S.; Liang, Y.; Wang, C.; Zhang, F.; Yang, W. Physiological and Transcriptome Analyses Provide Insights into the Response of Grain Filling to High Temperature in Male-Sterile Wheat (Triticum aestivum L.) Lines. Int. J. Mol. Sci. 2024, 25, 12230. [Google Scholar] [CrossRef]
- Khalid, A.; Ambreen, S.; Shahzadi, A.K.; Hussain, N.; Manzoor, A.; Athar, H.-R.; Zafar, Z.U.; Ashraf, M. Proline-Induced Changes in Cellular Redox Balance by Modulating Photosystem-II, Photosystem-I, and Activities of Antioxidants in Bread Wheat (Triticum aestivum L.) Under Salinity Stress. J. Plant Growth Regul. 2025, 44, 4705–4726. [Google Scholar] [CrossRef]
- Meng, Y.; Cui, J.; Zeng, W.; Li, X.; Du, C.; Wang, P.; Li, G.; Ge, Q.; Guo, T.; Kang, G. The bHLH transcription factor PIL1 orchestrates starch synthesis in key cereal crops. Nat. Commun. 2025, 17, 511. [Google Scholar] [CrossRef]
- Julius, B.T.; Leach, K.A.; Tran, T.M.; Mertz, R.A.; Braun, D.M. Sugar Transporters in Plants: New Insights and Discoveries. Plant Cell Physiol. 2017, 58, 1442–1460. [Google Scholar] [CrossRef] [PubMed]
- Qiang, Q.; Zhang, Z.; Li, X.; Li, C.; Mao, M.; Ding, X.; Zhang, J.; Li, S.; Lai, Z.; Yang, J.; et al. The amino acid permease SlAAP6 contributes to tomato growth and salt tolerance by mediating branched-chain amino acid transport. Hortic. Res. 2025, 12, uhae286. [Google Scholar] [CrossRef] [PubMed]
- Wang, J.J.; Liu, G.-Y.; Liu, G.; Zeng, Q.-H.; Shen, X.; Hou, Y.; Li, L.; Hu, S.-Q. The soluble recombinant N-terminal domain of HMW 1Dx5 and its aggregation behavior. Food Res. Int. 2015, 78, 201–208. [Google Scholar] [CrossRef] [PubMed]
- Shewry, P.R.; Belton, P.S. What do we really understand about wheat gluten structure and functionality? J. Cereal Sci. 2024, 117, 103895. [Google Scholar] [CrossRef]
- Sun, Y.; Zhou, Y.; Long, Q.; Xing, J.; Guo, P.; Liu, Y.; Zhang, C.; Zhang, Y.; Fernie, A.R.; Shi, Y.; et al. OsBCAT2, a gene responsible for the degradation of branched-chain amino acids, positively regulates salt tolerance by promoting the synthesis of vitamin B5. New Phytol. 2024, 241, 2558–2574. [Google Scholar] [CrossRef]
- Jing, H.; Wilkinson, E.G.; Sageman-Furnas, K.; Strader, L.C. Auxin and abiotic stress responses. J. Exp. Bot. 2023, 74, 7000–7014. [Google Scholar] [CrossRef]
- Wang, M.; Xu, Q.; Yuan, M. The Unfolded Protein Response Induced by Salt Stress in Arabidopsis. In Methods in Enzymology; Elsevier: Amsterdam, The Netherlands, 2011; Volume 489, pp. 319–328. [Google Scholar] [CrossRef]
- Zhu, D.; Liu, J.; Duan, W.; Sun, H.; Zhang, L.; Yan, Y. Analysis of the chloroplast crotonylome of wheat seedling leaves reveals the roles of crotonylated proteins involved in salt-stress responses. J. Exp. Bot. 2023, 74, 2067–2082. [Google Scholar] [CrossRef]
- Zhang, X.; Chu, J.; Dong, S.; Zheng, F.; Bai, H.; Liu, M.; Dai, X.; He, M. Chain Terminators and Glutathione Weaken Wheat Dough under Excess Nitrogen Input. J. Agric. Food Chem. 2022, 70, 5357–5368. [Google Scholar] [CrossRef]
- GB/T35869; Inspection of Grain and Oils-Bread-Baking Quality Evaluation of Wheat Flour-Rapid-Baking Test. China National Standardization Administration: Beijing, China, 2018.
- Gu, M.; Hong, T.; Ma, Y.; Xi, J.; Zhao, Q.; Xu, D.; Jin, Y.; Wu, F.; Xu, X. Effects of a commercial peptidase on rheology, microstructure, gluten properties of wheat dough and bread quality. LWT 2022, 160, 113266. [Google Scholar] [CrossRef]
- Fanelli, G.; Kuzmanović, L.; Giovenali, G.; Tundo, S.; Mandalà, G.; Rinalducci, S.; Ceoloni, C. Untargeted Metabolomics Reveals a Multi-Faceted Resistance Response to Fusarium Head Blight Mediated by the Thinopyrum elongatum Fhb7E Locus Transferred via Chromosome Engineering into Wheat. Cells 2023, 12, 1113. [Google Scholar] [CrossRef]
- Love, M.I.; Huber, W.; Anders, S. Moderated estimation of fold change and dispersion for RNA-seq data with DESeq2. Genome Biol. 2014, 15, 550. [Google Scholar] [CrossRef]
- Wu, T.; Hu, E.; Xu, S.; Chen, M.; Guo, P.; Dai, Z.; Feng, T.; Zhou, L.; Tang, W.; Zhan, L.; et al. clusterProfiler 4.0: A universal enrichment tool for interpreting omics data. Innovation 2021, 2, 100141. [Google Scholar] [CrossRef]






Disclaimer/Publisher’s Note: The statements, opinions and data contained in all publications are solely those of the individual author(s) and contributor(s) and not of MDPI and/or the editor(s). MDPI and/or the editor(s) disclaim responsibility for any injury to people or property resulting from any ideas, methods, instructions or products referred to in the content. |
© 2026 by the authors. Licensee MDPI, Basel, Switzerland. This article is an open access article distributed under the terms and conditions of the Creative Commons Attribution (CC BY) license.
Share and Cite
Zhou, W.; Zheng, J.; Zhao, Y.; Li, S.; Zhang, H.; Li, X.; Zhong, C.; Dai, X. Multi-Omics Reveals Salt Stress Effects on Quality Formation of Strong-Gluten Wheat. Int. J. Mol. Sci. 2026, 27, 3013. https://doi.org/10.3390/ijms27073013
Zhou W, Zheng J, Zhao Y, Li S, Zhang H, Li X, Zhong C, Dai X. Multi-Omics Reveals Salt Stress Effects on Quality Formation of Strong-Gluten Wheat. International Journal of Molecular Sciences. 2026; 27(7):3013. https://doi.org/10.3390/ijms27073013
Chicago/Turabian StyleZhou, Wei, Jianchao Zheng, Yonggang Zhao, Shikui Li, Hongxia Zhang, Xiang Li, Chuan Zhong, and Xinglong Dai. 2026. "Multi-Omics Reveals Salt Stress Effects on Quality Formation of Strong-Gluten Wheat" International Journal of Molecular Sciences 27, no. 7: 3013. https://doi.org/10.3390/ijms27073013
APA StyleZhou, W., Zheng, J., Zhao, Y., Li, S., Zhang, H., Li, X., Zhong, C., & Dai, X. (2026). Multi-Omics Reveals Salt Stress Effects on Quality Formation of Strong-Gluten Wheat. International Journal of Molecular Sciences, 27(7), 3013. https://doi.org/10.3390/ijms27073013

