MAPK Phosphatase-3 Mediates Chronic Endoplasmic Reticulum Stress Promoting Hepatic Gluconeogenesis
Abstract
1. Introduction
2. Results
2.1. Chronic ER Stress Promotes Gluconeogenesis and MKP-3 Expression in Primary Mouse Hepatocytes
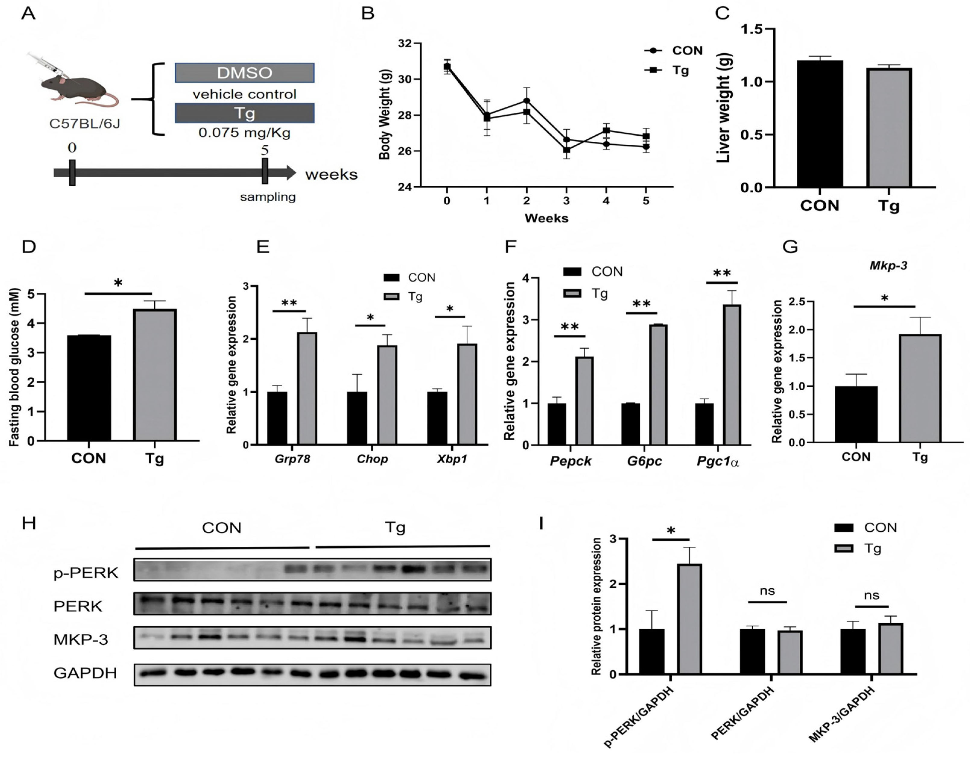
2.2. Sustained Low-Dose Tg Treatment Induces ER Stress and Promotes Gluconeogenesis and MKP-3 Expression in Mouse Liver
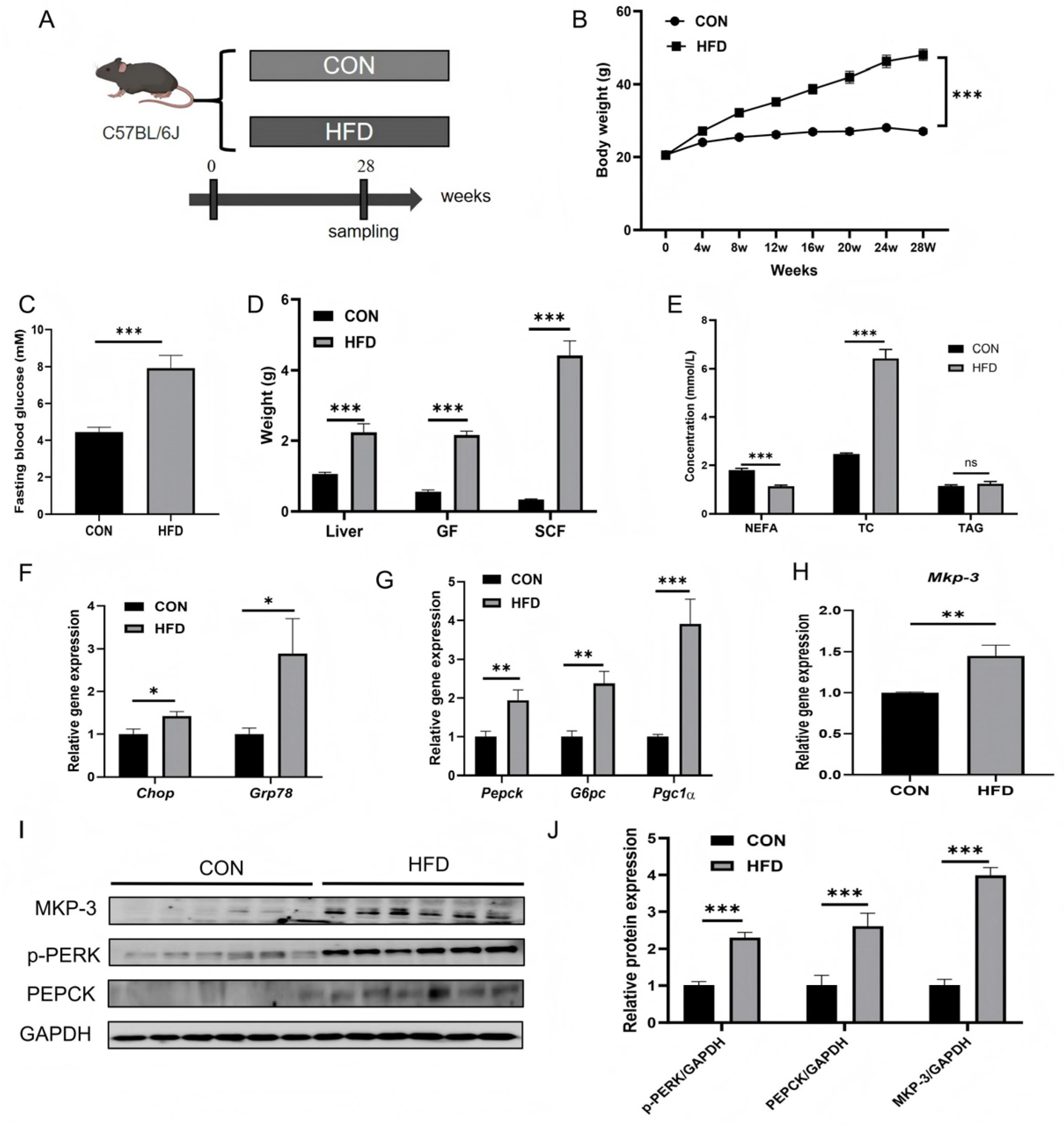
2.3. Excess Energy Intake Induces ER Stress and Promotes Gluconeogenesis and Mkp-3 Expression in the Liver
2.4. MKP-3 Mediates the Promotion of Hepatic Gluconeogenesis by Chronic ER Stress
2.5. Chronic ER-Stress-Induced MKP-3 Expression Through PERK
3. Discussion
4. Materials and Methods
4.1. Animal Studies
4.2. Cell Culture and Treatment
4.3. RNA Extraction and Real-Time PCR
4.4. Western Blot Analysis
4.5. Statistical Analysis
5. Conclusions
Supplementary Materials
Author Contributions
Funding
Institutional Review Board Statement
Informed Consent Statement
Data Availability Statement
Conflicts of Interest
References
- Ma, K.; Zhang, Y.; Zhao, J.; Zhou, L.; Li, M. Endoplasmic reticulum stress: Bridging inflammation and obesity-associated adipose tissue. Front. Immunol. 2024, 15, 1381227. [Google Scholar] [CrossRef]
- Sak, F.; Sengul, F.; Vatansev, H. The Role of Endoplasmic Reticulum Stress in Metabolic Diseases. Metab. Syndr. Relat. Disord. 2024, 22, 487–493. [Google Scholar] [CrossRef]
- Dai, Y.; Xu, R.; Chen, J.; Fang, J.; Zhang, H.; Li, H.; Chen, W. Thromboxane A2/thromboxane A2 receptor axis facilitates hepatic insulin resistance and steatosis through endoplasmic reticulum stress in non-alcoholic fatty liver disease. Br. J. Pharmacol. 2023, 181, 967–986. [Google Scholar] [CrossRef] [PubMed]
- Laybutt, D.R.; Achard, C.S. Lipid-Induced Endoplasmic Reticulum Stress in Liver Cells Results in Two Distinct Outcomes: Adaptation with Enhanced Insulin Signaling or Insulin Resistance. Endocrinology 2012, 153, 2164–2177. [Google Scholar] [CrossRef]
- Blackmore, K.; Houchen, C.J.; Simonyan, H.; Arestakesyan, H.; Stark, A.K.; Dow, S.A.; Kim, H.R.; Jeong, J.K.; Popratiloff, A.; Young, C.N. A forebrain-hypothalamic ER stress driven circuit mediates hepatic steatosis during obesity. Mol. Metab. 2024, 79, 101858. [Google Scholar] [CrossRef]
- Lee, J.M. Nuclear Receptors Resolve Endoplasmic Reticulum Stress to Improve Hepatic Insulin Resistance. Diabetes Metab. J. 2017, 41, 10–19. [Google Scholar] [CrossRef]
- Malhi, H.; Kaufman, R.J. Endoplasmic reticulum stress in liver disease. J. Hepatol. 2011, 54, 795–809. [Google Scholar] [CrossRef]
- Hotamisligil, G.S. Endoplasmic Reticulum Stress and the Inflammatory Basis of Metabolic Disease. Cell 2010, 140, 900–917. [Google Scholar] [CrossRef]
- Wang, S.; Kaufman, R.J. The impact of the unfolded protein response on human disease. J. Cell Biol. 2012, 197, 857–867. [Google Scholar] [CrossRef] [PubMed]
- Danino, H.; Ben-Dror, K.; Birk, R. Exocrine pancreas ER stress is differentially induced by different fatty acids. Exp. Cell Res. 2015, 339, 397–406. [Google Scholar] [CrossRef] [PubMed]
- Chen, X.; Shi, C.; He, M.; Xiong, S.; Xia, X. Endoplasmic reticulum stress: Molecular mechanism and therapeutic targets. Signal Transduct. Target. Ther. 2023, 8, 352. [Google Scholar] [CrossRef] [PubMed]
- Ozcan, L.; Tabas, I. Role of endoplasmic reticulum stress in metabolic disease and other disorders. Annu. Rev. Med. 2012, 63, 317–328. [Google Scholar] [CrossRef]
- Mohammadpour-Asl, S.; Roshan-Milani, B.; Roshan-Milani, S.; Saboory, E.; Ghobadian, B.; Chodari, L. Endoplasmic reticulum stress PERK-ATF4-CHOP pathway is involved in non-alcoholic fatty liver disease in type 1 diabetic rats: The rescue effect of treatment exercise and insulin-like growth factor I. Heliyon 2024, 10, e27225. [Google Scholar] [CrossRef]
- Huang, X.; He, Q.; Zhu, H.; Fang, Z.; Che, L.; Lin, Y.; Xu, S.; Zhuo, Y.; Hua, L.; Wang, J.; et al. Hepatic Leptin Signaling Improves Hyperglycemia by Stimulating MAPK Phosphatase-3 Protein Degradation via STAT3. Cell. Mol. Gastroenterol. Hepatol. 2022, 14, 983–1001. [Google Scholar] [CrossRef] [PubMed]
- Feng, B.; Jiao, P.; Yang, Z.; Xu, H. MEK/ERK pathway mediates insulin-promoted degradation of MKP-3 protein in liver cells. Mol. Cell. Endocrinol. 2012, 361, 116–123. [Google Scholar] [CrossRef] [PubMed]
- Feng, B.; He, Q.; Xu, H. FOXO1-dependent up-regulation of MAP kinase phosphatase 3 (MKP-3) mediates glucocorticoid-induced hepatic lipid accumulation in mice. Mol. Cell. Endocrinol. 2014, 393, 46–55. [Google Scholar] [CrossRef] [PubMed]
- Wu, Z.; Jiao, P.; Huang, X.; Feng, B.; Feng, Y.; Yang, S.; Hwang, P.; Du, J.; Nie, Y.; Xiao, G.; et al. MAPK phosphatase–3 promotes hepatic gluconeogenesis through dephosphorylation of forkhead box O1 in mice. J. Clin. Investig. 2010, 120, 3901–3911. [Google Scholar] [CrossRef]
- Huang, X.; Zhu, H.; Lu, W.; Cao, L.; Fang, Z.; Che, L.; Lin, Y.; Xu, S.; Zhuo, Y.; Hua, L.; et al. Acute Endoplasmic Reticulum Stress Suppresses Hepatic Gluconeogenesis by Stimulating MAPK Phosphatase 3 Degradation. Int. J. Mol. Sci. 2023, 24, 15561. [Google Scholar] [CrossRef]
- Wang, Y.; Vera, L.; Fischer, W.H.; Montminy, M. The CREB coactivator CRTC2 links hepatic ER stress and fasting gluconeogenesis. Nature 2009, 460, 534–537. [Google Scholar] [CrossRef]
- Ozcan, U.; Cao, Q.; Yilmaz, E.; Lee, A.H.; Iwakoshi, N.N.; Ozdelen, E.; Tuncman, G.; Görgün, C.; Glimcher, L.H.; Hotamisligil, G.S. Endoplasmic reticulum stress links obesity, insulin action, and type 2 diabetes. Science 2004, 306, 457–461. [Google Scholar] [CrossRef]
- Gessner, D.K.; Gröne, B.; Couturier, A.; Rosenbaum, S.; Hillen, S.; Becker, S.; Erhardt, G.; Reiner, G.; Ringseis, R.; Eder, K. Dietary Fish Oil Inhibits Pro-Inflammatory and ER Stress Signalling Pathways in the Liver of Sows during Lactation. PLoS ONE 2015, 10, e0137684. [Google Scholar] [CrossRef]
- Zhang, Y.; Miao, L.; Zhang, H.; Wu, G.; Zhang, Z.; Lv, J. Chlorogenic acid against palmitic acid in endoplasmic reticulum stress-mediated apoptosis resulting in protective effect of primary rat hepatocytes. Lipids Health Dis. 2018, 17, 270. [Google Scholar] [CrossRef] [PubMed]
- Gomez, J.A.; Rutkowski, D.T. Experimental reconstitution of chronic ER stress in the liver reveals feedback suppression of BiP mRNA expression. eLife 2016, 5, e20390. [Google Scholar] [CrossRef]
- Yang, L.; Guan, G.; Lei, L.; Liu, J.; Cao, L.; Wang, X. Oxidative and endoplasmic reticulum stresses are involved in palmitic acid-induced H9c2 cell apoptosis. Biosci. Rep. 2019, 39, BSR20190225. [Google Scholar] [CrossRef] [PubMed]
- Liu, B.; Zhang, Z.; Hu, Y.; Lu, Y.; Li, D.; Liu, J.; Liao, S.; Hu, M.; Wang, Y.; Zhang, D.; et al. Sustained ER stress promotes hyperglycemia by increasing glucagon action through the deubiquitinating enzyme USP14. Proc. Natl. Acad. Sci. USA 2019, 116, 21732–21738. [Google Scholar] [CrossRef]
- Dibdiakova, K.; Saksonova, S.; Pilchova, I.; Klacanova, K.; Tatarkova, Z.; Racay, P. Both thapsigargin- and tunicamycin-induced endoplasmic reticulum stress increases expression of Hrd1 in IRE1-dependent fashion. Neurol. Res. 2019, 41, 177–188. [Google Scholar] [CrossRef] [PubMed]
- Martins, F.F.; Marinho, T.S.; Cardoso, L.E.M.; Barbosa-da-Silva, S.; Souza-Mello, V.; Aguila, M.B.; Mandarim-de-Lacerda, C.A. Semaglutide (GLP-1 receptor agonist) stimulates browning on subcutaneous fat adipocytes and mitigates inflammation and endoplasmic reticulum stress in visceral fat adipocytes of obese mice. Cell Biochem. Funct. 2022, 40, 903–913. [Google Scholar] [CrossRef]
- Xu, H.; Yang, Q.; Shen, M.; Huang, X.; Dembski, M.; Gimeno, R.; Tartaglia, L.A.; Kapeller, R.; Wu, Z. Dual Specificity MAPK Phosphatase 3 Activates PEPCK Gene Transcription and Increases Gluconeogenesis in Rat Hepatoma Cells. J. Biol. Chem. 2005, 280, 36013–36018. [Google Scholar] [CrossRef]
- Urano, F.; Wang, X.; Bertolotti, A.; Zhang, Y.; Chung, P.; Harding, H.P.; Ron, D. Coupling of stress in the ER to activation of JNK protein kinases by transmembrane protein kinase IRE1. Science 2000, 287, 664–666. [Google Scholar] [CrossRef]
- Bermudez, O.; Marchetti, S.; Pagès, G.; Gimond, C. Post-translational regulation of the ERK phosphatase DUSP6/MKP3 by the mTOR pathway. Oncogene 2008, 27, 3685–3691. [Google Scholar] [CrossRef]
- Ekerot, M.; Stavridis, M.P.; Delavaine, L.; Mitchell, M.P.; Staples, C.; Owens, D.M.; Keenan, I.D.; Dickinson, R.J.; Storey, K.G.; Keyse, S.M. Negative-feedback regulation of FGF signalling by DUSP6/MKP-3 is driven by ERK1/2 and mediated by Ets factor binding to a conserved site within the DUSP6/MKP-3 gene promoter. Biochem. J. 2008, 412, 287–298. [Google Scholar] [CrossRef]
- Zhang, K.; Kaufman, R.J. From endoplasmic-reticulum stress to the inflammatory response. Nature 2008, 454, 455–462. [Google Scholar] [CrossRef]
- Ajoolabady, A.; Kaplowitz, N.; Lebeaupin, C.; Kroemer, G.; Kaufman, R.J.; Malhi, H.; Ren, J. Endoplasmic reticulum stress in liver diseases. Hepatology 2023, 77, 619–639. [Google Scholar] [CrossRef] [PubMed]
- Brooks, N.C.; Marshall, A.H.; Qa’aty, N.; Hiyama, Y.; Boehning, D.; Jeschke, M.G. XBP-1s is linked to suppressed gluconeogenesis in the Ebb phase of burn injury. Mol. Med. 2013, 19, 72–78. [Google Scholar] [CrossRef]
- Wagner, M.; Moore, D.D. Endoplasmic reticulum stress and glucose homeostasis. Curr. Opin. Clin. Nutr. Metab. Care 2011, 14, 367–373. [Google Scholar] [CrossRef]
- Xue, P.; Li, B.; An, Y.; Sun, J.; He, X.; Hou, R.; Dong, G.; Fei, D.; Jin, F.; Wang, Q.; et al. Decreased MORF leads to prolonged endoplasmic reticulum stress in periodontitis-associated chronic inflammation. Cell Death Differ. 2016, 23, 1862–1872. [Google Scholar] [CrossRef]
- Huang, L.; Li, Y.; Tang, R.; Yang, P.; Zhuo, Y.; Jiang, X.; Che, L.; Lin, Y.; Xu, S.; Li, J.; et al. Bile acids metabolism in the gut-liver axis mediates liver injury during lactation. Life Sci. 2024, 338, 122380. [Google Scholar] [CrossRef] [PubMed]
- Feng, B.; Jiao, P.; Helou, Y.; Li, Y.; He, Q.; Walters, M.S.; Salomon, A.; Xu, H. Mitogen-Activated Protein Kinase Phosphatase 3 (MKP-3)–Deficient Mice Are Resistant to Diet-Induced Obesity. Diabetes 2014, 63, 2924–2934. [Google Scholar] [CrossRef] [PubMed]





Disclaimer/Publisher’s Note: The statements, opinions and data contained in all publications are solely those of the individual author(s) and contributor(s) and not of MDPI and/or the editor(s). MDPI and/or the editor(s) disclaim responsibility for any injury to people or property resulting from any ideas, methods, instructions or products referred to in the content. |
© 2026 by the authors. Licensee MDPI, Basel, Switzerland. This article is an open access article distributed under the terms and conditions of the Creative Commons Attribution (CC BY) license.
Share and Cite
Cao, S.; Du, Y.; Fang, Z.; Che, L.; Lin, Y.; Xu, S.; Jiang, X.; Liu, G.; Zhuo, Y.; Hua, L.; et al. MAPK Phosphatase-3 Mediates Chronic Endoplasmic Reticulum Stress Promoting Hepatic Gluconeogenesis. Int. J. Mol. Sci. 2026, 27, 2874. https://doi.org/10.3390/ijms27062874
Cao S, Du Y, Fang Z, Che L, Lin Y, Xu S, Jiang X, Liu G, Zhuo Y, Hua L, et al. MAPK Phosphatase-3 Mediates Chronic Endoplasmic Reticulum Stress Promoting Hepatic Gluconeogenesis. International Journal of Molecular Sciences. 2026; 27(6):2874. https://doi.org/10.3390/ijms27062874
Chicago/Turabian StyleCao, Sheng, Yanlin Du, Zhengfeng Fang, Lianqiang Che, Yan Lin, Shengyu Xu, Xuemei Jiang, Guangmang Liu, Yong Zhuo, Lun Hua, and et al. 2026. "MAPK Phosphatase-3 Mediates Chronic Endoplasmic Reticulum Stress Promoting Hepatic Gluconeogenesis" International Journal of Molecular Sciences 27, no. 6: 2874. https://doi.org/10.3390/ijms27062874
APA StyleCao, S., Du, Y., Fang, Z., Che, L., Lin, Y., Xu, S., Jiang, X., Liu, G., Zhuo, Y., Hua, L., Sun, M., Wu, D., & Feng, B. (2026). MAPK Phosphatase-3 Mediates Chronic Endoplasmic Reticulum Stress Promoting Hepatic Gluconeogenesis. International Journal of Molecular Sciences, 27(6), 2874. https://doi.org/10.3390/ijms27062874

