Single-Cell Gene Module Inference Reveals Alternative Polyadenylation Dynamics Associated with Autism
Abstract
1. Introduction
2. Results
2.1. Overview of the Pipeline
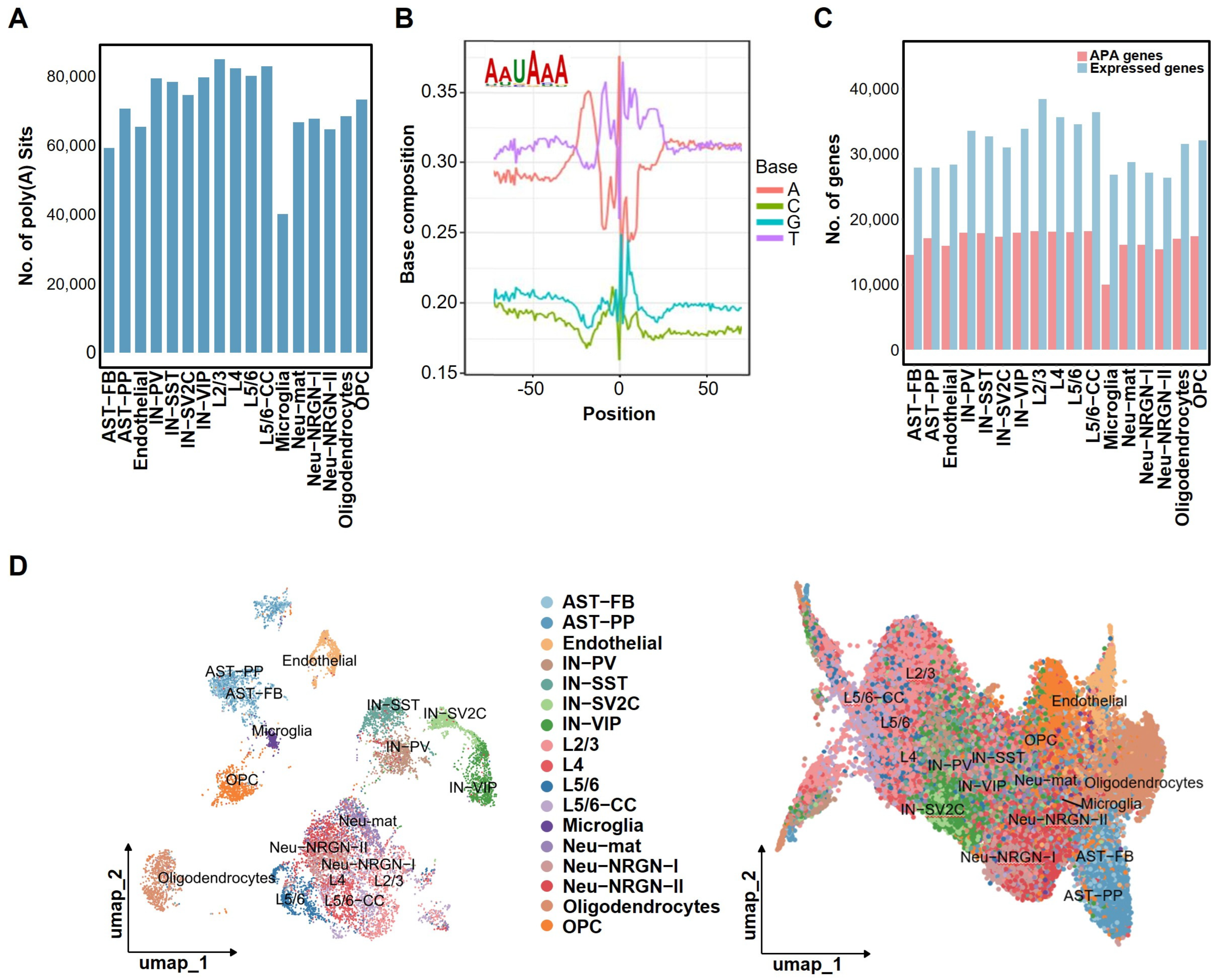
2.2. Genome-Wide APA Profile Distinguishes Cell Types in ASD
2.3. Identification of ASD-Related APA Gene Modules with Cell Type Specificity
2.4. Cell-Type-Specific APA Dynamics in ASD
2.5. Sex-Specific APA Regulation Reveals Differential Mechanisms in Synaptic and Metabolic Pathways Between Males and Females in ASD
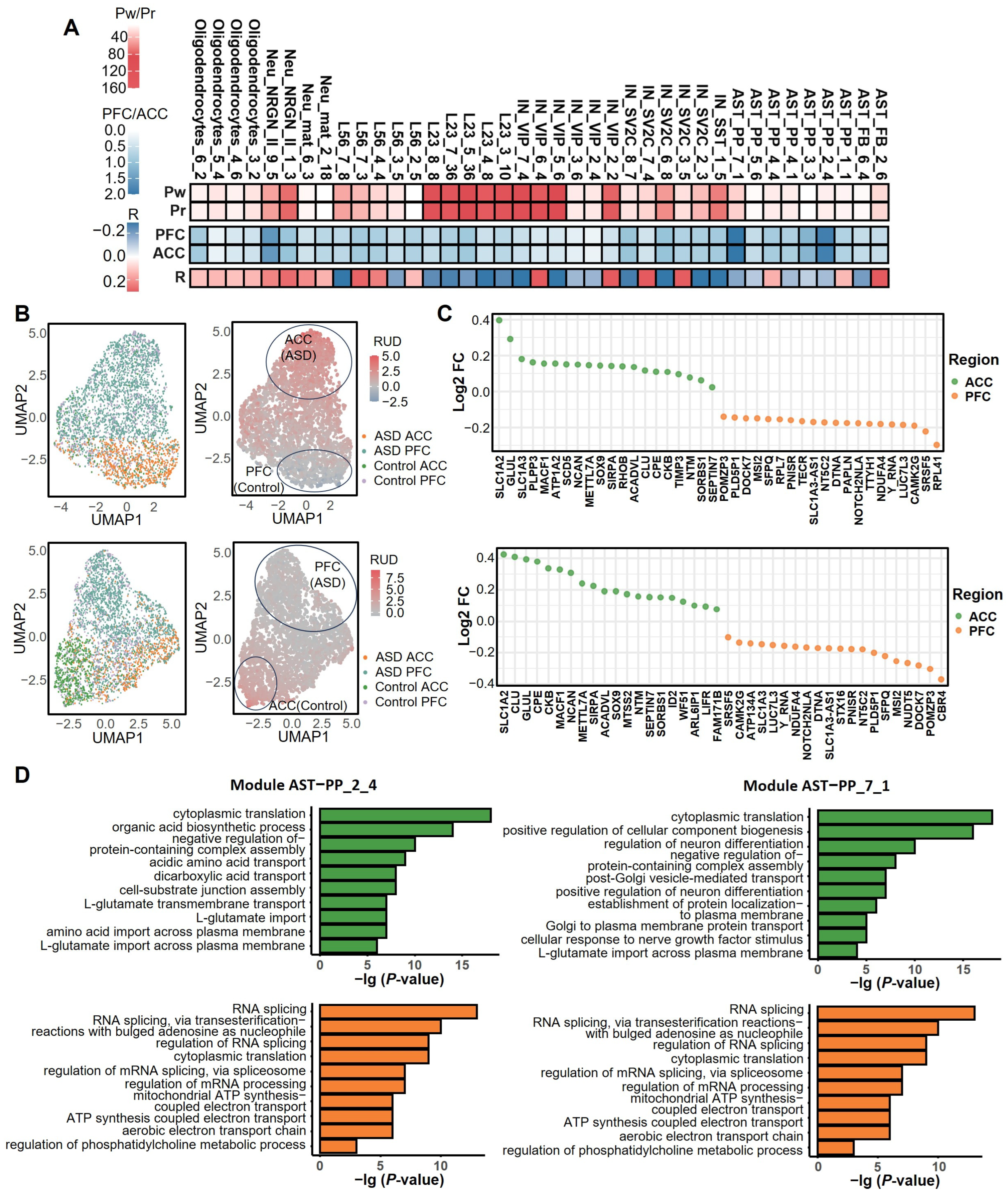
2.6. Brain Region-Specific APA Regulation Drives Phenotypic Heterogeneity in ASD
2.7. Integrated Analysis of Cell-Type-Specific ASD Prediction Models Based on APA and Gene Expression Profiles
3. Discussion
4. Materials and Methods
4.1. Data and Preprocessing
4.2. Identification and Quantification of Poly(A) Sites
4.3. Sparse Matrix Factorization
- (1)
- Stability Filtering: We calculated the recurrent rate (Jaccard similarity coefficient) for each of the 500 modules across the 10 independent runs. Only modules with a recurrent rate 80% (or 75% for cell types yielding fewer than 5 stable modules) were retained as high-confidence candidates.
- (2)
- Biological Relevance Screening: On these stable modules, we performed statistical testing (e.g., t-tests on module activities between ASD and control groups) to identify those significantly associated with ASD.
4.4. Identification of APA-Associated Gene Modules
4.5. Core Gene Selection Within Modules and Module Robustness Assessment
4.6. Functional Enrichment Analysis of Modules
4.7. Identification of Sex-Specific and Brain Region-Specific Modules
4.8. Construction of ASD Prediction Models Based on APA Modules
Supplementary Materials
Author Contributions
Funding
Institutional Review Board Statement
Informed Consent Statement
Data Availability Statement
Acknowledgments
Conflicts of Interest
Abbreviations
| ASD | autism spectrum disorder |
| APA | alternative polyadenylation |
| snRNA-seq | single-nucleus RNA sequencing |
| RBP | RNA-binding protein |
| miRNA | microRNA |
| 3′ UTR | 3′ untranslated region |
| SFARI | Simons Foundation Autism Research Initiative |
| m6A | N6-methyladenosine |
| SMAF | sparse module activity factorization |
| PAS | polyadenylation signals |
| UMAP | uniform manifold approximation and projection |
| RUD | relative usage of the distal poly(A) site |
| KEGG | Kyoto Encyclopedia of Genes and Genomes |
| PPI | protein–protein interaction |
| FCA | factor–covariate association |
| GO | Gene Ontology |
| PFC | prefrontal cortex |
| ACC | anterior cingulate cortex |
| XGBoost | eXtreme Gradient Boosting |
| PSVM-2V | Multi-view Privileged Support Vector Machine |
| NMF | non-negative matrix factorization |
| sNMF | sparse non-negative matrix factorization |
| cNMF | consensus non-negative matrix factorization |
| GoM | grade of membership |
| GEO | Gene Expression Omnibus |
| FDR | false discovery rate |
| AST-FB | fibrous astrocytes |
| AST-PP | protoplasmic astrocytes |
| IN-PV | parvalbumin interneurons |
| IN-SST | somatostatin interneurons |
| IN_SV2C | SV2C interneurons |
| IN_VIP | VIP interneurons |
| L2/3 | layer 2/3 excitatory neurons |
| L4 | layer four excitatory neurons |
| L5/6 | layer 5/6 corticofugal projection neurons |
| L5/6-CC | layer 5/6 cortico-cortical projection neurons |
| Neu-mat | maturing neurons |
| Neu-NRGN-I | NRGN-expressing neurons I |
| Neu-NRGN-II | NRGN-expressing neurons II |
| OPC | oligodendrocyte precursor cell |
References
- Iakoucheva, L.M.; Muotri, A.R.; Sebat, J. Getting to the Cores of Autism. Cell 2019, 178, 1287–1298. [Google Scholar] [CrossRef]
- Lord, C.; Brugha, T.S.; Charman, T.; Cusack, J.; Dumas, G.; Frazier, T.; Jones, E.J.H.; Jones, R.M.; Pickles, A.; State, M.W.; et al. Autism spectrum disorder. Nat. Rev. Dis. Primers 2020, 6, 5. [Google Scholar] [CrossRef] [PubMed]
- Meltzer, A.; Van de Water, J. The Role of the Immune System in Autism Spectrum Disorder. Neuropsychopharmacology 2017, 42, 284–298. [Google Scholar] [CrossRef] [PubMed]
- Orefice, L.L. Outside-in: Rethinking the etiology of autism spectrum disorders. Science 2019, 366, 45–46. [Google Scholar] [CrossRef] [PubMed]
- Taniya, M.A.; Chung, H.J.; Al Mamun, A.; Alam, S.; Aziz, M.A.; Emon, N.U.; Islam, M.M.; Hong, S.S.; Podder, B.R.; Ara Mimi, A.; et al. Role of Gut Microbiome in Autism Spectrum Disorder and Its Therapeutic Regulation. Front. Cell. Infect. Microbiol. 2022, 12, 915701. [Google Scholar] [CrossRef]
- Banerjee-Basu, S.; Packer, A. SFARI Gene: An evolving database for the autism research community. Dis. Model. Mech. 2010, 3, 133–135. [Google Scholar] [CrossRef]
- Abrahams, B.S.; Arking, D.E.; Campbell, D.B.; Mefford, H.C.; Morrow, E.M.; Weiss, L.A.; Menashe, I.; Wadkins, T.; Banerjee-Basu, S.; Packer, A. SFARI Gene 2.0: A community-driven knowledgebase for the autism spectrum disorders (ASDs). Mol. Autism 2013, 4, 36. [Google Scholar] [CrossRef]
- Velmeshev, D.; Schirmer, L.; Jung, D.; Haeussler, M.; Perez, Y.; Mayer, S.; Bhaduri, A.; Goyal, N.; Rowitch, D.H.; Kriegstein, A.R. Single-cell genomics identifies cell type-specific molecular changes in autism. Science 2019, 364, 685–689. [Google Scholar] [CrossRef]
- Werling, D.M.; Pochareddy, S.; Choi, J.; An, J.Y.; Sheppard, B.; Peng, M.; Li, Z.; Dastmalchi, C.; Santpere, G.; Sousa, A.M.M.; et al. Whole-Genome and RNA Sequencing Reveal Variation and Transcriptomic Coordination in the Developing Human Prefrontal Cortex. Cell Rep. 2020, 31, 107489. [Google Scholar] [CrossRef]
- Batra, R.; Manchanda, M.; Swanson, M.S. Global insights into alternative polyadenylation regulation. RNA Biol. 2015, 12, 597–602. [Google Scholar] [CrossRef]
- Patel, R.; Brophy, C.; Hickling, M.; Neve, J.; Furger, A. Alternative cleavage and polyadenylation of genes associated with protein turnover and mitochondrial function are deregulated in Parkinson’s, Alzheimer’s and ALS disease. BMC Med. Genom. 2019, 12, 60. [Google Scholar] [CrossRef] [PubMed]
- Guvenek, A.; Tian, B. Analysis of alternative cleavage and polyadenylation in mature and differentiating neurons using RNA-seq data. Quant. Biol. 2018, 6, 253–266. [Google Scholar] [CrossRef] [PubMed]
- Kiltschewskij, D.J.; Harrison, P.F.; Fitzsimmons, C.; Beilharz, T.H.; Cairns, M.J. Extension of mRNA poly(A) tails and 3′UTRs during neuronal differentiation exhibits variable association with post-transcriptional dynamics. Nucleic Acids Res. 2023, 51, 8181–8198. [Google Scholar] [CrossRef] [PubMed]
- Paff, M.; Grieco, S.F.; Cui, Y.; Andreassen, O.A.; LaSpada, A.; Li, W.; Xu, X. Roles of alternative polyadenylation in psychiatric disorder risk. Genom. Psychiatry 2024, 1, 34–41. [Google Scholar] [CrossRef]
- Linder, J.; Koplik, S.E.; Kundaje, A.; Seelig, G. Deciphering the impact of genetic variation on human polyadenylation using APARENT2. Genome Biol. 2022, 23, 232. [Google Scholar] [CrossRef]
- Newnham, C.M.; Hall-Pogar, T.; Liang, S.; Wu, J.; Tian, B.; Hu, J.; Lutz, C.S. Alternative polyadenylation of MeCP2: Influence of cis-acting elements and trans-acting factors. RNA Biol. 2010, 7, 361–372. [Google Scholar] [CrossRef][Green Version]
- Grassi, E.; Santoro, R.; Umbach, A.; Grosso, A.; Oliviero, S.; Neri, F.; Conti, L.; Ala, U.; Provero, P.; DiCunto, F.; et al. Choice of Alternative Polyadenylation Sites, Mediated by the RNA-Binding Protein Elavl3, Plays a Role in Differentiation of Inhibitory Neuronal Progenitors. Front. Cell Neurosci. 2018, 12, 518. [Google Scholar] [CrossRef]
- Guan, J.; Zhuang, Y.; Kang, Y.; Ji, G. Shared and Cell-Type-Specific Gene Expression Patterns Associated with Autism Revealed by Integrative Regularized Non-Negative Matrix Factorization. Front. Genet. 2022, 13, 865371. [Google Scholar] [CrossRef]
- Hodge, R.D.; Bakken, T.E.; Miller, J.A.; Smith, K.A.; Barkan, E.R.; Graybuck, L.T.; Close, J.L.; Long, B.; Johansen, N.; Penn, O.; et al. Conserved cell types with divergent features in human versus mouse cortex. Nature 2019, 573, 61–68. [Google Scholar] [CrossRef]
- Rylaarsdam, L.; Guemez-Gamboa, A. Genetic Causes and Modifiers of Autism Spectrum Disorder. Front. Cell Neurosci. 2019, 13, 385. [Google Scholar] [CrossRef]
- Guan, J.; Lin, Y.; Wang, Y.; Gao, J.; Ji, G. An analytical method for the identification of cell type-specific disease gene modules. J. Transl. Med. 2021, 19, 20. [Google Scholar] [CrossRef] [PubMed]
- Kitsak, M.; Sharma, A.; Menche, J.; Guney, E.; Ghiassian, S.D.; Loscalzo, J.; Barabasi, A.L. Tissue Specificity of Human Disease Module. Sci. Rep. 2016, 6, 35241. [Google Scholar] [CrossRef] [PubMed]
- Cleary, B.; Cong, L.; Cheung, A.; Lander, E.S.; Regev, A. Efficient Generation of Transcriptomic Profiles by Random Composite Measurements. Cell 2017, 171, 1424–1436.e18. [Google Scholar] [CrossRef] [PubMed]
- Bui, D.T.; Ton, A.N.V.; Nguyen, C.T.D.; Nguyen, S.H.; Tran, H.K.; Nguyen, X.T.; Nguyen, H.T.; Pham, G.L.T.; Tran, D.S.; Harrington, J.; et al. Pathogenic/likely pathogenic mutations identified in Vietnamese children diagnosed with autism spectrum disorder using high-resolution SNP genotyping platform. Sci. Rep. 2024, 14, 2360. [Google Scholar] [CrossRef]
- Jeon, S.Y.; Park, J.S.; Yang, H.N.; Lim, H.J.; Yi, S.W.; Park, H.; Park, K.H. Co-delivery of Cbfa-1-targeting siRNA and SOX9 protein using PLGA nanoparticles to induce chondrogenesis of human mesenchymal stem cells. Biomaterials 2014, 35, 8236–8248. [Google Scholar] [CrossRef]
- Kato, K.; Isbell, H.M.; Fressart, V.; Denjoy, I.; Debbiche, A.; Itoh, H.; Poinsot, J.; George, A.L., Jr.; Coulombe, A.; Shea, M.A.; et al. Novel CALM3 Variant Causing Calmodulinopathy with Variable Expressivity in a 4-Generation Family. Circ. Arrhythm. Electrophysiol. 2022, 15, e010572. [Google Scholar] [CrossRef]
- Stephenson, J.R.; Wang, X.; Perfitt, T.L.; Parrish, W.P.; Shonesy, B.C.; Marks, C.R.; Mortlock, D.P.; Nakagawa, T.; Sutcliffe, J.S.; Colbran, R.J. A Novel Human CAMK2A Mutation Disrupts Dendritic Morphology and Synaptic Transmission, and Causes ASD-Related Behaviors. J. Neurosci. 2017, 37, 2216–2233. [Google Scholar] [CrossRef]
- Tebar, F.; Lladó, A.; Enrich, C. Role of calmodulin in the modulation of the MAPK signalling pathway and the transactivation of epidermal growth factor receptor mediated by PKC. FEBS Lett. 2002, 517, 206–210. [Google Scholar] [CrossRef][Green Version]
- Lu, J.; Zhu, Y.; Williams, S.; Watts, M.; Tonta, M.A.; Coleman, H.A.; Parkington, H.C.; Claudianos, C. Autism-associated miR-873 regulates ARID1B, SHANK3 and NRXN2 involved in neurodevelopment. Transl. Psychiatry 2020, 10, 418. [Google Scholar] [CrossRef]
- Melland, H.; Bumbak, F.; Kolesnik-Taylor, A.; Ng-Cordell, E.; John, A.; Constantinou, P.; Joss, S.; Larsen, M.; Fagerberg, C.; Laulund, L.W.; et al. Expanding the genotype and phenotype spectrum of SYT1-associated neurodevelopmental disorder. Genet. Med. 2022, 24, 880–893. [Google Scholar] [CrossRef]
- Mozzi, A.; Forni, D.; Cagliani, R.; Pozzoli, U.; Clerici, M.; Sironi, M. Distinct selective forces and Neanderthal introgression shaped genetic diversity at genes involved in neurodevelopmental disorders. Sci. Rep. 2017, 7, 6116. [Google Scholar] [CrossRef] [PubMed]
- Riggs, E.; Shakkour, Z.; Anderson, C.L.; Carney, P.R. SYT1-Associated Neurodevelopmental Disorder: A Narrative Review. Children 2022, 9, 1439. [Google Scholar] [CrossRef] [PubMed]
- Elsabbagh, M.; Divan, G.; Koh, Y.J.; Kim, Y.S.; Kauchali, S.; Marcin, C.; Montiel-Nava, C.; Patel, V.; Paula, C.S.; Wang, C.; et al. Global prevalence of autism and other pervasive developmental disorders. Autism Res. 2012, 5, 160–179. [Google Scholar] [CrossRef] [PubMed]
- Leow, K.Q.; Tonta, M.A.; Lu, J.; Coleman, H.A.; Parkington, H.C. Towards understanding sex differences in autism spectrum disorders. Brain Res. 2024, 1833, 148877. [Google Scholar] [CrossRef]
- Pouyabahar, D.; Andrews, T.; Bader, G.D. Interpretable single-cell factor decomposition using sciRED. Nat. Commun. 2025, 16, 1878. [Google Scholar] [CrossRef]
- Oliveira, B.; Mitjans, M.; Nitsche, M.A.; Kuo, M.F.; Ehrenreich, H. Excitation-inhibition dysbalance as predictor of autistic phenotypes. J. Psychiatr. Res. 2018, 104, 96–99. [Google Scholar] [CrossRef]
- Cheon, S.; Kaur, K.; Nijem, N.; Tuncay, I.O.; Kumar, P.; Dean, M.; Juusola, J.; Guillen-Sacoto, M.J.; Bedoukian, E.; Ierardi-Curto, L.; et al. The ubiquitin ligase UBE3B, disrupted in intellectual disability and absent speech, regulates metabolic pathways by targeting BCKDK. Proc. Natl. Acad. Sci. USA 2019, 116, 3662–3667. [Google Scholar] [CrossRef]
- Dikic, I.; Robertson, M. Ubiquitin ligases and beyond. BMC Biol. 2012, 10, 22. [Google Scholar] [CrossRef][Green Version]
- Balsters, J.H.; Apps, M.A.; Bolis, D.; Lehner, R.; Gallagher, L.; Wenderoth, N. Disrupted prediction errors index social deficits in autism spectrum disorder. Brain 2017, 140, 235–246. [Google Scholar] [CrossRef]
- Courchesne, E.; Gazestani, V.H.; Lewis, N.E. Prenatal Origins of ASD: The When, What, and How of ASD Development. Trends Neurosci. 2020, 43, 326–342. [Google Scholar] [CrossRef]
- Ecker, C.; Bookheimer, S.Y.; Murphy, D.G. Neuroimaging in autism spectrum disorder: Brain structure and function across the lifespan. Lancet Neurol. 2015, 14, 1121–1134. [Google Scholar] [CrossRef] [PubMed]
- Parikshak, N.N.; Swarup, V.; Belgard, T.G.; Irimia, M.; Ramaswami, G.; Gandal, M.J.; Hartl, C.; Leppa, V.; Ubieta, L.T.; Huang, J.; et al. Genome-wide changes in lncRNA, splicing, and regional gene expression patterns in autism. Nature 2016, 540, 423–427, Erratum in Nature 2018, 560, E30. [Google Scholar] [CrossRef] [PubMed]
- Shen, M.D.; Swanson, M.R.; Wolff, J.J.; Elison, J.T.; Girault, J.B.; Kim, S.H.; Smith, R.G.; Graves, M.M.; Weisenfeld, L.A.H.; Flake, L.; et al. Subcortical Brain Development in Autism and Fragile X Syndrome: Evidence for Dynamic, Age- and Disorder-Specific Trajectories in Infancy. Am. J. Psychiatry 2022, 179, 562–572. [Google Scholar] [CrossRef] [PubMed]
- Zhao, J.; Bao, A.M.; Qi, X.R.; Kamphuis, W.; Luchetti, S.; Lou, J.S.; Swaab, D.F. Gene expression of GABA and glutamate pathway markers in the prefrontal cortex of non-suicidal elderly depressed patients. J. Affect. Disord. 2012, 138, 494–502. [Google Scholar] [CrossRef]
- Del Arco, A.; Mora, F. Prefrontal cortex-nucleus accumbens interaction: In vivo modulation by dopamine and glutamate in the prefrontal cortex. Pharmacol. Biochem. Behav. 2008, 90, 226–235. [Google Scholar] [CrossRef]
- Woo, C.C.; Leon, M. Environmental enrichment as an effective treatment for autism: A randomized controlled trial. Behav. Neurosci. 2013, 127, 487–497. [Google Scholar] [CrossRef]
- Huai, Y.; Yang, W.; Lv, Y.; Wang, K.; Zhou, H.; Lu, Y.; Zhang, X.; Wang, Y.; Wang, J.; Wang, X. Enriched rehabilitation on brain functional connectivity in patients with post-stroke cognitive impairment. Front. Neurol. 2024, 15, 1503737. [Google Scholar] [CrossRef]
- Lee, D.D.; Seung, H.S.J.N. Learning the parts of objects by non-negative matrix factorization. Nature 1999, 401, 788–791. [Google Scholar] [CrossRef]
- Chen, W.-S.; Xie, K.; Liu, R.; Pan, B. Symmetric nonnegative matrix factorization: A systematic review. Neurocomputing 2023, 557, 126721. [Google Scholar] [CrossRef]
- Kotliar, D.; Veres, A.; Nagy, M.A.; Tabrizi, S.; Hodis, E.; Melton, D.A.; Sabeti, P.C. Identifying gene expression programs of cell-type identity and cellular activity with single-cell RNA-Seq. eLife 2019, 8, e43803. [Google Scholar] [CrossRef]
- Parikshak, N.N.; Luo, R.; Zhang, A.; Won, H.; Lowe, J.K.; Chandran, V.; Horvath, S.; Geschwind, D.H. Integrative Functional Genomic Analyses Implicate Specific Molecular Pathways and Circuits in Autism. Cell 2013, 155, 1008–1021. [Google Scholar] [CrossRef] [PubMed]
- Willsey, A.J.; Sanders, S.J.; Li, M.; Dong, S.; Tebbenkamp, A.T.; Muhle, R.A.; Reilly, S.K.; Lin, L.; Fertuzinhos, S.; Miller, J.A.; et al. Coexpression Networks Implicate Human Midfetal Deep Cortical Projection Neurons in the Pathogenesis of Autism. Cell 2013, 155, 997–1007. [Google Scholar] [CrossRef]
- Mayr, C.; Bartel, D.P. Widespread Shortening of 3′ UTRs by Alternative Cleavage and Polyadenylation Activates Oncogenes in Cancer Cells. Cell 2009, 138, 673–684. [Google Scholar] [CrossRef] [PubMed]
- Sandberg, R.; Neilson, J.R.; Sarma, A.; Sharp, P.A.; Burge, C.B. Proliferating Cells Express mRNAs with Shortened 3′ Untranslated Regions and Fewer MicroRNA Target Sites. Science 2008, 320, 1643–1647. [Google Scholar] [CrossRef] [PubMed]
- Abu-Elneel, K.; Liu, T.; Gazzaniga, F.S.; Nishimura, Y.; Wall, D.P.; Geschwind, D.H.; Lao, K.; Kosik, K.S. Heterogeneous dysregulation of microRNAs across the autism spectrum. Neurogenetics 2008, 9, 153–161. [Google Scholar] [CrossRef]
- Edbauer, D.; Neilson, J.R.; Foster, K.A.; Wang, C.-F.; Seeburg, D.P.; Batterton, M.N.; Tada, T.; Dolan, B.M.; Sharp, P.A.; Sheng, M. Regulation of Synaptic Structure and Function by FMRP-Associated MicroRNAs miR-125b and miR-132. Neuron 2010, 65, 373–384, Erratum in Neuron 2010, 68, 161. [Google Scholar] [CrossRef]
- Gao, J.; Wang, W.-Y.; Mao, Y.-W.; Gräff, J.; Guan, J.-S.; Pan, L.; Mak, G.; Kim, D.; Su, S.C.; Tsai, L.-H. A novel pathway regulates memory and plasticity via SIRT1 and miR-134. Nature 2010, 466, 1105–1109. [Google Scholar] [CrossRef]
- Brown, V.; Jin, P.; Ceman, S.; Darnell, J.C.; O’Donnell, W.T.; Tenenbaum, S.A.; Jin, X.; Feng, Y.; Wilkinson, K.D.; Keene, J.D.; et al. Microarray Identification of FMRP-Associated Brain mRNAs and Altered mRNA Translational Profiles in Fragile X Syndrome. Cell 2001, 107, 477–487. [Google Scholar] [CrossRef]
- Darnell, J.C.; Van Driesche, S.J.; Zhang, C.; Hung, K.Y.S.; Mele, A.; Fraser, C.E.; Stone, E.F.; Chen, C.; Fak, J.J.; Chi, S.W.; et al. FMRP Stalls Ribosomal Translocation on mRNAs Linked to Synaptic Function and Autism. Cell 2011, 146, 247–261. [Google Scholar] [CrossRef]
- Ince-Dunn, G.; Okano, H.J.; Jensen, K.B.; Park, W.-Y.; Zhong, R.; Ule, J.; Mele, A.; Fak, J.J.; Yang, C.; Zhang, C.; et al. Neuronal Elav-like (Hu) Proteins Regulate RNA Splicing and Abundance to Control Glutamate Levels and Neuronal Excitability. Neuron 2012, 75, 1067–1080. [Google Scholar] [CrossRef]
- Werling, D.M.; Geschwind, D.H. Sex differences in autism spectrum disorders. Curr. Opin. Neurol. 2013, 26, 146–153. [Google Scholar] [CrossRef]
- Werling, D.M.; Parikshak, N.N.; Geschwind, D.H. Gene expression in human brain implicates sexually dimorphic pathways in autism spectrum disorders. Nat. Commun. 2016, 7, 10717. [Google Scholar] [CrossRef] [PubMed]
- Carrasco, M.; Salazar, C.; Tiznado, W.; Ruiz, L.M. Alterations of Mitochondrial Biology in the Oral Mucosa of Chilean Children with Autism Spectrum Disorder (ASD). Cells 2019, 8, 367. [Google Scholar] [CrossRef] [PubMed]
- Féron, F.; Caillol, D.; Fourel, L.; Leimkuhler, S.; Iranzo, O.; Gepner, B.; Guiraudie-Capraz, G. An impaired glycolysis induces ATP deficiency and reduced cell respiration in stem cells of patients with autism spectrum disorders. Sci. Rep. 2025, 15, 38353. [Google Scholar] [CrossRef] [PubMed]
- Carbonetto, P.; Luo, K.; Sarkar, A.; Hung, A.; Tayeb, K.; Pott, S.; Stephens, M. GoM DE: Interpreting structure in sequence count data with differential expression analysis allowing for grades of membership. Genome Biol. 2023, 24, 236. [Google Scholar] [CrossRef]
- Lun, A.T.; McCarthy, D.J.; Marioni, J.C. A step-by-step workflow for low-level analysis of single-cell RNA-seq data with Bioconductor. F1000Research 2016, 5, 2122. [Google Scholar] [CrossRef]
- Calvo, S.E.; Clauser, K.R.; Mootha, V.K. MitoCarta2.0: An updated inventory of mammalian mitochondrial proteins. Nucleic Acids Res. 2016, 44, D1251–D1257. [Google Scholar] [CrossRef]
- Wu, X.; Liu, T.; Ye, C.; Ye, W.; Ji, G. scAPAtrap: Identification and quantification of alternative polyadenylation sites from single-cell RNA-seq data. Brief. Bioinform. 2021, 22, bbaa273. [Google Scholar] [CrossRef]
- Ye, W.; Liu, T.; Fu, H.; Ye, C.; Ji, G.; Wu, X. movAPA: Modeling and visualization of dynamics of alternative polyadenylation across biological samples. Bioinformatics 2021, 37, 2470–2472. [Google Scholar] [CrossRef]
- Doncheva, N.T.; Morris, J.H.; Gorodkin, J.; Jensen, L.J. Cytoscape StringApp: Network Analysis and Visualization of Proteomics Data. J. Proteome Res. 2019, 18, 623–632. [Google Scholar] [CrossRef]
- Ritchie, M.E.; Phipson, B.; Wu, D.; Hu, Y.; Law, C.W.; Shi, W.; Smyth, G.K. limma powers differential expression analyses for RNA-sequencing and microarray studies. Nucleic Acids Res. 2015, 43, e47. [Google Scholar] [CrossRef]
- Chen, T.; Guestrin, C. XGBoost: A Scalable Tree Boosting System. In Proceedings of the 22nd ACM SIGKDD International Conference on Knowledge Discovery and Data Mining, San Francisco, CA, USA, 13–17 August 2016; pp. 785–794. [Google Scholar]
- Tang, J.; Tian, Y.; Zhang, P.; Liu, X. Multiview Privileged Support Vector Machines. IEEE Trans. Neural Netw. Learn. Syst. 2018, 29, 3463–3477. [Google Scholar] [CrossRef]







Disclaimer/Publisher’s Note: The statements, opinions and data contained in all publications are solely those of the individual author(s) and contributor(s) and not of MDPI and/or the editor(s). MDPI and/or the editor(s) disclaim responsibility for any injury to people or property resulting from any ideas, methods, instructions or products referred to in the content. |
© 2026 by the authors. Licensee MDPI, Basel, Switzerland. This article is an open access article distributed under the terms and conditions of the Creative Commons Attribution (CC BY) license.
Share and Cite
Liu, F.; Yang, H.; Wu, X. Single-Cell Gene Module Inference Reveals Alternative Polyadenylation Dynamics Associated with Autism. Int. J. Mol. Sci. 2026, 27, 2849. https://doi.org/10.3390/ijms27062849
Liu F, Yang H, Wu X. Single-Cell Gene Module Inference Reveals Alternative Polyadenylation Dynamics Associated with Autism. International Journal of Molecular Sciences. 2026; 27(6):2849. https://doi.org/10.3390/ijms27062849
Chicago/Turabian StyleLiu, Fei, Haoran Yang, and Xiaohui Wu. 2026. "Single-Cell Gene Module Inference Reveals Alternative Polyadenylation Dynamics Associated with Autism" International Journal of Molecular Sciences 27, no. 6: 2849. https://doi.org/10.3390/ijms27062849
APA StyleLiu, F., Yang, H., & Wu, X. (2026). Single-Cell Gene Module Inference Reveals Alternative Polyadenylation Dynamics Associated with Autism. International Journal of Molecular Sciences, 27(6), 2849. https://doi.org/10.3390/ijms27062849

