Thyme Oil Alleviates Cadmium-Induced Disturbances in Mitotic Activity, Cytoskeletal Organization and H3T3/H3S10 Phosphorylation in Vicia faba
Abstract
1. Introduction
2. Results
2.1. Primary Root Growth
2.2. Chromatin Structure and Mitotic Activity
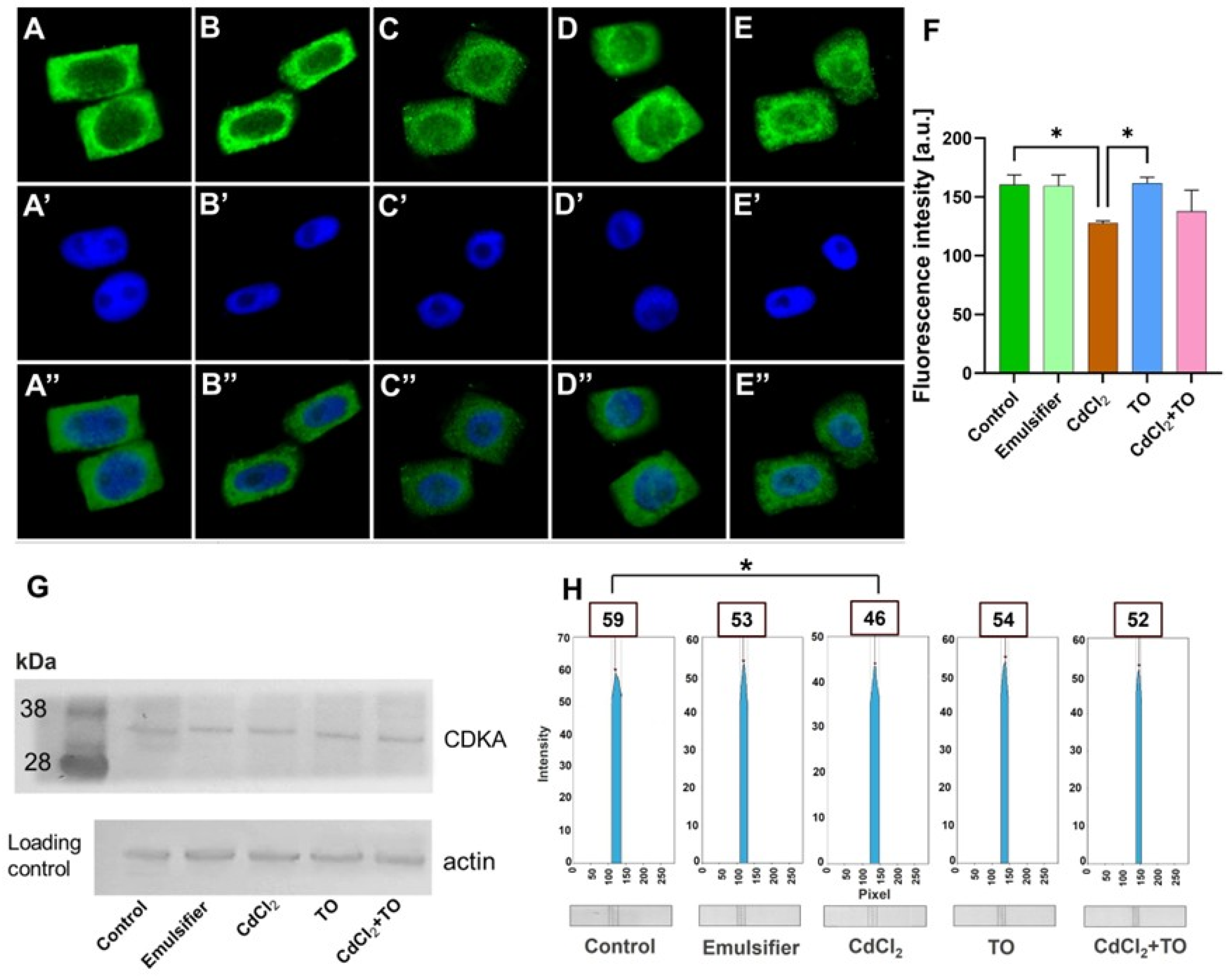
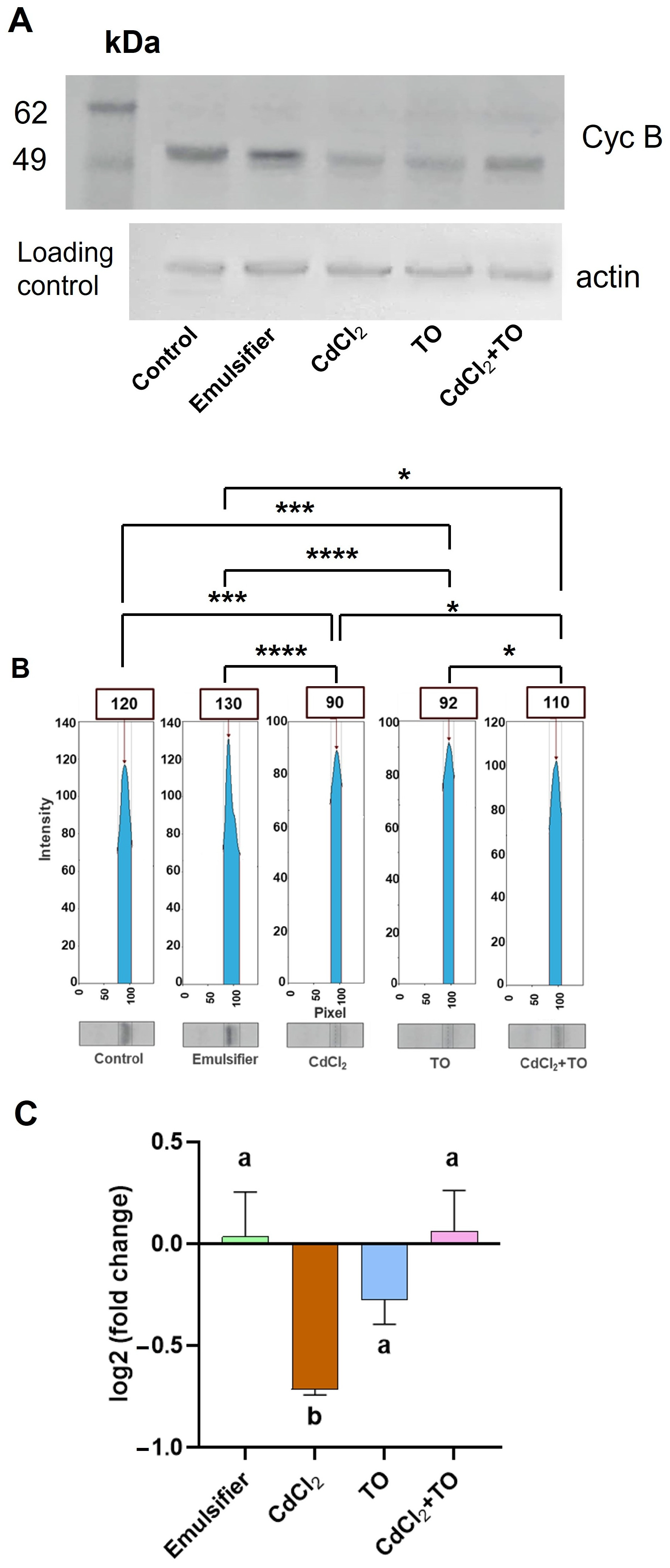
2.3. Dynamics of CDKA Kinase and CycB
2.4. Immunocytochemical Analysis of Cytoskeletal Organization
2.5. Immunocytochemical Analysis of Mitotic Epigenetic Modifications of Histone H3
3. Discussion
3.1. Cadmium Effects on Meristematic Cell Division and Root Growth in V. faba Seedlings
3.2. Cadmium Disrupts Cell Cycle Regulators: CDKA and CycB
3.3. Cadmium-Induced Alterations in Cytoskeleton: Actin Filaments and Microtubules
3.4. Cadmium-Induced Changes in Mitosis-Related H3 Phosphorylation (H3T3 and H3S10) Patterns

3.5. Thyme Oil Mitigates Cadmium-Induced Disruptions in Mitosis and Its Regulatory Mechanisms
4. Materials and Methods
4.1. Plant Material
4.2. Root Length Measurement
4.3. Feulgen Staining for Mitotic and Mitotic Phase Indices
4.4. Immunocytochemical Staining of Microtubules (β-Tubulin) and Actin Filaments
4.5. Immunocytochemical Detection of CDKA Kinase and Phosphorylated H3 Histones (Thr3 and Ser10)
4.6. Western Blotting of Kinase CDKA and CycB
4.7. Gene Expression Analysis
4.7.1. CycB
4.7.2. CYP2 (Reference Gene)
4.8. Microscopic Measurements, Observations and Analyses
4.9. Statistical Analysis
5. Conclusions
Supplementary Materials
Author Contributions
Funding
Institutional Review Board Statement
Informed Consent Statement
Data Availability Statement
Conflicts of Interest
Abbreviations
| APC/C | Anaphase-promoting complex/cyclosome |
| CAK | CDK-activating kinase |
| Cd | Cadmium |
| Cdc2 | Cell division control 2 |
| CDC25 | Cell division cycle 25 phosphatase |
| CDKs | Cyclin-dependent kinases |
| CKIs | Cyclin-dependent kinase inhibitors |
| CMTs | Cortical microtubules |
| CPC | Chromosomal passenger complex |
| Cyc | Cyclin |
| MPF | M-phase-promoting factor |
| PP1-2A, B, C | Protein Phosphatase 1-2A, B, C |
| PPB | Preprophase band |
| ROS | Reactive oxygen species |
| SAC | Spindle assembly checkpoint |
| TO | Thyme oil |
| γ-TuRC | γ-tubulin ring complex |
References
- Hu, Y.; He, R.; Mu, X.; Zhou, Y.; Li, X.; Wang, H.; Xing, W.; Liu, D. Cadmium Toxicity in Plants: From Transport to Tolerance Mechanisms. Plant Signal. Behav. 2025, 20, 2544316. [Google Scholar] [CrossRef]
- Yang, Y.; Hassan, M.F.; Ali, W.; Zou, H.; Liu, Z.; Ma, Y. Effects of Cadmium Pollution on Human Health: A Narrative Review. Atmosphere 2025, 16, 225. [Google Scholar] [CrossRef]
- Seth, C.S.; Misra, V.; Chauhan, L.K.S.; Singh, R.R. Genotoxicity of Cadmium on Root Meristem Cells of Allium Cepa: Cytogenetic and Comet Assay Approach. Ecotoxicol. Environ. Saf. 2008, 71, 711–716. [Google Scholar] [CrossRef]
- Nagajyoti, P.C.; Lee, K.D.; Sreekanth, T.V.M. Heavy Metals, Occurrence and Toxicity for Plants: A Review. Environ. Chem. Lett. 2010, 8, 199–216. [Google Scholar] [CrossRef]
- Younis, U.; Malik, S.A.; Rizwan, M.; Qayyum, M.F.; Ok, Y.S.; Shah, M.H.R.; Rehman, R.A.; Ahmad, N. Biochar Enhances the Cadmium Tolerance in Spinach (Spinacia oleracea) through Modification of Cd Uptake and Physiological and Biochemical Attributes. Environ. Sci. Pollut. Res. 2016, 23, 21385–21394. [Google Scholar] [CrossRef] [PubMed]
- Moulis, J.-M. Cellular Mechanisms of Cadmium Toxicity Related to the Homeostasis of Essential Metals. BioMetals 2010, 23, 877–896. [Google Scholar] [CrossRef]
- Rai, G.K.; Bhat, B.A.; Mushtaq, M.; Tariq, L.; Rai, P.K.; Basu, U.; Dar, A.A.; Islam, S.T.; Dar, T.U.H.; Bhat, J.A. Insights into Decontamination of Soils by Phytoremediation: A Detailed Account on Heavy Metal Toxicity and Mitigation Strategies. Physiol. Plant. 2021, 173, 287–304. [Google Scholar] [CrossRef]
- Cui, W.; Wang, H.; Song, J.; Cao, X.; Rogers, H.J.; Francis, D.; Jia, C.; Sun, L.; Hou, M.; Yang, Y.; et al. Cell Cycle Arrest Mediated by Cd-Induced DNA Damage in Arabidopsis Root Tips. Ecotoxicol. Environ. Saf. 2017, 145, 569–574. [Google Scholar] [CrossRef] [PubMed]
- Bertels, J.; Huybrechts, M.; Hendrix, S.; Bervoets, L.; Cuypers, A.; Beemster, G.T.S. Cadmium Inhibits Cell Cycle Progression and Specifically Accumulates in the Maize Leaf Meristem. J. Exp. Bot. 2020, 71, 6418–6428. [Google Scholar] [CrossRef] [PubMed]
- Polit, J.T.; Maszewski, J.; Kaźmierczak, A. Effect of BAP and IAA on the Expression of G1 and G2 Control Points and G1-S and G2-M Transitions in Root Meristem Cells of Vicia faba. Cell Biol. Int. 2003, 27, 559–566. [Google Scholar] [CrossRef]
- West, G.; Inzé, D.; Beemster, G.T.S. Cell Cycle Modulation in the Response of the Primary Root of Arabidopsis to Salt Stress. Plant Physiol. 2004, 135, 1050–1058. [Google Scholar] [CrossRef]
- Polit, J.T. Protein Phosphorylation in Vicia Faba Root Meristem Cells during the First Steps of Leaving Principal Control Points after Sucrose Application. Plant Cell Rep. 2009, 28, 165–173. [Google Scholar] [CrossRef]
- De Veylder, L.; Larkin, J.C.; Schnittger, A. Molecular Control and Function of Endoreplication in Development and Physiology. Trends Plant Sci. 2011, 16, 624–634. [Google Scholar] [CrossRef]
- Wang, K.; Ndathe, R.W.; Kumar, N.; Zeringue, E.A.; Kato, N.; Larkin, J.C. The CDK Inhibitor SIAMESE Targets Both CDKA;1 and CDKB1 Complexes to Establish Endoreplication in Trichomes. Plant Physiol. 2020, 184, 165–175. [Google Scholar] [CrossRef] [PubMed]
- Dubois, M.; Selden, K.; Bediée, A.; Rolland, G.; Baumberger, N.; Noir, S.; Bach, L.; Lamy, G.; Granier, C.; Genschik, P. SIAMESE-RELATED1 Is Regulated Posttranslationally and Participates in Repression of Leaf Growth under Moderate Drought. Plant Physiol. 2018, 176, 2834–2850. [Google Scholar] [CrossRef]
- Braat, J.; Havaux, M. The SIAMESE Family of Cell-Cycle Inhibitors in the Response of Plants to Environmental Stresses. Front. Plant Sci. 2024, 15, 1362460. [Google Scholar] [CrossRef]
- Kumar, N.; Larkin, J.C. Why Do Plants Need so Many Cyclin-Dependent Kinase Inhibitors? Plant Signal. Behav. 2017, 12, e1282021. [Google Scholar] [CrossRef]
- Xing, X.; Tian, Z.; Yang, S.; Wang, X.; Xing, Z.; Wu, D.; Zheng, S.; Guo, Y. BvHP4b Gene in Red Beet Promotes Tuber Enlargement and Enhances Resistance to Pst DC3000. BMC Genom. 2025, 26, 731. [Google Scholar] [CrossRef]
- Takatsuka, H.; Ohno, R.; Umeda, M. The Arabidopsis Cyclin-Dependent Kinase-Activating Kinase CDKF;1 Is a Major Regulator of Cell Proliferation and Cell Expansion but Is Dispensable for CDKA Activation. Plant J. 2009, 59, 475–487. [Google Scholar] [CrossRef] [PubMed]
- Dissmeyer, N.; Weimer, A.K.; De Veylder, L.; Novak, B.; Schnittger, A. The Regulatory Network of Cell-Cycle Progression Is Fundamentally Different in Plants versus Yeast or Metazoans. Plant Signal. Behav. 2010, 5, 1613–1618. [Google Scholar] [CrossRef]
- Spadafora, N.D.; Doonan, J.H.; Herbert, R.J.; Bitonti, M.B.; Wallace, E.; Rogers, H.J.; Francis, D. Arabidopsis T-DNA Insertional Lines for CDC25 Are Hypersensitive to Hydroxyurea but Not to Zeocin or Salt Stress. Ann. Bot. 2011, 107, 1183–1192. [Google Scholar] [CrossRef] [PubMed]
- Inzé, D.; De Veylder, L. Cell Cycle Regulation in Plant Development. Annu. Rev. Genet. 2006, 40, 77–105. [Google Scholar] [CrossRef] [PubMed]
- Qi, F.; Zhang, F. Cell Cycle Regulation in the Plant Response to Stress. Front. Plant Sci. 2020, 10, 1765. [Google Scholar] [CrossRef]
- Li, S.; Sun, T.; Ren, H. The Functions of the Cytoskeleton and Associated Proteins during Mitosis and Cytokinesis in Plant Cells. Front. Plant Sci. 2015, 6, 282. [Google Scholar] [CrossRef]
- Amoah-Darko, F.L., Jr.; White, D. Modeling Microtubule Dynamic Instability: Microtubule Growth, Shortening and Pause. J. Theor. Biol. 2022, 553, 111257. [Google Scholar] [CrossRef]
- Rose, A.; Patel, S.; Meier, I. The Plant Nuclear Envelope. Planta 2004, 218, 327–336. [Google Scholar] [CrossRef]
- Kirschner, G.K. Cell Division Visualized: Barley Reporter Lines for Chromosome and Microtubule Dynamics. Plant J. 2023, 115, 600–601. [Google Scholar] [CrossRef] [PubMed]
- Zhang, H.; Dawe, R.K. Mechanisms of Plant Spindle Formation. Chromosome Res. 2011, 19, 335–344. [Google Scholar] [CrossRef]
- Laband, K.; Le Borgne, R.; Edwards, F.; Stefanutti, M.; Canman, J.C.; Verbavatz, J.-M.; Dumont, J. Chromosome Segregation Occurs by Microtubule Pushing in Oocytes. Nat. Commun. 2017, 8, 1499. [Google Scholar] [CrossRef]
- Cairo, G.; Lacefield, S. Establishing Correct Kinetochore-Microtubule Attachments in Mitosis and Meiosis. Essays Biochem. 2020, 64, 277–287. [Google Scholar] [CrossRef] [PubMed]
- Navarro, A.P.; Cheeseman, I.M. Kinetochore Assembly throughout the Cell Cycle. Semin. Cell Dev. Biol. 2021, 117, 62–74. [Google Scholar] [CrossRef]
- Motta, M.R.; Schnittger, A. A Microtubule Perspective on Plant Cell Division. Curr. Biol. 2021, 31, R547–R552. [Google Scholar] [CrossRef]
- Seltzer, V.; Janski, N.; Canaday, J.; Herzog, E.; Erhardt, M.; Evrard, J.-L.; Schmit, A.-C. Arabidopsis GCP2 and GCP3 Are Part of a Soluble γ-Tubulin Complex and Have Nuclear Envelope Targeting Domains. Plant J. 2007, 52, 322–331. [Google Scholar] [CrossRef]
- Oakley, B.R.; Paolillo, V.; Zheng, Y. γ-Tubulin Complexes in Microtubule Nucleation and Beyond. Mol. Biol. Cell 2015, 26, 2957–2962. [Google Scholar] [CrossRef] [PubMed]
- Gabel, C.A.; Li, Z.; DeMarco, A.G.; Zhang, Z.; Yang, J.; Hall, M.C.; Barford, D.; Chang, L. Molecular Architecture of the Augmin Complex. Nat. Commun. 2022, 13, 5449. [Google Scholar] [CrossRef] [PubMed]
- Liu, B.; Lee, Y.-R.J. Spindle Assembly and Mitosis in Plants. Annu. Rev. Plant Biol. 2022, 73, 227–254. [Google Scholar] [CrossRef] [PubMed]
- Masoud, K.; Herzog, E.; Chabouté, M.-E.; Schmit, A.-C. Microtubule Nucleation and Establishment of the Mitotic Spindle in Vascular Plant Cells. Plant J. 2013, 75, 245–257. [Google Scholar] [CrossRef]
- Moschou, P.N.; Gutierrez-Beltran, E.; Bozhkov, P.V.; Smertenko, A. Separase Promotes Microtubule Polymerization by Activating CENP-E-Related Kinesin Kin7. Dev. Cell 2016, 37, 350–361. [Google Scholar] [CrossRef]
- Murata, T.; Sano, T.; Sasabe, M.; Nonaka, S.; Higashiyama, T.; Hasezawa, S.; Machida, Y.; Hasebe, M. Mechanism of Microtubule Array Expansion in the Cytokinetic Phragmoplast. Nat. Commun. 2013, 4, 1967. [Google Scholar] [CrossRef]
- Ho, C.-M.K.; Lee, Y.-R.J.; Kiyama, L.D.; Dinesh-Kumar, S.P.; Liu, B. Arabidopsis Microtubule-Associated Protein MAP65-3 Cross-Links Antiparallel Microtubules toward Their plus Ends in the Phragmoplast via Its Distinct C-Terminal Microtubule Binding Domain. Plant Cell 2012, 24, 2071–2085. [Google Scholar] [CrossRef]
- Maeda, K.; Sasabe, M.; Hanamata, S.; Machida, Y.; Hasezawa, S.; Higaki, T. Actin Filament Disruption Alters Phragmoplast Microtubule Dynamics during the Initial Phase of Plant Cytokinesis. Plant Cell Physiol. 2020, 61, 445–456. [Google Scholar] [CrossRef]
- Petrášek, J.; Schwarzerová, K. Actin and Microtubule Cytoskeleton Interactions. Curr. Opin. Plant Biol. 2009, 12, 728–734. [Google Scholar] [CrossRef]
- Wilkins, B.J.; Rall, N.A.; Ostwal, Y.; Kruitwagen, T.; Hiragami-Hamada, K.; Winkler, M.; Barral, Y.; Fischle, W.; Neumann, H. A Cascade of Histone Modifications Induces Chromatin Condensation in Mitosis. Science 2014, 343, 77–80. [Google Scholar] [CrossRef]
- Wong, C.Y.Y.; Lee, B.C.H.; Yuen, K.W.Y. Epigenetic Regulation of Centromere Function. Cell. Mol. Life Sci. 2020, 77, 2899–2917. [Google Scholar] [CrossRef]
- Eot-Houllier, G.; Fulcrand, G.; Watanabe, Y.; Magnaghi-Jaulin, L.; Jaulin, C. Histone Deacetylase 3 Is Required for Centromeric H3K4 Deacetylation and Sister Chromatid Cohesion. Genes Dev. 2008, 22, 2639–2644. [Google Scholar] [CrossRef][Green Version]
- Kim, J.-S.; Lim, J.Y.; Shin, H.; Kim, B.-G.; Yoo, S.-D.; Kim, W.T.; Huh, J.H. ROS1-Dependent DNA Demethylation Is Required for ABA-Inducible NIC3 Expression. Plant Physiol. 2019, 179, 1810–1821. [Google Scholar] [CrossRef]
- Li, Y.; Butenko, Y.; Grafi, G. Histone Deacetylation Is Required for Progression through Mitosis in Tobacco Cells. Plant J. 2005, 41, 346–352. [Google Scholar] [CrossRef]
- Caperta, A.D.; Rosa, M.; Delgado, M.; Karimi, R.; Demidov, D.; Viegas, W.; Houben, A. Distribution Patterns of Phosphorylated Thr 3 and Thr 32 of Histone H3 in Plant Mitosis and Meiosis. Cytogenet. Genome Res. 2008, 122, 73–79. [Google Scholar] [CrossRef] [PubMed]
- Haase, J.; Bonner, M.K.; Halas, H.; Kelly, A.E. Distinct Roles of the Chromosomal Passenger Complex in the Detection of and Response to Errors in Kinetochore-Microtubule Attachment. Dev. Cell 2017, 42, 640–654.e5. [Google Scholar] [CrossRef] [PubMed]
- Tsunematsu, T.; Mouri, Y.; Shao, W.; Arakaki, R.; Ruppert, J.G.; Murano, K.; Ishimaru, N.; Guardavaccaro, D.; Pagano, M.; Kudo, Y. Sustained Chromosomal Passenger Complex Activity Preserves the Pluripotency of Human Embryonic Carcinoma Cells. Sci. Signal. 2025, 18, eadg4626. [Google Scholar] [CrossRef] [PubMed]
- Kawabe, A.; Matsunaga, S.; Nakagawa, K.; Kurihara, D.; Yoneda, A.; Hasezawa, S.; Uchiyama, S.; Fukui, K. Characterization of Plant Aurora Kinases during Mitosis. Plant Mol. Biol. 2005, 58, 1–13. [Google Scholar] [CrossRef]
- Zhang, X.; Li, X.; Marshall, J.B.; Zhong, C.X.; Dawe, R.K. Phosphoserines on Maize CENTROMERIC HISTONE H3 and Histone H3 Demarcate the Centromere and Pericentromere during Chromosome Segregation. Plant Cell 2005, 17, 572–583. [Google Scholar] [CrossRef] [PubMed]
- Moura, M.; Conde, C. Phosphatases in Mitosis: Roles and Regulation. Biomolecules 2019, 9, 55. [Google Scholar] [CrossRef] [PubMed]
- Dagdag, O.; Quadri, T.W.; Haldhar, R.; Kim, S.-C.; Daoudi, W.; Berdimurodov, E.; Akpan, E.D.; Ebenso, E.E. An Overview of Heavy Metal Pollution and Control. In Heavy Metals in the Environment: Management Strategies for Global Pollution; Verma, D.K., Verma, C., Mahish, P.K., Eds.; ACS Symposium Series; American Chemical Society: Washington, DC, USA, 2023; Volume 1456, pp. 3–24. [Google Scholar]
- Pandur, E.; Micalizzi, G.; Mondello, L.; Horváth, A.; Sipos, K.; Horváth, G. Antioxidant and Anti-Inflammatory Effects of Thyme (Thymus vulgaris L.) Essential Oils Prepared at Different Plant Phenophases on Pseudomonas Aeruginosa LPS-Activated THP-1 Macrophages. Antioxidants 2022, 11, 1330. [Google Scholar] [CrossRef]
- Sellamuthu, P.S.; Sivakumar, D.; Soundy, P.; Korsten, L. Essential Oil Vapours Suppress the Development of Anthracnose and Enhance Defence Related and Antioxidant Enzyme Activities in Avocado Fruit. Postharvest Biol. Technol. 2013, 81, 66–72. [Google Scholar] [CrossRef]
- Saltos-Rezabala, L.A.; Silveira, P.R.D.; Tavares, D.G.; Moreira, S.I.; Magalhães, T.A.; Botelho, D.M.D.S.; Alves, E. Thyme Essential Oil Reduces Disease Severity and Induces Resistance against Alternaria Linariae in Tomato Plants. Horticulturae 2022, 8, 919. [Google Scholar] [CrossRef]
- Ansari, M.N.; Rehman, N.U.; Karim, A.; Imam, F.; Hamad, A.M. Protective Effect of Thymus Serrulatus Essential Oil on Cadmium-Induced Nephrotoxicity in Rats, through Suppression of Oxidative Stress and Downregulation of NF-κB, iNOS, and Smad2 mRNA Expression. Molecules 2021, 26, 1252. [Google Scholar] [CrossRef]
- Gocek-Szczurtek, N.; Żabka, A.; Wróblewski, M.; Kukula-Koch, W.; Szczeblewski, P.; Polit, J.T. Thyme Oil Mitigates Cadmium-Induced Oxidative and Genotoxic Stress in Vicia Faba Root Meristem Cells under in Vitro Conditions. Sci. Rep. 2025, 15, 38689. [Google Scholar] [CrossRef]
- Gocek-Szczurtek, N.; Żabka, A.; Wróblewski, M.; Polit, J.T. Stabilization of the MAPK–Epigenetic Signaling Axis Underlies the Protective Effect of Thyme Oil against Cadmium Stress in Root Meristem Cells of Vicia faba. Int. J. Mol. Sci. 2025, 27, 208. [Google Scholar] [CrossRef]
- Fusconi, A.; Gallo, C.; Camusso, W. Effects of Cadmium on Root Apical Meristems of Pisum sativum L.: Cell Viability, Cell Proliferation and Microtubule Pattern as Suitable Markers for Assessment of Stress Pollution. Mutat. Res. Toxicol. Environ. Mutagen. 2007, 632, 9–19. [Google Scholar] [CrossRef]
- Zhang, S.; Zhang, H.; Qin, R.; Jiang, W.; Liu, D. Cadmium Induction of Lipid Peroxidation and Effects on Root Tip Cells and Antioxidant Enzyme Activities in Vicia faba L. Ecotoxicology 2009, 18, 814–823. [Google Scholar] [CrossRef] [PubMed]
- Xu, P.; Liu, D.; Jiang, W. Cadmium Effects on the Organization of Microtubular Cytoskeleton in Interphase and Mitotic Cells of Allium Sativum. Biol. Plant. 2009, 53, 387–390. [Google Scholar] [CrossRef]
- Huybrechts, M.; Cuypers, A.; Deckers, J.; Iven, V.; Vandionant, S.; Jozefczak, M.; Hendrix, S. Cadmium and Plant Development: An Agony from Seed to Seed. Int. J. Mol. Sci. 2019, 20, 3971. [Google Scholar] [CrossRef] [PubMed]
- Sorrell, D.A.; Menges, M.; Healy, J.M.S.; Deveaux, Y.; Amano, C.; Su, Y.; Nakagami, H.; Shinmyo, A.; Doonan, J.H.; Sekine, M.; et al. Cell Cycle Regulation of Cyclin-Dependent Kinases in Tobacco Cultivar Bright Yellow-2 Cells. Plant Physiol. 2001, 126, 1214–1223. [Google Scholar] [CrossRef]
- Fourest-Lieuvin, A.; Peris, L.; Gache, V.; Garcia-Saez, I.; Juillan-Binard, C.; Lantez, V.; Job, D. Microtubule Regulation in Mitosis: Tubulin Phosphorylation by the Cyclin-Dependent Kinase Cdk1. Mol. Biol. Cell 2006, 17, 1041–1050. [Google Scholar] [CrossRef]
- Andonegui-Elguera, M.A.; Cáceres-Gutiérrez, R.E.; López-Saavedra, A.; Cisneros-Soberanis, F.; Justo-Garrido, M.; Díaz-Chávez, J.; Herrera, L.A. The Roles of Histone Post-Translational Modifications in the Formation and Function of a Mitotic Chromosome. Int. J. Mol. Sci. 2022, 23, 8704. [Google Scholar] [CrossRef] [PubMed]
- Pellarin, I.; Dall’Acqua, A.; Favero, A.; Segatto, I.; Rossi, V.; Crestan, N.; Karimbayli, J.; Belletti, B.; Baldassarre, G. Cyclin-Dependent Protein Kinases and Cell Cycle Regulation in Biology and Disease. Signal Transduct. Target. Ther. 2025, 10, 11. [Google Scholar] [CrossRef]
- Yang, P.-M.; Chiu, S.-J.; Lin, K.-A.; Lin, L.-Y. Effect of Cadmium on Cell Cycle Progression in Chinese Hamster Ovary Cells. Chem. Biol. Interact. 2004, 149, 125–136. [Google Scholar] [CrossRef]
- Badawi, K.; El Sharazly, B.M.; Negm, O.; Khan, R.; Carter, W.G. Is Cadmium Genotoxicity Due to the Induction of Redox Stress and Inflammation? A Systematic Review. Antioxidants 2024, 13, 932. [Google Scholar] [CrossRef]
- Amiri, H. Essential Oils Composition and Antioxidant Properties of Three Thymus Species. Evid.-Based Complement. Altern. Med. 2012, 2012, 728065. [Google Scholar] [CrossRef]
- Feng, Y.; Li, H.; Zhang, X.; Li, X.; Zhang, J.; Shi, L.; Chen, X.; Nong, W.; Wang, C.; Shabala, S.; et al. Effects of Cadmium Stress on Root and Root Border Cells of Some Vegetable Species with Different Types of Root Meristem. Life 2022, 12, 1401. [Google Scholar] [CrossRef]
- Pizzaia, D.; Nogueira, M.L.; Mondin, M.; Carvalho, M.E.A.; Piotto, F.A.; Rosario, M.F.; Azevedo, R.A. Cadmium Toxicity and Its Relationship with Disturbances in the Cytoskeleton, Cell Cycle and Chromosome Stability. Ecotoxicology 2019, 28, 1046–1055. [Google Scholar] [CrossRef]
- Żabka, A.; Gocek, N.; Krajewski, K.; Szczeblewski, P.; Laskowski, T.; Polit, J. Changes in Epigenetic Patterns Related to DNA Replication in Vicia Faba Root Meristem Cells under Cadmium-Induced Stress Conditions. Cells 2021, 10, 3409. [Google Scholar] [CrossRef] [PubMed]
- Hernández-Cruz, E.Y.; Arancibia-Hernández, Y.L.; Loyola-Mondragón, D.Y.; Pedraza-Chaverri, J. Oxidative Stress and Its Role in Cd-Induced Epigenetic Modifications: Use of Antioxidants as a Possible Preventive Strategy. Oxygen 2022, 2, 177–210. [Google Scholar] [CrossRef]
- Vandionant, S.; Hendrix, S.; Alfano, R.; Plusquin, M.; Cuypers, A. Comparing Cadmium-Induced Effects on the Regulation of the DNA Damage Response and Cell Cycle Progression between Entire Rosettes and Individual Leaves of Arabidopsis Thaliana. Plant Physiol. Biochem. 2023, 204, 108105. [Google Scholar] [CrossRef] [PubMed]
- Inagaki, S.; Umeda, M. Cell-Cycle Control and Plant Development. In International Review of Cell and Molecular Biology; Elsevier: Amsterdam, The Netherlands, 2011; Volume 291, pp. 227–261. [Google Scholar]
- Hendrix, S.; Iven, V.; Eekhout, T.; Huybrechts, M.; Pecqueur, I.; Horemans, N.; Keunen, E.; De Veylder, L.; Vangronsveld, J.; Cuypers, A. Suppressor of Gamma Response 1 Modulates the DNA Damage Response and Oxidative Stress Response in Leaves of Cadmium-Exposed Arabidopsis Thaliana. Front. Plant Sci. 2020, 11, 366–378. [Google Scholar] [CrossRef]
- Carneiro, A.K.; Montessoro, P.D.F.; Fusaro, A.F.; Araújo, B.G.; Hemerly, A.S. Plant CDKs—Driving the Cell Cycle through Climate Change. Plants 2021, 10, 1804. [Google Scholar] [CrossRef]
- Considine, M.J.; Foyer, C.H. Stress Effects on the Reactive Oxygen Species-Dependent Regulation of Plant Growth and Development. J. Exp. Bot. 2021, 72, 5795–5806. [Google Scholar] [CrossRef]
- Pedroza-Garcia, J.A.; Xiang, Y.; De Veylder, L. Cell Cycle Checkpoint Control in Response to DNA Damage by Environmental Stresses. Plant J. 2022, 109, 490–507. [Google Scholar] [CrossRef]
- Davidova, S.; Milushev, V.; Satchanska, G. The Mechanisms of Cadmium Toxicity in Living Organisms. Toxics 2024, 12, 875. [Google Scholar] [CrossRef]
- Sobkowiak, R.; Deckert, J. Cadmium-Induced Changes in Growth and Cell Cycle Gene Expression in Suspension-Culture Cells of Soybean. Plant Physiol. Biochem. 2003, 41, 767–772. [Google Scholar] [CrossRef]
- Burssens, S.; Himanen, K.; Van De Cotte, B.; Beeckman, T.; Van Montagu, M.; Inzé, D.; Verbruggen, N. Expression of Cell Cycle Regulatory Genes and Morphological Alterations in Response to Salt Stress in Arabidopsis Thaliana. Planta 2000, 211, 632–640. [Google Scholar] [CrossRef]
- Hasanuzzaman, M.; Raihan, M.R.H.; Masud, A.A.C.; Rahman, K.; Nowroz, F.; Rahman, M.; Nahar, K.; Fujita, M. Regulation of Reactive Oxygen Species and Antioxidant Defense in Plants under Salinity. Int. J. Mol. Sci. 2021, 22, 9326. [Google Scholar] [CrossRef] [PubMed]
- Wang, B.; Li, Y.; Shao, C.; Tan, Y.; Cai, L. Cadmium and Its Epigenetic Effects. Curr. Med. Chem. 2012, 19, 2611–2620. [Google Scholar] [CrossRef]
- Żabka, A.; Winnicki, K.; Polit, J.T.; Wróblewski, M.; Maszewski, J. Cadmium (II)-Induced Oxidative Stress Results in Replication Stress and Epigenetic Modifications in Root Meristem Cell Nuclei of Vicia faba. Cells 2021, 10, 640. [Google Scholar] [CrossRef] [PubMed]
- Cao, X.; Wang, H.; Zhuang, D.; Zhu, H.; Du, Y.; Cheng, Z.; Cui, W.; Rogers, H.J.; Zhang, Q.; Jia, C.; et al. Roles of MSH2 and MSH6 in Cadmium-Induced G2/M Checkpoint Arrest in Arabidopsis Roots. Chemosphere 2018, 201, 586–594. [Google Scholar] [CrossRef]
- Wan, L.; Zhang, H. Cadmium Toxicity: Effects on Cytoskeleton, Vesicular Trafficking and Cell Wall Construction. Plant Signal. Behav. 2012, 7, 345–348. [Google Scholar] [CrossRef] [PubMed]
- Gzyl, J.; Chmielowska-Bąk, J.; Przymusiński, R.; Gwóźdź, E.A. Cadmium Affects Microtubule Organization and Post-Translational Modifications of Tubulin in Seedlings of Soybean (Glycine max L.). Front. Plant Sci. 2015, 6, 937. [Google Scholar] [CrossRef]
- Yemets, A.; Horiunova, I.; Blume, Y. Cadmium, Nickel, Copper, and Zinc Influence on Microfilament Organization in Arabidopsis Root Cells. Cell Biol. Int. 2021, 45, 211–226. [Google Scholar] [CrossRef]
- Přibyl, P.; Cepák, V.; Zachleder, V. Cytoskeletal Alterations in Interphase Cells of the Green Alga Spirogyra Decimina in Response to Heavy Metals Exposure: I. The Effect of Cadmium. Protoplasma 2005, 226, 231–240. [Google Scholar] [CrossRef]
- Zou, J.; Wang, G.; Ji, J.; Wang, J.; Ouyang, J.; Li, B. Cadmium’s Effect on the Organizationof Microtubular Cytoskeleton in Root Tips Cellsof Salix Matsudana Koidz. Pol. J. Environ. Stud. 2018, 27, 939–945. [Google Scholar] [CrossRef]
- Li, L.; Yang, X.-J. Tubulin Acetylation: Responsible Enzymes, Biological Functions and Human Diseases. Cell. Mol. Life Sci. 2015, 72, 4237–4255. [Google Scholar] [CrossRef]
- Ledda, F.D.; Ramoino, P.; Ravera, S.; Perino, E.; Bianchini, P.; Diaspro, A.; Gallus, L.; Pronzato, R.; Manconi, R. Tubulin Posttranslational Modifications Induced by Cadmium in the Sponge Clathrina Clathrus. Aquat. Toxicol. 2013, 141, 98–105. [Google Scholar] [CrossRef]
- Mao, T.; Jin, L.; Li, H.; Liu, B.; Yuan, M. Two Microtubule-Associated Proteins of the Arabidopsis MAP65 Family Function Differently on Microtubules. Plant Physiol. 2005, 138, 654–662. [Google Scholar] [CrossRef]
- Smertenko, A.P.; Chang, H.-Y.; Sonobe, S.; Fenyk, S.I.; Weingartner, M.; Bögre, L.; Hussey, P.J. Control of the AtMAP65-1 Interaction with Microtubules through the Cell Cycle. J. Cell Sci. 2006, 119, 3227–3237. [Google Scholar] [CrossRef]
- Livanos, P.; Galatis, B.; Apostolakos, P. The Interplay between ROS and Tubulin Cytoskeleton in Plants. Plant Signal. Behav. 2014, 9, e28069. [Google Scholar] [CrossRef] [PubMed]
- Livanos, P.; Galatis, B.; Quader, H.; Apostolakos, P. Disturbance of Reactive Oxygen Species Homeostasis Induces Atypical Tubulin Polymer Formation and Affects Mitosis in Root-Tip Cells of Triticum turgidum and Arabidopsis thaliana. Cytoskeleton 2012, 69, 1–21. [Google Scholar] [CrossRef] [PubMed]
- Tulin, A.; McClerklin, S.; Huang, Y.; Dixit, R. Single-Molecule Analysis of the Microtubule Cross-Linking Protein MAP65-1 Reveals a Molecular Mechanism for Contact-Angle-Dependent Microtubule Bundling. Biophys. J. 2012, 102, 802–809. [Google Scholar] [CrossRef] [PubMed][Green Version]
- Mori, I.C.; Schroeder, J.I. Reactive Oxygen Species Activation of Plant Ca2+ Channels. A Signaling Mechanism in Polar Growth, Hormone Transduction, Stress Signaling, and Hypothetically Mechanotransduction. Plant Physiol. 2004, 135, 702–708. [Google Scholar] [CrossRef]
- Ren, Q.; Xu, Z.; Xue, Y.; Yang, R.; Ma, X.; Sun, J.; Wang, J.; Lin, S.; Wang, W.; Yang, L.; et al. Mechanism of Calcium Signal Response to Cadmium Stress in Duckweed. Plant Signal. Behav. 2022, 17, 2119340. [Google Scholar] [CrossRef]
- Hepler, P.K.; Hush, J.M. Behavior of Microtubules in Living Plant Cells. Plant Physiol. 1996, 112, 455–461. [Google Scholar] [CrossRef] [PubMed]
- Perrino, B.; Chou, I. Role of Calmodulin in Cadmium-Induced Microtubule Disassembly. Cell Biol. Int. Rep. 1986, 10, 565–573. [Google Scholar] [CrossRef] [PubMed]
- DalleDonne, I.; Milzani, A.; Colombo, R. Actin Assembly by Cadmium Ions. Biochim. Biophys. Acta BBA—Mol. Cell Res. 1997, 1357, 5–17. [Google Scholar] [CrossRef] [PubMed][Green Version]
- Qian, D.; Xiang, Y. Actin Cytoskeleton as Actor in Upstream and Downstream of Calcium Signaling in Plant Cells. Int. J. Mol. Sci. 2019, 20, 1403. [Google Scholar] [CrossRef]
- Mittal, N.; Srivastava, A.K. Cd2+ + Cr6+ Causes Toxic Effects on Chromosomal Development of Microspore in Carthamus Tinctorius. AIMS Genet. 2019, 6, 001–010. [Google Scholar] [CrossRef]
- Hajmoradi, F.; Kakaei, M. Genotoxic Effects of Heavy Metals on Mitotic Chromosomes of Trigonella foenum-graecum L. J. Genet. Resour. 2021, 7, 265–271. [Google Scholar] [CrossRef]
- Ashtiyani, R.K.; Moghaddam, A.M.B.; Schubert, V.; Rutten, T.; Fuchs, J.; Demidov, D.; Blattner, F.R.; Houben, A. AtHaspin Phosphorylates Histone H3 at Threonine 3 during Mitosis and Contributes to Embryonic Patterning in Arabidopsis. Plant J. 2011, 68, 443–454. [Google Scholar] [CrossRef]
- Komaki, S.; Takeuchi, H.; Hamamura, Y.; Heese, M.; Hashimoto, T.; Schnittger, A. Functional Analysis of the Plant Chromosomal Passenger Complex. Plant Physiol. 2020, 183, 1586–1599. [Google Scholar] [CrossRef]
- Nasa, I.; Kettenbach, A.N. Coordination of Protein Kinase and Phosphoprotein Phosphatase Activities in Mitosis. Front. Cell Dev. Biol. 2018, 6, 30–43. [Google Scholar] [CrossRef]
- Corno, A.; Cordeiro, M.H.; Allan, L.A.; Lim, Q.-W.; Harrington, E.; Smith, R.J.; Saurin, A.T. A Bifunctional Kinase–Phosphatase Module Balances Mitotic Checkpoint Strength and Kinetochore–Microtubule Attachment Stability. EMBO J. 2023, 42, e112630. [Google Scholar] [CrossRef]
- Ayaydin, F.; Vissi, E.; Mészáros, T.; Miskolczi, P.; Kovács, I.; Fehér, A.; Dombrádi, V.; Erdödi, F.; Gergely, P.; Dudits, D. Inhibition of Serine/Threonine-Specific Protein Phosphatases Causes Premature Activation of cdc2MsF Kinase at G2/M Transition and Early Mitotic Microtubule Organisation in Alfalfa. Plant J. 2000, 23, 85–96. [Google Scholar] [CrossRef]
- Polit, J.T.; Kaźmierczak, A. Okadaic Acid (1 μM) Accelerates S Phase and Mitosis but Inhibits Heterochromatin Replication and Metaphase–Anaphase Transition in Vicia faba Meristem Cells. J. Exp. Bot. 2007, 58, 2785–2797. [Google Scholar] [CrossRef] [PubMed]
- Nilsson, J. Protein Phosphatases in the Regulation of Mitosis. J. Cell Biol. 2019, 218, 395–409. [Google Scholar] [CrossRef]
- Qian, J.; Lesage, B.; Beullens, M.; Van Eynde, A.; Bollen, M. PP1/Repo-Man Dephosphorylates Mitotic Histone H3 at T3 and Regulates Chromosomal Aurora B Targeting. Curr. Biol. 2011, 21, 766–773. [Google Scholar] [CrossRef]
- Hindriksen, S.; Lens, S.M.A.; Hadders, M.A. The Ins and Outs of Aurora B Inner Centromere Localization. Front. Cell Dev. Biol. 2017, 5, 112–132. [Google Scholar] [CrossRef]
- Vallardi, G.; Allan, L.A.; Crozier, L.; Saurin, A.T. Division of Labour between PP2A-B56 Isoforms at the Centromere and Kinetochore. eLife 2019, 8, e42619. [Google Scholar] [CrossRef] [PubMed]
- Choy, M.S.; Nguyen, H.T.; Kumar, G.S.; Peti, W.; Kettenbach, A.N.; Page, R. A Protein Phosphatase 1 Specific Phos Phatase Ta Rgeting p Eptide (PhosTAP) to Identify the PP1 Phosphatome. Proc. Natl. Acad. Sci. USA 2024, 121, e2415383121. [Google Scholar] [CrossRef]
- Lima, A.I.G.; Da Cruz E Silva, E.; Figueira, E.M.P.A. Cd-Induced Signaling Pathways in Plants: Possible Regulation of PC Synthase by Protein Phosphatase 1. Environ. Exp. Bot. 2012, 79, 31–36. [Google Scholar] [CrossRef]
- Chen, J.; Wang, X.; Zhang, W.; Zhang, S.; Zhao, F.-J. Protein Phosphatase 2A Alleviates Cadmium Toxicity by Modulating Ethylene Production in Arabidopsis thaliana. Plant Cell Environ. 2020, 43, 1008–1022. [Google Scholar] [CrossRef]
- Chen, L.; Liu, L.; Huang, S. Cadmium Activates the Mitogen-Activated Protein Kinase (MAPK) Pathway via Induction of Reactive Oxygen Species and Inhibition of Protein Phosphatases 2A and 5. Free Radic. Biol. Med. 2008, 45, 1035–1044. [Google Scholar] [CrossRef] [PubMed]
- Saurin, A.T. Kinase and Phosphatase Cross-Talk at the Kinetochore. Front. Cell Dev. Biol. 2018, 6, 62–84. [Google Scholar] [CrossRef]
- Monaco, L.; Kolthur-Seetharam, U.; Loury, R.; Murcia, J.M.; De Murcia, G.; Sassone-Corsi, P. Inhibition of Aurora-B Kinase Activity by Poly(ADP-Ribosyl)Ation in Response to DNA Damage. Proc. Natl. Acad. Sci. USA 2005, 102, 14244–14248. [Google Scholar] [CrossRef]
- Cho, M.-G.; Ahn, J.-H.; Choi, H.-S.; Lee, J.-H. DNA Double-Strand Breaks and Aurora B Mislocalization Induced by Exposure of Early Mitotic Cells to H2O2 Appear to Increase Chromatin Bridges and Resultant Cytokinesis Failure. Free Radic. Biol. Med. 2017, 108, 129–145. [Google Scholar] [CrossRef]
- Cuypers, A.; Plusquin, M.; Remans, T.; Jozefczak, M.; Keunen, E.; Gielen, H.; Opdenakker, K.; Nair, A.R.; Munters, E.; Artois, T.J.; et al. Cadmium Stress: An Oxidative Challenge. BioMetals 2010, 23, 927–940. [Google Scholar] [CrossRef]
- Youdim, K.A.; Deans, S.G.; Finlayson, H.J. The Antioxidant Properties of Thyme (Thymus zygis L.) Essential Oil: An Inhibitor of Lipid Peroxidation and a Free Radical Scavenger. J. Essent. Oil Res. 2002, 14, 210–215. [Google Scholar] [CrossRef]
- Dawidowicz, A.L.; Olszowy, M. Does Antioxidant Properties of the Main Component of Essential Oil Reflect Its Antioxidant Properties? The Comparison of Antioxidant Properties of Essential Oils and Their Main Components. Nat. Prod. Res. 2014, 28, 1952–1963. [Google Scholar] [CrossRef] [PubMed]
- Sallam, M.F.; Ahmed, H.M.S.; Diab, K.A.; El-Nekeety, A.A.; Abdel-Aziem, S.H.; Sharaf, H.A.; Abdel-Wahhab, M.A. Improvement of the Antioxidant Activity of Thyme Essential Oil against Biosynthesized Titanium Dioxide Nanoparticles-Induced Oxidative Stress, DNA Damage, and Disturbances in Gene Expression in Vivo. J. Trace Elem. Med. Biol. 2022, 73, 127024. [Google Scholar] [CrossRef] [PubMed]
- Sha, W.; Moore, J.; Chen, K.; Lassaletta, A.D.; Yi, C.-S.; Tyson, J.J.; Sible, J.C. Hysteresis Drives Cell-Cycle Transitions in Xenopus laevis Egg Extracts. Proc. Natl. Acad. Sci. USA 2003, 100, 975–980. [Google Scholar] [CrossRef] [PubMed]
- Arellano, M.; Moreno, S. Regulation of CDK/Cyclin Complexes during the Cell Cycle. Int. J. Biochem. Cell Biol. 1997, 29, 559–573. [Google Scholar] [CrossRef]
- Vermeulen, K.; Van Bockstaele, D.R.; Berneman, Z.N. The Cell Cycle: A Review of Regulation, Deregulation and Therapeutic Targets in Cancer. Cell Prolif. 2003, 36, 131–149. [Google Scholar] [CrossRef]
- Ding, L.; Cao, J.; Lin, W.; Chen, H.; Xiong, X.; Ao, H.; Yu, M.; Lin, J.; Cui, Q. The Roles of Cyclin-Dependent Kinases in Cell-Cycle Progression and Therapeutic Strategies in Human Breast Cancer. Int. J. Mol. Sci. 2020, 21, 1960. [Google Scholar] [CrossRef]
- De Almeida, A.J.P.O.; De Oliveira, J.C.P.L.; Da Silva Pontes, L.V.; De Souza Júnior, J.F.; Gonçalves, T.A.F.; Dantas, S.H.; De Almeida Feitosa, M.S.; Silva, A.O.; De Medeiros, I.A. ROS: Basic Concepts, Sources, Cellular Signaling, and Its Implications in Aging Pathways. Oxid. Med. Cell. Longev. 2022, 2022, 1225578. [Google Scholar] [CrossRef] [PubMed]
- Becer, E.; Mutlu Altundag, E.; Başer, K.H.C.; Vatansever, H.S. Cytotoxic Activity and Antioxidant Effects of Origanum onites Essential Oil and Its Two Major Contents, Carvacrol and p-Cymene on Human Colorectal (HCT116) and Hepatocelluler Carcinoma (HepG2) Cell Lines. J. Essent. Oil Res. 2022, 34, 514–523. [Google Scholar] [CrossRef]
- Imran, M.; Aslam, M.; Alsagaby, S.A.; Saeed, F.; Ahmad, I.; Afzaal, M.; Arshad, M.U.; Abdelgawad, M.A.; El-Ghorab, A.H.; Khames, A.; et al. Therapeutic Application of Carvacrol: A Comprehensive Review. Food Sci. Nutr. 2022, 10, 3544–3561. [Google Scholar] [CrossRef] [PubMed]
- Sun, C.; Chen, J.; Wang, L.; Li, J.; Shi, Z.; Yang, L.; Yu, X. Thymol Deploys Multiple Antioxidative Systems to Suppress ROS Accumulation in Chinese Cabbage Seedlings under Saline Stress. Agronomy 2024, 14, 1059. [Google Scholar] [CrossRef]
- Dentato, M.; Polito, F.; Basile, A.; De Feo, V.; De Marino, E.; Postiglione, A.; Maresca, V. Ocium basilicum Essential Oil Biostimulant Activity and Protective Effects on Cadmium-Induced DNA Damage and Oxidative Stress in Raphanus sativus L. Ind. Crops Prod. 2025, 235, 121830. [Google Scholar] [CrossRef]
- Serpico, A.F.; Pisauro, C.; Grieco, D. On the Assembly of the Mitotic Spindle, Bistability and Hysteresis. Cell. Mol. Life Sci. 2023, 80, 83–87. [Google Scholar] [CrossRef] [PubMed]
- Piermarini, E.; Cartelli, D.; Pastore, A.; Tozzi, G.; Compagnucci, C.; Giorda, E.; D’Amico, J.; Petrini, S.; Bertini, E.; Cappelletti, G.; et al. Frataxin Silencing Alters Microtubule Stability in Motor Neurons: Implications for Friedreich’s Ataxia. Hum. Mol. Genet. 2016, 25, 4288–4301. [Google Scholar] [CrossRef]
- Diab, K.A.; Fahmy, M.A.; Hassan, Z.M.; Hassan, E.M.; Salama, A.B.; Omara, E.A. Genotoxicity of Carbon Tetrachloride and the Protective Role of Essential Oil of Salvia Officinalis L. in Mice Using Chromosomal Aberration, Micronuclei Formation, and Comet Assay. Environ. Sci. Pollut. Res. 2018, 25, 1621–1636. [Google Scholar] [CrossRef]
- Nowak, S.J.; Pai, C.-Y.; Corces, V.G. Protein Phosphatase 2A Activity Affects Histone H3 Phosphorylation and Transcription in Drosophila melanogaster. Mol. Cell. Biol. 2003, 23, 6129–6138. [Google Scholar] [CrossRef]
- Liu, C.; Zhang, R.; Sun, C.; Zhang, H.; Xu, C.; Liu, W.; Gao, W.; Huang, S.; Chen, L. Resveratrol Prevents Cadmium Activation of Erk1/2 and JNK Pathways from Neuronal Cell Death via Protein Phosphatases 2A and 5. J. Neurochem. 2015, 135, 466–478. [Google Scholar] [CrossRef]
- Ye, X.; Ling, T.; Xue, Y.; Xu, C.; Zhou, W.; Hu, L.; Chen, J.; Shi, Z. Thymol Mitigates Cadmium Stress by Regulating Glutathione Levels and Reactive Oxygen Species Homeostasis in Tobacco Seedlings. Molecules 2016, 21, 1339. [Google Scholar] [CrossRef] [PubMed]
- Rahmani, F.; Nabi, S.; Idliki, R.B.; Alimirzaei, M.; Barkhordar, S.M.A.; Shafaei, N.; Zareian, M.; Karimi, E.; Oskoueian, E. Thyme Oil Nanoemulsion Enhanced Cellular Antioxidant and Suppressed Inflammation in Mice Challenged by Cadmium-Induced Oxidative Stress. Waste Biomass Valorization 2022, 13, 3139–3146. [Google Scholar] [CrossRef]
- Askari, E.; Fallah, A.A.; Habibian Dehkordi, S.; Bahadoran, S.; Mohebbi, A.; Mohamadi, S. Effect of Dietary Clove (Syzygium aromaticum) Essential Oil on Growth Performance, Oxidative Indices, Lipid Profile, and Cadmium Accumulation in Cd-Exposed Quails. J. Environ. Health Sustain. Dev. 2022, 7, 1755–1766. [Google Scholar] [CrossRef]
- Choong, G.; Liu, Y.; Templeton, D.M. Interplay of Calcium and Cadmium in Mediating Cadmium Toxicity. Chem. Biol. Interact. 2014, 211, 54–65. [Google Scholar] [CrossRef] [PubMed]
- Zeng, L.; Zhu, T.; Gao, Y.; Wang, Y.; Ning, C.; Björn, L.O.; Chen, D.; Li, S. Effects of Ca Addition on the Uptake, Translocation, and Distribution of Cd in Arabidopsis Thaliana. Ecotoxicol. Environ. Saf. 2017, 139, 228–237. [Google Scholar] [CrossRef]
- Zhang, Y.; Wang, Z.; Liu, Y.; Zhang, T.; Liu, J.; You, Z.; Huang, P.; Zhang, Z.; Wang, C. Plasma Membrane-Associated Calcium Signaling Modulates Cadmium Transport. New Phytol. 2023, 238, 313–331. [Google Scholar] [CrossRef]
- Guo, W.; Xing, Y.; Luo, X.; Li, F.; Ren, M.; Liang, Y. Reactive Oxygen Species: A Crosslink between Plant and Human Eukaryotic Cell Systems. Int. J. Mol. Sci. 2023, 24, 13052. [Google Scholar] [CrossRef]
- Ünyayar, S.; Çelik, A.; Çekiç, F.Ö.; Gözel, A. Cadmium-Induced Genotoxicity, Cytotoxicity and Lipid Peroxidation in Allium sativum and Vicia faba. Mutagenesis 2006, 21, 77–81. [Google Scholar] [CrossRef]
- Souguir, D.; Ferjani, E.; Ledoigt, G.; Goupil, P. Sequential Effects of Cadmium on Genotoxicity and Lipoperoxidation in Vicia Faba Roots. Ecotoxicology 2011, 20, 329–336. [Google Scholar] [CrossRef]
- Livak, K.J.; Schmittgen, T.D. Analysis of Relative Gene Expression Data Using Real-Time Quantitative PCR and the 2−ΔΔCT Method. Methods 2001, 25, 402–408. [Google Scholar] [CrossRef]
- Gutierrez, N.; Giménez, M.J.; Palomino, C.; Avila, C.M. Assessment of Candidate Reference Genes for Expression Studies in Vicia Faba L. by Real-Time Quantitative PCR. Mol. Breed. 2011, 28, 13–24. [Google Scholar] [CrossRef]
- Untergasser, A.; Cutcutache, I.; Koressaar, T.; Ye, J.; Faircloth, B.C.; Remm, M.; Rozen, S.G. Primer3—New Capabilities and Interfaces. Nucleic Acids Res. 2012, 40, e115. [Google Scholar] [CrossRef]
- Żabka, A.; Polit, J.T.; Maszewski, J. Inter- and Intrachromosomal Asynchrony of Cell Division Cycle Events in Root Meristem Cells of Allium Cepa: Possible Connection with Gradient of Cyclin B-like Proteins. Plant Cell Rep. 2010, 29, 845–856. [Google Scholar] [CrossRef] [PubMed]
- Żabka, A.; Polit, J.T.; Maszewski, J. DNA Replication Stress Induces Deregulation of the Cell Cycle Events in Root Meristems of Allium Cepa. Ann. Bot. 2012, 110, 1581–1591. [Google Scholar] [CrossRef] [PubMed]
- Kesraoui, S.; Andrés, M.; Berrocal-Lobo, M.; Soudani, S.; Gonzalez-Coloma, A. Direct and Indirect Effects of Essential Oils for Sustainable Crop Protection. Plants 2022, 11, 2144. [Google Scholar] [CrossRef] [PubMed]
- Ayllón-Gutiérrez, R.; Díaz-Rubio, L.; Montaño-Soto, M.; Haro-Vázquez, M.D.P.; Córdova-Guerrero, I. Applications of Plant Essential Oils in Pest Control and Their Encapsulation for Controlled Release: A Review. Agriculture 2024, 14, 1766. [Google Scholar] [CrossRef]














Disclaimer/Publisher’s Note: The statements, opinions and data contained in all publications are solely those of the individual author(s) and contributor(s) and not of MDPI and/or the editor(s). MDPI and/or the editor(s) disclaim responsibility for any injury to people or property resulting from any ideas, methods, instructions or products referred to in the content. |
© 2026 by the authors. Licensee MDPI, Basel, Switzerland. This article is an open access article distributed under the terms and conditions of the Creative Commons Attribution (CC BY) license.
Share and Cite
Gocek-Szczurtek, N.; Wróblewski, M.; Żabka, A.; Polit, J.T. Thyme Oil Alleviates Cadmium-Induced Disturbances in Mitotic Activity, Cytoskeletal Organization and H3T3/H3S10 Phosphorylation in Vicia faba. Int. J. Mol. Sci. 2026, 27, 2798. https://doi.org/10.3390/ijms27062798
Gocek-Szczurtek N, Wróblewski M, Żabka A, Polit JT. Thyme Oil Alleviates Cadmium-Induced Disturbances in Mitotic Activity, Cytoskeletal Organization and H3T3/H3S10 Phosphorylation in Vicia faba. International Journal of Molecular Sciences. 2026; 27(6):2798. https://doi.org/10.3390/ijms27062798
Chicago/Turabian StyleGocek-Szczurtek, Natalia, Mateusz Wróblewski, Aneta Żabka, and Justyna T. Polit. 2026. "Thyme Oil Alleviates Cadmium-Induced Disturbances in Mitotic Activity, Cytoskeletal Organization and H3T3/H3S10 Phosphorylation in Vicia faba" International Journal of Molecular Sciences 27, no. 6: 2798. https://doi.org/10.3390/ijms27062798
APA StyleGocek-Szczurtek, N., Wróblewski, M., Żabka, A., & Polit, J. T. (2026). Thyme Oil Alleviates Cadmium-Induced Disturbances in Mitotic Activity, Cytoskeletal Organization and H3T3/H3S10 Phosphorylation in Vicia faba. International Journal of Molecular Sciences, 27(6), 2798. https://doi.org/10.3390/ijms27062798

