Sleep Maintenance Insomnia in Older Adults: Cardiometabolic Comorbidities and Evidence of Antiviral Pathways Activation from Blood Transcriptome and dsRNA Expression Analyses
Abstract
1. Introduction
2. Results
2.1. Cohort Characteristics
2.2. Concomitant Diseases of Internal Organs and Laboratory Indicators
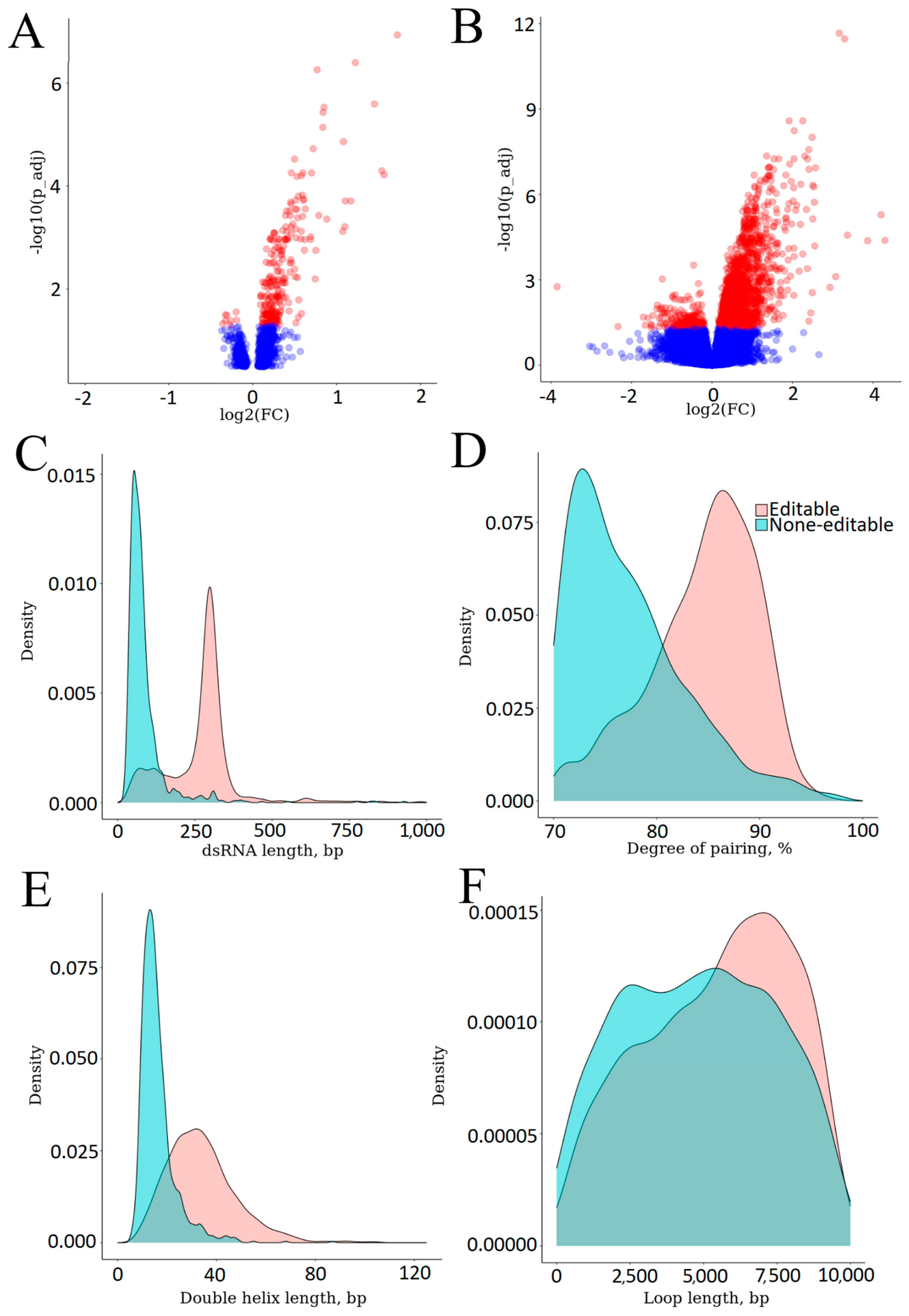
2.3. Differential Gene Expression Analysis
2.4. Functional Analysis
3. Discussion
4. Materials and Methods
4.1. Participant Recruitment
4.2. Statistical Analysis
4.3. Laboratory Testing, RNA Sequencing and Bioinformatic Analysis of Transcriptomic Data
Supplementary Materials
Author Contributions
Funding
Institutional Review Board Statement
Informed Consent Statement
Data Availability Statement
Acknowledgments
Conflicts of Interest
References
- Crowley, K. Sleep and sleep disorders in older adults. Neuropsychol. Rev. 2011, 21, 41–53. [Google Scholar] [CrossRef]
- Shochat, T.; Loredo, J.; Ancoli-Israel, S. Sleep Disorders in the Elderly. Curr. Treat. Options Neurol. 2001, 3, 19–36. [Google Scholar] [CrossRef]
- Patel, D.; Steinberg, J.; Patel, P. Insomnia in the Elderly: A Review. J. Clin. Sleep Med. 2018, 14, 1017–1024. [Google Scholar] [CrossRef]
- Roth, T.; Coulouvrat, C.; Hajak, G.; Lakoma, M.D.; Sampson, N.A.; Shahly, V.; Shillington, A.C.; Stephenson, J.J.; Walsh, J.K.; Kessler, R.C. Prevalence and perceived health associated with insomnia based on DSM-IV-TR; International Statistical Classification of Diseases and Related Health Problems, Tenth Revision; and Research Diagnostic Criteria/International Classification of Sleep Disorders, Second Edition criteria: Results from the America Insomnia Survey. Biol. Psychiatry 2011, 69, 592–600. [Google Scholar] [CrossRef]
- Katz, D.A.; McHorney, C.A. Clinical correlates of insomnia in patients with chronic illness. Arch. Intern. Med. 1998, 158, 1099–1107. [Google Scholar] [CrossRef]
- Johnson, E.O.; Roth, T.; Breslau, N. The association of insomnia with anxiety disorders and depression: Exploration of the direction of risk. J. Psychiatr. Res. 2006, 40, 700–708. [Google Scholar] [CrossRef] [PubMed]
- Vgontzas, A.N.; Liao, D.; Pejovic, S.; Calhoun, S.; Karataraki, M.; Bixler, E.O. Insomnia with objective short sleep duration is associated with type 2 diabetes: A population-based study. Diabetes Care 2009, 32, 1980–1985. [Google Scholar] [CrossRef]
- Malhotra, R.K. Neurodegenerative Disorders and Sleep. Sleep Med. Clin. 2022, 17, 307–314. [Google Scholar] [CrossRef] [PubMed]
- Sofi, F.; Cesari, F.; Casini, A.; Macchi, C.; Abbate, R.; Gensini, G.F. Insomnia and risk of cardiovascular disease: A meta-analysis. Eur. J. Prev. Cardiol. 2014, 21, 57–64. [Google Scholar] [CrossRef] [PubMed]
- Mithani, S.; Yun, S.; Leete, J.J.; Guedes, V.A.; Fink, A.M.; Pattinson, C.L.; Kim, H.-S.; Weljie, A.; Gill, J.M.; Gehrman, P. Whole blood transcriptome analysis using RNA sequencing in individuals with insomnia disorder and good sleepers: A pilot study. Sleep Med. 2021, 80, 1–8. [Google Scholar] [CrossRef] [PubMed]
- Gill, J.M.; Lee, H.; Baxter, T.; Reddy, S.Y.; Barr, T.; Kim, H.-S.; Wang, D.; Mysliwiec, V. A Diagnosis of Insomnia Is Associated with Differential Expression of Sleep-Regulating Genes in Military Personnel. Biol. Res. Nurs. 2015, 17, 384–392. [Google Scholar] [CrossRef]
- Akashi, M.; Soma, H.; Yamamoto, T.; Tsugitomi, A.; Yamashita, S.; Yamamoto, T.; Nishida, E.; Yasuda, A.; Liao, J.K.; Node, K. Noninvasive method for assessing the human circadian clock using hair follicle cells. Proc. Natl. Acad. Sci. USA 2010, 107, 15643–15648. [Google Scholar] [CrossRef]
- Li, J.Z.; Bunney, B.G.; Meng, F.; Hagenauer, M.H.; Walsh, D.M.; Vawter, M.P.; Evans, S.J.; Choudary, P.V.; Cartagena, P.; Barchas, J.D.; et al. Circadian patterns of gene expression in the human brain and disruption in major depressive disorder. Proc. Natl. Acad. Sci. USA 2013, 110, 9950–9955. [Google Scholar] [CrossRef]
- Gharib, S.A.; Hayes, A.L.; Rosen, M.J.; Patel, S.R. A pathway-based analysis on the effects of obstructive sleep apnea in modulating visceral fat transcriptome. Sleep 2013, 36, 23–30. [Google Scholar] [CrossRef] [PubMed]
- Stelzer, G.; Rosen, N.; Plaschkes, I.; Zimmerman, S.; Twik, M.; Fishilevich, S.; Stein, T.I.; Nudel, R.; Lieder, I.; Mazor, Y.; et al. The GeneCards Suite: From Gene Data Mining to Disease Genome Sequence Analyses. Curr. Protoc. Bioinform. 2016, 54, 1.30.1–1.30.33. [Google Scholar] [CrossRef] [PubMed]
- Singh, K.K.; Ghosh, S.; Bhola, A.; Verma, P.; Amist, A.D.; Sharma, H.; Sachdeva, P.; Sinha, J.K. Sleep and Immune System Crosstalk: Implications for Inflammatory Homeostasis and Disease Pathogenesis. Ann. Neurosci. 2024, 32, 09727531241275347. [Google Scholar] [CrossRef]
- Frey, D.J.; Fleshner, M.; Wright, K.P. The effects of 40 hours of total sleep deprivation on inflammatory markers in healthy young adults. Brain Behav. Immun. 2007, 21, 1050–1057. [Google Scholar] [CrossRef] [PubMed]
- Arocha Rodulfo, J.I.; Aure Fariñez, G.; Carrera, F. Sleep and cardiometabolic risk. Narrative revision. Clin. Investig. Arterioscler. 2024, 36, 38–49. [Google Scholar] [CrossRef]
- Koliaki, C.; Liatis, S.; Kokkinos, A. Obesity and cardiovascular disease: Revisiting an old relationship. Metabolism 2019, 92, 98–107. [Google Scholar] [CrossRef]
- Khawaja, T.; Nied, M.; Wilgor, A.; Neeland, I.J. Impact of Visceral and Hepatic Fat on Cardiometabolic Health. Curr. Cardiol. Rep. 2024, 26, 1297–1307. [Google Scholar] [CrossRef]
- Chen, Y.G.; Hur, S. Cellular origins of dsRNA, their recognition and consequences. Nat. Rev. Mol. Cell Biol. 2022, 23, 286–301. [Google Scholar] [CrossRef]
- Zhu, P.J.; Khatiwada, S.; Cui, Y.; Reineke, L.C.; Dooling, S.W.; Kim, J.J.; Li, W.; Walter, P.; Costa-Mattioli, M. Activation of the ISR mediates the behavioral and neurophysiological abnormalities in Down syndrome. Science 2019, 366, 843–849. [Google Scholar] [CrossRef]
- Andrews, R.J.; Bass, B.L. Comprehensive Mapping of Human dsRNAome Reveals Conservation, Neuronal Enrichment, and Intermolecular Interactions. bioRxiv 2025, 2025, 2025.01.24.634786. [Google Scholar] [CrossRef]
- Rehwinkel, J.; Gack, M.U. RIG-I-like receptors: Their regulation and roles in RNA sensing. Nat. Rev. Immunol. 2020, 20, 537–551. [Google Scholar] [CrossRef] [PubMed]
- Cesaro, T.; Michiels, T. Inhibition of PKR by Viruses. Front. Microbiol. 2021, 12, 757238. [Google Scholar] [CrossRef] [PubMed]
- Harioudh, M.K.; Perez, J.; Chong, Z.; Nair, S.; So, L.; McCormick, K.D.; Ghosh, A.; Shao, L.; Srivastava, R.; Soveg, F.; et al. Oligoadenylate synthetase 1 displays dual antiviral mechanisms in driving translational shutdown and protecting interferon production. Immunity 2024, 57, 446–461.e7. [Google Scholar] [CrossRef]
- Buysse, D.J.; Reynolds, C.F.; Monk, T.H.; Berman, S.R.; Kupfer, D.J. The Pittsburgh Sleep Quality Index: A new instrument for psychiatric practice and research. Psychiatry Res. 1989, 28, 193–213. [Google Scholar] [CrossRef]
- Upton, J. Mini-mental state examination. In Encyclopedia of Behavioral Medicine; Gellman, M.D., Turner, J.R., Eds.; Springer: New York, NY, USA, 2013; Available online: https://link.springer.com/referenceworkentry/10.1007/978-1-4419-1005-9_473 (accessed on 18 October 2024).
- Dubois, B.; Slachevsky, A.; Litvan, I.; Pillon, B. The FAB: A Frontal Assessment Battery at bedside. Neurology 2000, 55, 1621–1626. [Google Scholar] [CrossRef]
- Hoyl, M.T.; Alessi, C.A.; Harker, J.O.; Josephson, K.R.; Pietruszka, F.M.; Koelfgen, M.; Mervis, J.R.; Fitten, L.J.; Rubenstein, L.Z. Development and testing of a five-item version of the Geriatric Depression Scale. J. Am. Geriatr. Soc. 1999, 47, 873–878. [Google Scholar] [CrossRef]
- Eysenck, H. Eysenck Personality Scales (EPS Adult); Hodder & Stoughton: London, UK, 1991. [Google Scholar]
- Nowack, K.M. Coping style, cognitive hardiness, and health status. J. Behav. Med. 1989, 12, 145–158. [Google Scholar] [CrossRef]
- Patro, R.; Duggal, G.; Love, M.I.; Irizarry, R.A.; Kingsford, C. Salmon provides fast and bias-aware quantification of transcript expression. Nat. Methods 2017, 14, 417–419. [Google Scholar] [CrossRef]
- Chen, S. Ultrafast one-pass FASTQ data preprocessing, quality control, and deduplication using fastp. Imeta 2023, 2, e107. [Google Scholar] [CrossRef] [PubMed]
- Kim, D.; Paggi, J.M.; Park, C.; Bennett, C.; Salzberg, S.L. Graph-based genome alignment and genotyping with HISAT2 and HISAT-genotype. Nat. Biotechnol. 2019, 37, 907–915. [Google Scholar] [CrossRef] [PubMed]
- Love, M.I.; Huber, W.; Anders, S. Moderated estimation of fold change and dispersion for RNA-seq data with DESeq2. Genome Biol. 2014, 15, 550. [Google Scholar] [CrossRef] [PubMed]




| Characteristic | Entire Cohort, n = 1002 | Women, n = 641 | Men, n = 361 | p-Value |
|---|---|---|---|---|
| Sleep latency, min; Me [Q1, Q3] | 15.0 [10.0; 3.0] | 15.0 [10.0; 30,0] | 10.0 [10.0; 20.0] | 0.023 |
| Sleep onset insomnia, n (%) | 96 (9.6%) | 72 (11%) | 24 (6.6%) | 0.018 |
| Middle insomnia, n (%) | 122 (12%) | 87 (14%) | 35 (9.7%) | 0.074 |
| Sleep duration, hours, Me [Q1, Q3] | 7.0 [6,0; 8,0] | 7.0 [6,0; 8,0] | 7.0 [6.0; 8.0] | 0.7 |
| Sleep efficiency, %, Me [Q1, Q3] | 88.9 [85,7; 94,7] | 88.9 [83,3; 94,7] | 88.9 [85.7; 96.0] | 0.11 |
| Total PSQI score, Me [Q1, Q3] | 5.0 [4,0; 7,0] | 6.0 [4.0; 8.0] | 5.0 [4.0; 7.0] | <0.001 |
| Disease | n | Prevalence of Sleep Onset Insomnia (95% CI) | p-Value for Prevalence Difference Compared to the Entire Cohort | Prevalence of Middle Insomnia (95% CI) | p-Value for Prevalence Difference Compared to the Entire Cohort |
|---|---|---|---|---|---|
| Entire cohort | 1002 | 9.6% | - | 12% | - |
| Hypertension | 787 | 10% (7.9–12.1%) | 0.81 | 13.6% (11.2–16%) | 0.01 |
| Type 2 diabetes mellitus | 210 | 8.1% (4.41–11.78%) | 0.59 | 17.7% (12.54–22.87%) | 0.001 |
| Atrial fibrillation | 145 | 6.9% (2.77–11.02%) | 0.37 | 19.44% (13–25.89%) | <0.001 |
| History of myocardial infarction | 126 | 13.49% (7.53–19.46%) | 0.22 | 15.08% (8.83–21.33%) | 0.077 |
| Chronic heart failure | 78 | 11.54% (4.45–18.63%) | 0.72 | 29.49% (19.37–39.61%) | <0.001 |
| History of stroke | 220 | 4.55% (1.79–7.3%) | 0.023 | 13.64% (9.1–18.17%) | 0.095 |
| Atherosclerosis | 79 | 11.39% (4.39–18.4%) | 0.74 | 22.78% (13.54–32.03%) | <0.001 |
| Peripheral artery disease | 28 | 14.29% (1.32–27.25%) | 0.61 | 10.71% (−0.74–22.17%) | >0.99 |
| COPD | 73 | 12.33% (4.79–19.87%) | 0.58 | 21.92% (12.43–31.41%) | 0.002 |
| Present cancer | 23 | 30.43% (11.63–49.24%) | 0.003 | 8.7% (−2.82–20.21%) | >0.99 |
| Osteoarthritis | 597 | 12.23% (9.6–14.86%) | 0.11 | 15.6% (12.69–18.52%) | <0.001 |
| Pathway | Adjusted p-Value | Differentially Expressed Genes |
|---|---|---|
| Influenza A | 2.46 × 10−8 | RSAD2, OAS3, IFIH1, TNFSF10, IRF7, OAS2, STAT2, EIF2AK2, PML, STAT1, MX2, CASP1, HSPA1A, TLR4, FAS, JAK2, ADAR |
| Measles | 2.46 × 10−8 | OAS3, IFIH1, IRF7, OAS2, STAT2, EIF2AK2, STAT1, MX2, HSPA1A, TLR4, FAS, ADAR, CCND3 |
| NOD-like receptor signaling pathway | 2.51 × 10−6 | OAS3, IRF7, OAS2, STAT2, GBP5, GBP3, STAT1, GBP2, NOD2, CASP1, TLR4, RBCK1, NLRC4, GSDMD, TXNIP, RNF31 |
| Necroptosis | 1.13 × 10−5 | TNFSF10, ZBP1, STAT2, EIF2AK2, STAT1, CHMP5, CASP1, TLR4, MLKL, RBCK1, FAS, JAK2, PARP4, RNF31 |
| Epstein–Barr virus infection | 2.56 × 10−5 | ISG15, OAS3, IRF7, OAS2, STAT2, EIF2AK2, STAT1, TAP1, GADD45B, TAP2, FAS, CCND3 |
| Human immunodeficiency virus 1 infection | 6.53 × 10−4 | BST2, GNB4, TAP1, TAP2, CGAS, TLR4, FAS, PTK2B, GNAI2, CFL1 |
| Hepatitis C | 1.03 × 10−4 | RSAD2, IFIT1, OAS3, IRF7, OAS2, STAT2, EIF2AK2, STAT1, MX2, FAS |
| Hepatitis B | 0.002 | IFIH1, IRF7, STAT2, STAT1, TLR4, FAS, JAK2, PTK2B |
| Proteasome | 0.015 | PSME2, PSMB8, PSMB10, PSMA4, PSMB3 |
| Legionellosis | 0.030 | CASP1, HSPA1A, TLR4, NLRC4, ITGAM |
| Herpes simplex virus 1 infection | 0.030 | OAS3, IFIH1, IRF7, OAS2, STAT2, EIF2AK2, BST2, PML, STAT1, TAP1, TAP2, CGAS, FAS, JAK2, SP100 |
| Cytosolic DNA-sensing pathway | 0.034 | ZBP1, IRF7, CGAS, CASP1, ADAR |
| Leishmaniasis | 0.044 | STAT1, NCF1, TLR4, JAK2, ITGAM |
| Biological Function | Gene | Log2FC | p_adj | Description |
|---|---|---|---|---|
| Cytoplasmic sensor of dsRNA | IFIH1 | 0.85 | 2.95 × 10−6 | IFIH1 encodes MDA5 which is an intracellular RIG-I-like sensor of viral RNA that triggers the innate immune response. |
| RIGI (DDX58) | 0.84 | 3.71 × 10−6 | RIGI encodes RIG-I protein which is an intracellular receptor of viral RNA, activating the production of type I interferons. | |
| DDX60 | 0.62 | 1.75 × 10−3 | DDX60 encodes a protein that promotes RIG-I-like receptor-mediated signaling. | |
| DDX60L | 0.52 | 6.81 × 10−4 | Paralog of DDX60. | |
| EIF2AK2 | 0.50 | 4.12 × 10−3 | EIF2AK2 encodes an interferon-induced dsRNA-dependent protein kinase R. | |
| OAS1 | 0.75 | 1.77 × 10−3 | Genes with interferon-induced expression encoding dsRNA-dependent 2–5 oligoadenylate synthetases. | |
| OAS2 | 0.69 | 1.09 × 10−3 | ||
| OAS3 | 1.10 | 6.17 × 10−4 | ||
| OASL | 1.08 | 1.37 × 10−5 | OASL is a catalytically inactive 2′–5′-oligoadenylate synthetase, regulating anti-inflammatory signaling through the RIG-I-dependent pathway. | |
| Interferon-inducing genes | IRF7 | 0.71 | 5.54 × 10−5 | IRF7 encodes a transcription factor activating the expression of number of virus-induced genes. |
| ZBP1 | 0.72 | 1.88 × 10−5 | ZBP1 encodes an interferon-inducing Z-DNA binding protein 1 that acts as an innate immune sensor for foreign DNA, and induces type I interferons production. | |
| Protein-modifying nitrogenous bases in dsRNAs | ADAR | 0.22 | 0.026 | ADAR encodes an enzyme that destabilizes dsRNA molecules by site-specific deamination of adenosine. |
| Interferon-induced proteins | IFIT1 | 1.54 | 5.06 × 10−5 | These genes encode interferon-induced proteins involved in cellular antiviral immune responses. |
| IFIT2 | 1.22 | 4.00 × 10−7 | ||
| IFIT3 | 1.10 | 1.95 × 10−4 | ||
| IFIT5 | 0.53 | 5.97 × 10−3 | ||
| IFI6 | 1.07 | 7.56 × 10−4 | IFI6 encodes an interferon-induced protein involved in immune responses to various viral infections. | |
| IFI35 | 0.88 | 7.25 × 10−6 | IFI35 encodes an alpha interferon-induced regulator of cellular immune response. | |
| ISG15 | 1.73 | 1.16 × 10−7 | ISG15 encodes a ubiquitin-like protein that gets conjugated to target proteins when induced by alpha and beta interferon. | |
| RSAD2 | 1.57 | 6.07 × 10−5 | RSAD2 encodes an interferon-induced protein involved in antiviral immune response. | |
| MX1 | 1.17 | 1.95 × 10−4 | MX1 encodes an interferon type 1- and 2-induced protein involved in cellular immune response. | |
| CMPK2 | 0.88 | 4.37 × 10−4 | CMPK2 encodes nucleotide monophosphate kinases that act as mediators in immunomodulating processes, including interferon-induced processes, and cellular antiviral immune response. |
Disclaimer/Publisher’s Note: The statements, opinions and data contained in all publications are solely those of the individual author(s) and contributor(s) and not of MDPI and/or the editor(s). MDPI and/or the editor(s) disclaim responsibility for any injury to people or property resulting from any ideas, methods, instructions or products referred to in the content. |
© 2026 by the authors. Licensee MDPI, Basel, Switzerland. This article is an open access article distributed under the terms and conditions of the Creative Commons Attribution (CC BY) license.
Share and Cite
Spektor, E.; Poberezhniy, D.; Ivanov, M.; Zelenova, E.; Mamchur, A.; Matkava, L.; Rumyantseva, A.; Loshakova, E.; Mitrofanov, S.; Kucher, S.; et al. Sleep Maintenance Insomnia in Older Adults: Cardiometabolic Comorbidities and Evidence of Antiviral Pathways Activation from Blood Transcriptome and dsRNA Expression Analyses. Int. J. Mol. Sci. 2026, 27, 2771. https://doi.org/10.3390/ijms27062771
Spektor E, Poberezhniy D, Ivanov M, Zelenova E, Mamchur A, Matkava L, Rumyantseva A, Loshakova E, Mitrofanov S, Kucher S, et al. Sleep Maintenance Insomnia in Older Adults: Cardiometabolic Comorbidities and Evidence of Antiviral Pathways Activation from Blood Transcriptome and dsRNA Expression Analyses. International Journal of Molecular Sciences. 2026; 27(6):2771. https://doi.org/10.3390/ijms27062771
Chicago/Turabian StyleSpektor, Ekaterina, Daniil Poberezhniy, Mikhail Ivanov, Elena Zelenova, Aleksandra Mamchur, Lorena Matkava, Antonina Rumyantseva, Elena Loshakova, Sergey Mitrofanov, Sergey Kucher, and et al. 2026. "Sleep Maintenance Insomnia in Older Adults: Cardiometabolic Comorbidities and Evidence of Antiviral Pathways Activation from Blood Transcriptome and dsRNA Expression Analyses" International Journal of Molecular Sciences 27, no. 6: 2771. https://doi.org/10.3390/ijms27062771
APA StyleSpektor, E., Poberezhniy, D., Ivanov, M., Zelenova, E., Mamchur, A., Matkava, L., Rumyantseva, A., Loshakova, E., Mitrofanov, S., Kucher, S., Petrova, V., Maytesyan, L., Bocharova, M., Strazhesko, I., Tkacheva, O., Yudin, V., Keskinov, A., Skvortsova, V., Yudin, S., & Kashtanova, D. (2026). Sleep Maintenance Insomnia in Older Adults: Cardiometabolic Comorbidities and Evidence of Antiviral Pathways Activation from Blood Transcriptome and dsRNA Expression Analyses. International Journal of Molecular Sciences, 27(6), 2771. https://doi.org/10.3390/ijms27062771

