Protective Effect of Paeoniae Radix Alba Carbonisata on Hepatic Amyloidosis by Regulating Calcium Homeostasis
Abstract
1. Introduction
2. Results
2.1. PRAC-E Against Protein Amyloid-Induced Liver Injury
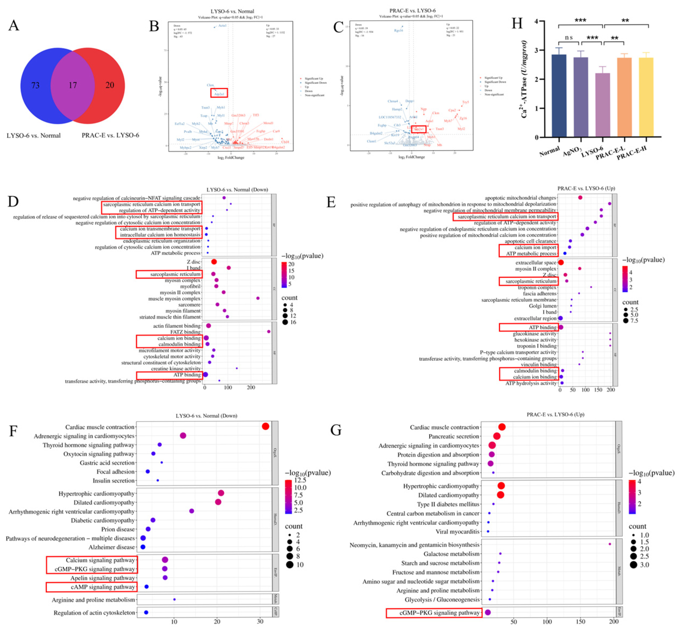
2.2. Transcriptomic Analysis and Ca2+-ATPase Activity of the PRAC-E Intervention on HA
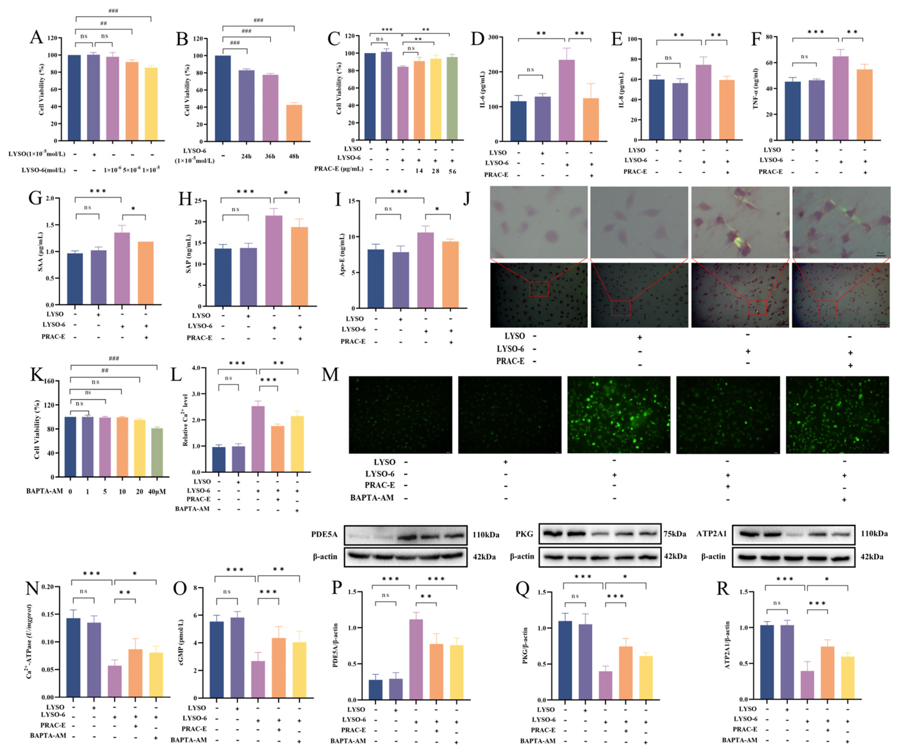
2.3. PRAC-E Reduces Ca2+ Overload by cGMP/PKG/ATP2A1 Signaling Axis
2.4. Core Component Mining and Analysis from PRAC-E Intervention in HA
3. Discussion
4. Materials and Methods
4.1. Chemicals and Reagents
4.2. Preparation of Solvents and Test Samples
4.3. Transmission Electron Microscopy
4.4. Establishment and Treatment of the Amyloidosis Mouse Model
4.5. Cell Culture
4.6. Establishment and Treatment of the Amyloid-Induced Cell Model
4.7. Cell Viability Assay
4.8. Biochemical Parameter Detection
4.9. Histopathological Examination of the Liver Tissues
4.10. Immunohistochemistry Analysis
4.11. RNA Isolation and Library Preparation
4.12. RNA Sequencing and Differentially Expressed Genes Analysis
4.13. Intracellular Ca2+ Ions Examination
4.14. Western Blotting
4.15. UHPLC-Q-Exactive Orbitrap MS Analysis
4.16. UHPLC-QTRAP-MS/MS Analysis
4.17. Network Pharmacology
4.18. Molecular Docking
4.19. Statistical Analysis
5. Conclusions
Supplementary Materials
Author Contributions
Funding
Institutional Review Board Statement
Informed Consent Statement
Data Availability Statement
Acknowledgments
Conflicts of Interest
Abbreviations
| AA | Amyloid A |
| AEFs | Amyloid-enhancing factors |
| ALP | Alkaline phosphatase |
| ALT | Alanine aminotransferase |
| Apo-E | Apolipoprotein E |
| AST | Aspartate aminotransferase |
| ATP2A1 | ATPase sarcoplasmic/endoplasmic reticulum Ca2+ transporting 1 |
| CCK-8 | Cell counting Kit-8 |
| cGMP | cyclic guanosine monophosphate |
| CR | Congo red |
| DEGs | Differential expression genes |
| ELISA | Enzyme linked immunosorbent assay |
| HE | Hematoxylin and eosin |
| HA | Hepatic amyloidosis |
| IL-6 | Interleukin-6 |
| IL-8 | Interleukin-8 |
| LYSO | Hen egg-white lysozyme |
| LYSO-6 | Lysozyme amyloid fibrils |
| PBS | Phosphate-buffered saline |
| PDE5A | Phosphodiesterase 5A |
| PKG | Protein kinase G |
| PRAC-E | Paeoniae Radix Alba Carbonisata extract |
| SAA | Serum amyloid A |
| SAP | Serum amyloid P component |
| SCCs | Six core components |
| SD | Standard deviation |
| TCM | Traditional Chinese medicine |
| TNF-α | Tumor necrosis factor alpha |
References
- Vaxman, I.; Gertz, M. When to suspect a diagnosis of amyloidosis. Acta Haematol. 2020, 143, 304–311. [Google Scholar] [CrossRef]
- Aguanno, V.D.; Ralli, M.; Artico, M.; Russo, F.Y.; Scarpa, A.; Fiore, M.; Tirassa, P.; Severini, C.; Vincentiis, M.; Greco, A. Systemic amyloidosis: A contemporary overview. Clin. Rev. Allerg Immunol. 2020, 59, 304–322. [Google Scholar] [CrossRef]
- Staron, A.; Connors, L.H.; Ruberg, F.L.; Mendelson, L.M.; Sanchorawala, V. A new era of amyloidosis: The trends at a major US referral centre. Amyloid 2019, 26, 192–196. [Google Scholar] [CrossRef]
- Chandan, V.S.; Shah, S.S.; Lam-Himlin, D.M.; Petris, G.D.; Mereuta, O.M.; Dogan, A.; Torbenson, M.S.; Wu, T. Globular hepatic amyloid is highly sensitive and specific for LECT2 amyloidosis. Am. J. Surg. Pathol. 2015, 39, 558–564. [Google Scholar] [CrossRef] [PubMed]
- Yasir, S.; Chen, Z.E.; Hartley, C.; Zhang, L.; Torbenson, M. Morphological findings in different subtypes of hepatic amyloid. Hum. Pathol. 2024, 146, 35–42. [Google Scholar] [CrossRef] [PubMed]
- Siegmund, S.V.; Schlosser, M.; Schildberg, F.A.; Seki, E.; Minicis, S.D.; Uchinami, H.; Kuntzen, C.; Knoll, P.A.; Strassburg, C.P.; Schwabe, R.F. Serum amyloid A induces inflammation, proliferation and cell death in activated hepatic stellate cells. PLoS ONE 2016, 11, e0150893. [Google Scholar] [CrossRef]
- Sack, G.H. Serum amyloid A (SAA) proteins. Subcell. Biochem. 2020, 94, 421–436. [Google Scholar] [CrossRef]
- den Hartigh, L.J.; May, K.S.; Zhang, X.S.; Chait, A.; Blaser, M.J. Serum amyloid A and metabolic disease: Evidence for a critical role in chronic inflammatory conditions. Front. Cardiovasc. Med. 2023, 10, 1197432. [Google Scholar] [CrossRef]
- Song, L.L.; Tang, Y.P.; Law, B.Y.K. Targeting calcium signaling in Alzheimer’s disease: Challenges and promising therapeutic avenues. Neural Regen. Res. 2024, 19, 501–502. [Google Scholar] [CrossRef]
- O’Day, D.H. Calmodulin and Amyloid Beta as Coregulators of Critical Events during the Onset and Progression of Alzheimer’s Disease. Int. J. Mol. Sci. 2023, 24, 1393. [Google Scholar] [CrossRef]
- Demuro, A.; Parker, I. Cytotoxicity of intracellular Aβ42 amyloid oligomers involves Ca2+ release from the endoplasmic reticulum by stimulated production of inositol trisphosphate. J. Neurosci. 2013, 33, 3824–3833. [Google Scholar] [CrossRef]
- Demuro, A.; Parker, I.; Stutzmann, G.E. Calcium signaling and amyloid toxicity in Alzheimer disease. J. Biol. Chem. 2010, 285, 12463–12468. [Google Scholar] [CrossRef] [PubMed]
- Hu, Y.F.; Zhao, Z.J.; Xu, F.; Ren, X.Q.; Liu, M.L.; Zheng, Z.L.; Wang, Q.J. Transcriptome and animal model integration reveals inhibition of calcium homeostasis-associated gene ITPKB alleviates amyloid plaque deposition. J. Mol. Neurosci. 2024, 74, 42. [Google Scholar] [CrossRef] [PubMed]
- Massaro, M.; Scoditti, E.; Pellegrino, M.A.; Calabriso, N.; Carluccio, M.A.; Storelli, C.; De Caterina, R. Phosphodiesterase 5A expression is up-regulated in vascular endothelium under pro-inflammatory conditions: A newly disclosed anti-inflammatory activity by the omega-3 fatty acid docosahexaenoic acid. Cardiovasc. Res. 2014, 103, S135. [Google Scholar] [CrossRef][Green Version]
- Gebska, M.; Stevenson, B.K.; Hemmes, A.R.; Bivalacqua, T.J.; Haile, A.; Hesketh, G.; Champion, H.C. Phosphodiesterase-5A (PDE5A) is localized to the endothelial caveolae and modulates NOS3 activity. Cardiovasc. Res. 2011, 89, 353–363. [Google Scholar] [CrossRef]
- Li, H.; Zhuge, X.; Zhang, M.; Huang, J. Effect of PKG on the secretion of inflammatory cytokines in THP-1 macrophage-derived foam cells. J. Pract. Med. 2014, 30, 694–696. [Google Scholar]
- Chen, L.; Yang, L.; Xu, J. Icariin alleviating inflammation and improving ventricular remodeling in rats with heart failure with preserved ejection remodeling in rats with heart failure with preserved ejection. J. N. Chin. Med. 2024, 56, 209–216. [Google Scholar] [CrossRef]
- Mirioglu, S.; Uludag, O.; Hurdogan, O.; Kumru, G.; Berke, I.; Doumas, S.A.; Frangou, E.; Gul, A. AA Amyloidosis: A contemporary view. Curr. Rheumatol. Rep. 2024, 26, 248–259. [Google Scholar] [CrossRef]
- Ali, S.M.; Nabi, F.; Hisamuddin, M.; Rizvi, I.; Ahmad, A.; Hassan, M.N.; Paul, P.; Chaari, A.; Khan, R.H. Evaluating the inhibitory potential of natural compound luteolin on human lysozyme fibrillation. Int. J. Biol. Macromol. 2023, 233, 123623. [Google Scholar] [CrossRef]
- Liu, W.W.; Xu, H.; Wang, C.; Geng, G.; Yang, Y.Y.; Chen, G.F. Osthole’s capacity to prevent tau aggregation, a key protein in tauopathy and Alzheimer’s disease. Int. J. Biol. Macromol. 2025, 311, 143235. [Google Scholar] [CrossRef]
- Szalat, R.E.; Gustine, J.; Sloan, J.M.; Edwards, C.V.; Sanchorawala, V. Predictive factors of outcomes in patients with AL amyloidosis treated with daratumumab. Am. J. Hematol. 2022, 97, 79–89. [Google Scholar] [CrossRef] [PubMed]
- Liu, J.; Fu, Z.; Wang, Q.; Chi, H.; Yao, C. Professor Yao Chunhai’s experience in treating primary cutaneous amyloidosis based on collateral disease theory. World J. Integr. Tradit. West. Med. 2022, 17, 77–81. [Google Scholar] [CrossRef]
- Wang, J.; Pei, J. One proven case of treating primary cutaneous amyloidosis by traditional Chinese medicine comprehensive method. Chin. J. Clin. Chin. Med. 2017, 29, 724–726. [Google Scholar] [CrossRef]
- Meng, Z.; Chen, H.; Deng, C.; Meng, S. Multiple roles of paeoniflorin in Alzheimer’s disease. Evid.-Based Complement. Altern. Med. 2022, 2022, 2464163. [Google Scholar] [CrossRef]
- Zhao, Y.; Zhang, Y.; Kong, H.; Zhang, M.; Cheng, J.; Wu, J.; Qu, H.; Zhao, Y. Carbon dots from Paeoniae Radix Alba carbonisata: Hepatoprotective effect. Int. J. Nanomed. 2020, 2020, 9049–9059. [Google Scholar] [CrossRef]
- Zhai, L.; Pei, H.; Shen, H.; Yang, Y.; Han, C.; Guan, Q. Paeoniflorin suppresses neuronal ferroptosis to improve the cognitive behaviors in Alzheimer’s disease mice. Phytother. Res. 2023, 37, 4791–4800. [Google Scholar] [CrossRef]
- Gu, X.; Cai, Z.; Cai, M.; Liu, K.; Liu, D.; Zhang, Q.; Tan, J.; Ma, Q. Protective effect of paeoniflorin on inflammation and apoptosis in the cerebral cortex of a transgenic mouse model of Alzheimer’s disease. Mol. Med. Rep. 2016, 13, 2247–2252. [Google Scholar] [CrossRef] [PubMed]
- Fu, Z.; Fan, Q.; Zhou, Y.; Zhao, Y.; He, Z. Elimination of intracellular calcium overload by BAPTA-AM-loaded liposomes: A promising therapeutic agent for acute liver failure. ACS Appl. Mater. Interfaces 2019, 11, 39574–39585. [Google Scholar] [CrossRef]
- Lin, X.; Watanabe, K.; Kuragano, M.; Tokuraku, K. Aggregation of mouse serum amyloid A protein was promoted by amyloid-enhancing factors with the more genetically homologous serum amyloid A. Int. J. Mol. Sci. 2021, 22, 1036. [Google Scholar] [CrossRef]
- Heid, L.F.; Kupreichyk, T.; Schützmann, M.P.; Schneider, W.; Stoldt, M.; Hoyer, W. Nucleation of α-synuclein amyloid fibrils induced by cross-interaction with β-hairpin peptides derived from immunoglobulin light chains. Int. J. Mol. Sci. 2023, 24, 16132. [Google Scholar] [CrossRef]
- Magy, N.; Liepnieks, J.J.; Benson, M.D.; Kluve-Beckerman, B. Amyloid-enhancing factor mediates amyloid formation on fibroblasts via a nidus/template mechanism. Arthritis. Rheum. 2003, 48, 1430–1437. [Google Scholar] [CrossRef]
- Alexandrescu, A.T. Amyloid accomplices and enforcers. Protein Sci. 2005, 14, 1–12. [Google Scholar] [CrossRef] [PubMed]
- Kazuchika, N.; Hiroyuki, S.; Kenji, U. Enzymatic remodeling of heparan sulfate: A therapeutic strategy for systemic and localized amyloidoses? Neural Regen. Res. 2016, 11, 408–409. [Google Scholar] [CrossRef]
- Ali-Khan, Z.; Quirion, R.; Robitaille, Y. Evidence for increased amyloid enhancing factor activity in Alzheimer brain extract. Acta Neuropathol. 1988, 77, 82–90. [Google Scholar] [CrossRef] [PubMed]
- Li, T.; Liu, G.; Liu, S.; Ye, C.; Tang, Z.; Wang, H.; Borijihan, G.; Cui, L.; Zhang, Y.; Huang, Y. The anti-renal amyloidosis potential of rosemary extract: A multidimensional mechanistic study. Food Qual. Saf. 2025, fyaf055. [Google Scholar] [CrossRef]
- O’ Day, D.H. Alzheimer’s disease beyond calcium dysregulation: The complex interplay between calmodulin, calmodulin-binding proteins and amyloid beta from disease onset through progression. Curr. Issues Mol. Biol. 2023, 45, 6246–6261. [Google Scholar] [CrossRef] [PubMed]
- Park, J.; Kim, S.H.; Kim, Y.J.; Kim, H.; Oh, Y.; Choi, K.Y.; Kim, B.C.; Lee, K.H.; Song, W.K. Elevation of phospholipase C-β1 expression by amyloid-β facilitates calcium overload in neuronal cells. Brain Res. 2022, 1788, 147924. [Google Scholar] [CrossRef]
- Chen, Y.; Guo, Y.; Cai, P.; Chu, Z.; Zhao, B. Structural conservation and transcriptional plasticity of atp2a1 in acrossocheilus fasciatus under temperature and flow acclimation. Genes 2025, 16, 1385. [Google Scholar] [CrossRef]
- Wu, D.; Huang, L.F.; Chen, X.C.; Huang, X.R.; Li, H.Y.; An, N.; Tang, J.X.; Liu, H.F.; Yang, C. Research progress on endoplasmic reticulum homeostasis in kidney diseases. Cell Death Dis. 2023, 14, 473. [Google Scholar] [CrossRef]
- Dalal, P.J.; Muller, W.A.; Sullivan, D.P. Endothelial cell calcium signaling during barrier function and inflammation. Am. J. Pathol. 2020, 190, 535–542. [Google Scholar] [CrossRef]
- Li, F.; Guan, Z.; Gao, Y.; Bai, Y.; Zhan, X.; Ji, X.; Xu, J.; Zhou, H.; Rao, Z. ER stress promotes mitochondrial calcium overload and activates the ROS/NLRP3 axis to mediate fatty liver ischemic injury. Hepatol. Commun. 2024, 8, e0399. [Google Scholar] [CrossRef]
- Li, S.; Ma, Y.; Ye, S.; Tang, S.; Liang, N.; Liang, Y.; Xiao, F. Polystyrene microplastics trigger hepatocyte apoptosis and abnormal glycolytic flux via ROS-driven calcium overload. J. Hazard. Mater. 2021, 417, 126025, Erratum in J. Hazard. Mater. 2026, 504, 141404. [Google Scholar] [CrossRef]
- Zhang, M.; Koitabashi, N.; Nagayama, T.; Rambaran, R.; Feng, N.; Takimoto, E.; Koenke, T.; O’Rourke, B.; Champion, H.C.; Crow, M.T.; et al. Expression, activity, and pro-hypertrophic effects of PDE5A in cardiac myocytes. Cell Signal. 2008, 20, 2231–2236. [Google Scholar] [CrossRef]
- Kass, D.A.; Champion, H.C.; Beavo, J.A. Phosphodiesterase type 5: Expanding roles in cardiovascular regulation. Circ. Res. 2007, 101, 1084–1095. [Google Scholar] [CrossRef] [PubMed]
- Wen, J.J.; Cummins, C.B.; Radhakrishnan, R.S. Burn-induced cardiac mitochondrial dysfunction via interruption of the PDE5A-cGMP-PKG pathway. Int. J. Mol. Sci. 2020, 21, 2350. [Google Scholar] [CrossRef]
- García-Villafranca, J.; Guillén, A.; Castro, J. Involvement of nitric oxide/cyclic GMP signaling pathway in the regulation of fatty acid metabolism in rat hepatocytes. Biochem. Pharmacol. 2003, 65, 807–812. [Google Scholar] [CrossRef] [PubMed]
- Kim, C.; Sim, H.; Bae, J.S. Benzoylpaeoniflorin activates anti-inflammatory mechanisms to mitigate sepsis in cell-culture and mouse sepsis models. Int. J. Mol. Sci. 2022, 23, 13130. [Google Scholar] [CrossRef]
- Bai, J.; Zhang, Y.; Tang, C.; Hou, Y.; Ai, X.; Chen, X.; Zhang, Y.; Wang, X.; Meng, X. Gallic acid: Pharmacological activities and molecular mechanisms involved in inflammation-related diseases. Biomed. Pharmacother. 2021, 133, 110985. [Google Scholar] [CrossRef] [PubMed]
- Li, X.; Sun, C.; Zhang, J.; Hu, L.; Yu, Z.; Zhang, X.; Wang, Z.; Chen, J.; Wu, M.; Liu, L. Protective effects of paeoniflorin on cardiovascular diseases: A pharmacological and mechanistic overview. Front. Pharmacol. 2023, 14, 1122969. [Google Scholar] [CrossRef]
- Liang, H.; Huang, Q.; Zou, L.; Wei, P.; Lu, J.; Zhang, Y. Methyl gallate: Review of pharmacological activity. Pharmacol. Res. 2023, 194, 106849. [Google Scholar] [CrossRef]
- Özduran, G.; Becer, E.; Vatansever, H.S. The role and mechanisms of action of catechins in neurodegenerative diseases. J. Am. Nutr. Assoc. 2021, 42, 67–74. [Google Scholar] [CrossRef]
- Meng, H.W.; Kim, J.H.; Kim, H.Y.; Lee, A.Y.; Cho, E.J. Paeoniflorin attenuates LPS-induced cognitive dysfunction by inhibition of amyloidogenesis in mice. Int. J. Mol. Sci. 2023, 24, 4838. [Google Scholar] [CrossRef]
- Yan, T.; Zi, F. The Diagnosis and Evolving Treatment Landscape of Systemic Light Chain Amyloidosis: A State-of-the-art Review. Oncol. Adv. 2025, 3, e00018. [Google Scholar] [CrossRef]
- Guangdong Medical Products Administration. Notification of the Guangdong Medical Products Administration on Issuing the Processing Standards of Chinese Materia Medica Pieces in Guangdong Province (Volume 2) [EB/OL]. Available online: https://mpa.gd.gov.cn/zwgk/gzwj/content/post_4281862.html (accessed on 10 November 2023).
- National Pharmacopoeia Committee. Pharmacopoeia of the People’s Republic of China: 2025 Edition Volume I and IV[M]; China Medical Science Press: Beijing, China, 2025. [Google Scholar]
- Vahdat Shariat Panahi, A.; Hultman, P.; Öllinger, K.; Westermark, G.T.; Lundmark, K. Lipid membranes accelerate amyloid formation in the mouse model of AA amyloidosis. Amyloid 2019, 26, 34–44. [Google Scholar] [CrossRef]
- Cardoso, I.; Martins, D.; Ribeiro, T.; Merlini, G.; Saraiva, M.J. Synergy of combined doxycycline/TUDCA treatment in lowering transthyretin deposition and associated biomarkers: Studies in FAP mouse models. J. Transl. Med. 2010, 8, 74. [Google Scholar] [CrossRef] [PubMed]
- Chen, S.F.; Zhou, Y.Q.; Chen, Y.R.; Gu, J. Fastp: An ultra-fast all-in-one FASTQ preprocessor. Bioinformatics 2018, 34, i884–i890. [Google Scholar] [CrossRef]
- Kim, D.; Langmead, B.; Salzberg, S.L. HISAT: A fast spliced aligner with low memory requirements. Nat. Methods 2015, 12, 357–360. [Google Scholar] [CrossRef]
- Roberts, A.; Trapnell, C.; Donaghey, J.; Rinn, J.L.; Pachter, L. Improving RNA-Seq expression estimates by correcting for fragment bias. Genome Biol. 2011, 12, R22. [Google Scholar] [CrossRef] [PubMed]
- Anders, S.; Pyl, P.T.; Huber, W. HTSeq—A Python framework to work with high-throughput sequencing data. Bioinformatics 2015, 31, 166–169. [Google Scholar] [CrossRef]
- Love, M.I.; Huber, W.; Anders, S. Moderated estimation of fold change and dispersion for RNA-seq data with DESeq2. Genome Biol. 2014, 15, 550. [Google Scholar] [CrossRef]





| Compounds | Number | Degree Value | Compounds | Number | Degree Value |
|---|---|---|---|---|---|
| Albiflorin | 16 | 101 | Methyl 3,4-dihydroxybenzoate | 6 | 8 |
| Paeoniflorin | 17 | 101 | 2-Hydroxy-6-methoxybenzoic acid | 4 | 5 |
| Benzoyl paeoniflorin | 18 | 98 | Homogentisic acid | 12 | 5 |
| Catechin | 19 | 90 | Ethyl trans-caffeate | 39 | 5 |
| Gallate | 11 | 72 | Pelargonic acid | 21 | 4 |
| Methyl gallate | 1 | 47 | 3-Hydroxyflavone | 25 | 4 |
| Genkwanin | 24 | 37 | 4-Methoxycinnamic acid | 37 | 3 |
| Liquiritigenin | 28 | 36 | 3,4-Dihydroxyhydrocinnamic acid | 9 | 2 |
| Isorhamnetin | 29 | 36 | Fructose | 32 | 2 |
| Mono(2-ethylhexyl) phthalate | 13 | 33 | 5,7-Dihydroxycoumarin | 36 | 2 |
| Pinocembrin | 27 | 33 | Coniferaldehyde | 38 | 2 |
| Sinensetin | 30 | 33 | 3,4-Dimethoxycinnamic acid | 41 | 2 |
| Bis(2-ethylhexyl)phthalate | 8 | 29 | 2,6-Dihydroxybenzoic acid | 3 | 1 |
| beta-Boswellic acid | 20 | 26 | 4-Hydroxybenzoic acid | 14 | 1 |
| Oleic acid | 22 | 24 | Salicylic acid | 15 | 1 |
| Ellagic acid | 7 | 19 | Citric acid | 23 | 1 |
| Epicatechin gallate | 10 | 17 | Fucose | 31 | 1 |
| Ethyl 4-hydroxybenzoate | 2 | 16 | 6,7-Dimethylesculetin | 34 | 1 |
| 5,7-Dihydroxy-3′,4′,5′-Trimethoxyflavone | 26 | 13 | 4-Methylumbelliferone | 35 | 1 |
| Vanillic acid | 5 | 10 | Ferulate | 40 | 1 |
| Glucose | 33 | 9 | trans-Cinnamaldehyde | 42 | 1 |
| Components | PRAC-E-1 | PRAC-E-2 | PRAC-E-3 | Mean ± SD (n = 3) |
|---|---|---|---|---|
| Paeoniflorin | 14.47 | 13.45 | 14.88 | 14.27 ± 0.74 |
| Albiflorin | 7.75 | 7.01 | 6.84 | 7.20 ± 0.49 |
| Gallate | 16.22 | 17.13 | 17.53 | 16.96 ± 0.67 |
| Methyl gallate | 0.74 | 0.79 | 0.80 | 0.78 ± 0.03 |
| Benzoyl paeoniflorin | 5.16 | 5.74 | 5.10 | 5.33 ± 0.35 |
| Catechin | 0.08 | 0.09 | 0.09 | 0.09 ± 0.01 |
Disclaimer/Publisher’s Note: The statements, opinions and data contained in all publications are solely those of the individual author(s) and contributor(s) and not of MDPI and/or the editor(s). MDPI and/or the editor(s) disclaim responsibility for any injury to people or property resulting from any ideas, methods, instructions or products referred to in the content. |
© 2026 by the authors. Licensee MDPI, Basel, Switzerland. This article is an open access article distributed under the terms and conditions of the Creative Commons Attribution (CC BY) license.
Share and Cite
Liu, G.; Wang, Z.; Xu, H.; Jia, J.; Xue, Z.; Ge, W.; Ji, X.; Cui, L.; Huang, Y. Protective Effect of Paeoniae Radix Alba Carbonisata on Hepatic Amyloidosis by Regulating Calcium Homeostasis. Int. J. Mol. Sci. 2026, 27, 2582. https://doi.org/10.3390/ijms27062582
Liu G, Wang Z, Xu H, Jia J, Xue Z, Ge W, Ji X, Cui L, Huang Y. Protective Effect of Paeoniae Radix Alba Carbonisata on Hepatic Amyloidosis by Regulating Calcium Homeostasis. International Journal of Molecular Sciences. 2026; 27(6):2582. https://doi.org/10.3390/ijms27062582
Chicago/Turabian StyleLiu, Gangqiang, Zerui Wang, Huihui Xu, Jinyu Jia, Zhong Xue, Wei Ge, Xueqing Ji, Lijian Cui, and Yun Huang. 2026. "Protective Effect of Paeoniae Radix Alba Carbonisata on Hepatic Amyloidosis by Regulating Calcium Homeostasis" International Journal of Molecular Sciences 27, no. 6: 2582. https://doi.org/10.3390/ijms27062582
APA StyleLiu, G., Wang, Z., Xu, H., Jia, J., Xue, Z., Ge, W., Ji, X., Cui, L., & Huang, Y. (2026). Protective Effect of Paeoniae Radix Alba Carbonisata on Hepatic Amyloidosis by Regulating Calcium Homeostasis. International Journal of Molecular Sciences, 27(6), 2582. https://doi.org/10.3390/ijms27062582

