Nitrogen Management in Crop–Soil–Environment Systems: Pathways Toward Sustainable and Climate-Resilient Agriculture
Abstract
1. Introduction
2. Nitrogen: The Essential Element in Plant and Soil Dynamics
2.1. Nitrogen in Plant Metabolism and Growth
2.2. Nitrogen Forms, Nitrogen Uptake, and Transport Mechanisms in Plants
2.2.1. Nitrate Uptake
2.2.2. Ammonium Uptake and Regulation
2.2.3. Amino Acid Uptake and Transport
2.2.4. Urea Uptake
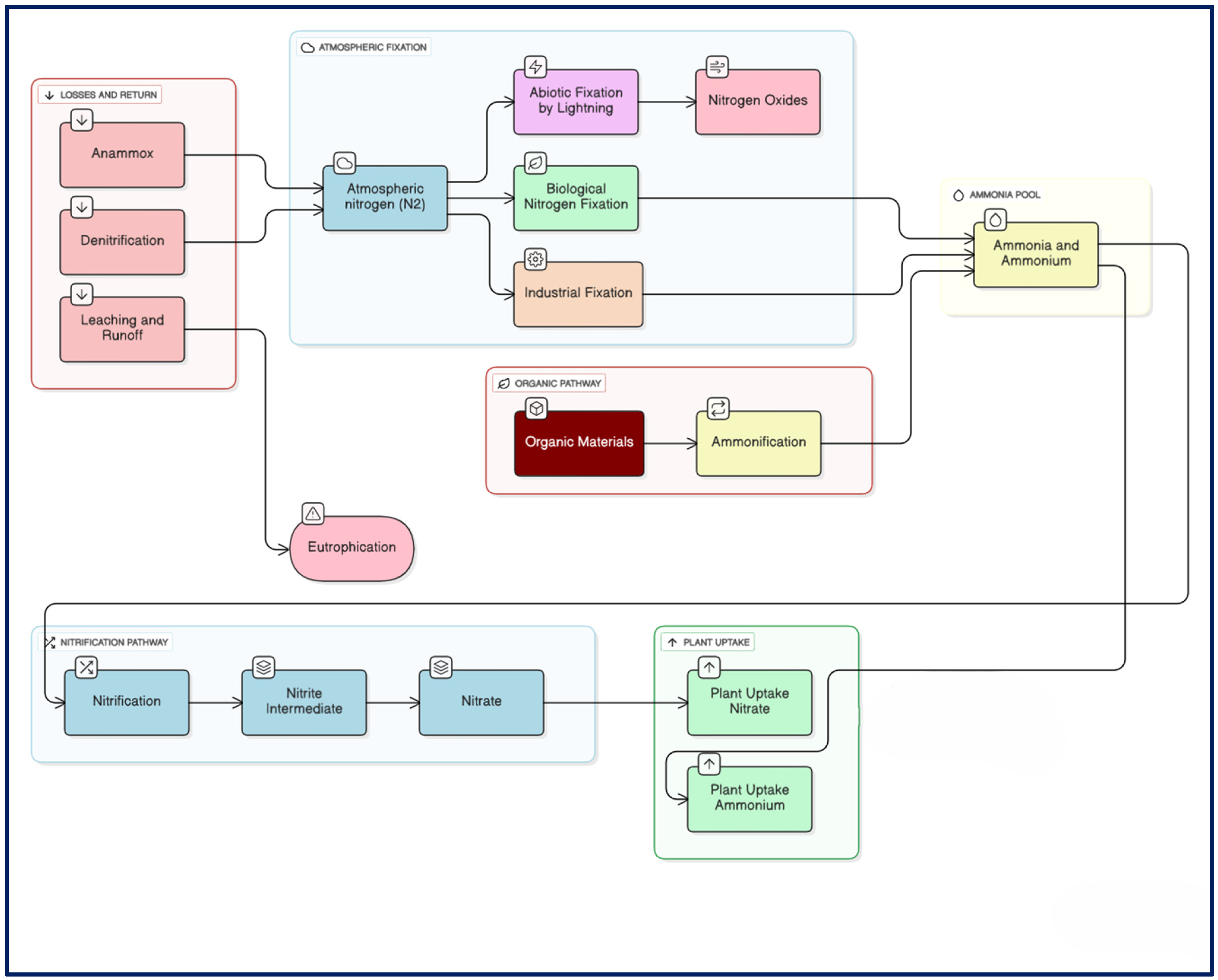
3. Nitrogen Cycling in Soil: Biological and Chemical Perspectives
3.1. Nitrogen Fixation
3.1.1. Abiotic Nitrogen Fixation
3.1.2. Biological Nitrogen Fixation
| PGPR | Crop | Impacts | Mechanism | References |
|---|---|---|---|---|
| Azospirillum brasilense | Maize (Zea mays L.) | Seed inoculation with A. brasilense Ab-V5 enhanced plant growth, boosted biochemical characteristics, and improved nitrogen use efficiency under nitrogen deficit conditions. | Seed inoculation with A. brasilense Ab-V5 → early IAA increase → rapid root system expansion → improved water & nutrient uptake → enhanced biochemical resilience → better N assimilation & partial N2 fixation → higher biomass & NUE under low N. | [75] |
| Azospirillum brasilense and Bacillus subtilis | Wheat (Triticum aestivum L.) | Seed inoculation with A. brasilense and B. subtilis enhanced grain nitrogen accumulation, increased the number of productive tillers per meter, grains per spike, and grain yield in irrigated wheat grown in tropical savannah conditions, regardless of nitrogen fertiliser application rates. | Seed inoculation → early root stimulation (IAA, ACC deaminase) → larger and more efficient root system → improved N uptake & assimilation + partial N fixation → enhanced tillering and spike fertility → higher grain N accumulation and grain yield, regardless of N fertilizer rate. | [76] |
| Pseudomonas strains P61, A46, JLB4 | Blackberries (Rubus spp.) | Strain P61 increased plant height by 50% over the control. This is attributed to the increased production of phytohormones (auxins). | Strain P61 → high auxin production → increased stem cell elongation + improved root architecture → enhanced nutrient uptake → accelerated vegetative growth → ~50% increase in plant height. | [77] |
| Various genera (i.e., Azoarcus, Azospirillum, Bacillus, Pseudomonas) | Multiple crops: rice (Oryza sativa L.), wheat, sugarcane (Saccharum officinarum) | PGPR enhanced plant growth through nitrogen fixation, phytohormone production (auxins, cytokinins, gibberellins), phosphate solubilization, siderophore production, and induction of plant stress resistance. | PGPR colonize the rhizosphere → fix nitrogen + solubilize phosphorus + produce siderophores → improve nutrient uptake → release auxins, cytokinins, gibberellins → stimulate root and shoot growth → activate stress-resistance pathways → enhanced biomass, vigor, and yield. | [78] |
| Bacillus spp. and Pseudomonas spp. | Brazilian firetree (Schizolobium parahyba) | PGPR application improved early plant development (root and stem). | PGPR colonize the rhizosphere → release auxins, cytokinins, gibberellins → stimulate root and shoot cell division and elongation → solubilize nutrients and improve uptake → enhance stress resilience → faster and stronger early root and stem development. | [79] |
| Various PGPR strains | Multiple crops | PGPR contributed to sustainable agriculture by enhancing nutrient uptake and reducing reliance on synthetic fertilisers. | PGPR colonize the rhizosphere → release auxins, cytokinins, gibberellins → stimulate root and shoot cell division and elongation → solubilize nutrients and | [80] |
| Burkholderia pyrrocinia (FJS-3), Pseudomonas rhodesiae (FJS-7), Pseudomonas baetica (FJS-16) | Tea (Camellia sinensis), tobacco (Nicotiana tabacum), chili pepper (Capsicum annuum) | Increased new shoots in tea seedlings. In tobacco: FJS-3 most effective; multi-strain increased height 30.15%, fresh weight 37.36%, root weight 54.5%. In pepper: multi-strain increased height 30.10%, fresh weight 56.38%, root weight 43.18% vs. single strain. Field trial (Longjing43 tea): PGPR + fertiliser (T2) increased yield 15.38% vs. fertiliser alone; PGPR alone (T3) increased yield 92.31% vs. no input. Enhanced tea polyphenols, caffeine, theanine, and chlorophyll (improved Matcha color). | PGPR colonize the rhizosphere and root surfaces → secrete auxins, cytokinins, and gibberellins that accelerate shoot initiation, stem elongation, and root branching → solubilize phosphorus and mobilize nitrogen to increase nutrient availability during early growth → produce siderophores that enhance iron uptake and stimulate chlorophyll biosynthesis → expand root surface area and improve nutrient and water uptake efficiency → activate antioxidant and stress resilience pathways that stabilize growth under variable field conditions → increase new shoot formation in tea seedlings and boost height, fresh weight, and root biomass in tobacco and pepper → enhance tea leaf biochemical quality (polyphenols, caffeine, theanine, chlorophyll) and improve Matcha color → raise field yield, with PGPR + fertilizer increasing production by 15.38% and PGPR alone increasing yield by 92.31% compared with no input. | [81] |
| Bacillus amyloliquefaciens GB03 | Perennial ryegrass (Lolium perenne L.) | Significantly improved shoot fresh weight, dry weight, relative water content (RWC), and chlorophyll content under severe drought (20-day natural drought).—Decreased leaf relative electric conductivity (REC) and malondialdehyde (MDA) content.—Synergistic with WRA: Further enhanced chlorophyll content compared to GB03 or WRA alone.—After 7-day rewatering: Significantly increased plant survival rate, biomass, RWC, and maintained chlorophyll content; GB03+WRA showed superior effects on survival rate, biomass, and chlorophyll content vs. control and single treatments. | GB03 colonizes the rhizosphere → enhances root water uptake, osmotic adjustment, and chlorophyll stability → reduces membrane damage (lower REC) and oxidative stress (lower MDA) → WRA slows soil water loss and maintains moisture → GB03 + WRA synergistically preserve photosynthesis and hydration during drought → plants maintain higher biomass, RWC, and chlorophyll → after rewatering, improved physiological stability enables rapid recovery → higher survival rate, biomass, and sustained chlorophyll content. | [82] |
| Pseudomonas fluorescens (M1), P. putida (M2), Bacillus subtilis (M3) | Soybean (Glycine max L.) cultivars Crawford, Giza111, Clark | Increased final germination percent (up to 95% in Crawford with M1); reduced mean germination time (M1 and M2). Increased stem length and shoot fresh weight (M1 best, then M2, then M3) under 200 and 400 mM NaCl. Increased chlorophyll and soluble proteins; increased proline. Reduced salinity damage via higher antioxidant enzymes, especially in tolerant Crawford. Genetic diversity shown by SDS-PAGE and RAPD/ISSR; maximum 17 bands in Crawford. | PGPR colonize the seed surface and rhizosphere → produce auxins and gibberellins that accelerate germination and seedling elongation → enhance osmotic adjustment via increased proline → boost antioxidant enzymes, reducing ROS, REC, and MDA → maintain chlorophyll and soluble proteins under salinity → improve water balance and nutrient uptake → strengthen stress-responsive protein expression (SDS-PAGE) and genetic activation (RAPD/ISSR) → result in higher germination, faster emergence, greater biomass, and superior salt tolerance, especially in the tolerant cultivar Crawford. | [83] |
| Pseudomonas fluorescens (B1), Liquid organic fertiliser (O1) | Fenugreek (Trigonella foenum-graecum L.) | Interaction (B1O1) gave highest soil available nitrogen and phosphorus, plant height, branches, pods, seeds per pod, choline seed content, and biological yield. | B1O1 inoculation introduces Pseudomonas fluorescens and Glomus mosseae into the rhizosphere → bacteria solubilize P and mineralize N while AMF expand the nutrient absorption zone → soil available N and P increase → enhanced root growth and nutrient uptake → microbial phytohormones stimulate plant height, branching, and pod formation → improved N and P assimilation boosts seed development and choline content → synergistic nutrient–hormone–mycorrhiza interaction maximizes biological yield. | [84] |
| Azospirillum brasilense | Purple maize (Zea mays L.) | Increased plant height by 10.5%, root length by 16.7%, aboveground fresh biomass by 21.3%, root fresh biomass by 30.1%, and leaf nitrogen by 27.7% vs. non-inoculated control. Improved yield by 21.8% and cob weight by 11.6%. Inoculation with 90 kg N ha−1 matched or exceeded non-inoculated 120 kg N ha−1 in height, leaf N, and cob size. Enabled 30 kg N ha−1 reduction with equivalent performance. | PGPR colonize the rhizosphere → enhance nitrogen uptake and assimilation → stimulate root growth and nutrient foraging → increase chlorophyll formation and photosynthetic efficiency → boost biomass accumulation and cob development → improve nitrogen use efficiency so that 90 kg N ha−1 with inoculation matches or exceeds 120 kg N ha−1 without inoculation → enable a 30 kg N ha−1 fertilizer reduction with equivalent yield performance. | [85] |
| Bacillus sp. | Winter wheat (Triticum aestivum L.) | Under drought: highest CO2 assimilation, minimal transpiration decline, highest stomatal conductance. Lowest initial fluorescence, highest maximum fluorescence; reduced stress parameter decline. Increased photon use efficiency and fastest electron transport in photosystems. Highest grain yield and best drought stress resistance index among biostimulants. | Biostimulant application enhances stomatal conductance and maintains CO2 assimilation → stabilizes transpiration and leaf water status → protects PSII and PSI by lowering initial fluorescence and increasing maximum fluorescence → accelerates electron transport and improves photon use efficiency → preserves photosynthetic capacity under drought → sustains biomass production and grain filling → results in the highest grain yield and strongest drought stress resistance index. | [86] |
| Pseudomonas spp., Bacillus spp. | Peppermint (Mentha piperita L.) | Under moderate drought: inoculation matched effects of inoculation alone or moderate stress alone on trichome density, essential oil (EO) main components, and total EO yield. No change in volatile organic compound emissions vs. uninoculated stressed plants. Enhanced secondary metabolite yield without compromising productivity under combined stress and inoculation. | PGPR colonize the rhizosphere → improve water and nutrient uptake under moderate drought → stabilize photosynthesis and reduce oxidative stress → maintain biomass production → stimulate trichome development and enhance EO biosynthetic pathways → preserve EO composition and yield without altering VOC emissions → enable higher secondary metabolite output without reducing plant productivity under combined drought and inoculation. | [87] |
| Azospirillum brasilense | Sugarcane (Saccharum spp.) cv. Mex 69–290 (micropropagated) | Dose-dependent effects during ex vitro acclimatization (60 days). Optimal at 1 × 106 CFU/mL: high survival, enhanced growth, dry matter, chlorophyll, β-carotene; increased N, P, Mg, Mn, B uptake. Higher dose (2 × 106 CFU/mL) reduced survival and development. Improved plantlet quality for field transplant. | PGPR colonize the root zone at an optimal density → enhance nutrient solubilization and uptake (N, P, Mg, Mn, B) → stimulate root and shoot development through balanced phytohormone production → increase chlorophyll and β-carotene, improving photosynthetic efficiency → strengthen stress tolerance during ex vitro transition → produce vigorous, high-quality plantlets suitable for field establishment; excessive inoculum disrupts this balance and reduces survival. | [88] |
3.2. Ammonification
3.3. Nitrification
3.3.1. Ammonium Oxidation
3.3.2. Nitrite Oxidation
3.4. Denitrification
3.5. Anammox (Anaerobic Ammonium Oxidation)
3.6. Physicochemical Transformations
3.6.1. Volatilization of Ammonia
3.6.2. Adsorption and Desorption of Ammonium
3.6.3. Nitrate Leaching
4. Interactions with Other Nutrients
4.1. Nitrogen and Phosphorus Interactions
4.2. Nitrogen and Potassium
4.3. Nitrogen and Micronutrients (e.g., Copper, Iron, Zinc, etc.)
5. Consequences of Nitrogen Mismanagement
5.1. Mechanisms of Nitrogen Toxicity and Environmental Dissemination
5.2. Aquatic and Terrestrial Ecosystem Impacts
5.3. Greenhouse Gas Emissions and Climate Feedback
5.4. Soil Degradation, Salinity, and Biodiversity Loss
5.5. Human Health and Air Quality Implications
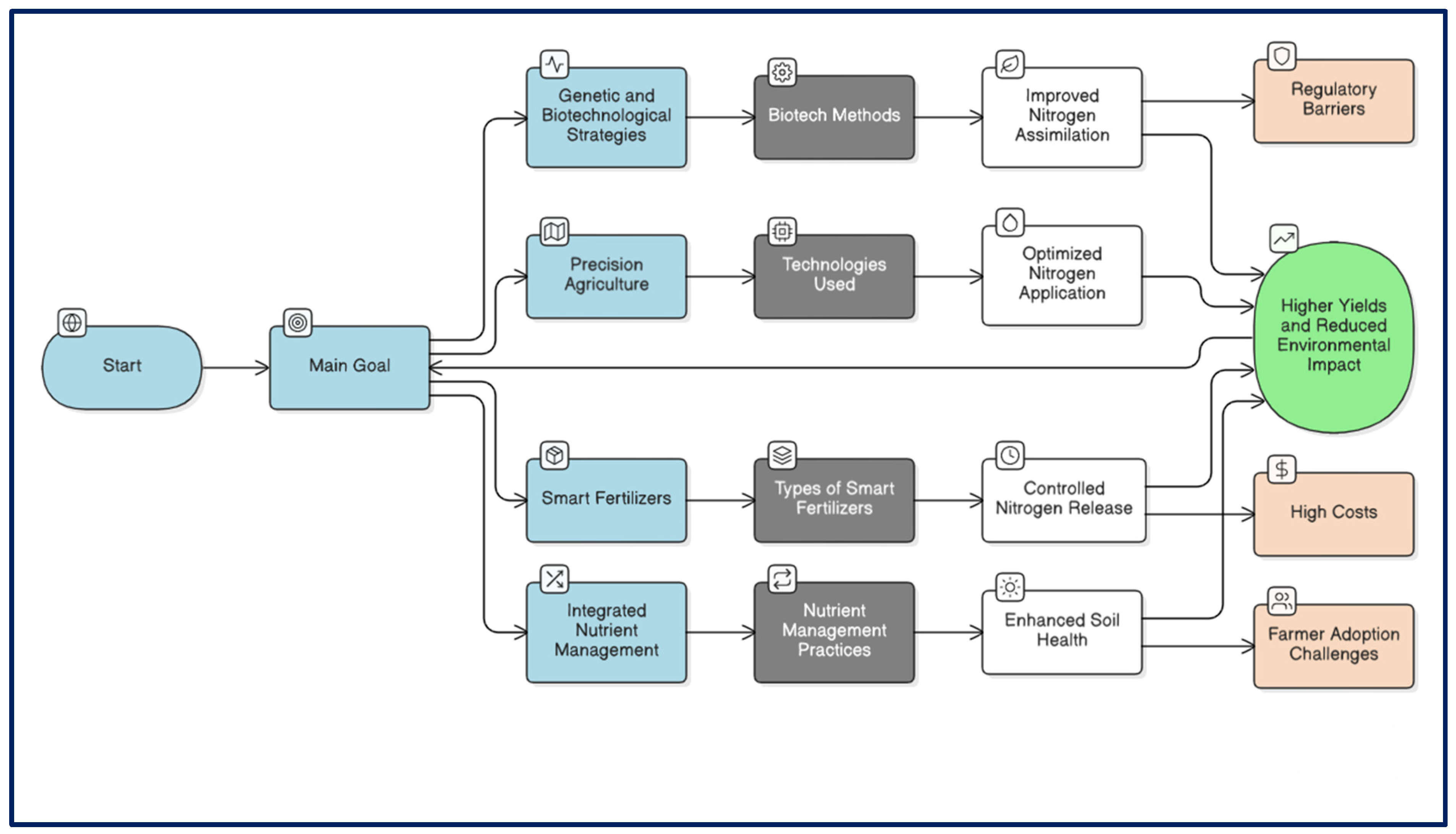
6. Cutting-Edge Strategies for Enhancing NUE and Mitigating Environmental Impact
6.1. Precision Agriculture Technologies
| PA Technology | Crop | Impacts | References |
|---|---|---|---|
| Variable-rate fertilization | Maize | Consistently improves N use efficiency and maintains or modestly increases yield when spatial variability is high; effects are site-specific. | [121] |
| Variable-rate fertilization | Wheat | Small to moderate yield gains reported; strongest benefits observed in reduced fertilizer inputs rather than yield. | [121] |
| Variable-rate fertilization | Rice | Evidence primarily relates to reduced N losses and improved input efficiency rather than yield response. | [121] |
| Remote sensing/satellite imagery | Soybean | Improves in-season nutrient and stress diagnostics, supporting timely management decisions; yield effects variable. | [204] |
| GPS-guided equipment | Wheat | Reduces overlap and input waste; yield effects indirect via improved operational efficiency. | [216] |
| Soil sensors and IoT systems | Maize | Reductions in nitrate leaching and improved irrigation–fertilizer synchronization reported. | [217] |
| Drones and UAVs (Unmanned Aerial Vehicles) | Rice, citrus, grapes | Rice: Drones detected nitrogen deficiencies, improving yield by 15%. Citrus: Aerial imagery optimized nitrogen application, enhancing fruit quality. Grapes: Precision nitrogen management improved vine health and grape yield. | [218] |
| Yield monitoring systems | Wheat, soybean, maize | Wheat: Yield maps identified low-nitrogen zones, improving NUE by 20%. Soybean: Optimized nitrogen application increased yield by 10%. Maize: Reduced nitrogen over-application, saving 15% on fertiliser costs. | [219] |
| Automated Irrigation Systems (AIS) | Vegetables, rice, citrus | Vegetables: AIS reduced nitrogen leaching by 25%. Rice: Alternate wetting and drying (AWD) reduced water and nitrogen use by 30%. Citrus: AIS improved fruit size and quality. | [220] |
| Decision Support Systems (DSS) | Wheat, maize, potato | Wheat: DSS optimized nitrogen application timing, increasing yield by 15%. Maize: Reduced nitrogen losses by 20% through data-driven decisions. Potato: Improved tuber yield and quality with precise nitrogen management. | [221] |
6.2. Genetic and Biotechnological Strategies
6.2.1. Enhancing Nitrogen Assimilation Efficiency Through Crop Breeding and Genome Editing
6.2.2. Biotechnological Tools
| Strategy | Crop | Effect on NUE | Targeted Genes | Findings | References |
|---|---|---|---|---|---|
| Novel Plant Breeding Techniques (NPBTs) and Genome Editing (GETs) | Rice, arabidopsis, Medicago truncatula | Precise improvement of NUE-related genes, accelerated crop improvement | OsNRT1.1b (OsNPF6.5), OsNRT2.3a, OsGS1;1, AtNRT1.1, and AtGS2 | Genome editing tools such as CRISPR/Cas9, base editing, and prime editing have been applied in model plants to improve NUE by targeting N transporter and assimilator genes. Enhanced mutation efficiencies (up to 95%) achieved with optimized promoters like arabidopsis UBQ10 improve gene editing success rates. Base editing successfully improved NUE traits in rice, demonstrating promising routes for sustainable agriculture. | [232,233] |
| Marker-Assisted Selection (MAS) | Wheat | Efficient incorporation of NUE traits into breeding lines | TaNRT2.1, TaAMT1;2, TaGS1, and TaGOGAT | MAS accelerates nitrogen uptake, assimilation, and tolerance to low N conditions in wheat. High-throughput genotyping facilitate precise selection. It reduces time and cost while improving yield and NUE. | [234] |
| Exploration of natural genetic variability | Sorghum | Identification of high NUE genotypes adaptable to varying N regimes | SbAMT, SbNRT, and SbGS | In sorghum, significant genetic variation exists for NUE traits under low and moderate nitrogen levels. Contrasting genotypes exhibited distinct expression of N transporter and assimilatory genes (e.g., SbAMT, SbNRT, SbGS). Such genotypes are promising candidates for breeding N-efficient cultivars adaptable to low input systems. | [235] |
| Microbial inoculants (PGPB) | Maize | Increased grain yield and NUE across nitrogen rates | ZmNRT, ZmAMT, and ZmGln1 | Inoculation with Azospirillum brasilense significantly increased maize yield, leaf chlorophyll, nitrogen content, and NUE regardless of N source; highest economic returns at 100 kg N/ha + inoculation. | [236] |
| Combined application of microbial inoculants with organic fertilisers | Barley | Synergistic enhancement of NUE and crop yield under suboptimal soil conditions | HvGS and HvGOGAT | Combined use of Kosakonia radicincitans and organic fertilisers improved barley grain yield and nutrient uptake significantly in acidic and low-P soils, highlighting integrated soil microbiome management to enhance NUE. | [237] |
| Microbial inoculants (PGPB & Rhizobia) | Soybean | Enhanced nodulation and symbiotic N fixation under drought | GmNOD, GmGS, and GmGOGAT | Drought-tolerant Sinorhizobium fredii strain improved nodule number, water potential, and reduced oxidative damage under water deficit, boosting biological nitrogen fixation efficiency. | [238] |
| Microbial inoculants (PGPB) | Tomato | Improved nitrogen uptake and plant growth under fertilization | SlAMT, SlNRT, and SlGS | Bacillus pumilus inoculation enhanced soil ammonium levels, rhizobacterial populations, nifH gene expression, and nitrogenase activity, leading to increased nitrogen uptake and biomass under additional N supply conditions. | [239] |
| Microbial inoculants (PGPB & Rhizobia) | Pea | Enhanced nodulation, biomass, and yield components | PsNOD, PsGS, and PsAAT | Application of Rhizobium bio-fertiliser optimized nodulation and produced the highest yield in Ethiopian highlands. | [240] |
| Microbial inoculants (PGPB & Rhizobia) | Pea | Significant increase in grain yield via biological nitrogen fixation | PsGS/GOGAT | Comprehensive review and meta-analysis showed rhizobia inoculation increased pea grain yield by approximately 33% compared to uninoculated controls. | [241] |
6.3. Recent Advances in Smart Fertilisers
6.3.1. Controlled-Release Fertilisers
6.3.2. Nanotechnology Applications in Fertilisers
6.3.3. Polymer-Coated or Smart Gel Fertilisers
6.4. Integrated Nutrient Management
| Crop | Strategy | Effect on Nitrogen Use Efficiency (NUE) | Findings | References |
|---|---|---|---|---|
| Maize | Controlled-release coated fertilisers | Increased NUE | Reduced N input by ~40% while maintaining yield; significantly reduced TN, NO3−–N, and TP runoff. | [261] |
| Maize | Polyurethane-Coated Urea (PCU) | Improved NUE | Maintained yield with 20% less N applied; increased net profit by 8.5–15%; reduced apparent N loss by 36%. | [262] |
| Wheat | CRF combined with straw return | Improved NUE and economic efficiency | Increased soil N, microbial abundance, root growth, and yield (10–47%); allowed 33% reduction in N application. | [263] |
| Tomato | Lignin-bentonite nano-coated urea at 25% N rate | NUE increased by 47–88% (vs. 33% in control) | Enhanced growth, yield, and fruit quality with 75% less N; improved firmness and acidity. | [264] |
| Tomato | Nano-bio phosphorus + Pseudomonas putida inoculation | Enhanced P availability and uptake | Improved root/shoot growth, fruit yield, firmness, and vitamin C and flavonoid contents; synergistic effect with bacteria. | [265] |
| Rice | Nano urea (foliar) | High NUE (80–90%) | Statistically similar growth and yield as conventional urea with 50% less N; efficient nutrient delivery. | [266] |
| Rice | Optimized N rate (135 kg N ha−1) | Improved agronomic efficiency of nitrogen | Sustained yield for 6 years; reduced ammonium N and total N runoff; recommended for sustainable intensification. | [267] |
| Malt barley | Cover cropping + reduced N fertilization (40 kg N ha−1) | Improved soil C sequestration | Enhanced soil organic C in the surface layers; no significant improvement in soil N; sustainable for dryland rotations. | [268] |
| Potato | Synthetic gel structures with hydrogels + agrochemicals | Reduced leaching, improved retention | Increased yield (6–15 t/ha), saved water (130–200%), reduced pathogen incidence, minimized environmental pollution. | [269] |
| Maize | Nano-ZnO seed coating (150 mg L−1) | Enhanced Zn, Fe, and Mn uptake | Improved growth (5–13%), chlorophyll (141%), photosynthesis; effective in alkaline soils. | [270] |
| Sorghum | Site-specific N management on marginal lands | Optimized nutrient removal | Achieved comparable yields on marginal lands with adapted N rates (56–112 kg N ha−1) | [271] |
6.5. Circular Nitrogen Economy: Recycling Agricultural Waste as a Nitrogen Source
6.5.1. Recycling Nitrogen from Agricultural Waste
6.5.2. Bio-Based Fertilisers
6.5.3. Nitrogen Recovery from Wastewater
| Crop | Strategy | Effect on Nitrogen Use Efficiency (NUE) | Findings | References |
|---|---|---|---|---|
| Maize | Enhancing inherent soil productivity | Increased nitrogen partial factor productivity, improved NUE | Enhancing inherent soil productivity beyond 8.0 t/ha increases maize yield by 1.2 t/ha and nitrogen use efficiency. This improvement also reduces nitrogen input and nitrogen losses, supporting more sustainable maize production. | [282] |
| Wheat | Digestate with nitrification inhibitor | Reduced N losses, comparable yield to mineral fertiliser | Acidified digestate reduced NH3 and N2O losses; yield comparable to mineral fertilisers | [283] |
| Tomato | Ammonium–nitrate nitrogen mass ratios in controlled greenhouse conditions | Highest NUE at 75:25 ratio, significantly better fertiliser utilisation | 75:25 ammonium-to-nitrate ratio gave highest yield, fertiliser utilisation, N, P, K accumulation, soluble sugars, solids, and vitamin C;. nutrient loss was minimized. | [284] |
| Rice | Data-driven nutrient management | Enhanced NUE by reducing surplus | Reduced excessive N use by 18 kg/ha without yield loss; increased NUE by 36% | [285] |
| Soybean | Biochar and biofertilisers | Enhanced nitrogen fixation and soil N content | Biofertilisers improved soybean yield by 5–9%, enhanced biomass and N accumulation | [286] |
| Barley | Digestate and manure fertilisers | Comparable NUE to mineral fertiliser | Digestate fertilization showed similar/lower N2O emissions and maintained yield | [287] |
| Potato | Compost + mineral fertiliser | Improved NUE and soil nutrients | Yield increased up to 18%, improved soil bulk density and nutrient content | [288] |
| Maize | Fertiliser types: Farmer Practice (FP), Nutrient Expert (NE), Stable Compound (SF), CRU | Nutrient Expert reduced NH3 volatilization but increased N2O emission; SF reduced NH3, N2O, CO2, GWP, and increased yield; CRU had greatest NH3 reduction with moderate N2O increase | SF best balanced emission reductions with highest yield increase (16%); CRU excelled in NH3 reduction; NE improved NUE but increased N2O emissions | [289] |
| Wastewater treatment/Nitrogen streams | Integration of electrokinetic processes and air stripping (including innovative air stripping designs and electrochemical cell technologies) | High ammonia removal (~90%) with energy consumption between 5 and 20.4 kWh/kg NH4+-N; promotes sustainable nitrogen cycle with reduced emissions | Electrokinetic processes enable in situ pH control without chemicals, improving ammonia/ammonium removal and recovery efficiency; hybrid technologies optimize energy use, recovery rate, and co-product valorization | [290] |
| Cucumber | Combined application of biogas slurry (10, 20, 30 t/ha) and inorganic fertiliser (100%, 75%, 50% recommended dose) | Improved NUE by increasing soil organic matter, nitrogen content, and nutrient availability; potential emission reductions | Biogas slurry increased soil organic matter (0.3% to 2.1%), total N (0.06% to 0.15%), P2O5 (93 to 224 ppm), and K2O; yielded higher fruit number, fruit weight, and total fruit yield; enabled reduction in inorganic fertiliser dose without yield loss | [291] |
6.5.4. Environmental, Economic Benefits, and Challenges of Circular Nitrogen Economy
Reduced Greenhouse Gas Emissions
Improved Soil Health
Economic Savings
Circular Nitrogen Economy Challenges
7. Barriers to Implementation and Future Directions
7.1. Regional and Policy Challenges
7.2. Biotechnology Innovations
7.3. Climate Change Resilience
8. Conclusions
Author Contributions
Funding
Data Availability Statement
Acknowledgments
Conflicts of Interest
Abbreviations
| AMT1 | Ammonium transporter 1 |
| AMF | Arbuscular mycorrhizal fungi |
| AI | Artificial intelligence |
| BNF | Biological nitrogen fixation |
| CEC | Cation exchange capacity |
| DNRA | Dissimilatory nitrate reduction to ammonium |
| GIS | Geographic Information Systems |
| GOGAT | Glutamate synthase |
| GS | Glutamine synthetase |
| MAS | Marker-assisted selection |
| PM2.5 | Particulate matter |
| PGPR | Plant growth-promoting rhizobacteria |
| QTLs | Quantitative trait loci |
| ROS | Reactive oxygen species |
References
- Lassaletta, L.; Billen, G.; Garnier, J.; Bouwman, L.; Velazquez, E.; Mueller, N.D.; Gerber, J.S. Nitrogen Use in the Global Food System: Past Trends and Future Trajectories of Agronomic Performance, Pollution, Trade, and Dietary Demand. Environ. Res. Lett. 2016, 11, 095007. [Google Scholar] [CrossRef]
- Van Den Bergh, S.G.; Chardon, I.; Leite, M.F.A.; Korthals, G.W.; Mayer, J.; Cougnon, M.; Reheul, D.; De Boer, W.; Bodelier, P.L.E. Soil Aggregate Stability Governs Field Greenhouse Gas Fluxes in Agricultural Soils. Soil Biol. Biochem. 2024, 191, 109354. [Google Scholar] [CrossRef]
- Cen, X.; He, N.; Li, M.; Xu, L.; Yu, X.; Cai, W.; Li, X.; Butterbach-Bahl, K. Suppression of Nitrogen Deposition on Global Forest Soil CH4 Uptake Depends on Nitrogen Status. Glob. Biogeochem. Cycles 2024, 38, e2024GB008098. [Google Scholar] [CrossRef]
- Li, X.; Li, Z. Global Trends and Current Advances in Slow/Controlled-Release Fertilizers: A Bibliometric Analysis from 1990 to 2023. Agriculture 2024, 14, 1502. [Google Scholar] [CrossRef]
- Hu, B.; Wang, W.; Chen, J.; Liu, Y.; Chu, C. Genetic Improvement toward Nitrogen-Use Efficiency in Rice: Lessons and Perspectives. Mol. Plant 2023, 16, 64–74. [Google Scholar] [CrossRef]
- Eswaran, S.; Anand, A.; Lairenjam, G.; Mohan, G.; Sharma, N.; Khare, A.; Bhargavi, A. Climate Change Impacts on Agricultural Systems Mitigation and Adaptation Strategies: A Review. J. Exp. Agric. Int. 2024, 46, 1–12. [Google Scholar] [CrossRef]
- Zhang, H.; Zhao, Q.; Wang, Z.; Wang, L.; Li, X.; Fan, Z.; Zhang, Y.; Li, J.; Gao, X.; Shi, J.; et al. Effects of Nitrogen Fertilizer on Photosynthetic Characteristics, Biomass, and Yield of Wheat under Different Shading Conditions. Agronomy 2021, 11, 1989. [Google Scholar] [CrossRef]
- Razaq, M.; Zhang, P.; Shen, H.; Salahuddin. Influence of Nitrogen and Phosphorous on the Growth and Root Morphology of Acer Mono. PLoS ONE 2017, 12, e0171321. [Google Scholar] [CrossRef]
- Farhan, M.; Sathish, M.; Kiran, R.; Mushtaq, A.; Baazeem, A.; Hasnain, A.; Hakim, F.; Naqvi, S.A.H.; Mubeen, M.; Iftikhar, Y.; et al. Plant Nitrogen Metabolism: Balancing Resilience to Nutritional Stress and Abiotic Challenges. Phyton 2024, 93, 581–609. [Google Scholar] [CrossRef]
- Bloom, A.J. The Increasing Importance of Distinguishing among Plant Nitrogen Sources. Curr. Opin. Plant Biol. 2015, 25, 10–16. [Google Scholar] [CrossRef] [PubMed]
- Anas, M.; Liao, F.; Verma, K.K.; Sarwar, M.A.; Mahmood, A.; Chen, Z.-L.; Li, Q.; Zeng, X.-P.; Liu, Y.; Li, Y.-R. Fate of Nitrogen in Agriculture and Environment: Agronomic, Eco-Physiological and Molecular Approaches to Improve Nitrogen Use Efficiency. Biol. Res. 2020, 53, 47. [Google Scholar] [CrossRef] [PubMed]
- Xu, G.; Fan, X.; Miller, A.J. Plant Nitrogen Assimilation and Use Efficiency. Annu. Rev. Plant Biol. 2012, 63, 153–182. [Google Scholar] [CrossRef]
- Liu, X.; Hu, B.; Chu, C. Nitrogen Assimilation in Plants: Current Status and Future Prospects. J. Genet. Genom. 2022, 49, 394–404. [Google Scholar] [CrossRef]
- Zayed, O.; Hewedy, O.A.; Abdelmoteleb, A.; Ali, M.; Youssef, M.S.; Roumia, A.F.; Seymour, D.; Yuan, Z.-C. Nitrogen Journey in Plants: From Uptake to Metabolism, Stress Response, and Microbe Interaction. Biomolecules 2023, 13, 1443. [Google Scholar] [CrossRef]
- Moll, R.H.; Kamprath, E.J.; Jackson, W.A. Analysis and Interpretation of Factors Which Contribute to Efficiency of Nitrogen Utilization. Agron. J. 1982, 74, 562–564. [Google Scholar] [CrossRef]
- Ladha, J.K.; Tirol-Padre, A.; Reddy, C.K.; Cassman, K.G.; Verma, S.; Powlson, D.S.; Van Kessel, C.; Richter, D.d.B.; Chakraborty, D.; Pathak, H. Global Nitrogen Budgets in Cereals: A 50-Year Assessment for Maize, Rice and Wheat Production Systems. Sci. Rep. 2016, 6, 19355. [Google Scholar] [CrossRef] [PubMed]
- Masclaux-Daubresse, C.; Daniel-Vedele, F.; Dechorgnat, J.; Chardon, F.; Gaufichon, L.; Suzuki, A. Nitrogen Uptake, Assimilation and Remobilization in Plants: Challenges for Sustainable and Productive Agriculture. Ann. Bot. 2010, 105, 1141–1157. [Google Scholar] [CrossRef] [PubMed]
- Congreves, K.A.; Otchere, O.; Ferland, D.; Farzadfar, S.; Williams, S.; Arcand, M.M. Nitrogen Use Efficiency Definitions of Today and Tomorrow. Front. Plant Sci. 2021, 12, 637108. [Google Scholar] [CrossRef]
- Daly, A.B.; Jilling, A.; Bowles, T.M.; Buchkowski, R.W.; Frey, S.D.; Kallenbach, C.M.; Keiluweit, M.; Mooshammer, M.; Schimel, J.P.; Grandy, A.S. A Holistic Framework Integrating Plant-Microbe-Mineral Regulation of Soil Bioavailable Nitrogen. Biogeochemistry 2021, 154, 211–229. [Google Scholar] [CrossRef]
- Muratore, C.; Espen, L.; Prinsi, B. Nitrogen Uptake in Plants: The Plasma Membrane Root Transport Systems from a Physiological and Proteomic Perspective. Plants 2021, 10, 681. [Google Scholar] [CrossRef]
- Yao, X.; Nie, J.; Bai, R.; Sui, X. Amino Acid Transporters in Plants: Identification and Function. Plants 2020, 9, 972. [Google Scholar] [CrossRef]
- Maghiaoui, A.; Gojon, A.; Bach, L. NRT1.1-Centered Nitrate Signaling in Plants. J. Exp. Bot. 2020, 71, 6226–6237. [Google Scholar] [CrossRef]
- Gojon, A.; Krouk, G.; Perrine-Walker, F.; Laugier, E. Nitrate Transceptor(s) in Plants. J. Exp. Bot. 2011, 62, 2299–2308. [Google Scholar] [CrossRef] [PubMed]
- Carillo, P.; Rouphael, Y. Nitrate Uptake and Use Efficiency: Pros and Cons of Chloride Interference in the Vegetable Crops. Front. Plant Sci. 2022, 13, 899522. [Google Scholar] [CrossRef] [PubMed]
- Wang, Y.-Y.; Cheng, Y.-H.; Chen, K.-E.; Tsay, Y.-F. Nitrate Transport, Signaling, and Use Efficiency. Annu. Rev. Plant Biol. 2018, 69, 85–122. [Google Scholar] [CrossRef] [PubMed]
- Xu, N.; Cheng, L.; Kong, Y.; Chen, G.; Zhao, L.; Liu, F. Functional Analyses of the NRT2 Family of Nitrate Transporters in Arabidopsis. Front. Plant Sci. 2024, 15, 1351998. [Google Scholar] [CrossRef]
- Fang, X.Z.; Fang, S.Q.; Ye, Z.Q.; Liu, D.; Zhao, K.L.; Jin, C.W. NRT1.1 Dual-Affinity Nitrate Transport/Signalling and Its Roles in Plant Abiotic Stress Resistance. Front. Plant Sci. 2021, 12, 715694. [Google Scholar] [CrossRef]
- Jacquot, A.; Chaput, V.; Mauries, A.; Li, Z.; Tillard, P.; Fizames, C.; Bonillo, P.; Bellegarde, F.; Laugier, E.; Santoni, V.; et al. NRT2.1 C-terminus Phosphorylation Prevents Root High Affinity Nitrate Uptake Activity in Arabidopsis thaliana. New Phytol. 2020, 228, 1038–1054. [Google Scholar] [CrossRef]
- Wen, Z.; Tyerman, S.D.; Dechorgnat, J.; Ovchinnikova, E.; Dhugga, K.S.; Kaiser, B.N. Maize NPF6 Proteins Are Homologs of Arabidopsis CHL1 That Are Selective for Both Nitrate and Chloride. Plant Cell 2017, 29, 2581–2596. [Google Scholar] [CrossRef]
- Hu, B.; Wang, W.; Ou, S.; Tang, J.; Li, H.; Che, R.; Zhang, Z.; Chai, X.; Wang, H.; Wang, Y.; et al. Variation in NRT1.1B Contributes to Nitrate-Use Divergence between Rice Subspecies. Nat. Genet. 2015, 47, 834–838. [Google Scholar] [CrossRef]
- Huang, S.; Chen, S.; Liang, Z.; Zhang, C.; Yan, M.; Chen, J.; Xu, G.; Fan, X.; Zhang, Y. Knockdown of the Partner Protein OsNAR2.1 for High-Affinity Nitrate Transport Represses Lateral Root Formation in a Nitrate-Dependent Manner. Sci. Rep. 2015, 5, 18192. [Google Scholar] [CrossRef]
- Peng, B.; Kong, H.; Li, Y.; Wang, L.; Zhong, M.; Sun, L.; Gao, G.; Zhang, Q.; Luo, L.; Wang, G.; et al. OsAAP6 Functions as an Important Regulator of Grain Protein Content and Nutritional Quality in Rice. Nat. Commun. 2014, 5, 4847. [Google Scholar] [CrossRef]
- Fan, X.; Tang, Z.; Tan, Y.; Zhang, Y.; Luo, B.; Yang, M.; Lian, X.; Shen, Q.; Miller, A.J.; Xu, G. Overexpression of a pH-Sensitive Nitrate Transporter in Rice Increases Crop Yields. Proc. Natl. Acad. Sci. USA 2016, 113, 7118–7123, Correction in Proc. Natl. Acad. Sci. USA 2017, 114, e7650. https://doi.org/10.1073/pnas.1714238114. [Google Scholar] [CrossRef] [PubMed]
- Cao, H.; Liu, Z.; Guo, J.; Jia, Z.; Shi, Y.; Kang, K.; Peng, W.; Wang, Z.; Chen, L.; Neuhaeuser, B.; et al. ZmNRT1.1B (ZmNPF6.6) Determines Nitrogen Use Efficiency via Regulation of Nitrate Transport and Signalling in Maize. Plant Biotechnol. J. 2024, 22, 316–329. [Google Scholar] [CrossRef]
- Akhtar, K.; Ain, N.U.; Prasad, P.V.V.; Naz, M.; Aslam, M.M.; Djalovic, I.; Riaz, M.; Ahmad, S.; Varshney, R.K.; He, B.; et al. Physiological, Molecular, and Environmental Insights into Plant Nitrogen Uptake, and Metabolism under Abiotic Stresses. Plant Genome 2024, 17, e20461. [Google Scholar] [CrossRef]
- Wang, M.-J.; Tsay, Y.-F. NRT1.1 Is a Versatile Coordinator of Nutrient and Hormone Signaling in Plants. Dev. Cell 2025, 60, 2847–2849. [Google Scholar] [CrossRef] [PubMed]
- Esteban, R.; Ariz, I.; Cruz, C.; Moran, J.F. Review: Mechanisms of Ammonium Toxicity and the Quest for Tolerance. Plant Sci. 2016, 248, 92–101. [Google Scholar] [CrossRef] [PubMed]
- Coskun, D.; Britto, D.T.; Li, M.; Becker, A.; Kronzucker, H.J. Rapid Ammonia Gas Transport Accounts for Futile Transmembrane Cycling under NH3/NH4+ Toxicity in Plant Roots. Plant Physiol. 2013, 163, 1859–1867. [Google Scholar] [CrossRef]
- Rivero-Marcos, M. Functional Crosstalk between Nitrate and Ammonium Transporters in N Acquisition and pH Homeostasis. Front. Plant Sci. 2025, 16, 1634119. [Google Scholar] [CrossRef]
- Straub, T.; Ludewig, U.; Neuhäuser, B. The Kinase CIPK23 Inhibits Ammonium Transport in Arabidopsis thaliana. Plant Cell 2017, 29, 409–422. [Google Scholar] [CrossRef]
- Gu, R.; Duan, F.; An, X.; Zhang, F.; Von Wirén, N.; Yuan, L. Characterization of AMT-Mediated High-Affinity Ammonium Uptake in Roots of Maize (Zea mays L.). Plant Cell Physiol. 2013, 54, 1515–1524. [Google Scholar] [CrossRef]
- Yang, J.; Lin, Y.; Rensing, C.; Zhang, L.; Zhou, B.; Xing, S.; Yang, W. Dynamic and Migration Characteristics of Soil Free Amino Acids in Paddy Soil Applied with Milk Vetch. Agronomy 2022, 12, 2621. [Google Scholar] [CrossRef]
- Li, P.; Luo, T.; Pu, X.; Zhou, Y.; Yu, J.; Liu, L. Plant Transporters: Roles in Stress Responses and Effects on Growth and Development. Plant Growth Regul. 2021, 93, 253–266. [Google Scholar] [CrossRef]
- Krapp, A. Plant Nitrogen Assimilation and Its Regulation: A Complex Puzzle with Missing Pieces. Curr. Opin. Plant Biol. 2015, 25, 115–122. [Google Scholar] [CrossRef]
- Pan, W.; Tang, S.; Zhou, J.; Liu, M.; Xu, M.; Kuzyakov, Y.; Ma, Q.; Wu, L. Plant–Microbial Competition for Amino Acids Depends on Soil Acidity and the Microbial Community. Plant Soil 2022, 475, 457–471. [Google Scholar] [CrossRef]
- Tünnermann, L.; Aguetoni Cambui, C.; Franklin, O.; Merkel, P.; Näsholm, T.; Gratz, R. Plant Organic Nitrogen Nutrition: Costs, Benefits, and Carbon Use Efficiency. New Phytol. 2025, 245, 1018–1028. [Google Scholar] [CrossRef]
- Ma, Q.; Hill, P.W.; Chadwick, D.R.; Wu, L.; Jones, D.L. Competition for S-Containing Amino Acids between Rhizosphere Microorganisms and Plant Roots: The Role of Cysteine in Plant S Acquisition. Biol. Fertil. Soils 2021, 57, 825–836. [Google Scholar] [CrossRef]
- Schmidt, S.; Krishnan, V.; Gamage, H.; Walsh, M.; Huelsen, T.; Wolf, J.; Wadewitz, P.; Jensen, P.; Das, B.; Robinson, N. Enabling the Circular Nitrogen Economy with Organic and Organo-Mineral Fertilisers. Nutr. Cycl. Agroecosyst. 2025, 130, 33–48. [Google Scholar] [CrossRef]
- Ghorbani, M. Recycled Nitrogen for Regenerative Agriculture: A Review of Agronomic and Environmental Impacts of Circular Nutrient Sources. Agronomy 2025, 15, 2503. [Google Scholar] [CrossRef]
- An, W.; Gao, Y.; Liu, L.; Bai, Q.; Zhao, J.; Zhao, Y.; Zhang, X.C. Structural Basis of Urea Transport by Arabidopsis thaliana DUR3. Nat. Commun. 2025, 16, 1782. [Google Scholar] [CrossRef]
- Wang, W.; Köhler, B.; Cao, F.; Liu, G.; Gong, Y.; Sheng, S.; Song, Q.; Cheng, X.; Garnett, T.; Okamoto, M.; et al. Rice DUR3 Mediates High-affinity Urea Transport and Plays an Effective Role in Improvement of Urea Acquisition and Utilization When Expressed in Arabidopsis. New Phytol. 2012, 193, 432–444. [Google Scholar] [CrossRef] [PubMed]
- Mérigout, P.; Lelandais, M.; Bitton, F.; Renou, J.-P.; Briand, X.; Meyer, C.; Daniel-Vedele, F. Physiological and Transcriptomic Aspects of Urea Uptake and Assimilation in Arabidopsis Plants. Plant Physiol. 2008, 147, 1225–1238. [Google Scholar] [CrossRef]
- Prinsi, B.; Espen, L. Time-Course of Metabolic and Proteomic Responses to Different Nitrate/Ammonium Availabilities in Roots and Leaves of Maize. Int. J. Mol. Sci. 2018, 19, 2202. [Google Scholar] [CrossRef] [PubMed]
- Liu, G.-W.; Sun, A.-L.; Li, D.-Q.; Athman, A.; Gilliham, M.; Liu, L.-H. Molecular Identification and Functional Analysis of a Maize (Zea Mays) DUR3 Homolog That Transports Urea with High Affinity. Planta 2015, 241, 861–874. [Google Scholar] [CrossRef] [PubMed]
- Lupini, A.; Princi, M.P.; Araniti, F.; Miller, A.J.; Sunseri, F.; Abenavoli, M.R. Physiological and Molecular Responses in Tomato under Different Forms of N Nutrition. J. Plant Physiol. 2017, 216, 17–25. [Google Scholar] [CrossRef] [PubMed]
- Menz, J.; Li, Z.; Schulze, W.X.; Ludewig, U. Early Nitrogen-deprivation Responses in Arabidopsis Roots Reveal Distinct Differences on Transcriptome and (Phospho-) Proteome Levels between Nitrate and Ammonium Nutrition. Plant J. 2016, 88, 717–734. [Google Scholar] [CrossRef]
- Brady, N.C.; Weil, R.R. The Nature and Properties of Soils, 15th ed.; Pearson Global Edition; Pearson: Harlow, UK; London, UK; New York, NY, USA, 2016; ISBN 978-0-13-325448-8. [Google Scholar]
- Grzyb, A.; Wolna-Maruwka, A.; Niewiadomska, A. The Significance of Microbial Transformation of Nitrogen Compounds in the Light of Integrated Crop Management. Agronomy 2021, 11, 1415. [Google Scholar] [CrossRef]
- Pauling, L. The Carbon-Carbon Triple Bond and the Nitrogen-Nitrogen Triple Bond. Tetrahedron 1962, 17, 229–233. [Google Scholar] [CrossRef]
- Service, R.F. New Recipe Produces Ammonia from Air, Water, and Sunlight. Science 2014, 345, 610. [Google Scholar] [CrossRef]
- Liu, J.; Smith, S.C.; Gu, Y.; Kou, L. C–N Coupling Enabled by N–N Bond Breaking for Electrochemical Urea Production. Adv. Funct. Mater. 2023, 33, 2305894. [Google Scholar] [CrossRef]
- Erisman, J.W.; Sutton, M.A.; Galloway, J.; Klimont, Z.; Winiwarter, W. How a Century of Ammonia Synthesis Changed the World. Nat. Geosci. 2008, 1, 636–639. [Google Scholar] [CrossRef]
- Cheema, I.I. Model-Based Analysis and Optimisation of Haber-Bosch Process Designs for Power-to-Ammonia; Cuvillier Verlag: Göttingen, Germany, 2019; ISBN 978-3-7369-8995-5. [Google Scholar]
- Schrauzer, G.N. Photoreduction of Nitrogen on TiO2 and TiO2-Containing Minerals. In Energy Efficiency and Renewable Energy Through Nanotechnology; Zang, L., Ed.; Green Energy and Technology; Springer: London, UK, 2011; pp. 601–623. ISBN 978-0-85729-637-5. [Google Scholar]
- Linnik, O.; Kisch, H. On the Mechanism of Nitrogen Photofixation at Nanostructured Iron Titanate Films. Photochem. Photobiol. Sci. 2006, 5, 938–942. [Google Scholar] [CrossRef] [PubMed]
- Garagounis, I.; Vourros, A.; Stoukides, D.; Dasopoulos, D.; Stoukides, M. Electrochemical Synthesis of Ammonia: Recent Efforts and Future Outlook. Membranes 2019, 9, 112. [Google Scholar] [CrossRef]
- Hong, J.; Prawer, S.; Murphy, A.B. Plasma Catalysis as an Alternative Route for Ammonia Production: Status, Mechanisms, and Prospects for Progress. ACS Sustain. Chem. Eng. 2018, 6, 15–31. [Google Scholar] [CrossRef]
- Kyriakou, V.; Garagounis, I.; Vasileiou, E.; Vourros, A.; Stoukides, M. Progress in the Electrochemical Synthesis of Ammonia. Catal. Today 2017, 286, 2–13. [Google Scholar] [CrossRef]
- Chen, X.; Li, N.; Kong, Z.; Ong, W.-J.; Zhao, X. Photocatalytic Fixation of Nitrogen to Ammonia: State-of-the-Art Advancements and Future Prospects. Mater. Horiz. 2018, 5, 9–27. [Google Scholar] [CrossRef]
- Lanzafame, P.; Abate, S.; Ampelli, C.; Genovese, C.; Passalacqua, R.; Centi, G.; Perathoner, S. Beyond Solar Fuels: Renewable Energy-Driven Chemistry. ChemSusChem 2017, 10, 4409–4419. [Google Scholar] [CrossRef]
- Rascio, N.; La Rocca, N. Biological Nitrogen Fixation. In Encyclopedia of Ecology; Elsevier: Amsterdam, The Netherlands, 2008; pp. 412–419. ISBN 978-0-08-045405-4. [Google Scholar]
- Ahemad, M.; Kibret, M. Mechanisms and Applications of Plant Growth Promoting Rhizobacteria: Current Perspective. J. King Saud Univ.-Sci. 2014, 26, 1–20. [Google Scholar] [CrossRef]
- Hoffman, B.M.; Lukoyanov, D.; Yang, Z.-Y.; Dean, D.R.; Seefeldt, L.C. Mechanism of Nitrogen Fixation by Nitrogenase: The Next Stage. Chem. Rev. 2014, 114, 4041–4062. [Google Scholar] [CrossRef]
- Reed, S.C.; Cleveland, C.C.; Townsend, A.R. Functional Ecology of Free-Living Nitrogen Fixation: A Contemporary Perspective. Annu. Rev. Ecol. Evol. Syst. 2011, 42, 489–512. [Google Scholar] [CrossRef]
- Zeffa, D.M.; Perini, L.J.; Silva, M.B.; De Sousa, N.V.; Scapim, C.A.; Oliveira, A.L.M.D.; Amaral Júnior, A.T.D.; Azeredo Gonçalves, L.S. Azospirillum brasilense Promotes Increases in Growth and Nitrogen Use Efficiency of Maize Genotypes. PLoS ONE 2019, 14, e0215332. [Google Scholar] [CrossRef]
- Gaspareto, R.N.; Jalal, A.; Ito, W.C.N.; Oliveira, C.E.D.S.; Garcia, C.M.D.P.; Boleta, E.H.M.; Rosa, P.A.L.; Galindo, F.S.; Buzetti, S.; Ghaley, B.B.; et al. Inoculation with Plant Growth-Promoting Bacteria and Nitrogen Doses Improves Wheat Productivity and Nitrogen Use Efficiency. Microorganisms 2023, 11, 1046. [Google Scholar] [CrossRef] [PubMed]
- Cabanzo-Atilano, I.; Sandoval-Villa, M.; Almaraz-Suárez, J.J.; García-Cué, J.L.; Pedraza-Santos, M.E.; Peralta-Sánchez, M.G. Efficiency of Plant Growth Promoting Rhizobacteria (PGPR) in the Vegetative Development of Blackberries (Rubus spp.) in Greenhouse. Chil. J. Agric. Res. 2024, 84, 70–83. [Google Scholar] [CrossRef]
- Vejan, P.; Abdullah, R.; Khadiran, T.; Ismail, S.; Nasrulhaq Boyce, A. Role of Plant Growth Promoting Rhizobacteria in Agricultural Sustainability—A Review. Molecules 2016, 21, 573. [Google Scholar] [CrossRef]
- Carranza-Patiño, M.; Laz-Vera, Y.; Herrera Feijoo, R.J.; Jiménez-Romero, E.; Cedeño-Moreira, Á.; Chicaiza-Ortiz, C. Plant Growth-Promoting Rhizobacteria: A Promising Strategy to Optimize the Development of Schizolobium Parahyba. Rev. Gest. Soc. Ambient. 2024, 18, e05988. [Google Scholar] [CrossRef]
- De Andrade, L.A.; Santos, C.H.B.; Frezarin, E.T.; Sales, L.R.; Rigobelo, E.C. Plant Growth-Promoting Rhizobacteria for Sustainable Agricultural Production. Microorganisms 2023, 11, 1088. [Google Scholar] [CrossRef]
- Zhang, T.; Jian, Q.; Yao, X.; Guan, L.; Li, L.; Liu, F.; Zhang, C.; Li, D.; Tang, H.; Lu, L. Plant Growth-Promoting Rhizobacteria (PGPR) Improve the Growth and Quality of Several Crops. Heliyon 2024, 10, e31553. [Google Scholar] [CrossRef]
- Su, A.-Y.; Niu, S.-Q.; Liu, Y.-Z.; He, A.-L.; Zhao, Q.; Paré, P.; Li, M.-F.; Han, Q.-Q.; Ali Khan, S.; Zhang, J.-L. Synergistic Effects of Bacillus amyloliquefaciens (GB03) and Water Retaining Agent on Drought Tolerance of Perennial Ryegrass. Int. J. Mol. Sci. 2017, 18, 2651. [Google Scholar] [CrossRef]
- Abulfaraj, A.A.; Jalal, R.S. Use of Plant Growth-Promoting Bacteria to Enhance Salinity Stress in Soybean (Glycine max L.) Plants. Saudi J. Biol. Sci. 2021, 28, 3823–3834. [Google Scholar] [CrossRef]
- Al-Silmawy, N.A.; Abd, E.H.; Shahad, R.F.; Mohammed, R.J. Effect of Using Pseudomonas fluorescens Bacteria, Glomus mosseae Fungus and Liquid Organic Fertilizer on Soil Available Nitrogen and Phosphorus and Some Characteristics of Fenugreek (Trigonella foenum graecum L.) and Choline Seed Content. Agron. Res. 2025, 23, 266–279. [Google Scholar] [CrossRef]
- Condori, T.; Alarcón, S.; Huasasquiche, L.; García-Blásquez, C.; Padilla-Castro, C.; Velásquez, J.; Solórzano, R. Inoculation with Azospirillum brasilense as a Strategy to Reduce Nitrogen Fertilization in Cultivating Purple Maize (Zea mays L.) in the Inter-Andean Valleys of Peru. Microorganisms 2024, 12, 2107. [Google Scholar] [CrossRef] [PubMed]
- Radzikowska-Kujawska, D.; John, P.; Piechota, T.; Nowicki, M.; Kowalczewski, P.Ł. Response of Winter Wheat (Triticum aestivum L.) to Selected Biostimulants under Drought Conditions. Agriculture 2022, 13, 121. [Google Scholar] [CrossRef]
- Chiappero, J.; Cappellari, L.D.R.; Palermo, T.B.; Giordano, W.; Banchio, E. Influence of Drought Stress and PGPR Inoculation on Essential Oil Yield and Volatile Organic Compound Emissions in Mentha Piperita. Horticulturae 2022, 8, 1120. [Google Scholar] [CrossRef]
- Mancilla-Álvarez, E.; López-Buenfil, J.A.; Serrano-Fuentes, M.K.; Reyes-Castillo, A.; Sánchez-Páez, R.; Bello-Bello, J.J. Azospirillum brasilense Affects Survival, Growth and Nutrient Status of Micropropagated Sugarcane (Saccharum spp.) Plantlets during Ex Vitro Conditions. Discov. Plants 2025, 2, 274. [Google Scholar] [CrossRef]
- Robertson, G.P.; Groffman, P.M. Nitrogen Transformations. In Soil Microbiology, Ecology and Biochemistry; Elsevier: Amsterdam, The Netherlands, 2024; pp. 407–438. ISBN 978-0-12-822941-5. [Google Scholar]
- Pawar, K.S.; Singh, P.N.; Singh, S.K. Fungal Alkaline Proteases and Their Potential Applications in Different Industries. Front. Microbiol. 2023, 14, 1138401. [Google Scholar] [CrossRef]
- Uddin, M.d.E.; Sheikh, M.d.R.; Asaduzzaman, M.d.; Ahmed, S.; Kundu, S.K.; Sina, A.A.I. Identification and Characterization of a Protease Producing Bacillus cereus Strain from Tannery Waste for Efficient Dehairing of Goat Skin. BioMed Res. Int. 2025, 2025, 7639181. [Google Scholar] [CrossRef]
- Kendall, C.; Doctor, D.H.; Young, M.B. Environmental Isotope Applications in Hydrologic Studies. In Treatise on Geochemistry; Elsevier: Amsterdam, The Netherlands, 2014; pp. 273–327. ISBN 978-0-08-098300-4. [Google Scholar]
- Zhang, Y.; Zhang, R.; Li, S.-L.; Mostofa, K.M.G.; Fu, X.; Ji, H.; Liu, W.; Sun, P. Photo-Ammonification of Low Molecular Weight Dissolved Organic Nitrogen by Direct and Indirect Photolysis. Sci. Total Environ. 2021, 764, 142930. [Google Scholar] [CrossRef]
- Ward, B.B. Nitrification. In Encyclopedia of Ecology; Elsevier: Amsterdam, The Netherlands, 2008; pp. 2511–2518. ISBN 978-0-08-045405-4. [Google Scholar]
- He, H.; Zhen, Y.; Mi, T.; Fu, L.; Yu, Z. Ammonia-Oxidizing Archaea and Bacteria Differentially Contribute to Ammonia Oxidation in Sediments from Adjacent Waters of Rushan Bay, China. Front. Microbiol. 2018, 9, 116. [Google Scholar] [CrossRef]
- Subbarao, G.V.; Nakahara, K.; Hurtado, M.P.; Ono, H.; Moreta, D.E.; Salcedo, A.F.; Yoshihashi, A.T.; Ishikawa, T.; Ishitani, M.; Ohnishi-Kameyama, M.; et al. Evidence for Biological Nitrification Inhibition in Brachiaria Pastures. Proc. Natl. Acad. Sci. USA 2009, 106, 17302–17307. [Google Scholar] [CrossRef] [PubMed]
- Li, Z.; Zeng, Z.; Tian, D.; Wang, J.; Fu, Z.; Zhang, F.; Zhang, R.; Chen, W.; Luo, Y.; Niu, S. Global Patterns and Controlling Factors of Soil Nitrification Rate. Glob. Change Biol. 2020, 26, 4147–4157. [Google Scholar] [CrossRef]
- Ayiti, O.E.; Babalola, O.O. Factors Influencing Soil Nitrification Process and the Effect on Environment and Health. Front. Sustain. Food Syst. 2022, 6, 821994. [Google Scholar] [CrossRef]
- Norton, J.M.; Stark, J.M. Regulation and Measurement of Nitrification in Terrestrial Systems. In Methods in Enzymology; Elsevier: Amsterdam, The Netherlands, 2011; Volume 486, pp. 343–368. ISBN 978-0-12-381294-0. [Google Scholar]
- Bedmar, E.J.; Robles, E.F.; Delgado, M.J. The Complete Denitrification Pathway of the Symbiotic, Nitrogen-Fixing Bacterium Bradyrhizobium japonicum. Biochem. Soc. Trans. 2005, 33, 141–144. [Google Scholar] [CrossRef]
- Zhang, K.; Zeng, Q.; Jiang, R.; Shi, S.; Yang, J.; Long, L.; Tian, X. Three Novel Marine Species of Paracoccus, P. Aerodenitrificans sp. nov., P. sediminicola sp. nov. and P. albus sp. nov., and the Characterization of Their Capability to Perform Heterotrophic Nitrification and Aerobic Denitrification. Microorganisms 2023, 11, 1532. [Google Scholar] [CrossRef] [PubMed]
- Egas, R.A.; Kurth, J.M.; Boeren, S.; Sousa, D.Z.; Welte, C.U.; Sánchez-Andrea, I. A Novel Mechanism for Dissimilatory Nitrate Reduction to Ammonium in Acididesulfobacillus acetoxydans. mSystems 2024, 9, e00967-23. [Google Scholar] [CrossRef]
- He, G.; Deng, D.; Delgado-Baquerizo, M.; Liu, W.; Zhang, Q. Global Relative Importance of Denitrification and Anammox in Microbial Nitrogen Loss Across Terrestrial and Aquatic Ecosystems. Adv. Sci. 2025, 12, 2406857. [Google Scholar] [CrossRef]
- Wang, X.-P.; Wu, Q.; Wang, X.; Fan, N.-S.; Jin, R.-C. Research Advances in Application of Mainstream Anammox Processes: Roles of Quorum Sensing and Microbial Metabolism. Chemosphere 2023, 333, 138947. [Google Scholar] [CrossRef]
- Van Der Star, W.R.L.; Abma, W.R.; Blommers, D.; Mulder, J.-W.; Tokutomi, T.; Strous, M.; Picioreanu, C.; Van Loosdrecht, M.C.M. Startup of Reactors for Anoxic Ammonium Oxidation: Experiences from the First Full-Scale Anammox Reactor in Rotterdam. Water Res. 2007, 41, 4149–4163. [Google Scholar] [CrossRef] [PubMed]
- Kouba, V.; Widiayuningrum, P.; Chovancova, L.; Jenicek, P.; Bartacek, J. Applicability of One-Stage Partial Nitritation and Anammox in MBBR for Anaerobically Pre-Treated Municipal Wastewater. J. Ind. Microbiol. Biotechnol. 2016, 43, 965–975. [Google Scholar] [CrossRef]
- Vlaeminck, S.E.; De Clippeleir, H.; Verstraete, W. Microbial Resource Management of One-stage Partial Nitritation/Anammox. Microb. Biotechnol. 2012, 5, 433–448. [Google Scholar] [CrossRef] [PubMed]
- Jiang, H.; Li, X.; Zhang, F.; Wang, Z.; Ren, S.; Qiu, J.; Wang, S.; Peng, Y. Advanced Nitrogen Removal from Mature Landfill Leachate Based on Novel Step-Draining Partial Nitrification-Denitrification and Anammox Process: Significance of Low Volume Exchange Ratio. Bioresour. Technol. 2022, 364, 128025. [Google Scholar] [CrossRef]
- Lotti, T.; Cordola, M.; Kleerebezem, R.; Caffaz, S.; Lubello, C.; Van Loosdrecht, M.C.M. Inhibition Effect of Swine Wastewater Heavy Metals and Antibiotics on Anammox Activity. Water Sci. Technol. 2012, 66, 1519–1526. [Google Scholar] [CrossRef]
- Du, L.; Zhong, H.; Guo, X.; Li, H.; Xia, J.; Chen, Q. Nitrogen Fertilization and Soil Nitrogen Cycling: Unraveling the Links among Multiple Environmental Factors, Functional Genes, and Transformation Rates. Sci. Total Environ. 2024, 951, 175561. [Google Scholar] [CrossRef]
- Pan, B.; Lam, S.K.; Mosier, A.; Luo, Y.; Chen, D. Ammonia Volatilization from Synthetic Fertilizers and Its Mitigation Strategies: A Global Synthesis. Agric. Ecosyst. Environ. 2016, 232, 283–289. [Google Scholar] [CrossRef]
- Behera, S.N.; Sharma, M.; Aneja, V.P.; Balasubramanian, R. Ammonia in the Atmosphere: A Review on Emission Sources, Atmospheric Chemistry and Deposition on Terrestrial Bodies. Environ. Sci. Pollut. Res. 2013, 20, 8092–8131. [Google Scholar] [CrossRef] [PubMed]
- Wyer, K.E.; Kelleghan, D.B.; Blanes-Vidal, V.; Schauberger, G.; Curran, T.P. Ammonia Emissions from Agriculture and Their Contribution to Fine Particulate Matter: A Review of Implications for Human Health. J. Environ. Manag. 2022, 323, 116285. [Google Scholar] [CrossRef] [PubMed]
- Nieder, R.; Benbi, D.K.; Scherer, H.W. Fixation and Defixation of Ammonium in Soils: A Review. Biol. Fertil. Soils 2011, 47, 1–14. [Google Scholar] [CrossRef]
- Trazzi, P.A.; Vashishtha, M.; Najser, J.; Schmalenberger, A.; Kannuchamy, V.K.; Leahy, J.J.; Kwapinski, W. Adsorption of Ammonium, Nitrate, and Phosphate on Hydrochars and Biochars. Appl. Sci. 2024, 14, 2280. [Google Scholar] [CrossRef]
- Subbarao, G.V.; Ishikawa, T.; Ito, O.; Nakahara, K.; Wang, H.Y.; Berry, W.L. A Bioluminescence Assay to Detect Nitrification Inhibitors Released from Plant Roots: A Case Study with Brachiaria humidicola. Plant Soil 2006, 288, 101–112. [Google Scholar] [CrossRef]
- Wang, Z.; Li, S.; Malhi, S. Effects of Fertilization and Other Agronomic Measures on Nutritional Quality of Crops. J. Sci. Food Agric. 2008, 88, 7–23. [Google Scholar] [CrossRef]
- Singh, A.; Rudnick, D.; Snow, D.; Misar, C.; Birru, G.; Proctor, C.; Puntel, L.; Iqbal, J. Intra- and Inter-Annual Variability of Nitrogen and Irrigation Management Effects on Nitrate Leaching and Maize Yield in the Bazile Groundwater Management Area, Nebraska. Agric. Ecosyst. Environ. 2025, 381, 109463. [Google Scholar] [CrossRef]
- Danielescu, S.; Cannon, A.J.; Shrestha, R.; Kröebel, R.; Agomoh, I.; Nyiraneza, J. Impact of Past and Future Climate Change on Crop Yield, Nitrate Leaching and Nitrous Oxide Emissions Associated with Potato Rotation in Temperate Climate. J. Agric. Food Res. 2025, 21, 101919. [Google Scholar] [CrossRef]
- Bhatt, R.; Kunal; Moulick, D.; Bárek, V.; Brestic, M.; Gaber, A.; Skalicky, M.; Hossain, A. Sustainable Strategies to Limit Nitrogen Loss in Agriculture through Improving Its Use Efficiency—Aiming to Reduce Environmental Pollution. J. Agric. Food Res. 2025, 22, 101957. [Google Scholar] [CrossRef]
- Zhang, X.; Davidson, E.A.; Mauzerall, D.L.; Searchinger, T.D.; Dumas, P.; Shen, Y. Managing Nitrogen for Sustainable Development. Nature 2015, 528, 51–59. [Google Scholar] [CrossRef]
- Krouk, G.; Kiba, T. Nitrogen and Phosphorus Interactions in Plants: From Agronomic to Physiological and Molecular Insights. Curr. Opin. Plant Biol. 2020, 57, 104–109. [Google Scholar] [CrossRef] [PubMed]
- Wang, Q.; Wang, C.; Yu, W.; Turak, A.; Chen, D.; Huang, Y.; Ao, J.; Jiang, Y.; Huang, Z. Effects of Nitrogen and Phosphorus Inputs on Soil Bacterial Abundance, Diversity, and Community Composition in Chinese Fir Plantations. Front. Microbiol. 2018, 9, 1543. [Google Scholar] [CrossRef]
- Zhang, W.-P.; Fornara, D.; Liu, G.-C.; Peñuelas, J.; Sardans, J.; Sun, J.-H.; Zhang, L.-Z.; Li, L. Interspecific Interactions Affect N and P Uptake Rather than N:P Ratios of Plant Species: Evidence from Intercropping. J. Plant Ecol. 2022, 15, 223–236. [Google Scholar] [CrossRef]
- Fageria, N.K.; Baligar, V.C.; Li, Y.C. The Role of Nutrient Efficient Plants in Improving Crop Yields in the Twenty First Century. J. Plant Nutr. 2008, 31, 1121–1157. [Google Scholar] [CrossRef]
- Dong, K.; Li, W.; Tang, Y.; Ma, S.; Jiang, M. Co-Limitation of N and P Is More Prevalent in the Qinghai-Tibetan Plateau Grasslands. Front. Plant Sci. 2023, 14, 1140462. [Google Scholar] [CrossRef]
- Dong, J.; Ma, G.; Sui, L.; Wei, M.; Satheesh, V.; Zhang, R.; Ge, S.; Li, J.; Zhang, T.-E.; Wittwer, C.; et al. Inositol Pyrophosphate InsP8 Acts as an Intracellular Phosphate Signal in Arabidopsis. Mol. Plant 2019, 12, 1463–1473. [Google Scholar] [CrossRef]
- Canales, J.; Moyano, T.C.; Villarroel, E.; Gutiérrez, R.A. Systems Analysis of Transcriptome Data Provides New Hypotheses about Arabidopsis Root Response to Nitrate Treatments. Front. Plant Sci. 2014, 5, 22. [Google Scholar] [CrossRef]
- Kiba, T.; Feria-Bourrellier, A.-B.; Lafouge, F.; Lezhneva, L.; Boutet-Mercey, S.; Orsel, M.; Bréhaut, V.; Miller, A.; Daniel-Vedele, F.; Sakakibara, H.; et al. The Arabidopsis Nitrate Transporter NRT2.4 Plays a Double Role in Roots and Shoots of Nitrogen-Starved Plants. Plant Cell 2012, 24, 245–258. [Google Scholar] [CrossRef]
- Kiba, T.; Inaba, J.; Kudo, T.; Ueda, N.; Konishi, M.; Mitsuda, N.; Takiguchi, Y.; Kondou, Y.; Yoshizumi, T.; Ohme-Takagi, M.; et al. Repression of Nitrogen Starvation Responses by Members of the Arabidopsis GARP-Type Transcription Factor NIGT1/HRS1 Subfamily. Plant Cell 2018, 30, 925–945. [Google Scholar] [CrossRef]
- Ruffel, S. Nutrient-Related Long-Distance Signals: Common Players and Possible Cross-Talk. Plant Cell Physiol. 2018, 59, 1723–1732. [Google Scholar] [CrossRef] [PubMed]
- Mora-Macías, J.; Ojeda-Rivera, J.O.; Gutiérrez-Alanís, D.; Yong-Villalobos, L.; Oropeza-Aburto, A.; Raya-González, J.; Jiménez-Domínguez, G.; Chávez-Calvillo, G.; Rellán-Álvarez, R.; Herrera-Estrella, L. Malate-Dependent Fe Accumulation Is a Critical Checkpoint in the Root Developmental Response to Low Phosphate. Proc. Natl. Acad. Sci. USA 2017, 114, E3563–E3572. [Google Scholar] [CrossRef] [PubMed]
- Jia, Z.; Von Wirén, N. Signaling Pathways Underlying Nitrogen-Dependent Changes in Root System Architecture: From Model to Crop Species. J. Exp. Bot. 2020, 71, 4393–4404. [Google Scholar] [CrossRef]
- Medici, A.; Marshall-Colon, A.; Ronzier, E.; Szponarski, W.; Wang, R.; Gojon, A.; Crawford, N.M.; Ruffel, S.; Coruzzi, G.M.; Krouk, G. AtNIGT1/HRS1 Integrates Nitrate and Phosphate Signals at the Arabidopsis Root Tip. Nat. Commun. 2015, 6, 6274. [Google Scholar] [CrossRef] [PubMed]
- Cui, Y.-N.; Li, X.-T.; Yuan, J.-Z.; Wang, F.-Z.; Wang, S.-M.; Ma, Q. Nitrate Transporter NPF7.3/NRT1.5 Plays an Essential Role in Regulating Phosphate Deficiency Responses in Arabidopsis. Biochem. Biophys. Res. Commun. 2019, 508, 314–319. [Google Scholar] [CrossRef]
- Xu, F.; Wang, K.; Yuan, W.; Xu, W.; Liu, S.; Kronzucker, H.J.; Chen, G.; Miao, R.; Zhang, M.; Ding, M.; et al. Overexpression of Rice Aquaporin OsPIP1;2 Improves Yield by Enhancing Mesophyll CO2 Conductance and Phloem Sucrose Transport. J. Exp. Bot. 2019, 70, 671–681, Erratum in J. Exp. Bot. 2019, 70, 4067. https://doi.org/10.1093/jxb/erz043. [Google Scholar] [CrossRef]
- Ueda, Y.; Kiba, T.; Yanagisawa, S. Nitrate-inducible NIGT1 Proteins Modulate Phosphate Uptake and Starvation Signalling via Transcriptional Regulation of SPX Genes. Plant J. 2020, 102, 448–466. [Google Scholar] [CrossRef]
- Medici, A.; Szponarski, W.; Dangeville, P.; Safi, A.; Dissanayake, I.M.; Saenchai, C.; Emanuel, A.; Rubio, V.; Lacombe, B.; Ruffel, S.; et al. Identification of Molecular Integrators Shows That Nitrogen Actively Controls the Phosphate Starvation Response in Plants. Plant Cell 2019, 31, 1171–1184. [Google Scholar] [CrossRef]
- Liu, W.; Sun, Q.; Wang, K.; Du, Q.; Li, W. Nitrogen Limitation Adaptation (NLA) Is Involved in Source-to-sink Remobilization of Nitrate by Mediating the Degradation of NRT 1.7 in Arabidopsis. New Phytol. 2017, 214, 734–744. [Google Scholar] [CrossRef]
- Bustos, R.; Castrillo, G.; Linhares, F.; Puga, M.I.; Rubio, V.; Pérez-Pérez, J.; Solano, R.; Leyva, A.; Paz-Ares, J. A Central Regulatory System Largely Controls Transcriptional Activation and Repression Responses to Phosphate Starvation in Arabidopsis. PLoS Genet. 2010, 6, e1001102. [Google Scholar] [CrossRef] [PubMed]
- Hu, B.; Jiang, Z.; Wang, W.; Qiu, Y.; Zhang, Z.; Liu, Y.; Li, A.; Gao, X.; Liu, L.; Qian, Y.; et al. Nitrate–NRT1.1B–SPX4 Cascade Integrates Nitrogen and Phosphorus Signalling Networks in Plants. Nat. Plants 2019, 5, 401–413, Correction in Nat. Plants 2019, 5, 637. https://doi.org/10.1038/s41477-019-0420-1. [Google Scholar] [CrossRef]
- Pandey, G.K.; Mahiwal, S. Role of Potassium in Plants; SpringerBriefs in Plant Science; Springer International Publishing: Cham, Switzerland, 2020; ISBN 978-3-030-45952-9. [Google Scholar]
- Reid, J.B.; Trolove, S.N.; Tan, Y.; Johnstone, P.R. Nitrogen or Potassium Preconditioning Affects Uptake of Both Nitrate and Potassium in Young Wheat (Triticum aestivum): Nitrate and K Uptake in Wheat. Ann. Appl. Biol. 2016, 168, 66–80. [Google Scholar] [CrossRef]
- Gu, N.; Zhao, L.P.; Zhao, X.M. A Review and Perspective on Slow and Controlled Release Fertilizer in China. Appl. Math. Model. 2014, 535, 222–225. [Google Scholar] [CrossRef]
- Zhang, F.; Niu, J.; Zhang, W.; Chen, X.; Li, C.; Yuan, L.; Xie, J. Potassium Nutrition of Crops under Varied Regimes of Nitrogen Supply. Plant Soil 2010, 335, 21–34. [Google Scholar] [CrossRef]
- Cao, W.; Sun, H.; Shao, C.; Wang, Y.; Zhu, J.; Long, H.; Geng, X.; Zhang, Y. Progress in the Study of Plant Nitrogen and Potassium Nutrition and Their Interaction Mechanisms. Horticulturae 2025, 11, 930. [Google Scholar] [CrossRef]
- Song, X.-D.; Liu, F.; Wu, H.-Y.; Cao, Q.; Zhong, C.; Yang, J.-L.; Li, D.-C.; Zhao, Y.-G.; Zhang, G.-L. Effects of Long-Term K Fertilization on Soil Available Potassium in East China. Catena 2020, 188, 104412. [Google Scholar] [CrossRef]
- Hasanuzzaman, M.; Bhuyan, M.; Nahar, K.; Hossain, M.d.; Mahmud, J.; Hossen, M.d.; Masud, A.; Moumita; Fujita, M. Potassium: A Vital Regulator of Plant Responses and Tolerance to Abiotic Stresses. Agronomy 2018, 8, 31. [Google Scholar] [CrossRef]
- Holzmueller, E.J.; Jose, S.; Jenkins, M.A. Influence of Calcium, Potassium, and Magnesium on Cornus florida L. Density and Resistance to Dogwood Anthracnose. Plant Soil 2007, 290, 189–199. [Google Scholar] [CrossRef]
- Marschner, P. Marschner’s Mineral Nutrition of Higher Plants; Elsevier: Amsterdam, The Netherlands, 2012; ISBN 978-0-12-384905-2. [Google Scholar]
- Johnson, R.; Vishwakarma, K.; Hossen, M.d.S.; Kumar, V.; Shackira, A.M.; Puthur, J.T.; Abdi, G.; Sarraf, M.; Hasanuzzaman, M. Potassium in Plants: Growth Regulation, Signaling, and Environmental Stress Tolerance. Plant Physiol. Biochem. 2022, 172, 56–69. [Google Scholar] [CrossRef]
- Cakmak, I. The Role of Potassium in Alleviating Detrimental Effects of Abiotic Stresses in Plants. J. Plant Nutr. Soil Sci. 2005, 168, 521–530. [Google Scholar] [CrossRef]
- Wang, M.; Zheng, Q.; Shen, Q.; Guo, S. The Critical Role of Potassium in Plant Stress Response. Int. J. Mol. Sci. 2013, 14, 7370–7390. [Google Scholar] [CrossRef]
- Tang, H.; Zhang, L.; Xie, X.; Wang, Y.; Wang, T.; Liu, C. Resilience of Maize to Environmental Stress: Insights into Drought and Heat Tolerance. Int. J. Mol. Sci. 2025, 26, 5274. [Google Scholar] [CrossRef] [PubMed]
- Hafeez, B. Role of Zinc in Plant Nutrition—A Review. Am. J. Electromagn. Appl. 2013, 3, 374–391. [Google Scholar] [CrossRef]
- Chen, G.; Li, J.; Han, H.; Du, R.; Wang, X. Physiological and Molecular Mechanisms of Plant Responses to Copper Stress. Int. J. Mol. Sci. 2022, 23, 12950. [Google Scholar] [CrossRef]
- Li, X.; Zeng, X.; Yang, W.; Ren, P.; Zhai, H.; Yin, H. Impacts of Copper Deficiency on Oxidative Stress and Immune Function in Mouse Spleen. Nutrients 2024, 17, 117. [Google Scholar] [CrossRef] [PubMed]
- Wen, X.; Xu, P.; Tang, Y.; Zhong, H.; Chen, P.; Zhu, Z.; Zhang, X.; Zhang, X.; Du, A. Effect of Copper on Nitrogen Uptake, Transportation, Assimilation Processes, and Related Gene Expression in Chinese Cabbage [Brassica campestris L. ssp. Chinensis (L.)] under Various Nitrate-to-Ammonium Ratios. Front. Plant Sci. 2024, 15, 1427720. [Google Scholar] [CrossRef]
- Naeem, A.; Deppermann, P.; Mühling, K.H. Ammonium Fertilization Enhances Nutrient Uptake, Specifically Manganese and Zinc, and Growth of Maize in Unlimed and Limed Acidic Sandy Soil. Nitrogen 2023, 4, 239–252. [Google Scholar] [CrossRef]
- Elhawat, N.; Alshaal, T.A.; Kratz, S.; Domokos-Szabolcsy, É.; El-Ramady, H.R.; Prokisch, J.; Eszenyi, P.; Sztrik, A.; Babka, B.; Fári, M.G. Ecotoxicology of Copper in Horticultural Soils: A Review. Int. J. Hortic. Sci. 2013, 19, 7–18. [Google Scholar] [CrossRef]
- Havlin, J.; Tisdale, S.L.; Nelson, W.L.; Beaton, J.D. Soil Fertility and Fertilizers: An Introduction to Nutrient Management, 8th ed.; Pearson: Tamil Nadu, India, 2016; ISBN 978-93-325-7034-4. [Google Scholar]
- Sparks, D.L.; Singh, B.; Matthew, G. Environmental Soil Chemistry; Elsevier: Amsterdam, The Netherlands, 2023; ISBN 978-0-443-14034-1. [Google Scholar]
- Indrajit. Calcareous Soil: Formation, Characteristics and Management; Soil Management India: Gurugram, India, 2016. [Google Scholar]
- Marschner, P.; Rengel, Z. Nutrient Availability in Soils. In Marschner’s Mineral Nutrition of Plants; Elsevier: Amsterdam, The Netherlands, 2023; pp. 499–522. ISBN 978-0-12-819773-8. [Google Scholar]
- Rai, S.; Singh, P.K.; Mankotia, S.; Swain, J.; Satbhai, S.B. Iron Homeostasis in Plants and Its Crosstalk with Copper, Zinc, and Manganese. Plant Stress 2021, 1, 100008. [Google Scholar] [CrossRef]
- Molnár, Z.; Solomon, W.; Mutum, L.; Janda, T. Understanding the Mechanisms of Fe Deficiency in the Rhizosphere to Promote Plant Resilience. Plants 2023, 12, 1945. [Google Scholar] [CrossRef]
- Isidra-Arellano, M.C.; Valdés-López, O. Understanding the Crucial Role of Phosphate and Iron Availability in Regulating Root Nodule Symbiosis. Plant Cell Physiol. 2024, 65, 1925–1936. [Google Scholar] [CrossRef]
- Hamzah Saleem, M.; Usman, K.; Rizwan, M.; Al Jabri, H.; Alsafran, M. Functions and Strategies for Enhancing Zinc Availability in Plants for Sustainable Agriculture. Front. Plant Sci. 2022, 13, 1033092. [Google Scholar] [CrossRef] [PubMed]
- Xue, Y.; Yan, W.; Gao, Y.; Zhang, H.; Jiang, L.; Qian, X.; Cui, Z.; Zhang, C.; Liu, S.; Wang, H.; et al. Interaction Effects of Nitrogen Rates and Forms Combined with and Without Zinc Supply on Plant Growth and Nutrient Uptake in Maize Seedlings. Front. Plant Sci. 2021, 12, 722752. [Google Scholar] [CrossRef]
- Khan, S.T.; Malik, A.; Alwarthan, A.; Shaik, M.R. The Enormity of the Zinc Deficiency Problem and Available Solutions; an Overview. Arab. J. Chem. 2022, 15, 103668. [Google Scholar] [CrossRef]
- Zeng, H.; Wu, H.; Yan, F.; Yi, K.; Zhu, Y. Molecular Regulation of Zinc Deficiency Responses in Plants. J. Plant Physiol. 2021, 261, 153419. [Google Scholar] [CrossRef]
- Broadley, M.R.; White, P.J.; Hammond, J.P.; Zelko, I.; Lux, A. Zinc in Plants. New Phytol. 2007, 173, 677–702. [Google Scholar] [CrossRef]
- Erisman, J.W.; Galloway, J.N.; Seitzinger, S.; Bleeker, A.; Dise, N.B.; Petrescu, A.M.R.; Leach, A.M.; de Vries, W. Consequences of Human Modification of the Global Nitrogen Cycle. Philos. Trans. R. Soc. B Biol. Sci. 2013, 368, 20130116. [Google Scholar] [CrossRef]
- Zhang, C.; Gu, B.; Liang, X.; Lam, S.K.; Zhou, Y.; Chen, D. The Role of Nitrogen Management in Achieving Global Sustainable Development Goals. Resour. Conserv. Recycl. 2024, 201, 107304. [Google Scholar] [CrossRef]
- IPCC. Climate Change and Land: IPCC Special Report on Climate Change, Desertification, Land Degradation, Sustainable Land Management, Food Security, and Greenhouse Gas Fluxes in Terrestrial Ecosystems, 1st ed.; Cambridge University Press: Cambridge, UK, 2022; ISBN 978-1-009-15798-8. [Google Scholar]
- Abascal, E.; Gómez-Coma, L.; Ortiz, I.; Ortiz, A. Global Diagnosis of Nitrate Pollution in Groundwater and Review of Removal Technologies. Sci. Total Environ. 2022, 810, 152233. [Google Scholar] [CrossRef]
- Ward, M.; Jones, R.; Brender, J.; De Kok, T.; Weyer, P.; Nolan, B.; Villanueva, C.; Van Breda, S. Drinking Water Nitrate and Human Health: An Updated Review. Int. J. Environ. Res. Public Health 2018, 15, 1557. [Google Scholar] [CrossRef] [PubMed]
- Steinman, A.D.; Ogdahl, M.E.; Ruetz, C.R. An Environmental Assessment of a Small Shallow Lake (Little Black Lake, MI) Threatened by Urbanization. Environ. Monit. Assess. 2011, 173, 193–209. [Google Scholar] [CrossRef] [PubMed]
- Oh, J.-W.; Pushparaj, S.S.C.; Muthu, M.; Gopal, J. Review of Harmful Algal Blooms (HABs) Causing Marine Fish Kills: Toxicity and Mitigation. Plants 2023, 12, 3936. [Google Scholar] [CrossRef] [PubMed]
- Fossen Johnson, S. Methemoglobinemia: Infants at Risk. Curr. Probl. Pediatr. Adolesc. Health Care 2019, 49, 57–67. [Google Scholar] [CrossRef] [PubMed]
- Isbell, F.; Reich, P.B.; Tilman, D.; Hobbie, S.E.; Polasky, S.; Binder, S. Nutrient Enrichment, Biodiversity Loss, and Consequent Declines in Ecosystem Productivity. Proc. Natl. Acad. Sci. USA 2013, 110, 11911–11916. [Google Scholar] [CrossRef]
- Band, N.; Kadmon, R.; Mandel, M.; DeMalach, N. Assessing the Roles of Nitrogen, Biomass, and Niche Dimensionality as Drivers of Species Loss in Grassland Communities. Proc. Natl. Acad. Sci. USA 2022, 119, e2112010119. [Google Scholar] [CrossRef]
- Mukhtar, H.; Wunderlich, R.F.; Muzaffar, A.; Ansari, A.; Shipin, O.V.; Cao, T.N.-D.; Lin, Y.-P. Soil Microbiome Feedback to Climate Change and Options for Mitigation. Sci. Total Environ. 2023, 882, 163412. [Google Scholar] [CrossRef]
- Xu, H.; Huang, L.; Chen, J.; Zhou, H.; Wan, Y.; Qu, Q.; Wang, M.; Xue, S. Changes in Soil Microbial Activity and Their Linkages with Soil Carbon under Global Warming. Catena 2023, 232, 107419. [Google Scholar] [CrossRef]
- Galloway, J.N.; Townsend, A.R.; Erisman, J.W.; Bekunda, M.; Cai, Z.; Freney, J.R.; Martinelli, L.A.; Seitzinger, S.P.; Sutton, M.A. Transformation of the Nitrogen Cycle: Recent Trends, Questions, and Potential Solutions. Science 2008, 320, 889–892. [Google Scholar] [CrossRef]
- Steffen, W.; Richardson, K.; Rockström, J.; Cornell, S.E.; Fetzer, I.; Bennett, E.M.; Biggs, R.; Carpenter, S.R.; De Vries, W.; De Wit, C.A.; et al. Planetary Boundaries: Guiding Human Development on a Changing Planet. Science 2015, 347, 1259855. [Google Scholar] [CrossRef]
- Shcherbak, I.; Millar, N.; Robertson, G.P. Global Metaanalysis of the Nonlinear Response of Soil Nitrous Oxide (N2O) Emissions to Fertilizer Nitrogen. Proc. Natl. Acad. Sci. USA 2014, 111, 9199–9204. [Google Scholar] [CrossRef] [PubMed]
- Butterbach-Bahl, K.; Baggs, E.; Dannenmann, M.; Kiese, R.; Zechmeister-Boltenstern, S. Nitrous Oxide Emissions from Soils: How Well Do We Understand the Processes and Their Controls? Philos. Trans. R. Soc. B Biol. Sci. 2013, 368, 20130122. [Google Scholar] [CrossRef]
- Tian, H.; Chen, G.; Lu, C.; Xu, X.; Ren, W.; Zhang, B.; Banger, K.; Tao, B.; Pan, S.; Liu, M.; et al. Global Methane and Nitrous Oxide Emissions from Terrestrial Ecosystems Due to Multiple Environmental Changes. Ecosyst. Health Sustain. 2015, 1, 1–20. [Google Scholar] [CrossRef]
- Greaver, T.L.; Sullivan, T.J.; Herrick, J.D.; Barber, M.C.; Baron, J.S.; Cosby, B.J.; Deerhake, M.E.; Dennis, R.L.; Dubois, J.-J.B.; Goodale, C.L.; et al. Ecological Effects of Nitrogen and Sulfur Air Pollution in the US: What Do We Know? Front. Ecol. Environ. 2012, 10, 365–372, Erratum in Front. Ecol. Environ. 2012, 10, 408. https://doi.org/10.1890/1540-9295-10.8.408b. [Google Scholar] [CrossRef]
- Zhou, J.; Xia, F.; Liu, X.; He, Y.; Xu, J.; Brookes, P.C. Effects of Nitrogen Fertilizer on the Acidification of Two Typical Acid Soils in South China. J. Soils Sediments 2014, 14, 415–422. [Google Scholar] [CrossRef]
- Chen, C.; Xiao, W.; Chen, H.Y.H. Mapping Global Soil Acidification under N Deposition. Glob. Change Biol. 2023, 29, 4652–4661. [Google Scholar] [CrossRef]
- Tsiafouli, M.A.; Thébault, E.; Sgardelis, S.P.; De Ruiter, P.C.; Van Der Putten, W.H.; Birkhofer, K.; Hemerik, L.; De Vries, F.T.; Bardgett, R.D.; Brady, M.V.; et al. Intensive Agriculture Reduces Soil Biodiversity across Europe. Glob. Change Biol. 2015, 21, 973–985. [Google Scholar] [CrossRef] [PubMed]
- FAO. The State of Food and Agriculture. 2020. Available online: https://openknowledge.fao.org/server/api/core/bitstreams/4680d28b-6b4c-4b82-a2de-0d356d3306be/content/cb1447en.html (accessed on 22 August 2025).
- EPA. National Primary Drinking Water Regulations. 2023. Available online: https://www.epa.gov/ground-water-and-drinking-water/national-primary-drinking-water-regulations (accessed on 22 August 2025).
- Li, T.; Hu, R.; Chen, Z.; Li, Q.; Huang, S.; Zhu, Z.; Zhou, L. Fine Particulate Matter (PM2.5): The Culprit for Chronic Lung Diseases in China. Chronic Dis. Transl. Med. 2018, 4, 176–186. [Google Scholar] [CrossRef] [PubMed]
- Sangkham, S.; Phairuang, W.; Sherchan, S.P.; Pansakun, N.; Munkong, N.; Sarndhong, K.; Islam, M.d.A.; Sakunkoo, P. An Update on Adverse Health Effects from Exposure to PM2.5. Environ. Adv. 2024, 18, 100603. [Google Scholar] [CrossRef]
- Gu, B.; Zhang, L.; Van Dingenen, R.; Vieno, M.; Van Grinsven, H.J.; Zhang, X.; Zhang, S.; Chen, Y.; Wang, S.; Ren, C.; et al. Abating Ammonia Is More Cost-Effective than Nitrogen Oxides for Mitigating PM2.5 Air Pollution. Science 2021, 374, 758–762. [Google Scholar] [CrossRef]
- Tan, L.; Stagg, L.; Hanlon, E.; Li, T.; Fairley, A.M.; Siervo, M.; Matu, J.; Griffiths, A.; Shannon, O.M. Associations between Vegetable Nitrate Intake and Cardiovascular Disease Risk and Mortality: A Systematic Review. Nutrients 2024, 16, 1511. [Google Scholar] [CrossRef] [PubMed]
- IPCC. AR4 Climate Change 2007: Mitigation of Climate Change—IPCC. 2007. Available online: https://www.ipcc.ch/report/ar4/wg3/ (accessed on 22 August 2025).
- Gomiero, T. Soil Degradation, Land Scarcity and Food Security: Reviewing a Complex Challenge. Sustainability 2016, 8, 281. [Google Scholar] [CrossRef]
- Lemaire, G.; Ciampitti, I. Crop Mass and N Status as Prerequisite Covariables for Unraveling Nitrogen Use Efficiency across Genotype-by-Environment-by-Management Scenarios: A Review. Plants 2020, 9, 1309. [Google Scholar] [CrossRef]
- Chabbi, A.; Lehmann, J.; Ciais, P.; Loescher, H.W.; Cotrufo, M.F.; Don, A.; SanClements, M.; Schipper, L.; Six, J.; Smith, P.; et al. Aligning Agriculture and Climate Policy. Nat. Clim. Change 2017, 7, 307–309. [Google Scholar] [CrossRef]
- Mulla, D.J. Twenty Five Years of Remote Sensing in Precision Agriculture: Key Advances and Remaining Knowledge Gaps. Biosyst. Eng. 2013, 114, 358–371. [Google Scholar] [CrossRef]
- Hedley, C. The Role of Precision Agriculture for Improved Nutrient Management on Farms: Precision Agriculture Managing Farm Nutrients. J. Sci. Food Agric. 2015, 95, 12–19. [Google Scholar] [CrossRef]
- Zhang, X.; Feng, G.; Sun, X. Advanced Technologies of Soil Moisture Monitoring in Precision Agriculture: A Review. J. Agric. Food Res. 2024, 18, 101473. [Google Scholar] [CrossRef]
- Jayara, A.S.; Kumar, R.; Pandey, P.; Singh, S.; Shukla, A.; Singh, A.P.; Pandey, S.; Meena, R.L.; Reddy, K.I. Boosting Nutrient Use Efficiency through Fertilizer Use Management. Appl. Ecol. Env. Res. 2023, 21, 2931–2952. [Google Scholar] [CrossRef]
- Balafoutis, A.; Beck, B.; Fountas, S.; Vangeyte, J.; Wal, T.; Soto, I.; Gómez-Barbero, M.; Barnes, A.; Eory, V. Precision Agriculture Technologies Positively Contributing to GHG Emissions Mitigation, Farm Productivity and Economics. Sustainability 2017, 9, 1339. [Google Scholar] [CrossRef]
- Sharma, K.; Shivandu, S.K. Integrating Artificial Intelligence and Internet of Things (IoT) for Enhanced Crop Monitoring and Management in Precision Agriculture. Sens. Int. 2024, 5, 100292. [Google Scholar] [CrossRef]
- Yang, C.; Everitt, J.H.; Bradford, J.M. Evaluating High Resolution SPOT 5 Satellite Imagery to Estimate Crop Yield. Precis. Agric. 2009, 10, 292–303. [Google Scholar] [CrossRef]
- Soto-Garcia, M.; Del-Amor-Saavedra, P.; Martin-Gorriz, B.; Martínez-Alvarez, V. The Role of Information and Communication Technologies in the Modernisation of Water User Associations’ Management. Comput. Electron. Agric. 2013, 98, 121–130. [Google Scholar] [CrossRef]
- Sharma, S.P.; Leskovar, D.I.; Crosby, K.M.; Volder, A.; Ibrahim, A.M.H. Root Growth, Yield, and Fruit Quality Responses of Reticulatus and Inodorus Melons (Cucumis melo L.) to Deficit Subsurface Drip Irrigation. Agric. Water Manag. 2014, 136, 75–85. [Google Scholar] [CrossRef]
- Bhattarai, B.; Singh, S.; Angadi, S.V.; Begna, S.; Saini, R.; Auld, D. Spring Safflower Water Use Patterns in Response to Preseason and In-Season Irrigation Applications. Agric. Water Manag. 2020, 228, 105876. [Google Scholar] [CrossRef]
- Vermang, J.; Norton, L.D.; Baetens, J.M.; Huang, C.-H.; Cornelis, W.M.; Gabriels, D. Quantification of Soil Surface Roughness Evolution under Simulated Rainfall. Trans. ASABE 2013, 56, 505–514. [Google Scholar] [CrossRef]
- Mgendi, G. Unlocking the Potential of Precision Agriculture for Sustainable Farming. Discov. Agric. 2024, 2, 87. [Google Scholar] [CrossRef]
- Schimmelpfennig, D. The North American Crop Biotech Environment, Actors and Rules; Edward Elgar: Cheltenham, UK, 2014. [Google Scholar]
- Dolinska, A.; d’Aquino, P. Farmers as Agents in Innovation Systems. Empowering Farmers for Innovation through Communities of Practice. Agric. Syst. 2016, 142, 122–130. [Google Scholar] [CrossRef]
- Zhang, C.; Kovacs, J.M. The Application of Small Unmanned Aerial Systems for Precision Agriculture: A Review. Precis. Agric. 2012, 13, 693–712. [Google Scholar] [CrossRef]
- Reiser, D.; Paraforos, D.S.; Khan, M.T.; Griepentrog, H.W.; Vázquez-Arellano, M. Autonomous Field Navigation, Data Acquisition and Node Location in Wireless Sensor Networks. Precis. Agric. 2017, 18, 279–292. [Google Scholar] [CrossRef]
- Yamaguchi, T.; Tuan, L.M.; Minamikawa, K.; Yokoyama, S. Assessment of the Relationship between Adoption of a Knowledge-Intensive Water-Saving Technique and Irrigation Conditions in the Mekong Delta of Vietnam. Agric. Water Manag. 2019, 212, 162–171. [Google Scholar] [CrossRef]
- Wang, Y.; Wang, Y.; Wang, J.; Yuan, Y.; Zhang, Z. An Ontology-Based Approach to Integration of Hilly Citrus Production Knowledge. Comput. Electron. Agric. 2015, 113, 24–43. [Google Scholar] [CrossRef]
- Ciampitti, I.A.; Briat, J.-F.; Gastal, F.; Lemaire, G. Redefining Crop Breeding Strategy for Effective Use of Nitrogen in Cropping Systems. Commun. Biol. 2022, 5, 823. [Google Scholar] [CrossRef] [PubMed]
- Singh, G.; Raigar, O.P.; Kaur, S.; Bishnoi, R.; Mondal, K.; Abreha, K.B.; Nayak, A.K.; Athar, T.; Sharma, V.; Aziz, D.; et al. Advances in Genomics-Assisted Breeding Strategies for Enhancing Nutrient Uptake and Use Efficiency in Cereals: A Pathway toward Sustainable Agriculture. Plant Stress 2025, 18, 101002. [Google Scholar] [CrossRef]
- Tao, Y.; Chen, Z.; Xu, Y.; Wang, F.; Jiang, Y.; Fan, F.; Li, W.; Zhu, J.; Li, X.; Wang, J.; et al. CRISPR-Mediated Targeted Mutagenesis for Improving Nitrogen Use Efficiency in Japonica Rice. Plant Commun. 2025, 6, 101189. [Google Scholar] [CrossRef] [PubMed]
- Anzuman, M.; Jamal, M.A.H.M.; Alam, M.d.K.; Islam, M.d.R.; Banu, N.A. CRISPR/Cas9 Genome Editing Technology in Agriculture: Evolution in Crop Advancement, Challenges and Future Expectancies. J. Bus. Econ. Rev. 2025, 2, 16–23. [Google Scholar] [CrossRef]
- Shahwar, D.; Mushtaq, Z.; Mushtaq, H.; Alqarawi, A.A.; Park, Y.; Alshahrani, T.S.; Faizan, S. Role of Microbial Inoculants as Bio Fertilizers for Improving Crop Productivity: A Review. Heliyon 2023, 9, e16134. [Google Scholar] [CrossRef]
- Díaz-Rodríguez, A.M.; Parra Cota, F.I.; Cira Chávez, L.A.; García Ortega, L.F.; Estrada Alvarado, M.I.; Santoyo, G.; De Los Santos-Villalobos, S. Microbial Inoculants in Sustainable Agriculture: Advancements, Challenges, and Future Directions. Plants 2025, 14, 191. [Google Scholar] [CrossRef] [PubMed]
- Vanlauwe, B.; Hungria, M.; Kanampiu, F.; Giller, K.E. The Role of Legumes in the Sustainable Intensification of African Smallholder Agriculture: Lessons Learnt and Challenges for the Future. Agric. Ecosyst. Environ. 2019, 284, 106583. [Google Scholar] [CrossRef]
- Ahmad, M. Plant Breeding Advancements with “CRISPR-Cas” Genome Editing Technologies Will Assist Future Food Security. Front. Plant Sci. 2023, 14, 1133036. [Google Scholar] [CrossRef]
- Singh, A.P.; Khan, S. Microbial Inoculants: Effective Biofertilizers for Improving Crop Productivity. Int. J. Environ. Sci. Nat. Resour. 2024, 34, 556390. [Google Scholar] [CrossRef]
- Castellano-Hinojosa, A.; Pérez-Tapia, V.; Bedmar, E.J.; Santillana, N. Purple Corn-associated Rhizobacteria with Potential for Plant Growth Promotion. J. Appl. Microbiol. 2018, 124, 1254–1264. [Google Scholar] [CrossRef]
- Wolabu, T.W.; Park, J.-J.; Chen, M.; Cong, L.; Ge, Y.; Jiang, Q.; Debnath, S.; Li, G.; Wen, J.; Wang, Z. Improving the Genome Editing Efficiency of CRISPR/Cas9 in Arabidopsis and Medicago Truncatula. Planta 2020, 252, 15. [Google Scholar] [CrossRef] [PubMed]
- Fiaz, S.; Wang, X.; Khan, S.A.; Ahmar, S.; Noor, M.A.; Riaz, A.; Ali, K.; Abbas, F.; Mora-Poblete, F.; Figueroa, C.R.; et al. Novel Plant Breeding Techniques to Advance Nitrogen Use Efficiency in Rice: A Review. GM Crops Food 2021, 12, 627–646. [Google Scholar] [CrossRef]
- Pandurangan, S.; Workman, C.; Nilsen, K.; Kumar, S. Introduction to Marker-Assisted Selection in Wheat Breeding. In Accelerated Breeding of Cereal Crops; Bilichak, A., Laurie, J.D., Eds.; Springer Protocols Handbooks; Springer: New York, NY, USA, 2022; pp. 77–117. ISBN 978-1-0716-1525-6. [Google Scholar]
- Bollam, S.; Romana, K.K.; Rayaprolu, L.; Vemula, A.; Das, R.R.; Rathore, A.; Gandham, P.; Chander, G.; Deshpande, S.P.; Gupta, R. Nitrogen Use Efficiency in Sorghum: Exploring Native Variability for Traits Under Variable N-Regimes. Front. Plant Sci. 2021, 12, 643192. [Google Scholar] [CrossRef] [PubMed]
- Galindo, F.S.; Teixeira Filho, M.C.M.; Buzetti, S.; Pagliari, P.H.; Santini, J.M.K.; Alves, C.J.; Megda, M.M.; Nogueira, T.A.R.; Andreotti, M.; Arf, O. Maize Yield Response to Nitrogen Rates and Sources Associated with Azospirillum brasilense. Agron. J. 2019, 111, 1985–1997. [Google Scholar] [CrossRef]
- Al Methyeb, M.; Ruppel, S.; Eichler-Löbermann, B.; Vassilev, N. The Combined Applications of Microbial Inoculants and Organic Fertilizer Improve Plant Growth under Unfavorable Soil Conditions. Microorganisms 2023, 11, 1721. [Google Scholar] [CrossRef]
- Kibido, T.; Kunert, K.; Makgopa, M.; Greve, M.; Vorster, J. Improvement of Rhizobium-soybean Symbiosis and Nitrogen Fixation under Drought. Food Energy Secur. 2020, 9, e177. [Google Scholar] [CrossRef]
- Masood, S.; Zhao, X.Q.; Shen, R.F. Bacillus pumilus Promotes the Growth and Nitrogen Uptake of Tomato Plants under Nitrogen Fertilization. Sci. Hortic. 2020, 272, 109581. [Google Scholar] [CrossRef]
- Abebaw, B.G. Effect of Rhizobium Bacteria Inoculation Rate on Yield and Yield Components of Field Pea (Pisum sativum L.) at Awi Zone, Ethiopia. Bull. Univ. Agric. Sci. Vet. Med. Cluj-Napoca Agric. 2024, 81, 1–8. [Google Scholar] [CrossRef]
- Valencia, H.A.M.; Amaral, H.F.; Nassar, J.M.; Andrade, D.S. Rhizobia Inoculation Increases Pea Grain Yield: An Overview and Challenges. Biosci. J. 2024, 40, e40034. [Google Scholar] [CrossRef]
- Shaviv, A. Advances in Controlled-Release Fertilizers. In Advances in Agronomy; Elsevier: Amsterdam, The Netherlands, 2001; Volume 71, pp. 1–49. ISBN 978-0-12-000770-7. [Google Scholar]
- Azeem, B.; KuShaari, K.; Man, Z.B.; Basit, A.; Thanh, T.H. Review on Materials & Methods to Produce Controlled Release Coated Urea Fertilizer. J. Control. Release 2014, 181, 11–21. [Google Scholar] [CrossRef] [PubMed]
- Yang, Y.; Zhang, M.; Li, Y.; Fan, X.; Geng, Y. Improving the Quality of Polymer-Coated Urea with Recycled Plastic, Proper Additives, and Large Tablets. J. Agric. Food Chem. 2012, 60, 11229–11237. [Google Scholar] [CrossRef] [PubMed]
- Liu, R.; Lal, R. Potentials of Engineered Nanoparticles as Fertilizers for Increasing Agronomic Productions. Sci. Total Environ. 2015, 514, 131–139. [Google Scholar] [CrossRef]
- Johnston, A.M.; Bruulsema, T.W. 4R Nutrient Stewardship for Improved Nutrient Use Efficiency. Procedia Eng. 2014, 83, 365–370. [Google Scholar] [CrossRef]
- Guilherme, M.R.; Aouada, F.A.; Fajardo, A.R.; Martins, A.F.; Paulino, A.T.; Davi, M.F.T.; Rubira, A.F.; Muniz, E.C. Superabsorbent Hydrogels Based on Polysaccharides for Application in Agriculture as Soil Conditioner and Nutrient Carrier: A Review. Eur. Polym. J. 2015, 72, 365–385. [Google Scholar] [CrossRef]
- Solanki, P.; Bhargava, A.; Chhipa, H.; Jain, N.; Panwar, J. Nano-Fertilizers and Their Smart Delivery System. In Nanotechnologies in Food and Agriculture; Rai, M., Ribeiro, C., Mattoso, L., Duran, N., Eds.; Springer International Publishing: Cham, Switzerland, 2015; pp. 81–101. ISBN 978-3-319-14023-0. [Google Scholar]
- Raliya, R.; Franke, C.; Chavalmane, S.; Nair, R.; Reed, N.; Biswas, P. Quantitative Understanding of Nanoparticle Uptake in Watermelon Plants. Front. Plant Sci. 2016, 7, 1288. [Google Scholar] [CrossRef]
- Raliya, R.; Saharan, V.; Dimkpa, C.; Biswas, P. Nanofertilizer for Precision and Sustainable Agriculture: Current State and Future Perspectives. J. Agric. Food Chem. 2018, 66, 6487–6503. [Google Scholar] [CrossRef]
- Khedulkar, A.P.; Bobade, R.G.; Doong, R.; Pandit, B.; Ky, N.M.; Ambare, R.C.; Hoang, T.-D.; Kumar, K.J. Bio-Based Nanomaterials as Effective, Friendly Solutions and Their Applications for Protecting Water, Soil, and Air. Mater. Today Chem. 2025, 46, 102688. [Google Scholar] [CrossRef]
- Govil, S.; Van Duc Long, N.; Escribà-Gelonch, M.; Hessel, V. Controlled-Release Fertiliser: Recent Developments and Perspectives. Ind. Crops Prod. 2024, 219, 119160. [Google Scholar] [CrossRef]
- Alharbi, S.; Felemban, A.; Abdelrahim, A.; Al-Dakhil, M. Agricultural and Technology-Based Strategies to Improve Water-Use Efficiency in Arid and Semiarid Areas. Water 2024, 16, 1842. [Google Scholar] [CrossRef]
- Daramola, O.M.; Apeh, C.E.; Basiru, J.O.; Onukwulu, E.C.; Paul, P.O. Sustainable Packaging Operations: Balancing Cost, Functionality, and Environmental Concerns. Innov. J. Soc. Sci. Econ. Rev. 2025, 4, 79–97. [Google Scholar] [CrossRef]
- Mba, P.C.; Njoku, J.N.; Uyeh, D.D. Enhancing Resilience in Specialty Crop Production in a Changing Climate through Smart Systems Adoption. Smart Agric. Technol. 2025, 11, 100897. [Google Scholar] [CrossRef]
- Wu, W.; Ma, B. Integrated Nutrient Management (INM) for Sustaining Crop Productivity and Reducing Environmental Impact: A Review. Sci. Total Environ. 2015, 512–513, 415–427. [Google Scholar] [CrossRef] [PubMed]
- Belete, T.; Yadete, E. Effect of Mono Cropping on Soil Health and Fertility Management for Sustainable Agriculture Practices: A Review. J. Pharmacol. Sci. 2023, 11, 192–197. [Google Scholar] [CrossRef]
- Lal, S.K.; Gaggar, P.; Kumar, S.; Mallikarjuna, M.G.; Vishwakarma, C.; Rakshit, S.; Pandey, A.; Achary, V.M.M.; Mehta, S. Recent Advancements in Nitrogen Use Efficiency in Crop Plants Achieved by Genomics and Targeted Genetic Engineering Approaches. Plant Mol. Biol. Report. 2024, 42, 435–449. [Google Scholar] [CrossRef]
- Wu, H.; Li, Z. Recent Advances in Nano-Enabled Agriculture for Improving Plant Performance. Crop J. 2022, 10, 1–12. [Google Scholar] [CrossRef]
- Ajibade, S.; Simon, B.; Gulyas, M.; Balint, C. Sustainable Intensification of Agriculture as a Tool to Promote Food Security: A Bibliometric Analysis. Front. Sustain. Food Syst. 2023, 7, 1101528. [Google Scholar] [CrossRef]
- Lee, J.-H.; Ku, H.-H. Optimizing Nitrogen Use Efficiency and Reducing Nutrient Losses in Maize Using Controlled-Release Coated Fertilizers. Agrochemicals 2025, 4, 10. [Google Scholar] [CrossRef]
- Sun, M.; Li, J.; Zhang, L.; Su, X.; Liu, N.; Han, X.; Wu, S.; Sun, Z.; Yang, X. Application of Controlled-Release Urea Increases Maize N Uptake, Environmental Benefits and Economic Returns via Optimizing Temporal and Spatial Distributions of Soil Mineral N. Pedosphere 2024, 34, 222–235. [Google Scholar] [CrossRef]
- Li, R.; Gao, Y.; Chen, Q.; Li, Z.; Gao, F.; Meng, Q.; Li, T.; Liu, A.; Wang, Q.; Wu, L.; et al. Blended Controlled-Release Nitrogen Fertilizer with Straw Returning Improved Soil Nitrogen Availability, Soil Microbial Community, and Root Morphology of Wheat. Soil Tillage Res. 2021, 212, 105045. [Google Scholar] [CrossRef]
- Helal, M.I.D.; El-Mogy, M.M.; Khater, H.A.; Fathy, M.A.; Ibrahim, F.E.; Li, Y.C.; Tong, Z.; Abdelgawad, K.F. A Controlled-Release Nanofertilizer Improves Tomato Growth and Minimizes Nitrogen Consumption. Plants 2023, 12, 1978. [Google Scholar] [CrossRef] [PubMed]
- Jalali Kooshki, M.; Haghighi, M.; Mozafarian, M. Enhancing Tomato Growth, Quality, and Yield through the Application of Bio and Nano-Bio Phosphorus in Conjunction with Pseudomonas putida Inoculation. J. Agric. Food Res. 2024, 18, 101483. [Google Scholar] [CrossRef]
- Kasim, A.; Menon, S.S.; Prameela, P.; John, S.; Prasad, R.S. Nano Fertilizers and Its Effect on Nutrient Use Efficiency in Rice. Int. J. Res. Agron. 2024, 7, 413–416. [Google Scholar] [CrossRef]
- Qiao, J.; Wang, J.; Zhao, D.; Zhou, W.; Schwenke, G.; Yan, T.; Liu, D.L. Optimizing N Fertilizer Rates Sustained Rice Yields, Improved N Use Efficiency, and Decreased N Losses via Runoff from Rice-Wheat Cropping Systems. Agric. Ecosyst. Environ. 2022, 324, 107724. [Google Scholar] [CrossRef]
- Sainju, U.M. Cover Cropping with Reduced Nitrogen Fertilization Rate Enhances Soil Carbon but Not Nitrogen in the Malt Barley–Pea Rotation. Soil Sci. Soc. Am. J. 2025, 89, e70086. [Google Scholar] [CrossRef]
- Smagin, A.; Sadovnikova, N.; Smagina, M. Synthetic Gel Structures in Soils for Sustainable Potato Farming. Sci. Rep. 2019, 9, 18588. [Google Scholar] [CrossRef]
- Ahmad, W.; Nepal, J.; Xin, X.; Nadeem, M.; He, Z. Nano Zinc Oxide Enhances Corn Growth and Nutrient Uptake: Comparison between Soil Drench and Seed Coating Applications in Alkaline Sandy Soils. J. Soil Sci. Plant Nutr. 2025, 25, 3198–3210. [Google Scholar] [CrossRef]
- Jang, C.; Lee, J.W.; Namoi, N.; Kim, J.; Lee, M.-S.; Crozier, D.; Yang, W.; Rooney, W.; Lee, D.K. Optimizing Bioenergy Sorghum Productivity and Nutrient Removal in Illinois: Impact of Nitrogen Fertilization under Diverse Marginal Conditions. Field Crops Res. 2024, 315, 109475. [Google Scholar] [CrossRef]
- Rodríguez-Espinosa, T.; Papamichael, I.; Voukkali, I.; Gimeno, A.P.; Candel, M.B.A.; Navarro-Pedreño, J.; Zorpas, A.A.; Lucas, I.G. Nitrogen Management in Farming Systems under the Use of Agricultural Wastes and Circular Economy. Sci. Total Environ. 2023, 876, 162666. [Google Scholar] [CrossRef]
- Bassermann, L.; Tups, G. Nitrogen Fertiliser: Global Dependencies. Available online: https://eu.boell.org/en/SoilAtlas-Nitrogen-Fertilisers (accessed on 28 December 2025).
- Chen, B.; Liu, E.; Tian, Q.; Yan, C.; Zhang, Y. Soil Nitrogen Dynamics and Crop Residues. A Review. Agron. Sustain. Dev. 2014, 34, 429–442. [Google Scholar] [CrossRef]
- Metson, G.S.; Feiz, R.; Quttineh, N.-H.; Tonderski, K. Optimizing Transport to Maximize Nutrient Recycling and Green Energy Recovery. Resour. Conserv. Recycl. X 2020, 9–10, 100049. [Google Scholar] [CrossRef]
- Oenema, O.; Oudendag, D.; Velthof, G.L. Nutrient Losses from Manure Management in the European Union. Livest. Sci. 2007, 112, 261–272. [Google Scholar] [CrossRef]
- Kovačić, Đ.; Lončarić, Z.; Jović, J.; Samac, D.; Popović, B.; Tišma, M. Digestate Management and Processing Practices: A Review. Appl. Sci. 2022, 12, 9216. [Google Scholar] [CrossRef]
- Chadwick, D.; Wei, J.; Yan’an, T.; Guanghui, Y.; Qirong, S.; Qing, C. Improving Manure Nutrient Management towards Sustainable Agricultural Intensification in China. Agric. Ecosyst. Environ. 2015, 209, 34–46. [Google Scholar] [CrossRef]
- McLaren, T.I.; Smernik, R.J.; McLaughlin, M.J.; McBeath, T.M.; McCaskill, M.R.; Robertson, F.A.; Simpson, R.J. Soil Phosphorus Pools with Addition of Fertiliser Phosphorus in a Long-Term Grazing Experiment. Nutr. Cycl. Agroecosyst. 2020, 116, 151–164. [Google Scholar] [CrossRef]
- Van Der Hoek, J.; Duijff, R.; Reinstra, O. Nitrogen Recovery from Wastewater: Possibilities, Competition with Other Resources, and Adaptation Pathways. Sustainability 2018, 10, 4605. [Google Scholar] [CrossRef]
- Mehta, C.M.; Khunjar, W.O.; Nguyen, V.; Tait, S.; Batstone, D.J. Technologies to Recover Nutrients from Waste Streams: A Critical Review. Crit. Rev. Environ. Sci. Technol. 2015, 45, 385–427. [Google Scholar] [CrossRef]
- Wang, Z.; Ma, B.-L.; Li, Y.; Li, R.; Jia, Q.; Yu, X.; Sun, J.; Hu, S.; Gao, J. Concurrent Improvement in Maize Grain Yield and Nitrogen Use Efficiency by Enhancing Inherent Soil Productivity. Front. Plant Sci. 2022, 13, 790188. [Google Scholar] [CrossRef] [PubMed]
- Sánchez-Rodríguez, A.R.; Carswell, A.M.; Shaw, R.; Hunt, J.; Saunders, K.; Cotton, J.; Chadwick, D.R.; Jones, D.L.; Misselbrook, T.H. Advanced Processing of Food Waste Based Digestate for Mitigating Nitrogen Losses in a Winter Wheat Crop. Front. Sustain. Food Syst. 2018, 2, 35. [Google Scholar] [CrossRef]
- Wang, C.; Wu, G.; Wang, H.; Wang, J.; Yuan, M.; Guo, X.; Liu, C.; Xing, S.; Sun, Y.; Talpur, M.M.A. Optimizing Tomato Cultivation: Impact of Ammonium–Nitrate Ratios on Growth, Nutrient Uptake, and Fertilizer Utilization. Sustainability 2024, 16, 5373. [Google Scholar] [CrossRef]
- Coggins, S.; McDonald, A.J.; Silva, J.V.; Urfels, A.; Nayak, H.S.; Sherpa, S.R.; Jat, M.L.; Jat, H.S.; Krupnik, T.; Kumar, V.; et al. Data-Driven Strategies to Improve Nitrogen Use Efficiency of Rice Farming in South Asia. Nat. Sustain. 2025, 8, 22–33. [Google Scholar] [CrossRef]
- Luo, K.; Xie, C.; Yuan, X.; Liu, S.; Chen, P.; Du, Q.; Zheng, B.; Fu, Z.; Wang, X.; Yong, T.; et al. Biochar and Biofertilizer Reduced Nitrogen Input and Increased Soybean Yield in the Maize Soybean Relay Strip Intercropping System. BMC Plant Biol. 2023, 23, 38. [Google Scholar] [CrossRef] [PubMed]
- Baral, K.R.; Labouriau, R.; Olesen, J.E.; Petersen, S.O. Nitrous Oxide Emissions and Nitrogen Use Efficiency of Manure and Digestates Applied to Spring Barley. Agric. Ecosyst. Environ. 2017, 239, 188–198. [Google Scholar] [CrossRef]
- Asaye, Z.; Kim, D.-G.; Yimer, F.; Prost, K.; Obsa, O.; Tadesse, M.; Gebrehiwot, M.; Brüggemann, N. Effects of Combined Application of Compost and Mineral Fertilizer on Soil Carbon and Nutrient Content, Yield, and Agronomic Nitrogen Use Efficiency in Maize-Potato Cropping Systems in Southern Ethiopia. Land 2022, 11, 784. [Google Scholar] [CrossRef]
- Wu, K.; Wang, L.; Zhang, L.; Han, M.; Gong, P.; Xue, Y.; Song, Y.; Wu, Z.; Zhang, L. The Impact of Applying Different Fertilizers on Greenhouse Gas Emissions and Ammonia Volatilization from Northeast Spring Corn. Agronomy 2024, 14, 2798. [Google Scholar] [CrossRef]
- Chen, T.-L.; Chen, L.-H.; Lin, Y.J.; Yu, C.-P.; Ma, H.; Chiang, P.-C. Advanced Ammonia Nitrogen Removal and Recovery Technology Using Electrokinetic and Stripping Process towards a Sustainable Nitrogen Cycle: A Review. J. Clean. Prod. 2021, 309, 127369. [Google Scholar] [CrossRef]
- Yamika, W.S.D.; Herlina, N.; Amriyanti, S. The Effect of Biogas Slurry and Inorganic Fertilizer on Soil Fertility and Yield of Cucumber (Cucumis sativus L.). J. Degrad. Min. Lands Manag. 2019, 6, 1829–1835. [Google Scholar] [CrossRef]
- IPCC. Climate Change 2021–The Physical Science Basis: Working Group I Contribution to the Sixth Assessment Report of the Intergovernmental Panel on Climate Change, 1st ed.; Cambridge University Press: Cambridge, UK, 2023; ISBN 978-1-009-15789-6. [Google Scholar]
- Lal, R. Soil Organic Matter and Water Retention. Agron. J. 2020, 112, 3265–3277. [Google Scholar] [CrossRef]
- Wang, C.; Zhao, L.; Lim, M.K.; Chen, W.-Q.; Sutherland, J.W. Structure of the Global Plastic Waste Trade Network and the Impact of China’s Import Ban. Resour. Conserv. Recycl. 2020, 153, 104591. [Google Scholar] [CrossRef]
- Tello, E.; Sacristán, V.; Olarieta, J.R.; Cattaneo, C.; Marull, J.; Pons, M.; Gingrich, S.; Krausmann, F.; Galán, E.; Marco, I.; et al. Assessing the Energy Trap of Industrial Agriculture in North America and Europe: 82 Balances from 1830 to 2012. Agron. Sustain. Dev. 2023, 43, 75. [Google Scholar] [CrossRef]
- Yan, Q.; Ming, Y.; Liu, J.; Yin, H.; He, Q.; Li, J.; Huang, M.; He, Z. Microbial Biotechnology: From Synthetic Biology to Synthetic Ecology. Adv. Biotechnol. 2025, 3, 1. [Google Scholar] [CrossRef]
- Pankievicz, V.C.S.; Irving, T.B.; Maia, L.G.S.; Ané, J.-M. Are We There yet? The Long Walk towards the Development of Efficient Symbiotic Associations between Nitrogen-Fixing Bacteria and Non-Leguminous Crops. BMC Biol. 2019, 17, 99. [Google Scholar] [CrossRef]
- Hayes, M.H.B.; Swift, R.S. Vindication of Humic Substances as a Key Component of Organic Matter in Soil and Water. In Advances in Agronomy; Elsevier: Amsterdam, The Netherlands, 2020; Volume 163, pp. 1–37. ISBN 978-0-12-820769-7. [Google Scholar]




Disclaimer/Publisher’s Note: The statements, opinions and data contained in all publications are solely those of the individual author(s) and contributor(s) and not of MDPI and/or the editor(s). MDPI and/or the editor(s) disclaim responsibility for any injury to people or property resulting from any ideas, methods, instructions or products referred to in the content. |
© 2026 by the authors. Licensee MDPI, Basel, Switzerland. This article is an open access article distributed under the terms and conditions of the Creative Commons Attribution (CC BY) license.
Share and Cite
Veres, S.; Elhawat, N.; Rengel, Z.; Alshaal, T. Nitrogen Management in Crop–Soil–Environment Systems: Pathways Toward Sustainable and Climate-Resilient Agriculture. Int. J. Mol. Sci. 2026, 27, 2477. https://doi.org/10.3390/ijms27052477
Veres S, Elhawat N, Rengel Z, Alshaal T. Nitrogen Management in Crop–Soil–Environment Systems: Pathways Toward Sustainable and Climate-Resilient Agriculture. International Journal of Molecular Sciences. 2026; 27(5):2477. https://doi.org/10.3390/ijms27052477
Chicago/Turabian StyleVeres, Szilvia, Nevien Elhawat, Zed Rengel, and Tarek Alshaal. 2026. "Nitrogen Management in Crop–Soil–Environment Systems: Pathways Toward Sustainable and Climate-Resilient Agriculture" International Journal of Molecular Sciences 27, no. 5: 2477. https://doi.org/10.3390/ijms27052477
APA StyleVeres, S., Elhawat, N., Rengel, Z., & Alshaal, T. (2026). Nitrogen Management in Crop–Soil–Environment Systems: Pathways Toward Sustainable and Climate-Resilient Agriculture. International Journal of Molecular Sciences, 27(5), 2477. https://doi.org/10.3390/ijms27052477
