The Fibro-Immune Landscape Across Organs: A Single-Cell Comparative Study of Human Fibrotic Diseases
Abstract
1. Introduction
2. Results
2.1. Cross-Organ Integration Reveals Distinct Cellular Compositions and Microenvironmental Heterogeneity in Fibrosis
2.2. Subclustering Identifies Stromal Cell Diversity and Organ-Specific Fibrogenic Responses
2.3. Cell–Cell Communication Analysis Links Three Major Immune Cell Types to Stromal-Driven Fibrosis
2.4. Cross-Organ Macrophage Differentiation Trajectories During Fibrosis
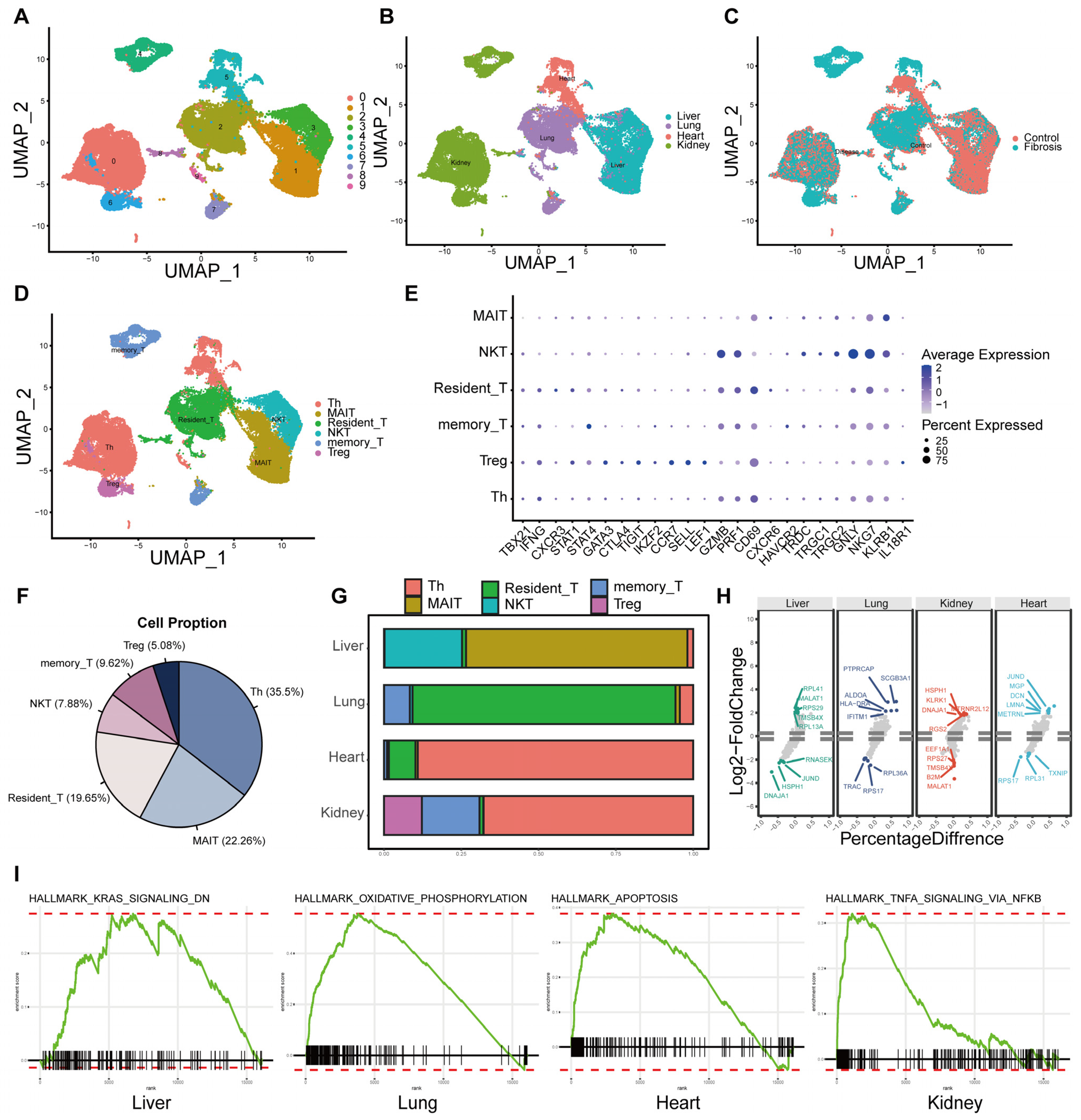
2.5. Dynamic T Cell Subsets in Fibrosis
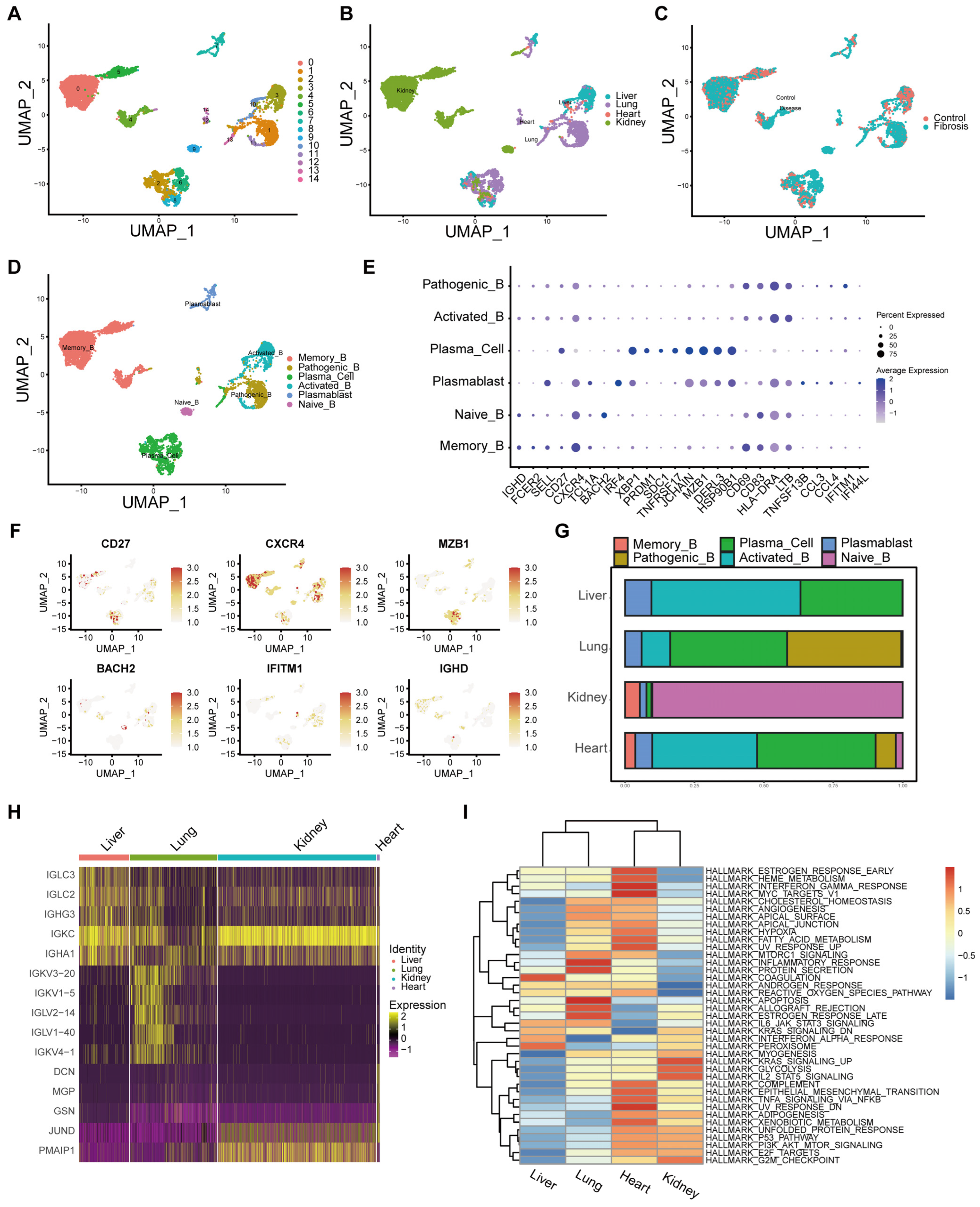
2.6. B Cell Immunogenicity in Fibrosis
2.7. Validated by Immunohistochemistry and qPCR
3. Discussion
4. Materials and Methods
4.1. Data Sources
4.2. Human Fibrotic Conditions Included
4.3. Data Loading, Quality Control, and Preprocessing
4.4. Dimensionality Reduction and Batch Integration
4.5. Cell Clustering and Visualization
4.6. Cell Type Annotation and Subpopulation Analysis
4.7. Differential Expression and Gene Set Variation Analysis (GSVA)
4.8. Pseudo-Time Trajectory Analysis
4.9. Cell–Cell Communication Analysis
4.10. Quantitative Real-Time PCR (qPCR)
4.11. Immunohistochemistry (IHC)
4.12. Statistical Analysis
5. Conclusions
Supplementary Materials
Author Contributions
Funding
Institutional Review Board Statement
Informed Consent Statement
Data Availability Statement
Acknowledgments
Conflicts of Interest
References
- Lurje, I.; Gaisa, N.T.; Weiskirchen, R.; Tacke, F. Mechanisms of Organ Fibrosis: Emerging Concepts and Implications for Novel Treatment Strategies. Mol. Aspects Med. 2023, 92, 101191. [Google Scholar] [CrossRef]
- Wynn, T.A.; Ramalingam, T.R. Mechanisms of Fibrosis: Therapeutic Translation for Fibrotic Disease. Nat. Med. 2012, 18, 1028–1040. [Google Scholar] [CrossRef] [PubMed]
- Mutsaers, H.A.M.; Merrild, C.; Nørregaard, R.; Plana-Ripoll, O. The Impact of Fibrotic Diseases on Global Mortality from 1990 to 2019. J. Transl. Med. 2023, 21, 818. [Google Scholar] [CrossRef] [PubMed]
- Fuster-Martínez, I.; Calatayud, S. The Current Landscape of Antifibrotic Therapy across Different Organs: A Systematic Approach. Pharmacol. Res. 2024, 205, 107245. [Google Scholar] [CrossRef] [PubMed]
- Li, J.; Wang, S.; Yuan, J.; Mao, X.; Wang, X.; Zhang, L.; Dong, Q.; Chen, Z.; Wang, Y.; Tang, N. Tissue Regeneration: Unraveling Strategies for Resolving Pathological Fibrosis. Cell Stem Cell 2025, 32, 1639–1658. [Google Scholar] [CrossRef]
- Bhattacharya, M.; Ramachandran, P. Immunology of Human Fibrosis. Nat. Immunol. 2023, 24, 1423–1433. [Google Scholar] [CrossRef]
- Younesi, F.S.; Miller, A.E.; Barker, T.H.; Rossi, F.M.V.; Hinz, B. Fibroblast and Myofibroblast Activation in Normal Tissue Repair and Fibrosis. Nat. Rev. Mol. Cell Biol. 2024, 25, 617–638, Correction in Nat. Rev. Mol. Cell Biol. 2024, 25, 671. [Google Scholar] [CrossRef]
- Wang, K.; Wen, D.; Xu, X.; Zhao, R.; Jiang, F.; Yuan, S.; Zhang, Y.; Gao, Y.; Li, Q. Extracellular Matrix Stiffness—The Central Cue for Skin Fibrosis. Front. Mol. Biosci. 2023, 10, 1132353. [Google Scholar] [CrossRef]
- Ren, L.-L.; Li, X.-J.; Duan, T.-T.; Li, Z.-H.; Yang, J.-Z.; Zhang, Y.-M.; Zou, L.; Miao, H.; Zhao, Y.-Y. Transforming Growth Factor-β Signaling: From Tissue Fibrosis to Therapeutic Opportunities. Chem.-Biol. Interact. 2023, 369, 110289. [Google Scholar] [CrossRef]
- Hoeft, K.; Kramann, R. Developmental Signaling and Organ Fibrosis. Curr. Pathobiol. Rep. 2017, 5, 133–143. [Google Scholar] [CrossRef]
- Kou, M.; Jiao, Y.; Li, Z.; Wei, B.; Li, Y.; Cai, Y.; Wei, W. Real-World Safety and Effectiveness of Pirfenidone and Nintedanib in the Treatment of Idiopathic Pulmonary Fibrosis: A Systematic Review and Meta-Analysis. Eur. J. Clin. Pharmacol. 2024, 80, 1445–1460. [Google Scholar] [CrossRef] [PubMed]
- White, E.S.; Thomas, M.; Stowasser, S.; Tetzlaff, K. Challenges for Clinical Drug Development in Pulmonary Fibrosis. Front. Pharmacol. 2022, 13, 823085. [Google Scholar] [CrossRef] [PubMed]
- Stoeckius, M.; Hafemeister, C.; Stephenson, W.; Houck-Loomis, B.; Chattopadhyay, P.K.; Swerdlow, H.; Satija, R.; Smibert, P. Large-Scale Simultaneous Measurement of Epitopes and Transcriptomes in Single Cells. Nat. Methods 2017, 14, 865–868. [Google Scholar] [CrossRef] [PubMed]
- Habermann, A.C.; Gutierrez, A.J.; Bui, L.T.; Yahn, S.L.; Winters, N.I.; Calvi, C.L.; Peter, L.; Chung, M.-I.; Taylor, C.J.; Jetter, C.; et al. Single-Cell RNA Sequencing Reveals Profibrotic Roles of Distinct Epithelial and Mesenchymal Lineages in Pulmonary Fibrosis. Sci. Adv. 2020, 6, eaba1972. [Google Scholar] [CrossRef]
- Buonomo, E.L.; Mei, S.; Guinn, S.R.; Leo, I.R.; Peluso, M.J.; Nolan, M.-A.; Schildberg, F.A.; Zhao, L.; Lian, C.; Xu, S.; et al. Liver Stromal Cells Restrict Macrophage Maturation and Stromal IL-6 Limits the Differentiation of Cirrhosis-Linked Macrophages. J. Hepatol. 2022, 76, 1127–1137. [Google Scholar] [CrossRef]
- Abedini, A.; Levinsohn, J.; Klötzer, K.A.; Dumoulin, B.; Ma, Z.; Frederick, J.; Dhillon, P.; Balzer, M.S.; Shrestha, R.; Liu, H.; et al. Single-Cell Multi-Omic and Spatial Profiling of Human Kidneys Implicates the Fibrotic Microenvironment in Kidney Disease Progression. Nat. Genet. 2024, 56, 1712–1724. [Google Scholar] [CrossRef]
- Zeng, Z.; Wang, X.; Pei, J.; Wang, P.; Li, J.; Li, F.; Wang, J.; Zhao, Y.; Yu, C.; Liu, H.; et al. Endothelial Plasticity in Atrial Fibrosis by Integrating Single-Cell Sequencing and Genetic Lineage Tracing. Eur. Heart J. 2025, 46, 3470–3482. [Google Scholar] [CrossRef]
- Cowan, M.J.B.; Davidson, S.; Coles, M.; Buckley, C.D. The Role of Fibroblasts across Inflammation and Immunity. Annu. Rev. Pathol. 2025, 21, 423–445. [Google Scholar] [CrossRef]
- Huang, E.; Peng, N.; Xiao, F.; Hu, D.; Wang, X.; Lu, L. The Roles of Immune Cells in the Pathogenesis of Fibrosis. Int. J. Mol. Sci. 2020, 21, 5203. [Google Scholar] [CrossRef]
- Wu, K.; Qian, Q.; Zhou, J.; Sun, D.; Duan, Y.; Zhu, X.; Sartorius, K.; Lu, Y. Regulatory T Cells (Tregs) in Liver Fibrosis. Cell Death Discov. 2023, 9, 53. [Google Scholar] [CrossRef]
- Wang, Y.; Wang, X.; Du, C.; Wang, Z.; Wang, J.; Zhou, N.; Wang, B.; Tan, K.; Fan, Y.; Cao, P. Glycolysis and beyond in Glucose Metabolism: Exploring Pulmonary Fibrosis at the Metabolic Crossroads. Front. Endocrinol. 2024, 15, 1379521. [Google Scholar] [CrossRef] [PubMed]
- Mirchandani, A.S.; Sanchez-Garcia, M.A.; Walmsley, S.R. How Oxygenation Shapes Immune Responses: Emerging Roles for Physioxia and Pathological Hypoxia. Nat. Rev. Immunol. 2025, 25, 161–177. [Google Scholar] [CrossRef] [PubMed]
- Ding, X.; Ren, Y.; He, X. IFN-I Mediates Lupus Nephritis from the Beginning to Renal Fibrosis. Front. Immunol. 2021, 12, 676082. [Google Scholar] [CrossRef] [PubMed]
- Rao, W.; Li, D.; Zhang, Q.; Liu, T.; Gu, Z.; Huang, L.; Dai, J.; Wang, J.; Hou, X. Complex Regulation of Cardiac Fibrosis: Insights from Immune Cells and Signaling Pathways. J. Transl. Med. 2025, 23, 242. [Google Scholar] [CrossRef]
- Li, J.; Zhai, X.; Sun, X.; Cao, S.; Yuan, Q.; Wang, J. Metabolic Reprogramming of Pulmonary Fibrosis. Front. Pharmacol. 2022, 13, 1031890. [Google Scholar] [CrossRef]
- McElhinney, K.; Irnaten, M.; O’Brien, C. P53 and Myofibroblast Apoptosis in Organ Fibrosis. Int. J. Mol. Sci. 2023, 24, 6737. [Google Scholar] [CrossRef]
- Hu, C.; Li, T.; Xu, Y.; Zhang, X.; Li, F.; Bai, J.; Chen, J.; Jiang, W.; Yang, K.; Ou, Q.; et al. CellMarker 2.0: An Updated Database of Manually Curated Cell Markers in Human/Mouse and Web Tools Based on scRNA-Seq Data. Nucleic Acids Res. 2023, 51, D870–D876. [Google Scholar] [CrossRef]
- Korsunsky, I.; Millard, N.; Fan, J.; Slowikowski, K.; Zhang, F.; Wei, K.; Baglaenko, Y.; Brenner, M.; Loh, P.-R.; Raychaudhuri, S. Fast, Sensitive and Accurate Integration of Single-Cell Data with Harmony. Nat. Methods 2019, 16, 1289–1296. [Google Scholar] [CrossRef]
- Jin, S.; Guerrero-Juarez, C.F.; Zhang, L.; Chang, I.; Ramos, R.; Kuan, C.-H.; Myung, P.; Plikus, M.V.; Nie, Q. Inference and Analysis of Cell-Cell Communication Using CellChat. Nat. Commun. 2021, 12, 1088. [Google Scholar] [CrossRef]
- Toivola, D.M.; Ku, N.-O.; Resurreccion, E.Z.; Nelson, D.R.; Wright, T.L.; Omary, M.B. Keratin 8 and 18 Hyperphosphorylation Is a Marker of Progression of Human Liver Disease. Hepatology 2004, 40, 459–466. [Google Scholar] [CrossRef]
- Govaere, O.; Komuta, M.; Berkers, J.; Spee, B.; Janssen, C.; de Luca, F.; Katoonizadeh, A.; Wouters, J.; van Kempen, L.C.; Durnez, A.; et al. Keratin 19: A Key Role Player in the Invasion of Human Hepatocellular Carcinomas. Gut 2014, 63, 674–685. [Google Scholar] [CrossRef]
- Zhong, Y.; Wei, B.; Wang, W.; Chen, J.; Wu, W.; Liang, L.; Huang, X.-R.; Szeto, C.-C.; Yu, X.; Nikolic-Paterson, D.J.; et al. Single-Cell RNA-Sequencing Identifies Bone Marrow-Derived Progenitor Cells as a Main Source of Extracellular Matrix-Producing Cells across Multiple Organ-Based Fibrotic Diseases. Int. J. Biol. Sci. 2024, 20, 5027–5042. [Google Scholar] [CrossRef]
- Payen, V.L.; Lavergne, A.; Alevra Sarika, N.; Colonval, M.; Karim, L.; Deckers, M.; Najimi, M.; Coppieters, W.; Charloteaux, B.; Sokal, E.M.; et al. Single-Cell RNA Sequencing of Human Liver Reveals Hepatic Stellate Cell Heterogeneity. JHEP Rep. 2021, 3, 100278. [Google Scholar] [CrossRef] [PubMed]
- MacParland, S.A.; Liu, J.C.; Ma, X.-Z.; Innes, B.T.; Bartczak, A.M.; Gage, B.K.; Manuel, J.; Khuu, N.; Echeverri, J.; Linares, I.; et al. Single Cell RNA Sequencing of Human Liver Reveals Distinct Intrahepatic Macrophage Populations. Nat. Commun. 2018, 9, 4383. [Google Scholar] [CrossRef] [PubMed]
- Shan, Y.; Qi, D.; Zhang, L.; Wu, L.; Li, W.; Liu, H.; Li, T.; Fu, Z.; Bao, H.; Song, S. Single-Cell RNA-Seq Revealing the Immune Features of Donor Liver during Liver Transplantation. Front. Immunol. 2023, 14, 1096733. [Google Scholar] [CrossRef] [PubMed]
- Andrews, T.S.; Atif, J.; Liu, J.C.; Perciani, C.T.; Ma, X.-Z.; Thoeni, C.; Slyper, M.; Eraslan, G.; Segerstolpe, A.; Manuel, J.; et al. Single-Cell, Single-Nucleus, and Spatial RNA Sequencing of the Human Liver Identifies Cholangiocyte and Mesenchymal Heterogeneity. Hepatol. Commun. 2022, 6, 821–840. [Google Scholar] [CrossRef]
- Luo, X.; Luo, B.; Fei, L.; Zhang, Q.; Liang, X.; Chen, Y.; Zhou, X. MS4A Superfamily Molecules in Tumors, Alzheimer’s and Autoimmune Diseases. Front. Immunol. 2024, 15, 1481494. [Google Scholar] [CrossRef]
- Zhang, J.; Lu, T.; Lu, S.; Ma, S.; Han, D.; Zhang, K.; Xu, C.; Liu, S.; Gan, L.; Wu, X.; et al. Single-Cell Analysis of Multiple Cancer Types Reveals Differences in Endothelial Cells between Tumors and Normal Tissues. Comput. Struct. Biotechnol. J. 2023, 21, 665–676. [Google Scholar] [CrossRef]
- Jaitin, D.A.; Adlung, L.; Thaiss, C.A.; Weiner, A.; Li, B.; Descamps, H.; Lundgren, P.; Bleriot, C.; Liu, Z.; Deczkowska, A.; et al. Lipid-Associated Macrophages Control Metabolic Homeostasis in a Trem2-Dependent Manner. Cell 2019, 178, 686–698.e14. [Google Scholar] [CrossRef]
- Sinjab, A.; Han, G.; Treekitkarnmongkol, W.; Hara, K.; Brennan, P.M.; Dang, M.; Hao, D.; Wang, R.; Dai, E.; Dejima, H.; et al. Resolving the Spatial and Cellular Architecture of Lung Adenocarcinoma by Multiregion Single-Cell Sequencing. Cancer Discov. 2021, 11, 2506–2523. [Google Scholar] [CrossRef]
- Shi, T.; Denney, L.; An, H.; Ho, L.-P.; Zheng, Y. Alveolar and Lung Interstitial Macrophages: Definitions, Functions, and Roles in Lung Fibrosis. J. Leukocyte Biol. 2021, 110, 107–114. [Google Scholar] [CrossRef] [PubMed]
- Mannes, P.Z.; Adams, T.S.; Farsijani, S.; Barnes, C.E.; Latoche, J.D.; Day, K.E.; Nedrow, J.R.; Ahangari, F.; Kaminski, N.; Lee, J.S.; et al. Noninvasive Assessment of the Lung Inflammation-Fibrosis Axis by Targeted Imaging of CMKLR1. Sci. Adv. 2024, 10, eadm9817. [Google Scholar] [CrossRef] [PubMed]
- Guillot, A.; Tacke, F. Liver Macrophages: Old Dogmas and New Insights. Hepatol. Commun. 2019, 3, 731–743. [Google Scholar] [CrossRef] [PubMed]
- Deng, Z.; Loyher, P.-L.; Lazarov, T.; Li, L.; Shen, Z.; Bhinder, B.; Yang, H.; Zhong, Y.; Alberdi, A.; Massague, J.; et al. The Nuclear Factor ID3 Endows Macrophages with a Potent Anti-Tumour Activity. Nature. 2024, 626, 864–873. [Google Scholar] [CrossRef]
- Wang, Z.; Deng, Q.; Gu, Y.; Li, M.; Chen, Y.; Wang, J.; Zhang, Y.; Zhang, J.; Hu, Q.; Zhang, S.; et al. Integrated Single-Nucleus Sequencing and Spatial Architecture Analysis Identified Distinct Injured-Proximal Tubular Types in Calculi Rats. Cell Biosci. 2023, 13, 92. [Google Scholar] [CrossRef]
- Lee, H.-W.; Qin, Y.-X.; Kim, Y.-M.; Park, E.-Y.; Hwang, J.-S.; Huo, G.-H.; Yang, C.-W.; Kim, W.-Y.; Kim, J. Expression of Lymphatic Endothelium-Specific Hyaluronan Receptor LYVE-1 in the Developing Mouse Kidney. Cell Tissue Res. 2011, 343, 429–444. [Google Scholar] [CrossRef]
- Sun, X.-F.; Luo, W.-C.; Huang, S.-Q.; Zheng, Y.-J.; Xiao, L.; Zhang, Z.-W.; Liu, R.-H.; Zhong, Z.-W.; Song, J.-Q.; Nan, K.; et al. Immune-Cell Signatures of Persistent Inflammation, Immunosuppression, and Catabolism Syndrome after Sepsis. Med 2025, 6, 100569. [Google Scholar] [CrossRef]
- Azizi, E.; Carr, A.J.; Plitas, G.; Cornish, A.E.; Konopacki, C.; Prabhakaran, S.; Nainys, J.; Wu, K.; Kiseliovas, V.; Setty, M.; et al. Single-Cell Map of Diverse Immune Phenotypes in the Breast Tumor Microenvironment. Cell 2018, 174, 1293–1308.e36. [Google Scholar] [CrossRef]
- Murray, P.J.; Wynn, T.A. Protective and Pathogenic Functions of Macrophage Subsets. Nat. Rev. Immunol. 2011, 11, 723–737. [Google Scholar] [CrossRef]
- Zhao, S.-J.; Kong, F.-Q.; Jie, J.; Li, Q.; Liu, H.; Xu, A.-D.; Yang, Y.-Q.; Jiang, B.; Wang, D.-D.; Zhou, Z.-Q.; et al. Macrophage MSR1 Promotes BMSC Osteogenic Differentiation and M2-like Polarization by Activating PI3K/AKT/GSK3β/β-Catenin Pathway. Theranostics. 2020, 10, 17–35. [Google Scholar] [CrossRef]
- Wang, N.; Liang, H.; Zen, K. Molecular Mechanisms That Influence the Macrophage M1-M2 Polarization Balance. Front. Immunol. 2014, 5, 614. [Google Scholar] [CrossRef]
- Regino-Zamarripa, N.E.; Ramírez-Martínez, G.; Jiménez-Álvarez, L.A.; Cruz-Lagunas, A.; Gómez-García, I.A.; Ignacio-Cortés, S.; Márquez-García, J.E.; Pacheco-Hernández, L.M.; Ramírez-Noyola, J.A.; Barquera, R.; et al. Differential Leukocyte Expression of IFITM1 and IFITM3 in Patients with Severe Pandemic Influenza a(H1N1) and COVID-19. J. Interferon Cytokine Res. 2022, 42, 431–443. [Google Scholar] [CrossRef] [PubMed]
- Uccellini, M.B.; García-Sastre, A. ISRE-Reporter Mouse Reveals High Basal and Induced Type I IFN Responses in Inflammatory Monocytes. Cell Rep. 2018, 25, 2784–2796.e3. [Google Scholar] [CrossRef] [PubMed]
- Schroder, K.; Spille, M.; Pilz, A.; Lattin, J.; Bode, K.A.; Irvine, K.M.; Burrows, A.D.; Ravasi, T.; Weighardt, H.; Stacey, K.J.; et al. Differential Effects of CpG DNA on IFN-Beta Induction and STAT1 Activation in Murine Macrophages versus Dendritic Cells: Alternatively Activated STAT1 Negatively Regulates TLR Signaling in Macrophages. J. Immunol. 2007, 179, 3495–3503. [Google Scholar] [CrossRef] [PubMed]
- Szabo, S.J.; Kim, S.T.; Costa, G.L.; Zhang, X.; Fathman, C.G.; Glimcher, L.H. A Novel Transcription Factor, T-Bet, Directs Th1 Lineage Commitment. Cell 2000, 100, 655–669. [Google Scholar] [CrossRef]
- Pawlak, M.; Ho, A.W.; Kuchroo, V.K. Cytokines and Transcription Factors in the Differentiation of CD4+ T Helper Cell Subsets and Induction of Tissue Inflammation and Autoimmunity. Curr. Opin. Immunol. 2020, 67, 57–67. [Google Scholar] [CrossRef]
- Lukyanov, D.K.; Kriukova, V.V.; Ladell, K.; Shagina, I.A.; Staroverov, D.B.; Minasian, B.E.; Fedosova, A.S.; Shelyakin, P.; Suchalko, O.N.; Komkov, A.Y.; et al. Repertoire-Based Mapping and Time-Tracking of T Helper Cell Subsets in scRNA-Seq. Front. Immunol. 2025, 16, 1536302. [Google Scholar] [CrossRef]
- Wang, Y.; Su, M.A.; Wan, Y.Y. An Essential Role of the Transcription Factor GATA-3 for the Function of Regulatory T Cells. Immunity 2011, 35, 337–348. [Google Scholar] [CrossRef]
- Domínguez Conde, C.; Xu, C.; Jarvis, L.B.; Rainbow, D.B.; Wells, S.B.; Gomes, T.; Howlett, S.K.; Suchanek, O.; Polanski, K.; King, H.W.; et al. Cross-Tissue Immune Cell Analysis Reveals Tissue-Specific Features in Humans. Science 2022, 376, eabl5197. [Google Scholar] [CrossRef]
- Joller, N.; Lozano, E.; Burkett, P.R.; Patel, B.; Xiao, S.; Zhu, C.; Xia, J.; Tan, T.G.; Sefik, E.; Yajnik, V.; et al. Treg Cells Expressing the Coinhibitory Molecule TIGIT Selectively Inhibit Proinflammatory Th1 and Th17 Cell Responses. Immunity 2014, 40, 569–581. [Google Scholar] [CrossRef]
- Thornton, A.M.; Shevach, E.M. Helios: Still behind the Clouds. Immunology 2019, 158, 161–170. [Google Scholar] [CrossRef]
- Fazeli, P.; Kalani, M.; Hosseini, M. T Memory Stem Cell Characteristics in Autoimmune Diseases and Their Promising Therapeutic Values. Front. Immunol. 2023, 14, 1204231. [Google Scholar] [CrossRef]
- Zhou, X.; Xue, H.-H. Cutting Edge: Generation of Memory Precursors and Functional Memory CD8+ T Cells Depends on T Cell Factor-1 and Lymphoid Enhancer-Binding Factor-1. J. Immunol. 2012, 189, 2722–2726. [Google Scholar] [CrossRef] [PubMed]
- Li, X.; Li, S.; Wang, Y.; Zhou, X.; Wang, F.; Muhammad, I.; Luo, Y.; Sun, Y.; Liu, D.; Wu, B.; et al. Single Cell RNA-Sequencing Delineates CD8+ Tissue Resident Memory T Cells Maintaining Rejection in Liver Transplantation. Theranostics. 2024, 14, 4844–4860. [Google Scholar] [CrossRef]
- Knörck, A.; Schäfer, G.; Alansary, D.; Richter, J.; Thurner, L.; Hoth, M.; Schwarz, E.C. Cytotoxic Efficiency of Human CD8+ T Cell Memory Subtypes. Front. Immunol. 2022, 13, 838484. [Google Scholar] [CrossRef] [PubMed]
- Bartsch, L.M.; Damasio, M.P.S.; Subudhi, S.; Drescher, H.K. Tissue-Resident Memory T Cells in the Liver-Unique Characteristics of Local Specialists. Cells 2020, 9, 2457. [Google Scholar] [CrossRef] [PubMed]
- Li, H.; Yang, D.; Hao, M.; Liu, H. Differential Expression of HAVCR2 Gene in Pan-Cancer: A Potential Biomarker for Survival and Immunotherapy. Front. Genet. 2022, 13, 972664. [Google Scholar] [CrossRef]
- Cerapio, J.P.; Perrier, M.; Pont, F.; Tosolini, M.; Laurent, C.; Bertani, S.; Fournie, J.-J. Single-Cell RNAseq Profiling of Human Γδ T Lymphocytes in Virus-Related Cancers and COVID-19 Disease. Viruses 2021, 13, 2212. [Google Scholar] [CrossRef]
- Gao, C.; Wang, S.; Xie, X.; Ramadori, P.; Li, X.; Liu, X.; Ding, X.; Liang, J.; Xu, B.; Feng, Y.; et al. Single-Cell Profiling of Intrahepatic Immune Cells Reveals an Expansion of Tissue-Resident Cytotoxic CD4+ T Lymphocyte Subset Associated with Pathogenesis of Alcoholic-Associated Liver Diseases. Cell. Mol. Gastroenterol. Hepatol. 2025, 19, 101411. [Google Scholar] [CrossRef]
- Fergusson, J.R.; Hühn, M.H.; Swadling, L.; Walker, L.J.; Kurioka, A.; Llibre, A.; Bertoletti, A.; Holländer, G.; Newell, E.W.; Davis, M.M.; et al. CD161(Int)CD8+ T Cells: A Novel Population of Highly Functional, Memory CD8+ T Cells Enriched within the Gut. Mucosal Immunol. 2016, 9, 401–413. [Google Scholar] [CrossRef]
- Fang, Y.; Chen, Y.; Niu, S.; Lyu, Z.; Tian, Y.; Shen, X.; Li, Y.-R.; Yang, L. Biological Functions and Therapeutic Applications of Human Mucosal-Associated Invariant T Cells. J. Biomed. Sci. 2025, 32, 32. [Google Scholar] [CrossRef]
- Ma, J.; Wu, Y.; Ma, L.; Yang, X.; Zhang, T.; Song, G.; Li, T.; Gao, K.; Shen, X.; Lin, J.; et al. A Blueprint for Tumor-Infiltrating B Cells across Human Cancers. Science 2024, 384, eadj4857. [Google Scholar] [CrossRef] [PubMed]
- Weisel, N.M.; Joachim, S.M.; Smita, S.; Callahan, D.; Elsner, R.A.; Conter, L.J.; Chikina, M.; Farber, D.L.; Weisel, F.J.; Shlomchik, M.J. Surface Phenotypes of Naive and Memory B Cells in Mouse and Human Tissues. Nat. Immunol. 2022, 23, 135–145. [Google Scholar] [CrossRef] [PubMed]
- Kashyap, M.K.; Amaya-Chanaga, C.I.; Kumar, D.; Simmons, B.; Huser, N.; Gu, Y.; Hallin, M.; Lindquist, K.; Yafawi, R.; Choi, M.Y.; et al. Targeting the CXCR4 Pathway Using a Novel Anti-CXCR4 IgG1 Antibody (PF-06747143) in Chronic Lymphocytic Leukemia. J. Hematol. Oncol. 2017, 10, 112. [Google Scholar] [CrossRef] [PubMed]
- Teitell, M.A. The TCL1 Family of Oncoproteins: Co-Activators of Transformation. Nat. Rev. Cancer 2005, 5, 641–648, Erratum in Nat. Rev. Cancer 2005, 5, 750. [Google Scholar]
- Muto, A.; Ochiai, K.; Kimura, Y.; Itoh-Nakadai, A.; Calame, K.L.; Ikebe, D.; Tashiro, S.; Igarashi, K. BacH2 Represses Plasma Cell Gene Regulatory Network in B Cells to Promote Antibody Class Switch. EMBO J. 2010, 29, 4048–4061. [Google Scholar] [CrossRef]
- Zhao, Y.; Gong, S.; Yang, Y.; Lu, Y.; Bai, J.; Liu, M.; Bai, W.; Dong, J. CFP1 Promotes Germinal Center Affinity Maturation and Restrains Memory B Cell Differentiation through H3K4me3 Modulation. Nat. Commun. 2025, 16, 8013. [Google Scholar] [CrossRef]
- Phad, G.E.; Pinto, D.; Foglierini, M.; Akhmedov, M.; Rossi, R.L.; Malvicini, E.; Cassotta, A.; Fregni, C.S.; Bruno, L.; Sallusto, F.; et al. Clonal Structure, Stability and Dynamics of Human Memory B Cells and Circulating Plasmablasts. Nat. Immunol. 2022, 23, 1076–1085. [Google Scholar] [CrossRef]
- Li, Y.; Huang, H.; Wang, Q.; Zheng, X.; Zhou, Y.; Kong, X.; Huang, T.; Zhang, J.; Zhou, Y. Identification of Prognostic Risk Model Based on Plasma Cell Markers in Hepatocellular Carcinoma through Single-Cell Sequencing Analysis. Front. Genet. 2024, 15, 1363197. [Google Scholar] [CrossRef]
- Geary, B.; Sun, B.; Tilvawala, R.R.; Barasa, L.; Tsoyi, K.; Rosas, I.O.; Thompson, P.R.; Ho, I.-C. Peptidylarginine Deiminase 2 Citrullinates MZB1 and Promotes the Secretion of IgM and IgA. Front. Immunol. 2023, 14, 1290585. [Google Scholar] [CrossRef]
- Deng, F.; Jiang, W.; Wang, N.; Wu, Y.; Xu, J.; Hou, R.; Jia, F. Bioinformatics Identification of Key Genes Correlating NOD1 and Endoplasmic Reticulum Stress in Hepatitis B Virus-Induced Acute Liver Failure. Sci. Rep. 2025, 15, 35919. [Google Scholar] [CrossRef] [PubMed]
- Todd, D.J.; McHeyzer-Williams, L.J.; Kowal, C.; Lee, A.-H.; Volpe, B.T.; Diamond, B.; McHeyzer-Williams, M.G.; Glimcher, L.H. XBP1 Governs Late Events in Plasma Cell Differentiation and Is Not Required for Antigen-Specific Memory B Cell Development. J. Exp. Med. 2009, 206, 2151–2159. [Google Scholar] [CrossRef] [PubMed]
- Cheng, R.Y.-H.; Hung, K.L.; Zhang, T.; Stoffers, C.M.; Ott, A.R.; Suchland, E.R.; Camp, N.D.; Khan, I.F.; Singh, S.; Yang, Y.-J.; et al. Ex Vivo Engineered Human Plasma Cells Exhibit Robust Protein Secretion and Long-Term Engraftment in Vivo. Nat. Commun. 2022, 13, 6110. [Google Scholar] [CrossRef] [PubMed]
- Feng, J.; Hou, Y.; Liu, C.; Wang, Y.; Chen, W.; Liu, Y.; Bian, H. IGLL5 Has Potential to Be a Prognostic Biomarker and Its Correlation with Immune Infiltrates in Breast Cancer. Am. J. Clin. Exp. Immunol. 2025, 14, 111–126. [Google Scholar] [CrossRef]
- Liu, B.; Li, Z. Endoplasmic Reticulum HSP90b1 (Gp96, Grp94) Optimizes B-Cell Function via Chaperoning Integrin and TLR but Not Immunoglobulin. Blood 2008, 112, 1223–1230. [Google Scholar]
- Osmani, Z.; Beudeker, B.J.B.; Groothuismink, Z.M.A.; de Knegt, R.J.; Chung, R.T.; Aerssens, J.; Bollekens, J.; Janssen, H.L.A.; Gehring, A.J.; Lauer, G.M.; et al. B-Cell Activation Gene Signature in Blood and Liver of Hepatitis B e Antigen-Positive Patients with Immune Active Chronic Hepatitis B. J. Infect. Dis. 2024, 230, e1263–e1273. [Google Scholar] [CrossRef]
- Shin, E.; Schwarz, K.B.; Jones-Brando, L.V.; Florea, L.D.; Sabunciyan, S.; Wood, L.D.; Yolken, R.H. Expression of HLA and Autoimmune Pathway Genes in Liver Biopsies of Young Subjects with Autoimmune Hepatitis Type 1. J. Pediatr. Gastroenterol. Nutr. 2022, 75, 269–275. [Google Scholar] [CrossRef]
- Tumanov, A.; Kuprash, D.; Lagarkova, M.; Grivennikov, S.; Abe, K.; Shakhov, A.; Drutskaya, L.; Stewart, C.; Chervonsky, A.; Nedospasov, S. Distinct Role of Surface Lymphotoxin Expressed by B Cells in the Organization of Secondary Lymphoid Tissues. Immunity 2002, 17, 239–250. [Google Scholar] [CrossRef]
- Novak, A.J.; Slager, S.L.; Fredericksen, Z.S.; Wang, A.H.; Manske, M.M.; Ziesmer, S.; Liebow, M.; Macon, W.R.; Dillon, S.R.; Witzig, T.E.; et al. Genetic Variation in B-Cell-Activating Factor Is Associated with an Increased Risk of Developing B-Cell Non-Hodgkin Lymphoma. Cancer Res. 2009, 69, 4217–4224. [Google Scholar] [CrossRef]
- Tsai, S.-C.; Lin, S.-J.; Lin, C.-J.; Chou, Y.-C.; Lin, J.-H.; Yeh, T.-H.; Chen, M.-R.; Huang, L.-M.; Lu, M.-Y.; Huang, Y.-C.; et al. Autocrine CCL3 and CCL4 Induced by the Oncoprotein LMP1 Promote Epstein-Barr Virus-Triggered B Cell Proliferation. J. Virol. 2013, 87, 9041–9052. [Google Scholar] [CrossRef]
- Wilkins, C.; Woodward, J.; Lau, D.T.-Y.; Barnes, A.; Joyce, M.; McFarlane, N.; McKeating, J.A.; Tyrrell, D.L.; Gale, M. IFITM1 Is a Tight Junction Protein That Inhibits Hepatitis C Virus Entry. Hepatology 2013, 57, 461–469. [Google Scholar] [CrossRef]
- Zhang, K.; Luo, Z.; Yao, X.; Lu, D.; Hong, T.; Zhu, X.; Chen, M.; Wang, X. Identification of Epigenetic Alteration of the IFI44L Gene in B Cells of Sjogren’s Syndrome as a Clinical Biomarker and Molecular Significance. J. Inflamm. Res. 2025, 18, 2499–2512. [Google Scholar] [CrossRef]







Disclaimer/Publisher’s Note: The statements, opinions and data contained in all publications are solely those of the individual author(s) and contributor(s) and not of MDPI and/or the editor(s). MDPI and/or the editor(s) disclaim responsibility for any injury to people or property resulting from any ideas, methods, instructions or products referred to in the content. |
© 2026 by the authors. Licensee MDPI, Basel, Switzerland. This article is an open access article distributed under the terms and conditions of the Creative Commons Attribution (CC BY) license.
Share and Cite
Deng, G.; Luo, Y.; Lin, X.; Zhang, Y.; Lin, Y.; Pan, Y.; Ruan, Y.; Mo, X.; Fang, S. The Fibro-Immune Landscape Across Organs: A Single-Cell Comparative Study of Human Fibrotic Diseases. Int. J. Mol. Sci. 2026, 27, 2017. https://doi.org/10.3390/ijms27042017
Deng G, Luo Y, Lin X, Zhang Y, Lin Y, Pan Y, Ruan Y, Mo X, Fang S. The Fibro-Immune Landscape Across Organs: A Single-Cell Comparative Study of Human Fibrotic Diseases. International Journal of Molecular Sciences. 2026; 27(4):2017. https://doi.org/10.3390/ijms27042017
Chicago/Turabian StyleDeng, Guofei, Yusheng Luo, Xiaorong Lin, Yuzhi Zhang, Yuqing Lin, Yuxi Pan, Yueheng Ruan, Xiaocong Mo, and Shuo Fang. 2026. "The Fibro-Immune Landscape Across Organs: A Single-Cell Comparative Study of Human Fibrotic Diseases" International Journal of Molecular Sciences 27, no. 4: 2017. https://doi.org/10.3390/ijms27042017
APA StyleDeng, G., Luo, Y., Lin, X., Zhang, Y., Lin, Y., Pan, Y., Ruan, Y., Mo, X., & Fang, S. (2026). The Fibro-Immune Landscape Across Organs: A Single-Cell Comparative Study of Human Fibrotic Diseases. International Journal of Molecular Sciences, 27(4), 2017. https://doi.org/10.3390/ijms27042017

