Phagocytosis of Mycobacterium fortuitum by Caprine Alveolar Macrophages Is Associated with iNOS and Pro-Inflammatory Markers Expression
Abstract
1. Introduction
2. Results
2.1. Phagocytosis Performance of Caprine AMs
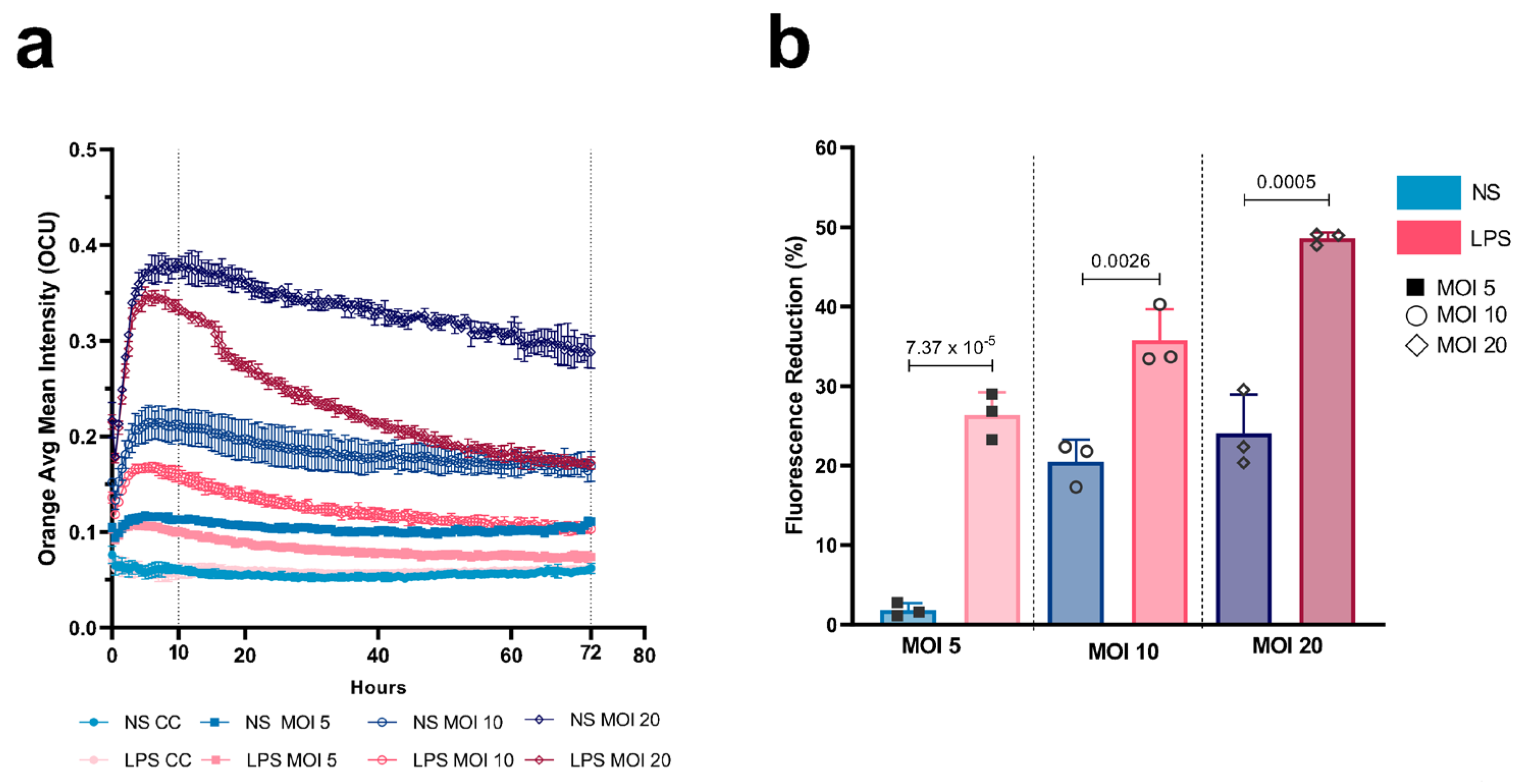
2.1.1. LPS Stimulation of Caprine AMs Enhanced M. fortuitum Load Reduction
2.1.2. pH-Dependent Labelling of M. fortuitum Enables Quantification of Live Phagocytosis in Stimulated AMs
2.2. AMs In Vitro Stimulation with HIMB and M. fortuitum Led to an Increased Pro-Inflammatory Cytokine Profile
2.3. The Inducible Nitric Oxide Synthase (iNOS) and MHCII Are Good Indicators of Improved Phagocytic Capacity in Stimulated AMs
3. Discussion
4. Materials and Methods
4.1. Reagents
4.2. Bacterial Strains
4.3. Ethical Declarations
4.4. Bronchoalveolar Lavage (BAL) for AMs Isolation
4.5. Ex Vivo Stimulation of Caprine AMs
4.6. Experimental Design
4.6.1. Experiment One
4.6.2. Experiment Two
4.7. Phagocytosis Assays
4.7.1. Culture-Based Phagocytosis Assay
4.7.2. Fluorescence Microscopy-Based Phagocytosis Assay
4.8. Multicytokine Measurement
4.9. Expression of Activation and Polarisation Markers for Functional Flow Cytometry Analysis
4.10. Statistics and Data Analysis
Supplementary Materials
Author Contributions
Funding
Institutional Review Board Statement
Informed Consent Statement
Data Availability Statement
Acknowledgments
Conflicts of Interest
Abbreviations
| AMs | Alveolar Macrophages |
| CC | Control Cells |
| CFU | Colony-Forming Units |
| HIMB | Heat-inactivated Mycobacterium bovis |
| LPS | Lipopolysaccharide |
| MFI | Mean Fluorescence Intensity |
| MGIT | Mycobacteria Growth Indicator Tubes |
| MOI | Multiplicity of Infection |
| NO | Nitric Oxide |
| iNOS | Inducible Nitric Oxide Synthase |
| ROS | Oxygen Reactive Species |
| OCU | Orange Mean Intensity Object Average |
| p.i. | Post infection |
| TB | Tuberculosis |
References
- Napp, S.; Allepuz, A.; Mercader, I.; Nofrarías, M.; López-Soria, S.; Domingo, M.; Romero, B.; Bezos, J.; Pérez de Val, B. Evidence of Goats Acting as Domestic Reservoirs of Bovine Tuberculosis. Vet. Rec. 2013, 172, 663. [Google Scholar] [CrossRef]
- Rodríguez, S.; Bezos, J.; Romero, B.; de Juan, L.; Álvarez, J.; Castellanos, E.; Moya, N.; Lozano, F.; Javed, M.T.; Sáez-Llorente, J.L.; et al. Mycobacterium Caprae Infection in Livestock and Wildlife, Spain. Emerg. Infect. Dis. 2011, 17, 532–535. [Google Scholar] [CrossRef]
- Adkin, A.; Brouwer, A.; Downs, S.H.; Kelly, L. Assessing the Impact of a Cattle Risk-Based Trading Scheme on the Movement of Bovine Tuberculosis Infected Animals in England and Wales. Prev. Vet. Med. 2016, 123, 23–31. [Google Scholar] [CrossRef]
- Tharwat, M.; Ali, H.; Alkheraif, A. Paratuberculosis in Sheep and Goats: Pathogenesis, Diagnostic Findings, and Control Strategies. Open Vet. J. 2025, 15, 1. [Google Scholar] [CrossRef] [PubMed]
- Griss, S.; Knific, T.; Buzzell, A.; Carmo, L.P.; Schüpbach-Regula, G.; Meylan, M.; Ocepek, M.; Thomann, B. A Scoping Review on Associations between Paratuberculosis and Productivity in Cattle. Front. Vet. Sci. 2024, 11, 1352623. [Google Scholar] [CrossRef] [PubMed]
- Arrieta-Villegas, C.; Vidal, E.; Martín, M.; Verdés, J.; Moll, X.; Espada, Y.; Singh, M.; Villarreal-Ramos, B.; Domingo, M.; Pérez de Val, B. Immunogenicity and Protection against Mycobacterium Caprae Challenge in Goats Vaccinated with BCG and Revaccinated after One Year. Vaccines 2020, 8, 751. [Google Scholar] [CrossRef]
- Guerra-Maupome, M.; Vang, D.X.; McGill, J.L. Aerosol Vaccination with Bacille Calmette-Guerin Induces a Trained Innate Immune Phenotype in Calves. PLoS ONE 2019, 14, e0212751. [Google Scholar] [CrossRef] [PubMed]
- Melgarejo, C.; Planas, C.; Cobos, A.; Arrieta-Villegas, C.; Sevilla, I.A.; Bezos, J.; Moll, X.; Espada, Y.; Garrido, J.M.; Domingo, M.; et al. A Proof-of-Concept Study to Investigate the Efficacy of Heat-Inactivated Autovaccines in Mycobacterium Caprae Experimentally Challenged Goats. Sci. Rep. 2022, 12, 22132. [Google Scholar] [CrossRef]
- Wheat, W.; Chow, L.; Rozo, V.; Herman, J.; Still Brooks, K.; Colbath, A.; Hunter, R.; Dow, S. Non-Specific Protection from Respiratory Tract Infections in Cattle Generated by Intranasal Administration of an Innate Immune Stimulant. PLoS ONE 2020, 15, e0235422. [Google Scholar] [CrossRef]
- Juste, R.A.; Geijo, M.V.; Elguezabal, N.; Sevilla, I.A.; Alonso-Hearn, M.; Garrido, J.M. Paratuberculosis Vaccination Specific and Non-Specific Effects on Cattle Lifespan. Vaccine 2021, 39, 1631–1641. [Google Scholar] [CrossRef]
- Jolly, A.; Fernández, B.; Mundo, S.L.; Elguezabal, N. Modeling Paratuberculosis in Laboratory Animals, Cells, or Tissues: A Focus on Their Applications for Pathogenesis, Diagnosis, Vaccines, and Therapy Studies. Animals 2023, 13, 3553. [Google Scholar] [CrossRef]
- Ladero-Auñon, I.; Molina, E.; Holder, A.; Kolakowski, J.; Harris, H.; Urkitza, A.; Anguita, J.; Werling, D.; Elguezabal, N. Bovine Neutrophils Release Extracellular Traps and Cooperate with Macrophages in Mycobacterium Avium Subsp. Paratuberculosis Clearance In Vitro. Front. Immunol. 2021, 12, 645304. [Google Scholar] [CrossRef]
- Pérez de Val, B.; Vidal, E.; Stuber, T.; Sáez, J.L.; Tórtola, M.T. Zoonotic Tuberculosis in Catalonia, Spain: Phylogenetic Insights into Mycobacterium bovis and M. caprae Transmission at the Human-Livestock Interface. One Health 2025, 20, 100993. [Google Scholar] [CrossRef]
- Hirayama, D.; Iida, T.; Nakase, H. The Phagocytic Function of Macrophage-Enforcing Innate Immunity and Tissue Homeostasis. Int. J. Mol. Sci. 2018, 19, 92. [Google Scholar] [CrossRef]
- Levin, R.; Grinstein, S.; Canton, J. The Life Cycle of Phagosomes: Formation, Maturation, and Resolution. Immunol. Rev. 2016, 273, 156–179. [Google Scholar] [CrossRef] [PubMed]
- Hussell, T.; Bell, T.J. Alveolar Macrophages: Plasticity in a Tissue-Specific Context. Nat. Rev. Immunol. 2014, 14, 81–93. [Google Scholar] [CrossRef]
- Bo, H.; Moure, U.A.E.; Yang, Y.; Pan, J.; Li, L.; Wang, M.; Ke, X.; Cui, H. Mycobacterium tuberculosis-Macrophage Interaction: Molecular Updates. Front. Cell. Infect. Microbiol. 2023, 13, 1062963. [Google Scholar] [CrossRef] [PubMed]
- Gordon, S. Alternative Activation of Macrophages. Nat. Rev. Immunol. 2003, 3, 23–35. [Google Scholar] [CrossRef] [PubMed]
- Wang, N.; Liang, H.; Zen, K. Molecular Mechanisms That Influence the Macrophage M1–M2 Polarization Balance. Front. Immunol. 2014, 5, 614. [Google Scholar] [CrossRef]
- Murray, P.J.; Allen, J.E.; Biswas, S.K.; Fisher, E.A.; Gilroy, D.W.; Goerdt, S.; Gordon, S.; Hamilton, J.A.; Ivashkiv, L.B.; Lawrence, T.; et al. Macrophage Activation and Polarization: Nomenclature and Experimental Guidelines. Immunity 2014, 41, 14–20. [Google Scholar] [CrossRef]
- Yunna, C.; Mengru, H.; Lei, W.; Weidong, C. Macrophage M1/M2 Polarization. Eur. J. Pharmacol. 2020, 877, 173090. [Google Scholar] [CrossRef]
- Choy, C.H.; Botelho, R.J. Quantifying Phagocytosis by Immunofluorescence and Microscopy. In Phagocytosis and Phagosomes: Methods and Protocols; Botelho, R., Ed.; Springer: New York, NY, USA, 2017; pp. 43–53. [Google Scholar]
- Boero, E.; Brinkman, I.; Juliet, T.; van Yperen, E.; van Strijp, J.A.G.; Rooijakkers, S.H.M.; van Kessel, K.P.M. Use of Flow Cytometry to Evaluate Phagocytosis of Staphylococcus Aureus by Human Neutrophils. Front. Immunol. 2021, 12, 635825. [Google Scholar] [CrossRef]
- Gu, B.J.; Sun, C.; Fuller, S.; Skarratt, K.K.; Petrou, S.; Wiley, J.S. A Quantitative Method for Measuring Innate Phagocytosis by Human Monocytes Using Real-Time Flow Cytometry. Cytom. Part A 2014, 85, 313–321. [Google Scholar] [CrossRef]
- Xu, C.; Wu, H.; Liu, Y.; Li, F.; Manne, R.K.; Lin, H.-K. Protocol for Detecting Macrophage-Mediated Cancer Cell Phagocytosis in Vitro and in Vivo. STAR Protoc. 2023, 4, 101940. [Google Scholar] [CrossRef] [PubMed]
- Juste, R.A.; Alonso-Hearn, M.; Garrido, J.M.; Abendaño, N.; Sevilla, I.A.; Gortazar, C.; de la Fuente, J.; Dominguez, L. Increased Lytic Efficiency of Bovine Macrophages Trained with Killed Mycobacteria. PLoS ONE 2016, 11, e0165607. [Google Scholar] [CrossRef]
- Kapellos, T.S.; Taylor, L.; Lee, H.; Cowley, S.A.; James, W.S.; Iqbal, A.J.; Greaves, D.R. A Novel Real Time Imaging Platform to Quantify Macrophage Phagocytosis. Biochem. Pharmacol. 2016, 116, 107–119. [Google Scholar] [CrossRef] [PubMed]
- Brown-Elliott, B.A.; Philley, J.V. Rapidly Growing Mycobacteria. Microbiol. Spectr. 2017, 5, 1. [Google Scholar] [CrossRef] [PubMed]
- Okamori, S.; Asakura, T.; Nishimura, T.; Tamizu, E.; Ishii, M.; Yoshida, M.; Fukano, H.; Hayashi, Y.; Fujita, M.; Hoshino, Y.; et al. Natural History of Mycobacterium Fortuitum Pulmonary Infection Presenting with Migratory Infiltrates: A Case Report with Microbiological Analysis. BMC Infect. Dis. 2018, 18, 1. [Google Scholar] [CrossRef]
- Kim, C.-J.; Kim, N.-H.; Song, K.-H.; Choe, P.G.; Kim, E.S.; Park, S.W.; Kim, H.-B.; Kim, N.-J.; Kim, E.-C.; Park, W.B.; et al. Differentiating Rapid- and Slow-Growing Mycobacteria by Difference in Time to Growth Detection in Liquid Media. Diagn. Microbiol. Infect. Dis. 2013, 75, 73–76. [Google Scholar] [CrossRef]
- Roquet-Banères, F.; Alcaraz, M.; Hamela, C.; Abendroth, J.; Edwards, T.E.; Kremer, L. In Vitro and In Vivo Efficacy of NITD-916 against Mycobacterium Fortuitum. Antimicrob. Agents Chemother. 2023, 67, e01607-22. [Google Scholar] [CrossRef]
- Lee, G.J.; Lee, H.-M.; Kim, T.S.; Kim, J.K.; Sohn, K.M.; Jo, E.-K. Mycobacterium Fortuitum Induces A20 Expression That Impairs Macrophage Inflammatory Responses. Pathog. Dis. 2016, 74, ftw015. [Google Scholar] [CrossRef]
- Garrido, J.M.; Sevilla, I.A.; Beltrán-Beck, B.; Minguijón, E.; Ballesteros, C.; Galindo, R.C.; Boadella, M.; Lyashchenko, K.P.; Romero, B.; Geijo, M.V.; et al. Protection against Tuberculosis in Eurasian Wild Boar Vaccinated with Heat-Inactivated Mycobacterium Bovis. PLoS ONE 2011, 6, e24905. [Google Scholar] [CrossRef]
- Meng, F.; Lowell, C.A. Lipopolysaccharide (LPS)-Induced Macrophage Activation and Signal Transduction in the Absence of Src-Family Kinases Hck, Fgr, and Lyn. J. Exp. Med. 1997, 185, 1661–1670. [Google Scholar] [CrossRef] [PubMed]
- Cohen, S.B.; Gern, B.H.; Delahaye, J.L.; Adams, K.N.; Plumlee, C.R.; Winkler, J.K.; Sherman, D.R.; Gerner, M.Y.; Urdahl, K.B. Alveolar Macrophages Provide an Early Mycobacterium tuberculosis Niche and Initiate Dissemination. Cell Host Microbe 2018, 24, 439–446.e4. [Google Scholar] [CrossRef] [PubMed]
- Islam, M.A.; Uddin, M.J.; Tholen, E.; Tesfaye, D.; Looft, C.; Schellander, K.; Cinar, M.U. Age-Related Changes in Phagocytic Activity and Production of pro-Inflammatory Cytokines by Lipopolysaccharide Stimulated Porcine Alveolar Macrophages. Cytokine 2012, 60, 707–717. [Google Scholar] [CrossRef] [PubMed]
- Islam, M.A.; Pröll, M.; Hölker, M.; Tholen, E.; Tesfaye, D.; Looft, C.; Schellander, K.; Cinar, M.U. Alveolar Macrophage Phagocytic Activity Is Enhanced with LPS Priming, and Combined Stimulation of LPS and Lipoteichoic Acid Synergistically Induce pro-Inflammatory Cytokines in Pigs. Innate Immun. 2013, 19, 631–643. [Google Scholar] [CrossRef]
- Fang, C.; Wang, L.; Qiao, J.; Chang, L.; He, Q.; Zhang, X.; Liu, M. Differential Regulation of Lipopolysaccharide-Induced IL-1β and TNF-α Production in Macrophages by Palmitate via Modulating TLR4 Downstream Signaling. Int. Immunopharmacol. 2022, 103, 108456. [Google Scholar] [CrossRef]
- Ueno, T.; Yamamoto, Y.; Kawasaki, K. Phagocytosis of Microparticles Increases Responsiveness of Macrophage-like Cell Lines U937 and THP-1 to Bacterial Lipopolysaccharide and Lipopeptide. Sci. Rep. 2021, 11, 6782. [Google Scholar] [CrossRef]
- Martinez, F.O.; Gordon, S. The M1 and M2 Paradigm of Macrophage Activation: Time for Reassessment. F1000Prime Rep. 2014, 6, 13. [Google Scholar] [CrossRef]
- Zubair, K.; You, C.; Kwon, G.; Kang, K. Two Faces of Macrophages: Training and Tolerance. Biomedicines 2021, 9, 1596. [Google Scholar] [CrossRef]
- Wang, L.-X.; Zhang, S.-X.; Wu, H.-J.; Rong, X.-L.; Guo, J. M2b Macrophage Polarization and Its Roles in Diseases. J. Leukoc. Biol. 2019, 106, 345–358. [Google Scholar] [CrossRef]
- Rőszer, T. Understanding the Mysterious M2 Macrophage through Activation Markers and Effector Mechanisms. Mediat. Inflamm. 2015, 2015, 816460. [Google Scholar] [CrossRef]
- Kirchhoff, R.; Chromik, M.A.; Schebb, N.H. Phagocytosis Is Differentially Regulated by LPS in M1- and M2-like Macrophages via PGE2 Formation and EP4 Signaling. Prostaglandins Other Lipid Mediat. 2025, 178, 106998. [Google Scholar] [CrossRef] [PubMed]
- Qie, Y.; Yuan, H.; Von Roemeling, C.A.; Chen, Y.; Liu, X.; Shih, K.D.; Knight, J.A.; Tun, H.W.; Wharen, R.E.; Jiang, W.; et al. Surface Modification of Nanoparticles Enables Selective Evasion of Phagocytic Clearance by Distinct Macrophage Phenotypes. Sci. Rep. 2016, 6, 26269, Erratum in Sci. Rep. 2016, 6, 30663. https://doi.org/10.1038/srep30663. [Google Scholar] [CrossRef] [PubMed]
- Liu, D.; Wang, J.; Xu, Z.; Chen, X.; Jiao, X. Phagocytosis: Strategies for Macrophages to Hunt Mycobacterium tuberculosis. One Health Adv. 2024, 2, 32. [Google Scholar] [CrossRef]
- MacMicking, J.D.; North, R.J.; LaCourse, R.; Mudgett, J.S.; Shah, S.K.; Nathan, C.F. Identification of Nitric Oxide Synthase as a Protective Locus against Tuberculosis. Proc. Natl. Acad. Sci. USA 1997, 94, 5243–5248. [Google Scholar] [CrossRef]
- Mata, E.; Tarancon, R.; Guerrero, C.; Moreo, E.; Moreau, F.; Uranga, S.; Gomez, A.B.; Marinova, D.; Domenech, M.; Gonzalez-Camacho, F.; et al. Pulmonary BCG Induces Lung-Resident Macrophage Activation and Confers Long-Term Protection against Tuberculosis. Sci. Immunol. 2021, 6, eabc2934. [Google Scholar] [CrossRef]
- Shui, W.; Petzold, C.J.; Redding, A.; Liu, J.; Pitcher, A.; Sheu, L.; Hsieh, T.; Keasling, J.D.; Bertozzi, C.R. Organelle Membrane Proteomics Reveals Differential Influence of Mycobacterial Lipoglycans on Macrophage Phagosome Maturation and Autophagosome Accumulation. J. Proteome Res. 2011, 10, 339–348. [Google Scholar] [CrossRef] [PubMed]
- Briken, V.; Porcelli, S.A.; Besra, G.S.; Kremer, L. Mycobacterial Lipoarabinomannan and Related Lipoglycans: From Biogenesis to Modulation of the Immune Response. Mol. Microbiol. 2004, 53, 391–403. [Google Scholar] [CrossRef]
- Cuenca-Lara, P.; Blay-Benach, M.; Cervera, Z.; Moraleda, J.; Sevilla, I.A.; Garrido, J.M.; Singh, M.; López-Soria, S.; Vidal, E.; Domingo, M.; et al. Intranasal BCG Vaccination Induces Systemic and Pulmonary Mucosal Immune Responses against Tuberculosis in a Goat Model. Front. Immunol. 2025, 16, 1740197. [Google Scholar] [CrossRef]
- Ferreras-Colino, E.; de la Fuente, J.; Couto, J.; Golovchenko, M.; Antunes, S.; Sevilla, I.A.; Domingos, A.; Rudenko, N.; Contreras, M.; Martínez-Camacho, R.; et al. Immunostimulant Effect of Heat-Inactivated Mycobacterium Bovis in Mice Challenged with Vector-Borne Pathogens. Vaccine 2025, 53, 127076. [Google Scholar] [CrossRef]
- Vaz-Rodrigues, R.; Ferreras-Colino, E.; Ugarte-Ruíz, M.; Pesciaroli, M.; Thomas, J.; García-Seco, T.; Sevilla, I.A.; Pérez-Sancho, M.; Mateo, R.; Domínguez, L.; et al. Nonspecific Protection of Heat-Inactivated Mycobacterium Bovis against Salmonella Choleraesuis Infection in Pigs. Vet. Res. 2022, 53, 31. [Google Scholar] [CrossRef]
- Bekkering, S.; Blok, B.A.; Joosten, L.A.B.; Riksen, N.P.; van Crevel, R.; Netea, M.G. In Vitro Experimental Model of Trained Innate Immunity in Human Primary Monocytes. Clin. Vaccine Immunol. 2016, 23, 926–933, Erratum in Clin. Vaccine Immunol. 2017, 24, e00096-17. https://doi.org/10.1128/CVI.00096-17. [Google Scholar] [CrossRef]
- Qin, M.-H.; Madiraju, M.V.V.S.; Rajagopalan, M. Characterization of the Functional Replication Origin of Mycobacterium tuberculosis. Gene 1999, 233, 121–130. [Google Scholar] [CrossRef] [PubMed]
- Pérez de Val, B.; López-Soria, S.; Nofrarías, M.; Martín, M.; Vordermeier, H.M.; Villarreal-Ramos, B.; Romera, N.; Escobar, M.; Solanes, D.; Cardona, P.-J.; et al. Experimental Model of Tuberculosis in the Domestic Goat after Endobronchial Infection with Mycobacterium Caprae. Clin. Vaccine Immunol. 2011, 18, 1872–1881. [Google Scholar] [CrossRef]
- Pérez de Val, B.; Vidal, E.; Nofrarías, M.; López-Soria, S.; Cardona, P.-J.; Domingo, M. Assessment of Goat Tuberculosis Model for Use in Vaccine Trials. Procedia Vaccinol. 2014, 8, 43–49. [Google Scholar] [CrossRef]
- Melgarejo, C.; Cobos, A.; Planas, C.; Fondevila, J.; Martín, M.; Cervera, Z.; Cantero, G.; Moll, X.; Espada, Y.; Domingo, M.; et al. Comparison of the Pathological Outcome and Disease Progression of Two Mycobacterium Caprae Experimental Challenge Models in Goats: Endobronchial Inoculation vs. Intranasal Nebulization. Front. Microbiol. 2023, 14, 1236834. [Google Scholar] [CrossRef] [PubMed]
- Lindner, B.; Burkard, T.; Schuler, M. Phagocytosis Assays with Different pH-Sensitive Fluorescent Particles and Various Readouts. Biotechniques 2020, 68, 245–250. [Google Scholar] [CrossRef] [PubMed]






| SLOPE (10 h–72 h) | MOI 5 | MOI 10 | MOI 20 | |||
|---|---|---|---|---|---|---|
| NS | LPS | NS | LPS | NS | LPS | |
| Batch 1 | −0.0001150 | −0.0003554 | −0.0006190 | −0.0008024 | −0.001395 | −0.002445 |
| Marker | Fluorochrome | Isotype | Clone | Source | Notes |
|---|---|---|---|---|---|
| Viability marker | Viobility 405/520 | - | Fixable Dye | Miltenyi Biotec | |
| Bovine CD80 | FITC | Mouse, IgG1 | IL-A159 | ThermoFisher Scientific | |
| Bovine CD86 | PE | Mouse, IgG1 | IL-A190 | ThermoFisher Scientific | |
| Mouse iNOS | Alexa Fluor 647 | Mouse, IgG1 | 4E5 | ThermoFisher Scientific | Manually Conjugated |
| Bovine MHCII | NovaFluor 755 | Mouse, IgG2a | IL-A21 | ThermoFisher Scientific | Manually Conjugated |
Disclaimer/Publisher’s Note: The statements, opinions and data contained in all publications are solely those of the individual author(s) and contributor(s) and not of MDPI and/or the editor(s). MDPI and/or the editor(s) disclaim responsibility for any injury to people or property resulting from any ideas, methods, instructions or products referred to in the content. |
© 2026 by the authors. Licensee MDPI, Basel, Switzerland. This article is an open access article distributed under the terms and conditions of the Creative Commons Attribution (CC BY) license.
Share and Cite
Blay-Benach, M.; Cuenca-Lara, P.; Repullés, J.; Cervera, Z.; Pérez de Val, B. Phagocytosis of Mycobacterium fortuitum by Caprine Alveolar Macrophages Is Associated with iNOS and Pro-Inflammatory Markers Expression. Int. J. Mol. Sci. 2026, 27, 1529. https://doi.org/10.3390/ijms27031529
Blay-Benach M, Cuenca-Lara P, Repullés J, Cervera Z, Pérez de Val B. Phagocytosis of Mycobacterium fortuitum by Caprine Alveolar Macrophages Is Associated with iNOS and Pro-Inflammatory Markers Expression. International Journal of Molecular Sciences. 2026; 27(3):1529. https://doi.org/10.3390/ijms27031529
Chicago/Turabian StyleBlay-Benach, Miriam, Patricia Cuenca-Lara, Joan Repullés, Zoraida Cervera, and Bernat Pérez de Val. 2026. "Phagocytosis of Mycobacterium fortuitum by Caprine Alveolar Macrophages Is Associated with iNOS and Pro-Inflammatory Markers Expression" International Journal of Molecular Sciences 27, no. 3: 1529. https://doi.org/10.3390/ijms27031529
APA StyleBlay-Benach, M., Cuenca-Lara, P., Repullés, J., Cervera, Z., & Pérez de Val, B. (2026). Phagocytosis of Mycobacterium fortuitum by Caprine Alveolar Macrophages Is Associated with iNOS and Pro-Inflammatory Markers Expression. International Journal of Molecular Sciences, 27(3), 1529. https://doi.org/10.3390/ijms27031529

