Transplantation of Soluble Epoxide Hydrolase Inhibitor-Treated Human Brown Adipocytes Promotes Adipose Tissue Activation in High-Fat-Diet-Fed Nude Mice
Abstract
1. Introduction
2. Results
2.1. t-AUCB Promotes Human Brown Adipocyte Differentiation
2.2. Effects of AUCB-HuBr Transplantation on Weight Gain, Feeding Efficiency, and Tissue Weights in the High-Fat-Diet-Fed Nude Mice
2.3. Effects of AUCB-HuBr Transplantation on Glucose Homeostasis and Circulating Lipids in the High-Fat-Diet-Fed Nude Mice
2.4. Effects of AUCB-HuBr Transplantation on Heat Production and Cold Tolerance in the High-Fat-Diet-Fed Nude Mice
2.5. Transplantation of AUCB-HuBr Decreases Lipid Accumulation and Enhances Thermogenic Protein Expression in the iBAT of the High-Fat-Diet-Fed Nude Mice
2.6. Transplantation of AUCB-Hubr Enhances Lipid Metabolism-Related Protein Expression in the iBAT of the High-Fat-Diet-Fed Nude Mice
2.7. Transplantation of AUCB-Hubr Regulates Protein Expression Involved in Lipolysis in the iBAT of the Nude Mice Fed a High-Fat Diet
2.8. Transplantation of AUCB-HuBr Downregulates Inflammatory Response in the iBAT of the High-Fat-Diet-Fed Nude Mice
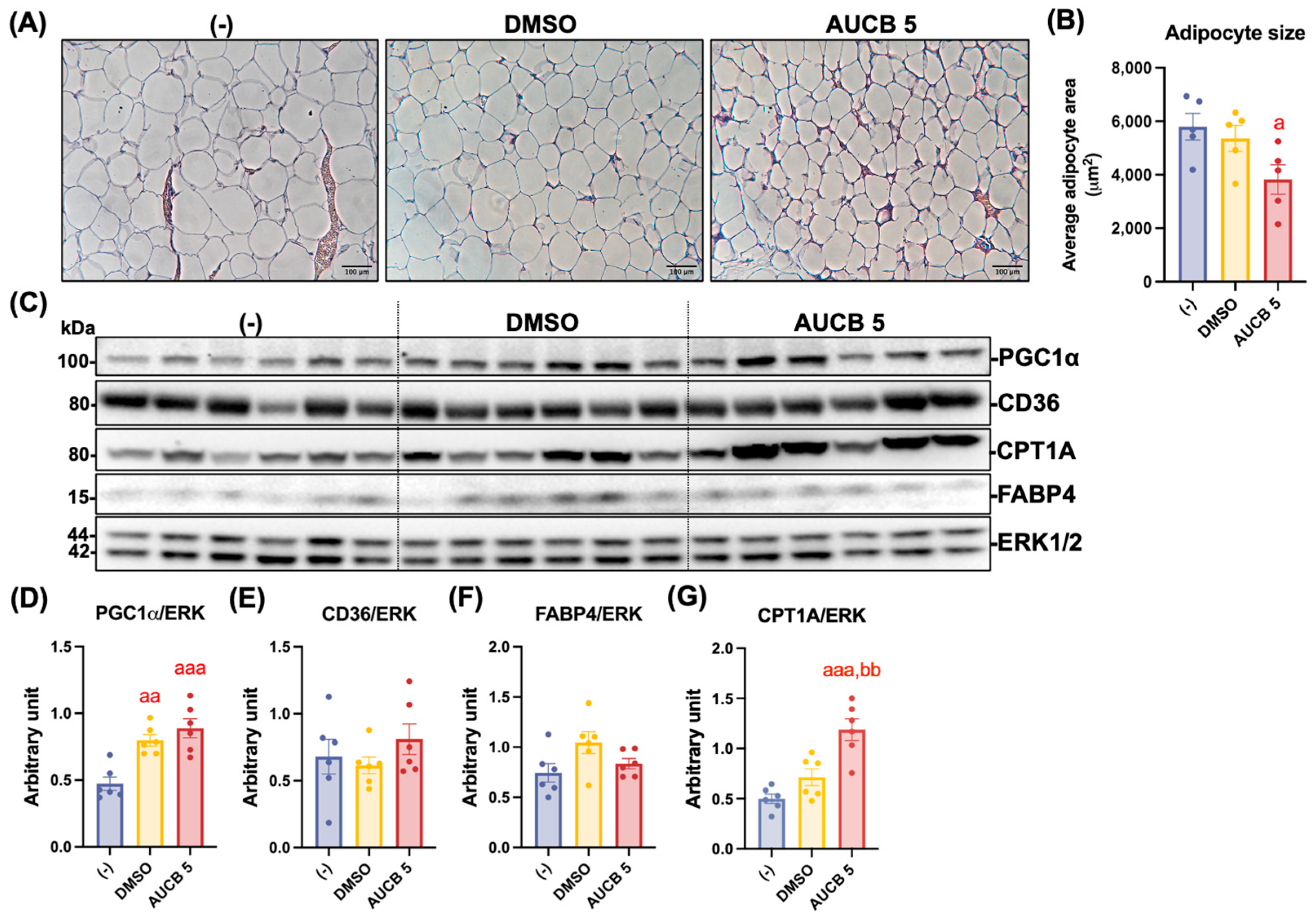
2.9. Transplantation of AUCB-HuBr Decreases Lipid Accumulation and Partially Enhances Thermogenic Protein Expression in the eWAT of the High-Fat-Diet-Fed Nude Mice
2.10. Effects of AUCB-HuBr Transplantation on the Protein Expression Involved in Lipolysis and Inflammation Pathway in the eWAT of the High-Fat-Diet-Fed Nude Mice
3. Discussion
3.1. Thermogenic Activation by AUCB-HuBr Transplantation
3.2. Limitations of the Study
4. Materials and Methods
4.1. Reagents
4.2. Cell Culture and Treatment
4.3. Cell Culture Animal Transplantation Study
4.4. Blood Biochemical Analysis
4.5. Western Blotting
4.6. RNA Isolation and Semi-Quantitative RT-PCR Analysis
4.7. BAT Lipid Accumulation and eWAT Adipocyte Area Determination
4.8. Statistical Analysis
5. Conclusions
Author Contributions
Funding
Institutional Review Board Statement
Informed Consent Statement
Data Availability Statement
Acknowledgments
Conflicts of Interest
Abbreviations
| ATGL | adipose triglyceride lipase |
| AUC | area under the curve |
| BAT | brown adipose tissue |
| CD36 | cluster of differentiation 36 |
| CLAMS | comprehensive lab animal monitoring system |
| CPT1 | carnitine palmitoyltransferase 1 |
| CYP450 | cytochrome P-450 |
| Dex | dexanmethasone |
| DMSO | dimethyl sulfoxide |
| EpFA | epoxy fatty acid |
| ERK | extracellular signal-regulated kinase |
| FBS | fetal bovine serum |
| eWAT | epididymal white adipose tissue |
| FABP4 | fatty acids bind protein 4 |
| HuBr | human brown preadipocyte |
| HSL | hormone sensitive lipase |
| iBAT | interscapular BAT |
| IBMX | 3-isobutyl-1-methylxanthine |
| IκBα | nuclear factor of kappa light polypeptide gene enhancer in B-cells inhibitor, alpha |
| ITT | insulin tolerance test |
| JNK | c-Jun N-terminal kinase |
| LPL | lipoprotein lipase |
| MAPK | mitogen-activated protein kinase |
| NEFA | non-esterified fatty acid |
| NF-κB | nuclear factor kappa B |
| OGTT | oral glucose tolerance test |
| PGC1α | peroxisome proliferator activator receptor coactivator 1-α |
| PLIN | perilipin |
| Rosi | rosiglitazone |
| sEH | soluble epoxide hydrolase |
| sEHI | soluble epoxide hydrolase inhibitor |
| sWAT | subcutaneous white adipose tissue |
Appendix A





References
- GBD 2021 Adult BMI Collaborators. Global, regional, and national prevalence of adult overweight and obesity, 1990–2021, with forecasts to 2050: A forecasting study for the Global Burden of Disease Study 2021. Lancet 2025, 405, 813–838. [CrossRef] [PubMed]
- Jaacks, L.M.; Vandevijvere, S.; Pan, A.; McGowan, C.J.; Wallace, C.; Imamura, F.; Mozaffarian, D.; Swinburn, B.; Ezzati, M. The obesity transition: Stages of the global epidemic. Lancet Diabetes Endocrinol. 2019, 7, 231–240. [Google Scholar] [CrossRef]
- Kopelman, P.G. Obesity as a medical problem. Nature 2000, 404, 635–643. [Google Scholar] [CrossRef] [PubMed]
- Ruban, A.; Stoenchev, K.; Ashrafian, H.; Teare, J. Current treatments for obesity. Clin. Med. 2019, 19, 205–212. [Google Scholar] [CrossRef]
- Hughes, K.; Sumaruth, Y.R.K.; Mohammed, E.; Sant Bakshsingh, V. Acute Pancreatitis Likely Due to Semaglutide. Cureus 2024, 16, e69844. [Google Scholar] [CrossRef]
- Levi, J.; Wang, J.; Venter, F.; Hill, A. Estimated minimum prices and lowest available national prices for antiobesity medications: Improving affordability and access to treatment. Obesity 2023, 31, 1270–1279. [Google Scholar] [CrossRef]
- Bettge, K.; Kahle, M.; Abd El Aziz, M.S.; Meier, J.J.; Nauck, M.A. Occurrence of nausea, vomiting and diarrhoea reported as adverse events in clinical trials studying glucagon-like peptide-1 receptor agonists: A systematic analysis of published clinical trials. Diabetes Obes. Metab. 2017, 19, 336–347. [Google Scholar] [CrossRef]
- Cypess, A.M.; Lehman, S.; Williams, G.; Tal, I.; Rodman, D.; Goldfine, A.B.; Kuo, F.C.; Palmer, E.L.; Tseng, Y.H.; Doria, A.; et al. Identification and importance of brown adipose tissue in adult humans. N. Engl. J. Med. 2009, 360, 1509–1517. [Google Scholar] [CrossRef]
- Kajimura, S.; Spiegelman, B.M.; Seale, P. Brown and Beige Fat: Physiological Roles beyond Heat Generation. Cell Metab. 2015, 22, 546–559. [Google Scholar] [CrossRef]
- Carpentier, A.C.; Blondin, D.P.; Haman, F.; Richard, D. Brown Adipose Tissue-A Translational Perspective. Endocr. Rev. 2023, 44, 143–192, Correction in Endocr. Rev. 2023, 44, 354. [Google Scholar] [CrossRef] [PubMed]
- Liu, X.; Zhang, Z.; Song, Y.; Xie, H.; Dong, M. An update on brown adipose tissue and obesity intervention: Function, regulation and therapeutic implications. Front. Endocrinol. 2022, 13, 1065263. [Google Scholar] [CrossRef]
- Payab, M.; Abedi, M.; Foroughi Heravani, N.; Hadavandkhani, M.; Arabi, M.; Tayanloo-Beik, A.; Sheikh Hosseini, M.; Gerami, H.; Khatami, F.; Larijani, B.; et al. Brown adipose tissue transplantation as a novel alternative to obesity treatment: A systematic review. Int. J. Obes. 2021, 45, 109–121. [Google Scholar] [CrossRef]
- Soler-Vazquez, M.C.; Mera, P.; Zagmutt, S.; Serra, D.; Herrero, L. New approaches targeting brown adipose tissue transplantation as a therapy in obesity. Biochem. Pharmacol. 2018, 155, 346–355. [Google Scholar] [CrossRef]
- Min, S.Y.; Kady, J.; Nam, M.; Rojas-Rodriguez, R.; Berkenwald, A.; Kim, J.H.; Noh, H.L.; Kim, J.K.; Cooper, M.P.; Fitzgibbons, T.; et al. Human ‘brite/beige’ adipocytes develop from capillary networks, and their implantation improves metabolic homeostasis in mice. Nat. Med. 2016, 22, 312–318. [Google Scholar] [CrossRef]
- Wang, C.H.; Lundh, M.; Fu, A.; Kriszt, R.; Huang, T.L.; Lynes, M.D.; Leiria, L.O.; Shamsi, F.; Darcy, J.; Greenwood, B.P.; et al. CRISPR-engineered human brown-like adipocytes prevent diet-induced obesity and ameliorate metabolic syndrome in mice. Sci. Transl. Med. 2020, 12, eaaz8664. [Google Scholar] [CrossRef] [PubMed]
- Tsagkaraki, E.; Nicoloro, S.M.; DeSouza, T.; Solivan-Rivera, J.; Desai, A.; Lifshitz, L.M.; Shen, Y.; Kelly, M.; Guilherme, A.; Henriques, F.; et al. CRISPR-enhanced human adipocyte browning as cell therapy for metabolic disease. Nat. Commun. 2021, 12, 6931. [Google Scholar] [CrossRef] [PubMed]
- Harris, T.R.; Hammock, B.D. Soluble epoxide hydrolase: Gene structure, expression and deletion. Gene 2013, 526, 61–74. [Google Scholar] [CrossRef]
- Spector, A.A.; Kim, H.Y. Cytochrome P450 epoxygenase pathway of polyunsaturated fatty acid metabolism. Biochim. Biophys. Acta 2015, 1851, 356–365. [Google Scholar] [CrossRef] [PubMed]
- De Taeye, B.M.; Morisseau, C.; Coyle, J.; Covington, J.W.; Luria, A.; Yang, J.; Murphy, S.B.; Friedman, D.B.; Hammock, B.B.; Vaughan, D.E. Expression and regulation of soluble epoxide hydrolase in adipose tissue. Obesity 2010, 18, 489–498. [Google Scholar] [CrossRef]
- Overby, H.; Yang, Y.; Xu, X.; Graham, K.; Hildreth, K.; Choi, S.; Wan, D.; Morisseau, C.; Zeldin, D.C.; Hammock, B.D.; et al. Soluble Epoxide Hydrolase Inhibition by t-TUCB Promotes Brown Adipogenesis and Reduces Serum Triglycerides in Diet-Induced Obesity. Int. J. Mol. Sci. 2020, 21, 7039. [Google Scholar] [CrossRef]
- Bettaieb, A.; Nagata, N.; AbouBechara, D.; Chahed, S.; Morisseau, C.; Hammock, B.D.; Haj, F.G. Soluble epoxide hydrolase deficiency or inhibition attenuates diet-induced endoplasmic reticulum stress in liver and adipose tissue. J. Biol. Chem. 2013, 288, 14189–14199. [Google Scholar] [CrossRef] [PubMed]
- Yang, Y.; Xu, X.; Wu, H.; Yang, J.; Chen, J.; Morisseau, C.; Hammock, B.D.; Bettaieb, A.; Zhao, L. Differential Effects of 17,18-EEQ and 19,20-EDP Combined with Soluble Epoxide Hydrolase Inhibitor t-TUCB on Diet-Induced Obesity in Mice. Int. J. Mol. Sci. 2021, 22, 8267. [Google Scholar] [CrossRef]
- Chouchani, E.T.; Kazak, L.; Spiegelman, B.M. New Advances in Adaptive Thermogenesis: UCP1 and Beyond. Cell Metab. 2019, 29, 27–37. [Google Scholar] [CrossRef] [PubMed]
- Nedergaard, J.; Golozoubova, V.; Matthias, A.; Asadi, A.; Jacobsson, A.; Cannon, B. UCP1: The only protein able to mediate adaptive non-shivering thermogenesis and metabolic inefficiency. Biochim. Biophys. Acta 2001, 1504, 82–106. [Google Scholar] [CrossRef]
- Puigserver, P.; Wu, Z.; Park, C.W.; Graves, R.; Wright, M.; Spiegelman, B.M. A cold-inducible coactivator of nuclear receptors linked to adaptive thermogenesis. Cell 1998, 92, 829–839. [Google Scholar] [CrossRef] [PubMed]
- Uldry, M.; Yang, W.; St-Pierre, J.; Lin, J.; Seale, P.; Spiegelman, B.M. Complementary action of the PGC-1 coactivators in mitochondrial biogenesis and brown fat differentiation. Cell Metab. 2006, 3, 333–341. [Google Scholar] [CrossRef] [PubMed]
- Blondin, D.P.; Frisch, F.; Phoenix, S.; Guerin, B.; Turcotte, E.E.; Haman, F.; Richard, D.; Carpentier, A.C. Inhibition of Intracellular Triglyceride Lipolysis Suppresses Cold-Induced Brown Adipose Tissue Metabolism and Increases Shivering in Humans. Cell Metab. 2017, 25, 438–447. [Google Scholar] [CrossRef]
- Khedoe, P.P.; Hoeke, G.; Kooijman, S.; Dijk, W.; Buijs, J.T.; Kersten, S.; Havekes, L.M.; Hiemstra, P.S.; Berbee, J.F.; Boon, M.R.; et al. Brown adipose tissue takes up plasma triglycerides mostly after lipolysis. J. Lipid Res. 2015, 56, 51–59. [Google Scholar] [CrossRef]
- Chondronikola, M.; Volpi, E.; Borsheim, E.; Porter, C.; Saraf, M.K.; Annamalai, P.; Yfanti, C.; Chao, T.; Wong, D.; Shinoda, K.; et al. Brown Adipose Tissue Activation Is Linked to Distinct Systemic Effects on Lipid Metabolism in Humans. Cell Metab. 2016, 23, 1200–1206. [Google Scholar] [CrossRef]
- Dijk, W.; Heine, M.; Vergnes, L.; Boon, M.R.; Schaart, G.; Hesselink, M.K.; Reue, K.; van Marken Lichtenbelt, W.D.; Olivecrona, G.; Rensen, P.C.; et al. ANGPTL4 mediates shuttling of lipid fuel to brown adipose tissue during sustained cold exposure. Elife 2015, 4, e08428. [Google Scholar] [CrossRef]
- Gonzalez-Hurtado, E.; Lee, J.; Choi, J.; Wolfgang, M.J. Fatty acid oxidation is required for active and quiescent brown adipose tissue maintenance and thermogenic programing. Mol. Metab. 2018, 7, 45–56. [Google Scholar] [CrossRef]
- Lee, J.; Ellis, J.M.; Wolfgang, M.J. Adipose fatty acid oxidation is required for thermogenesis and potentiates oxidative stress-induced inflammation. Cell Rep. 2015, 10, 266–279. [Google Scholar] [CrossRef]
- Putri, M.; Syamsunarno, M.R.; Iso, T.; Yamaguchi, A.; Hanaoka, H.; Sunaga, H.; Koitabashi, N.; Matsui, H.; Yamazaki, C.; Kameo, S.; et al. CD36 is indispensable for thermogenesis under conditions of fasting and cold stress. Biochem. Biophys. Res. Commun. 2015, 457, 520–525. [Google Scholar] [CrossRef]
- Brown, N.F.; Hill, J.K.; Esser, V.; Kirkland, J.L.; Corkey, B.E.; Foster, D.W.; McGarry, J.D. Mouse white adipocytes and 3T3-L1 cells display an anomalous pattern of carnitine palmitoyltransferase (CPT) I isoform expression during differentiation. Inter-tissue and inter-species expression of CPT I and CPT II enzymes. Biochem. J. 1997, 327, 225–231. [Google Scholar] [CrossRef]
- Calderon-Dominguez, M.; Sebastian, D.; Fucho, R.; Weber, M.; Mir, J.F.; Garcia-Casarrubios, E.; Obregon, M.J.; Zorzano, A.; Valverde, A.M.; Serra, D.; et al. Carnitine Palmitoyltransferase 1 Increases Lipolysis, UCP1 Protein Expression and Mitochondrial Activity in Brown Adipocytes. PLoS ONE 2016, 11, e0159399. [Google Scholar] [CrossRef]
- Warfel, J.D.; Vandanmagsar, B.; Dubuisson, O.S.; Hodgeson, S.M.; Elks, C.M.; Ravussin, E.; Mynatt, R.L. Examination of carnitine palmitoyltransferase 1 abundance in white adipose tissue: Implications in obesity research. Am. J. Physiol. Regul. Integr. Comp. Physiol. 2017, 312, R816–R820. [Google Scholar] [CrossRef]
- Souza, S.C.; Christoffolete, M.A.; Ribeiro, M.O.; Miyoshi, H.; Strissel, K.J.; Stancheva, Z.S.; Rogers, N.H.; D’Eon, T.M.; Perfield, J.W., 2nd; Imachi, H.; et al. Perilipin regulates the thermogenic actions of norepinephrine in brown adipose tissue. J. Lipid Res. 2007, 48, 1273–1279. [Google Scholar] [CrossRef]
- Miyoshi, H.; Perfield, J.W., 2nd; Souza, S.C.; Shen, W.J.; Zhang, H.H.; Stancheva, Z.S.; Kraemer, F.B.; Obin, M.S.; Greenberg, A.S. Control of adipose triglyceride lipase action by serine 517 of perilipin A globally regulates protein kinase A-stimulated lipolysis in adipocytes. J. Biol. Chem. 2007, 282, 996–1002. [Google Scholar] [CrossRef] [PubMed]
- Zimmermann, R.; Strauss, J.G.; Haemmerle, G.; Schoiswohl, G.; Birner-Gruenberger, R.; Riederer, M.; Lass, A.; Neuberger, G.; Eisenhaber, F.; Hermetter, A.; et al. Fat mobilization in adipose tissue is promoted by adipose triglyceride lipase. Science 2004, 306, 1383–1386. [Google Scholar] [CrossRef] [PubMed]
- Bezaire, V.; Langin, D. Regulation of adipose tissue lipolysis revisited. Proc. Nutr. Soc. 2009, 68, 350–360. [Google Scholar] [CrossRef] [PubMed]
- Shen, W.J.; Patel, S.; Natu, V.; Kraemer, F.B. Mutational analysis of structural features of rat hormone-sensitive lipase. Biochemistry 1998, 37, 8973–8979. [Google Scholar] [CrossRef] [PubMed]
- Su, C.L.; Sztalryd, C.; Contreras, J.A.; Holm, C.; Kimmel, A.R.; Londos, C. Mutational analysis of the hormone-sensitive lipase translocation reaction in adipocytes. J. Biol. Chem. 2003, 278, 43615–43619. [Google Scholar] [CrossRef]
- Bae, J.; Ricciardi, C.J.; Esposito, D.; Komarnytsky, S.; Hu, P.; Curry, B.J.; Brown, P.L.; Gao, Z.; Biggerstaff, J.P.; Chen, J.; et al. Activation of pattern recognition receptors in brown adipocytes induces inflammation and suppresses uncoupling protein 1 expression and mitochondrial respiration. Am. J. Physiol.-Cell Physiol. 2014, 306, C918–C930. [Google Scholar] [CrossRef]
- White, J.D.; Dewal, R.S.; Stanford, K.I. The beneficial effects of brown adipose tissue transplantation. Mol. Asp. Med. 2019, 68, 74–81. [Google Scholar] [CrossRef] [PubMed]
- Liu, X.; Zheng, Z.; Zhu, X.; Meng, M.; Li, L.; Shen, Y.; Chi, Q.; Wang, D.; Zhang, Z.; Li, C.; et al. Brown adipose tissue transplantation improves whole-body energy metabolism. Cell Res. 2013, 23, 851–854. [Google Scholar] [CrossRef]
- Stanford, K.I.; Middelbeek, R.J.; Townsend, K.L.; An, D.; Nygaard, E.B.; Hitchcox, K.M.; Markan, K.R.; Nakano, K.; Hirshman, M.F.; Tseng, Y.H.; et al. Brown adipose tissue regulates glucose homeostasis and insulin sensitivity. J. Clin. Investig. 2013, 123, 215–223. [Google Scholar] [CrossRef]
- Hwang, S.H.; Tsai, H.J.; Liu, J.Y.; Morisseau, C.; Hammock, B.D. Orally bioavailable potent soluble epoxide hydrolase inhibitors. J. Med. Chem. 2007, 50, 3825–3840. [Google Scholar] [CrossRef] [PubMed]
- Kriszt, R.; Arai, S.; Itoh, H.; Lee, M.H.; Goralczyk, A.G.; Ang, X.M.; Cypess, A.M.; White, A.P.; Shamsi, F.; Xue, R.; et al. Optical visualisation of thermogenesis in stimulated single-cell brown adipocytes. Sci. Rep. 2017, 7, 1383. [Google Scholar] [CrossRef]
- Xue, R.; Lynes, M.D.; Dreyfuss, J.M.; Shamsi, F.; Schulz, T.J.; Zhang, H.; Huang, T.L.; Townsend, K.L.; Li, Y.; Takahashi, H.; et al. Clonal analyses and gene profiling identify genetic biomarkers of the thermogenic potential of human brown and white preadipocytes. Nat. Med. 2015, 21, 760–768. [Google Scholar] [CrossRef]









| Antibodies | Company | Catalog Number |
|---|---|---|
| Anti-ATGL | Cell Signaling Technology (Danvers, MA, USA) | 2493S |
| Anti-CD36 | Novus Biologicals (Centennial, CO, USA) | NB400-144 |
| Anti-CPT1A | Cell Signaling Technology (Danvers, MA, USA) | 12252S |
| Anti-CPT1B | Proteintech North America (Rosemont, IL, USA) | 22170-1-AP |
| Anti-ERK1/2 | Cell Signaling Technology (Danvers, MA, USA) | 4695S |
| Anti-FABP4 | Cell Signaling Technology (Danvers, MA, USA) | 2120S |
| Anti-IκBα | Cell Signaling Technology (Danvers, MA, USA) | 9242S |
| Anti-JNK | Cell Signaling Technology (Danvers, MA, USA) | 9252S |
| Anti-LPL | Santa Cruz Biotechnology (Dallas, TX, USA) | SC-373759 |
| Anti-PGC1α | Millipore (Temecula, CA, USA) | AB3242 |
| Anti-phospho-ERK (T202/Y204) | Cell Signaling Technology (Danvers, MA, USA) | 4370S |
| Anti-phospho-IκBα | Cell Signaling Technology (Danvers, MA, USA) | 2859S |
| Anti-phospho-JNK (T183/Y185) | Cell Signaling Technology (Danvers, MA, USA) | 9251S |
| Anti-phospho-PLIN (S517) | Vala Sciences (San Diego, CA, USA) | 4856 |
| Anti-UCP1 | Cell Signaling Technology (Danvers, MA, USA) | 72298S |
| Lipolysis Activation Antibody Sampler Kit (Antibodies for phospho-HSL (Ser 563 and Ser 660), HSL, and PLIN) | Cell Signaling Technology (Danvers, MA, USA) | 8334 |
Disclaimer/Publisher’s Note: The statements, opinions and data contained in all publications are solely those of the individual author(s) and contributor(s) and not of MDPI and/or the editor(s). MDPI and/or the editor(s) disclaim responsibility for any injury to people or property resulting from any ideas, methods, instructions or products referred to in the content. |
© 2026 by the authors. Licensee MDPI, Basel, Switzerland. This article is an open access article distributed under the terms and conditions of the Creative Commons Attribution (CC BY) license.
Share and Cite
Wu, H.; Xu, X.; Chen, J.; Morisseau, C.; Hammock, B.D.; Tseng, Y.-H.; Zhao, L. Transplantation of Soluble Epoxide Hydrolase Inhibitor-Treated Human Brown Adipocytes Promotes Adipose Tissue Activation in High-Fat-Diet-Fed Nude Mice. Int. J. Mol. Sci. 2026, 27, 1440. https://doi.org/10.3390/ijms27031440
Wu H, Xu X, Chen J, Morisseau C, Hammock BD, Tseng Y-H, Zhao L. Transplantation of Soluble Epoxide Hydrolase Inhibitor-Treated Human Brown Adipocytes Promotes Adipose Tissue Activation in High-Fat-Diet-Fed Nude Mice. International Journal of Molecular Sciences. 2026; 27(3):1440. https://doi.org/10.3390/ijms27031440
Chicago/Turabian StyleWu, Haoying, Xinyun Xu, Jiangang Chen, Christophe Morisseau, Bruce D. Hammock, Yu-Hua Tseng, and Ling Zhao. 2026. "Transplantation of Soluble Epoxide Hydrolase Inhibitor-Treated Human Brown Adipocytes Promotes Adipose Tissue Activation in High-Fat-Diet-Fed Nude Mice" International Journal of Molecular Sciences 27, no. 3: 1440. https://doi.org/10.3390/ijms27031440
APA StyleWu, H., Xu, X., Chen, J., Morisseau, C., Hammock, B. D., Tseng, Y.-H., & Zhao, L. (2026). Transplantation of Soluble Epoxide Hydrolase Inhibitor-Treated Human Brown Adipocytes Promotes Adipose Tissue Activation in High-Fat-Diet-Fed Nude Mice. International Journal of Molecular Sciences, 27(3), 1440. https://doi.org/10.3390/ijms27031440

