Cadmium Impairs Human GnRH Neuron Development: Mechanistic Insights into Reproductive Dysfunction
Abstract
1. Introduction
2. Results
2.1. Cd-Induced Cytotoxicity in FNCB4 Cells
2.2. Cd Affects the Migratory Ability of FNCB4 Cells
2.3. Effect of Cd on Cytoskeletal Remodeling in FNCB4 Cells
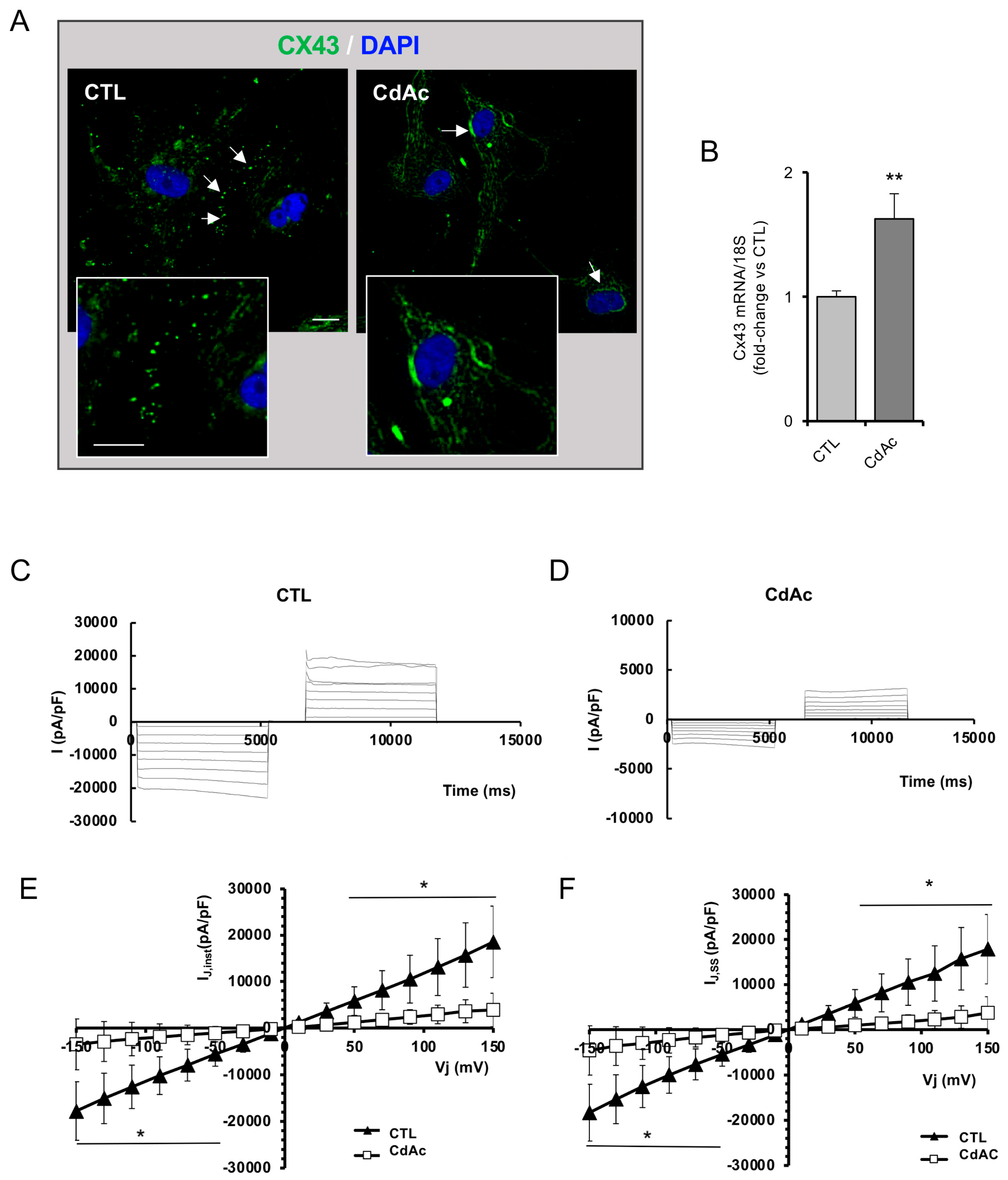
2.4. Cd Affects Cell-to-Cell Communication
2.5. Cd Affects Electrophysiological Properties of FNCB4 Cells
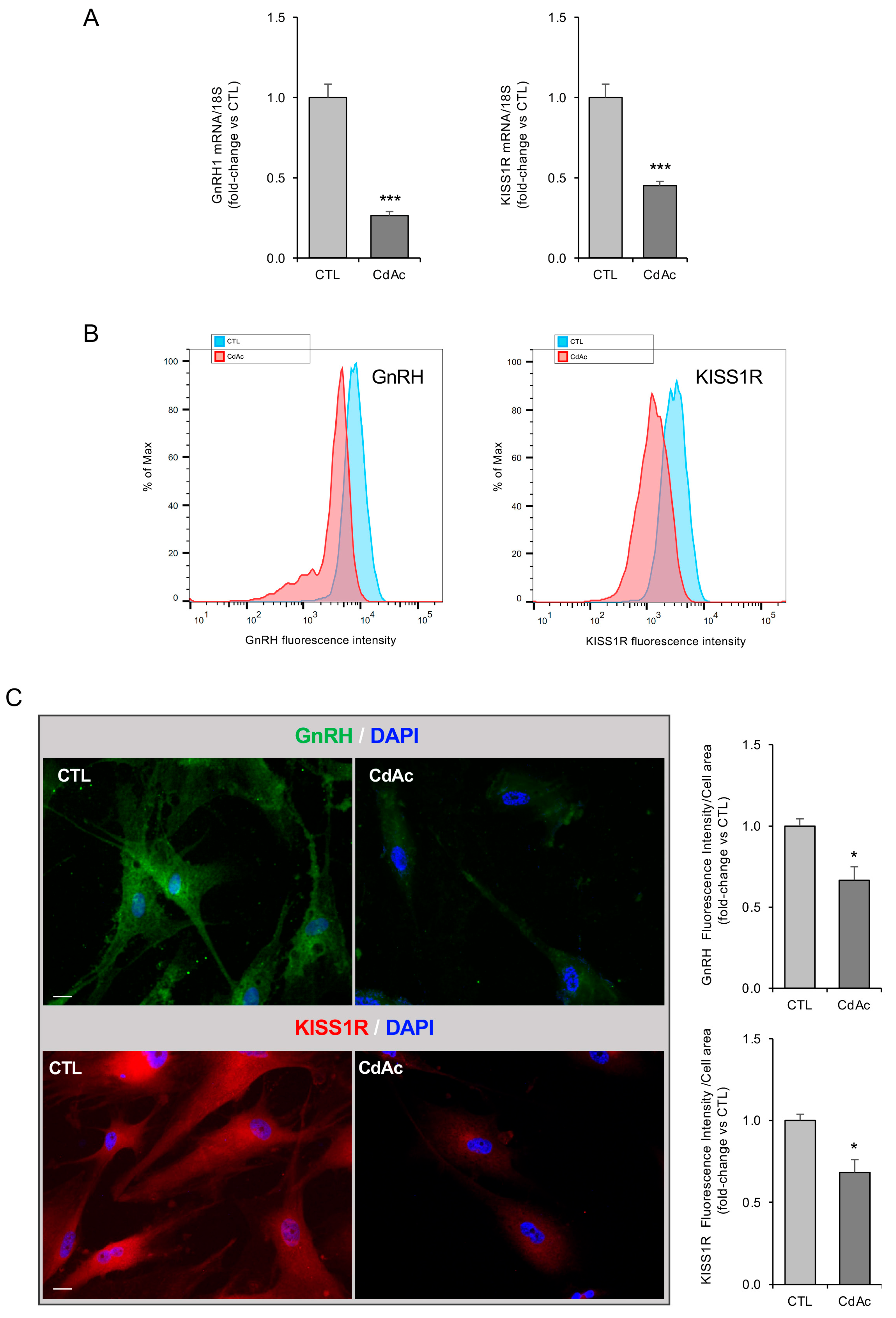
2.6. Cadmium Affects FNCB4 Phenotype
3. Discussion
4. Materials and Methods
4.1. Cell Cultures and Reagents
4.2. Immunocytochemistry
4.3. Flow Cytometry
4.4. RNA Extraction and Quantitative RT-PCR Analysis
4.5. MTT Assay
4.6. Electrophysiological Records
4.7. Statistical Analysis
5. Conclusions
Supplementary Materials
Author Contributions
Funding
Institutional Review Board Statement
Informed Consent Statement
Data Availability Statement
Acknowledgments
Conflicts of Interest
References
- World Health Organization. IARC Monographs Hazard Classification. Available online: https://www.iarc.who.int/infographics/iarc-monographs-classification/ (accessed on 10 June 2025).
- Ma, Y.; He, X.; Qi, K.; Wang, T.; Qi, Y.; Cui, L.; Wang, F.; Song, M. Effects of Environmental Contaminants on Fertility and Reproductive Health. J. Environ. Sci. 2019, 77, 210–217. [Google Scholar] [CrossRef]
- Green, M.P.; Harvey, A.J.; Finger, B.J.; Tarulli, G.A. Endocrine Disrupting Chemicals: Impacts on Human Fertility and Fecundity during the Peri-Conception Period. Environ. Res. 2021, 194, 110694. [Google Scholar] [CrossRef]
- World Health Organization. 10 Chemicals of Public Health Concern. Available online: https://www.who.int/news-room/photo-story/detail/10-chemicals-of-public-health-concern (accessed on 10 June 2025).
- Nieder, R.; Benbi, D.K. Integrated Review of the Nexus between Toxic Elements in the Environment and Human Health. AIMSPH 2022, 9, 758–789. [Google Scholar] [CrossRef] [PubMed]
- Zhang, H.; Reynolds, M. Cadmium Exposure in Living Organisms: A Short Review. Sci. Total Environ. 2019, 678, 761–767. [Google Scholar] [CrossRef]
- Thévenod, F.; Lee, W.-K. Toxicology of Cadmium and Its Damage to Mammalian Organs. In Cadmium: From Toxicity to Essentiality; Sigel, A., Sigel, H., Sigel, R.K., Eds.; Metal Ions in Life Sciences; Springer Netherlands: Dordrecht, The Netherlands, 2013; Volume 11, pp. 415–490. ISBN 978-94-007-5178-1. [Google Scholar]
- Kumar, S.; Sharma, A. Cadmium Toxicity: Effects on Human Reproduction and Fertility. Rev. Environ. Health 2019, 34, 327–338. [Google Scholar] [CrossRef]
- Artega-Silva, M. Neuroendocrine Effects of Cadmium Exposure on Male Reproductive Functions. Front Biosci. 2021, 26, 286–326. [Google Scholar] [CrossRef]
- Li, Y.; Wu, J.; Zhou, W.; Gao, E. Association between Environmental Exposure to Cadmium and Human Semen Quality. Int. J. Environ. Health Res. 2016, 26, 175–186. [Google Scholar] [CrossRef]
- Pan, W.; Ye, X.; Zhu, Z.; Li, C.; Zhou, J.; Liu, J. Urinary Cadmium Concentrations and Risk of Primary Ovarian Insufficiency in Women: A Case–Control Study. Env. Geochem. Health 2021, 43, 2025–2035. [Google Scholar] [CrossRef]
- Cheng, Y.; Zhang, J.; Wu, T.; Jiang, X.; Jia, H.; Qing, S.; An, Q.; Zhang, Y.; Su, J. Reproductive Toxicity of Acute Cd Exposure in Mouse: Resulting in Oocyte Defects and Decreased Female Fertility. Toxicol. Appl. Pharmacol. 2019, 379, 114684. [Google Scholar] [CrossRef] [PubMed]
- Tanrıkut, E.; Karaer, A.; Celik, O.; Celik, E.; Otlu, B.; Yilmaz, E.; Ozgul, O. Role of Endometrial Concentrations of Heavy Metals (Cadmium, Lead, Mercury and Arsenic) in the Aetiology of Unexplained Infertility. Eur. J. Obstet. Gynecol. Reprod. Biol. 2014, 179, 187–190. [Google Scholar] [CrossRef] [PubMed]
- Kaprara, A.; Huhtaniemi, I.T. The Hypothalamus-Pituitary-Gonad Axis: Tales of Mice and Men. Metabolism 2018, 86, 3–17. [Google Scholar] [CrossRef] [PubMed]
- Dong, F.; Li, J.; Lei, W.-L.; Wang, F.; Wang, Y.; Ouyang, Y.-C.; Hou, Y.; Wang, Z.-B.; Schatten, H.; Sun, Q.-Y. Chronic Cadmium Exposure Causes Oocyte Meiotic Arrest by Disrupting Spindle Assembly Checkpoint and Maturation Promoting Factor. Reprod. Toxicol. 2020, 96, 141–149. [Google Scholar] [CrossRef]
- Ciftel, S.; Ozkaya, A.L. Heavy Metal Levels in Males With Idiopathic Hypogonadotropic Hypogonadism. Cureus 2024, 16, e53128. [Google Scholar] [CrossRef]
- Rotter, I.; Kosik-Bogacka, D.I.; Dołęgowska, B.; Safranow, K.; Kuczyńska, M.; Laszczyńska, M. Analysis of the Relationship between the Blood Concentration of Several Metals, Macro- and Micronutrients and Endocrine Disorders Associated with Male Aging. Env. Geochem. Health 2016, 38, 749–761. [Google Scholar] [CrossRef]
- Saedi, S.; Jafarzadeh Shirazi, M.R.; Niazi, A.; Tahmasebi, A.; Ebrahimie, E. Prepubertal Exposure to High Dose of Cadmium Induces Hypothalamic Injury through Transcriptome Profiling Alteration and Neuronal Degeneration in Female Rats. Chem.-Biol. Interact. 2021, 337, 109379. [Google Scholar] [CrossRef] [PubMed]
- Saedi, S.; Namavar, M.R.; Shirazi, M.R.J.; Rezazadeh, F.M.; Tsutsui, K. Exposure to Cadmium Alters the Population of Glial Cell Types and Disrupts the Regulatory Mechanisms of the HPG Axis in Prepubertal Female Rats. Neurotox. Res. 2022, 40, 1029–1042. [Google Scholar] [CrossRef] [PubMed]
- Ma, Q.; Yang, Z.; Yang, C.; Lin, M.; Gong, M.; Deng, P.; He, M.; Lu, Y.; Zhang, K.; Pi, H.; et al. A Single-Cell Transcriptomic Landscape of Cadmium-Hindered Brain Development in Mice. Commun. Biol. 2024, 7, 997. [Google Scholar] [CrossRef]
- Wray, S. From Nose to Brain: Development of Gonadotrophin-Releasing Hormone -1 Neurones: GnRH Development. J. Neuroendocrinol. 2010, 22, 743–753. [Google Scholar] [CrossRef]
- Geng, H.-X.; Wang, L. Cadmium: Toxic Effects on Placental and Embryonic Development. Environ. Toxicol. Pharmacol. 2019, 67, 102–107. [Google Scholar] [CrossRef]
- Cho, H.-J.; Shan, Y.; Whittington, N.C.; Wray, S. Nasal Placode Development, GnRH Neuronal Migration and Kallmann Syndrome. Front. Cell Dev. Biol. 2019, 7, 121. [Google Scholar] [CrossRef]
- Kuhnert, P.M.; Kuhnert, B.R.; Bottoms, S.F.; Erhard, P. Cadmium Levels in Maternal Blood, Fetal Cord Blood, and Placental Tissues of Pregnant Women Who Smoke. Am. J. Obstet. Gynecol. 1982, 142, 1021–1025. [Google Scholar] [CrossRef]
- Korpela, H.; Loueniva, R.; Yrjänheikki, E.; Kauppila, A. Lead and Cadmium Concentrations in Maternal and Umbilical Cord Blood, Amniotic Fluid, Placenta, and Amniotic Membranes. Am. J. Obstet. Gynecol. 1986, 155, 1086–1089. [Google Scholar] [CrossRef]
- Dong, X.; Ding, A.; Hu, H.; Xu, F.; Liu, L.; Wu, M. Placental Barrier on Cadmium Transfer from Mother to Fetus in Related to Pregnancy Complications. IJWH 2023, 15, 179–190. [Google Scholar] [CrossRef]
- Young, J.L.; Cai, L. Implications for Prenatal Cadmium Exposure and Adverse Health Outcomes in Adulthood. Toxicol. Appl. Pharmacol. 2020, 403, 115161. [Google Scholar] [CrossRef] [PubMed]
- Vannelli, G.; Ensoli, F.; Zonefrati, R.; Kubota, Y.; Arcangeli, A.; Becchetti, A.; Camici, G.; Barni, T.; Thiele, C.; Balboni, G. Neuroblast Long-Term Cell Cultures from Human Fetal Olfactory Epithelium Respond to Odors. J. Neurosci. 1995, 15, 4382–4394. [Google Scholar] [CrossRef]
- Romanelli, R.G.; Barni, T.; Maggi, M.; Luconi, M.; Failli, P.; Pezzatini, A.; Pelo, E.; Torricelli, F.; Crescioli, C.; Ferruzzi, P.; et al. Expression and Function of Gonadotropin-Releasing Hormone (GnRH) Receptor in Human Olfactory GnRH-Secreting Neurons: An autocrine gnrh loop underlies neuronal migration. J. Biol. Chem. 2004, 279, 117–126. [Google Scholar] [CrossRef]
- Al-Saleh, I.; Shinwari, N.; Mashhour, A.; Mohamed, G.E.D.; Rabah, A. Heavy Metals (Lead, Cadmium and Mercury) in Maternal, Cord Blood and Placenta of Healthy Women. Int. J. Hyg. Environ. Health 2011, 214, 79–101. [Google Scholar] [CrossRef] [PubMed]
- Zhang, R.; Walker, L.; Wen, X.; Doherty, C.; Gorczyca, L.; Buckley, B.; Barrett, E.S.; Aleksunes, L.M. Placental BCRP Transporter Reduces Cadmium Accumulation and Toxicity in Immortalized Human Trophoblasts. Reprod. Toxicol. 2023, 121, 108466. [Google Scholar] [CrossRef]
- Branca, J.J.V.; Morucci, G.; Maresca, M.; Tenci, B.; Cascella, R.; Paternostro, F.; Ghelardini, C.; Gulisano, M.; Di Cesare Mannelli, L.; Pacini, A. Selenium and Zinc: Two Key Players against Cadmium-Induced Neuronal Toxicity. Toxicol. Vitr. 2018, 48, 159–169. [Google Scholar] [CrossRef] [PubMed]
- Forcella, M.; Lau, P.; Oldani, M.; Melchioretto, P.; Bogni, A.; Gribaldo, L.; Fusi, P.; Urani, C. Neuronal Specific and Non-Specific Responses to Cadmium Possibly Involved in Neurodegeneration: A Toxicogenomics Study in a Human Neuronal Cell Model. NeuroToxicology 2020, 76, 162–173. [Google Scholar] [CrossRef]
- Sarchielli, E.; Pacini, S.; Morucci, G.; Punzi, T.; Marini, M.; Vannelli, G.B.; Gulisano, M. Cadmium Induces Alterations in the Human Spinal Cord Morphogenesis. Biometals 2012, 25, 63–74. [Google Scholar] [CrossRef]
- Mori, H.; Sasaki, G.; Nishikawa, M.; Hara, M. Effects of Subcytotoxic Cadmium on Morphology of Glial Fibrillary Acidic Protein Network in Astrocytes Derived from Murine Neural Stem/Progenitor Cells. Environ. Toxicol. Pharmacol. 2015, 40, 639–644. [Google Scholar] [CrossRef]
- Geng, H.; An, Q.; Song, J.; He, D.; Han, H.; Wang, L. Cadmium-induced Global DNA Hypermethylation Promoting Mitochondrial Dynamics Dysregulation in Hippocampal Neurons. Environ. Toxicol. 2024, 39, 2043–2051. [Google Scholar] [CrossRef]
- Zong, L.; Xing, J.; Liu, S.; Liu, Z.; Song, F. Cell Metabolomics Reveals the Neurotoxicity Mechanism of Cadmium in PC12 Cells. Ecotoxicol. Environ. Saf. 2018, 147, 26–33. [Google Scholar] [CrossRef] [PubMed]
- Ben, P.; Zhang, Z.; Xuan, C.; Sun, S.; Shen, L.; Gao, Y.; Cao, X.; Zhou, Y.; Lan, L.; Yin, Z.; et al. Protective Effect of L-Theanine on Cadmium-Induced Apoptosis in PC12 Cells by Inhibiting the Mitochondria-Mediated Pathway. Neurochem. Res. 2015, 40, 1661–1670. [Google Scholar] [CrossRef]
- Branca, J.J.V.; Pacini, A.; Gulisano, M.; Taddei, N.; Fiorillo, C.; Becatti, M. Cadmium-Induced Cytotoxicity: Effects on Mitochondrial Electron Transport Chain. Front. Cell Dev. Biol. 2020, 8, 604377. [Google Scholar] [CrossRef] [PubMed]
- Zhao, R.; Yu, Q.; Hou, L.; Dong, X.; Zhang, H.; Chen, X.; Zhou, Z.; Ma, J.; Huang, S.; Chen, L. Cadmium Induces Mitochondrial ROS Inactivation of XIAP Pathway Leading to Apoptosis in Neuronal Cells. Int. J. Biochem. Cell Biol. 2020, 121, 105715. [Google Scholar] [CrossRef]
- World Health Organization. 1 in 6 People Globally Affected by Infertility: WHO. Available online: https://www.who.int/news/item/04-04-2023-1-in-6-people-globally-affected-by-infertility#:~:text=Around%2017.5%25%20of%20the%20adult,prevalence%20of%20infertility%20between%20regions (accessed on 10 June 2025).
- Pal, S. Environmental Exposures and Infertility. JFRH 2023, 1, 16–20. [Google Scholar] [CrossRef]
- Delbes, G.; Blázquez, M.; Fernandino, J.I.; Grigorova, P.; Hales, B.F.; Metcalfe, C.; Navarro-Martín, L.; Parent, L.; Robaire, B.; Rwigemera, A.; et al. Effects of Endocrine Disrupting Chemicals on Gonad Development: Mechanistic Insights from Fish and Mammals. Environ. Res. 2022, 204, 112040. [Google Scholar] [CrossRef] [PubMed]
- Bernard, A.; Lauwerys, R. Effects of Cadmium Exposure in Humans. In Cadmium; Foulkes, E.C., Ed.; Handbook of Experimental Pharmacology; Springer Berlin Heidelberg: Berlin/Heidelberg, Germany, 1986; Volume 80, pp. 135–177. ISBN 978-3-642-70858-9. [Google Scholar]
- del Pino, J.; Zeballos, G.; Anadón, M.J.; Moyano, P.; Díaz, M.J.; García, J.M.; Frejo, M.T. Cadmium-Induced Cell Death of Basal Forebrain Cholinergic Neurons Mediated by Muscarinic M1 Receptor Blockade, Increase in GSK-3β Enzyme, β-Amyloid and Tau Protein Levels. Arch. Toxicol. 2015, 90, 1081–1092. [Google Scholar] [CrossRef]
- Branca, J.J.V.; Maresca, M.; Morucci, G.; Mello, T.; Becatti, M.; Pazzagli, L.; Colzi, I.; Gonnelli, C.; Carrino, D.; Paternostro, F.; et al. Effects of Cadmium on ZO-1 Tight Junction Integrity of the Blood Brain Barrier. IJMS 2019, 20, 6010. [Google Scholar] [CrossRef] [PubMed]
- Zheng, J.; Zhuo, L.; Ran, D.; Ma, Y.; Luo, T.; Zhao, H.; Song, R.; Zou, H.; Zhu, J.; Gu, J.; et al. Cadmium Induces Apoptosis via Generating Reactive Oxygen Species to Activate Mitochondrial P53 Pathway in Primary Rat Osteoblasts. Toxicology 2020, 446, 152611. [Google Scholar] [CrossRef]
- Sarchielli, E.; Comeglio, P.; Squecco, R.; Ballerini, L.; Mello, T.; Guarnieri, G.; Idrizaj, E.; Mazzanti, B.; Vignozzi, L.; Gallina, P.; et al. Tumor Necrosis Factor α Impairs Kisspeptin Signaling in Human Gonadotropin-Releasing Hormone Primary Neurons. J. Clin. Endocrinol. Metab. 2017, 102, 46–56. [Google Scholar] [CrossRef]
- Bielas, S.L.; Gleeson, J.G. Cytoskeletal-associated Proteins in the Migration of Cortical Neurons. J. Neurobiol. 2004, 58, 149–159. [Google Scholar] [CrossRef] [PubMed]
- Sordella, R.; Van Aelst, L. Dialogue between RhoA/ROCK and Members of the Par Complex in Cell Polarity. Dev. Cell 2008, 14, 150–152. [Google Scholar] [CrossRef] [PubMed]
- Friedl, P.; Mayor, R. Tuning Collective Cell Migration by Cell–Cell Junction Regulation. Cold Spring Harb. Perspect Biol. 2017, 9, a029199. [Google Scholar] [CrossRef]
- Louden, E.D.; Poch, A.; Kim, H.-G.; Ben-Mahmoud, A.; Kim, S.-H.; Layman, L.C. Genetics of Hypogonadotropic Hypogonadism—Human and Mouse Genes, Inheritance, Oligogenicity, and Genetic Counseling. Mol. Cell. Endocrinol. 2021, 534, 111334. [Google Scholar] [CrossRef]
- Cariboni, A.; Hickok, J.; Rakic, S.; Andrews, W.; Maggi, R.; Tischkau, S.; Parnavelas, J.G. Neuropilins and Their Ligands Are Important in the Migration of Gonadotropin-Releasing Hormone Neurons. J. Neurosci. 2007, 27, 2387–2395. [Google Scholar] [CrossRef]
- Sun, M.; Liu, Y.; Liu, M.; Zeng, Z.; Yu, C.; Han, R.; Chen, L.; Wu, S. FGFR1-Related Congenital Hypogonadotropic Hypogonadism: A Case Report and Literature Review. Gynecol. Endocrinol. 2025, 41, 2571656. [Google Scholar] [CrossRef]
- Schwanzel-Fukuda, M.; Jorgenson, K.L.; Bergen, H.T.; Weesner, G.D.; Pfaff, D.W. Biology of Normal Luteinizing Hormone-Releasing Hormone Neurons During and After Their Migration from Olfactory Placode. Endocr. Rev. 1992, 13, 623–634. [Google Scholar] [CrossRef]
- Schwanzel-Fukuda, M.; Crossin, K.L.; Pfaff, D.W.; Bouloux, P.M.G. Migration of Luteinizing Hormone—Releasing Hormone (LHRH) Neurons in Early Human Embryos. J. Comp. Neurol. 1996, 366, 547–557. [Google Scholar] [CrossRef]
- Yoshida, K.; Rutishauser, U.; Crandall, J.E.; Schwarting, G.A. Polysialic Acid Facilitates Migration of Luteinizing Hormone-Releasing Hormone Neurons on Vomeronasal Axons. J. Neurosci. 1999, 19, 794–801. [Google Scholar] [CrossRef] [PubMed]
- Guan, G.; Niu, X.; Qiao, X.; Wang, X.; Liu, J.; Zhong, M. Upregulation of Neural Cell Adhesion Molecule 1 (NCAM1) by Hsa-miR-141-3p Suppresses Ameloblastoma Cell Migration. Med. Sci. Monit. 2020, 26, e923491. [Google Scholar] [CrossRef] [PubMed]
- Xiao, X.; Mruk, D.D.; Tang, E.I.; Wong, C.K.C.; Lee, W.M.; John, C.M.; Turek, P.J.; Silvestrini, B.; Cheng, C.Y. Environmental Toxicants Perturb Human Sertoli Cell Adhesive Function via Changes in F-Actin Organization Mediated by Actin Regulatory Proteins. Hum. Reprod. 2014, 29, 1279–1291. [Google Scholar] [CrossRef]
- Sisk, C.L.; Foster, D.L. The Neural Basis of Puberty and Adolescence. Nat. Neurosci. 2004, 7, 1040–1047. [Google Scholar] [CrossRef] [PubMed]
- Terasawa, E. Cellular Mechanism of Pulsatile LHRH Release1. Gen. Comp. Endocrinol. 1998, 112, 283–295. [Google Scholar] [CrossRef]
- Hirata, Y.; Cai, R.; Volchuk, A.; Steinberg, B.E.; Saito, Y.; Matsuzawa, A.; Grinstein, S.; Freeman, S.A. Lipid Peroxidation Increases Membrane Tension, Piezo1 Gating, and Cation Permeability to Execute Ferroptosis. Curr. Biol. 2023, 33, 1282–1294.e5. [Google Scholar] [CrossRef]
- Pakhomov, A.G.; Xiao, S.; Pakhomova, O.N.; Semenov, I.; Kuipers, M.A.; Ibey, B.L. Disassembly of Actin Structures by Nanosecond Pulsed Electric Field Is a Downstream Effect of Cell Swelling. Bioelectrochemistry 2014, 100, 88–95. [Google Scholar] [CrossRef]
- Moran, J.; Sabanero, M.; Meza, I.; Pasantes-Morales, H. Changes of Actin Cytoskeleton during Swelling and Regulatory Volume Decrease in Cultured Astrocytes. Am. J. Physiol.-Cell Physiol. 1996, 271, C1901–C1907. [Google Scholar] [CrossRef]
- Hinkle, P.; Kinsella, P.; Osterhoudt, K. Cadmium Uptake and Toxicity via Voltage-Sensitive Calcium Channels. J. Biol. Chem. 1987, 262, 16333–16337. [Google Scholar] [CrossRef]
- Swandulla, D.; Armstrong, C.M. Calcium Channel Block by Cadmium in Chicken Sensory Neurons. Proc. Natl. Acad. Sci. USA 1989, 86, 1736–1740. [Google Scholar] [CrossRef]
- Zheng, J.Q.; Poo, M. Calcium Signaling in Neuronal Motility. Annu. Rev. Cell Dev. Biol. 2007, 23, 375–404. [Google Scholar] [CrossRef]
- Toba, Y.; Pakiam, J.G.; Wray, S. Voltage-gated Calcium Channels in Developing GnRH-1 Neuronal System in the Mouse. Eur. J. Neurosci. 2005, 22, 79–92. [Google Scholar] [CrossRef]
- Da Costa, C.S.; Oliveira, T.F.; Freitas-Lima, L.C.; Padilha, A.S.; Krause, M.; Carneiro, M.T.W.D.; Salgado, B.S.; Graceli, J.B. Subacute Cadmium Exposure Disrupts the Hypothalamic-Pituitary-Gonadal Axis, Leading to Polycystic Ovarian Syndrome and Premature Ovarian Failure Features in Female Rats. Environ. Pollut. 2021, 269, 116154. [Google Scholar] [CrossRef]
- Messager, S.; Chatzidaki, E.E.; Ma, D.; Hendrick, A.G.; Zahn, D.; Dixon, J.; Thresher, R.R.; Malinge, I.; Lomet, D.; Carlton, M.B.L.; et al. Kisspeptin Directly Stimulates Gonadotropin-Releasing Hormone Release via G Protein-Coupled Receptor 54. Proc. Natl. Acad. Sci. USA 2005, 102, 1761–1766. [Google Scholar] [CrossRef] [PubMed]
- Guarnieri, G.; Becatti, M.; Squecco, R.; Comeglio, P.; Garella, R.; Tamburrino, L.; Marchiani, S.; Vignozzi, L.; Vannelli, G.B.; Maggi, M.; et al. Effects of Benzo[a]Pyrene on the Reproductive Axis: Impairment of Kisspeptin Signaling in Human Gonadotropin-Releasing Hormone Primary Neurons. Environ. Pollut. 2023, 317, 120766. [Google Scholar] [CrossRef]
- Guarnieri, G.; Becatti, M.; Comeglio, P.; Vignozzi, L.; Maggi, M.; Vannelli, G.B.; Morelli, A. Benzo[a]Pyrene Impairs the Migratory Pattern of Human Gonadotropin-Releasing-Hormone-Secreting Neuroblasts. Eur. J. Histochem. 2021, 65. [Google Scholar] [CrossRef]
- Livak, K.J.; Schmittgen, T.D. Analysis of Relative Gene Expression Data Using Real-Time Quantitative PCR and the 2−ΔΔCT Method. Methods 2001, 25, 402–408. [Google Scholar] [CrossRef] [PubMed]
- Zhao, J.; Zhou, M.; Meng, Y. Identification and Validation of Reference Genes for RT-qPCR Analysis in Switchgrass under Heavy Metal Stresses. Genes 2020, 11, 502. [Google Scholar] [CrossRef]
- Guarnieri, G.; Sarchielli, E.; Comeglio, P.; Herrera-Puerta, E.; Piaceri, I.; Nacmias, B.; Benelli, M.; Kelsey, G.; Maggi, M.; Gallina, P.; et al. Tumor Necrosis Factor α Influences Phenotypic Plasticity and Promotes Epigenetic Changes in Human Basal Forebrain Cholinergic Neuroblasts. IJMS 2020, 21, 6128. [Google Scholar] [CrossRef]
- Stelmashook, E.V.; Alexandrova, O.P.; Genrikhs, E.E.; Novikova, S.V.; Salmina, A.B.; Isaev, N.K. Effect of Zinc and Copper Ions on Cadmium-Induced Toxicity in Rat Cultured Cortical Neurons. J. Trace Elem. Med. Biol. 2022, 73, 127012. [Google Scholar] [CrossRef] [PubMed]
- Gerspacher, C.; Scheuber, U.; Schiera, G.; Proia, P.; Gygax, D.; Di Liegro, I. The Effect of Cadmium on Brain Cells in Culture. Int. J. Mol. Med. 2009, 24, 311–318. [Google Scholar] [CrossRef]
- Pierucci, F.; Frati, A.; Squecco, R.; Lenci, E.; Vicenti, C.; Slavik, J.; Francini, F.; Machala, M.; Meacci, E. Non-Dioxin-like Organic Toxicant PCB153 Modulates Sphingolipid Metabolism in Liver Progenitor Cells: Its Role in Cx43-Formed Gap Junction Impairment. Arch. Toxicol. 2017, 91, 749–760. [Google Scholar] [CrossRef] [PubMed]
- Sassoli, C.; Garella, R.; Chellini, F.; Tani, A.; Pavan, P.; Bambi, F.; Zecchi-Orlandini, S.; Squecco, R. Platelet-rich Plasma Affects Gap Junctional Features in Myofibroblasts in Vitro via Vascular Endothelial Growth Factor (VEGF)-A/VEGF Receptor. Exp. Physiol. 2022, 107, 106–121. [Google Scholar] [CrossRef] [PubMed]








Disclaimer/Publisher’s Note: The statements, opinions and data contained in all publications are solely those of the individual author(s) and contributor(s) and not of MDPI and/or the editor(s). MDPI and/or the editor(s) disclaim responsibility for any injury to people or property resulting from any ideas, methods, instructions or products referred to in the content. |
© 2026 by the authors. Licensee MDPI, Basel, Switzerland. This article is an open access article distributed under the terms and conditions of the Creative Commons Attribution (CC BY) license.
Share and Cite
Guarnieri, G.; Branca, J.J.V.; Garella, R.; Lazzerini, L.; Mencarelli, F.; Palmieri, F.; Comeglio, P.; Becatti, M.; Maggi, M.; Gulisano, M.; et al. Cadmium Impairs Human GnRH Neuron Development: Mechanistic Insights into Reproductive Dysfunction. Int. J. Mol. Sci. 2026, 27, 1221. https://doi.org/10.3390/ijms27031221
Guarnieri G, Branca JJV, Garella R, Lazzerini L, Mencarelli F, Palmieri F, Comeglio P, Becatti M, Maggi M, Gulisano M, et al. Cadmium Impairs Human GnRH Neuron Development: Mechanistic Insights into Reproductive Dysfunction. International Journal of Molecular Sciences. 2026; 27(3):1221. https://doi.org/10.3390/ijms27031221
Chicago/Turabian StyleGuarnieri, Giulia, Jacopo J. V. Branca, Rachele Garella, Letizia Lazzerini, Flavia Mencarelli, Francesco Palmieri, Paolo Comeglio, Matteo Becatti, Mario Maggi, Massimo Gulisano, and et al. 2026. "Cadmium Impairs Human GnRH Neuron Development: Mechanistic Insights into Reproductive Dysfunction" International Journal of Molecular Sciences 27, no. 3: 1221. https://doi.org/10.3390/ijms27031221
APA StyleGuarnieri, G., Branca, J. J. V., Garella, R., Lazzerini, L., Mencarelli, F., Palmieri, F., Comeglio, P., Becatti, M., Maggi, M., Gulisano, M., Pacini, A., Squecco, R., & Morelli, A. (2026). Cadmium Impairs Human GnRH Neuron Development: Mechanistic Insights into Reproductive Dysfunction. International Journal of Molecular Sciences, 27(3), 1221. https://doi.org/10.3390/ijms27031221

