Alfalfa Polysaccharide Improves Rabbit Growth by Modulating Gut Microbiota and Suppressing Inflammation Through PPARγ/NF-κB Pathway
Abstract
1. Introduction
2. Result
2.1. Effects of APS on Growth, Slaughter Performance, and Meat Quality in Rabbit
2.2. Effect of APS on the Intestinal Barrier in Rabbit
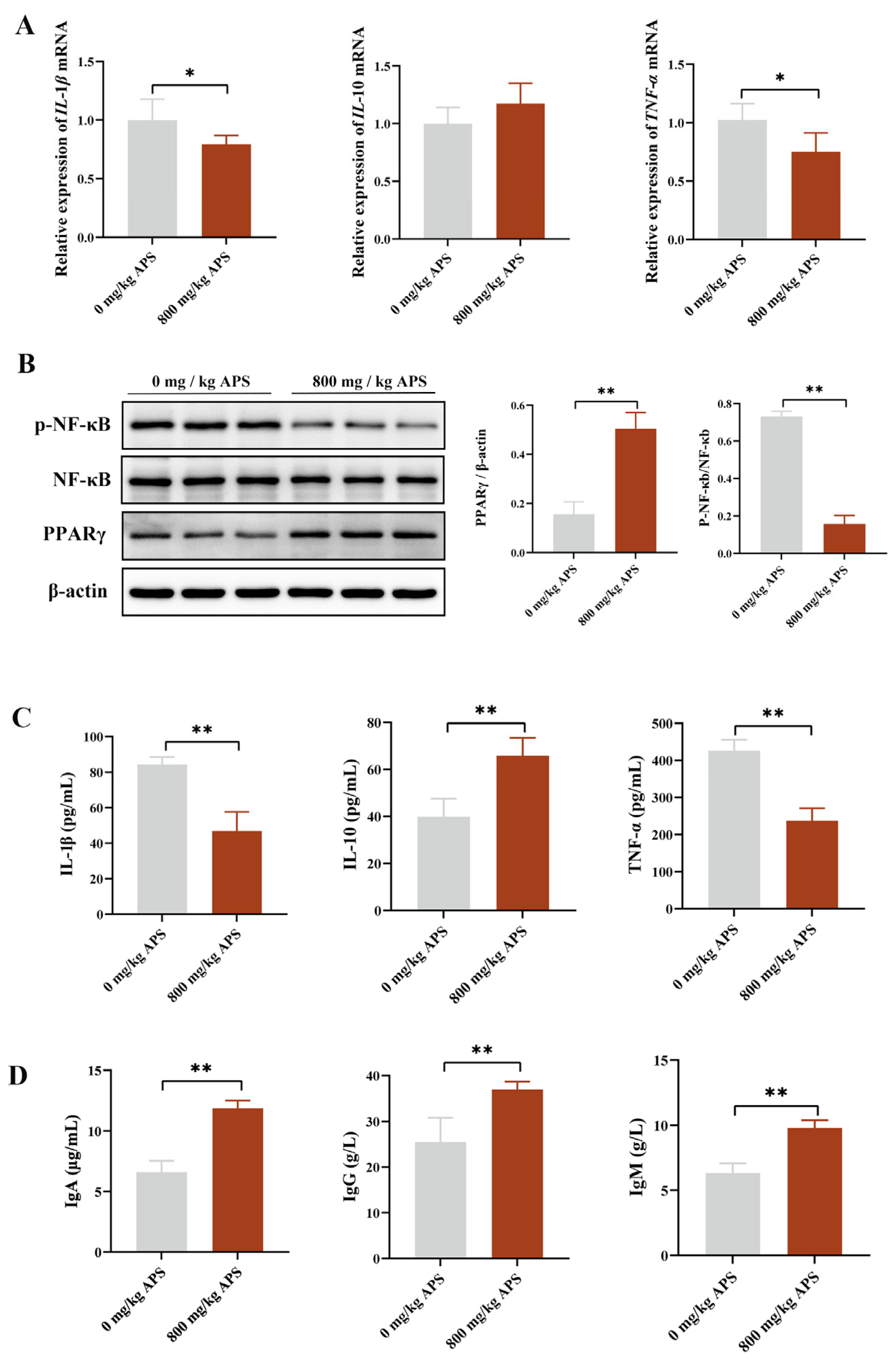
2.3. Effects of APS on Intestinal Inflammatory Factor Expression and Associated Systemic Inflammation in Rabbit
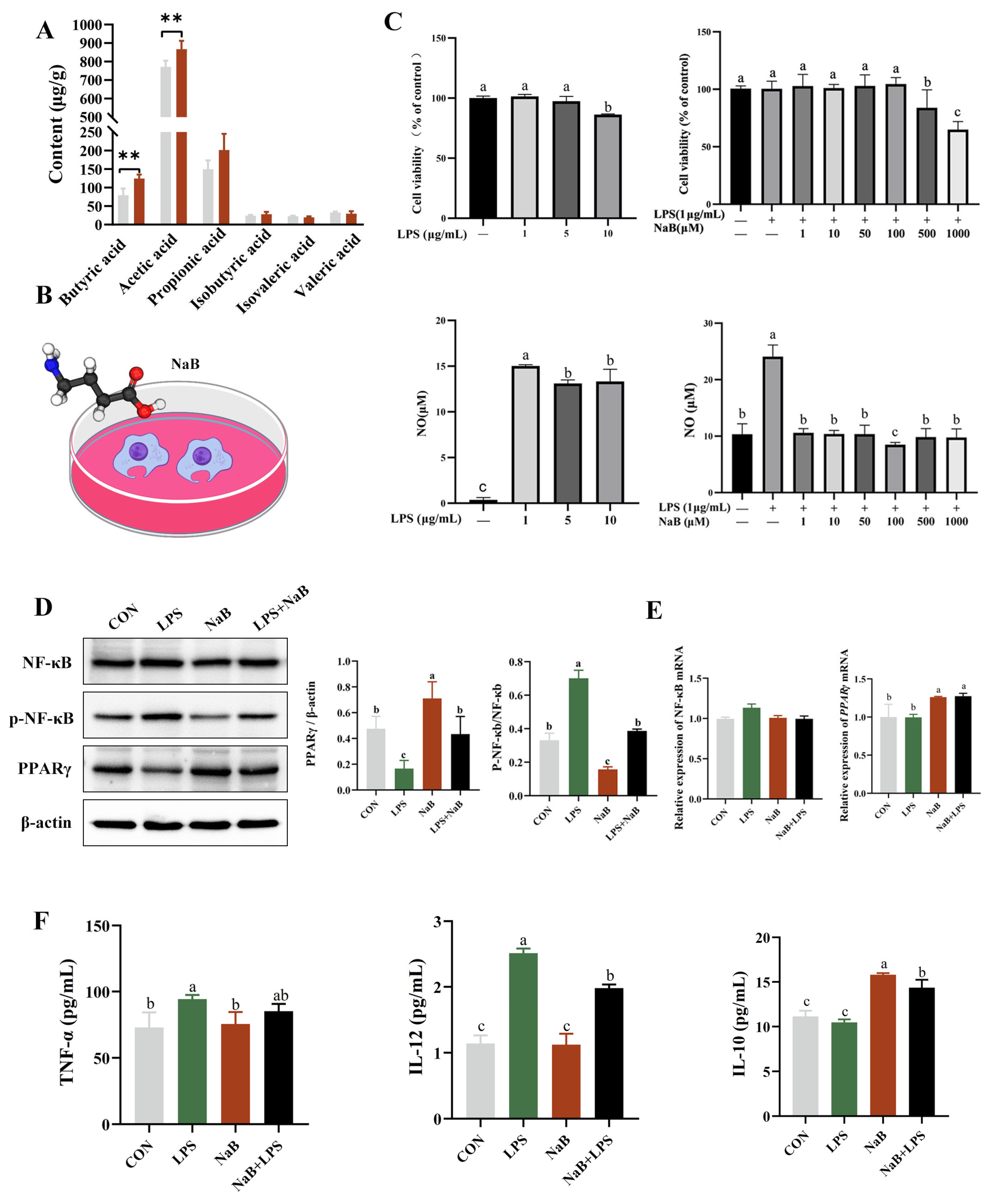
2.4. Effects of APS on the Microbiota in the Rabbit Cecum
3. Discussion
4. Materials and Methods
4.1. Animals and Diets
4.2. Growth Performance
4.3. Slaughter Performance
4.4. Meat Quality
4.5. Serum Collection
4.6. Intestinal Morphology
4.7. Enzyme-Linked Immunosorbent Assay (ELISA)
4.8. 16s rRNA
4.9. Detection of SCFAs
4.10. Cell Culture
4.11. Western Blot
4.12. qPCR
4.13. Statistical Analysis
5. Conclusions and Outlook
Supplementary Materials
Author Contributions
Funding
Institutional Review Board Statement
Informed Consent Statement
Data Availability Statement
Conflicts of Interest
Abbreviations
References
- Mancini, S.; Paci, G. Probiotics in Rabbit Farming: Growth Performance, Health Status, and Meat Quality. Animals 2021, 11, 3388. [Google Scholar] [CrossRef] [PubMed]
- Marlier, D.; Dewrée, R.; Lassence, C.; Licois, D.; Mainil, J.; Coudert, P.; Meulemans, L.; Ducatelle, R.; Vindevogel, H. Infectious Agents Associated with Epizootic Rabbit Enteropathy: Isolation and Attempts to Reproduce the Syndrome. Vet. J. 2006, 172, 493–500. [Google Scholar] [CrossRef] [PubMed]
- Wang, Y.; Zhang, Y.; Ren, H.; Fan, Z.; Yang, X.; Zhang, C.; Jiang, Y. Dietary yucca extract and Clostridium butyricum promote growth performance of weaned rabbits by improving nutrient digestibility, intestinal development, and microbial composition. Front. Vet. Sci. 2023, 10, 1088219. [Google Scholar] [CrossRef]
- Wang, Y.; Jia, X.; Guo, Z.; Li, L.; Liu, T.; Zhang, P.; Liu, H. Effect of Dietary Soybean Saponin Bb on the Growth Performance, Intestinal Nutrient Absorption, Morphology, Microbiota, and Immune Response in Juvenile Chinese Soft-Shelled Turtle (Pelodiscus Sinensis). Front. Immunol. 2022, 13, 1093567. [Google Scholar] [CrossRef]
- Yang, C.; Wang, S.; Qi, Y.; Jin, Y.; Guan, R.; Huang, Z. Enhancing Growth Performance in Liangshan Black Sheep through Fermented Onion: Insights from Transcriptomics and Metabolomics. Front. Vet. Sci. 2025, 12, 1533728. [Google Scholar] [CrossRef] [PubMed]
- Zhao, R.-H.; Yang, F.-X.; Bai, Y.-C.; Zhao, J.-Y.; Hu, M.; Zhang, X.-Y.; Dou, T.-F.; Jia, J.-J. Research Progress on the Mechanisms Underlying Poultry Immune Regulation by Plant Polysaccharides. Front. Vet. Sci. 2023, 10, 1175848. [Google Scholar] [CrossRef] [PubMed]
- Chi, Y.; Li, Y.; Zhang, G.; Gao, Y.; Ye, H.; Gao, J.; Wang, P. Effect of Extraction Techniques on Properties of Polysaccharides from Enteromorpha Prolifera and Their Applicability in Iron Chelation. Carbohydr. Polym. 2018, 181, 616–623. [Google Scholar] [CrossRef] [PubMed]
- Yu, X.; Mu, N.; Liu, X.; Shang, Y.; Wang, D.; Li, F. A Green Method for Decolorization of Polysaccharides from Alfalfa by S-8 Macroporous Resin and Their Characterization and Antioxidant Activity. RSC Adv. 2023, 13, 9642–9653. [Google Scholar] [CrossRef]
- Li, Z.; Sang, R.; Feng, G.; Feng, Y.; Zhang, R.; Yan, X. Microbiological and Metabolic Pathways Analysing the Mechanisms of Alfalfa Polysaccharide and Sulfated Alfalfa Polysaccharide in Alleviating Obesity. Int. J. Biol. Macromol. 2024, 263, 130334. [Google Scholar] [CrossRef]
- Xie, Y.; Wang, L.; Sun, H.; Wang, Y.; Yang, Z.; Zhang, G.; Yang, W. Immunomodulatory, Antioxidant and Intestinal Morphology-Regulating Activities of Alfalfa Polysaccharides in Mice. Int. J. Biol. Macromol. 2019, 133, 1107–1114. [Google Scholar] [CrossRef]
- Li, R.; Li, X.; Huang, T.; Wang, Y.; Xue, M.; Sun, S.; Yan, D.; Song, G.; Sun, G.; Li, M. Influence of cecotrophy on fat metabolism mediated by caecal microorganisms in New Zealand white rabbits. J. Anim. Physiol. Anim. Nutr. 2020, 104, 749–757. [Google Scholar] [CrossRef]
- Li, L.; Wei, X.-F.; Yang, Z.-Y.; Zhu, R.; Li, D.-L.; Shang, G.-J.; Wang, H.-T.; Meng, S.-T.; Wang, Y.-T.; Liu, S.-Y.; et al. Alleviative Effect of Poly-β-Hydroxybutyrate on Lipopolysaccharide-Induced Oxidative Stress, Inflammation and Cell Apoptosis in Cyprinus Carpio. Int. J. Biol. Macromol. 2023, 253, 126784. [Google Scholar] [CrossRef] [PubMed]
- Chen, X.; Li, Z.; Pu, J.; Cai, J.; Zhao, H.; Jia, G.; Liu, G.; Tian, G. Dietary Betaine Improves the Intestinal Health and Growth Performance of Heat-Stressed Growing Rabbits in Summer. J. Anim. Sci. 2023, 101, skad363. [Google Scholar] [CrossRef]
- Liu, B.; Cui, Y.; Ali, Q.; Zhu, X.; Li, D.; Ma, S.; Wang, Z.; Wang, C.; Shi, Y. Gut Microbiota Modulate Rabbit Meat Quality in Response to Dietary Fiber. Front. Nutr. 2022, 9, 849429. [Google Scholar] [CrossRef]
- Vital, M.; Karch, A.; Pieper, D.H. Colonic Butyrate-Producing Communities in Humans: An Overview Using Omics Data. mSystems 2017, 2, e00130-17. [Google Scholar] [CrossRef] [PubMed]
- Stoeva, M.K.; Garcia-So, J.; Justice, N.; Myers, J.; Tyagi, S.; Nemchek, M.; McMurdie, P.J.; Kolterman, O.; Eid, J. Butyrate-Producing Human Gut Symbiont, Clostridium Butyricum, and Its Role in Health and Disease. Gut Microbes. 2021, 13, 1907272. [Google Scholar] [CrossRef] [PubMed]
- Zhang, K.; Guo, J.; Yan, W.; Xu, L. Macrophage Polarization in Inflammatory Bowel Disease. Cell Commun. Signal. 2023, 21, 367. [Google Scholar] [CrossRef] [PubMed]
- Wei, H.; Yu, C.; Zhang, C.; Ren, Y.; Guo, L.; Wang, T.; Chen, F.; Li, Y.; Zhang, X.; Wang, H.; et al. Butyrate Ameliorates Chronic Alcoholic Central Nervous Damage by Suppressing Microglia-Mediated Neuroinflammation and Modulating the Microbiome-Gut-Brain Axis. Biomed. Pharmacother. 2023, 160, 114308. [Google Scholar] [CrossRef]
- Cao, S.; Lv, B.; Tai, Y.; Zuo, H.X.; Xing, Y.; Surh, Y.-J.; Li, M.Y.; Ma, J.; Jin, X. Formononetin Ameliorates DSS-Induced Colitis by Inhibiting the MAPK/PPAR-γ/NF-κB/ROS Signaling Pathways. Toxicol. Appl. Pharmacol. 2025, 496, 117239. [Google Scholar] [CrossRef]
- Wang, Z.; Xing, T.; Zhang, L.; Zhao, L.; Gao, F. Effects of Substituting Soybean Meal with Fermented Rapeseed Meal Mixture on the Growth Performance, Slaughter Performance, Meat Quality, Blood Biochemical Indices and Intestinal Barrier Function in Langshan Chickens. Poult. Sci. 2024, 103, 104478. [Google Scholar] [CrossRef] [PubMed]
- Liu, L.; Chen, T.; Xie, Z.; Zhang, Y.; He, C.; Huang, Y. Butyric Acid Alleviates LPS-Induced Intestinal Mucosal Barrier Damage by Inhibiting the RhoA/ROCK2/MLCK Signaling Pathway in Caco2 Cells. PLoS ONE 2024, 19, e0316362. [Google Scholar] [CrossRef]
- Qiao, Y.; Liu, C.; Guo, Y.; Zhang, W.; Guo, W.; Oleksandr, K.; Wang, Z. Polysaccharides derived from Astragalus membranaceus and Glycyrrhiza uralensis improve growth performance of broilers by enhancing intestinal health and modulating gut microbiota. Poult. Sci. 2022, 101, 101905. [Google Scholar] [CrossRef]
- Wei, X.; Xin, J.; Chen, W.; Wang, J.; Lv, Y.; Wei, Y.; Li, Z.; Ding, Q.; Shen, Y.; Xu, X.; et al. Astragalus Polysaccharide Ameliorated Complex Factor-Induced Chronic Fatigue Syndrome by Modulating the Gut Microbiota and Metabolites in Mice. Biomed. Pharmacother. 2023, 163, 114862. [Google Scholar] [CrossRef]
- Zhang, Q.-W.; Yang, M.-J.; Liao, C.-Y.; Taha, R.; Li, Q.-Y.; Abdelmotalab, M.I.; Zhao, S.-Y.; Xu, Y.; Jiang, Z.-Z.; Chu, C.-H.; et al. Atractylodes Macrocephala Koidz Polysaccharide Ameliorates DSS-Induced Colitis in Mice by Regulating the Gut Microbiota and Tryptophan Metabolism. Br. J. Pharmacol. 2025, 182, 1508–1527. [Google Scholar] [CrossRef] [PubMed]
- Manrique Vergara, D.; González Sánchez, M.E. Short chain fatty acids (butyric acid) and intestinal diseases. Nutr. Hosp. 2017, 34, 58–61. [Google Scholar]
- Benoit, M.; Desnues, B.; Mege, J.-L. Macrophage Polarization in Bacterial Infections. J. Immunol. 2008, 181, 3733–3739. [Google Scholar] [CrossRef]
- Locati, M.; Curtale, G.; Mantovani, A. Diversity, Mechanisms, and Significance of Macrophage Plasticity. Annu. Rev. Pathol. 2020, 15, 123–147. [Google Scholar] [CrossRef] [PubMed]
- Rhee, I. Diverse Macrophages Polarization in Tumor Microenvironment. Arch. Pharm. Res. 2016, 39, 1588–1596. [Google Scholar] [CrossRef] [PubMed]
- Kashfi, K.; Kannikal, J.; Nath, N. Macrophage Reprogramming and Cancer Therapeutics: Role of iNOS-Derived NO. Cells 2021, 10, 3194. [Google Scholar] [CrossRef] [PubMed]
- Shi, Y.; Liu, H.; Liu, H.; Yu, Y.; Zhang, J.; Li, Y.; Luo, G.; Zhang, X.; Xu, N. Increased Expression Levels of Inflammatory Cytokines and Adhesion Molecules in Lipopolysaccharide-induced Acute Inflammatory apoM−/− Mice. Mol. Med. Rep. 2020, 22, 3117–3126. [Google Scholar] [CrossRef] [PubMed]
- Huang, X.; Li, Y.; Fu, M.; Xin, H. Polarizing Macrophages In Vitro. Methods Mol. Biol. 2018, 1784, 119–126. [Google Scholar] [PubMed]
- Mahmood, T.; Yang, P.-C. Western Blot: Technique, Theory, and Trouble Shooting. N. Am. J. Med. Sci. 2012, 4, 429–434. [Google Scholar] [PubMed]





| Items | APS Level (mg/kg) | |||||
|---|---|---|---|---|---|---|
| CON | 400.00 | 800.00 | 1200.00 | SEM | p-Value | |
| Slaughter weight, g | 2256.00 b | 2310.11 ab | 2430.00 ab | 2482.00 a | 32.56 | 0.035 |
| Eviscerated weight | 1188.00 ab | 1158.00 b | 1248.00 ab | 1302.00 a | 18.97 | 0.020 |
| Semi-eviscerated weight | 1267.32 ab | 1239.52 b | 1340.43 ab | 1396.40 a | 20.58 | 0.015 |
| Eviscerated yield percentage | 52.73 | 50.11 | 51.35 | 52.45 | 0.39 | 0.050 |
| Semi-eviscerated yield percentage | 56.23 ab | 53.64 b | 55.16 ab | 56.25 a | 0.38 | 0.035 |
| pH45min | 6.51 | 6.63 | 6.91 | 6.93 | 0.08 | 0.119 |
| L* | 58.89 | 56.07 | 55.68 | 58.94 | 0.61 | 0.083 |
| a* | 6.21 | 7.95 | 6.84 | 6.84 | 0.37 | 0.490 |
| b* | 3.70 | 4.63 | 4.89 | 4.35 | 0.25 | 0.403 |
| Drip loss/% | 2.50 a | 1.49 b | 1.47 b | 1.69 b | 0.13 | 0.006 |
| Shear force/N | 24.11 | 23.94 | 22.69 | 23.10 | 0.56 | 0.807 |
| Ingredients | % | Nutrient Levels | |
|---|---|---|---|
| Corn | 31.67 | Digestive energy (MJ/kg) | 10.23 |
| Wheat bran | 19.33 | Crude protein (%) | 15.44 |
| Soybean meal | 17.00 | Crude fiber (%) | 14.61 |
| Wheat middlings | 5.12 | Neutral detergent fiber (%) | 28.91 |
| Peanut shells | 22.88 | Acid detergent fiber (%) | 17.95 |
| Premix 1 | 4.00 | Crude fat (%) | 2.70 |
| Total | 100.00 | Ca (%) | 0.60 |
| P (%) | 0.40 |
| Species | Gene | Sequence (5′—3′) |
|---|---|---|
| Mice | PPARγ | F: GAAGGAGAAGCTGTTGGCGGAG |
| R: GCGGGAAGGACTTTATGTATGA | ||
| NF-κB | F: GGAAGCAAATCTATACCCCCAT | |
| R: ACAGCCCTCAGAATCCACCGTG | ||
| β-actin (reference gene) | F: GTGCGTGACATCAAAGAGAA | |
| R: GAAGGAAGGCTGGAAAAGAG | ||
| Rabbit | TNF-α | F: AGCCCACGTAGTAGCAAACC |
| R: TGAGTGAGGAGCACGTAGGA | ||
| IL-1β | F: TCTGCAACACCTGGGATGAC | |
| R: TCAGCTCATACGTGCCAGAC | ||
| IL-10 | F: TCACCGATTTCTCCCCTGTG | |
| R: ATGTCAAACTCACTCATGGCTT | ||
| Occludin | F: CCGTATCCAGAGTCCTACAAGT | |
| R: GTCCGTCTCGTAGTGGTCTT | ||
| ZO-1 | F: CCGCTCATACCTTCCTCTCA | |
| R: GTCATTCACCTCCTTCTTGTTCTC | ||
| Claudin | F: ACAGCATGGTATGGCAACAG | |
| R: CGAGGACAAGAACAGCAAAGT | ||
| GAPDH (reference gene) | F: TGTTTGTGATGGGCGTGAA | |
| R: CCTCCACAATGCCGAAGT |
Disclaimer/Publisher’s Note: The statements, opinions and data contained in all publications are solely those of the individual author(s) and contributor(s) and not of MDPI and/or the editor(s). MDPI and/or the editor(s) disclaim responsibility for any injury to people or property resulting from any ideas, methods, instructions or products referred to in the content. |
© 2026 by the authors. Licensee MDPI, Basel, Switzerland. This article is an open access article distributed under the terms and conditions of the Creative Commons Attribution (CC BY) license.
Share and Cite
Xu, J.; Li, F.; Zhu, Y.; Liu, D.; Duan, W.; Yu, R.; Liu, B.; Sun, H.; Wang, Z.; Li, D.; et al. Alfalfa Polysaccharide Improves Rabbit Growth by Modulating Gut Microbiota and Suppressing Inflammation Through PPARγ/NF-κB Pathway. Int. J. Mol. Sci. 2026, 27, 994. https://doi.org/10.3390/ijms27020994
Xu J, Li F, Zhu Y, Liu D, Duan W, Yu R, Liu B, Sun H, Wang Z, Li D, et al. Alfalfa Polysaccharide Improves Rabbit Growth by Modulating Gut Microbiota and Suppressing Inflammation Through PPARγ/NF-κB Pathway. International Journal of Molecular Sciences. 2026; 27(2):994. https://doi.org/10.3390/ijms27020994
Chicago/Turabian StyleXu, Junying, Fang Li, Yuanxin Zhu, Dongmei Liu, Wenjing Duan, Ran Yu, Boshuai Liu, Hao Sun, Zhichang Wang, Defeng Li, and et al. 2026. "Alfalfa Polysaccharide Improves Rabbit Growth by Modulating Gut Microbiota and Suppressing Inflammation Through PPARγ/NF-κB Pathway" International Journal of Molecular Sciences 27, no. 2: 994. https://doi.org/10.3390/ijms27020994
APA StyleXu, J., Li, F., Zhu, Y., Liu, D., Duan, W., Yu, R., Liu, B., Sun, H., Wang, Z., Li, D., Zhu, X., Shi, Y., & Cui, Y. (2026). Alfalfa Polysaccharide Improves Rabbit Growth by Modulating Gut Microbiota and Suppressing Inflammation Through PPARγ/NF-κB Pathway. International Journal of Molecular Sciences, 27(2), 994. https://doi.org/10.3390/ijms27020994
