Role and Impact of the brsk2 Gene in Zebrafish Retinal Development and Visual Function Characterized by Behavioral, Histological, and Transcriptomic Analyses
Abstract
1. Introduction
2. Results
2.1. Enhanced Visual Response in brsk2ab−/− Zebrafish
2.2. The Body Color of brsk2ab−/− Zebrafish Exhibits a Darkened Pigmentation
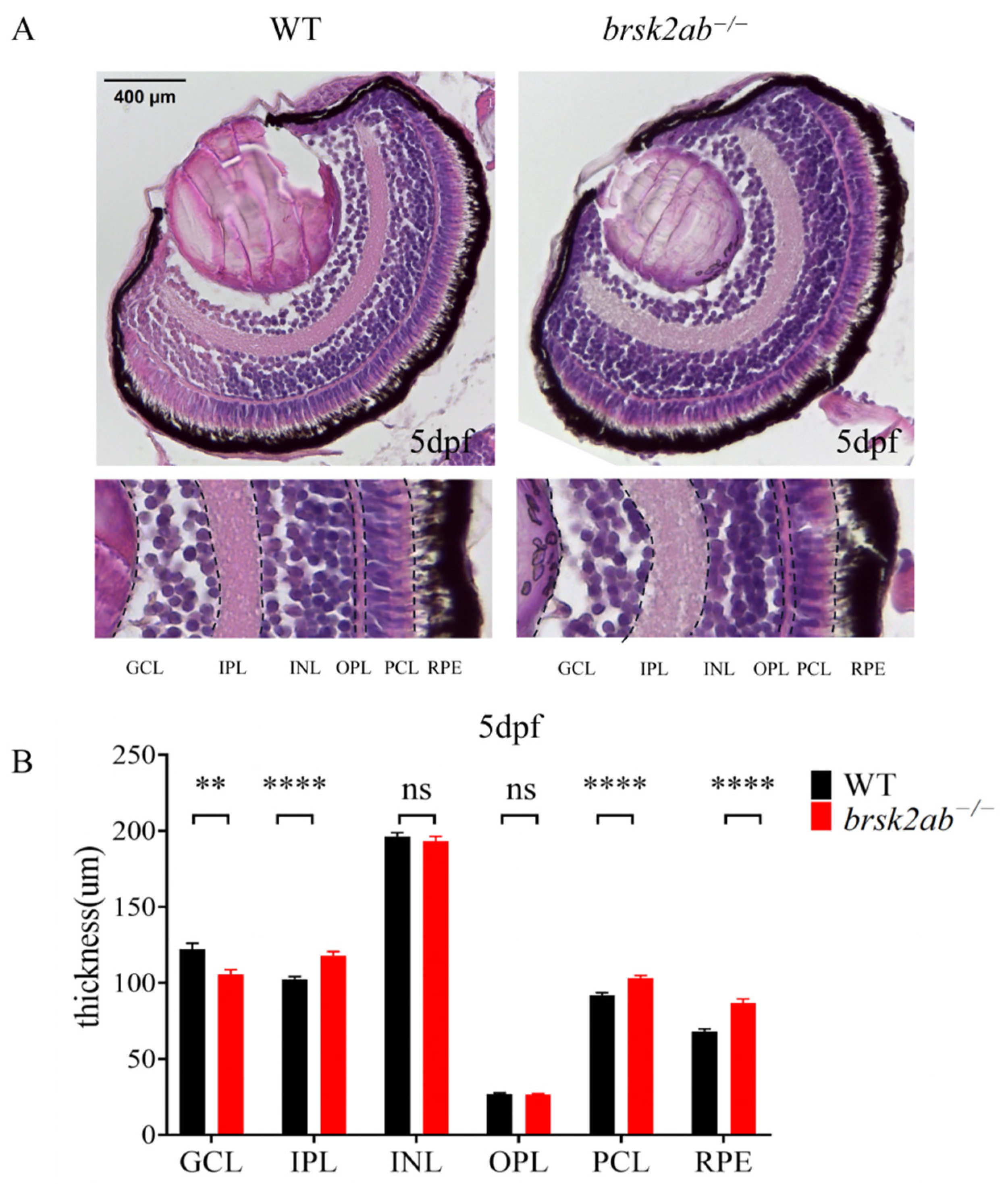
2.3. The Retinal Structure Was Found to Be Altered in brsk2ab−/− Larvae
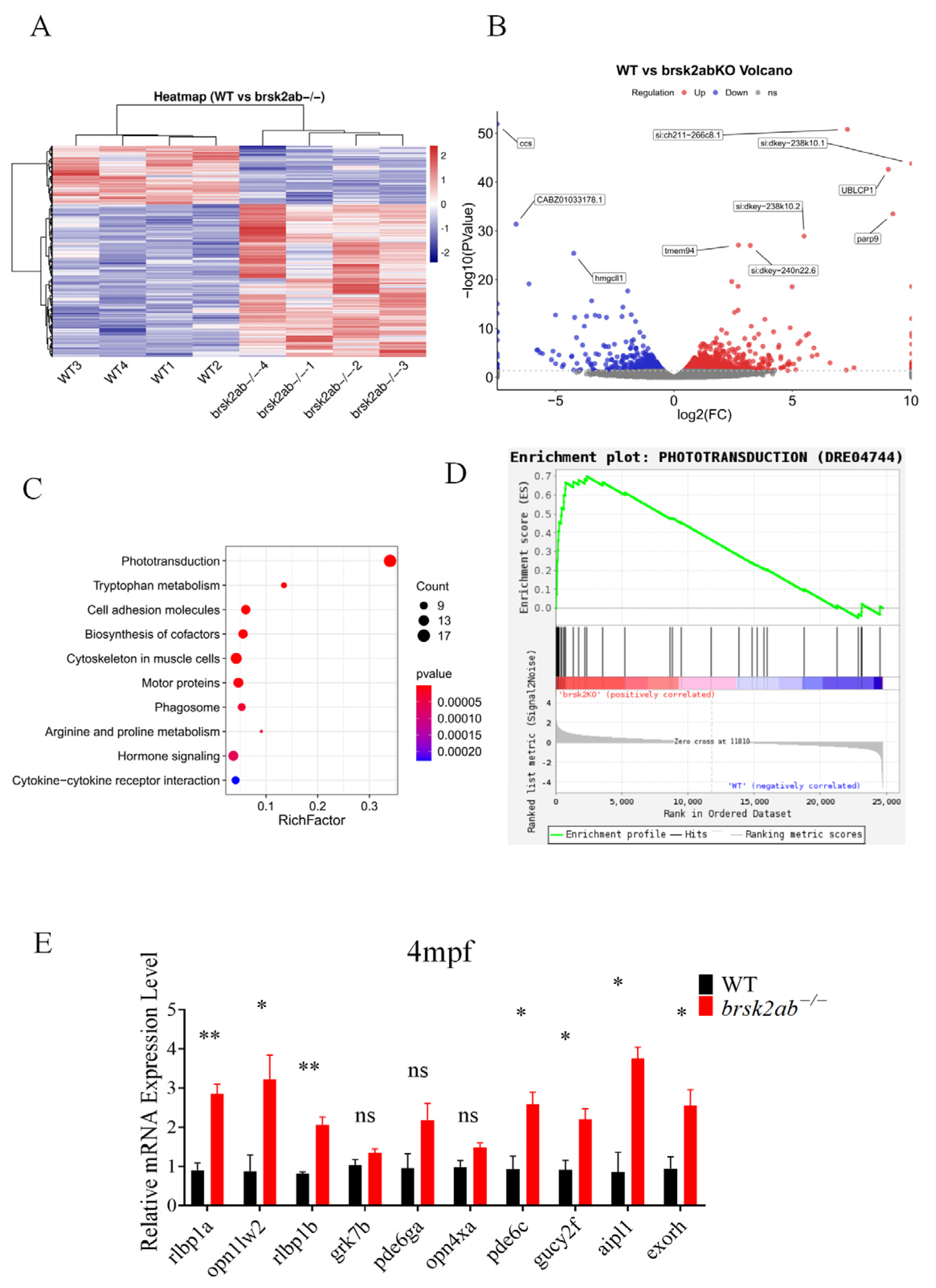
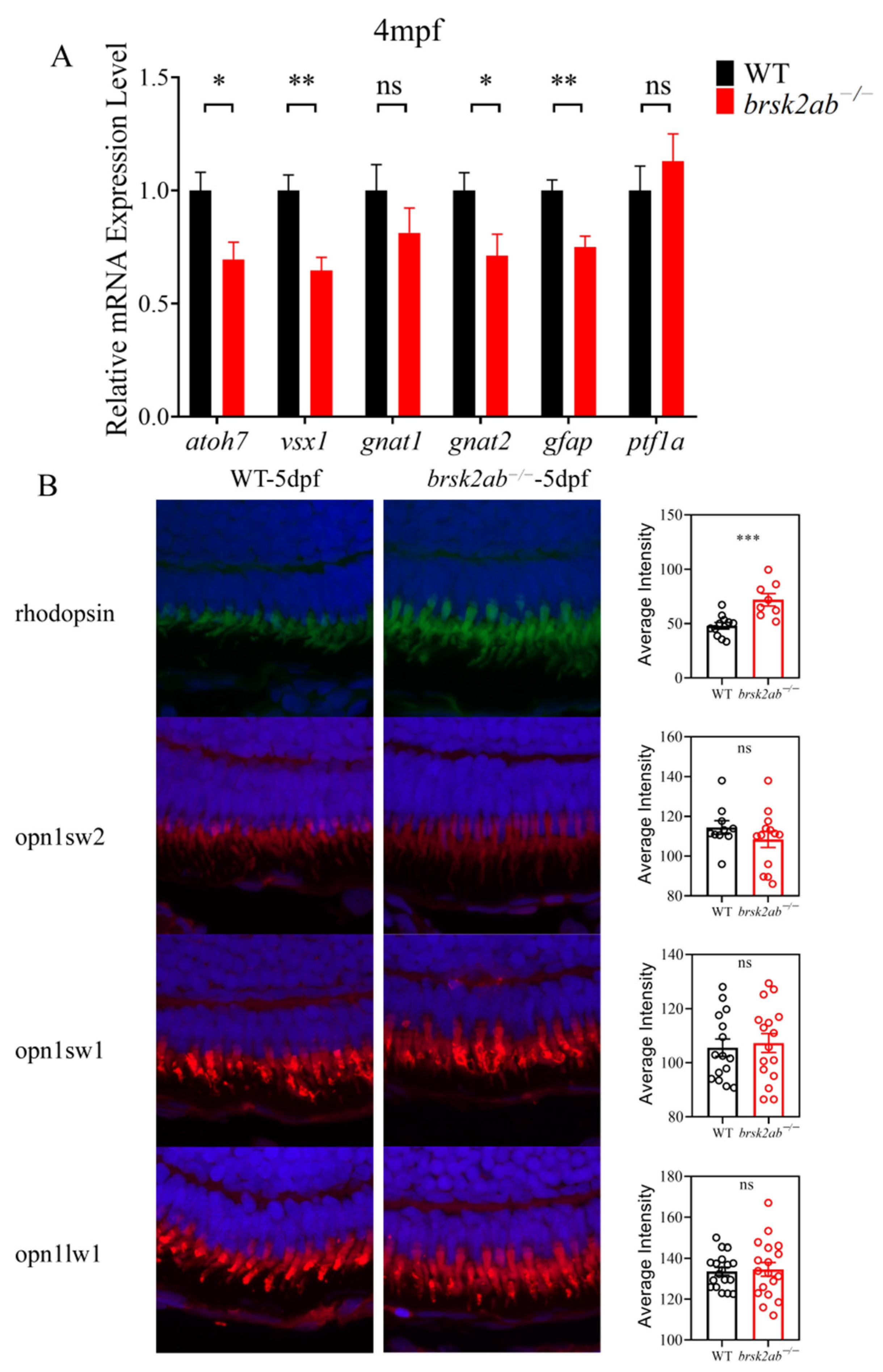
2.4. Changes in Photoconduction Pathways in brsk2ab−/− Zebrafish
3. Discussion
4. Materials and Methods
4.1. Zebrafish Maintenance and Husbandry
4.2. Generation of brsk2 Mutants by CRISPR/Cas9
4.3. Light/Dark Behavioral Test
4.4. Body Color Detection
4.5. Assessment of Histological Changes
4.6. Immunofluorescence in Zebrafish
4.7. Western Blotting
4.8. Quantitative Real-Time Polymerase Chain Reaction (qRT-PCR)
4.9. RNA-Seq and Bioinformatics Analysis
4.10. Statistical Analysis
5. Conclusions
Author Contributions
Funding
Institutional Review Board Statement
Informed Consent Statement
Data Availability Statement
Acknowledgments
Conflicts of Interest
References
- Cascio, C.J.; Woynaroski, T.; Baranek, G.T.; Wallace, M.T. Toward an interdisciplinary approach to understanding sensory function in autism spectrum disorder. Autism Res. 2016, 9, 920–925. [Google Scholar] [CrossRef]
- Braddick, O.; Atkinson, J. Visual control of manual actions: Brain mechanisms in typical development and developmental disorders. Dev. Med. Child Neurol. 2013, 55, 13–18. [Google Scholar] [CrossRef]
- Jeyabalan, N.; Clement, J.P. SYNGAP1: Mind the Gap. Front. Cell Neurosci. 2016, 10, 32. [Google Scholar] [CrossRef]
- Fazzi, E.; Micheletti, S.; Galli, J.; Rossi, A.; Gitti, F.; Molinaro, A. Autism in Children With Cerebral and Peripheral Visual Impairment: Fact or Artifact? Semin. Pediatr. Neurol. 2019, 31, 57–67. [Google Scholar] [CrossRef] [PubMed]
- Klin, A.; Shultz, S.; Jones, W. Social visual engagement in infants and toddlers with autism: Early developmental transitions and a model of pathogenesis. Neurosci. Biobehav. Rev. 2015, 50, 189–203. [Google Scholar] [CrossRef] [PubMed]
- Robertson, C.E.; Baron-Cohen, S. Sensory perception in autism. Nat. Rev. Neurosci. 2017, 18, 671–684. [Google Scholar] [CrossRef] [PubMed]
- Marco, E.J.; Hinkley, L.B.; Hill, S.S.; Nagarajan, S.S. Sensory processing in autism: A review of neurophysiologic findings. Pediatr. Res. 2011, 69, 48r–54r. [Google Scholar] [CrossRef]
- Plaisted, K.; O’Riordan, M.; Baron-Cohen, S. Enhanced visual search for a conjunctive target in autism: A research note. J. Child Psychol. Psychiatry Allied Discip. 1998, 39, 777–783. [Google Scholar] [CrossRef]
- Baron-Cohen, S.; Ashwin, E.; Ashwin, C.; Tavassoli, T.; Chakrabarti, B. Talent in autism: Hyper-systemizing, hyper-attention to detail and sensory hypersensitivity. Philos. Trans. R. Soc. Lond. B Biol. Sci. 2009, 364, 1377–1383. [Google Scholar] [CrossRef]
- Kishi, M.; Pan, Y.A.; Crump, J.G.; Sanes, J.R. Mammalian SAD kinases are required for neuronal polarization. Science 2005, 307, 929–932. [Google Scholar] [CrossRef]
- Nakanishi, K.; Niida, H.; Tabata, H.; Ito, T.; Hori, Y.; Hattori, M.; Johmura, Y.; Yamada, C.; Ueda, T.; Takeuchi, K.; et al. Isozyme-Specific Role of SAD-A in Neuronal Migration During Development of Cerebral Cortex. Cereb. Cortex 2019, 29, 3738–3751. [Google Scholar] [CrossRef]
- Lilley, B.N.; Pan, Y.A.; Sanes, J.R. SAD kinases sculpt axonal arbors of sensory neurons through long- and short-term responses to neurotrophin signals. Neuron 2013, 79, 39–53. [Google Scholar] [CrossRef]
- Hiatt, S.M.; Thompson, M.L.; Prokop, J.W.; Lawlor, J.M.J.; Gray, D.E.; Bebin, E.M.; Rinne, T.; Kempers, M.; Pfundt, R.; van Bon, B.W.; et al. Deleterious Variation in BRSK2 Associates with a Neurodevelopmental Disorder. Am. J. Hum. Genet. 2019, 104, 701–708. [Google Scholar] [CrossRef]
- Feliciano, P.; Zhou, X.; Astrovskaya, I.; Turner, T.N.; Wang, T.; Brueggeman, L.; Barnard, R.; Hsieh, A.; Snyder, L.G.; Muzny, D.M.; et al. Exome sequencing of 457 autism families recruited online provides evidence for autism risk genes. NPJ Genom. Med. 2019, 4, 19. [Google Scholar] [CrossRef] [PubMed]
- Hu, Y.; Li, M.; Shen, Y.; Wang, T.; Liu, Q.; Lu, Z.; Wang, H.; Luo, X.; Yang, L. Case report: A novel frameshift mutation in BRSK2 causes autism in a 16-year old Chinese boy. Front. Psychiatry 2023, 14, 1205204. [Google Scholar] [CrossRef] [PubMed]
- Costa, C.I.S.; da Silva Campos, G.; da Silva Montenegro, E.M.; Wang, J.Y.T.; Scliar, M.; Monfardini, F.; Zachi, E.C.; Lourenço, N.C.V.; Chan, A.J.S.; Pereira, S.L.; et al. Three generation families: Analysis of de novo variants in autism. Eur. J. Hum. Genet. EJHG 2023, 31, 1017–1022. [Google Scholar] [CrossRef]
- Bacchelli, E.; Viggiano, M.; Ceroni, F.; Visconti, P.; Posar, A.; Scaduto, M.; Sandoni, L.; Baravelli, I.; Cameli, C.; Rochat, M.; et al. Whole genome analysis of rare deleterious variants adds further evidence to BRSK2 and other risk genes in Autism Spectrum Disorder. Res. Sq. 2023, rs.3.rs-3468592. [Google Scholar] [CrossRef]
- Deng, J.; Wang, Y.; Hu, M.; Lin, J.; Li, Q.; Liu, C.; Xu, X. Deleterious Variation in BR Serine/Threonine Kinase 2 Classified a Subtype of Autism. Front. Mol. Neurosci. 2022, 15, 904935. [Google Scholar] [CrossRef]
- Deng, J.; Liu, C.; Hu, M.; Hu, C.; Lin, J.; Li, Q.; Xu, X. Dynamic Regulation of brsk2 in the Social and Motor Development of Zebrafish: A Developmental Behavior Analysis. Int. J. Mol. Sci. 2023, 24, 16506. [Google Scholar] [CrossRef] [PubMed]
- Karpenko, S.; Wolf, S.; Lafaye, J.; Le Goc, G.; Panier, T.; Bormuth, V.; Candelier, R.; Debrégeas, G. From behavior to circuit modeling of light-seeking navigation in zebrafish larvae. eLife 2020, 9, e52882. [Google Scholar] [CrossRef]
- Shiraki, T.; Kojima, D.; Fukada, Y. Light-induced body color change in developing zebrafish. Photochem. Photobiol. Sci. 2010, 9, 1498–1504. [Google Scholar] [CrossRef]
- Emran, F.; Rihel, J.; Dowling, J.E. A behavioral assay to measure responsiveness of zebrafish to changes in light intensities. J. Vis. Exp. 2008, 923. [Google Scholar] [CrossRef]
- Seabrook, T.A.; Burbridge, T.J.; Crair, M.C.; Huberman, A.D. Architecture, Function, and Assembly of the Mouse Visual System. Annu. Rev. Neurosci. 2017, 40, 499–538. [Google Scholar] [CrossRef] [PubMed]
- Guo, Z.; Tang, W.; Yuan, J.; Chen, X.; Wan, B.; Gu, X.; Luo, K.; Wang, Y.; Yu, L. BRSK2 is activated by cyclic AMP-dependent protein kinase A through phosphorylation at Thr260. Biochem. Biophys. Res. Commun. 2006, 347, 867–871. [Google Scholar] [CrossRef]
- Fujimoto, T.; Yurimoto, S.; Hatano, N.; Nozaki, N.; Sueyoshi, N.; Kameshita, I.; Mizutani, A.; Mikoshiba, K.; Kobayashi, R.; Tokumitsu, H. Activation of SAD kinase by Ca2+/calmodulin-dependent protein kinase kinase. Biochemistry 2008, 47, 4151–4159. [Google Scholar] [CrossRef] [PubMed]
- Bertolotti, E.; Neri, A.; Camparini, M.; Macaluso, C.; Marigo, V. Stem cells as source for retinal pigment epithelium transplantation. Prog. Retin. Eye Res. 2014, 42, 130–144. [Google Scholar] [CrossRef] [PubMed]
- Bassett, E.A.; Wallace, V.A. Cell fate determination in the vertebrate retina. Trends Neurosci. 2012, 35, 565–573. [Google Scholar] [CrossRef]
- Stenkamp, D.L. Chapter Twenty-Three—Development of the Vertebrate Eye and Retina. In Progress in Molecular Biology and Translational Science; Hejtmancik, J.F., Nickerson, J.M., Eds.; Academic Press: Cambridge, MA, USA, 2015; Volume 134, pp. 397–414. [Google Scholar]
- Takechi, M.; Kawamura, S. Temporal and spatial changes in the expression pattern of multiple red and green subtype opsin genes during zebrafish development. J. Exp. Biol. 2005, 208, 1337–1345. [Google Scholar] [CrossRef]
- Hofmann, K.P.; Lamb, T.D. Rhodopsin, light-sensor of vision. Prog. Retin. Eye Res. 2023, 93, 101116. [Google Scholar] [CrossRef]
- Chen, S.; Getter, T.; Salom, D.; Wu, D.; Quetschlich, D.; Chorev, D.S.; Palczewski, K.; Robinson, C.V. Capturing a rhodopsin receptor signalling cascade across a native membrane. Nature 2022, 604, 384–390. [Google Scholar] [CrossRef]
- Ritter, E.; Elgeti, M.; Bartl, F.J. Activity switches of rhodopsin. Photochem. Photobiol. 2008, 84, 911–920. [Google Scholar] [CrossRef] [PubMed]
- Muller, M.; Lutter, D.; Puschel, A.W. Persistence of the cell-cycle checkpoint kinase Wee1 in SadA- and SadB-deficient neurons disrupts neuronal polarity. J. Cell Sci. 2010, 123, 286–294. [Google Scholar] [CrossRef]
- Nie, J.; Sun, C.; Faruque, O.; Ye, G.; Li, J.; Liang, Q.; Chang, Z.; Yang, W.; Han, X.; Shi, Y. Synapses of amphids defective (SAD-A) kinase promotes glucose-stimulated insulin secretion through activation of p21-activated kinase (PAK1) in pancreatic beta-Cells. J. Biol. Chem. 2012, 287, 26435–26444. [Google Scholar] [CrossRef]
- Matsuba, C.A.; Jan, J.E.; Good, W. Visual impairment in children with brain damage. Dev. Med. Child Neurol. 2004, 46, 720. [Google Scholar] [CrossRef]
- Emberti Gialloreti, L.; Pardini, M.; Benassi, F.; Marciano, S.; Amore, M.; Mutolo, M.G.; Porfirio, M.C.; Curatolo, P. Reduction in retinal nerve fiber layer thickness in young adults with autism spectrum disorders. J. Autism Dev. Disord. 2014, 44, 873–882. [Google Scholar] [CrossRef]
- García-Medina, J.J.; García-Piñero, M.; Del-Río-Vellosillo, M.; Fares-Valdivia, J.; Ragel-Hernández, A.B.; Martínez-Saura, S.; Cárcel-López, M.D.; Zanon-Moreno, V.; Pinazo-Duran, M.D.; Villegas-Pérez, M.P. Comparison of Foveal, Macular, and Peripapillary Intraretinal Thicknesses Between Autism Spectrum Disorder and Neurotypical Subjects. Investig. Ophthalmol. Vis. Sci. 2017, 58, 5819–5826. [Google Scholar] [CrossRef]
- Perna, J.; Bellato, A.; Ganapathy, P.S.; Solmi, M.; Zampieri, A.; Faraone, S.V.; Cortese, S. Association between Autism Spectrum Disorder (ASD) and vision problems. A systematic review and meta-analysis. Mol. Psychiatry 2023, 28, 5011–5023, Correction in Mol. Psychiatry 2023, 28, 5024. https://doi.org/10.1038/s41380-023-02212-x. [Google Scholar] [CrossRef] [PubMed]
- Kim, J.H.; Hong, J.; Choi, H.; Kang, H.G.; Yoon, S.; Hwang, J.Y.; Park, Y.R.; Cheon, K.A. Development of Deep Ensembles to Screen for Autism and Symptom Severity Using Retinal Photographs. JAMA Netw. Open 2023, 6, e2347692. [Google Scholar] [CrossRef]
- Cheng, N.; Pagtalunan, E.; Abushaibah, A.; Naidu, J.; Stell, W.K.; Rho, J.M.; Sauvé, Y. Atypical visual processing in a mouse model of autism. Sci. Rep. 2020, 10, 12390. [Google Scholar] [CrossRef] [PubMed]
- Ellegood, J.; Anagnostou, E.; Babineau, B.A.; Crawley, J.N.; Lin, L.; Genestine, M.; DiCicco-Bloom, E.; Lai, J.K.; Foster, J.A.; Peñagarikano, O.; et al. Clustering autism: Using neuroanatomical differences in 26 mouse models to gain insight into the heterogeneity. Mol. Psychiatry 2015, 20, 118–125. [Google Scholar] [CrossRef]
- Zhang, X.; Piano, I.; Messina, A.; D’Antongiovanni, V.; Crò, F.; Provenzano, G.; Bozzi, Y.; Gargini, C.; Casarosa, S. Retinal defects in mice lacking the autism-associated gene Engrailed-2. Neuroscience 2019, 408, 177–190. [Google Scholar] [CrossRef] [PubMed]
- Liu, C.X.; Li, C.Y.; Hu, C.C.; Wang, Y.; Lin, J.; Jiang, Y.H.; Li, Q.; Xu, X. CRISPR/Cas9-induced shank3b mutant zebrafish display autism-like behaviors. Mol. Autism 2018, 9, 23. [Google Scholar] [CrossRef] [PubMed]
- Li, B.; Vachali, P.; Bernstein, P.S. Human ocular carotenoid-binding proteins. Photochem. Photobiol. Sci. 2010, 9, 1418–1425. [Google Scholar] [CrossRef] [PubMed]






| Item | Oligo Name | Sequence (5′–3′) | Length (bp) |
|---|---|---|---|
| brsk2a genotyping | brsk2a-gRNA-I9-PCR-F | GAAATAAATGTAGGTTGGGACTAGTGG | 345 |
| brsk2a-gRNA-I10-PCR-R | CACACTCCAAACATTAGCCATTTAC | ||
| brsk2b genotyping | brsk2b-gRNA-I3-PCR-F | GCAGTAGTTCTACCATGGGATTTC | 236 |
| brsk2b-gRNA-I4-PCR-R | AGGCTTCTGACTCACTGAGATTTG | ||
| brsk2a | brsk2a-E1-qPCR-F | AGCACTACCCCTCATGCCAA | 84 |
| brsk2a-E1/2-qPCR-R | AAGCTTTACAAGACCTGTCTGTCCT | ||
| brsk2b | brsk2b-E12-qPCR-F3 | TCTCCACTTTTGACGAGGCA | 131 |
| brsk2b-E12/13-qPCR-F3 | TTACTCTGCCCGTGTTGTGC | ||
| β-actin | β-actin-E2-qPCR-F | CGAGCTGTCTTCCCATCCA | 102 |
| β-actin-E3-qPCR-R | TCACCAACGTAGCTGTCTTTCTG | ||
| ribp1a | ribp1a-qPCR-F | AGCCGGTTACCCACGAATCC | 118 |
| ribp1a-qPCR-R | GTAGGCACGCAGGGTCTCATC | ||
| gucy2f | gucy2f-qPCR-F | TGCTGGATCTCATCAAGGGCA | 131 |
| gucy2f -qPCR-R | CAGGCCGAGCATGCAATACG | ||
| opn1lw2 | opn1lw2-qPCR-F | ATGAACCGACAGTTCCGCGT | 253 |
| opn1lw2-qPCR-R | CAGTTTGAGTCCAGCATTGCCA | ||
| ribp1b | ribp1b-qPCR-F | CCATTGAGGCCGGATACCCA | 285 |
| ribp1b -qPCR-R | GGGCAGGGAAAGAGTCCTGC | ||
| grk7b | grk7b-qPCR-F | TGGGCTTTGGGCTGTAGCAT | 220 |
| grk7b-qPCR-R | GCTTCCGAGGGTCATCATTGC | ||
| pde6ga | pde6ga-qPCR-F | AAAGGGTGTCATCGGATTTGGTG | 97 |
| pde6ga-qPCR-R | CAGGTGACTGTACGCCTCCC | ||
| aipl1 | aipl1-qPCR-F | ATCAACCAGCACCCTGGGAC | 244 |
| aipl1-qPCR-R | CTAGGGAGTCCTGCTCGCTC | ||
| opn4xa | opn4xa-qPCR-F | ATGTGACGTCCACTCCTGCC | 141 |
| opn4xa-qPCR-R | GCTTCTCCACATCCCTGCTTG | ||
| pde6c | pde6c-qPCR-F | TGGAGCCGTATAAAGGCCCG | 119 |
| pde6c-qPCR-R | GTCTGCAGGAGGGTTCGGTA | ||
| exorh | exorh-qPCR-F | ATCATGCTCAACAGACAGTTCCG | 142 |
| exorh-qPCR-R | CTGGAGACACCTGAGCGGAG | ||
| atoh7 | atoh7-qPCR-F | CCTGAACACGGCATTCGACC | 132 |
| atoh7-qPCR-R | GCGTCGCTCAGGATCCGATT | ||
| vsx1 | vsx1-qPCR-F | GCTCCCTGGCTTCTAGGTGA | 258 |
| vsx1-qPCR-R | GCTGTTTTCTGTGCGAGGCG | ||
| gnat1 | gnat1-qPCR-F | AGGATTCAGGCATCCAGGCG | 103 |
| gnat1-qPCR-R | CCGGGCTGGATCAACCTCTC | ||
| gnat2 | gnat2-qPCR-F | CGACGAGATGGGTAGCGGAGC | 268 |
| gnat2-qPCR-R | GCCCCTGATGATGGCCAGAGC | ||
| gfap | gfap-qPCR-F | ACTGAGGAGTGGTATCGCTCAAA | 150 |
| gfap-qPCR-R | AGACCCACGGAGAGATTCCA | ||
| ptf1a | ptf1a-qPCR-F | CCCAGACTACGGGTTGCCTC | 102 |
| ptf1a-qPCR-R | GTCCAGACTTTCGCTGTCCG |
Disclaimer/Publisher’s Note: The statements, opinions and data contained in all publications are solely those of the individual author(s) and contributor(s) and not of MDPI and/or the editor(s). MDPI and/or the editor(s) disclaim responsibility for any injury to people or property resulting from any ideas, methods, instructions or products referred to in the content. |
© 2026 by the authors. Licensee MDPI, Basel, Switzerland. This article is an open access article distributed under the terms and conditions of the Creative Commons Attribution (CC BY) license.
Share and Cite
Deng, J.; Li, Y.; Hu, M.; Hu, C.; Lin, J.; Li, Q.; Xu, X.; Liu, C. Role and Impact of the brsk2 Gene in Zebrafish Retinal Development and Visual Function Characterized by Behavioral, Histological, and Transcriptomic Analyses. Int. J. Mol. Sci. 2026, 27, 858. https://doi.org/10.3390/ijms27020858
Deng J, Li Y, Hu M, Hu C, Lin J, Li Q, Xu X, Liu C. Role and Impact of the brsk2 Gene in Zebrafish Retinal Development and Visual Function Characterized by Behavioral, Histological, and Transcriptomic Analyses. International Journal of Molecular Sciences. 2026; 27(2):858. https://doi.org/10.3390/ijms27020858
Chicago/Turabian StyleDeng, Jingxin, Yue Li, Meixin Hu, Chunchun Hu, Jia Lin, Qiang Li, Xiu Xu, and Chunxue Liu. 2026. "Role and Impact of the brsk2 Gene in Zebrafish Retinal Development and Visual Function Characterized by Behavioral, Histological, and Transcriptomic Analyses" International Journal of Molecular Sciences 27, no. 2: 858. https://doi.org/10.3390/ijms27020858
APA StyleDeng, J., Li, Y., Hu, M., Hu, C., Lin, J., Li, Q., Xu, X., & Liu, C. (2026). Role and Impact of the brsk2 Gene in Zebrafish Retinal Development and Visual Function Characterized by Behavioral, Histological, and Transcriptomic Analyses. International Journal of Molecular Sciences, 27(2), 858. https://doi.org/10.3390/ijms27020858

