Emerging Applications of Triazole Antifungal Drugs
Abstract
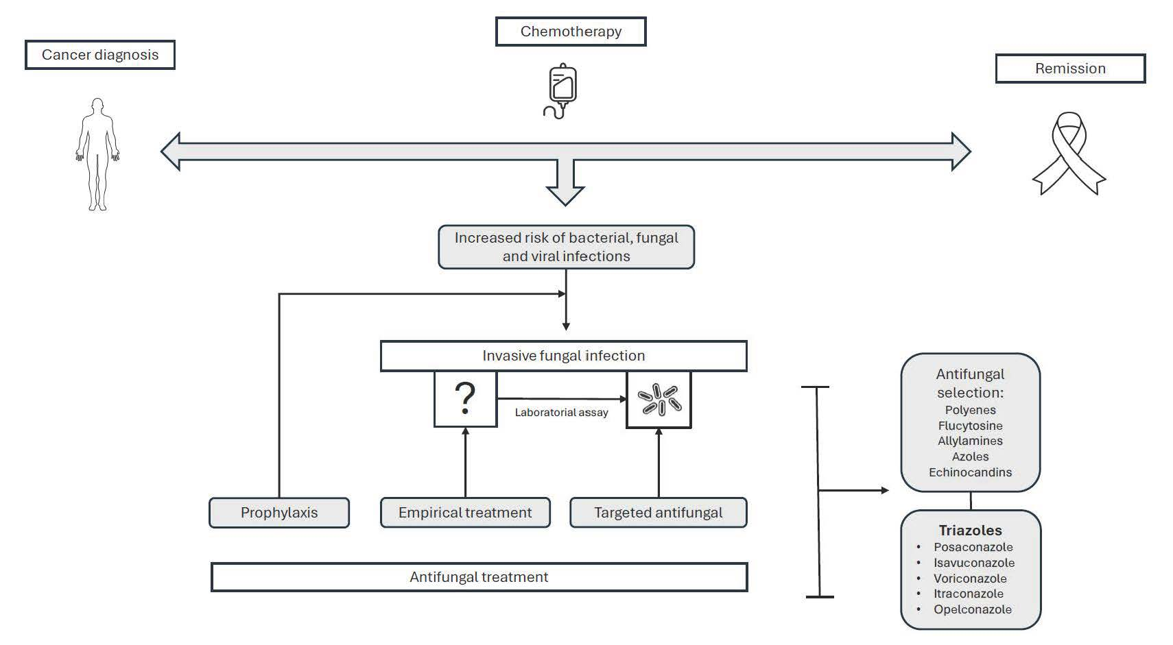
1. Introduction
2. Immunosuppressive Effects of Leukemia Treatment on Antifungal Defense
3. Approaches to Antifungal Treatment Timing and Selection
4. Current Triazole Antifungal Agents
4.1. Posaconazole
4.2. Isavuconazole
4.3. Voriconazole
4.4. Itraconazole
5. Emerging Therapy
5.1. Opelconazole
5.2. Triazole Hybrids
6. Challenges and Future Directions
7. Conclusions
Author Contributions
Funding
Institutional Review Board Statement
Informed Consent Statement
Data Availability Statement
Acknowledgments
Conflicts of Interest
Abbreviations
| AML | Acute Myeloid Leukemia |
| ALL | Acute Lymphoblastic Leukemia |
| MDS | Myelodysplastic Syndrome |
| IFI | Invasive Fungal Infection |
| IFD | Invasive Fungal Disease |
| IV | Intravenous |
| HRCT | High-Resolution Computed Tomography |
| HIV | Human Immunodeficiency Virus |
| QTc | Corrected QT Interval |
| GVHD | Graft-versus-Host Disease |
| CYP3A4 | Cytochrome P450 Family 3 Subfamily A Member 4 |
| CYP2C19 | Cytochrome P450 Family 2 Subfamily C Member 19 |
| FDA | Food and Drug Administration |
| PC945 | Investigational Inhaled Triazole (Opelconazole) |
| HCT | Hematopoietic Cell Transplantation |
| DSD | Drug Safety Data |
References
- Leventakos, K.; Lewis, R.E.; Kontoyiannis, D.P. Fungal infections in leukemia patients: How do we prevent and treat them? Clin. Infect. Dis. 2010, 50, 405–415. [Google Scholar] [CrossRef] [PubMed]
- Kim, G.Y.G.; Freyer, C.W.; Luger, S.M.; Gill, S.I.; Mangan, J.K.; Stadtmauer, E.A.; Hamilton, K.W.; Porter, D.L.; Loren, A.W.; Perl, A.E.; et al. Risk of invasive fungal infections in patients with high-risk MDS and AML receiving hypomethylating agents. Am. J. Hematol. 2020, 95, 792–798. [Google Scholar] [CrossRef] [PubMed]
- Durden, F.M.; Elewski, B. Fungal infections in HIV-infected patients. Semin. Cutan. Med. Surg. 1997, 16, 200–212. [Google Scholar] [CrossRef] [PubMed]
- O’Brien, S.N.; Blijlevens, N.M.; Mahfouz, T.H.; Anaissie, E.J. Infections in patients with hematological cancer: Recent developments. Hematology 2003, 2003, 438–472. [Google Scholar] [CrossRef]
- Wong, T.Y.; Divya, G.; Veettil, S.K.; Wong, P.S.; Ching, S.M.; Menon, R.K.; Loo, Y.S. Efficacy and safety of posaconazole for the prevention of invasive fungal infections in immunocompromised patients: A systematic review with meta-analysis and trial sequential analysis. Sci. Rep. 2020, 10, 14575. [Google Scholar] [CrossRef]
- Avcu, G.; Karadas, N.; Aydinok, Y.; Metin, D.Y.; Bal, Z.S.; Goktepe, S.O.; Karapinar, D.Y.; Polat, S.H. Invasive fungal infections in children with acute myeloid leukemia: A single-center experience over 19 years. J. Pediatr. Hematol. 2023, 45, 392–397. [Google Scholar] [CrossRef]
- Alkan, A.; Buyukasik, Y.; Uzun, O.; Demir, A.U.; Coplu, L. Invasive fungal infections in patients with acute leukemia: A retrospective cohort study at a tertiary-care hospital. Medicine 2024, 103, e39959. [Google Scholar] [CrossRef]
- Hassoun, N.; Kassem, I.I.; Hamze, M.; El Tom, J.; Papon, N.; Osman, M. Antifungal use and resistance in a lower–middle-income country: The case of Lebanon. Antibiotics 2023, 12, 1413. [Google Scholar] [CrossRef]
- Sienkiewicz-Oleszkiewicz, B.; Salamonowicz-Bodzioch, M.; Słonka, J.; Kałwak, K. Antifungal drug-drug interactions with commonly used pharmaceutics in european pediatric patients with acute lymphoblastic leukemia. J. Clin. Med. 2023, 12, 4637. [Google Scholar] [CrossRef]
- Berkow, E.L.; Lockhart, S.R. Fluconazole resistance in Candida species: A current perspective. Infect. Drug Resist. 2017, 10, 237. [Google Scholar] [CrossRef]
- Wall, G.; Lopez-Ribot, J.L. Current antimycotics, new prospects, and future approaches to antifungal therapy. Antibiotics 2020, 9, 445. [Google Scholar] [CrossRef] [PubMed]
- Lilly, L.M.; Scopel, M.; Nelson, M.P.; Burg, A.R.; Dunaway, C.W.; Steele, C. Eosinophil deficiency compromises lung defense against Aspergillus fumigatus. Infect. Immun. 2014, 82, 1315–1325. [Google Scholar] [CrossRef] [PubMed]
- Drummond, R.A.; Swamydas, M.; Oikonomou, V.; Zhai, B.; Dambuza, I.M.; Schaefer, B.C.; Bohrer, A.C.; Mayer-Barber, K.D.; Lira, S.A.; Iwakura, Y.; et al. CARD9+ microglia promote antifungal immunity via IL-1β- and CXCL1-mediated neutrophil recruitment. Nat. Immunol. 2019, 20, 559–570. [Google Scholar] [CrossRef] [PubMed]
- Nguyen, N.Z.N.; Tran, V.G.; Baek, J.; Kim, Y.; Youn, E.H.; Na, S.W.; Park, S.J.; Seo, S.K.; Kwon, B. IL-33 coordinates innate defense to systemic Candida albicans infection by regulating IL-23 and IL-10 in an opposite Way. J. Immunol. 2022, 208, 660–671. [Google Scholar] [CrossRef]
- Burgess, T.B.; Condliffe, A.M.; Elks, P.M. A Fun-Guide to Innate Immune Responses to Fungal Infections. J. Fungi 2022, 8, 805. [Google Scholar] [CrossRef]
- Verma, A.; Wüthrich, M.; Deepe, G.; Klein, B.; Giri, G. Adaptive immunity to fungi. Cold Spring Harb. Perspect. Med. 2015, 5, a019612. [Google Scholar] [CrossRef]
- Teoh, F.; Pavelka, N. How chemotherapy increases the risk of systemic candidiasis in cancer patients: Current paradigm and future directions. Pathogens 2016, 5, 6. [Google Scholar] [CrossRef]
- Qin, R.; Nashan, B.; Sun, C.; Li, X.; Yuan, X.; Qin, J.; Xu, Z.; He, P. Influence of immunosuppressive drugs on natural killer cells in therapeutic drug exposure in liver transplantation. Hepatobiliary Surg. Nutr. 2023, 12, 835–853. [Google Scholar] [CrossRef]
- Schmidt, S.; Schubert, R.; Demir, A.; Lehrnbecher, T. Distinct effects of immunosuppressive drugs on the anti-aspergillus activity of human natural killer cells. Pathogens 2019, 8, 246. [Google Scholar] [CrossRef]
- Arruga, F.; Iannello, A.; Deaglio, S.; Vitale, N.; Vaisitti, T.; Gyau, B.B. Immune response dysfunction in chronic lymphocytic leukemia: Dissecting molecular mechanisms and microenvironmental conditions. Int. J. Mol. Sci. 2020, 21, 1825. [Google Scholar] [CrossRef]
- Ersvaer, E.; Brenner, A.K.; Vetås, K.; Reikvam, H.; Bruserud, Ø. Effects of cytarabine on activation of human T cells—Cytarabine has concentration-dependent effects that are modulated both by valproic acid and all-trans retinoic acid. BMC Pharmacol. Toxicol. 2015, 16, 12. [Google Scholar] [CrossRef] [PubMed]
- Cramer, R.A.; Rivera, A.; Hohl, T.M. Immune responses against Aspergillus fumigatus: What have we learned? Curr. Opin. Infect. Dis. 2011, 24, 315. [Google Scholar] [CrossRef] [PubMed]
- Boland, E.G.; Ahmedzai, S.H. Persistent pain in cancer survivors. Curr. Opin. Support. Palliat. Care 2017, 11, 181–190. [Google Scholar] [CrossRef] [PubMed]
- Stein, K.D.; Syrjala, K.L.; Andrykowski, M.A. Physical and psychological long-term and late effects of cancer. Cancer 2008, 112, 2577–2589. [Google Scholar] [CrossRef]
- Dagher, H.; Shah, S.; Raad, I.; Chaftari, A.M.; Jiang, Y.; Ali, S.; Hachem, R.; Deeba, R. Real-world Use of isavuconazole as primary therapy for invasive fungal infections in high-risk patients with hematologic malignancy or stem Cell transplant. J. Fungi 2022, 8, 74. [Google Scholar] [CrossRef]
- De Pauw, B.; Rubin, R. Empiric versus preemptive therapy in the management of febrile neutropenia in the patient being treated for hematologic malignancy. Transpl. Infect. Dis. 2006, 8, 1–2. [Google Scholar] [CrossRef]
- Fung, M.; Schwarzinger, M.; Kim, J.; Koo, S.; Marty, F.M. Meta-analysis and Cost comparison of empirical versus pre-emptive antifungal strategies in hematologic malignancy patients with high-risk febrile neutropenia. PLoS ONE 2015, 10, e0140930. [Google Scholar] [CrossRef]
- Cordonnier, C.; Pautas, C.; Maury, S.; Vekhoff, A.; Farhat, H.; Suarez, F.; Dhédin, N.; Isnard, F.; Ades, L.; Kuhnowski, F.; et al. Empirical versus preemptive antifungal therapy for high-risk, febrile, neutropenic patients: A randomized, controlled trial. Clin. Infect. Dis. 2009, 48, 1042–1051. [Google Scholar] [CrossRef]
- Morrissey, C.O.; Chen, S.C.A.; Sorrell, T.C.; Milliken, S.; Bardy, P.G.; Bradstock, K.F.; Szer, J.; Halliday, C.L.; Gilroy, N.M.; Moore, J.; et al. Galactomannan and PCR versus culture and histology for directing use of antifungal treatment for invasive aspergillosis in high-risk haematology patients: A randomised controlled trial. Lancet Infect. Dis. 2013, 13, 519–528. [Google Scholar] [CrossRef]
- Patterson, T.F.; Thompson, G.R.; Denning, D.W.; Fishman, J.A.; Hadley, S.; Herbrecht, R.; Kontoyiannis, D.P.; Marr, K.A.; Morrison, V.A.; Nguyen, M.H.; et al. Practice guidelines for the diagnosis and management of aspergillosis: 2016 Update by the Infectious Diseases Society of America. Clin. Infect. Dis. 2016, 63, e1–e60. [Google Scholar] [CrossRef]
- Cornely, O.A.; Alastruey-Izquierdo, A.; Arenz, D.; Chen, S.C.; Dannaoui, E.; Hochhegger, B.; Hoenigl, M.; Jensen, H.E.; Lagrou, K.; Lewis, R.E.; et al. Global guideline for the diagnosis and management of mucormycosis: An initiative of the European Confederation of Medical Mycology in cooperation with the Mycoses Study Group Education and Research Consortium. Lancet Infect. Dis. 2019, 19, e405–e421. [Google Scholar] [CrossRef]
- Ullmann, A.J.; Aguado, J.M.; Arikan-Akdagli, S.; Denning, D.W.; Groll, A.H.; Lagrou, K.; Lass-Flörl, C.; Lewis, R.E.; Munoz, P.; Verweij, P.E.; et al. Diagnosis and management of Aspergillus diseases: Executive summary of the 2017 ESCMID-ECMM-ERS guideline. Clin. Microbiol. Infect. 2018, 24, e1–e38. [Google Scholar] [CrossRef] [PubMed]
- Rybak, J.M.; Xie, J.; Martin-Vicente, A.; Guruceaga, X.; Thorn, H.I.; Nywening, A.V.; Ge, W.; Souza, A.C.; Shetty, A.C.; McCracken, C.; et al. A secondary mechanism of action for triazole antifungals in Aspergillus fumigatus mediated by hmg1. Nat. Commun. 2024, 15, 3642. [Google Scholar] [CrossRef] [PubMed]
- Chong, G.L.M.; Broekman, F.; Polinder, S.; Doorduijn, J.K.; Lugtenburg, P.J.; Verbon, A.; Cornelissen, J.J.; Rijnders, B.J. Aerosolised liposomal amphotericin B to prevent aspergillosis in acute myeloid leukaemia: Efficacy and cost effectiveness in real-life. Int. J. Antimicrob. Agents 2015, 46, 82–87. [Google Scholar] [CrossRef] [PubMed]
- Rahi, M.S.; Jindal, V.; Pednekar, P.; Parekh, J.; Gunasekaran, K.; Sharma, S.; Stender, M.; Jaiyesimi, I.A. Fungal infections in hematopoietic stem-cell transplant patients: A review of epidemiology, diagnosis, and management. Ther. Adv. Infect. Dis. 2021, 8. [Google Scholar] [CrossRef]
- Yang, L.; Yu, L.; Chen, X.; Hu, Y.; Wang, B. Clinical analysis of adverse drug reactions between vincristine and triazoles in children with acute lymphoblastic leukemia. Med. Sci. Monit. 2015, 21, 1656. [Google Scholar] [CrossRef]
- Ismail, M.; Khan, S.; Khan, F.; Noor, S.; Sajid, H.; Yar, S.; Rasheed, I. Prevalence and significance of potential drug-drug interactions among cancer patients receiving chemotherapy. BMC Cancer 2020, 20, 335. [Google Scholar] [CrossRef]
- Santamaria, F.; Roberto, M.; Buccilli, D.; Civita, M.A.D.; Giancontieri, P.; Maltese, G.; Nicolella, F.; Torchia, A.; Scagnoli, S.; Pisegna, S.; et al. Clinical implications of the drug-Drug interaction in cancer patients treated with innovative oncological treatments. Crit. Rev. Oncol./Hematol. 2024, 200, 104405. [Google Scholar] [CrossRef]
- Sprute, R.; Nacov, J.A.; Neofytos, D.; Oliverio, M.; Prattes, J.; Reinhold, I.; Cornely, O.A.; Stemler, J. Antifungal prophylaxis and pre-emptive therapy: When and how? Mol. Asp. Med. 2023, 92, 101190. [Google Scholar] [CrossRef]
- Chen, L.; Krekels, E.H.; Buil, J.B.; Brüggemann, R.J.; Knibbe, C.A.; Verweij, P.E. Pharmacokinetics and pharmacodynamics of posaconazole. Drugs 2020, 80, 671–695. [Google Scholar] [CrossRef]
- Panagopoulou, P.; Roilides, E. Evaluating posaconazole, its pharmacology, efficacy and safety for the prophylaxis and treatment of fungal infections. Expert Opin. Pharmacother. 2021, 23, 175–199. [Google Scholar] [CrossRef] [PubMed]
- Frampton, J.E.; Scott, L.J. Posaconazole. Drugs 2008, 68, 993–1016. [Google Scholar] [CrossRef] [PubMed]
- Veselov, A.V.; Klimko, N.N. Intravenous posaconazole: Key features of clinical pharmacology and practical applications. Oncogematologiya 2022, 17, 121–133. [Google Scholar] [CrossRef]
- Alghamdi, S.; Asif, M. The posaconazole and its pharmacologic and clinical uses: An antifungal drugs: Potentials of posaconazole. J. Biol. Stud. 2022, 5, 285–319. [Google Scholar] [CrossRef]
- Bernauer, M.; Waskin, H.; Cossrow, N.; Kaminski, A.; Simon, A.; Campbell, H.; Patel, D. Posaconazole effectiveness in rare invasive fungal infections: A systematic literature review. Int. J. Antimicrob. Agents 2025, 66, 107482. [Google Scholar] [CrossRef]
- Chai, S.; Zhan, J.L.; Zhao, L.M.; Liu, X.D. Safety of triazole antifungals: A pharmacovigilance study from 2004 to 2021 based on FAERS. Ther. Adv. Drug Saf. 2022, 13. [Google Scholar] [CrossRef]
- Chiusaroli, L.; Barbieri, E.; Dell’Anna, L.; Petris, M.G.; Liberati, C.; Reggiani, G.; De Pieri, M.; Mengato, D.; Marzollo, A.; Gabelli, M.; et al. Efficacy and safety of posaconazole and liposomal amphotericin B use for prophylaxis of invasive fungal infections in a paediatric and young adult haemato-oncological population. J. Antimicrob. Chemother. 2025, 80, 802–809. [Google Scholar] [CrossRef]
- Bansal, D.; Seth, T.; Kumar, R.; Saxena, R.; Mishra, P.; Xess, I. Efficacy of posaconazole prophylaxis in patients with acute myeloid leukemia undergoing induction chemotherapy: An observational study in resource limited settings. Indian J. Hematol. Blood Transfus. 2018, 34, 460–465. [Google Scholar] [CrossRef]
- Copley, M.S.; Waldron, M.; Athans, V.; Welch, S.C.; Brizendine, K.D.; Cober, E.; Siebenaller, C. Itraconazole vs. posaconazole for antifungal prophylaxis in patients with acute myeloid leukemia undergoing intensive chemotherapy: A retrospective study. Int. J. Antimicrob. Agents 2020, 55, 105886. [Google Scholar] [CrossRef]
- Raad, I.I.; Graybill, J.R.; Bustamante, A.B.; Cornely, O.A.; Gaona-Flores, V.; Afif, C.; Graham, D.R.; Greenberg, R.N.; Hadley, S.; Langston, A.; et al. Safety of long-term oral posaconazole use in the treatment of refractory invasive fungal infections. Clin. Infect. Dis. 2006, 42, 1726–1734. [Google Scholar] [CrossRef]
- Scott, S.A.; Perry, C.; Mahmoudjafari, Z.; Martin, G.A.; Boyd, S.; Thompson, J.; Thomas, B. Incidence of breakthrough fungal infections on isavuconazole prophylaxis compared to posaconazole and voriconazole. Transpl. Infect. Dis. 2023, 25, e14045. [Google Scholar] [CrossRef] [PubMed]
- Poulakos, M.; Henneman, A.; Leung, S. Posaconazole: A review of drug interactions with HIV antiretroviral agents. Pharmacy 2014, 2, 98–113. [Google Scholar] [CrossRef]
- Shi, C.; Ye, J.; Xie, Y.; Dong, R.; Jin, W.; Wang, L.; Fang, Y.; Shan, Q.; Lin, N. Cost-effectiveness of posaconazole vs. first-generation triazoles for the prevention of invasive fungal infections among high-risk patients with hematological malignancies in China. Front. Public Health 2022, 10, 884846. [Google Scholar] [CrossRef] [PubMed]
- Wang, S.; Li, C.; Dong, Y.; Dong, W. Approaches for posaconazole therapeutic drug monitoring and their clinical benefits. Eur. J. Clin. Pharmacol. 2024, 80, 1845–1855. [Google Scholar] [CrossRef]
- Zhang, T.; Shen, Y.; Feng, S. Clinical research advances of isavuconazole in the treatment of invasive fungal diseases. Front. Cell. Infect. Microbiol. 2022, 12, 1049959. [Google Scholar] [CrossRef]
- Wu, L.; Li, S.; Gao, W.; Zhu, X.; Luo, P.; Xu, D.; Liu, D.; He, Y. Real-world, multicenter case series of patients treated with isavuconazole for invasive fungal disease in China. Microorganisms 2023, 11, 2229. [Google Scholar] [CrossRef]
- Pan, C.; Wei, H.; Chen, B.; Wu, L.; Song, J.; Zhang, Q.; Wu, X.; Liang, G.; Chen, W.; Wang, Y.; et al. Inhalation of itraconazole mitigates bleomycin-induced lung fibrosis via regulating SPP1 and C3 signaling pathway pivotal in the interaction between phagocytic macrophages and diseased fibroblasts. J. Transl. Med. 2024, 22, 1058. [Google Scholar] [CrossRef]
- Kato, H.; Hagihara, M.; Asai, N.; Umemura, T.; Hirai, J.; Mori, N.; Yamagishi, Y.; Iwamoto, T.; Mikamo, H. A systematic review and meta-analysis of efficacy and safety of isavuconazole for the treatment and prophylaxis of invasive fungal infections. Mycoses 2023, 66, 815–824. [Google Scholar] [CrossRef]
- Couchepin, J.; Reinhold, I.; Kronig, I.; Guidi, M.; Buclin, T.; Schreiber, P.W.; Neofytos, D.; Lamoth, F.; Albrich, W.; Berezowska, S.; et al. Isavuconazole for the treatment of fungal infections: A real-life experience from the fungal infection network of Switzerland (FUNGINOS). Open Forum Infect. Dis. 2024, 11, ofae223. [Google Scholar] [CrossRef]
- Thompson, G.R.; Chen, S.C.; Alfouzan, W.A.; Izumikawa, K.; Colombo, A.L.; Maertens, J. A global perspective of the changing epidemiology of invasive fungal disease and real-world experience with the use of isavuconazole. Med. Mycol. 2024, 62, myae083. [Google Scholar] [CrossRef]
- Lewis, J.S.; Wiederhold, N.P.; Hakki, M.; Thompson, G.R. New perspectives on antimicrobial agents: Isavuconazole. Antimicrob. Agents Chemother. 2022, 66, e00177-22. [Google Scholar] [CrossRef] [PubMed]
- Ping, Y.; Hongmei, J.; Bellmann, C.; Inês, M.; Macmillan, T.; Webb, N.; Aram, J.A.; Penack, O. Effectiveness and safety of isavuconazole prophylaxis for invasive fungal infections in the haematologic setting. Hematology 2022, 27, 723–732. [Google Scholar] [CrossRef] [PubMed]
- Kronig, I.; Masouridi-Levrat, S.; Chalandon, Y.; Glampedakis, E.; Vernaz, N.; Van Delden, C.; Neofytos, D. Clinical considerations of isavuconazole administration in high-risk hematological patients: A single-center 5-year experience. Myopathologia 2021, 186, 775–788. [Google Scholar] [CrossRef] [PubMed]
- de Cossio Tejido, S.; Salavert Lletí, M. Impact of current clinical guidelines on the management of invasive fungal disease. Rev. Iberoam. De Micol. 2025, 42, 15–21. [Google Scholar] [CrossRef]
- Batista, M.V.; Ussetti, M.P.; Jiang, Y.; Neofytos, D.; Cortez, A.C.; Feriani, D.; Schmidt-Filho, J.; França-Silva, I.L.A.; Raad, I.; Hachem, R. Comparing the real-world use of isavuconazole to other anti-Fungal therapy for invasive fungal infections in patients with and without Underlying disparities: A multi-center retrospective study. J. Fungi 2023, 9, 166. [Google Scholar] [CrossRef]
- Lewis, T.; Sureau, K.; Lesko, M.; Rudym, D.; Chang, S.; Kon, Z.; Angel, L. Efficacy and tolerability of isavuconazole versus posaconazole for fungal prophylaxis after lung transplantation. J. Heart Lung Transplant. 2020, 39, S203–S204. [Google Scholar] [CrossRef]
- Al Siyabi, B.; Al-Maqbali, J.S.; Unnikrishnan Meenakshi, D.; Wali, Y.; Al Yazidi, L. Antifungal prophylaxis utilization and the associated clinical outcomes among pediatric patients with hematological malignancies or undergoing hematopoietic stem cell transplantation. J. Clin. Med. 2024, 13, 7179. [Google Scholar] [CrossRef]
- Machherndl-Spandl, S.; Vockenhuber, T.; Binder, M.; Weltermann, A.; Apfalter, P.; Lass-Flörl, C.; Girschikofsky, M. Efficacy and safety of voriconazole as invasive fungal infection prophylaxis in patients with acute myeloid leukemia. Leuk. Lymphoma 2022, 63, 2330–2335. [Google Scholar] [CrossRef]
- Ananda-Rajah, M.R.; Grigg, A.; Downey, M.T.; Bajel, A.; Spelman, T.; Cheng, A.; Thursky, K.T.; Vincent, J.; Slavin, M.A. Comparative clinical effectiveness of prophylactic voriconazole/posaconazole to fluconazole/itraconazole in patients with acute myeloid leukemia/myelodysplastic syndrome undergoing cytotoxic chemotherapy over a 12-year period. Haematologica 2012, 97, 459–463. [Google Scholar] [CrossRef]
- Hicks, J.K.; Quilitz, R.E.; Komrokji, R.S.; Kubal, T.E.; Lancet, J.E.; Pasikhova, Y.; Qin, D.; So, W.; Caceres, G.; Kelly, K.; et al. Prospective CYP2C19-guided voriconazole prophylaxis in patients with neutropenic acute myeloid leukemia reduces the incidence of subtherapeutic antifungal plasma concentrations. Clin. Pharmacol. Ther. 2020, 107, 563–570. [Google Scholar] [CrossRef]
- Robinson, M.; Jandrisevits, E.; Copelan, E.; Ghosh, N.; Steuerwald, N.; Lopes, K.; Druhan, L.; Hamilton, A.; Avalos, B.; Patel, J.; et al. Pharmacogenetic and clinical predictors of voriconazole concentration in hematopoietic stem cell transplant recipients receiving CYP2C19-guided dosing. Pharmacogenom. J. 2023, 23, 201–209. [Google Scholar] [CrossRef]
- Wang, J.F.; Xue, Y.; Zhu, X.B.; Fan, H. Efficacy and safety of echinocandins versus triazoles for the prophylaxis and treatment of fungal infections: A meta-analysis of RCTs. Eur. J. Clin. Microbiol. Infect. Dis. 2014, 34, 651. [Google Scholar] [CrossRef] [PubMed]
- Whittle, A.M.; Ali, S. Primary prophylaxis with voriconazole in patients receiving induction chemotherapy on the MRC adult acute lymphoblastic leukaemia trial (UK-ALL XII) to avoid itraconazole-enhanced vinca neurotoxicity. Int. J. Lab. Hematol. 2008, 30, 173–174. [Google Scholar] [CrossRef] [PubMed]
- Masamoto, Y.; Nannya, Y.; Kurokawa, M. Voriconazole is effective as secondary antifungal prophylaxis in leukemia patients with prior pulmonary fungal disease: Case Series and review of literature. J. Chemother. 2011, 23, 17–23. [Google Scholar] [CrossRef]
- Li, X.; Hu, Q.; Xu, T. Associated factors with voriconazole plasma concentration: A systematic review and meta-analysis. Front. Pharmacol. 2024, 15, 1368274. [Google Scholar] [CrossRef]
- Harousseau, J.L.; Dekker, A.W.; Stamatoullas-Bastard, A.; Fassas, A.; Linkesch, W.; Gouveia, J.; Bock, R.D.; Rovira, M.; Seifert, W.F.; Joosen, H.; et al. Itraconazole oral solution for primary prophylaxis of fungal infections in patients with hematological malignancy and profound neutropenia: A randomized, double-blind, double-placebo, multicenter trial comparing itraconazole and amphotericin B. Antimicrob. Agents Chemother. 2000, 44, 1887–1893. [Google Scholar] [CrossRef]
- Osborn, M.R.; Zuniga-Moya, J.C.; Mazi, P.B.; Rauseo, A.M.; Spec, A. Side effects associated with itraconazole therapy. J. Antimicrob. Chemother. 2025, 80, 503–508. [Google Scholar] [CrossRef]
- Girois, S.B.; Chapuis, F.; Decullier, E.; Revol, B.G. Erratum: Adverse effects of antifungal therapies in invasive fungal infections: Review and meta-analysis. Eur. J. Clin. Microbiol. Infect. Dis. 2006, 25, 138–149. [Google Scholar] [CrossRef]
- de Souza, M.C.P.; dos Santos, A.G.; Reis, A.M.M. Adverse drug reactions in patients receiving systemic antifungal therapy at a high-complexity hospital. J. Clin. Pharmacol. 2016, 56, 1507–1515. [Google Scholar] [CrossRef]
- Döring, M.; Blume, O.; Haufe, S.; Hartmann, U.; Kimmig, A.; Schwarze, C.P.; Lang, P.; Handgretinger, R.; Müller, I. Comparison of itraconazole, voriconazole, and posaconazole as oral antifungal prophylaxis in pediatric patients following allogeneic hematopoietic stem cell transplantation. Eur. J. Clin. Microbiol. Infect. Dis. 2014, 33, 629–638. [Google Scholar] [CrossRef]
- Olender, A.; Bogut, A.; Dąbrowski, W.; Pietrzak, D.J.; Szukała, M.; Wójtowicz-Bobin, M.; Kubera, D.; Dróżdż, A.; Stepulak, A.; Gagoś, M. Analysis of antifungal drug resistance among Candida spp. and other pathogenic yeasts isolated from patients in eastern Poland: Diagnostic problems. Infect. Drug Resist. 2025, 18, 2187. [Google Scholar] [CrossRef]
- Liu, J.; Vanderwyk, K.A.; Donnelley, M.A.; Thompson, G.R. SUBA-itraconazole in the treatment of systemic fungal infections. Future Microbiol. 2024, 19, 1171–1175. [Google Scholar] [CrossRef]
- Spec, A.; Thompson, G.R.; Miceli, M.H.; Hayes, J.; Proia, L.; McKinsey, D.; Arauz, A.B.; Mullane, K.; Young, J.A.; McGwin, G.; et al. MSG-15: Super-bioavailability itraconazole Versus conventional itraconazole in the treatment of endemic mycoses—A multicenter, open-label, randomized comparative trial. Open Forum Infect. Dis. 2024, 11, ofae010. [Google Scholar] [CrossRef]
- Das, S.; Chakraborty, P.; Kumar, I.; Roy, S.; Ghosh, B.; Mete, R.; Agarwal, S.; Sharma, M.; Bose, A.; Mondal, S. Comparative clinical superiority of SUBA itraconazole with safety evaluation in the light of pharmacokinetic and pharmacodynamics investigation in healthy Indian human volunteers. Toxicol. Anal. Et Clin. 2025, 37, 308–320. [Google Scholar] [CrossRef]
- Li, C.L.; Fang, Z.X.; Wu, Z.; Hou, Y.Y.; Wu, H.T.; Liu, J. Repurposed itraconazole for use in the treatment of malignancies as a promising therapeutic strategy. Biomed. Pharmacother. 2022, 154, 113616. [Google Scholar] [CrossRef]
- Zhang, W.; Bhagwath, A.S.; Ramzan, Z.; Williams, T.A.; Subramaniyan, I.; Edpuganti, V.; Kallem, R.R.; Dunbar, K.B.; Ding, P.; Gong, K.; et al. Itraconazole exerts its antitumor effect in esophageal cancer by suppressing the HER2/AKT signaling pathway. Mol. Cancer Ther. 2021, 20, 1904–1915. [Google Scholar] [CrossRef]
- Wei, X.; Liu, W.; Wang, J.Q.; Tang, Z. “Hedgehog pathway”: A potential target of itraconazole in the treatment of cancer. J. Cancer Res. Clin. Oncol. 2020, 146, 297–304. [Google Scholar] [CrossRef] [PubMed]
- Guinea, J. New trends in antifungal treatment: What is coming up? Rev. Española De Quimioter. 2023, 36, 59. [Google Scholar] [CrossRef] [PubMed]
- Clinic, M. Safety and Efficacy of PC945 (Opelconazole) in Combination with Other Antifungal Therapy for the Treatment of Refractory Invasive Pulmonary Aspergillosis (OPERA-T Study). 2025. Phase 3 Trial; Protocol No. PC_ASP_006; IRB 22-008319. Available online: https://www.uclahealth.org/clinical-trials/safety-and-efficacy-pc945-opelconazole-combination-with (accessed on 28 January 2025).
- Murray, A.; Cass, L.; Ito, K.; Pagani, N.; Armstrong-James, D.; Dalal, P.; Reed, A.; Strong, P. PC945, a novel inhaled antifungal agent, for the treatment of respiratory fungal infections. J. Fungi 2020, 6, 373. [Google Scholar] [CrossRef] [PubMed]
- Rudramurthy, S.M.; Colley, T.; Abdolrasouli, A.; Ashman, J.; Dhaliwal, M.; Kaur, H.; Armstrong-James, D.; Strong, P.; Rapeport, G.; Schelenz, S.; et al. In vitro antifungal activity of a novel topical triazole PC945 against emerging yeast Candida auris. J. Antimicrob. Chemother. 2019, 74, 2943–2949. [Google Scholar] [CrossRef]
- Kimura, G.; Nakaoki, T.; Colley, T.; Rapeport, G.; Strong, P.; Ito, K.; Kizawa, Y. In vivo biomarker analysis of the effects of intranasally dosed PC945, a novel antifungal triazole, on Aspergillus fumigatus infection in immunocompromised mice. Antimicrob. Agents Chemother. 2017, 61, 10-1128. [Google Scholar] [CrossRef]
- Cass, L.; Murray, A.; Davis, A.; Woodward, K.; Albayaty, M.; Ito, K.; Strong, P.; Ayrton, J.; Brindley, C.; Prosser, J.; et al. Safety and nonclinical and clinical pharmacokinetics of PC945, a novel inhaled triazole antifungal agent. Pharmacol. Res. Perspect. 2021, 9, e00690. [Google Scholar] [CrossRef]
- Colley, T.; Alanio, A.; Kelly, S.L.; Sehra, G.; Kizawa, Y.; Warrilow, A.G.; Parker, J.E.; Kelly, D.E.; Kimura, G.; Anderson-Dring, L.; et al. In vitro and in vivo antifungal profile of a novel and long-acting inhaled azole, PC945, on Aspergillus fumigatus infection. Antimicrob. Agents Chemother. 2017, 61, 10-1128. [Google Scholar] [CrossRef] [PubMed]
- Mardaneh, P.; Pirhadi, S.; Mohabbati, M.; Khoshneviszadeh, M.; Rezaei, Z.; Saso, L.; Edraki, N.; Firuzi, O. Design, synthesis and pharmacological evaluation of 1,4-naphthoquinone- 1,2,3-triazole hybrids as new anticancer agents with multi-kinase inhibitory activity. Sci. Rep. 2025, 15, 6639. [Google Scholar] [CrossRef] [PubMed]
- Wang, S.Q.; Wang, Y.F.; Xu, Z. Tetrazole hybrids and their antifungal activities. Eur. J. Med. Chem. 2019, 170, 225–234. [Google Scholar] [CrossRef] [PubMed]
- Kassem, A.F.; Abbas, E.M.; El-Kady, D.S.; Awad, H.M.; El-Sayed, W.A. Design, synthesis and anticancer activity of new thiazole-tetrazole or triazole hybrid glycosides targeting CDK-2 via structure-based virtual screening. Mini-Rev. Med. Chem. 2019, 19, 933–948. [Google Scholar] [CrossRef]
- Khattab, R.R.; Alshamari, A.K.; Hassan, A.A.; Elganzory, H.H.; El-Sayed, W.A.; Awad, H.M.; Nossier, E.S.; Hassan, N.A. Click chemistry based synthesis, cytotoxic activity and molecular docking of novel triazole-thienopyrimidine hybrid glycosides targeting EGFR. J. Enzym. Inhib. Med. Chem. 2021, 36, 504–516. [Google Scholar] [CrossRef]
- Monk, B.C.; Keniya, M.V.; Sabherwal, M.; Wilson, R.K.; Graham, D.O.; Hassan, H.F.; Chen, D.; Tyndall, J.D. Azole resistance reduces susceptibility to the tetrazole antifungal VT-1161. Antimicrob. Agents Chemother. 2019, 63, 10-1128. [Google Scholar] [CrossRef]
- Marzi, M.; Farjam, M.; Kazeminejad, Z.; Shiroudi, A.; Kouhpayeh, A.; Zarenezhad, E. A Recent overview of 1,2,3-triazole-containing hybrids as novel antifungal agents: Focusing on synthesis, nechanism of action, and structure-activity relationship (SAR). J. Chem. 2022, 2022, 7884316. [Google Scholar] [CrossRef]
- Kamble, A.; Kamble, R.; Dodamani, S.; Jalalpure, S.; Rasal, V.; Kumbar, M.; Joshi, S.; Dixit, S. Design, synthesis and pharmacological analysis of 5-[4’-(substituted-methyl)[1,1’-biphenyl]-2-yl]-1H-tetrazoles. Arch. Pharmacal Res. 2017, 40, 444–457. [Google Scholar] [CrossRef]
- Donnelly, J.P.; Chen, S.C.; Kauffman, C.A.; Steinbach, W.J.; Baddley, J.W.; Verweij, P.E.; Clancy, C.J.; Wingard, J.R.; Lockhart, S.R.; Groll, A.H.; et al. Revision and Update of the Consensus Definitions of Invasive Fungal Disease From the European Organization for Research and Treatment of Cancer and the Mycoses Study Group Education and Research Consortium. Clin. Infect. Dis. 2020, 71, 1367–1376. [Google Scholar] [CrossRef] [PubMed]
- Fisher, M.C.; Alastruey-Izquierdo, A.; Berman, J.; Bicanic, T.; Bignell, E.M.; Bowyer, P.; Bromley, M.; Brüggemann, R.; Garber, G.; Cornely, O.A.; et al. Tackling the emerging threat of antifungal resistance to human health. Nat. Rev. Microbiol. 2022, 20, 557. [Google Scholar] [CrossRef] [PubMed]
- Shapiro, R.S.; Gerstein, A.C. Powering up antifungal treatment: Using small molecules to unlock the potential of existing therapies. mBio 2023, 14, e01073-23. [Google Scholar] [CrossRef] [PubMed]
- Handelman, M.; Osherov, N. Experimental and in-host evolution of triazole resistance in human pathogenic fungi. Front. Fungal Biol. 2022, 3, 957577. [Google Scholar] [CrossRef]

| Agent | Approved Indications | Formulations | Key Advantages | Limitations/Challenges |
|---|---|---|---|---|
| Posaconazole | Prophylaxis and treatment of IFDs in AML, MDS, post-HCT | Oral, IV | Broad-spectrum; effective prophylaxis in AML; well tolerated | High cost; CYP3A4 interactions; variable oral absorption |
| Isavuconazole | Invasive aspergillosis and mucormycosis | Oral, IV | Fewer drug interactions; long half-life; better safety profile; QTc-neutral | Limited prophylactic data; rare hepatic disturbances |
| Voriconazole | Prophylaxis and treatment of IFI | Oral, IV | Effective prophylaxis in AML; personalized dosing via CYP2C19 genotyping possible | Visual disturbances; CYP2C19 metabolism; need for therapeutic monitoring |
| Itraconazole | Prophylaxis and treatment of IFI | Oral capsule or solution, IV | Effective broad-spectrum prophylaxis and treatment of IFI, SUBA-ITZ | Hepatotoxicity, nausea, and gastrointestinal disturbances are common |
| Opelconazole | Investigational (pulmonary IFI) | Inhaled | Lung-specific delivery; reduced systemic toxicity | Early-stage trials; human safety data limited; no systemic coverage |
Disclaimer/Publisher’s Note: The statements, opinions and data contained in all publications are solely those of the individual author(s) and contributor(s) and not of MDPI and/or the editor(s). MDPI and/or the editor(s) disclaim responsibility for any injury to people or property resulting from any ideas, methods, instructions or products referred to in the content. |
© 2026 by the authors. Licensee MDPI, Basel, Switzerland. This article is an open access article distributed under the terms and conditions of the Creative Commons Attribution (CC BY) license.
Share and Cite
Soldi, L.R.; Oliveira, A.P.d.L.; Silva, M.J.B. Emerging Applications of Triazole Antifungal Drugs. Int. J. Mol. Sci. 2026, 27, 817. https://doi.org/10.3390/ijms27020817
Soldi LR, Oliveira APdL, Silva MJB. Emerging Applications of Triazole Antifungal Drugs. International Journal of Molecular Sciences. 2026; 27(2):817. https://doi.org/10.3390/ijms27020817
Chicago/Turabian StyleSoldi, Luiz Ricardo, Ana Paula de Lima Oliveira, and Marcelo José Barbosa Silva. 2026. "Emerging Applications of Triazole Antifungal Drugs" International Journal of Molecular Sciences 27, no. 2: 817. https://doi.org/10.3390/ijms27020817
APA StyleSoldi, L. R., Oliveira, A. P. d. L., & Silva, M. J. B. (2026). Emerging Applications of Triazole Antifungal Drugs. International Journal of Molecular Sciences, 27(2), 817. https://doi.org/10.3390/ijms27020817

