Targeted Therapy for a Rare PDGFRB-Rearranged Myeloproliferative Neoplasm: A Case Report
Abstract
1. Introduction
2. Results
2.1. Case Report
2.2. Cytogenetic Analysis
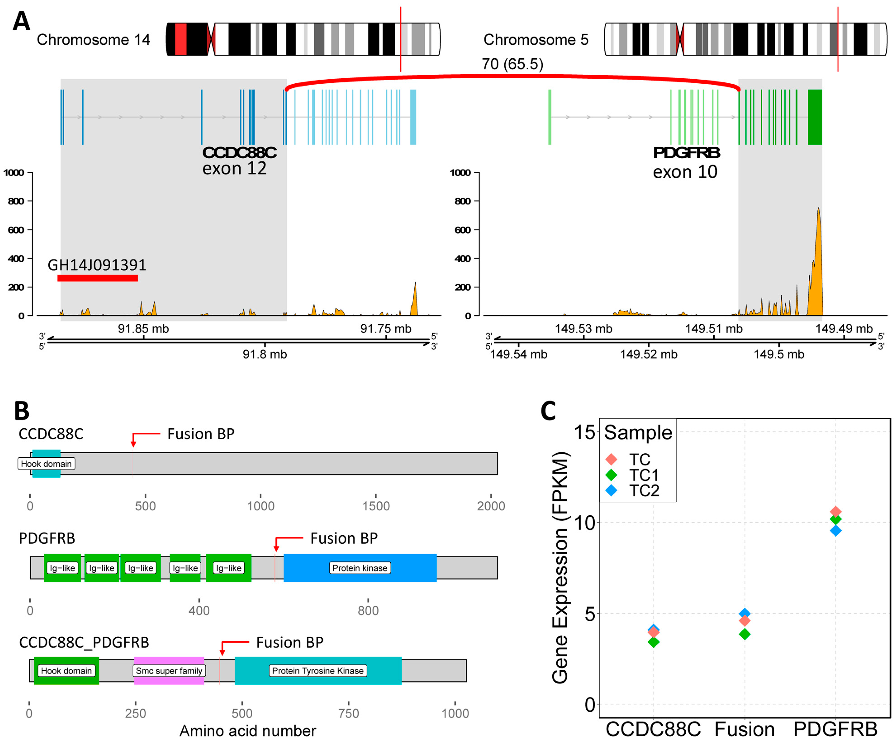
2.3. Whole Genome Sequencing and RNA Sequencing Analysis
3. Discussion and Conclusions
Author Contributions
Funding
Institutional Review Board Statement
Informed Consent Statement
Data Availability Statement
Acknowledgments
Conflicts of Interest
References
- Heldin, C.H.; Lennartsson, J. Structural and functional properties of platelet-derived growth factor and stem cell factor receptors. Cold Spring Harb. Perspect. Biol. 2013, 5, a009100. [Google Scholar] [CrossRef] [PubMed] [PubMed Central]
- Arts, F.A.; Sciot, R.; Brichard, B.; Renard, M.; de Rocca Serra, A.; Dachy, G.; Noël, L.A.; Velghe, A.I.; Galant, C.; Debiec-Rychter, M.; et al. PDGFRB gain-of-function mutations in sporadic infantile myofibromatosis. Hum. Mol. Genet. 2017, 26, 1801–1810. [Google Scholar] [CrossRef] [PubMed]
- Khoury, J.D.; Solary, E.; Abla, O.; Akkari, Y.; Alaggio, R.; Apperley, J.F.; Bejar, R.; Berti, E.; Busque, L.; Chan, J.K.C.; et al. The 5th edition of the World Health Organization Classification of Haematolymphoid Tumours: Myeloid and Histiocytic/Dendritic Neoplasms. Leukemia 2022, 36, 1703–1719. [Google Scholar] [CrossRef] [PubMed]
- Arber, D.A.; Orazi, A.; Hasserjian, R.P.; Borowitz, M.J.; Calvo, K.R.; Kvasnicka, H.-M.; Wang, S.A.; Bagg, A.; Barbui, T.; Branford, S.; et al. International Consensus Classification of Myeloid Neoplasms and Acute Leukemias: Integrating morphologic, clinical, and genomic data. Blood 2022, 140, 1200–1228. [Google Scholar] [CrossRef] [PubMed]
- Saft, L.; Kvasnicka, H.M.; Boudova, L.; Gianelli, U.; Lazzi, S.; Rozman, M. Myeloid/lymphoid neoplasms with eosinophilia and tyrosine kinase fusion genes: A workshop report with focus on novel entities and a literature review including paediatric cases. Histopathology 2023, 83, 829–849. [Google Scholar] [CrossRef] [PubMed]
- Metzgeroth, G.; Steiner, L.; Naumann, N.; Lübke, J.; Kreil, S.; Fabarius, A.; Haferlach, C.; Haferlach, T.; Hofmann, W.K.; Cross, N.C.P.; et al. Myeloid/lymphoid neoplasms with eosinophilia and tyrosine kinase gene fusions: Reevaluation of the defining characteristics in a registry-based cohort. Leukemia 2023, 37, 1860–1867. [Google Scholar] [CrossRef] [PubMed] [PubMed Central]
- Oya, S.; Morishige, S.; Ozawa, H.; Sasaki, K.; Semba, Y.; Yamasaki, Y.; Nakamura, T.; Aoyama, K.; Seki, R.; Mouri, F.; et al. Beneficial tyrosine kinase inhibitor therapy in a patient with relapsed BCR-ABL1-like acute lymphoblastic leukemia with CCDC88C-PDGFRB fusion. Int. J. Hematol. 2021, 113, 285–289. [Google Scholar] [CrossRef] [PubMed]
- Coutré, S.; Gotlib, J. Targeted treatment of hypereosinophilic syndromes and chronic eosinophilic leukemias with imatinib mesylate. Semin. Cancer Biol. 2004, 14, 307–315. [Google Scholar] [CrossRef] [PubMed]
- Di Giacomo, D.; Quintini, M.; Pierini, V.; Pellanera, F.; La Starza, R.; Gorello, P.; Matteucci, C.; Crescenzi, B.; Fiumara, P.F.; Veltroni, M.; et al. Genomic and clinical findings in myeloid neoplasms with PDGFRB rearrangement. Ann. Hematol. 2022, 101, 297–307. [Google Scholar] [CrossRef] [PubMed]
- Gosenca, D.; Kellert, B.; Metzgeroth, G.; Haferlach, C.; Fabarius, A.; Schwaab, J.; Kneba, M.; Scheid, C.; Töpelt, K.; Erben, P.; et al. Identification and functional characterization of imatinib-sensitive DTD1-PDGFRB and CCDC88C-PDGFRB fusion genes in eosinophilia-associated myeloid/lymphoid neoplasms. Genes Chromosomes Cancer 2014, 53, 411–421. [Google Scholar] [CrossRef]



| Gene | Exons Tested | Gene | Exons Tested |
|---|---|---|---|
| WT1 | 6–10 | PTPN11 | 3, 7–13 |
| SETBP1 | 4 | HRAS | 2, 3 |
| FLT3 | 13–15, 20 | CALR | 9 |
| CBL | 8, 9 | IDH2 | 4 |
| CEBPA | All | KRAS | 2, 3 |
| TP53 | 2–11 | NRAS | 2, 3 |
| ETV6 | All | SRSF2 | 1 |
| MPL | 10 | SF3B1 | 10–16 |
| BRAF | 15 | CSF3R | All |
| IDH1 | 4 | EZH2 | All |
| ASXL1 | 9, 11, 12, 14 | KIT | 2, 8–11, 13, 17, 18 |
| JAK2 | All | RUNX1 | All |
| TET2 | All | ABL1 | 4–9 |
| U2AF1 | 2, 6 | NPM1 | 10, 11 |
| ZRSR2 | All | DNMT3A | All |
| Primer/Probe | Sequence | Tm (°C) |
|---|---|---|
| FW (Forward) | GAGATTGCACAGAAGCAGAG | 47.8 |
| RV (Reverse) | AGGATGATAAGGGAGATGATGG | 47.6 |
| Probe | FAM-5′ ACGCAGACTTGTCAGACGCCTTGCC 3′-TAMRA | - |
Disclaimer/Publisher’s Note: The statements, opinions and data contained in all publications are solely those of the individual author(s) and contributor(s) and not of MDPI and/or the editor(s). MDPI and/or the editor(s) disclaim responsibility for any injury to people or property resulting from any ideas, methods, instructions or products referred to in the content. |
© 2026 by the authors. Licensee MDPI, Basel, Switzerland. This article is an open access article distributed under the terms and conditions of the Creative Commons Attribution (CC BY) license.
Share and Cite
Barbato, C.; Lasorsa, V.A.; Grimaldi, F.; Errichiello, S.; Pisano, I.; Capuozzo, M.; Capone, M.; Izzo, V.; Quarantelli, F.; Potenza, A.; et al. Targeted Therapy for a Rare PDGFRB-Rearranged Myeloproliferative Neoplasm: A Case Report. Int. J. Mol. Sci. 2026, 27, 656. https://doi.org/10.3390/ijms27020656
Barbato C, Lasorsa VA, Grimaldi F, Errichiello S, Pisano I, Capuozzo M, Capone M, Izzo V, Quarantelli F, Potenza A, et al. Targeted Therapy for a Rare PDGFRB-Rearranged Myeloproliferative Neoplasm: A Case Report. International Journal of Molecular Sciences. 2026; 27(2):656. https://doi.org/10.3390/ijms27020656
Chicago/Turabian StyleBarbato, Cosimo, Vito A. Lasorsa, Francesco Grimaldi, Santa Errichiello, Ida Pisano, Maurizio Capuozzo, Mariangela Capone, Viviana Izzo, Fabrizio Quarantelli, Alessandra Potenza, and et al. 2026. "Targeted Therapy for a Rare PDGFRB-Rearranged Myeloproliferative Neoplasm: A Case Report" International Journal of Molecular Sciences 27, no. 2: 656. https://doi.org/10.3390/ijms27020656
APA StyleBarbato, C., Lasorsa, V. A., Grimaldi, F., Errichiello, S., Pisano, I., Capuozzo, M., Capone, M., Izzo, V., Quarantelli, F., Potenza, A., Visconti, R., Galdiero, A., Zanniti, A., Prete, C. D., Femiano, T., Esposito, G., Pugliese, N., Russo, R., Capasso, M., & Izzo, B. (2026). Targeted Therapy for a Rare PDGFRB-Rearranged Myeloproliferative Neoplasm: A Case Report. International Journal of Molecular Sciences, 27(2), 656. https://doi.org/10.3390/ijms27020656

