Differential Circulating miRNA Responses to PM Exposure in Healthy and Diabetes Mellitus Patients: Implications for Lung Cancer Susceptibility
Abstract
1. Introduction
2. Results
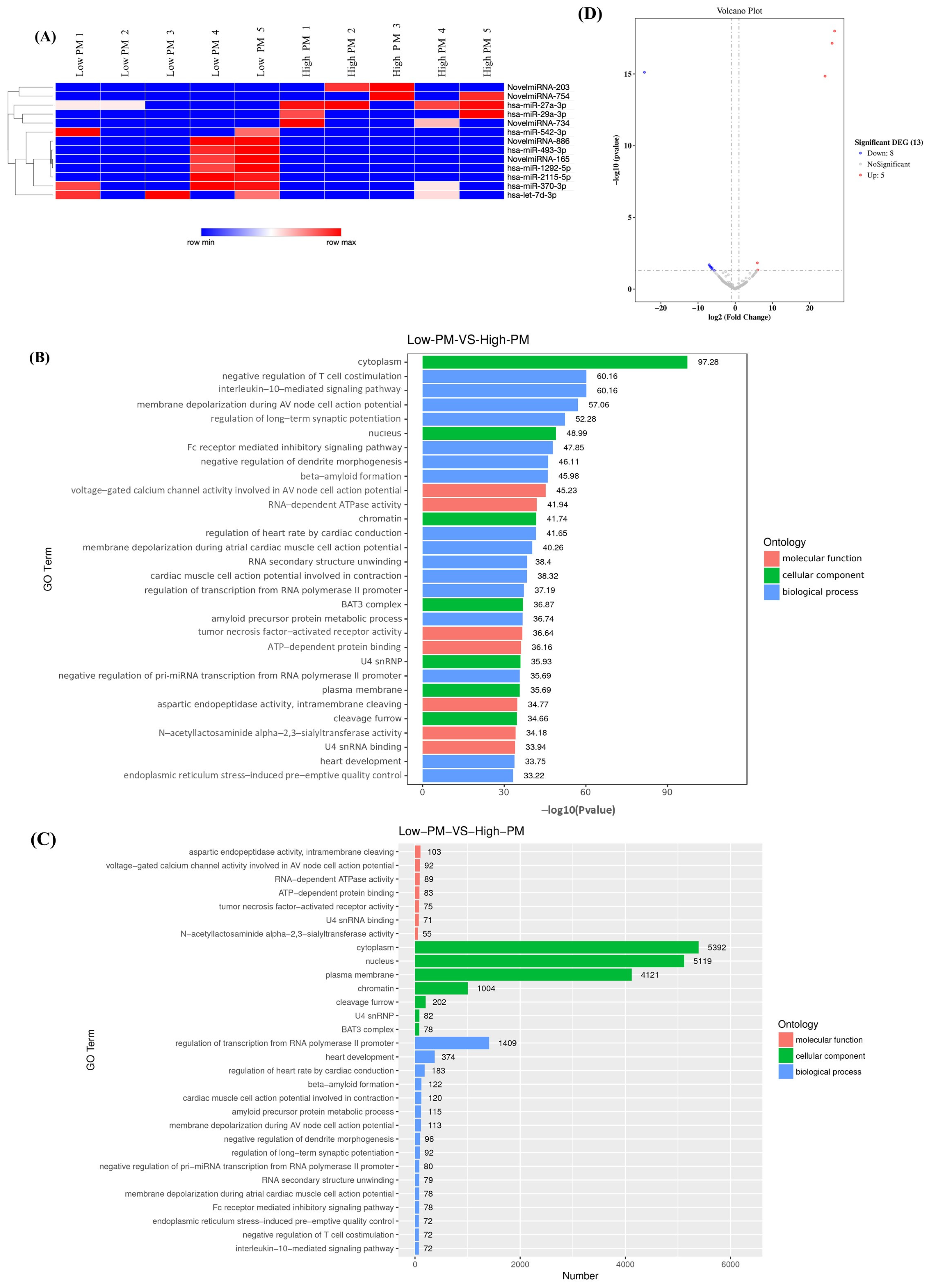
2.1. Differential Expression of miRNAs and Functional Enrichment Analysis in Low- vs. High-PM Samples
2.2. Longitudinal Changes in Circulating miRNAs with PM Exposure
2.3. Comparison of Plasma Exosome Concentration and Size at M0 and M3 in Non-DM and DM
2.4. Plasma IL-8 Across the PM Season
2.5. Expression of PM-Responsive miRNAs in Lung-Cancer Patients
3. Discussion
4. Materials and Methods
4.1. Identification of Candidate PM-Induced Plasma miRNA Through Small RNA Sequencing
4.2. Particulate Matter (PM2.5) Measurement Using DUSTBOY
4.3. Assessment of Candidate miRNA Expression Level in Plasma of Healthy Volunteers and Diabetes Patients
4.4. Exosome Extraction and Characterization
4.5. Plasma Cytokine Assessment
4.6. Comparison of PM-Responsive miRNAs in Healthy Controls and Lung-Cancer Patients
5. Conclusions
Author Contributions
Funding
Institutional Review Board Statement
Informed Consent Statement
Data Availability Statement
Acknowledgments
Conflicts of Interest
Abbreviations
| AKT | Protein kinase B |
| AML | Acute myeloid leukemia |
| ARHGAP1 | Rho GTPase-activating protein 1 |
| BMI | Body mass index |
| BP | Blood pressure |
| CRP | C-reactive protein |
| CXCR1/2 | C-X-C motif chemokine receptor 1/2 |
| DESeq2 | Differential Expression Sequencing 2 |
| DM | Diabetes mellitus |
| EDTA | Ethylenediaminetetraacetic acid |
| ELISA | Enzyme-linked immunosorbent assay |
| ER | Endoplasmic reticulum |
| FBS | Fasting blood sugar |
| FDR | False discovery rate |
| GO | Gene Ontology |
| HbA1c | Glycated hemoglobin |
| HRP | Horseradish peroxidase |
| hsCRP | High-sensitivity C-reactive protein |
| IL-6 | Interleukin-6 |
| IL-8 | Interleukin-8 |
| IQR | Interquartile range |
| miRNA/miRNAs | microRNA(s) |
| M0 | Baseline (early PM season) sampling timepoint |
| M3 | Post-exposure (after 3-4 months of sustained high PM season) sampling timepoint |
| NF-κB | Nuclear factor kappa-light-chain-enhancer of activated B cells |
| NTA | Nanoparticle tracking analysis |
| PBS | Phosphate-buffered saline |
| PCR | Polymerase chain reaction |
| PM | Particulate matter |
| PM2.5 | Particulate matter ≤ 2.5 µm in aerodynamic diameter |
| PM10 | Particulate matter ≤ 10 µm in aerodynamic diameter |
| ROS | Reactive oxygen species |
| RT-qPCR | Reverse transcription quantitative polymerase chain reaction |
| TEM | Transmission electron microscopy |
| TNF-α | Tumor necrosis factor-alpha |
| WHO | World Health Organization |
| Y1 | Follow-up sampling timepoint (starting of next PM season) |
References
- Kawichai, S.; Sripan, P.; Rerkasem, A.; Rerkasem, K.; Srisukkham, W. Long-Term Retrospective Predicted Concentration of PM(2.5) in Upper Northern Thailand Using Machine Learning Models. Toxics 2025, 13, 170. [Google Scholar] [CrossRef]
- Saksakulkrai, S.; Chantara, S.; Kraisitnitikul, P.; Srivastava, D.; Shi, Z. Unveiling the origins of Northern Thailand’s haze: Comprehensive chemical characterization and source apportionment of PM(2.5) using targeted molecular markers. J. Environ. Sci. 2026, 159, 635–648. [Google Scholar] [CrossRef] [PubMed]
- Ngamsang, P.; Amnuaylojaroen, T.; Parasin, N.; Pimonsree, S. Health Impact Assessment of Short-Term Exposure to Particulate Matter (PM(10)) in Northern Thailand. J. Environ. Public Health 2023, 2023, 1237768. [Google Scholar] [CrossRef] [PubMed]
- Sapbamrer, P.; Assavanopakun, P.; Panumasvivat, J. Decadal Trends in Ambient Air Pollutants and Their Association with COPD and Lung Cancer in Upper Northern Thailand: 2013–2022. Toxics 2024, 12, 321. [Google Scholar] [CrossRef]
- Wang, J.; Huang, J.; Wang, L.; Chen, C.; Yang, D.; Jin, M.; Bai, C.; Song, Y. Urban particulate matter triggers lung inflammation via the ROS-MAPK-NF-kappaB signaling pathway. J. Thorac. Dis. 2017, 9, 4398–4412. [Google Scholar] [CrossRef] [PubMed]
- Yan, Z.; Wang, J.; Li, J.; Jiang, N.; Zhang, R.; Yang, W.; Yao, W.; Wu, W. Oxidative stress and endocytosis are involved in upregulation of interleukin-8 expression in airway cells exposed to PM2.5. Environ. Toxicol. 2016, 31, 1869–1878. [Google Scholar] [CrossRef]
- Chen, Y.; Yan, A.; Zhang, L.; Hu, X.; Chen, L.; Cui, J.; Fan, Z.; Li, Y. Comparative analysis of inflammatory biomarkers for the diagnosis of neonatal sepsis: IL-6, IL-8, SAA, CRP, and PCT. Open Life Sci. 2025, 20, 20221005. [Google Scholar] [CrossRef]
- Iskandar, A.; Mayashinta, D.K.; Robert, R.; Samsu, N.; Endharti, A.T.; Widjajanto, E. Correlation Between IL-8, C-Reactive Proteins (CRP) and Neutrophil to Lymphocyte Ratio (NLR) as Predictor of Mortality in COVID-19 Patients with Diabetes Mellitus Comorbidity. Int. J. Gen. Med. 2023, 16, 2349–2354. [Google Scholar] [CrossRef]
- Schneider, A.; Alexis, N.E.; Diaz-Sanchez, D.; Neas, L.M.; Harder, S.; Herbst, M.C.; Cascio, W.E.; Buse, J.B.; Peters, A.; Devlin, R.B. Ambient PM2.5 exposure up-regulates the expression of costimulatory receptors on circulating monocytes in diabetic individuals. Environ. Health Perspect. 2011, 119, 778–783. [Google Scholar] [CrossRef]
- Chen, X.; Han, Y.; Chen, W.; Wang, Y.; Qiu, X.; Li, W.; Hu, M.; Wu, Y.; Wang, Q.; Zhang, H.; et al. Respiratory Inflammation and Short-Term Ambient Air Pollution Exposures in Adult Beijing Residents with and without Prediabetes: A Panel Study. Environ. Health Perspect. 2020, 128, 67004. [Google Scholar] [CrossRef]
- Liu, C.; Bai, Y.; Xu, X.; Sun, L.; Wang, A.; Wang, T.Y.; Maurya, S.K.; Periasamy, M.; Morishita, M.; Harkema, J.; et al. Exaggerated effects of particulate matter air pollution in genetic type II diabetes mellitus. Part. Fibre Toxicol. 2014, 11, 27. [Google Scholar] [CrossRef]
- Khafaie, M.A.; Salvi, S.S.; Ojha, A.; Khafaie, B.; Gore, S.D.; Yajnik, C.S. Particulate matter and markers of glycemic control and insulin resistance in type 2 diabetic patients: Result from Wellcome Trust Genetic study. J. Expo. Sci. Environ. Epidemiol. 2018, 28, 328–336. [Google Scholar] [CrossRef] [PubMed]
- Lao, X.Q.; Guo, C.; Chang, L.Y.; Bo, Y.; Zhang, Z.; Chuang, Y.C.; Jiang, W.K.; Lin, C.; Tam, T.; Lau, A.K.H.; et al. Long-term exposure to ambient fine particulate matter (PM(2.5)) and incident type 2 diabetes: A longitudinal cohort study. Diabetologia 2019, 62, 759–769. [Google Scholar] [CrossRef] [PubMed]
- Liu, T.; Chen, X.; Xu, Y.; Wu, W.; Tang, W.; Chen, Z.; Ji, G.; Peng, J.; Jiang, Q.; Xiao, J.; et al. Gut microbiota partially mediates the effects of fine particulate matter on type 2 diabetes: Evidence from a population-based epidemiological study. Environ. Int. 2019, 130, 104882. [Google Scholar] [CrossRef]
- Guo, J.; Xie, X.; Wu, J.; Yang, L.; Ruan, Q.; Xu, X.; Wei, D.; Wen, Y.; Wang, T.; Hu, Y.; et al. Association between fine particulate matter and coronary heart disease: A miRNA microarray analysis. Environ. Pollut. 2022, 313, 120163. [Google Scholar] [CrossRef]
- Li, X.; Haberzettl, P.; Conklin, D.J.; Bhatnagar, A.; Rouchka, E.C.; Zhang, M.; O’Toole, T.E. Exposure to Fine Particulate Matter Air Pollution Alters mRNA and miRNA Expression in Bone Marrow-Derived Endothelial Progenitor Cells from Mice. Genes 2021, 12, 1058. [Google Scholar] [CrossRef]
- Liu, X.; Chai, B.; Wang, X.; Wu, Z.; Zou, H.; Liu, Y.; Zheng, S.; Qian, G.; Ma, Z.; Lu, J. Environmentally Persistent Free Radical Promotes Lung Cancer Progression by Regulating the Expression Profile of miRNAs. Cancer Biother. Radiopharm. 2024, 39, 584–592. [Google Scholar] [CrossRef] [PubMed]
- Chen, Z.; Ji, N.; Wang, Z.; Wu, C.; Sun, Z.; Li, Y.; Hu, F.; Wang, Z.; Huang, M.; Zhang, M. Fine Particulate Matter (PM(2.5)) Promoted the Invasion of Lung Cancer Cells via an ARNT2/PP2A/STAT3/MMP2 Pathway. J. Biomed. Nanotechnol. 2018, 14, 2172–2184, Correction in J. Biomed. Nanotechnol. 2019, 15, 416.. [Google Scholar] [CrossRef]
- Colin-Val, Z.; Flores-Navarro, G.; Rocha-Zavaleta, L.; Robledo-Cadena, D.X.; Quintana-Belmares, R.O.; Lopez-Marure, R. Fine particulate matter (PM(2.5)) promotes chemoresistance and aggressive phenotype of A549 lung cancer cells. Toxicol. Appl. Pharmacol. 2024, 487, 116955. [Google Scholar] [CrossRef]
- Wei, J.; Li, F.; Yang, J.; Liu, X.; Cho, W.C. MicroRNAs as regulators of airborne pollution-induced lung inflammation and carcinogenesis. Arch. Toxicol. 2015, 89, 677–685. [Google Scholar] [CrossRef]
- Liao, D.; Wei, S.; Hu, J. Inhibition of miR-542-3p augments autophagy to promote diabetic corneal wound healing. Eye Vis (Lond) 2024, 11, 3. [Google Scholar] [CrossRef]
- Yin, Q.; Guo, N.; Liao, R. LncRNA GAS5 reduces blood glucose levels and alleviates renal fibrosis in diabetic nephropathy by regulating the miR-542-3p/ERBB4 axis. Diabetol. Metab. Syndr. 2025, 17, 30. [Google Scholar] [CrossRef]
- Qasim, Q. Antioxidants, Lipid Profiles, and Glucose Levels, as Well as Persistent Inflammation, Are Central to the Link between Diabetes Mellitus Type Ii and Oxidative Stress. Georgian Med. News 2024, 351, 158–161. [Google Scholar]
- Weinberg Sibony, R.; Segev, O.; Dor, S.; Raz, I. Overview of oxidative stress and inflammation in diabetes. J. Diabetes 2024, 16, e70014. [Google Scholar] [CrossRef]
- Alshahrani, S.H.; Rakhimov, N.; Gupta, J.; Hassan, Z.F.; Alsalamy, A.; Saleh, E.A.M.; Alsaab, H.O.; Al-Aboudy, F.K.; Alawadi, A.R.; Mustafa, Y.F. The mechanisms, functions and clinical applications of miR-542-3p in human cancers. Pathol. Res. Pract. 2023, 248, 154724. [Google Scholar] [CrossRef]
- Liu, B.; Li, J.; Zheng, M.; Ge, J.; Li, J.; Yu, P. MiR-542-3p exerts tumor suppressive functions in non-small cell lung cancer cells by upregulating FTSJ2. Life Sci. 2017, 188, 87–95. [Google Scholar] [CrossRef]
- Althoff, K.; Lindner, S.; Odersky, A.; Mestdagh, P.; Beckers, A.; Karczewski, S.; Molenaar, J.J.; Bohrer, A.; Knauer, S.; Speleman, F.; et al. miR-542-3p exerts tumor suppressive functions in neuroblastoma by downregulating Survivin. Int. J. Cancer 2015, 136, 1308–1320. [Google Scholar] [CrossRef]
- Chen, X.; Jin, Y.; Feng, Y. Evaluation of Plasma Extracellular Vesicle MicroRNA Signatures for Lung Adenocarcinoma and Granuloma with Monte-Carlo Feature Selection Method. Front. Genet. 2019, 10, 367. [Google Scholar] [CrossRef]
- Gado, M.M.; Mousa, N.O.; Badawy, M.A.; El Taweel, M.A.; Osman, A. Assessment of the Diagnostic Potential of miR-29a-3p and miR-92a-3p as Circulatory Biomarkers in Acute Myeloid Leukemia. Asian Pac. J. Cancer Prev. 2019, 20, 3625–3633. [Google Scholar] [CrossRef]
- Shi, T.; Wu, X.; Liu, A. Upregulated miR-29a-3p Prevent Malignant Features of Lymphoma Cells by Targeting MCL1. Hematol. Oncol. 2025, 43, e70130. [Google Scholar] [CrossRef]
- Fellizar, A.; Refuerzo, V.; Ramos, J.D.; Albano, P.M. Expression of specific microRNAs in tissue and plasma in colorectal cancer. J. Pathol. Transl. Med. 2023, 57, 147–157. [Google Scholar] [CrossRef]
- Yamada, A.; Horimatsu, T.; Okugawa, Y.; Nishida, N.; Honjo, H.; Ida, H.; Kou, T.; Kusaka, T.; Sasaki, Y.; Yagi, M.; et al. Serum miR-21, miR-29a, and miR-125b Are Promising Biomarkers for the Early Detection of Colorectal Neoplasia. Clin. Cancer Res. 2015, 21, 4234–4242. [Google Scholar]
- Wen, Q.; Wang, Y.; Li, X.; Jin, X.; Wang, G. Decreased serum exosomal miR-29a expression and its clinical significance in papillary thyroid carcinoma. J. Clin. Lab. Anal. 2021, 35, e23560. [Google Scholar] [CrossRef] [PubMed]
- Yamada, H.; Suzuki, K.; Fujii, R.; Kawado, M.; Hashimoto, S.; Watanabe, Y.; Iso, H.; Fujino, Y.; Wakai, K.; Tamakoshi, A. Circulating miR-21, miR-29a, and miR-126 are associated with premature death risk due to cancer and cardiovascular disease: The JACC Study. Sci. Rep. 2021, 11, 5298. [Google Scholar] [CrossRef]
- Dinh, T.K.; Fendler, W.; Chalubinska-Fendler, J.; Acharya, S.S.; O’Leary, C.; Deraska, P.V.; D’Andrea, A.D.; Chowdhury, D.; Kozono, D. Circulating miR-29a and miR-150 correlate with delivered dose during thoracic radiation therapy for non-small cell lung cancer. Radiat. Oncol. 2016, 11, 61. [Google Scholar] [CrossRef]
- Chioccioli, M.; Roy, S.; Newell, R.; Pestano, L.; Dickinson, B.; Rigby, K.; Herazo-Maya, J.; Jenkins, G.; Ian, S.; Saini, G.; et al. A lung targeted miR-29 mimic as a therapy for pulmonary fibrosis. EBioMedicine 2022, 85, 104304. [Google Scholar] [CrossRef]
- Cushing, L.; Kuang, P.; Lu, J. The role of miR-29 in pulmonary fibrosis. Biochem. Cell Biol. 2015, 93, 109–118. [Google Scholar] [CrossRef]
- Kurai, J.; Onuma, K.; Sano, H.; Okada, F.; Watanabe, M. Ozone augments interleukin-8 production induced by ambient particulate matter. Genes. Environ. 2018, 40, 14. [Google Scholar] [CrossRef]
- Xiong, X.; Liao, X.; Qiu, S.; Xu, H.; Zhang, S.; Wang, S.; Ai, J.; Yang, L. CXCL8 in Tumor Biology and Its Implications for Clinical Translation. Front. Mol. Biosci. 2022, 9, 723846. [Google Scholar] [CrossRef]
- Eckhardt, C.M.; Baccarelli, A.A.; Wu, H. Environmental Exposures and Extracellular Vesicles: Indicators of Systemic Effects and Human Disease. Curr. Environ. Health Rep. 2022, 9, 465–476. [Google Scholar] [CrossRef]
- Xu, H.; Jiao, X.; Wu, Y.; Li, S.; Cao, L.; Dong, L. Exosomes derived from PM2.5-treated lung cancer cells promote the growth of lung cancer via the Wnt3a/beta-catenin pathway. Oncol. Rep. 2019, 41, 1180–1188. [Google Scholar] [PubMed]
- Liu, Y.J.; Wang, C. A review of the regulatory mechanisms of extracellular vesicles-mediated intercellular communication. Cell Commun. Signal 2023, 21, 77. [Google Scholar] [CrossRef]






| miRNA | log2FC | p-Value | FDR (padj) | Regulation |
|---|---|---|---|---|
| hsa-miR-542-3p | −24.4 | <0.001 | <0.001 | Down |
| hsa-miR-370-3p | −5.6 | 0.05 | 0.70 | Down |
| hsa-miR-2115-5p | −6.3 | 0.04 | 0.70 | Down |
| hsa-let-7d-3p | −6.2 | 0.03 | 0.70 | Down |
| hsa-miR-1292-5p | −6.6 | 0.03 | 0.70 | Down |
| novelmiR-165 5′-uugaggucggacaugguggcu-3′ | −6.6 | 0.03 | 0.70 | Down |
| hsa-miR-493-3p | −6.8 | 0.02 | 0.70 | Down |
| novelmiR-886 5′-auacugggauauuuggagcuuc-3′ | −7.0 | 0.02 | 0.70 | Down |
| hsa-miR-27a-3p | 6.0 | 0.01 | 0.70 | Up |
| novelmiR-734 -3′ugugugucuguaucucuuc-3′ | 6.1 | 0.05 | 0.70 | Up |
| hsa-miR-29a-3p | 24.2 | <0.001 | <0.001 | Up |
| novelmiR-754 5′-uaguggucucuguaucucugggaag-3′ | 26.1 | <0.001 | <0.001 | Up |
| novelmiR-203 5′-gggguggggucugaggauuuguga-3′ | 26.7 | <0.001 | <0.001 | Up |
| Variable | Healthy (Mean CSD) | Diabetes (Mean ± SD) | p Value * |
|---|---|---|---|
| Sample size (n) | 29 | 28 | |
| Age (years) | 69.3 ± 6.49 | 68.6 ± 5.88 | 0.581 a |
| Sex | 0.256 b | ||
| Male Female | 8 21 | 11 19 | |
| Weight (kg) | 57.4 ± 10.95 | 63.1 ± 7.97 | 0.031 a,* |
| Height (cm) | 151.3 ± 8.01 | 153.8 ± 6.81 | 0.212 a |
| BMI (kg/m2) | 25.0 ± 4.35 | 26.7 ± 2.94 | 0.108 a |
| Systolic BP (mmHg) | 135.5 ± 18.13 | 134.8 ± 19.02 | 0.886 a |
| Diastolic BP (mmHg) | 70.7 ± 11.59 | 69.7 ± 10.58 | 0.746 a |
| SpO2 (%) | 97.8 ± 0.58 | 97.7 ± 0.70 | 0.613 a |
| Pulse (bpm) | 83.2 ± 12.49 | 86.3 ± 13.72 | 0.376 a |
| hsCRP (mg/L) | 2.22 ± 3.316 | 1.73 ± 1.758 | 0.496 a |
| FBS (mg/dL) | 108 ± 13.6 | 103 ± 7.786 | 0.087 a |
| HbA1c (%) | 5.7 ± 0.27 | 5.3 ± 0.62 | 0.003 a,* |
| Variable | Lung Cancer | Healthy Controls |
|---|---|---|
| Sample size (n) | 55 | 27 |
| Age (years) | 65.7 ± 11.55 | 62.4 ± 8.44 |
| Gender | ||
| Male | 29 | 12 |
| Female | 26 | 15 |
| Smoking Status | ||
| Smokers | 34 | 1 |
| Non-smokers | 21 | 26 |
| Histology | ||
| Adenocarcinoma Squamous cell carcinoma | 44 11 | Not applicable |
| Stage | ||
| Early (Stage I and II) Late (Satge III and IV) | 15 40 | Not applicable |
Disclaimer/Publisher’s Note: The statements, opinions and data contained in all publications are solely those of the individual author(s) and contributor(s) and not of MDPI and/or the editor(s). MDPI and/or the editor(s) disclaim responsibility for any injury to people or property resulting from any ideas, methods, instructions or products referred to in the content. |
© 2026 by the authors. Licensee MDPI, Basel, Switzerland. This article is an open access article distributed under the terms and conditions of the Creative Commons Attribution (CC BY) license.
Share and Cite
Han, M.T.T.; Satitpornbunpot, N.; Tominaga, N.; Freeouf, S.; Punturee, K.; Kewchareonwong, C.; Chewaskulyong, B.; Lertmemongkolchai, G.; Cressey, R. Differential Circulating miRNA Responses to PM Exposure in Healthy and Diabetes Mellitus Patients: Implications for Lung Cancer Susceptibility. Int. J. Mol. Sci. 2026, 27, 613. https://doi.org/10.3390/ijms27020613
Han MTT, Satitpornbunpot N, Tominaga N, Freeouf S, Punturee K, Kewchareonwong C, Chewaskulyong B, Lertmemongkolchai G, Cressey R. Differential Circulating miRNA Responses to PM Exposure in Healthy and Diabetes Mellitus Patients: Implications for Lung Cancer Susceptibility. International Journal of Molecular Sciences. 2026; 27(2):613. https://doi.org/10.3390/ijms27020613
Chicago/Turabian StyleHan, Moe Thi Thi, Nichakorn Satitpornbunpot, Naoomi Tominaga, Saranta Freeouf, Khanittha Punturee, Chidchamai Kewchareonwong, Busayamas Chewaskulyong, Ganjana Lertmemongkolchai, and Ratchada Cressey. 2026. "Differential Circulating miRNA Responses to PM Exposure in Healthy and Diabetes Mellitus Patients: Implications for Lung Cancer Susceptibility" International Journal of Molecular Sciences 27, no. 2: 613. https://doi.org/10.3390/ijms27020613
APA StyleHan, M. T. T., Satitpornbunpot, N., Tominaga, N., Freeouf, S., Punturee, K., Kewchareonwong, C., Chewaskulyong, B., Lertmemongkolchai, G., & Cressey, R. (2026). Differential Circulating miRNA Responses to PM Exposure in Healthy and Diabetes Mellitus Patients: Implications for Lung Cancer Susceptibility. International Journal of Molecular Sciences, 27(2), 613. https://doi.org/10.3390/ijms27020613

