Effects and Molecular Mechanisms of Heat-Killed Postbiotic Enterococcus faecalis EF-2001 on Muscle Volume and Grip Strength in Dexamethasone-Induced Muscle Atrophy in SD Rats
Abstract
1. Introduction
2. Results
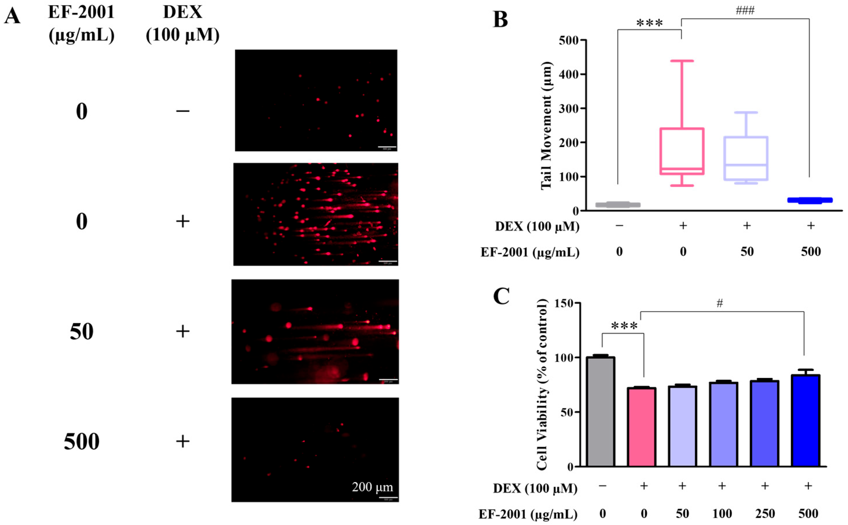
2.1. Effect of Heat-Killed Postbiotic EF-2001 on the Attenuation of DNA Damage and Cell Viability in Dexamethasone-Induced C2C12 Myotubes
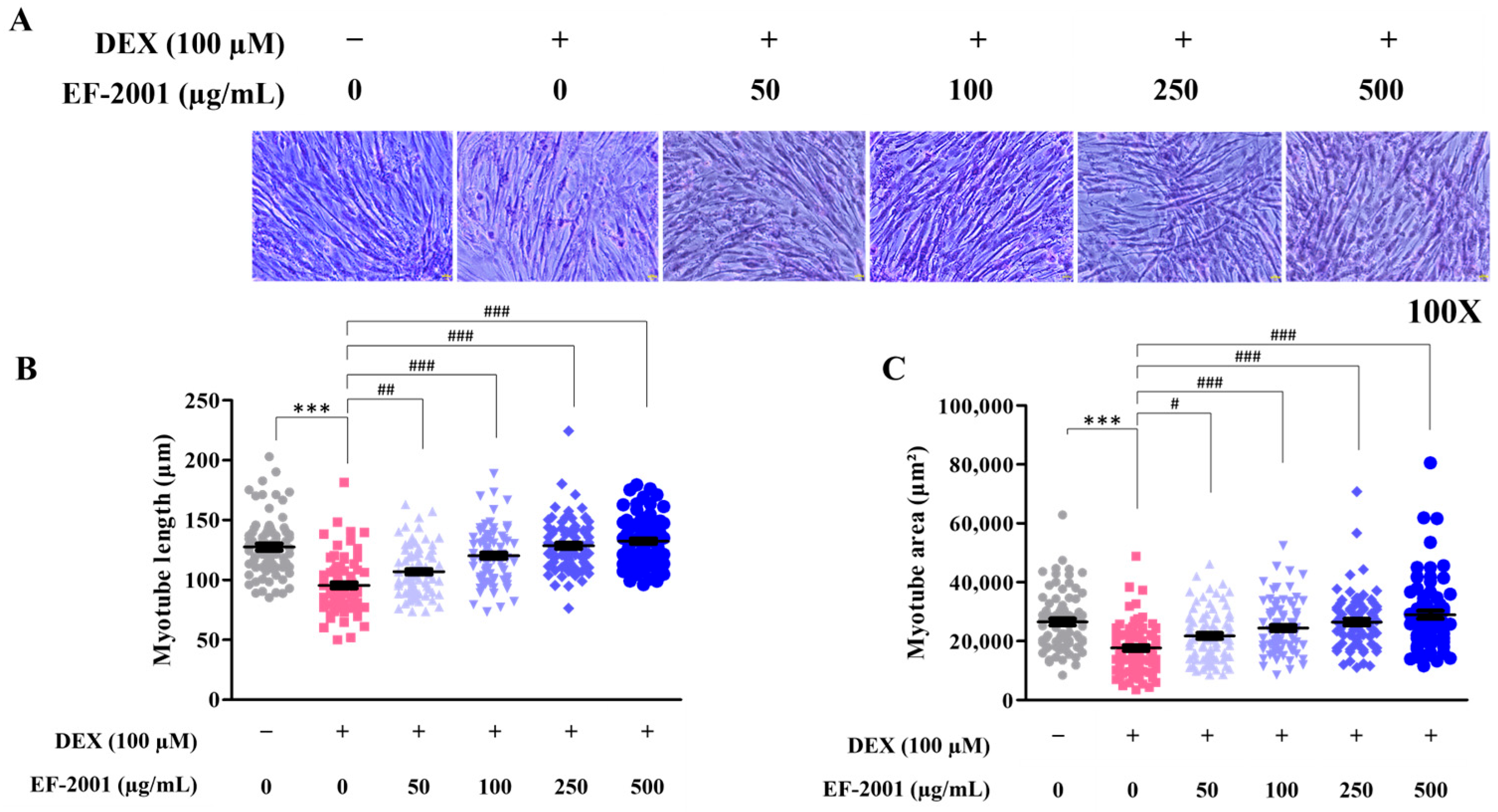
2.2. Effect of Heat-Killed Postbiotic EF-2001 in Preventing Muscle Atrophy in Dexamethasone-Induced C2C12 Myotubes
2.3. Effect of Heat-Killed Postbiotic EF-2001 on AKT Signaling Pathway in Dexamethasone-Induced C2C12 Myotubes
2.4. Effect of Heat-Killed Postbiotic EF-2001 on the Downregulation of Muscle Atrophy-Related Protein in Dexamethasone-Induced C2C12 Myotubes
2.5. Effect of Heat-Killed Postbiotic EF-2001 on Body Weight and Grip Strength in Dexamethasone-Induced Muscle Atrophy in Rat Model
2.6. Effect of Heat-Killed Postbiotic EF-2001 on the Muscle Volume and Weight in Dexamethasone-Induced Muscle Atrophy in SD Rats
2.7. Effect of Heat-Killed Postbiotic EF-2001 on Regulation of the Expression of Muscle Atrophy-Related Protein in Dexamethasone-Induced Muscle Atrophy in SD Rat Model
3. Discussion
4. Materials and Methods
4.1. Preparation of Heat-Killed Postbiotic E. faecalis EF-2001
4.2. Preparation of the Reference Compound Curcumin
4.3. Cell Culture and Differentiation
4.4. Induction of Muscle Atrophy in C2C12 Myotubes by Dexamethasone
4.5. Giemsa Staining
4.6. Comet Assay
4.7. Western Blotting
4.8. Animal Experiments and Treatments
4.9. Grip Strength Test
4.10. Measurement of Muscle Volume Using Micro-Computed Tomography
4.11. Statistical Analysis
5. Conclusions
Author Contributions
Funding
Institutional Review Board Statement
Informed Consent Statement
Data Availability Statement
Conflicts of Interest
Abbreviations
| AKT | Protein Kinase B |
| CON | Control group |
| DEX | Dexamethasone |
| DMEM | Dulbecco’s Modified Eagle’s Medium |
| EF-2001 | Heat-killed Enterococcus faecalis EF-2001 |
| GAPDH | Glyceraldehyde 3-phosphate dehydrogenase |
| GA | Gastrocnemius |
| GS | Grip strength |
| GSM | Grip strength meter |
| Micro-CT | Micro-Computed Tomography |
| MTT | 3-(4,5-Dimethylthiazol-2-yl)-2,5-diphenyltetrazolium bromide |
| p-AKT | Phospho-AKT |
| PI | Propidium Iodide |
| OD | Optical density |
| PBS | Phosphate-buffered saline |
| RT | Room temperature |
| SD | Sprague–Dawley |
| SDS PAGE | Sodium Dodecyl Sulfate Polyacrylamide Gel Electrophoresis |
| TA | Tibialis anterior |
References
- Kim, J.W.; Ku, S.-K.; Han, M.H.; Kim, K.Y.; Kim, S.G.; Kim, G.-Y.; Hwang, H.J.; Kim, B.W.; Kim, C.M.; Choi, Y.H. The administration of Fructus Schisandrae attenuates dexamethasone-induced sarcopenia in mice. Int. J. Mol. Med. 2015, 36, 29–42. [Google Scholar] [CrossRef]
- Yin, L.; Li, N.; Jia, W.; Wang, N.; Liang, M.; Yang, X.; Du, G. Skeletal sarcopenia: From mechanisms to treatments. Pharmacol. Res. 2021, 172, 105807. [Google Scholar]
- Aguilar-Hernández, L.; Alejandre, R.; Morales-Medina, J.C.; Iannitti, T.; Flores, G. Cellular mechanisms in brain aging: Focus on physiological and pathological aging. J. Chem. Neuroanat. 2023, 128, 102210. [Google Scholar] [PubMed]
- Dao, T.; Green, A.E.; Kim, Y.A.; Bae, S.-J.; Ha, K.-T.; Gariani, K.; Lee, M.-R.; Menzies, K.J.; Ryu, D. Sarcopenia and muscle aging: A brief overview. Endocrinol. Metab. 2020, 35, 716–732. [Google Scholar] [CrossRef]
- Santilli, V.; Bernetti, A.; Mangone, M.; Paoloni, M. Clinical Definition of Sarcopenia. Clin. Cases Miner. Bone Metab. 2014, 11, 177–180. [Google Scholar] [CrossRef]
- Takahashi, K.; Nakagawasai, O.; Uwabu, M.; Iwasa, M.; Iwasa, H.; Tsuji, M.; Takeda, H.; Tadano, T. Immunological benefits of Enterococcus faecalis 2001 in healthy volunteers. Jpn. Pharmacol. Ther. 2021, 49, 913–916. [Google Scholar]
- Baek, J.Y.; Jung, H.W.; Kim, K.M.; Kim, M.; Park, C.Y.; Lee, K.P.; Lim, J.Y. Korean Working Group on Sarcopenia Guideline: Expert Consensus on Sarcopenia Screening and Diagnosis by the Korean Society of Sarcopenia, the Korean Society for Bone and Mineral Research, and the Korean Geriatrics Society. Ann. Geriatr. Med. Res. 2023, 27, 9. [Google Scholar] [CrossRef] [PubMed]
- Abdulla, F.E.; Abdulla, E.M. Antibiotic options for Enterococcus faecalis infection. Pak. J. Med. Sci. 2006, 22, 286. [Google Scholar]
- Beaudart, C.; Rizzoli, R.; Bruyère, O.; Reginster, J.Y.; Biver, E. Sarcopenia: Burden and Challenges for Public Health. Arch. Public Health 2014, 72, 45. [Google Scholar] [CrossRef]
- Kim, Y.-G.; Shaw, M.H.; Warner, N.; Park, J.-H.; Chen, F.; Ogura, Y.; Núñez, G. Cutting edge: Crohn’s disease-associated Nod2 mutation limits production of proinflammatory cytokines to protect the host from Enterococcus faecalis-induced lethality. J. Immunol. 2011, 187, 2849–2852. [Google Scholar] [PubMed]
- Kwak, J.Y.; Kwon, K.S. Pharmacological Interventions for Treatment of Sarcopenia: Current Status of Drug Development for Sarcopenia. Ann. Geriatr. Med. Res. 2019, 23, 98. [Google Scholar] [CrossRef] [PubMed]
- Kajfasz, J.K.; Mendoza, J.E.; Gaca, A.O.; Miller, J.H.; Koselny, K.A.; Giambiagi-deMarval, M.; Wellington, M.; Abranches, J.; Lemos, J.A. The Spx regulator modulates stress responses and virulence in Enterococcus faecalis. Infect. Immun. 2012, 80, 2265–2275. [Google Scholar] [CrossRef]
- Bodine, S.C.; Baehr, L.M. Skeletal Muscle Atrophy and the E3 Ubiquitin Ligases MuRF1 and MAFbx/Atrogin-1. Am. J. Physiol. Endocrinol. Metab. 2014, 307, E469–E484. [Google Scholar] [CrossRef] [PubMed]
- Peris-Moreno, D.; Cussonneau, L.; Combaret, L.; Polge, C.; Taillandier, D. Ubiquitin Ligases at the Heart of Skeletal Muscle Atrophy Control. Molecules 2021, 26, 407. [Google Scholar] [CrossRef] [PubMed]
- Wang, D.; Yang, Y.; Zou, X.; Zheng, Z.; Zhang, J. Curcumin Ameliorates CKD-Induced Mitochondrial Dysfunction and Oxidative Stress through Inhibiting GSK-3β Activity. J. Nutr. Biochem. 2020, 83, 108404. [Google Scholar] [CrossRef]
- Kang, D.Y.; Sp, N.; Bae, S.W.; Jang, K.-J. Methylsulfonylmethane relieves cobalt chloride-induced hypoxic toxicity in C2C12 myoblasts. Life Sci. 2022, 301, 120619. [Google Scholar] [CrossRef]
- Abaya, R.; Jones, L.; Zorc, J.J. Dexamethasone compared to prednisone for the treatment of children with acute asthma exacerbations. Pediatr. Emerg. Care 2018, 34, 53–58. [Google Scholar] [CrossRef]
- Wang, B.Y.H.; Hsiao, A.W.T.; Wong, N.; Chen, Y.F.; Lee, C.W.; Lee, W.Y.W. Is Dexamethasone-Induced Muscle Atrophy an Alternative Model for Naturally Aged Sarcopenia Model? J. Orthop. Transl. 2023, 39, 12–20. [Google Scholar] [CrossRef]
- Kwon, Y.H.; Jang, J.Y.; Lee, J.H.; Choi, Y.W.; Choi, Y.H.; Kim, N.D. Loquat leaf extract inhibits oxidative stress-induced DNA damage and apoptosis via AMPK and Nrf2/HO-1 signaling pathways in C2C12 cells. Appl. Sci. 2023, 13, 572. [Google Scholar] [CrossRef]
- Kuo, T.; Harris, C.A.; Wang, J.C. Metabolic Functions of Glucocorticoid Receptor in Skeletal Muscle. Mol. Cell. Endocrinol. 2013, 380, 79–88. [Google Scholar] [CrossRef]
- Lee, C.H.; Kwon, Y.; Park, S.; Kim, T.; Kim, M.S.; Kim, E.J.; Choi, S.E. The Impact of Ulmus macrocarpa Extracts on a Model of Sarcopenia-Induced C57BL/6 Mice. Int. J. Mol. Sci. 2024, 25, 6197. [Google Scholar] [CrossRef]
- Park, C.; Kim, D.H.; Kim, T.H.; Jeong, S.U.; Yoon, J.H.; Moon, S.-K.; Kwon, C.-Y.; Park, S.-H.; Hong, S.H.; Shim, J.-H.; et al. Improvement of oxidative stress-induced cytotoxicity of Angelica keiskei (Miq.) Koidz. leaves extract through activation of heme oxygenase-1 in C2C12 murine myoblasts. Biotechnol. Bioprocess Eng. 2023, 28, 51–62. [Google Scholar] [CrossRef]
- Rolland, Y.; Ticinesi, A.; Sokol, H.; Barreto, P.D.S. Therapeutic Perspectives of Pre-, Pro-, Post-Biotics in the Treatment of Sarcopenia. J. Nutr. Health Aging 2024, 28, 100298. [Google Scholar] [CrossRef] [PubMed]
- Fu, P.J.; Luo, Y.; Zheng, S.Y.; Ma, Z.R.; Xiao, W.F.; Li, H.; Li, Y.S. The Role of Extracellular Vesicles in Musculoskeletal Diseases. J. Extracell. Vesicles 2025, 14, e70205. [Google Scholar] [CrossRef]
- Hwang, S.; Seo, K.H.; Kim, H. Probiotic-Derived Extracellular Vesicles Attenuate Sarcopenia via Muscle Regeneration. J. Food Sci. 2025, 90, e70586. [Google Scholar] [CrossRef] [PubMed]
- Jung, S.H.; Hwang, S.; Seo, K.H.; Park, Y.; Kim, M.J.; Kim, H. Bioconversion-Based Postbiotics Enhance Muscle Strength and Modulate Gut Microbiota in Healthy Individuals: A Randomized, Double-Blind, Placebo-Controlled Trial. Nutrients 2025, 17, 3937. [Google Scholar] [CrossRef] [PubMed]
- Liang, B.; Xing, D. The Current and Future Perspectives of Postbiotics. Probiotics Antimicrob. Proteins 2023, 15, 1626–1643. [Google Scholar] [CrossRef]
- Viswanathan, K.; Muthusamy, S. Review on the Current Trends and Future Perspectives of Postbiotics for Developing Healthier Foods. eFood 2022, 3, e47. [Google Scholar] [CrossRef]
- Chen, X.; Yuan, C.; He, J.; Li, W.; Liao, C. Current Research Status and Trends in the Bioactivity of Postbiotics. Front. Food Sci. Technol. 2025, 5, 1692683. [Google Scholar] [CrossRef]
- Kim, S.; Kim, K.; Park, J.; Jun, W. Curcuma longa L. Water extract improves dexamethasone-induced sarcopenia by modulating the muscle-related gene and oxidative stress in mice. Antioxidants 2021, 10, 1000. [Google Scholar] [CrossRef]
- Furukawa, K.; Kousaka, M.; Jia, H.; Kato, H. Suppressive effects of turmeric extract on muscle atrophy in dexamethasone-treated mice and myotubes. Nutrients 2022, 14, 3979. [Google Scholar] [CrossRef]
- Lee, D.-Y.; Chun, Y.-S.; Kim, J.-K.; Lee, J.-O.; Ku, S.-K.; Shim, S.-M. Curcumin attenuates sarcopenia in chronic forced exercise executed aged mice by regulating muscle degradation and protein synthesis with antioxidant and anti-inflammatory effects. J. Agric. Food Chem. 2021, 69, 6214–6228. [Google Scholar] [CrossRef]
- Jang, J.H.; Joung, J.Y.; Pack, S.P.; Oh, N.S. Preventive effect of fermented whey protein mediated by Lactobacillus gasseri IM13 via the PI3K/AKT/FOXO pathway in sarcopenia. J. Dairy Sci. 2024, 107, 2606–2619. [Google Scholar] [CrossRef]
- Cheng, C.; Zhang, S.; Gong, Y.; Wang, X.; Tang, S.; Wan, J.; Ding, K.; Yuan, C.; Sun, W.; Yao, L.-H. Cordycepin inhibits myogenesis via activating the ERK1/2 MAPK signalling pathway in C2C12 cells. Biomed. Pharmacother. 2023, 165, 115163. [Google Scholar] [CrossRef] [PubMed]
- Watt, K.I.; Judson, R.; Medlow, P.; Reid, K.; Kurth, T.B.; Burniston, J.G.; Ratkevicius, A.; De Bari, C.; Wackerhage, H. Yap is a novel regulator of C2C12 myogenesis. Biochem. Biophys. Res. Commun. 2010, 393, 619–624. [Google Scholar] [CrossRef]
- Dehghan, F.; Amiri, F.; Amiri, F. Protective effects of saffron extract and resistance training against atrophic markers: A study on rats with dexamethasone-induced sarcopenia. Sport Sci. Health 2023, 19, 85–94. [Google Scholar] [CrossRef]
- Lee, H.; Lee, K.S.; Jeong, J.H.; Yoon, J.S.; Hwang, S.H.; Kim, S.-Y.; Yeon, S.H.; Ryu, J.-H. Extract of Alnus japonica prevents dexamethasone-induced sarcopenia in mice. J. Funct. Foods 2023, 101, 105419. [Google Scholar] [CrossRef]
- Lee, J.-H.; Woo, K.-J.; Hong, J.; Han, K.-I.; Kim, H.S.; Kim, T.-J. Heat-killed Enterococcus faecalis inhibit FL83B hepatic lipid accumulation and high fat diet-induced fatty liver damage in rats by activating lipolysis through the regulation of the AMPK signaling pathway. Int. J. Mol. Sci. 2023, 24, 4486. [Google Scholar] [CrossRef]
- Noh, K.K.; Chung, K.W.; Choi, Y.J.; Park, M.H.; Jang, E.J.; Park, C.H.; Yoon, C.; Kim, N.D.; Kim, M.K.; Chung, H.Y. β-Hydroxy-β-methylbutyrate improves dexamethasone-induced sarcopenia by modulating the muscle degradation pathway in SD rat. PLoS ONE 2014, 9, e102947. [Google Scholar] [CrossRef]
- Noh, K.K.; Chung, K.W.; Sung, B.; Kim, M.J.; Park, C.H.; Yoon, C.; Choi, J.S.; Kim, M.K.; Kim, C.M.; Kim, N.D.; et al. Loquat (Eriobotrya japonica) extract prevents dexamethasone-induced sarcopenia by inhibiting the muscle degradation pathway in Sprague Dawley rats. Mol. Med. Rep. 2015, 12, 3607–3614. [Google Scholar] [CrossRef][Green Version]
- Chang, J.S.; Kong, I.D. Irisin prevents dexamethasone-induced atrophy in C2C12 myotubes. Pflug. Arch.-Eur. J. Physiol. 2020, 472, 495–502. [Google Scholar] [CrossRef]
- Hah, Y.-S.; Lee, W.K.; Lee, S.; Kim, E.J.; Lee, J.H.; Lee, S.-J.; Ji, Y.H.; Kim, S.G.; Lee, H.-H.; Hong, S.Y. β-Sitosterol attenuates dexamethasone-induced sarcopenia via regulating FoxO1-dependent signaling in C2C12 cell and mice model. Nutrients 2022, 14, 2894. [Google Scholar] [CrossRef]
- Zhiyin, L.; Jinliang, C.; Qiunan, C.; Yunfei, Y.; Qian, X. Fucoxanthin rescues dexamethasone-induced C2C12 myotubes atrophy. Biomed. Pharmacother. 2021, 139, 111590. [Google Scholar] [CrossRef]
- Karim, A.; Muhammad, T.; Shah, I.; Khan, J.; Qaisar, R. A multistrain probiotic reduces sarcopenia by modulating Wnt signaling biomarkers in patients with chronic heart failure. J. Cardiol. 2022, 80, 449–455. [Google Scholar] [CrossRef] [PubMed]
- Lee, K.; Kim, J.; Park, S.-D.; Shim, J.-J.; Lee, J.-L. Lactobacillus plantarum HY7715 ameliorates sarcopenia by improving skeletal muscle mass and function in aged Balb/c mice. Int. J. Mol. Sci. 2021, 22, 10023. [Google Scholar] [CrossRef] [PubMed]
- Lee, M.-C.; Tu, Y.-T.; Lee, C.-C.; Tsai, S.-C.; Hsu, H.-Y.; Tsai, T.-Y.; Liu, T.-H.; Young, S.-L.; Lin, J.-S.; Huang, C.-C. Lactobacillus plantarum TWK10 improves muscle mass and functional performance in frail older adults: A randomized, double-blind clinical trial. Microorganisms 2021, 9, 1466. [Google Scholar] [CrossRef]
- Men, X.; Han, X.; Lee, S.-J.; Oh, G.; Im, J.-H.; Bae, K.S.; Seong, G.-S.; La, I.-J.; Lee, D.-S.; Choi, S.-I. Ginsenosides Rh1, Rg2, and Rg3 ameliorate dexamethasone-induced sarcopenia in C2C12 myotubes. Food Sci. Biotechnol. 2024, 33, 1233–1243. [Google Scholar] [CrossRef]
- Liu, J.; Peng, Y.; Wang, X.; Fan, Y.; Qin, C.; Shi, L.; Tang, Y.; Cao, K.; Li, H.; Long, J. Mitochondrial dysfunction launches dexamethasone-induced skeletal sarcopenia via AMPK/FOXO3 signaling. Mol. Pharm. 2016, 13, 73–84. [Google Scholar] [CrossRef]
- Ortega-Martínez, S. Dexamethasone acts as a radiosensitizer in three astrocytoma cell lines via oxidative stress. Redox Biol. 2015, 5, 388–397. [Google Scholar] [CrossRef]
- Ferraro, E.; Giammarioli, A.M.; Caldarola, S.; Lista, P.; Feraco, A.; Tinari, A.; Salvatore, A.M.; Malorni, W.; Berghella, L.; Rosano, G. The metabolic modulator trimetazidine triggers autophagy and counteracts stress-induced atrophy in skeletal muscle myotubes. FEBS J. 2013, 280, 5094–5108. [Google Scholar] [CrossRef] [PubMed]
- Kim, J.-H.; Choi, T.G.; Park, S.; Yun, H.R.; Nguyen, N.N.Y.; Jo, Y.H.; Jang, M.; Kim, J.; Kim, J.; Kang, I.; et al. Mitochondrial ROS-derived PTEN oxidation activates PI3K pathway for mTOR-induced myogenic autophagy. Cell Death Differ. 2018, 25, 1921–1937. [Google Scholar] [CrossRef] [PubMed]
- Baek, J.-S.; Shin, Y.-J.; Ma, X.; Park, H.-S.; Hwang, Y.-H.; Kim, D.-H. Bifidobacterium bifidum and Lactobacillus paracasei alleviate sarcopenia and cognitive impairment in aged mice by regulating gut microbiota-mediated AKT, NF-κB, and FOXO3a signaling pathways. Immun. Ageing 2023, 20, 56. [Google Scholar] [CrossRef] [PubMed]
- Yoshioka, Y.; Oishi, S.; Onoda, K.; Shibata, K.; Miyoshi, N. Diosgenin prevents dexamethasone-induced myotube atrophy in C2C12 cells. Arch. Biochem. Biophys. 2023, 747, 109759. [Google Scholar] [CrossRef] [PubMed]
- Takahashi, K.; Kurokawa, K.; Miyagawa, K.; Mochida-Saito, A.; Nemoto, Y.; Iwasa, H.; Nakagawasai, O.; Tadano, T.; Takeda, H.; Tsuji, M. Antidementia effects of Enterococcus faecalis 2001 are associated with enhancement of hippocampal neurogenesis via the ERK-CREB-BDNF pathway in olfactory bulbectomized mice. Physiol. Behav. 2020, 223, 112997. [Google Scholar] [CrossRef]
- Chang, S.-J.; Lee, M.-H.; Kim, W.-J.; Chae, Y.; Iwasa, M.; Han, K.-I.; Kim, W.-J.; Kim, T.-J. Effect of heat-killed Enterococcus faecalis EF-2001 on C2C12 myoblast damage induced by oxidative stress and muscle volume decreased by sciatic denervation in C57BL/6 mice. J. Life Sci. 2019, 29, 215–222. [Google Scholar]
- Choi, E.-J.; Iwasa, M.; Han, K.-I.; Kim, W.-J.; Tang, Y.; Han, W.C.; Kim, E.-K.; Park, Z.-Y. Effect of Enterococcus faecalis EF-2001 on experimentally induced atopic eczema in mice. Food Sci. Biotechnol. 2016, 25, 1087–1093. [Google Scholar] [CrossRef]
- Jeon, D.; Shin, H.; Lee, B.; Jeong, S.; Kim, J.; Ha, J.; Park, J.; Kwon, H.; Kim, W.; Ryu, Y.B. Effect of heat-killed Enterococcus faecalis EF-2001 on ethanol-induced acute gastric injury in mice: Protective effect of EF-2001 on acute gastric ulcer. Hum. Exp. Toxicol. 2020, 39, 721–733. [Google Scholar] [CrossRef]
- Gany, S.S.L.; Chin, K.Y.; Tan, J.K.; Aminuddin, A.; Makpol, S. Curcumin as a Therapeutic Agent for Sarcopenia. Nutrients 2023, 15, 2526. [Google Scholar] [CrossRef]








Disclaimer/Publisher’s Note: The statements, opinions and data contained in all publications are solely those of the individual author(s) and contributor(s) and not of MDPI and/or the editor(s). MDPI and/or the editor(s) disclaim responsibility for any injury to people or property resulting from any ideas, methods, instructions or products referred to in the content. |
© 2026 by the authors. Licensee MDPI, Basel, Switzerland. This article is an open access article distributed under the terms and conditions of the Creative Commons Attribution (CC BY) license.
Share and Cite
Lee, J.-H.; Han, K.-I.; Jeong, E.; Moon, J.; Kim, M.-a.; Koo, B.S.; Lee, Y.; Baek, S.; Kim, H.S.; Kim, T.-J. Effects and Molecular Mechanisms of Heat-Killed Postbiotic Enterococcus faecalis EF-2001 on Muscle Volume and Grip Strength in Dexamethasone-Induced Muscle Atrophy in SD Rats. Int. J. Mol. Sci. 2026, 27, 1105. https://doi.org/10.3390/ijms27021105
Lee J-H, Han K-I, Jeong E, Moon J, Kim M-a, Koo BS, Lee Y, Baek S, Kim HS, Kim T-J. Effects and Molecular Mechanisms of Heat-Killed Postbiotic Enterococcus faecalis EF-2001 on Muscle Volume and Grip Strength in Dexamethasone-Induced Muscle Atrophy in SD Rats. International Journal of Molecular Sciences. 2026; 27(2):1105. https://doi.org/10.3390/ijms27021105
Chicago/Turabian StyleLee, Jin-Ho, Kwon-Il Han, Eunwoo Jeong, Juyeong Moon, Min-ah Kim, Bon Seo Koo, Yura Lee, Sunhwa Baek, Han Sung Kim, and Tack-Joong Kim. 2026. "Effects and Molecular Mechanisms of Heat-Killed Postbiotic Enterococcus faecalis EF-2001 on Muscle Volume and Grip Strength in Dexamethasone-Induced Muscle Atrophy in SD Rats" International Journal of Molecular Sciences 27, no. 2: 1105. https://doi.org/10.3390/ijms27021105
APA StyleLee, J.-H., Han, K.-I., Jeong, E., Moon, J., Kim, M.-a., Koo, B. S., Lee, Y., Baek, S., Kim, H. S., & Kim, T.-J. (2026). Effects and Molecular Mechanisms of Heat-Killed Postbiotic Enterococcus faecalis EF-2001 on Muscle Volume and Grip Strength in Dexamethasone-Induced Muscle Atrophy in SD Rats. International Journal of Molecular Sciences, 27(2), 1105. https://doi.org/10.3390/ijms27021105

