Loss of Epithelial Homeostasis Driven by TMBIM1 Depletion via E-Cadherin Junction Disassembly
Abstract
1. Introduction
2. Results
2.1. TMBIM1 Is Highly Expressed in Normal Colonic Epithelium and Down-Regulated in Colorectal Cancer
2.2. TMBIM1 Depletion Impairs Normal Cellular Morphology in NCM460 Cells
2.3. TMBIM1 Knockdown Promotes Colon Cancer Cell Growth
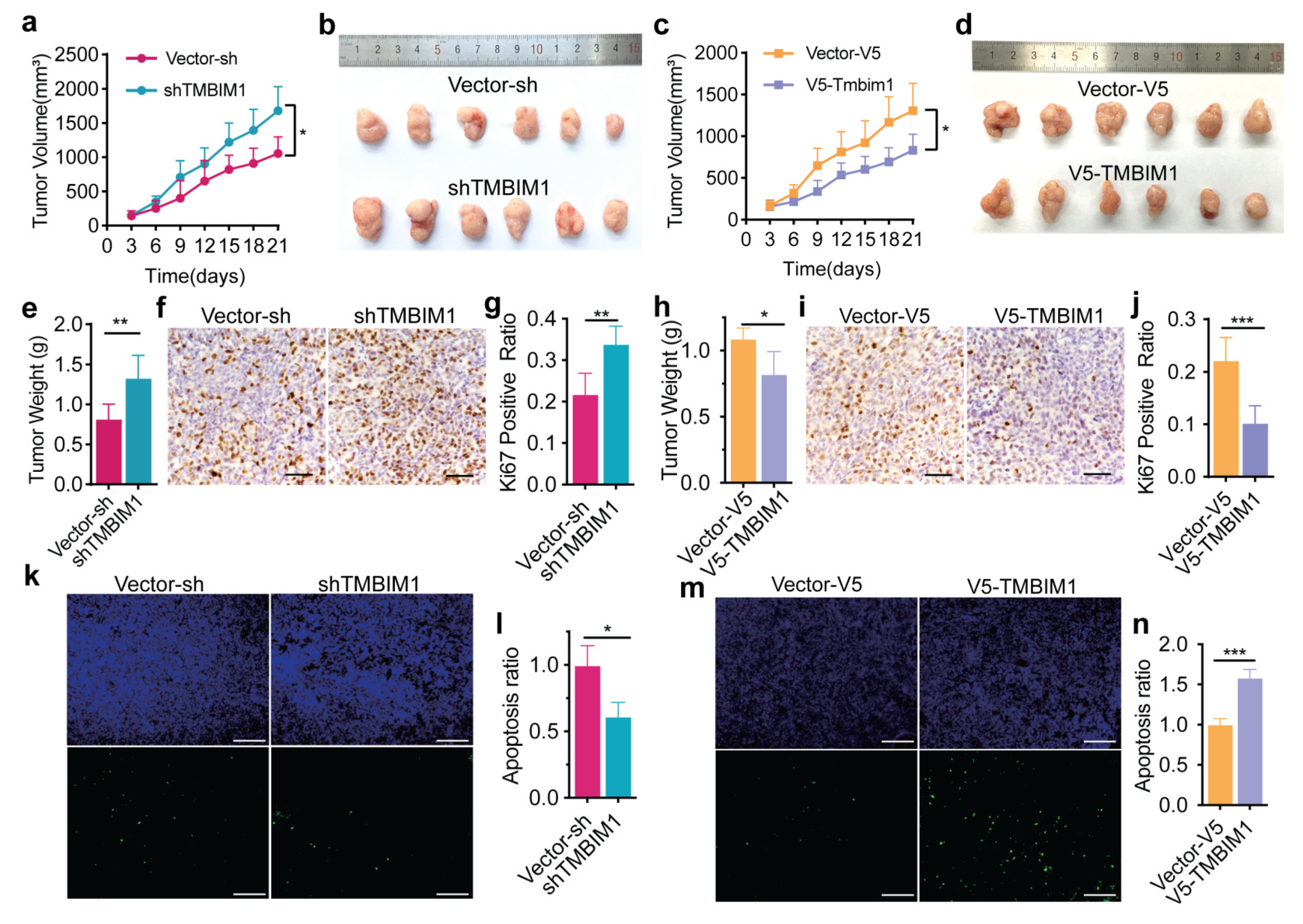
2.4. TMBIM1 Suppresses Colon Tumor Growth In Vivo
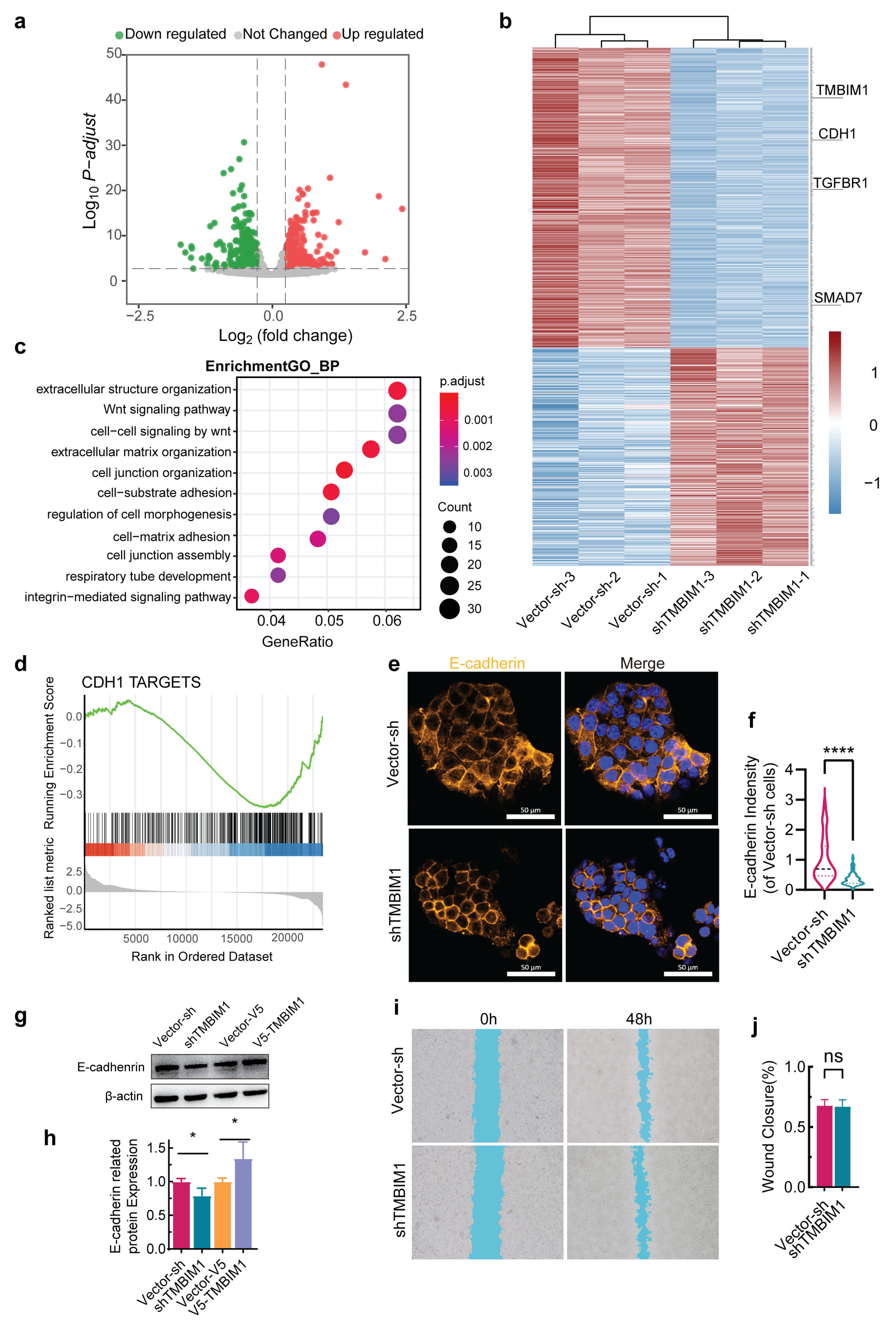
2.5. TMBIM1 Knockdown Inhibits Cell Adhesion in HCT-116 Cells
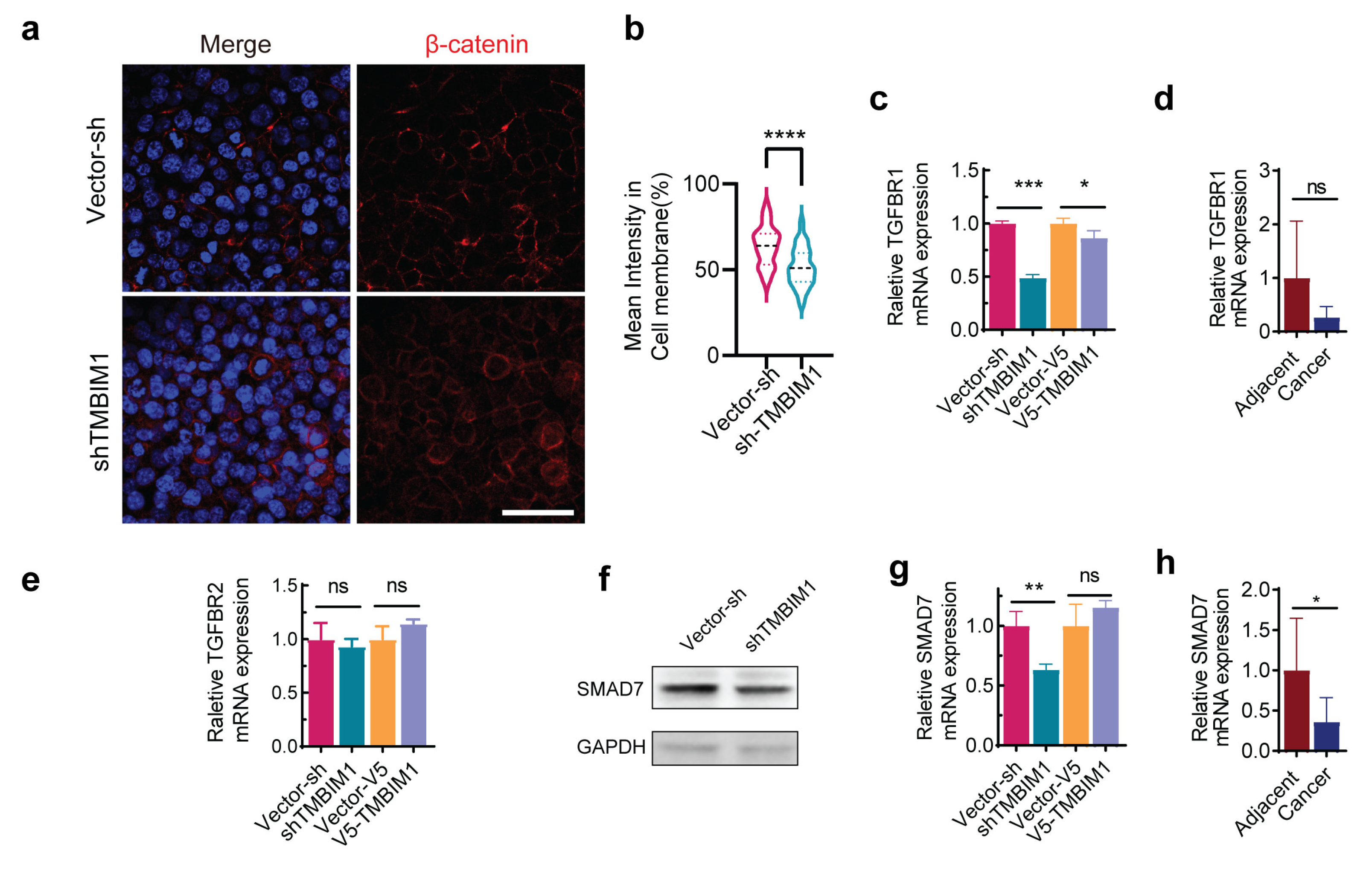
2.6. TMBIM1 Depletion Promotes an Aggressive Phenotype by Dysregulating β-Catenin in HCT-116 Cells
3. Discussion
4. Materials and Methods
4.1. Mouse Models
4.2. Cell Lines
4.3. RNA Isolation and Quantification
4.4. Lentivirus Production and Cell Transduction
4.5. TMBIM1 Knockout in NCM460 Cells
4.6. Western Blotting
4.7. Cell Viability Assay
4.8. Colony Formation Assay
4.9. Cell Cycle Analysis
4.10. Apoptosis Assay
4.11. Immunofluorescence
4.12. Immunohistochemistry (IHC)
4.13. Patient Datasets and Bioinformatics Analysis
4.14. Statistical Analysis
Supplementary Materials
Author Contributions
Funding
Institutional Review Board Statement
Informed Consent Statement
Data Availability Statement
Acknowledgments
Conflicts of Interest
Abbreviations
| TMBIM1 | Transmembrane BAX Inhibitor Motif-Containing 1 |
| COAD | Colon Adenocarcinoma |
| READ | Rectum Adenocacinoma |
| CRC | Colorectal Cancer |
| MSI-H | Microsatellite Instability-High |
| MSI-L | Microsatellite Instability-Low |
| MSS | Microsatellite Stable |
| CDH1 | E-Cadherin Gene |
| TGF-β | Transforming Growth Factor Beta |
| TGFBR1/2 | Transforming Growth Factor Beta Receptor 1/2 |
| ZO-1 | Zonula Occludens-1 |
References
- Bray, F.; Laversanne, M.; Sung, H.; Ferlay, J.; Siegel, R.L.; Soerjomataram, I.; Jemal, A. Global cancer statistics 2022: GLOBOCAN estimates of incidence and mortality worldwide for 36 cancers in 185 countries. CA Cancer J. Clin. 2024, 74, 229–263. [Google Scholar] [CrossRef] [PubMed]
- Ng, S.C.; Lau, J.Y.W.; Chan, F.K.L.; Suen, B.Y.; Leung, W.-K.; Tse, Y.K.; Ng, S.S.M.; Lee, J.F.Y.; To, K.-F.; Wu, J.C.Y.; et al. Increased Risk of Advanced Neoplasms Among Asymptomatic Siblings of Patients With Colorectal Cancer. Gastroenterology 2013, 144, 544–550. [Google Scholar] [CrossRef] [PubMed][Green Version]
- Murphy, C.C.; Sandler, R.S.; Sanoff, H.K.; Yang, Y.C.; Lund, J.L.; Baron, J.A. Decrease in incidence of colorectal cancer among individuals 50 years or older after recommendations for population-based screening. Clin. Gastroenterol. Hepatol. 2017, 15, 903–909.e6. [Google Scholar] [CrossRef] [PubMed]
- Wijnands, A.M.; de Jong, M.E.; Lutgens, M.W.M.D.; Hoentjen, F.; Elias, S.G.; Oldenburg, B. Prognostic Factors for Advanced Colorectal Neoplasia in Inflammatory Bowel Disease: Systematic Review and Meta-analysis. Gastroenterology 2021, 160, 1584–1598. [Google Scholar] [CrossRef] [PubMed]
- McNabb, S.; Harrison, T.A.; Albanes, D.; Berndt, S.I.; Brenner, H.; Caan, B.J.; Campbell, P.T.; Cao, Y.; Chang-Claude, J.; Chan, A.; et al. Meta-analysis of 16 studies of the association of alcohol with colorectal cancer. Int. J. Cancer 2020, 146, 861–873. [Google Scholar] [CrossRef]
- Clinton, S.K.; Giovannucci, E.L.; Hursting, S.D. The World Cancer Research Fund/American Institute for Cancer Research Third Expert Report on Diet, Nutrition, Physical Activity, and Cancer: Impact and Future Directions. J. Nutr. 2020, 150, 663–671. [Google Scholar] [CrossRef]
- Augustus, G.J.; Ellis, N.A. Colorectal Cancer Disparity in African Americans: Risk Factors and Carcinogenic Mechanisms. Am. J. Pathol. 2018, 188, 291–303. [Google Scholar] [CrossRef]
- Jiang, F.; Zhao, J.; Sun, J.; Chen, W.; Zhao, Y.; Zhou, S.; Yuan, S.; Timofeeva, M.; Law, P.J.; Larsson, S.C.; et al. Impact of ambient air pollution on colorectal cancer risk and survival: Insights from a prospective cohort and epigenetic Mendelian randomization study. eBioMedicine 2024, 103, 105126. [Google Scholar] [CrossRef]
- Arnau-Collell, C.; Lima, Y.S.d.; Díaz-Gay, M.; Muñoz, J.; Carballal, S.; Bonjoch, L.; Moreira, L.; Lozano, J.J.; Ocaña, T.; Cuatrecasas, M.; et al. Colorectal cancer genetic variants are also associated with serrated polyposis syndrome susceptibility. J. Med. Genet. 2020, 57, 677–682. [Google Scholar] [CrossRef]
- Orlando, G.; Law, P.J.; Palin, K.; Tuupanen, S.; Gylfe, A.; Hänninen, U.A.; Cajuso, T.; Tanskanen, T.; Kondelin, J.; Kaasinen, E.; et al. Variation at 2q35 (PNKD and TMBIM1) influences colorectal cancer risk and identifies a pleiotropic effect with inflammatory bowel disease. Hum. Mol. Genet. 2016, 25, 2349–2359. [Google Scholar] [CrossRef]
- Zhao, H.; Ito, A.; Kimura, S.H.; Yabuta, N.; Sakai, N.; Ikawa, M.; Okabe, M.; Matsuzawa, Y.; Yamashita, S.; Nojima, H. RECS1 deficiency in mice induces susceptibility to cystic medial degeneration. Genes Genet. Syst. 2006, 81, 41–50. [Google Scholar] [CrossRef]
- Pihán, P.; Lisbona, F.; Borgonovo, J.; Edwards-Jorquera, S.; Nunes-Hasler, P.; Castillo, K.; Kepp, O.; Urra, H.; Saarnio, S.; Vihinen, H.; et al. Control of lysosomal-mediated cell death by the pH-dependent calcium channel RECS1. Sci. Adv. 2021, 7, eabe5469. [Google Scholar] [CrossRef]
- Bailly-Maitre, B.; Fondevila, C.; Kaldas, F.; Droin, N.; Luciano, F.; Ricci, J.-E.; Croxton, R.; Krajewska, M.; Zapata, J.M.; Kupiec-Weglinski, J.W.; et al. Cytoprotective gene bi-1 is required for intrinsic protection from endoplasmic reticulum stress and ischemia-reperfusion injury. Proc. Natl. Acad. Sci. USA 2006, 103, 2809–2814. [Google Scholar] [CrossRef]
- Lisbona, F.; Rojas-Rivera, D.; Thielen, P.; Zamorano, S.; Todd, D.; Martinon, F.; Glavic, A.; Kress, C.; Lin, J.H.; Walter, P.; et al. BAX Inhibitor-1 is a negative regulator of the ER stress sensor IRE1α. Mol. Cell 2009, 33, 679–691. [Google Scholar] [CrossRef] [PubMed]
- Lisak, D.A.; Schacht, T.; Enders, V.; Habicht, J.; Kiviluoto, S.; Schneider, J.; Henke, N.; Bultynck, G.; Methner, A. The transmembrane Bax inhibitor motif (TMBIM) containing protein family: Tissue expression, intracellular localization and effects on the ER CA2+-filling state. Biochim. Biophys. Acta BBA-Mol. Cell Res. 2015, 1853, 2104–2114. [Google Scholar] [CrossRef]
- Hurtado de Mendoza, T.; Perez-Garcia, C.G.; Kroll, T.T.; Hoong, N.H.; O’Leary, D.D.M.; Verma, I.M. Antiapoptotic protein Lifeguard is required for survival and maintenance of Purkinje and granular cells. Proc. Natl. Acad. Sci. USA 2011, 108, 17189–17194, Correction in Proc. Natl. Acad. Sci. USA 2014, 111, 11906. [Google Scholar] [CrossRef]
- Shukla, S.; Fujita, K.; Xiao, Q.; Liao, Z.; Garfield, S.; Srinivasula, S.M. A shear stress responsive gene product PP1201 protects against Fas-mediated apoptosis by reducing Fas expression on the cell surface. Apoptosis 2011, 16, 162–173. [Google Scholar] [CrossRef] [PubMed]
- Pihán, P.; Milani, M.; Hetz, C. Proapoptotic RECS1: A requisite gateway to lysosomal dysfunction and death. Neural Regen. Res. 2022, 17, 2695–2696. [Google Scholar] [CrossRef] [PubMed]
- Zhao, G.-N.; Zhang, P.; Gong, J.; Zhang, X.-J.; Wang, P.-X.; Yin, M.; Jiang, Z.; Shen, L.-J.; Ji, Y.-X.; Tong, J.; et al. Tmbim1 is a multivesicular body regulator that protects against non-alcoholic fatty liver disease in mice and monkeys by targeting the lysosomal degradation of Tlr4. Nat. Med. 2017, 23, 742–752. [Google Scholar] [CrossRef]
- Zhao, G.-N.; Tian, Z.-W.; Tian, T.; Zhu, Z.-P.; Zhao, W.-J.; Tian, H.; Cheng, X.; Hu, F.-J.; Hu, M.-L.; Tian, S.; et al. TMBIM1 is an inhibitor of adipogenesis and its depletion promotes adipocyte hyperplasia and improves obesity-related metabolic disease. Cell Metab. 2021, 33, 1640–1654.e8. [Google Scholar] [CrossRef]
- Deng, K.-Q.; Zhao, G.-N.; Wang, Z.; Fang, J.; Jiang, Z.; Gong, J.; Yan, F.-J.; Zhu, X.-Y.; Zhang, P.; She, Z.-G.; et al. Targeting Transmembrane BAX Inhibitor Motif Containing 1 Alleviates Pathological Cardiac Hypertrophy. Circulation 2018, 137, 1486–1504. [Google Scholar] [CrossRef] [PubMed]
- Polakis, P. Wnt signaling and cancer. Genes Dev. 2000, 14, 1837–1851. [Google Scholar] [CrossRef]
- Chen, G.Y. The Role of the Gut Microbiome in Colorectal Cancer. Clin. Colon Rectal Surg. 2018, 31, 192–198. [Google Scholar] [CrossRef]
- Song, M.; Chan, A.T.; Sun, J. Influence of the Gut Microbiome, Diet, and Environment on Risk of Colorectal Cancer. Gastroenterology 2020, 158, 322–340. [Google Scholar] [CrossRef]
- Tsukita, S.; Furuse, M.; Itoh, M. Multifunctional strands in tight junctions. Nat. Rev. Mol. Cell Biol. 2001, 2, 285–293. [Google Scholar] [CrossRef]
- Ng, S.C.; Shi, H.Y.; Hamidi, N.; Underwood, F.E.; Tang, W.; Benchimol, E.I.; Panaccione, R.; Ghosh, S.; Wu, J.C.Y.; Chan, F.K.L.; et al. Worldwide incidence and prevalence of inflammatory bowel disease in the 21st century: A systematic review of population-based studies. Lancet 2017, 390, 2769–2778, Correction in Lancet 2020, 396, e56. [Google Scholar] [CrossRef]
- Crotti, S.; Piccoli, M.; Rizzolio, F.; Giordano, A.; Nitti, D.; Agostini, M. Extracellular Matrix and Colorectal Cancer: How Surrounding Microenvironment Affects Cancer Cell Behavior? J. Cell. Physiol. 2017, 232, 967–975. [Google Scholar] [CrossRef]
- David, C.J.; Massagué, J. Contextual determinants of TGFβ action in development, immunity and cancer. Nat. Rev. Mol. Cell Biol. 2018, 19, 419–435, Correction in Nat. Rev. Mol. Cell Biol. 2018, 19, 479. [Google Scholar] [CrossRef]
- Daulagala, A.C.; Bridges, M.C.; Kourtidis, A. E-cadherin Beyond Structure: A Signaling Hub in Colon Homeostasis and Disease. Int. J. Mol. Sci. 2019, 20, 2756. [Google Scholar] [CrossRef] [PubMed]
- Song, J.-H.; Huels, D.J.; Ridgway, R.A.; Sansom, O.J.; Kholodenko, B.N.; Kolch, W.; Cho, K.-H. The APC Network Regulates the Removal of Mutated Cells from Colonic Crypts. Cell Rep. 2014, 7, 94–103. [Google Scholar] [CrossRef] [PubMed]
- Beumer, J.; Clevers, H. Cell fate specification and differentiation in the adult mammalian intestine. Nat. Rev. Mol. Cell Biol. 2021, 22, 39–53. [Google Scholar] [CrossRef]
- Braggio, D.; Zewdu, A.; Londhe, P.; Yu, P.; Lopez, G.; Batte, K.; Koller, D.; Costas Casal de Faria, F.; Casadei, L.; Strohecker, A.M.; et al. β-catenin S45F mutation results in apoptotic resistance. Oncogene 2020, 39, 5589–5600. [Google Scholar] [CrossRef] [PubMed]
- Rebouissou, S.; Franconi, A.; Calderaro, J.; Letouzé, E.; Imbeaud, S.; Pilati, C.; Nault, J.; Couchy, G.; Laurent, A.; Balabaud, C.; et al. Genotype-phenotype correlation of CTNNB1 mutations reveals different ß-catenin activity associated with liver tumor progression. Hepatology 2016, 64, 2047–2061. [Google Scholar] [CrossRef] [PubMed]
- White, B.D.; Chien, A.J.; Dawson, D.W. Dysregulation of Wnt/β-catenin Signaling in Gastrointestinal Cancers. Gastroenterology 2012, 142, 219–232. [Google Scholar] [CrossRef] [PubMed]
- Polakis, P. Drugging Wnt signalling in cancer. EMBO J. 2012, 31, 2737–2746. [Google Scholar] [CrossRef]






Disclaimer/Publisher’s Note: The statements, opinions and data contained in all publications are solely those of the individual author(s) and contributor(s) and not of MDPI and/or the editor(s). MDPI and/or the editor(s) disclaim responsibility for any injury to people or property resulting from any ideas, methods, instructions or products referred to in the content. |
© 2026 by the authors. Licensee MDPI, Basel, Switzerland. This article is an open access article distributed under the terms and conditions of the Creative Commons Attribution (CC BY) license.
Share and Cite
Sun, Z.; Zhang, L.; Qi, J.; Jiang, M.; Jiang, S.; Zhu, Z.; Ling, Y.; Wang, X.; Li, J. Loss of Epithelial Homeostasis Driven by TMBIM1 Depletion via E-Cadherin Junction Disassembly. Int. J. Mol. Sci. 2026, 27, 1090. https://doi.org/10.3390/ijms27021090
Sun Z, Zhang L, Qi J, Jiang M, Jiang S, Zhu Z, Ling Y, Wang X, Li J. Loss of Epithelial Homeostasis Driven by TMBIM1 Depletion via E-Cadherin Junction Disassembly. International Journal of Molecular Sciences. 2026; 27(2):1090. https://doi.org/10.3390/ijms27021090
Chicago/Turabian StyleSun, Zhenning, Lei Zhang, Junxia Qi, Min Jiang, Shan Jiang, Zining Zhu, Yanxuan Ling, Xiaobin Wang, and Juxue Li. 2026. "Loss of Epithelial Homeostasis Driven by TMBIM1 Depletion via E-Cadherin Junction Disassembly" International Journal of Molecular Sciences 27, no. 2: 1090. https://doi.org/10.3390/ijms27021090
APA StyleSun, Z., Zhang, L., Qi, J., Jiang, M., Jiang, S., Zhu, Z., Ling, Y., Wang, X., & Li, J. (2026). Loss of Epithelial Homeostasis Driven by TMBIM1 Depletion via E-Cadherin Junction Disassembly. International Journal of Molecular Sciences, 27(2), 1090. https://doi.org/10.3390/ijms27021090

